Targeted Inhibition of O-Linked β-N-Acetylglucosamine Transferase as a Promising Therapeutic Strategy to Restore Chemosensitivity and Attenuate Aggressive Tumor Traits in Chemoresistant Urothelial Carcinoma of the Bladder
Abstract
:1. Introduction
2. Materials and Methods
2.1. Cell Lines
2.2. Gene Silencing with siRNA
2.3. Generation of Stable Cell Lines with Viral Transduction
2.4. Quantitative Real-Time Reverse Transcription PCR (qRT-PCR)
2.5. Western Blot (WB)
2.6. Antibodies and Reagents
2.7. Cell Growth Assay
2.8. Cell Proliferation Assay
2.9. Wound Healing Assay
2.10. Transwell Invasion Assay
2.11. In Vivo Tumor Growth Assay
2.12. IHC Analysis
2.13. RNA Extraction and Whole Transcriptome Sequencing Analysis
2.14. Calculation of the O-GlcNAcylation Score
2.15. Immunoprecipitation
2.16. Statistical Analyses
3. Results
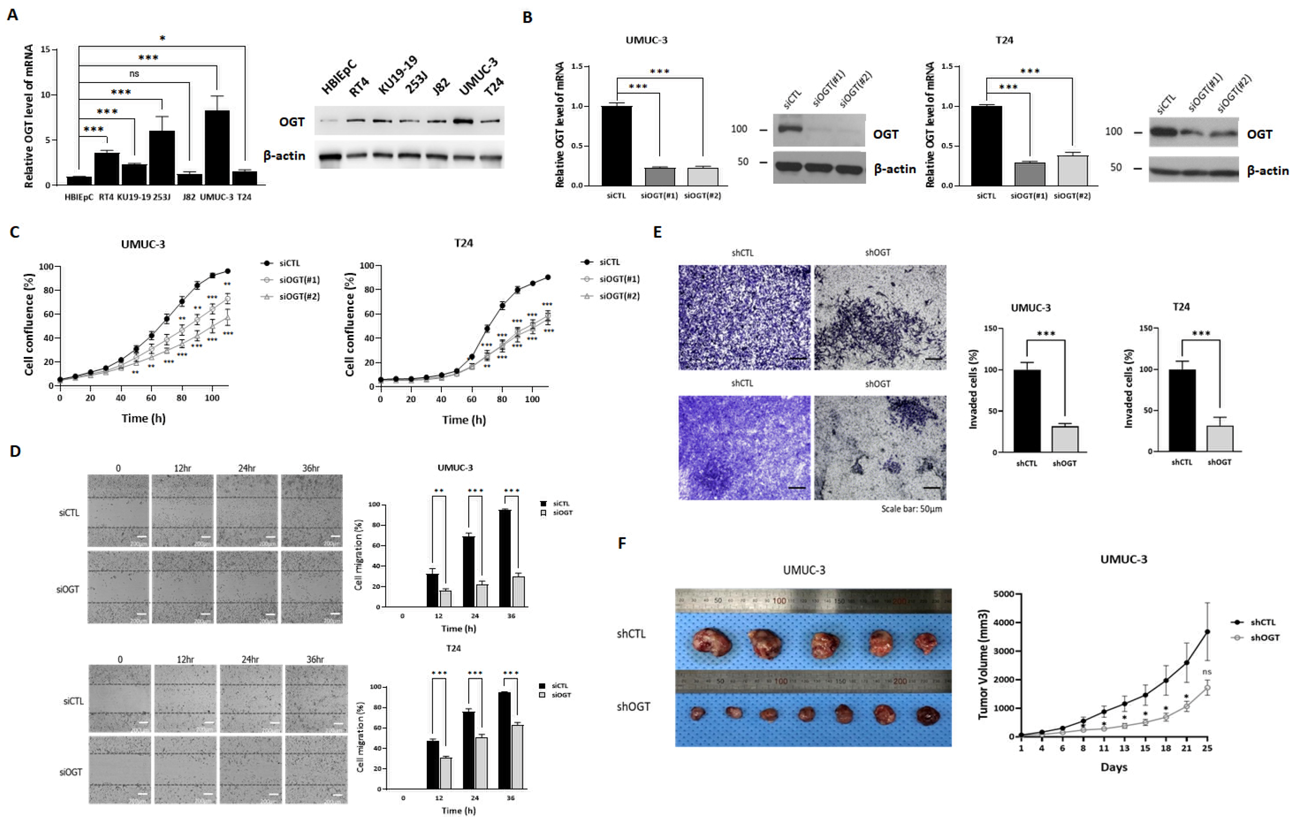
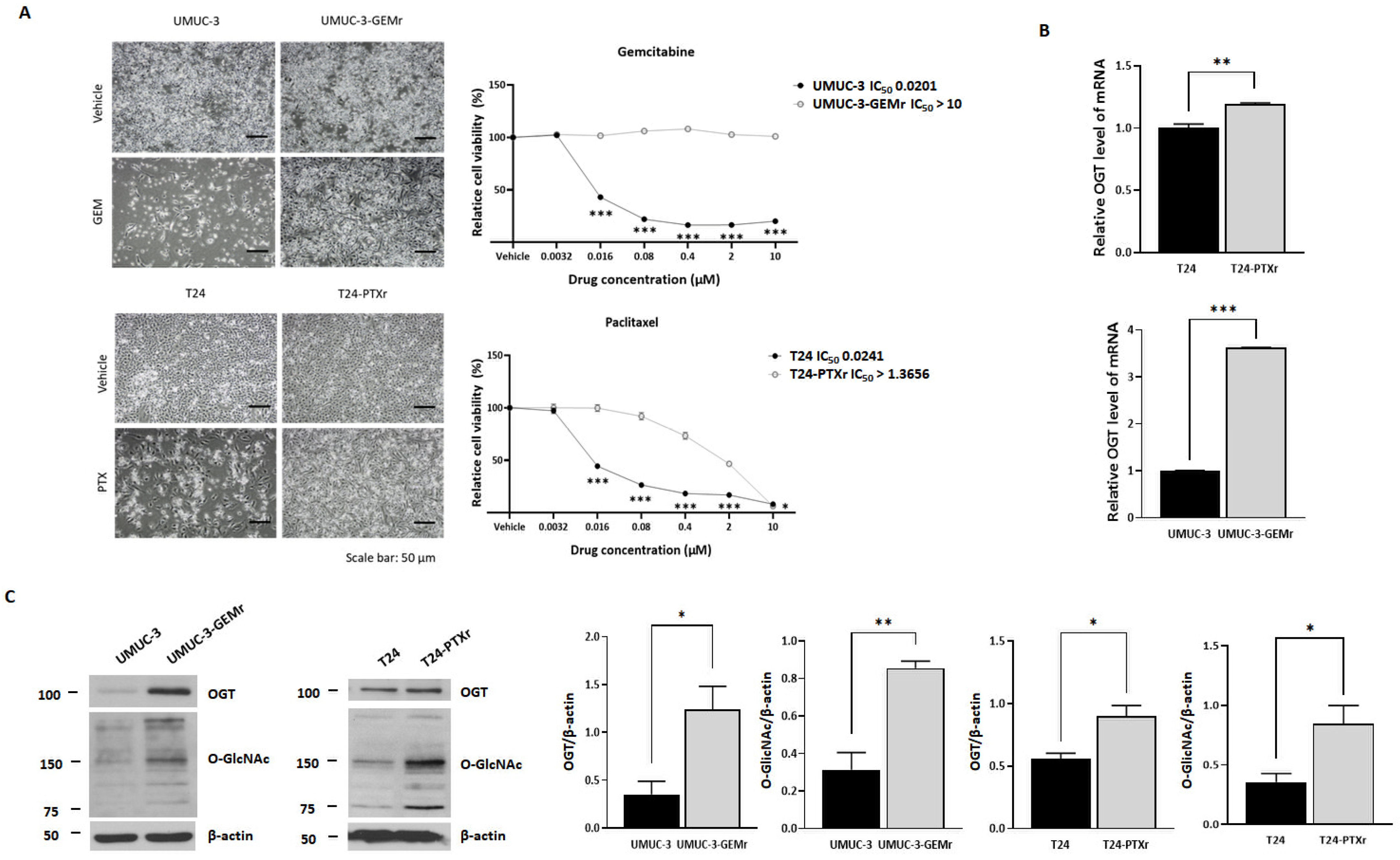
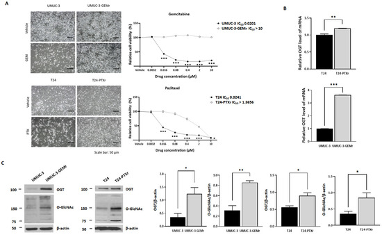
3.1. OGT Expression and Activity Are Elevated in Established UCB Cells with Acquired Chemoresistance to GEM and PTX
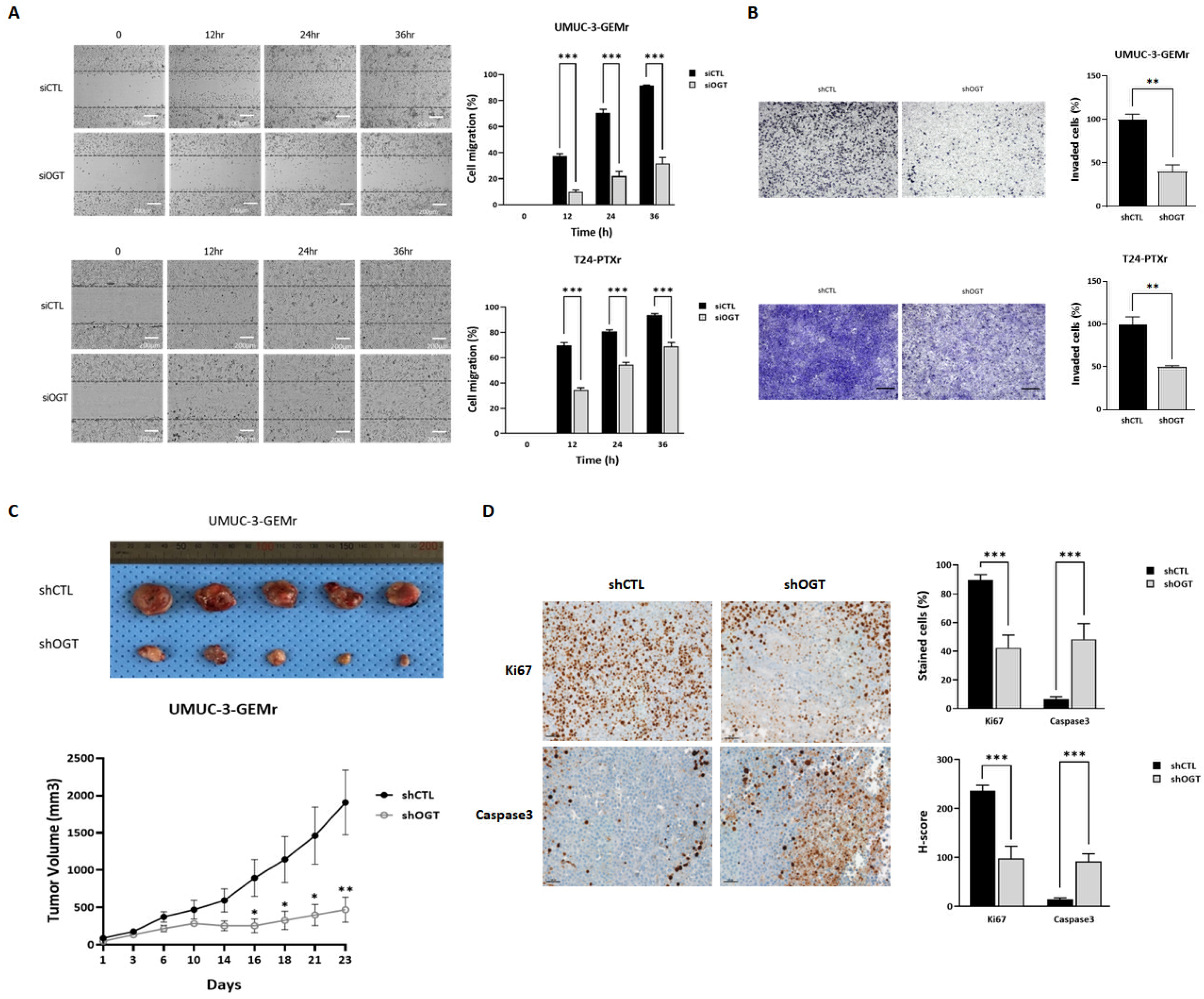
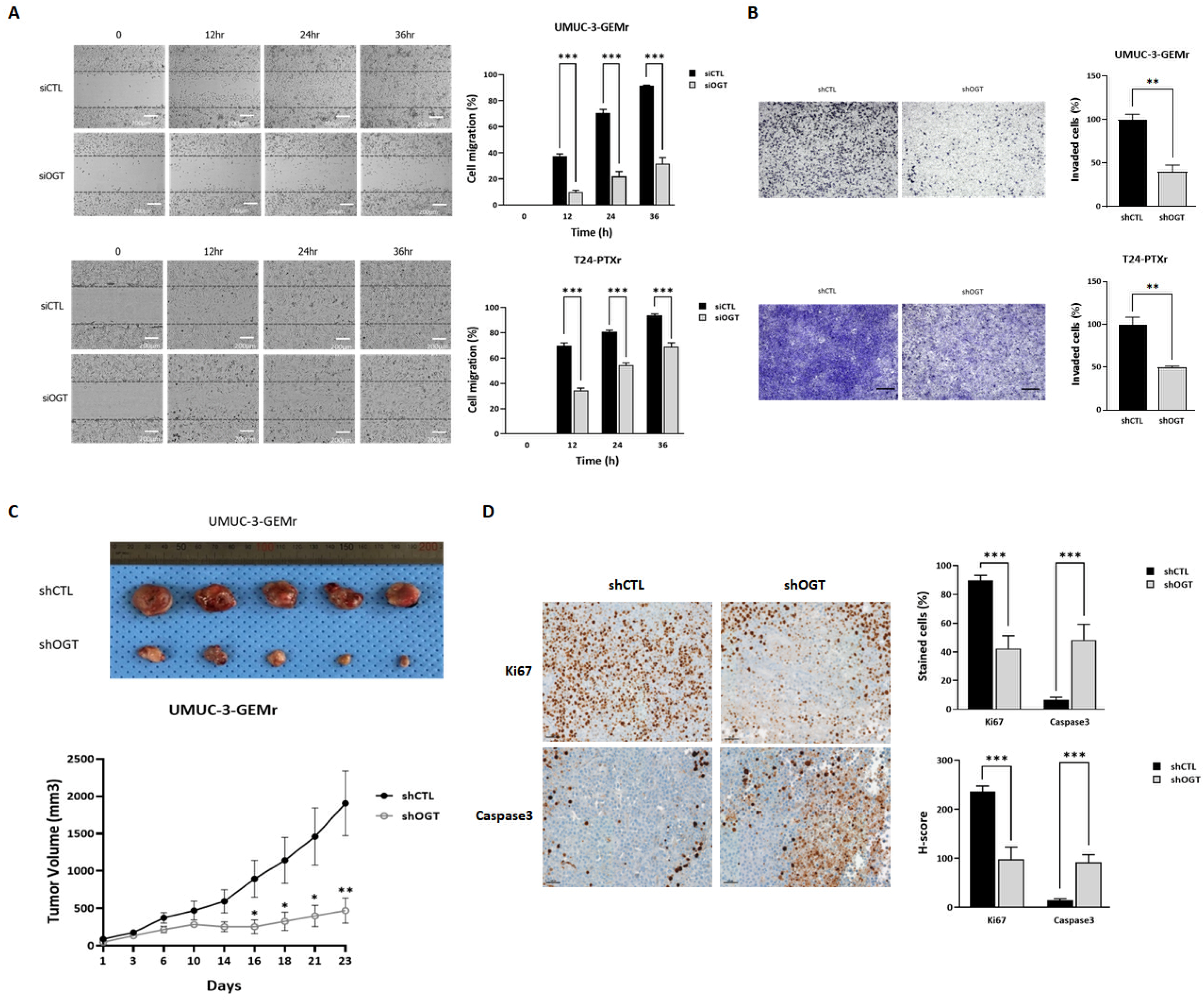
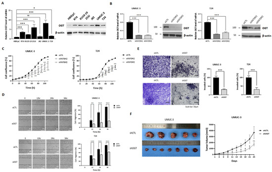
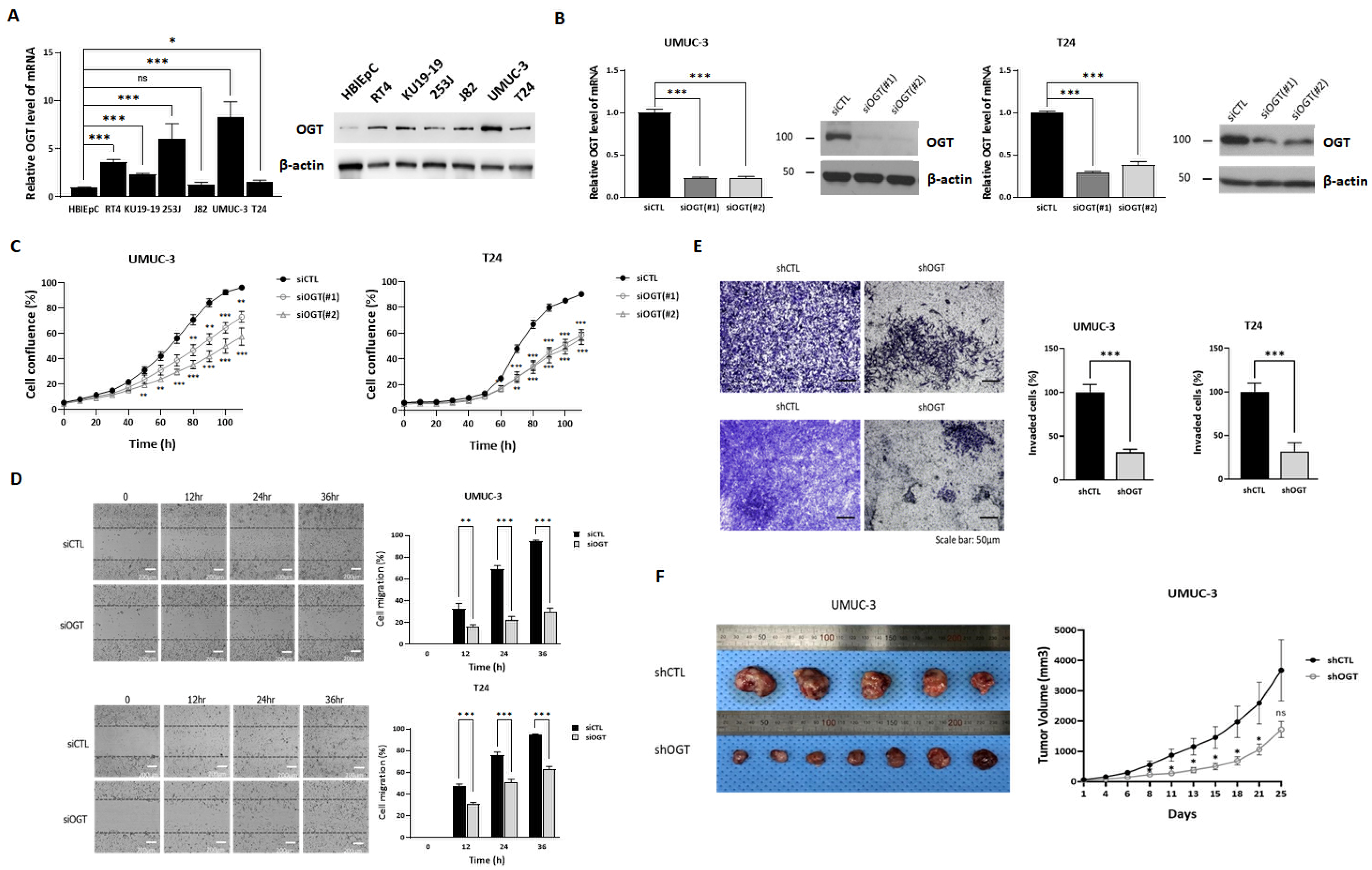
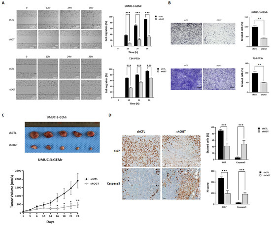
3.2. Targeted Inhibition of OGT with RNA Interference-Mediated Gene Silencing Restores Chemosensitivity and Attenuates the Oncogenic Potential of Chemoresistant UCB Cell Models
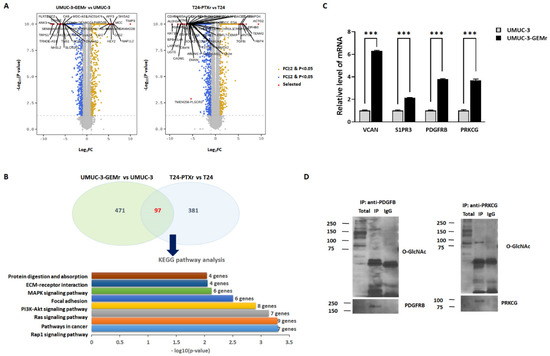
3.3. Comparative Transcriptome Analysis Provides Insights into Mechanisms Underlying OGT-Mediated Tumor Aggression and Chemoresistance in UCB
4. Discussion
Supplementary Materials
Author Contributions
Funding
Institutional Review Board Statement
Data Availability Statement
Acknowledgments
Conflicts of Interest
References
- Wang, T.W.; Yuan, H.; Diao, W.L.; Yang, R.; Zhao, X.Z.; Guo, H.Q. Comparison of gemcitabine and anthracycline antibiotics in prevention of superficial bladder cancer recurrence. BMC Urol. 2019, 19, 90. [Google Scholar] [CrossRef] [Green Version]
- Li, R.; Li, Y.; Song, J.; Gao, K.; Chen, K.; Yang, X.; Ding, Y.; Ma, X.; Wang, Y.; Li, W.; et al. Intravesical gemcitabine versus mitomycin for non-muscle invasive bladder cancer: A systematic review and meta-analysis of randomized controlled trial. BMC Urol. 2020, 20, 97. [Google Scholar] [CrossRef]
- Lu, J.L.; Xia, Q.D.; Lu, Y.H.; Liu, Z.; Zhou, P.; Hu, H.L.; Wang, S.G. Efficacy of intravesical therapies on the prevention of recurrence and progression of non-muscle-invasive bladder cancer: A systematic review and network meta-analysis. Cancer Med. 2020, 9, 7800–7809. [Google Scholar] [CrossRef]
- Hurle, R.; Contieri, R.; Casale, P.; Morenghi, E.; Saita, A.; Buffi, N.; Lughezzani, G.; Colombo, P.; Frego, N.; Fasulo, V.; et al. Midterm follow-up (3 years) confirms and extends short-term results of intravesical gemcitabine as bladder-preserving treatment for non-muscle-invasive bladder cancer after BCG failure. Urol. Oncol. 2021, 39, 195.e7–195.e113. [Google Scholar] [CrossRef]
- Nawara, H.M.; Afify, S.M.; Hassan, G.; Zahra, M.H.; Seno, A.; Seno, M. Paclitaxel-Based Chemotherapy Targeting Cancer Stem Cells from Mono- to Combination Therapy. Biomedicines 2021, 9, 500. [Google Scholar] [CrossRef]
- Cathomas, R.; Lorch, A.; Bruins, H.M.; Comperat, E.M.; Cowan, N.C.; Efstathiou, J.A.; Fietkau, R.; Gakis, G.; Hernandez, V.; Espinos, E.L.; et al. The 2021 Updated European Association of Urology Guidelines on Metastatic Urothelial Carcinoma. Eur. Urol. 2021, 81, 95–103. [Google Scholar] [CrossRef]
- Takeyama, Y.; Kato, M.; Nishihara, C.; Yamasaki, T.; Iguchi, T.; Tamada, S.; Kuratsukuri, K.; Nakatani, T. Comparison of efficacy and toxicity of second-line combination chemotherapy regimens in patients with advanced urothelial carcinoma. Int. J. Clin. Oncol. 2018, 23, 944–950. [Google Scholar] [CrossRef]
- Laukhtina, E.; Mori, K.; Mostafaei, H.; Merseburger, A.S.; Nyirady, P.; Moschini, M.; Quhal, F.; Pradere, B.; Motlagh, R.S.; Enikeev, D.; et al. Adverse events of different chemotherapy regimens in the first-line treatment of patients with advanced or metastatic urothelial cancer: A systematic review and network meta-analysis of randomized controlled trials. Semin. Oncol. 2021, 48, 181–192. [Google Scholar] [CrossRef]
- Harada, M.; Tomisaki, I.; Minato, A.; Onishi, R.; Terado, M.; Inatomi, H.; Fujimoto, N. Combination therapy with paclitaxel and gemcitabine after platinum-based chemotherapy in patients with advanced urothelial cancer. Int. J. Urol. 2021, 28, 970–974. [Google Scholar] [CrossRef]
- Hamid, A.; Ridwan, F.R.; Parikesit, D.; Widia, F.; Mochtar, C.A.; Umbas, R. Meta-analysis of neoadjuvant chemotherapy compared to radical cystectomy alone in improving overall survival of muscle-invasive bladder cancer patients. BMC Urol. 2020, 20, 158. [Google Scholar] [CrossRef]
- Qu, H.C.; Huang, Y.; Mu, Z.Y.; Lv, H.; Xie, Q.P.; Wang, K.; Hu, B. Efficacy and Safety of Chemotherapy Regimens in Advanced or Metastatic Bladder and Urothelial Carcinomas: An Updated Network Meta-Analysis. Front. Pharmacol. 2019, 10, 1507. [Google Scholar] [CrossRef]
- Tsang, E.S.; Forbes, C.; Chi, K.N.; Eigl, B.J.; Parimi, S. Second-line systemic therapies for metastatic urothelial carcinoma: A population-based cohort analysis. Curr. Oncol. 2019, 26, e260–e265. [Google Scholar] [CrossRef] [Green Version]
- Toschi, L.; Finocchiaro, G.; Bartolini, S.; Gioia, V.; Cappuzzo, F. Role of gemcitabine in cancer therapy. Future Oncol. 2005, 1, 7–17. [Google Scholar] [CrossRef]
- Chen, M.K.; Zhou, J.H.; Wang, P.; Ye, Y.L.; Liu, Y.; Zhou, J.W.; Chen, Z.J.; Yang, J.K.; Liao, D.Y.; Liang, Z.J.; et al. BMI1 activates P-glycoprotein via transcription repression of miR-3682-3p and enhances chemoresistance of bladder cancer cell. Aging (Albany NY) 2021, 13, 18310–18330. [Google Scholar] [CrossRef]
- Cho, C.J.; Yang, C.W.; Wu, C.L.; Ho, J.Y.; Yu, C.P.; Wu, S.T.; Yu, D.S. The modulation study of multiple drug resistance in bladder cancer by curcumin and resveratrol. Oncol. Lett. 2019, 18, 6869–6876. [Google Scholar] [CrossRef]
- Seo, H.K.; Ahn, K.O.; Jung, N.R.; Shin, J.S.; Park, W.S.; Lee, K.H.; Lee, S.J.; Jeong, K.C. Antitumor activity of the c-Myc inhibitor KSI-3716 in gemcitabine-resistant bladder cancer. Oncotarget 2014, 5, 326–337. [Google Scholar] [CrossRef] [Green Version]
- Martin, K.A.; Hum, N.R.; Sebastian, A.; He, W.; Siddiqui, S.; Ghosh, P.M.; Pan, C.X.; de Vere White, R.; Loots, G.G. Methionine Adenosyltransferase 1a (MAT1A) Enhances Cell Survival During Chemotherapy Treatment and is Associated with Drug Resistance in Bladder Cancer PDX Mice. Int. J. Mol. Sci. 2019, 20, 4983. [Google Scholar] [CrossRef] [PubMed] [Green Version]
- Hsu, F.S.; Wu, J.T.; Lin, J.Y.; Yang, S.P.; Kuo, K.L.; Lin, W.C.; Shi, C.S.; Chow, P.M.; Liao, S.M.; Pan, C.I.; et al. Histone Deacetylase Inhibitor, Trichostatin A, Synergistically Enhances Paclitaxel-Induced Cytotoxicity in Urothelial Carcinoma Cells by Suppressing the ERK Pathway. Int. J. Mol. Sci. 2019, 20, 1162. [Google Scholar] [CrossRef] [PubMed] [Green Version]
- de Sousa Cavalcante, L.; Monteiro, G. Gemcitabine: Metabolism and molecular mechanisms of action, sensitivity and chemoresistance in pancreatic cancer. Eur. J. Pharmacol. 2014, 741, 8–16. [Google Scholar] [CrossRef] [PubMed]
- Li, B.; Xie, D.; Zhang, H. Long non-coding RNA GHET1 contributes to chemotherapeutic resistance to Gemcitabine in bladder cancer. Cancer Chemother. Pharmacol. 2019, 84, 187–194. [Google Scholar] [CrossRef]
- Tang, Y.; Cong, X.; Wang, S.; Fang, S.; Dong, X.; Yuan, Y.; Fan, J. GnT-V promotes chemosensitivity to gemcitabine in bladder cancer cells through beta1,6 GlcNAc branch modification of human equilibrative nucleoside transporter 1. Biochem. Biophys. Res. Commun. 2018, 503, 3142–3148. [Google Scholar] [CrossRef] [PubMed]
- Vallo, S.; Michaelis, M.; Rothweiler, F.; Bartsch, G.; Gust, K.M.; Limbart, D.M.; Rodel, F.; Wezel, F.; Haferkamp, A.; Cinatl, J., Jr. Drug-Resistant Urothelial Cancer Cell Lines Display Diverse Sensitivity Profiles to Potential Second-Line Therapeutics. Transl. Oncol. 2015, 8, 210–216. [Google Scholar] [CrossRef] [Green Version]
- Zhou, J.; Zhang, L.; Zheng, H.; Ge, W.; Huang, Y.; Yan, Y.; Zhou, X.; Zhu, W.; Kong, Y.; Ding, Y.; et al. Identification of chemoresistance-related mRNAs based on gemcitabine-resistant pancreatic cancer cell lines. Cancer Med. 2020, 9, 1115–1130. [Google Scholar] [CrossRef] [PubMed]
- Ferrer, C.M.; Sodi, V.L.; Reginato, M.J. O-GlcNAcylation in Cancer Biology: Linking Metabolism and Signaling. J. Mol. Biol. 2016, 428, 3282–3294. [Google Scholar] [CrossRef] [Green Version]
- Makwana, V.; Ryan, P.; Patel, B.; Dukie, S.A.; Rudrawar, S. Essential role of O-GlcNAcylation in stabilization of oncogenic factors. Biochim. Biophys. Acta Gen. Subj. 2019, 1863, 1302–1317. [Google Scholar] [CrossRef]
- Jin, L.; Lu, M.H.; Dai, G.C.; Yao, Q.; Xiang, H.; Wang, L.X.; Xue, B.X.; Liu, X. O-GlcNAcylation promotes malignant phenotypes of bladder cancer cells. Neoplasma 2020, 67, 880–888. [Google Scholar] [CrossRef] [Green Version]
- Wang, L.; Chen, S.; Zhang, Z.; Zhang, J.; Mao, S.; Zheng, J.; Xuan, Y.; Liu, M.; Cai, K.; Zhang, W.; et al. Suppressed OGT expression inhibits cell proliferation while inducing cell apoptosis in bladder cancer. BMC Cancer 2018, 18, 1141. [Google Scholar] [CrossRef] [Green Version]
- Wu, D.; Jin, J.; Qiu, Z.; Liu, D.; Luo, H. Functional Analysis of O-GlcNAcylation in Cancer Metastasis. Front. Oncol. 2020, 10, 585288. [Google Scholar] [CrossRef]
- Gao, J.; Yang, Y.; Qiu, R.; Zhang, K.; Teng, X.; Liu, R.; Wang, Y. Proteomic analysis of the OGT interactome: Novel links to epithelial-mesenchymal transition and metastasis of cervical cancer. Carcinogenesis 2018, 39, 1222–1234. [Google Scholar] [CrossRef]
- Parker, M.P.; Peterson, K.R.; Slawson, C. O-GlcNAcylation and O-GlcNAc Cycling Regulate Gene Transcription: Emerging Roles in Cancer. Cancers 2021, 13, 1666. [Google Scholar] [CrossRef]
- Zhao, L.; Shah, J.A.; Cai, Y.; Jin, J. ‘O-GlcNAc Code’ Mediated Biological Functions of Downstream Proteins. Molecules 2018, 23, 1967. [Google Scholar] [CrossRef] [Green Version]
- Eustice, M.; Bond, M.R.; Hanover, J.A. O-GlcNAc cycling and the regulation of nucleocytoplasmic dynamics. Biochem. Soc. Trans. 2017, 45, 427–436. [Google Scholar] [CrossRef]
- Chen, Y.; Liu, J.; Zhang, W.; Kadier, A.; Wang, R.; Zhang, H.; Yao, X. O-GlcNAcylation Enhances NUSAP1 Stability and Promotes Bladder Cancer Aggressiveness. OncoTargets Ther. 2021, 14, 445–454. [Google Scholar] [CrossRef]
- Vallo, S.; Rutz, J.; Kautsch, M.; Winkelmann, R.; Michaelis, M.; Wezel, F.; Bartsch, G.; Haferkamp, A.; Rothweiler, F.; Blaheta, R.A.; et al. Blocking integrin beta1 decreases adhesion in chemoresistant urothelial cancer cell lines. Oncol. Lett 2017, 14, 5513–5518. [Google Scholar] [CrossRef] [Green Version]
- Langmead, B.; Salzberg, S.L. Fast gapped-read alignment with Bowtie 2. Nat. Methods 2012, 9, 357–359. [Google Scholar] [CrossRef] [Green Version]
- Kim, D.; Paggi, J.M.; Park, C.; Bennett, C.; Salzberg, S.L. Graph-based genome alignment and genotyping with HISAT2 and HISAT-genotype. Nat. Biotechnol. 2019, 37, 907–915. [Google Scholar] [CrossRef]
- Trapnell, C.; Pachter, L.; Salzberg, S.L. TopHat: Discovering splice junctions with RNA-Seq. Bioinformatics 2009, 25, 1105–1111. [Google Scholar] [CrossRef]
- Pertea, M.; Pertea, G.M.; Antonescu, C.M.; Chang, T.C.; Mendell, J.T.; Salzberg, S.L. StringTie enables improved reconstruction of a transcriptome from RNA-seq reads. Nat. Biotechnol. 2015, 33, 290–295. [Google Scholar] [CrossRef] [Green Version]
- Wei, N.; Song, Y.; Zhang, F.; Sun, Z.; Zhang, X. Transcriptome Profiling of Acquired Gefitinib Resistant Lung Cancer Cells Reveals Dramatically Changed Transcription Programs and New Treatment Targets. Front. Oncol. 2020, 10, 1424. [Google Scholar] [CrossRef]
- Love, M.I.; Huber, W.; Anders, S. Moderated estimation of fold change and dispersion for RNA-seq data with DESeq2. Genome Biol. 2014, 15, 550. [Google Scholar] [CrossRef] [Green Version]
- Wulff-Fuentes, E.; Berendt, R.R.; Massman, L.; Danner, L.; Malard, F.; Vora, J.; Kahsay, R.; Olivier-Van Stichelen, S. The human O-GlcNAcome database and meta-analysis. Sci. Data 2021, 8, 25. [Google Scholar] [CrossRef] [PubMed]
- Ortiz-Meoz, R.F.; Merbl, Y.; Kirschner, M.W.; Walker, S. Microarray discovery of new OGT substrates: The medulloblastoma oncogene OTX2 is O-GlcNAcylated. J. Am. Chem. Soc. 2014, 136, 4845–4848. [Google Scholar] [CrossRef] [PubMed]
- Dias, W.B.; Cheung, W.D.; Hart, G.W. O-GlcNAcylation of kinases. Biochem. Biophys. Res. Commun. 2012, 422, 224–228. [Google Scholar] [CrossRef] [Green Version]
- Earl, J.; Rico, D.; Carrillo-de-Santa-Pau, E.; Rodriguez-Santiago, B.; Mendez-Pertuz, M.; Auer, H.; Gomez, G.; Grossman, H.B.; Pisano, D.G.; Schulz, W.A.; et al. The UBC-40 Urothelial Bladder Cancer cell line index: A genomic resource for functional studies. BMC Genom. 2015, 16, 403. [Google Scholar] [CrossRef] [Green Version]
- Marchioni, M.; Nazzani, S.; Preisser, F.; Bandini, M.; Karakiewicz, P.I. Therapeutic strategies for organ-confined and non-organ-confined bladder cancer after radical cystectomy. Expert Rev. Anticancer Ther. 2018, 18, 377–387. [Google Scholar] [CrossRef]
- Grossman, H.B.; Natale, R.B.; Tangen, C.M.; Speights, V.O.; Vogelzang, N.J.; Trump, D.L.; White, R.W.D.; Sarosdy, M.F.; Wood, D.P., Jr.; Raghavan, D.; et al. Neoadjuvant chemotherapy plus cystectomy compared with cystectomy alone for locally advanced bladder cancer. N. Engl. J. Med. 2003, 349, 859–866. [Google Scholar] [CrossRef]
- Fairey, A.S.; Daneshmand, S.; Quinn, D.; Dorff, T.; Dorin, R.; Lieskovsky, G.; Schuckman, A.; Cai, J.; Miranda, G.; Skinner, E.C. Neoadjuvant chemotherapy with gemcitabine/cisplatin vs. methotrexate/vinblastine/doxorubicin/cisplatin for muscle-invasive urothelial carcinoma of the bladder: A retrospective analysis from the University of Southern California. Urol. Oncol. 2013, 31, 1737–1743. [Google Scholar] [CrossRef]
- Mir, M.C.; Marchioni, M.; Zargar, H.; Zargar-Shoshtari, K.; Fairey, A.S.; Mertens, L.S.; Dinney, C.P.; Krabbe, L.M.; Cookson, M.S.; Jacobsen, N.E.; et al. Nomogram Predicting Bladder Cancer-specific Mortality After Neoadjuvant Chemotherapy and Radical Cystectomy for Muscle-invasive Bladder Cancer: Results of an International Consortium. Eur. Urol. Focus 2021, 7, 1347–1354. [Google Scholar] [CrossRef]
- Zargar, H.; Espiritu, P.N.; Fairey, A.S.; Mertens, L.S.; Dinney, C.P.; Mir, M.C.; Krabbe, L.M.; Cookson, M.S.; Jacobsen, N.E.; Gandhi, N.M.; et al. Multicenter assessment of neoadjuvant chemotherapy for muscle-invasive bladder cancer. Eur. Urol. 2015, 67, 241–249. [Google Scholar] [CrossRef] [Green Version]
- Zargar-Shoshtari, K.; Zargar, H.; Lotan, Y.; Shah, J.B.; van Rhijn, B.W.; Daneshmand, S.; Spiess, P.E.; Black, P.C. A Multi-Institutional Analysis of Outcomes of Patients with Clinically Node Positive Urothelial Bladder Cancer Treated with Induction Chemotherapy and Radical Cystectomy. J. Urol. 2016, 195, 53–59. [Google Scholar] [CrossRef]
- Rozanski, W.; Krzeslak, A.; Forma, E.; Brys, M.; Blewniewski, M.; Wozniak, P.; Lipinski, M. Prediction of bladder cancer based on urinary content of MGEA5 and OGT mRNA level. Clin. Lab. 2012, 58, 579–583. [Google Scholar] [PubMed]
- Sharma, N.S.; Gupta, V.K.; Dauer, P.; Kesh, K.; Hadad, R.; Giri, B.; Chandra, A.; Dudeja, V.; Slawson, C.; Banerjee, S.; et al. O-GlcNAc modification of Sox2 regulates self-renewal in pancreatic cancer by promoting its stability. Theranostics 2019, 9, 3410–3424. [Google Scholar] [CrossRef] [PubMed]
- Niu, Y.; Xia, Y.; Wang, J.; Shi, X. O-GlcNAcylation promotes migration and invasion in human ovarian cancer cells via the RhoA/ROCK/MLC pathway. Mol. Med. Rep. 2017, 15, 2083–2089. [Google Scholar] [CrossRef] [Green Version]
- Chen, X.; Li, S.; Yu, Z.; Tan, W. Yes-associated protein 1 promotes bladder cancer invasion by regulating epithelial-mesenchymal transition. Int. J. Clin. Exp. Pathol 2019, 12, 1070–1077. [Google Scholar] [PubMed]
- Ooki, A.; Del Carmen Rodriguez Pena, M.; Marchionni, L.; Dinalankara, W.; Begum, A.; Hahn, N.M.; VandenBussche, C.J.; Rasheed, Z.A.; Mao, S.; Netto, G.J.; et al. YAP1 and COX2 Coordinately Regulate Urothelial Cancer Stem-like Cells. Cancer Res. 2018, 78, 168–181. [Google Scholar] [CrossRef] [Green Version]
- Chiu, Y.F.; Wu, C.C.; Kuo, M.H.; Miao, C.C.; Zheng, M.Y.; Chen, P.Y.; Lin, S.C.; Chang, J.L.; Wang, Y.H.; Chou, Y.T. Critical role of SOX2-IGF2 signaling in aggressiveness of bladder cancer. Sci. Rep. 2020, 10, 8261. [Google Scholar] [CrossRef]
- Very, N.; Vercoutter-Edouart, A.S.; Lefebvre, T.; Hardiville, S.; El Yazidi-Belkoura, I. Cross-Dysregulation of O-GlcNAcylation and PI3K/AKT/mTOR Axis in Human Chronic Diseases. Front. Endocrinol. 2018, 9, 602. [Google Scholar] [CrossRef] [Green Version]
- Minoli, M.; Kiener, M.; Thalmann, G.N.; Kruithof-de Julio, M.; Seiler, R. Evolution of Urothelial Bladder Cancer in the Context of Molecular Classifications. Int. J. Mol. Sci. 2020, 21, 5670. [Google Scholar] [CrossRef]
- Khan, K.; Quispe, C.; Javed, Z.; Iqbal, M.J.; Sadia, H.; Raza, S.; Irshad, A.; Salehi, B.; Reiner, Z.; Sharifi-Rad, J. Resveratrol, curcumin, paclitaxel and miRNAs mediated regulation of PI3K/Akt/mTOR pathway: Go four better to treat bladder cancer. Cancer Cell Int. 2020, 20, 560. [Google Scholar] [CrossRef]
- Yin, L.; Liu, S.; Li, C.; Ding, S.; Bi, D.; Niu, Z.; Han, L.; Li, W.; Gao, D.; Liu, Z.; et al. CYLD downregulates Livin and synergistically improves gemcitabine chemosensitivity and decreases migratory/invasive potential in bladder cancer: The effect is autophagy-associated. Tumour Biol. 2016, 37, 12731–12742. [Google Scholar] [CrossRef]
- Zhang, S.; Chang, Y.Y.; Gong, Y.W.; Gao, Y.J.; Guo, Q.; Wang, Y.H.; Zhao, Y.L.; Wang, Z.P. Comprehensive analysis of microRNA-messenger RNA regulatory network in gemcitabine-resistant bladder cancer cells. J. Cell Biochem. 2019, 120, 6347–6360. [Google Scholar] [CrossRef] [PubMed]
- Khan, M.I.; Debski, K.J.; Dabrowski, M.; Czarnecka, A.M.; Szczylik, C. Gene set enrichment analysis and ingenuity pathway analysis of metastatic clear cell renal cell carcinoma cell line. Am. J. Physiol. Renal Physiol. 2016, 311, F424–F436. [Google Scholar] [CrossRef] [PubMed] [Green Version]
- Liu, W.H.; Chen, M.T.; Wang, M.L.; Lee, Y.Y.; Chiou, G.Y.; Chien, C.S.; Huang, P.I.; Chen, Y.W.; Huang, M.C.; Chiou, S.H.; et al. Cisplatin-selected resistance is associated with increased motility and stem-like properties via activation of STAT3/Snail axis in atypical teratoid/rhabdoid tumor cells. Oncotarget 2015, 6, 1750–1768. [Google Scholar] [CrossRef] [PubMed] [Green Version]
- Shah, S.; Brock, E.J.; Ji, K.; Mattingly, R.R. Ras and Rap1: A tale of two GTPases. Semin. Cancer Biol. 2019, 54, 29–39. [Google Scholar] [CrossRef]
- Onodera, Y.; Nam, J.M.; Bissell, M.J. Increased sugar uptake promotes oncogenesis via EPAC/RAP1 and O-GlcNAc pathways. J. Clin. Investig. 2014, 124, 367–384. [Google Scholar] [CrossRef] [Green Version]
- Berdik, C. Unlocking bladder cancer. Nature 2017, 551, S34–S35. [Google Scholar] [CrossRef]
- An, Q.; Zhou, L.; Xu, N. Long noncoding RNA FOXD2-AS1 accelerates the gemcitabine-resistance of bladder cancer by sponging miR-143. Biomed. Pharmacother. 2018, 103, 415–420. [Google Scholar] [CrossRef]
- Eke, I.; Cordes, N. Focal adhesion signaling and therapy resistance in cancer. Semin. Cancer Biol 2015, 31, 65–75. [Google Scholar] [CrossRef]
- Henke, E.; Nandigama, R.; Ergun, S. Extracellular Matrix in the Tumor Microenvironment and Its Impact on Cancer Therapy. Front. Mol. Biosci. 2019, 6, 160. [Google Scholar] [CrossRef] [Green Version]
- Sciacovelli, M.; Frezza, C. Metabolic reprogramming and epithelial-to-mesenchymal transition in cancer. FEBS J. 2017, 284, 3132–3144. [Google Scholar] [CrossRef]
- Shiraishi, T.; Verdone, J.E.; Huang, J.; Kahlert, U.D.; Hernandez, J.R.; Torga, G.; Zarif, J.C.; Epstein, T.; Gatenby, R.; McCartney, A.; et al. Glycolysis is the primary bioenergetic pathway for cell motility and cytoskeletal remodeling in human prostate and breast cancer cells. Oncotarget 2015, 6, 130–143. [Google Scholar] [CrossRef] [PubMed] [Green Version]
- Zhang, D.; Wang, M.; Peng, L.; Yang, X.; Li, K.; Yin, H.; Xia, C.; Cui, F.; Huang, H.; Jin, Z. Identification and Validation of Three PDAC Subtypes and Individualized GSVA Immune Pathway-Related Prognostic Risk Score Formula in Pancreatic Ductal Adenocarcinoma Patients. J. Oncol. 2021, 2021, 4986227. [Google Scholar] [CrossRef] [PubMed]
- Zhang, Q.; Wu, J.; Chen, X.; Zhao, M.; Zhang, D.; Gao, F. Upregulation of Versican Associated with Tumor Progression, Metastasis, and Poor Prognosis in Bladder Carcinoma. Biomed. Res. Int. 2021, 2021, 6949864. [Google Scholar] [CrossRef]
- Zhai, L.; Chen, W.; Cui, B.; Yu, B.; Wang, Y.; Liu, H. Overexpressed versican promoted cell multiplication, migration and invasion in gastric cancer. Tissue Cell 2021, 73, 101611. [Google Scholar] [CrossRef] [PubMed]
- Shen, Y.; Zhao, S.; Wang, S.; Pan, X.; Zhang, Y.; Xu, J.; Jiang, Y.; Li, H.; Zhang, Q.; Gao, J.; et al. S1P/S1PR3 axis promotes aerobic glycolysis by YAP/c-MYC/PGAM1 axis in osteosarcoma. EBioMedicine 2019, 40, 210–223. [Google Scholar] [CrossRef] [Green Version]
- Hirata, N.; Yamada, S.; Shoda, T.; Kurihara, M.; Sekino, Y.; Kanda, Y. Sphingosine-1-phosphate promotes expansion of cancer stem cells via S1PR3 by a ligand-independent Notch activation. Nat. Commun. 2014, 5, 4806. [Google Scholar] [CrossRef]
- Jang, B.; Jung, H.; Choi, S.; Lee, Y.H.; Lee, S.T.; Oh, E.S. Syndecan-2 cytoplasmic domain up-regulates matrix metalloproteinase-7 expression via the protein kinase Cgamma-mediated FAK/ERK signaling pathway in colon cancer. J. Biol. Chem. 2017, 292, 16321–16332. [Google Scholar] [CrossRef] [Green Version]
- Wu, Y.; Wei, X.; Feng, H.; Hu, B.; Liu, B.; Luan, Y.; Ruan, Y.; Liu, X.; Liu, Z.; Liu, J.; et al. Integrated Analysis to Identify a Redox-Related Prognostic Signature for Clear Cell Renal Cell Carcinoma. Oxid. Med. Cell. Longev. 2021, 2021, 6648093. [Google Scholar] [CrossRef]
- Liu, L.; Wang, G.; Wang, L.; Yu, C.; Li, M.; Song, S.; Hao, L.; Ma, L.; Zhang, Z. Computational identification and characterization of glioma candidate biomarkers through multi-omics integrative profiling. Biol. Direct 2020, 15, 10. [Google Scholar] [CrossRef]
- Dowling, C.M.; Hayes, S.L.; Phelan, J.J.; Cathcart, M.C.; Finn, S.P.; Mehigan, B.; McCormick, P.; Coffey, J.C.; O’Sullivan, J.; Kiely, P.A. Expression of protein kinase C gamma promotes cell migration in colon cancer. Oncotarget 2017, 8, 72096–72107. [Google Scholar] [CrossRef] [Green Version]
- Parsons, M.; Adams, J.C. Rac regulates the interaction of fascin with protein kinase C in cell migration. J. Cell Sci. 2008, 121, 2805–2813. [Google Scholar] [CrossRef] [PubMed] [Green Version]
- Feng, J.; He, W.; Song, Y.; Wang, Y.; Simpson, R.J.; Zhang, X.; Luo, G.; Wu, J.; Huang, C. Platelet-derived growth factor receptor beta: A novel urinary biomarker for recurrence of non-muscle-invasive bladder cancer. PLoS ONE 2014, 9, e96671. [Google Scholar] [CrossRef] [PubMed]
- Tamborini, E.; Virdis, E.; Negri, T.; Orsenigo, M.; Brich, S.; Conca, E.; Gronchi, A.; Stacchiotti, S.; Manenti, G.; Casali, P.G.; et al. Analysis of receptor tyrosine kinases (RTKs) and downstream pathways in chordomas. Neuro Oncol. 2010, 12, 776–789. [Google Scholar] [CrossRef] [PubMed]
- Raghavan, S.; Snyder, C.S.; Wang, A.; McLean, K.; Zamarin, D.; Buckanovich, R.J.; Mehta, G. Carcinoma-Associated Mesenchymal Stem Cells Promote Chemoresistance in Ovarian Cancer Stem Cells via PDGF Signaling. Cancers 2020, 12, 2063. [Google Scholar] [CrossRef]
- Wang, K.J.; Wang, C.; Dai, L.H.; Yang, J.; Huang, H.; Ma, X.J.; Zhou, Z.; Yang, Z.Y.; Xu, W.D.; Hua, M.M.; et al. Targeting an Autocrine Regulatory Loop in Cancer Stem-like Cells Impairs the Progression and Chemotherapy Resistance of Bladder Cancer. Clin. Cancer Res. 2019, 25, 1070–1086. [Google Scholar] [CrossRef] [Green Version]
- He, L.; Wang, X.; Liu, K.; Wu, X.; Yang, X.; Song, G.; Zhang, B.; Zhong, L. Integrative PDGF/PDGFR and focal adhesion pathways are downregulated in ERCC1-defective non-small cell lung cancer undergoing sodium glycididazole-sensitized cisplatin treatment. Gene 2019, 691, 70–76. [Google Scholar] [CrossRef]
- Meng, F.; Speyer, C.L.; Zhang, B.; Zhao, Y.; Chen, W.; Gorski, D.H.; Miller, F.R.; Wu, G. PDGFRalpha and beta play critical roles in mediating Foxq1-driven breast cancer stemness and chemoresistance. Cancer Res. 2015, 75, 584–593. [Google Scholar] [CrossRef] [Green Version]
- Black, P.C.; Brown, G.A.; Dinney, C.P.; Kassouf, W.; Inamoto, T.; Arora, A.; Gallagher, D.; Munsell, M.F.; Bar-Eli, M.; McConkey, D.J.; et al. Receptor heterodimerization: A new mechanism for platelet-derived growth factor induced resistance to anti-epidermal growth factor receptor therapy for bladder cancer. J. Urol. 2011, 185, 693–700. [Google Scholar] [CrossRef]







Publisher’s Note: MDPI stays neutral with regard to jurisdictional claims in published maps and institutional affiliations. |
© 2022 by the authors. Licensee MDPI, Basel, Switzerland. This article is an open access article distributed under the terms and conditions of the Creative Commons Attribution (CC BY) license (https://creativecommons.org/licenses/by/4.0/).
Share and Cite
Lee, H.W.; Kang, M.J.; Kwon, Y.-J.; Abdi Nansa, S.; Jung, E.H.; Kim, S.H.; Lee, S.-J.; Jeong, K.-C.; Kim, Y.; Cheong, H.; et al. Targeted Inhibition of O-Linked β-N-Acetylglucosamine Transferase as a Promising Therapeutic Strategy to Restore Chemosensitivity and Attenuate Aggressive Tumor Traits in Chemoresistant Urothelial Carcinoma of the Bladder. Biomedicines 2022, 10, 1162. https://doi.org/10.3390/biomedicines10051162
Lee HW, Kang MJ, Kwon Y-J, Abdi Nansa S, Jung EH, Kim SH, Lee S-J, Jeong K-C, Kim Y, Cheong H, et al. Targeted Inhibition of O-Linked β-N-Acetylglucosamine Transferase as a Promising Therapeutic Strategy to Restore Chemosensitivity and Attenuate Aggressive Tumor Traits in Chemoresistant Urothelial Carcinoma of the Bladder. Biomedicines. 2022; 10(5):1162. https://doi.org/10.3390/biomedicines10051162
Chicago/Turabian StyleLee, Hye Won, Mi Ju Kang, Young-Ju Kwon, Sama Abdi Nansa, Eui Hyun Jung, Sung Han Kim, Sang-Jin Lee, Kyung-Chae Jeong, Youngwook Kim, Heesun Cheong, and et al. 2022. "Targeted Inhibition of O-Linked β-N-Acetylglucosamine Transferase as a Promising Therapeutic Strategy to Restore Chemosensitivity and Attenuate Aggressive Tumor Traits in Chemoresistant Urothelial Carcinoma of the Bladder" Biomedicines 10, no. 5: 1162. https://doi.org/10.3390/biomedicines10051162
APA StyleLee, H. W., Kang, M. J., Kwon, Y.-J., Abdi Nansa, S., Jung, E. H., Kim, S. H., Lee, S.-J., Jeong, K.-C., Kim, Y., Cheong, H., & Seo, H. K. (2022). Targeted Inhibition of O-Linked β-N-Acetylglucosamine Transferase as a Promising Therapeutic Strategy to Restore Chemosensitivity and Attenuate Aggressive Tumor Traits in Chemoresistant Urothelial Carcinoma of the Bladder. Biomedicines, 10(5), 1162. https://doi.org/10.3390/biomedicines10051162

