Placental Insulin Receptor Transiently Regulates Glucose Homeostasis in the Adult Mouse Offspring of Multiparous Dams
Abstract
1. Introduction
2. Materials and Methods
2.1. Generation of the Animal Mouse Model and Diet
2.2. Newborn Pancreas Collection
2.3. Glucose Tolerance Test
2.4. Insulin Tolerance Test
2.5. Body Composition and Indirect Calorimetry
2.6. Immunofluorescence and H&E Staining
2.7. Beta Cell Mass Analysis
2.8. Statistical Analysis
3. Results
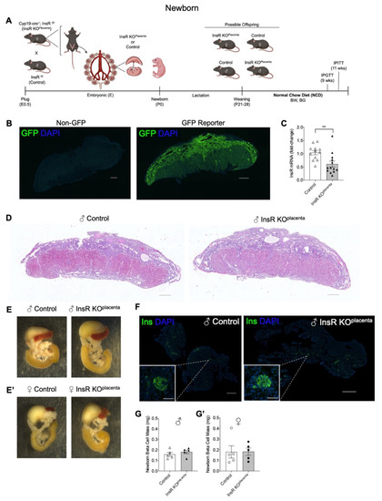
3.1. Newborn Offspring with Placenta-Specific InsR Ablation Presenting with Normal Body Weight and Pancreatic β-Cell Mass
3.2. Adult InsR KOplacenta Mice Displayed Normal Glucose Homeostasis on a Normal Chow Diet
3.3. Adult Male InsR KOplacenta Offspring Demonstrated a Lower Body Weight on a High-Fat Diet Challenge
3.4. Adult Male InsR KOplacenta Offspring from Multiparous Dams Presented with a Mild and Transient Improved Glucose Homeostasis on a High-Fat Diet Challenge
4. Discussion
5. Conclusions and Future Directions
Supplementary Materials
Author Contributions
Funding
Institutional Review Board Statement
Informed Consent Statement
Data Availability Statement
Acknowledgments
Conflicts of Interest
References
- Singh, G.K.; DiBari, J.N. Marked disparities in pre-pregnancy obesity and overweight prevalence among US women by race/ethnicity, nativity/immigrant status, and sociodemographic characteristics, 2012–2014. J. Obes. 2019, 2019, 2419263. [Google Scholar] [CrossRef] [PubMed]
- DeSisto, C.L.; Kim, S.Y.; Sharma, A.J. Prevalence estimates of gestational diabetes mellitus in the United States, pregnancy risk assessment monitoring system (PRAMS), 2007–2010. Prev. Chronic Dis. 2014, 11, E104. [Google Scholar] [CrossRef]
- Zhu, Y.; Zhang, C. Prevalence of Gestational Diabetes and Risk of Progression to Type 2 Diabetes: A Global Perspective. Curr. Diabetes Rep. 2016, 16, 7. [Google Scholar] [CrossRef] [PubMed]
- Friedman, J.E. Developmental Programming of Obesity and Diabetes in Mouse, Monkey, and Man in 2018: Where Are We Headed? Diabetes 2018, 67, 2137–2151. [Google Scholar] [CrossRef] [PubMed]
- Harmon, H.M.; Hannon, T.S. Maternal obesity: A serious pediatric health crisis. Pediatr. Res. 2018, 83, 1087–1089. [Google Scholar] [CrossRef] [PubMed]
- Godfrey, K.M.; Reynolds, R.M.; Prescott, S.L.; Nyirenda, M.; Jaddoe, V.W.; Eriksson, J.G.; Broekman, B.F. Influence of maternal obesity on the long-term health of offspring. Lancet Diabetes Endocrinol. 2017, 5, 53–64. [Google Scholar] [CrossRef]
- Catalano, P.M.; Shankar, K. Obesity and pregnancy: Mechanisms of short term and long term adverse consequences for mother and child. BMJ 2017, 356, j1. [Google Scholar] [CrossRef] [PubMed]
- Catalano, P.M. The impact of gestational diabetes and maternal obesity on the mother and her offspring. J. Dev. Orig. Health Dis. 2010, 1, 208–215. [Google Scholar] [CrossRef]
- Poston, L.; Caleyachetty, R.; Cnattingius, S.; Corvalán, C.; Uauy, R.; Herring, S.; Gillman, M.W. Preconceptional and maternal obesity: Epidemiology and health consequences. Lancet Diabetes Endocrinol. 2016, 4, 1025–1036. [Google Scholar] [CrossRef]
- Poston, L.; Harthoorn, L.F.; Van Der Beek, E.M.; Workshop, C.I.E. Obesity in pregnancy: Implications for the mother and lifelong health of the child. A consensus statement. Pediatr. Res. 2011, 69, 175–180. [Google Scholar] [CrossRef] [PubMed]
- Gaillard, R.; Santos, S.; Duijts, L.; Felix, J.F. Childhood Health Consequences of Maternal Obesity during Pregnancy: A Narrative Review. Ann. Nutr. Metab. 2016, 69, 171–180. [Google Scholar] [CrossRef] [PubMed]
- Catalano, P.M.; Ehrenberg, H.M. The short- and long-term implications of maternal obesity on the mother and her offspring. BJOG 2006, 113, 1126–1133. [Google Scholar] [CrossRef]
- Kong, L.; Chen, X.; Gissler, M.; Lavebratt, C. Relationship of prenatal maternal obesity and diabetes to offspring neurodevelopmental and psychiatric disorders: A narrative review. Int. J. Obes. (Lond.) 2020, 44, 1981–2000. [Google Scholar] [CrossRef]
- Metzger, B.E. Long-term outcomes in mothers diagnosed with gestational diabetes mellitus and their offspring. Clin. Obstet. Gynecol. 2007, 50, 972–979. [Google Scholar] [CrossRef]
- Bianco, M.E.; Josefson, J.L. Hyperglycemia During Pregnancy and Long-Term Offspring Outcomes. Curr. Diabetes Rep. 2019, 19, 143. [Google Scholar] [CrossRef]
- Gillman, M.W. Interrupting Intergenerational Cycles of Maternal Obesity. Nestle Nutr. Inst. Workshop Ser. 2016, 85, 59–69. [Google Scholar] [CrossRef]
- Rebholz, S.L.; Jones, T.; Burke, K.T.; Jaeschke, A.; Tso, P.; D’Alessio, D.A.; Woollett, L.A. Multiparity leads to obesity and inflammation in mothers and obesity in male offspring. Am. J. Physiol. Endocrinol. Metab. 2012, 302, E449–E457. [Google Scholar] [CrossRef]
- Davis, E.M.; Zyzanski, S.J.; Olson, C.M.; Stange, K.C.; Horwitz, R.I. Racial, ethnic, and socioeconomic differences in the incidence of obesity related to childbirth. Am. J. Public Health 2009, 99, 294–299. [Google Scholar] [CrossRef]
- Gunderson, E.P.; Jacobs, D.R., Jr.; Chiang, V.; Lewis, C.E.; Tsai, A.; Quesenberry, C.P., Jr.; Sidney, S. Childbearing is associated with higher incidence of the metabolic syndrome among women of reproductive age controlling for measurements before pregnancy: The CARDIA study. Am. J. Obs. Gynecol. 2009, 201, 177.e1–177.e9. [Google Scholar] [CrossRef] [PubMed]
- Dimasuay, K.G.; Boeuf, P.; Powell, T.L.; Jansson, T. Placental Responses to Changes in the Maternal Environment Determine Fetal Growth. Front. Physiol. 2016, 7, 12. [Google Scholar] [CrossRef] [PubMed]
- Castillo-Castrejon, M.; Yamaguchi, K.; Rodel, R.L.; Erickson, K.; Kramer, A.; Hirsch, N.M.; Rolloff, K.; Jansson, T.; Barbour, L.A.; Powell, T.L. Effect of type 2 diabetes mellitus on placental expression and activity of nutrient transporters and their association with birth weight and neonatal adiposity. Mol. Cell. Endocrinol. 2021, 532, 111319. [Google Scholar] [CrossRef]
- Mohan, R.; Baumann, D.; Alejandro, E.U. Fetal undernutrition, placental insufficiency, and pancreatic β-cell development programming in utero. Am. J. Physiol. Regul. Integr. Comp. Physiol. 2018, 315, R867–R878. [Google Scholar] [CrossRef] [PubMed]
- Akhaphong, B.; Baumann, D.C.; Beetch, M.; Lockridge, A.D.; Jo, S.; Wong, A.; Zemanovic, T.; Mohan, R.; Fondevilla, D.L.; Sia, M.; et al. Placental mTOR complex 1 regulates fetal programming of obesity and insulin resistance in mice. JCI Insight 2021, 6, e149271. [Google Scholar] [CrossRef] [PubMed]
- Hart, B.; Morgan, E.; Alejandro, E.U. Nutrient sensor signaling pathways and cellular stress in fetal growth restriction. J. Mol. Endocrinol. 2019, 62, R155–R165. [Google Scholar] [CrossRef] [PubMed]
- Jansson, T.; Powell, T.L. Role of placental nutrient sensing in developmental programming. Clin. Obs. Gynecol. 2013, 56, 591–601. [Google Scholar] [CrossRef] [PubMed]
- Ruiz-Palacios, M.; Ruiz-Alcaraz, A.J.; Sanchez-Campillo, M.; Larqué, E. Role of Insulin in Placental Transport of Nutrients in Gestational Diabetes Mellitus. Ann. Nutr. Metab. 2017, 70, 16–25. [Google Scholar] [CrossRef] [PubMed]
- O’Tierney-Ginn, P.; Presley, L.; Myers, S.; Catalano, P. Placental growth response to maternal insulin in early pregnancy. J. Clin. Endocrinol. Metab. 2015, 100, 159–165. [Google Scholar] [CrossRef] [PubMed]
- Hiden, U.; Glitzner, E.; Hartmann, M.; Desoye, G. Insulin and the IGF system in the human placenta of normal and diabetic pregnancies. J. Anat. 2009, 215, 60–68. [Google Scholar] [CrossRef]
- Colomiere, M.; Permezel, M.; Riley, C.; Desoye, G.; Lappas, M. Defective insulin signaling in placenta from pregnancies complicated by gestational diabetes mellitus. Eur. J. Endocrinol. 2009, 160, 567–578. [Google Scholar] [CrossRef]
- Desoye, G.; Hauguel-de Mouzon, S. The human placenta in gestational diabetes mellitus. The insulin and cytokine network. Diabetes Care 2007, 30 (Suppl. 2), S120–S126. [Google Scholar] [CrossRef]
- Desoye, G.; Hofmann, H.H.; Weiss, P.A. Insulin binding to trophoblast plasma membranes and placental glycogen content in well-controlled gestational diabetic women treated with diet or insulin, in well-controlled overt diabetic patients and in healthy control subjects. Diabetologia 1992, 35, 45–55. [Google Scholar] [CrossRef]
- Catalano, P.M. Trying to understand gestational diabetes. Diabet. Med. 2014, 31, 273–281. [Google Scholar] [CrossRef]
- Alejandro, E.U.; Mamerto, T.P.; Chung, G.; Villavieja, A.; Gaus, N.L.; Morgan, E.; Pineda-Cortel, M.R.B. Gestational Diabetes Mellitus: A Harbinger of the Vicious Cycle of Diabetes. Int. J. Mol. Sci. 2020, 21, 5003. [Google Scholar] [CrossRef]
- Jansson, T.; Cetin, I.; Powell, T.L.; Desoye, G.; Radaelli, T.; Ericsson, A.; Sibley, C.P. Placental transport and metabolism in fetal overgrowth—A workshop report. Placenta 2006, 27 (Suppl. A), S109–S113. [Google Scholar] [CrossRef] [PubMed]
- Alejandro, E.U.; Jo, S.; Akhaphong, B.; Llacer, P.R.; Gianchandani, M.; Gregg, B.; Parlee, S.D.; MacDougald, O.A.; Bernal-Mizrachi, E. Maternal low-protein diet on the last week of pregnancy contributes to insulin resistance and β-cell dysfunction in the mouse offspring. Am. J. Physiol. Regul. Integr. Comp. Physiol. 2020, 319, R485–R496. [Google Scholar] [CrossRef] [PubMed]
- Moore, M.; Avula, N.; Jo, S.; Beetch, M.; Alejandro, E.U. Disruption of O-Linked N-Acetylglucosamine Signaling in Placenta Induces Insulin Sensitivity in Female Offspring. Int. J. Mol. Sci. 2021, 22, 6918. [Google Scholar] [CrossRef] [PubMed]
- López-Tello, J.; Pérez-García, V.; Khaira, J.; Kusinski, L.C.; Cooper, W.N.; Andreani, A.; Grant, I.; Fernández de Liger, E.; Lam, B.Y.; Hemberger, M.; et al. Fetal and trophoblast PI3K p110α have distinct roles in regulating resource supply to the growing fetus in mice. Elife 2019, 8, e45282. [Google Scholar] [CrossRef] [PubMed]
- Wenzel, P.L.; Leone, G. Expression of Cre recombinase in early diploid trophoblast cells of the mouse placenta. Genesis 2007, 45, 129–134. [Google Scholar] [CrossRef] [PubMed]
- Baumann, D.; Wong, A.; Akhaphong, B.; Jo, S.; Pritchard, S.; Mohan, R.; Chung, G.; Zhang, Y.; Alejandro, E.U. Role of nutrient-driven O-GlcNAc-post-translational modification in pancreatic exocrine and endocrine islet development. Development 2020, 147, dev186643. [Google Scholar] [CrossRef]
- Bronson, S.L.; Chan, J.C.; Bale, T.L. Sex-Specific Neurodevelopmental Programming by Placental Insulin Receptors on Stress Reactivity and Sensorimotor Gating. Biol. Psychiatry 2017, 82, 127–138. [Google Scholar] [CrossRef] [PubMed]
- Louvi, A.; Accili, D.; Efstratiadis, A. Growth-promoting interaction of IGF-II with the insulin receptor during mouse embryonic development. Dev. Biol. 1997, 189, 33–48. [Google Scholar] [CrossRef]
- Kitamura, T.; Kahn, C.R.; Accili, D. Insulin receptor knockout mice. Annu. Rev. Physiol. 2003, 65, 313–332. [Google Scholar] [CrossRef]
- Cai, W.; Sakaguchi, M.; Kleinridders, A.; Gonzalez-Del Pino, G.; Dreyfuss, J.M.; O’Neill, B.T.; Ramirez, A.K.; Pan, H.; Winnay, J.N.; Boucher, J.; et al. Domain-dependent effects of insulin and IGF-1 receptors on signalling and gene expression. Nat. Commun. 2017, 8, 14892. [Google Scholar] [CrossRef]
- Boucher, J.; Tseng, Y.H.; Kahn, C.R. Insulin and insulin-like growth factor-1 receptors act as ligand-specific amplitude modulators of a common pathway regulating gene transcription. J. Biol. Chem. 2010, 285, 17235–17245. [Google Scholar] [CrossRef]
- Hawkes, C.P.; Lorraine, L.K. Growth Factor Regulation of Fetal Growth. In Fetal and Neonatal Physiology, 5th ed.; Elsevier Health Sciences: Amsterdam, The Netherlands, 2017; Volume 2, pp. 1461–1470. [Google Scholar]
- Huayanay-Espinoza, C.A.; Quispe, R.; Poterico, J.A.; Carrillo-Larco, R.M.; Bazo-Alvarez, J.C.; Miranda, J.J. Parity and Overweight/Obesity in Peruvian Women. Prev. Chronic Dis. 2017, 14, E102. [Google Scholar] [CrossRef]
- Wu, J.; Xu, G.; Shen, L.; Zhang, Y.; Song, L.; Yang, S.; Yang, H.; Yuan, J.; Liang, Y.; Wang, Y.; et al. Parity and risk of metabolic syndrome among Chinese women. J. Womens Health (Larchmt) 2015, 24, 602–607. [Google Scholar] [CrossRef] [PubMed]
- Eldin Ahmed Abdelsalam, K.; Alobeid, M.E.A. Influence of Grand Multiparity on the Levels of Insulin, Glucose and HOMA-IR in Comparison with Nulliparity and Primiparity. Pak. J. Biol. Sci. 2017, 20, 42–46. [Google Scholar] [CrossRef] [PubMed][Green Version]
- Khan, R.; Ali, K.; Khan, Z. Socio-demographic Risk Factors of Gestational Diabetes Mellitus. Pak. J. Med. Sci. 2013, 29, 843–846. [Google Scholar] [CrossRef]
- Abu-Heija, A.T.; Al-Bash, M.R.; Al-Kalbani, M.A. Effects of maternal age, parity and pre-pregnancy body mass index on the glucose challenge test and gestational diabetes mellitus. J. Taibah Univ. Med. Sci. 2017, 12, 338–342. [Google Scholar] [CrossRef]
- Rosenfeld, C.S. Sex-Specific Placental Responses in Fetal Development. Endocrinology 2015, 156, 3422–3434. [Google Scholar] [CrossRef]
- Gabory, A.; Roseboom, T.J.; Moore, T.; Moore, L.G.; Junien, C. Placental contribution to the origins of sexual dimorphism in health and diseases: Sex chromosomes and epigenetics. Biol. Sex Differ. 2013, 4, 5. [Google Scholar] [CrossRef]
- Jiang, S.; Teague, A.M.; Tryggestad, J.B.; Aston, C.E.; Lyons, T.; Chernausek, S.D. Effects of maternal diabetes and fetal sex on human placenta mitochondrial biogenesis. Placenta 2017, 57, 26–32. [Google Scholar] [CrossRef]




| Male Offepring | Female Offspring | |||
|---|---|---|---|---|
| Newborn (P0) | Control | InsR KOplacenta | Control | InsR KOplacenta |
| Body weight | 1.226 ± 0.03039 | 1.318 ± 0.03808 | 1.242 ± 0.02603 | 1.251 ± 0.03923 |
| Non-fasting blood glucose | 39.67 ± 6.888 | 36.50 ± 3.833 | 33.17 ± 5.183 | 34.90 ± 3.093 |
| Non-fasting serum insulin | 0.3919 ± 0.1794 | 0.4409 ± 0.1791 | 0.4676 ± 0.1500 | 0.4622 ± 0.1129 |
| Pancreas weight | 7.514 ± 0.3269 | 8.079 ± 0.4086 | 8.093 ± 0.6240 | 8.207 ± 0.6032 |
| Liver weight | 46.33 ± 3.449 | 49.26 ± 2.904 | 47.92 ± 2.351 | 49.58 ± 3.411 |
| Adult (Parity ≥ 3) Normal Chow Diet | Control | InsR KOplacenta | Control | InsR KOplacenta |
| Fasting blood glucose (9 weeks old) | 61.25 ± 1.652 | 57.25 ± 4.029 | 60.25 ± 2.175 | 56.25 ± 2.810 |
| Non-fasting blood glucose (10 weeks old) | 132.5 ± 13.85 | 135.0 ± 5.212 | 138.3 ± 18.03 | 126.8 ± 13.81 |
Publisher’s Note: MDPI stays neutral with regard to jurisdictional claims in published maps and institutional affiliations. |
© 2022 by the authors. Licensee MDPI, Basel, Switzerland. This article is an open access article distributed under the terms and conditions of the Creative Commons Attribution (CC BY) license (https://creativecommons.org/licenses/by/4.0/).
Share and Cite
Chung, G.; Mohan, R.; Beetch, M.; Jo, S.; Alejandro, E.U. Placental Insulin Receptor Transiently Regulates Glucose Homeostasis in the Adult Mouse Offspring of Multiparous Dams. Biomedicines 2022, 10, 575. https://doi.org/10.3390/biomedicines10030575
Chung G, Mohan R, Beetch M, Jo S, Alejandro EU. Placental Insulin Receptor Transiently Regulates Glucose Homeostasis in the Adult Mouse Offspring of Multiparous Dams. Biomedicines. 2022; 10(3):575. https://doi.org/10.3390/biomedicines10030575
Chicago/Turabian StyleChung, Grace, Ramkumar Mohan, Megan Beetch, Seokwon Jo, and Emilyn Uy Alejandro. 2022. "Placental Insulin Receptor Transiently Regulates Glucose Homeostasis in the Adult Mouse Offspring of Multiparous Dams" Biomedicines 10, no. 3: 575. https://doi.org/10.3390/biomedicines10030575
APA StyleChung, G., Mohan, R., Beetch, M., Jo, S., & Alejandro, E. U. (2022). Placental Insulin Receptor Transiently Regulates Glucose Homeostasis in the Adult Mouse Offspring of Multiparous Dams. Biomedicines, 10(3), 575. https://doi.org/10.3390/biomedicines10030575

