Merits of hiPSC-Derived Cardiomyocytes for In Vitro Research and Testing Drug Toxicity
Abstract
1. Introduction
2. Materials and Methods
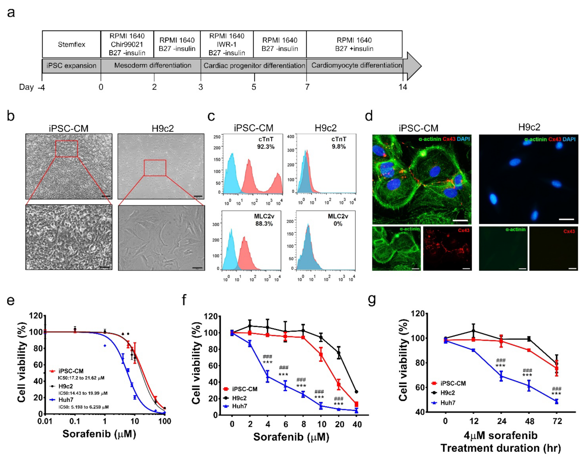
2.1. Differentiation of hiPSC-CMs from Human PSCs
2.2. Sorafenib and Doxorubicin Solution Preparation
2.3. Cell Viability Assay
2.4. Flow Cytometry
2.5. Immunofluorescent Staining
2.6. hiPSC-CMs Contractility Measurement
2.7. Seahorse Assay
2.8. Reactive Oxygen Species (ROS) Quantification
2.9. Electrophysiological Measurements
2.10. Electrophysiological Data Recordings and Analysis
2.11. Western Blotting
2.12. Statistics
3. Results
3.1. Generation and Characterization of hiPSC-CMs
3.2. Contractile Function Is Impaired in Sorafenib-Treated and Doxorubicin-Treated hiPSC-CMs
3.3. Bioenergetics of Mitochondrial Function in hiPSC-Derived Cardiomyocytes and H9c2 Cells
3.4. ROS Generation in Sorafenib- or Doxorubicin-Treated hiPSC-CMs
3.5. The Electrophysiological (EP) Cardiac Characteristics Present in hiPSC-CMs but Not H9c2 Cells
3.6. In Contrast to the H9c2 Cells, Using hiPSC-CMs for Drug Toxicity Screening Is a Closer Milestone in Cell Molecular-Level Research
4. Discussion
5. Limitations
6. Conclusions
Supplementary Materials
Author Contributions
Funding
Acknowledgments
Conflicts of Interest
References
- Nagai, H.; Kim, Y.H. Cancer prevention from the perspective of global cancer burden patterns. J. Thorac. Dis. 2017, 9, 448–451. [Google Scholar] [CrossRef] [PubMed]
- Peter, A.K.; Bjerke, M.A.; Leinwand, L.A. Biology of the cardiac myocyte in heart disease. Mol. Biol. Cell 2016, 27, 2149–2160. [Google Scholar] [CrossRef] [PubMed]
- Kuznetsov, A.V.; Javadov, S.; Sickinger, S.; Frotschnig, S.; Grimm, M. H9c2 and HL-1 cells demonstrate distinct features of energy metabolism, mitochondrial function and sensitivity to hypoxia-reoxygenation. Biochim. Biophys. Acta 2015, 1853, 276–284. [Google Scholar] [CrossRef] [PubMed]
- Liu, Y.C.; Wang, Y.J.; Wu, S.N. The mechanisms of propofol-induced block on ion currents in differentiated H9c2 cardiac cells. Eur. J. Pharmacol. 2008, 590, 93–98. [Google Scholar] [CrossRef]
- Takahashi, K.; Tanabe, K.; Ohnuki, M.; Narita, M.; Ichisaka, T.; Tomoda, K.; Yamanaka, S. Induction of pluripotent stem cells from adult human fibroblasts by defined factors. Cell 2007, 131, 861–872. [Google Scholar] [CrossRef]
- Breckwoldt, K.; Letuffe-Brenière, D.; Mannhardt, I.; Schulze, T.; Ulmer, B.; Werner, T.; Benzin, A.; Klampe, B.; Reinsch, M.C.; Laufer, S.; et al. Differentiation of cardiomyocytes and generation of human engineered heart tissue. Nat. Protoc. 2017, 12, 1177–1197. [Google Scholar] [CrossRef]
- Zhang, L.; Ma, X.J.; Fei, Y.Y.; Han, H.T.; Xu, J.; Cheng, L.; Li, X. Stem cell therapy in liver regeneration: Focus on mesenchymal stem cells and induced pluripotent stem cells. Pharmacol. Ther. 2022, 232, 108004. [Google Scholar] [CrossRef]
- Engle, S.J.; Blaha, L.; Kleiman, R.J. Best practices for translational disease modeling using human iPSC-derived neurons. Neuron 2018, 100, 783–797. [Google Scholar] [CrossRef]
- Chang, C.Y.; Ting, H.C.; Liu, C.A.; Su, H.L.; Chiou, T.W.; Lin, S.Z.; Harn, H.J.; Ho, T.J. Induced pluripotent stem cell (iPSC)-based neurodegenerative disease models for phenotype recapitulation and drug screening. Molecules 2020, 25, 2000. [Google Scholar] [CrossRef]
- Olgasi, C.; Cucci, A.; Follenzi, A. iPSC-derived liver organoids: A journey from drug screening, to disease modeling, arriving to regenerative medicine. Int. J. Mol. Sci. 2020, 21, 6215. [Google Scholar] [CrossRef]
- Baskar, G.; Palaniyandi, T.; Viswanathan, S.; Rajendran, B.K.; Ravi, M.; Sivaji, A. Development of patient derived organoids for cancer drug screening applications. Acta Histochem. 2022, 124, 151895. [Google Scholar] [CrossRef]
- Ito, D.; Morimoto, S.; Takahashi, S.; Okada, K.; Nakahara, J.; Okano, H. Maiden voyage: Induced pluripotent stem cell-based drug screening for amyotrophic lateral sclerosis. Brain 2022, 25, awac306. [Google Scholar] [CrossRef]
- Blancard, M.; Fetterman, K.A.; Burridge, P.W. Pharmacogenomic screening of drug candidates using patient-specific hiPSC-derived cardiomyocyte high-throughput calcium imaging. Methods Mol. Biol. 2022, 2547, 241–253. [Google Scholar] [CrossRef]
- Kusumoto, D.; Yuasa, S.; Fukuda, K. Induced pluripotent stem cell-based drug screening by use of artificial intelligence. Pharmaceuticals 2022, 15, 562. [Google Scholar] [CrossRef]
- Fanizza, F.; Campanile, M.; Forloni, G.; Giordano, C.; Albani, D. Induced pluripotent stem cell-based organ-on-a-chip as personalized drug screening tools: A focus on neurodegenerative disorders. J. Tissue Eng. 2022, 13, 20417314221095339. [Google Scholar] [CrossRef]
- Wu, B.B.; Leung, K.T.; Poon, E.N. Mitochondrial-targeted therapy for doxorubicin-induced cardiotoxicity. Int. J. Mol. Sci. 2022, 23, 1912. [Google Scholar] [CrossRef]
- Huang, C.Y.; Nicholson, M.W.; Wang, J.Y.; Ting, C.Y.; Tsai, M.H.; Cheng, Y.C.; Liu, C.L.; Chan, D.Z.H.; Lee, Y.C.; Hsu, C.C.; et al. Population-based high-throughput toxicity screen of human iPSC-derived cardiomyocytes and neurons. Cell Rep. 2022, 39, 110643. [Google Scholar] [CrossRef]
- Moreira, A.; Müller, M.; Costa, P.F.; Kohl, Y. Advanced in vitro lung models for drug and toxicity screening: The promising role of induced pluripotent stem cells. Adv. Biol. 2022, 6, e2101139. [Google Scholar] [CrossRef]
- Leowattana, W.; Leowattana, T.; Leowattana, P. Human-induced pluripotent stem cell-atrial-specific cardiomyocytes and atrial fibrillation. World J. Clin. Cases 2022, 10, 9588–9601. [Google Scholar] [CrossRef]
- Liang, P.; Lan, F.; Lee, A.S.; Gong, T.; Sanchez-Freire, V.; Wang, Y.; Diecke, S.; Sallam, K.; Knowles, J.W.; Wang, P.J.; et al. Drug screening using a library of human induced pluripotent stem cell-derived cardiomyocytes reveals disease-specific patterns of cardiotoxicity. Circulation 2013, 127, 1677–1691. [Google Scholar] [CrossRef]
- Sharma, A.; Marceau, C.; Hamaguchi, R.; Burridge, P.W.; Rajarajan, K.; Churko, J.M.; Wu, H.; Sallam, K.I.; Matsa, E.; Sturzu, A.C.; et al. Human induced pluripotent stem cell-derived cardiomyocytes as an in vitro model for coxsackievirus B3-induced myocarditis and antiviral drug screening platform. Circ. Res. 2014, 115, 556–566. [Google Scholar] [CrossRef] [PubMed]
- Sharma, A.; Burridge, P.W.; McKeithan, W.L.; Serrano, R.; Shukla, P.; Sayed, N.; Churko, J.M.; Kitani, T.; Wu, H.; Holmström, A.; et al. High-throughput screening of tyrosine kinase inhibitor cardiotoxicity with human induced pluripotent stem cells. Sci. Transl. Med. 2017, 9, eaaf2584. [Google Scholar] [CrossRef] [PubMed]
- Strickland, M.; Yacoubi-Loueslati, B.; Bouhaouala-Zahar, B.; Pender, S.L.F.; Larbi, A. Relationships between ion channels, mitochondrial functions and inflammation in human aging. Front. Physiol. 2019, 10, 158. [Google Scholar] [CrossRef] [PubMed]
- Sala, L.; van Meer, B.J.; Tertoolen, L.G.J.; Bakkers, J.; Bellin, M.; Davis, R.P.; Denning, C.; Dieben, M.A.E.; Eschenhagen, T.; Giacomelli, E.; et al. MUSCLEMOTION: A versatile open software tool to quantify cardiomyocyte and cardiac muscle contraction in vitro and in vivo. Circ. Res. 2018, 122, e5–e16. [Google Scholar] [CrossRef] [PubMed]
- Lian, X.; Zhang, J.; Azarin, S.M.; Zhu, K.; Hazeltine, L.B.; Bao, X.; Hsiao, C.; Kamp, T.J.; Palecek, S.P. Directed cardiomyocyte differentiation from human pluripotent stem cells by modulating Wnt/β-catenin signaling under fully defined conditions. Nat. Protoc. 2013, 8, 162–175. [Google Scholar] [CrossRef]
- Koukourakis, M.I.; Kalamida, D.; Giatromanolaki, A.; Zois, C.E.; Sivridis, E.; Pouliliou, S.; Mitrakas, A.; Gatter, K.C.; Harris, A.L. 3A, LC3B and LC3C have distinct subcellular distribution kinetics and expression in cancer cell lines. PLoS ONE 2015, 10, e0137675. [Google Scholar] [CrossRef]
- Huang, Y.; Feng, Y.; Cui, L.; Yang, L.; Zhang, Q.; Zhang, J.; Jiang, X.; Zhang, X.; Lv, Y.; Jia, J.Z.; et al. Autophagy-related LC3 accumulation interacted directly with LIR containing RIPK1 and RIPK3, stimulating necroptosis in hypoxic cardiomyocytes. Front. Cell Dev. Biol. 2021, 9, 679637. [Google Scholar] [CrossRef]
- Garrido, C.; Galluzzi, L.; Brunet, M.; Puig, P.E.; Didelot, C.; Kroemer, G. Mechanisms of cytochrome c release from mitochondria. Cell Death Differ. 2006, 13, 1423–1433. [Google Scholar] [CrossRef]
- Riedl, S.J.; Shi, Y. Molecular mechanisms of caspase regulation during apoptosis. Nat. Rev. Mol. Cell Biol. 2004, 5, 897–907. [Google Scholar] [CrossRef]
- Sanders, E.J.; Parker, E. The role of mitochondria, cytochrome c and caspase-9 in embryonic lens fibre cell denucleation. J. Anat. 2002, 201, 121–135. [Google Scholar] [CrossRef]
- Schmidinger, M.; Zielinski, C.C.; Vogl, U.M.; Bojic, A.; Bojic, M.; Schukro, C.; Ruhsam, M.; Hejna, M.; Schmidinger, H. Cardiac toxicity of sunitinib and sorafenib in patients with metastatic renal cell carcinoma. J. Clin. Oncol. 2008, 26, 5204–5212. [Google Scholar] [CrossRef]
- Bil, J.; Zapala, L.; Nowis, D.; Jakobisiak, M.; Golab, J. Statins potentiate cytostatic/cytotoxic activity of sorafenib but not sunitinib against tumor cell lines in vitro. Cancer Lett. 2010, 288, 57–67. [Google Scholar] [CrossRef]
- Bouitbir, J.; Panajatovic, M.V.; Krähenbühl, S. Mitochondrial toxicity associated with imatinib and sorafenib in isolated rat heart fibers and the cardiomyoblast H9c2 cell line. Int. J. Mol. Sci. 2022, 23, 2282. [Google Scholar] [CrossRef]
- Mortara, L.; Pera, G.; Monti, E.; Morbelli, S.; Minuto, F.; Sambuceti, G.; Giusti, M. Efficacy of sorafenib and impact on cardiac function in patients with thyroid cancer: A retrospective analysis. J. Endocrinol. Invest. 2014, 37, 1099–1108. [Google Scholar] [CrossRef]
- Schneider, C.; Wallner, M.; Kolesnik, E.; Herbst, V.; Mächler, H.; Pichler, M.; von Lewinski, D.; Sedej, S.; Rainer, P.P. The anti-cancer multikinase inhibitor sorafenib impairs cardiac contractility by reducing phospholamban phosphorylation and sarcoplasmic calcium transients. Sci. Rep. 2018, 8, 5295. [Google Scholar] [CrossRef]







| Cell Type | iPSC-CM | H9c2 | Adult Cardiomyocyte |
|---|---|---|---|
| Morphology | resemble of fetal CMs | myoblast | bundle structure |
| Development level | Immature cardiomyocyte | myoblast | Mature cardiomyocyte |
| Contractility | Yes | No | Yes |
| Cardiac markers expression | Yes | No | Yes |
| Action potential | Yes | No | Yes |
| ATP source | glucose/fatty acid | glucose | fatty acid |
| Metabolism | Anaerobic/aerobic respiration | Anaerobic respiration | aerobic respiration |
Publisher’s Note: MDPI stays neutral with regard to jurisdictional claims in published maps and institutional affiliations. |
© 2022 by the authors. Licensee MDPI, Basel, Switzerland. This article is an open access article distributed under the terms and conditions of the Creative Commons Attribution (CC BY) license (https://creativecommons.org/licenses/by/4.0/).
Share and Cite
Wang, P.-H.; Fang, Y.-H.; Liu, Y.-W.; Yeh, M.-L. Merits of hiPSC-Derived Cardiomyocytes for In Vitro Research and Testing Drug Toxicity. Biomedicines 2022, 10, 2764. https://doi.org/10.3390/biomedicines10112764
Wang P-H, Fang Y-H, Liu Y-W, Yeh M-L. Merits of hiPSC-Derived Cardiomyocytes for In Vitro Research and Testing Drug Toxicity. Biomedicines. 2022; 10(11):2764. https://doi.org/10.3390/biomedicines10112764
Chicago/Turabian StyleWang, Ping-Hsien, Yi-Hsien Fang, Yen-Wen Liu, and Min-Long Yeh. 2022. "Merits of hiPSC-Derived Cardiomyocytes for In Vitro Research and Testing Drug Toxicity" Biomedicines 10, no. 11: 2764. https://doi.org/10.3390/biomedicines10112764
APA StyleWang, P.-H., Fang, Y.-H., Liu, Y.-W., & Yeh, M.-L. (2022). Merits of hiPSC-Derived Cardiomyocytes for In Vitro Research and Testing Drug Toxicity. Biomedicines, 10(11), 2764. https://doi.org/10.3390/biomedicines10112764

