Distinctive Roles of YAP and TAZ in Human Endothelial Progenitor Cells Growth and Functions
Abstract
:1. Introduction
2. Materials and Methods
2.1. Cell Culture
2.2. Generation of Knockdown Cells
2.3. Cell Migration and Invasion Assays
2.4. Senescence Assay
2.5. Vessel-Formation Assay
2.6. Detection of Side Population (SP)
2.7. Analysis of Apoptosis and Cell Cycle Distribution
2.8. Gene Expression Analysis by RT-qPCR
2.9. Western Blotting
2.10. Statistical Analysis
3. Results
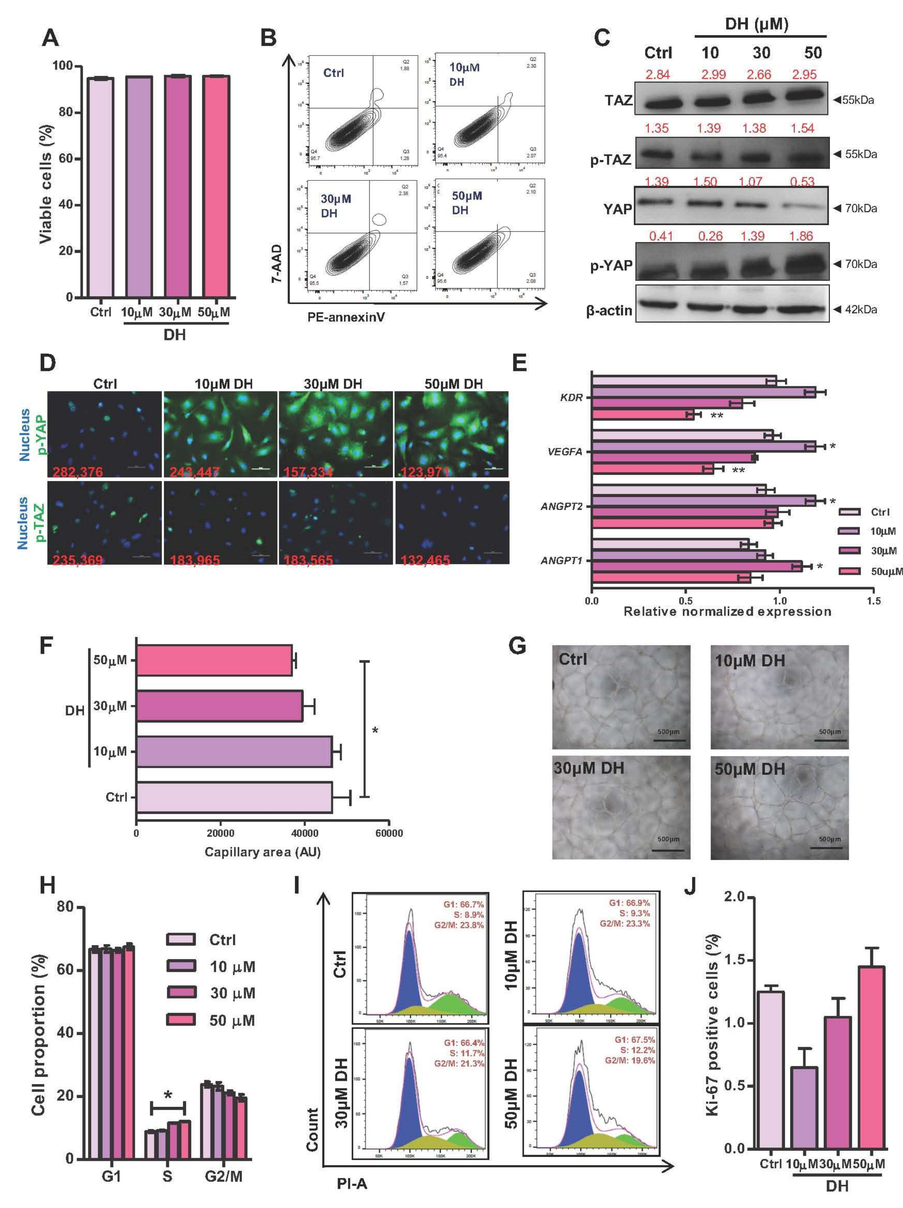
3.1. Dobutamine Inhibited the Hippo Signaling Pathway and Down-Regulated Their Endothelial-Related Target Genes
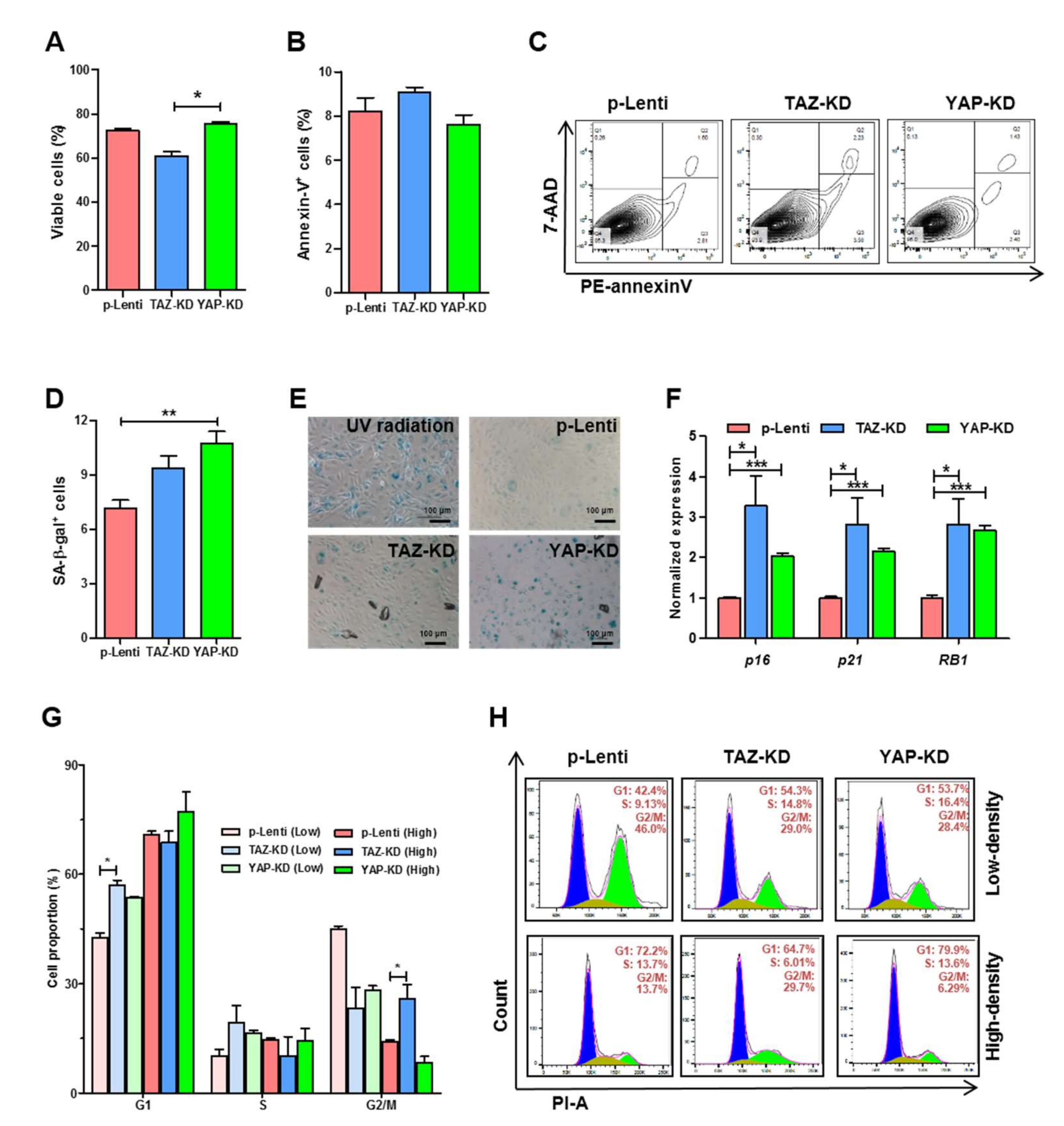
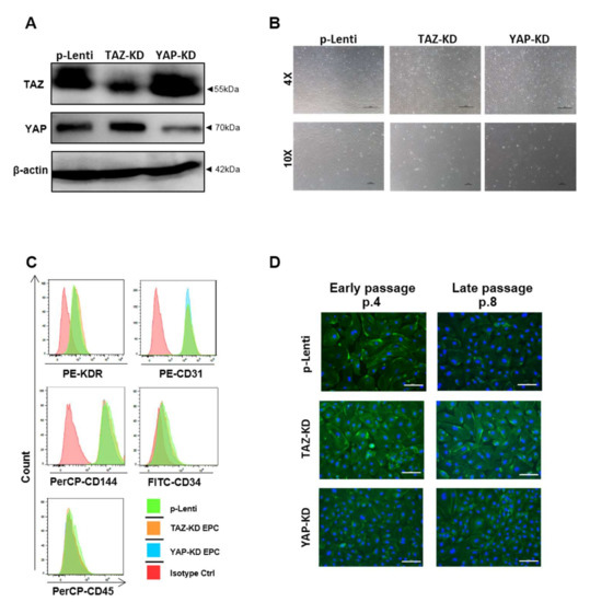
3.2. Phenotypic Characteristics of TAZ and YAP-Depleted EPCs
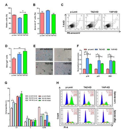
3.3. Depletion of TAZ and YAP Caused Cell Cycle Arrest, Replicative Senescence, and Apoptosis in EPCs
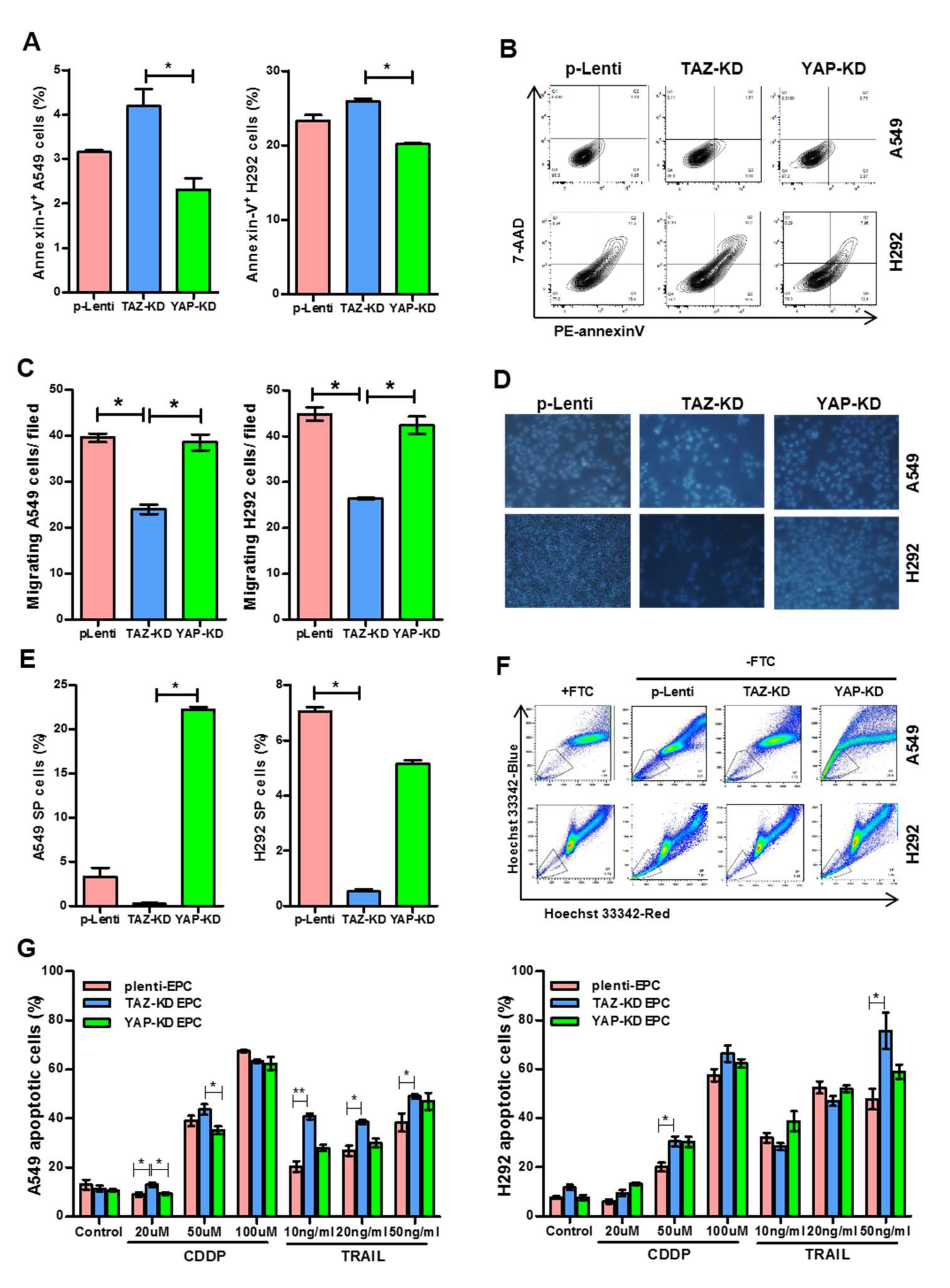
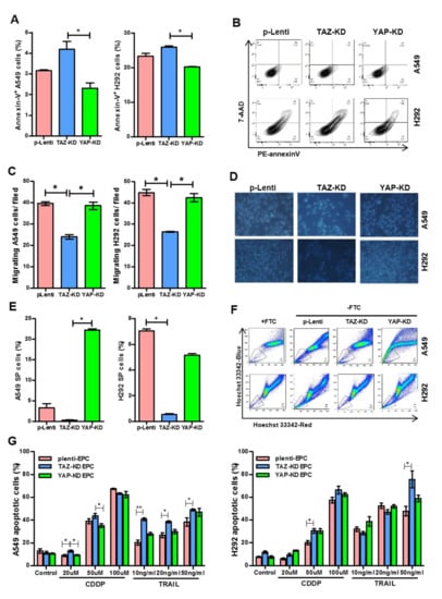
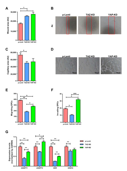
3.4. Depletion of TAZ and YAP Caused Significant Impairment in EPC Functions
3.5. TAZ-KD EPC-Derived Conditioned Medium Diminished Stemness and Drug Resistance of Human Lung Cancer Cells
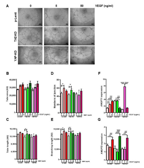
3.6. VEGF Rescued the Capacity of EPCs to Form Tube-like Structure
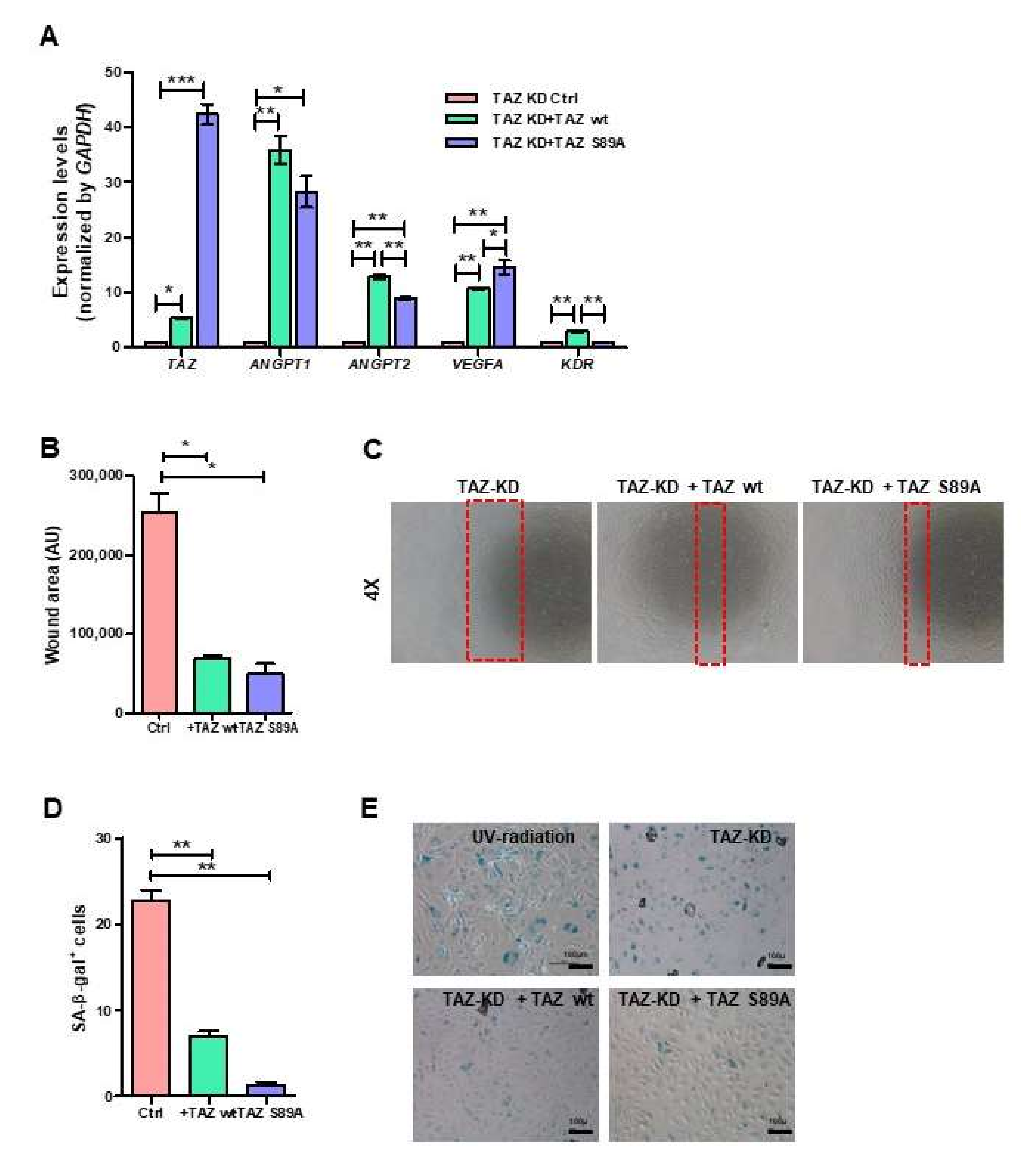
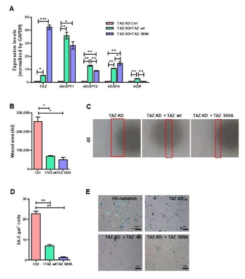
3.7. Ectopic Expression of TAZ Restored the Impaired Functions of TAZ-Depleted EPCs
4. Discussion
Supplementary Materials
Author Contributions
Funding
Institutional Review Board Statement
Informed Consent Statement
Acknowledgments
Conflicts of Interest
References
- Asahara, T.; Masuda, H.; Takahashi, T.; Kalka, C.; Pastore, C.; Silver, M.; Kearne, M.; Magner, M.; Isner, J.M. Bone marrow origin of endothelial progenitor cells responsible for postnatal vasculogenesis in physiological and pathological neovascularization. Circ. Res. 1999, 85, 221–228. [Google Scholar] [CrossRef] [Green Version]
- Melero-Martin, J.M.; Khan, Z.A.; Picard, A.; Wu, X.; Paruchuri, S.; Bischoff, J. In vivo vasculogenic potential of human blood-derived endothelial progenitor cells. Blood 2007, 109, 4761–4768. [Google Scholar] [CrossRef] [Green Version]
- Moschetta, M.; Mishima, Y.; Sahin, I.; Manier, S.; Glavey, S.; Vacca, A.; Roccaro, A.M.; Ghobrial, I.M. Role of endothelial progenitor cells in cancer progression. Biochim. Biophys. Acta 2014, 1846, 26–39. [Google Scholar] [CrossRef]
- Papetti, M.; Herman, I.M. Mechanisms of normal and tumor-derived angiogenesis. Am. J. Physiol. Cell Physiol. 2002, 282, C947–C970. [Google Scholar] [CrossRef] [Green Version]
- Laurenzana, A.; Fibbi, G.; Margheri, F.; Biagioni, A.; Luciani, C.; Del Rosso, M.; Chilla, A. Endothelial progenitor cells in sprouting angiogenesis: Proteases pave the way. Curr. Mol. Med. 2015, 15, 606–620. [Google Scholar] [CrossRef]
- Pan, D. The hippo signaling pathway in development and cancer. Dev. Cell 2010, 19, 491–505. [Google Scholar] [CrossRef] [Green Version]
- Seavey, C.N.; Pobbati, A.V.; Hallett, A.; Ma, S.; Reynolds, J.P.; Kanai, R.; Lamar, J.M.; Rubin, B.P. WWTR1(TAZ)-CAMTA1 gene fusion is sufficient to dysregulate YAP/TAZ signaling and drive epithelioid hemangioendothelioma tumorigenesis. Genes Dev. 2021, 35, 512–527. [Google Scholar] [CrossRef]
- Brücher, V.; Egbring, C.; Plagemann, T.; Nedvetsky, P.; Höffken, V.; Pavenstädt, H.; Eter, N.; Kremerskothen, J.; Heiduschka, P. Lack of WWC2 protein leads to aberrant angiogenesis in postnatal mice. Int. J. Mol. Sci. 2021, 22, 5321. [Google Scholar] [CrossRef]
- Hooglugt, A.; van der Stoel, M.M.; Boon, R.A.; Huveneers, S. Endothelial YAP/TAZ signaling in angiogenesis and tumor vasculature. Front. Oncol. 2021, 10, 612802. [Google Scholar] [CrossRef]
- He, J.; Bao, Q.; Yan, M.; Liang, J.; Zhu, Y.; Wang, C.; Ai, D. The role of Hippo/yes-associated protein signalling in vascular remodelling associated with cardiovascular disease. J. Cereb. Blood Flow Metab. 2018, 175, 1354–1361. [Google Scholar] [CrossRef]
- Lv, Y.; Kim, K.; Sheng, Y.; Cho, J.; Qian, Z.; Zhao, Y.-Y.; Hu, G.; Pan, D.; Malik, A.B.; Hu, G. YAP Controls endothelial activation and vascular inflammation through TRAF6. Circ. Res. 2018, 123, 43–56. [Google Scholar] [CrossRef]
- Mammoto, A.; Muyleart, M.; Kadlec, A.; Gutterman, D.; Mammoto, T. YAP1-TEAD1 signaling controls angiogenesis and mitochondrial biogenesis through PGC1α. Microvasc. Res. 2018, 119, 73–83. [Google Scholar] [CrossRef]
- Hu, J.; Liu, T.; Zhang, Z.; Xu, Y.; Zhu, F. Oxidized low-density lipoprotein promotes vascular endothelial cell dysfunction by stimulating miR-496 expression and inhibiting the Hippo pathway effector YAP. Cell Biol. Int. 2019, 43, 528–538. [Google Scholar] [CrossRef]
- Fan, X.; Shan, X.; Jiang, S.; Wang, S.; Zhang, F.; Tian, Q.; Chen, D.; Ma, J.; Xue, F.; Mao, S.; et al. YAP promotes endothelial barrier repair by repressing STAT3/VEGF signaling. Life Sci. 2020, 256, 117884. [Google Scholar] [CrossRef]
- Xu, K.; Zhao, H.; Qiu, X.; Liu, X.; Zhao, F.; Zhao, Y. VGLL4 Protects against oxidized-LDL-Induced Endothelial cell dysfunction and inflammation by activating Hippo-YAP/TEAD1 signaling pathway. Mediat. Inflamm. 2020, 2020, 1–9. [Google Scholar] [CrossRef]
- Pulkkinen, H.H.; Kiema, M.; Lappalainen, J.P.; Toropainen, A.; Beter, M.; Tirronen, A.; Holappa, L.; Niskanen, H.; Kaikkonen, M.U.; Ylä-Herttuala, S.; et al. BMP6/TAZ-Hippo signaling modulates angiogenesis and endothelial cell response to VEGF. Angiogenesis 2021, 24, 129–144. [Google Scholar] [CrossRef]
- Xu, C.; Mao, L.; Xiong, J.; Wen, J.; Wang, Y.; Geng, D.; Liu, Y. TAZ Expression on endothelial cells is closely related to blood vascular density and VEGFR2 expression in astrocytomas. J. Neuropathol. Exp. Neurol. 2019, 78, 172–180. [Google Scholar] [CrossRef] [Green Version]
- Driskill, J.H.; Zheng, Y.; Wu, B.-K.; Wang, L.; Cai, J.; Rakheja, D.; Dellinger, M.; Pan, D. WWTR1(TAZ)-CAMTA1 reprograms endothelial cells to drive epithelioid hemangioendothelioma. Genes Dev. 2021, 35, 495–511. [Google Scholar] [CrossRef]
- Lau, A.N.; Curtis, S.J.; Fillmore, C.M.; Rowbotham, S.P.; Mohseni, M.; Wagner, D.E.; Beede, A.M.; Montoro, D.T.; Sinkevicius, K.W.; Walton, Z.E.; et al. Tumor-propagating cells and Yap/Taz activity contribute to lung tumor progression and metastasis. EMBO J. 2014, 33, 468–481. [Google Scholar] [CrossRef] [Green Version]
- Zanconato, F.; Forcato, M.; Battilana, G.; Azzolin, L.; Quaranta, E.; Bodega, B.; Rosato, A.; Bicciato, S.; Cordenonsi, M.; Piccolo, S. Genome-wide association between YAP/TAZ/TEAD and AP-1 at enhancers drives oncogenic growth. Nat. Cell Biol. 2015, 17, 1218–1227. [Google Scholar] [CrossRef]
- Stewart, S.A.; Dykxhoorn, D.M.; Palliser, D.; Mizuno, H.; Yu, E.Y.; An, D.S.; Sabatini, D.M.; Chen, I.S.; Hahn, W.C.; Sharp, P.A.; et al. Lentivirus-delivered stable gene silencing by RNAi in primary cells. RNA 2003, 9, 493–501. [Google Scholar] [CrossRef] [Green Version]
- Bao, Y.; Nakagawa, K.; Yang, Z.; Ikeda, M.; Withanage, K.; Ishigami-Yuasa, M.; Okuno, Y.; Hata, S.; Nishina, H.; Hata, Y. A cell-based assay to screen stimulators of the Hippo pathway reveals the inhibitory effect of dobutamine on the YAP-dependent gene transcription. J. Biochem. 2011, 150, 199–208. [Google Scholar] [CrossRef]
- Shih, Y.-T.; Wang, M.-C.; Zhou, J.; Peng, H.-H.; Lee, D.-Y.; Chiu, J.-J. Endothelial progenitors promote hepatocarcinoma intrahepatic metastasis through monocyte chemotactic protein-1 induction of microRNA-21. Gut 2014, 64, 1132–1147. [Google Scholar] [CrossRef]
- Kim, J.; Kim, Y.H.; Kim, J.; Park, D.Y.; Bae, H.; Lee, D.-H.; Kim, K.H.; Hong, S.P.; Jang, S.P.; Kubota, Y.; et al. YAP/TAZ regulates sprouting angiogenesis and vascular barrier maturation. J. Clin. Investig. 2017, 127, 3441–3461. [Google Scholar] [CrossRef]
- Wang, X.; Valls, A.F.; Schermann, G.; Shen, Y.; Moya, I.M.; Castro, L.; Urban, S.; Solecki, G.M.; Winkler, F.; Riedemann, L.; et al. YAP/TAZ Orchestrate VEGF signaling during developmental angiogenesis. Dev. Cell 2017, 42, 462–478. [Google Scholar] [CrossRef] [Green Version]
- Yasuda, D.; Kobayashi, D.; Akahoshi, N.; Ohto-Nakanishi, T.; Yoshioka, K.; Takuwa, Y.; Mizuno, S.; Takahashi, S.; Ishii, S. Lysophosphatidic acid–induced YAP/TAZ activation promotes developmental angiogenesis by repressing Notch ligand Dll4. J. Clin. Investig. 2019, 129, 4332–4349. [Google Scholar] [CrossRef]
- Sakabe, M.; Fan, J.; Odaka, Y.; Liu, N.; Hassan, A.; Duan, X.; Stump, P.; Byerly, L.; Donaldson, M.; Hao, J.; et al. YAP/TAZ-CDC42 signaling regulates vascular tip cell migration. Proc. Natl. Acad. Sci. USA 2017, 114, 10918–10923. [Google Scholar] [CrossRef] [Green Version]
- Nagasawa-Masuda, A.; Terai, K. Yap/Taz transcriptional activity is essential for vascular regression via Ctgf expression and actin polymerization. PLoS ONE 2017, 12, e0174633. [Google Scholar] [CrossRef] [Green Version]
- Testa, U.; Pelosi, E.; Castelli, G. Endothelial Progenitors in the tumor microenvironment. TME 2020, 1263, 85–115. [Google Scholar] [CrossRef]
- Ran, S.; Volk-Draper, L. Lymphatic Endothelial Cell Progenitors in the tumor microenvironment. TME 2020, 1234, 87–105. [Google Scholar] [CrossRef]
- Fiedler, U.; Scharpfenecker, M.; Koidl, S.; Hegen, A.; Grunow, V.; Schmidt, J.M.; Kriz, W.; Thurston, G.; Augustin, H.G. The Tie-2 ligand Angiopoietin-2 is stored in and rapidly released upon stimulation from endothelial cell Weibel-Palade bodies. Blood 2004, 103, 4150–4156. [Google Scholar] [CrossRef]
- Reggiani, F.; Gobbi, G.; Ciarrocchi, A.; Sancisi, V. YAP and TAZ are not identical twins. Trends Biochem. Sci. 2020, 46, 154–168. [Google Scholar] [CrossRef]
- LeBlanc, L.; Ramirez, N.; Kim, J. Context-dependent roles of YAP/TAZ in stem cell fates and cancer. Cell. Mol. Life Sci. 2021, 78, 4201–4219. [Google Scholar] [CrossRef]
- Granton, J.; Langleben, D.; Kutryk, M.B.; Camack, N.; Galipeau, J.; Courtman, D.W.; Stewart, D.J. Endothelial NO-Synthase gene-enhanced progenitor cell therapy for pulmonary arterial hypertension: The PHACeT Trial. Circ. Res. 2015, 117, 645–654. [Google Scholar] [CrossRef]
- Yin, Y.; Liu, H.; Wang, F.; Li, L.; Deng, M.; Huang, L.; Zhao, X. Transplantation of cryopreserved human umbilical cord blood-derived endothelial progenitor cells induces recovery of carotid artery injury in nude rats. Stem Cell Res. Ther. 2015, 6, 37. [Google Scholar] [CrossRef] [Green Version]







| Gene Name | Forward (5′ → 3′) | Reverse (5′ → 3′) |
|---|---|---|
| YAP | CAGGTTGGGAGATGGCAAAG | TGTTGTCTGATCGATGTGATTTAAGA |
| TAZ | CAATAGCTCAGATCCTTTCCT | TAGTATCACCTGTATCCATCTC |
| VEGFA | TCCTCACACCATTGAAACCA | GATCCTGCCCTGTCTCTCTG |
| KDR | CTGGCATGGTCTTCTGTGAA | TTCCATGAGACGGACTAGA |
| ANGPT1 | AGGAACCAGCCTCCTCTCTC | TTCTCCAGCAGCTGTATCTCAA |
| ANGPT2 | AACCAGACGGCTGTGATGAT | TTGTCGAGAGGGAGTGTTCC |
| p16 | TCGTGCTGSTGCTACTGAGG | ACCAGCGTGTCCAGGAAG |
| p21 | GGATTAGGGCTTCCTCTTGG | TTTAGCAACAGTGGGGTCCT |
| RB1 | GCAAATGCAGAGACACAAGC | CTGGAAAAGGGTCCAGATGA |
| GAPDH | GTCAACGGATTTGGTCGTATTG | CATGGGTGGAATCATATTGGAA |
Publisher’s Note: MDPI stays neutral with regard to jurisdictional claims in published maps and institutional affiliations. |
© 2022 by the authors. Licensee MDPI, Basel, Switzerland. This article is an open access article distributed under the terms and conditions of the Creative Commons Attribution (CC BY) license (https://creativecommons.org/licenses/by/4.0/).
Share and Cite
Klaihmon, P.; Lorthongpanich, C.; Kheolamai, P.; Luanpitpong, S.; Issaragrisil, S. Distinctive Roles of YAP and TAZ in Human Endothelial Progenitor Cells Growth and Functions. Biomedicines 2022, 10, 147. https://doi.org/10.3390/biomedicines10010147
Klaihmon P, Lorthongpanich C, Kheolamai P, Luanpitpong S, Issaragrisil S. Distinctive Roles of YAP and TAZ in Human Endothelial Progenitor Cells Growth and Functions. Biomedicines. 2022; 10(1):147. https://doi.org/10.3390/biomedicines10010147
Chicago/Turabian StyleKlaihmon, Phatchanat, Chanchao Lorthongpanich, Pakpoom Kheolamai, Sudjit Luanpitpong, and Surapol Issaragrisil. 2022. "Distinctive Roles of YAP and TAZ in Human Endothelial Progenitor Cells Growth and Functions" Biomedicines 10, no. 1: 147. https://doi.org/10.3390/biomedicines10010147
APA StyleKlaihmon, P., Lorthongpanich, C., Kheolamai, P., Luanpitpong, S., & Issaragrisil, S. (2022). Distinctive Roles of YAP and TAZ in Human Endothelial Progenitor Cells Growth and Functions. Biomedicines, 10(1), 147. https://doi.org/10.3390/biomedicines10010147

