Functional Solid–Liquid Interfaces for Electrochemical Blood Glucose Sensing: New Insights and Future Prospects
Abstract
1. Introduction
2. Market Landscape of Electrochemical Glucose Sensors
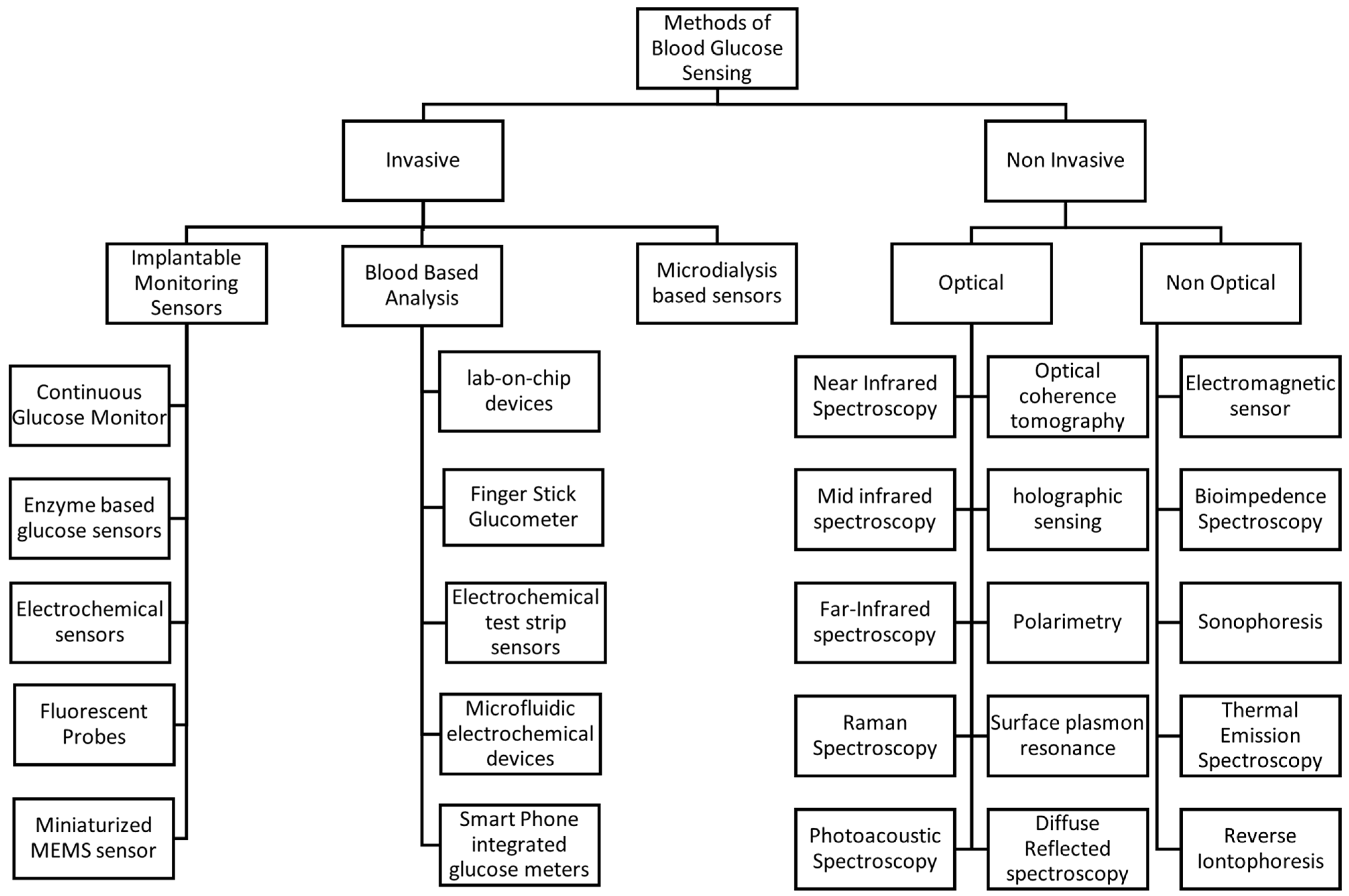
3. Methods of Blood Glucose Sensing
3.1. Invasive Methods
3.2. Non-Invasive Methods
3.3. Challenges Associated with Blood Glucose Sensing
4. Electrochemical Sensing of Glucose in Blood
4.1. Principle of Electrochemical Sensors
4.2. Types of Electrochemical Sensors
5. Types of Interfaces in Blood Glucose Detection
Functionalization of Solid–Liquid Interfaces for Blood Glucose Sensing
6. Recent Patents on Solid–Liquid Interface-Based Electrochemical Blood Glucose Sensors
7. Clinical Potential of Solid–Liquid Interfaces for Electrochemical Glucose Sensing Applications
8. Applications of Solid–Liquid Interfaces for Electrochemical Blood Glucose Sensing
8.1. Metal-Based Interfaces as Glucose Sensors
8.2. Metal Oxide-Based Interfaces as Glucose Sensors
8.3. Carbon-Based Interfaces as Glucose Sensors
8.4. Nanoparticle-Based Interfaces as Glucose Sensors
8.5. Graphene-Based Interfaces as Glucose Sensors
8.6. Conductive Polymer-Based Interfaces as Glucose Sensors
9. Conclusions
10. Future Perspectives
Author Contributions
Funding
Institutional Review Board Statement
Informed Consent Statement
Data Availability Statement
Acknowledgments
Conflicts of Interest
References
- Tonelli, D.; Gualandi, I.; Scavetta, E.; Mariani, F. Focus Review on Nanomaterial-Based Electrochemical Sensing of Glucose for Health Applications. Nanomaterials 2023, 13, 1883. [Google Scholar] [CrossRef] [PubMed]
- Singh, K.; Maurya, K.K.; Malviya, M. Recent progress on nanomaterial-based electrochemical sensors for glucose detection in human body fluids. Microchim. Acta 2025, 192, 110. [Google Scholar] [CrossRef]
- Giri, B.; Dey, S.; Das, T.; Sarkar, M.; Banerjee, J.; Dash, S.K. Chronic hyperglycemia mediated physiological alteration and metabolic distortion leads to organ dysfunction, infection, cancer progression and other pathophysiological consequences: An update on glucose toxicity. Biomed. Pharmacother. 2018, 107, 306–328. [Google Scholar] [CrossRef] [PubMed]
- Adeva-Andany, M.M.; González-Lucán, M.; Donapetry-García, C.; Fernández-Fernández, C.; Ameneiros-Rodríguez, E. Glycogen metabolism in humans. BBA Clin. 2016, 5, 85–100. [Google Scholar] [CrossRef] [PubMed]
- Yuan, J.; Wan, C.; Wei, S.; Chai, H.; Tao, T. Research Progress on the Application of Nanocellulose in Glucose Sensing. Curr. Org. Synth. 2025, 22, 24–35. [Google Scholar] [CrossRef]
- Karuppaiah, G.; Lee, M.-H.; Bhansali, S.; Manickam, P. Electrochemical sensors for cortisol detection: Principles, designs, fabrication, and characterisation. Biosens. Bioelectron. 2023, 239, 115600. [Google Scholar] [CrossRef]
- Yoo, E.H.; Lee, S.Y. Glucose biosensors: An overview of use in clinical practice. Sensors 2010, 10, 4558–4576. [Google Scholar] [CrossRef] [PubMed]
- Lisi, F.; Peterson, J.R.; Gooding, J.J. The application of personal glucose meters as universal point-of-care diagnostic tools. Biosens. Bioelectron. 2020, 148, 111835. [Google Scholar] [CrossRef] [PubMed]
- Amor-Gutiérrez, O.; Costa-Rama, E.; Fernández-Abedul, M.T. Paper-Based Enzymatic Electrochemical Sensors for Glucose Determination. Sensors 2022, 22, 6232. [Google Scholar] [CrossRef]
- Fiedorova, K.; Augustynek, M.; Kubicek, J.; Kudrna, P.; Bibbo, D. Review of present method of glucose from human blood and body fluids assessment. Biosens. Bioelectron. 2022, 211, 114348. [Google Scholar] [CrossRef] [PubMed]
- Zhu, H.; Shi, F.; Peng, M.; Zhang, Y.; Long, S.; Liu, R.; Li, J.; Yang, Z. Non-Enzymatic Electrochemical Glucose Sensors Based on Metal Oxides and Sulfides: Recent Progress and Perspectives. Chemosensors 2025, 13, 19. [Google Scholar] [CrossRef]
- Muthukumaran, M.K.; Govindaraj, M.; Kogularasu, S.; Sriram, B.; Raja, B.K.; Wang, S.-F.; Chang-Chien, G.-P.; Selvi J, A. Recent advances in metal-organic frameworks for electrochemical sensing applications. Talanta Open 2025, 11, 100396. [Google Scholar] [CrossRef]
- Hussein, B.A.; Tsegaye, A.A.; Shifera, G.; Taddesse, A.M. A sensitive non-enzymatic electrochemical glucose sensor based on a ZnO/Co3O4/reduced graphene oxide nanocomposite. Sens. Diagn. 2023, 2, 347–360. [Google Scholar] [CrossRef]
- Zhang, S.; Zeng, J.; Wang, C.; Feng, L.; Song, Z.; Zhao, W.; Wang, Q.; Liu, C. The Application of Wearable Glucose Sensors in Point-of-Care Testing. Front. Bioeng. Biotechnol. 2021, 9, 774210. [Google Scholar] [CrossRef] [PubMed]
- Saha, T.; Del Caño, R.; Mahato, K.; De la Paz, E.; Chen, C.; Ding, S.; Yin, L.; Wang, J. Wearable Electrochemical Glucose Sensors in Diabetes Management: A Comprehensive Review. Chem. Rev. 2023, 123, 7854–7889. [Google Scholar] [CrossRef]
- Lai, T.; Shu, H.; Yao, B.; Lai, S.; Chen, T.; Xiao, X.; Wang, Y. A Highly Selective Electrochemical Sensor Based on Molecularly Imprinted Copolymer Functionalized with Arginine for the Detection of Chloramphenicol in Honey. Biosensors 2023, 13, 505. [Google Scholar] [CrossRef]
- Sajeevan, A.; Sukumaran, R.A.; Panicker, L.R.; Kotagiri, Y.G. Trends in ready-to-use portable electrochemical sensing devices for healthcare diagnosis. Microchim. Acta 2025, 192, 80. [Google Scholar] [CrossRef]
- Bruckschlegel, C.; Fleischmann, V.; Gajovic-Eichelmann, N.; Wongkaew, N. Non-enzymatic electrochemical sensors for point-of-care testing: Current status, challenges, and future prospects. Talanta 2025, 291, 127850. [Google Scholar] [CrossRef]
- Heller, A.; Feldman, B. Electrochemical Glucose Sensors and Their Applications in Diabetes Management. Chem. Rev. 2008, 108, 2482–2505. [Google Scholar] [CrossRef] [PubMed]
- Soranzo, T.; Ben Tahar, A.; Chmayssem, A.; Zelsmann, M.; Vadgama, P.; Lenormand, J.-L.; Cinquin, P.; Martin, D.K.; Zebda, A. Electrochemical Biosensing of Glucose Based on the Enzymatic Reduction of Glucose. Sensors 2022, 22, 7105. [Google Scholar] [CrossRef] [PubMed]
- Basu, A.; Dube, S.; Slama, M.; Errazuriz, I.; Amezcua, J.C.; Kudva, Y.C.; Peyser, T.; Carter, R.E.; Cobelli, C.; Basu, R. Time lag of glucose from intravascular to interstitial compartment in humans. Diabetes 2013, 62, 4083–4087. [Google Scholar] [CrossRef]
- Wang, M.; Zheng, J.; Zhang, G.; Lu, S.; Zhou, J. Wearable Electrochemical Glucose Sensors for Fluid Monitoring: Advances and Challenges in Non-Invasive and Minimally Invasive Technologies. Biosensors 2025, 15, 309. [Google Scholar] [CrossRef]
- Hong, J.K.; Gao, L.; Singh, J.; Goh, T.; Ruhoff, A.M.; Neto, C.; Waterhouse, A. Evaluating medical device and material thrombosis under flow: Current and emerging technologies. Biomater. Sci. 2020, 8, 5824–5845. [Google Scholar] [CrossRef] [PubMed]
- Novak, M.T.; Yuan, F.; Reichert, W.M. Predicting glucose sensor behavior in blood using transport modeling: Relative impacts of protein biofouling and cellular metabolic effects. J. Diabetes Sci. Technol. 2013, 7, 1547–1560. [Google Scholar] [CrossRef]
- Arshad, F.; Hassan, I.U.; AlGhamadi, J.M.; Naikoo, G.A. Biofouling-resistant nanomaterials for non-enzymatic glucose sensors: A critical review. Mater. Today Bio 2025, 32, 101746. [Google Scholar] [CrossRef]
- Niu, X.; Li, X.; Pan, J.; He, Y.; Qiu, F.; Yan, Y. Recent advances in non-enzymatic electrochemical glucose sensors based on non-precious transition metal materials: Opportunities and challenges. RSC Adv. 2016, 6, 84893–84905. [Google Scholar] [CrossRef]
- Tsoukas, M.; Rutkowski, J.; El-Fathi, A.; Yale, J.F.; Bernier-Twardy, S.; Bossy, A.; Pytka, E.; Legault, L.; Haidar, A. Accuracy of FreeStyle Libre in Adults with Type 1 Diabetes: The Effect of Sensor Age. Diabetes Technol. Ther. 2020, 22, 203–207. [Google Scholar] [CrossRef]
- Tang, L.; Chang, S.J.; Chen, C.-J.; Liu, J.-T. Non-Invasive Blood Glucose Monitoring Technology: A Review. Sensors 2020, 20, 6925. [Google Scholar] [CrossRef] [PubMed]
- Khan, M.; Sun, X.; Attique, F.; Saleh, M.T.; Ahmad, N.; Atiq, K.; Shafi, M.; Ahmed, I.A.; Barsoum, I.; Rafique, M.S.; et al. Unveiling the future: Breakthroughs and innovations in MXene-based electrochemical sensors. Chem. Eng. J. 2025, 507, 160392. [Google Scholar] [CrossRef]
- Rana, I.; Malakar, V.K.; Ranjan, K.R.; Verma, C.; AlFantazi, A.; Singh, P.; Kumari, K. MXenes and their composites for high-performance detection of pharmaceuticals and pesticides: A comprehensive review. Compos. Part B Eng. 2025, 302, 112521. [Google Scholar] [CrossRef]
- Kajal, N.; Singh, V.; Gupta, R.; Gautam, S. Metal organic frameworks for electrochemical sensor applications: A review. Environ. Res. 2022, 204, 112320. [Google Scholar] [CrossRef]
- Shi, W.; Li, W.; Nguyen, W.; Chen, W.; Wang, J.; Chen, M. Advances of metal organic frameworks in analytical applications. Mater. Today Adv. 2022, 15, 100273. [Google Scholar] [CrossRef]
- Crane, B.C.; Barwell, N.P.; Gopal, P.; Gopichand, M.; Higgs, T.; James, T.D.; Jones, C.M.; Mackenzie, A.; Mulavisala, K.P.; Paterson, W. The Development of a Continuous Intravascular Glucose Monitoring Sensor. J. Diabetes Sci. Technol. 2015, 9, 751–761. [Google Scholar] [CrossRef] [PubMed]
- Yang, D.; Chen, Y.; Che, S.; Wang, K. Recent Advances in Non-Enzymatic Glucose Sensors Based on Nanomaterials. Coatings 2025, 15, 892. [Google Scholar] [CrossRef]
- Amoako, K.; Ukita, R.; Cook, K.E. Antifouling Zwitterionic Polymer Coatings for Blood-Bearing Medical Devices. Langmuir 2025, 41, 2994–3006. [Google Scholar] [CrossRef]
- Malone-Povolny, M.J.; Merricks, E.P.; Wimsey, L.E.; Nichols, T.C.; Schoenfisch, M.H. Long-Term Accurate Continuous Glucose Biosensors via Extended Nitric Oxide Release. ACS Sens. 2019, 4, 3257–3264. [Google Scholar] [CrossRef]
- Tong, X.; Jiang, T.; Yang, J.; Song, Y.; Ao, Q.; Tang, J.; Zhang, L. Continuous glucose monitoring (CGM) system based on protein hydrogel anti-biofouling coating for long-term accurate and point-of-care glucose monitoring. Biosens. Bioelectron. 2025, 277, 117307. [Google Scholar] [CrossRef] [PubMed]
- Abbott Laboratories; Bayer; Ag Azur; Environmental Biosensor; Bv Dupont; Biosensor Materials; Wearable Biosensors; Piezoelectric Biosensors; Thermal; Electrochemical Biosensors; et al. Biosensors Market Demand & Analysis 2023–2030. 2023. Available online: https://www.researchgate.net/publication/368879985_Biosensors_Market_Demand_Analysis_2023-2030 (accessed on 28 October 2025).
- Ambaye, A.D.; Mamo, M.D.; Zigyalew, Y.; Mengistu, W.M.; Fito Nure, J.; Mokrani, T.; Ntsendwana, B. The development of carbon nanostructured biosensors for glucose detection to enhance healthcare services: A review. Front. Sens. 2024, 5, 2024. [Google Scholar] [CrossRef]
- Harun-Or-Rashid, M.; Aktar, M.N.; Preda, V.; Nasiri, N. Advances in electrochemical sensors for real-time glucose monitoring. Sens. Diagn. 2024, 3, 893–913. [Google Scholar] [CrossRef]
- Radhakrishnan, S.; Lakshmy, S.; Santhosh, S.; Kalarikkal, N.; Chakraborty, B.; Rout, C.S. Recent Developments and Future Perspective on Electrochemical Glucose Sensors Based on 2D Materials. Biosensors 2022, 12, 467. [Google Scholar] [CrossRef]
- Özkahraman, E.E.; Eroğlu, Z.; Efremov, V.; Maryyam, A.; Abbasiasl, T.; Das, R.; Mirzajani, H.; Akgenc Hanedar, B.; Beker, L.; Metin, O. High-Performance Black Phosphorus/Graphitic Carbon Nitride Heterostructure-Based Wearable Sensor for Real-time Sweat Glucose Monitoring. Adv. Mater. Technol. 2024, 10, 00106. [Google Scholar] [CrossRef]
- Promsuwan, K.; Soleh, A.; Samoson, K.; Saisahas, K.; Wangchuk, S.; Saichanapan, J.; Kanatharana, P.; Thavarungkul, P.; Limbut, W. Novel biosensor platform for glucose monitoring via smartphone based on battery-less NFC potentiostat. Talanta 2023, 256, 124266. [Google Scholar] [CrossRef]
- Dey, K.; Santra, T.S.; Tseng, F.G. Advancements in Glucose Monitoring: From Traditional Methods to Wearable Sensors. Appl. Sci. 2025, 15, 2523. [Google Scholar] [CrossRef]
- Saur, N.M.; England, M.R.; Menzie, W.; Melanson, A.M.; Trieu, M.Q.; Berlin, J.; Hurley, J.; Krystyniak, K.; Kongable, G.L.; Nasraway, S.A., Jr. Accuracy of a novel noninvasive transdermal continuous glucose monitor in critically ill patients. J. Diabetes Sci. Technol. 2014, 8, 945–950. [Google Scholar] [CrossRef] [PubMed]
- Ahmed, A.M.; Haider, A.J.; Nafil, R.Q.; Benzerroug, N.; Al-Muntaser, A.A. Studying the effect of pH optimization on the performance of copper oxide electrodes for glucose sensor applications. Eur. Phys. J. B 2025, 98, 55. [Google Scholar] [CrossRef]
- Ghosh, M.; Bora, V.R. Evolution in blood glucose monitoring: A comprehensive review of invasive to non-invasive devices and sensors. Discov. Med. 2025, 2, 74. [Google Scholar] [CrossRef]
- Heinemann, L. Continuous glucose monitoring by means of the microdialysis technique: Underlying fundamental aspects. Diabetes Technol. Ther. 2003, 5, 545–561. [Google Scholar] [CrossRef] [PubMed]
- Kandwal, A.; Sharma, Y.D.; Jasrotia, R.; Kit, C.C.; Lakshmaiya, N.; Sillanpää, M.; Liu, L.W.Y.; Igbe, T.; Kumari, A.; Sharma, R.; et al. A comprehensive review on electromagnetic wave based non-invasive glucose monitoring in microwave frequencies. Heliyon 2024, 10, e37825. [Google Scholar] [CrossRef]
- Li, T.; Wang, Q.; An, Y.; Guo, L.; Ren, L.; Lei, L.; Chen, X. Infrared absorption spectroscopy-based non-invasive blood glucose monitoring technology: A comprehensive review. Biomed. Signal Process. Control 2025, 106, 107750. [Google Scholar] [CrossRef]
- Azimzadeh Andarabi, E.; Norouzian-Alam, S.; Shayganmanesh, M.; Haji Abdolvahab, M. Analysis of glucose concentrations in blood solutions using FTIR and Raman spectroscopy methods. Biomed. Opt. Express 2025, 16, 2631–2662. [Google Scholar] [CrossRef] [PubMed]
- Kaysir, M.R.; Zaman, T.M.; Rassel, S.; Wang, J.; Ban, D. Photoacoustic Resonators for Non-Invasive Blood Glucose Detection Through Photoacoustic Spectroscopy: A Systematic Review. Sensors 2024, 24, 6963. [Google Scholar] [CrossRef]
- Naresh, M.; Nagaraju, V.S.; Kollem, S.; Kumar, J.; Peddakrishna, S. Non-invasive glucose prediction and classification using NIR technology with machine learning. Heliyon 2024, 10, e28720. [Google Scholar] [CrossRef] [PubMed]
- Bachache, L.N.; Hasan, J.A.; Al-Neam, A.Q. A Review: Non Invasive Sensing System for Detection Glucose Level. J. Phys. Conf. Ser. 2021, 1963, 012125. [Google Scholar] [CrossRef]
- Shi, J.; Fernández-García, R.; Gil, I. Sensor Technologies for Non-Invasive Blood Glucose Monitoring. Sensors 2025, 25, 3591. [Google Scholar] [CrossRef]
- Abasi, S.; Aggas, J.R.; Garayar-Leyva, G.G.; Walther, B.K.; Guiseppi-Elie, A. Bioelectrical Impedance Spectroscopy for Monitoring Mammalian Cells and Tissues under Different Frequency Domains: A Review. ACS Meas. Sci. Au 2022, 2, 495–516. [Google Scholar] [CrossRef]
- Herwadkar, A.; Banga, A.K. Chapter 4—Transdermal Delivery of Peptides and Proteins. In Peptide and Protein Delivery; Van Der Walle, C., Ed.; Academic Press: Boston, MA, USA, 2011; pp. 69–86. [Google Scholar]
- Buchert, M. Thermal emission spectroscopy as a tool for non-invasive wood glucose measurements. Proc. SPIE 2004, 5566, 100–111. [Google Scholar] [CrossRef]
- Wang, G.; Moriyama, N.; Tottori, S.; Nishizawa, M. Recent advances in iontophoresis-assisted microneedle devices for transdermal biosensing and drug delivery. Mater. Today Bio 2025, 31, 101504. [Google Scholar] [CrossRef] [PubMed]
- Al-Jammas, M.H.; Iobaid, A.S.; Al-Deen, M.M.N.; Aziz, Y.W. A non-invasive blood glucose monitoring system. Comput. Biol. Med. 2025, 191, 110133. [Google Scholar] [CrossRef] [PubMed]
- Gao, Y.; Wu, Y.; Di, J. Colorimetric detection of glucose based on gold nanoparticles coupled with silver nanoparticles. Spectrochim. Acta Part A Mol. Biomol. Spectrosc. 2017, 173, 207–212. [Google Scholar] [CrossRef]
- Li, T.; Bu, J.; Yang, Y.; Zhong, S. A smartphone-assisted one-step bicolor colorimetric detection of glucose in neutral environment based on molecularly imprinted polymer nanozymes. Talanta 2024, 267, 125256. [Google Scholar] [CrossRef] [PubMed]
- The Huy, B.; Thangadurai, D.T.; Sharipov, M.; Ngoc Nghia, N.; Van Cuong, N.; Lee, Y.-I. Recent advances in turn off-on fluorescence sensing strategies for sensitive biochemical analysis—A mechanistic approach. Microchem. J. 2022, 179, 107511. [Google Scholar] [CrossRef]
- Mai, H.H.; Tran, D.H.; Janssens, E. Non-enzymatic fluorescent glucose sensor using vertically aligned ZnO nanotubes grown by a one-step, seedless hydrothermal method. Microchim. Acta 2019, 186, 245. [Google Scholar] [CrossRef] [PubMed]
- Wu, J.; Lin, X.; Yang, C.; Yang, S.; Liu, C.; Cao, Y. Wearable Sensors Based on Miniaturized High-Performance Hybrid Nanogenerator for Medical Health Monitoring. Biosensors 2024, 14, 361. [Google Scholar] [CrossRef]
- Sabu, C.; Henna, T.K.; Raphey, V.R.; Nivitha, K.P.; Pramod, K. Advanced biosensors for glucose and insulin. Biosens. Bioelectron. 2019, 141, 111201. [Google Scholar] [CrossRef]
- Govedarica, M.; Milosevic, I.; Jankovic, V.; Mitrovic, R.; Kundacina, I.; Nastasijevic, I.; Radonic, V. A Cost-Effective and Rapid Manufacturing Approach for Electrochemical Transducers with Magnetic Beads for Biosensing. Micromachines 2025, 16, 343. [Google Scholar] [CrossRef]
- Mansour, M.; Saeed Darweesh, M.; Soltan, A. Wearable devices for glucose monitoring: A review of state-of-the-art technologies and emerging trends. Alex. Eng. J. 2024, 89, 224–243. [Google Scholar] [CrossRef]
- Dube, A.; Malode, S.J.; Alodhayb, A.N.; Mondal, K.; Shetti, N.P. Conducting polymer-based electrochemical sensors: Progress, challenges, and future perspectives. Talanta Open 2025, 11, 100395. [Google Scholar] [CrossRef]
- Bao, M.-H.; Lv, Q.-L.; Li, H.-G.; Zhang, Y.-W.; Xu, B.-F.; He, B.-S. A novel putative role of tnk1 in atherosclerotic inflammation implicating the tyk2/stat1 pathway. Mediat. Inflamm. 2020, 2020, 6268514. [Google Scholar] [CrossRef] [PubMed]
- Zhang, H.-Q.; Cao, B.-Z.; Cao, Q.-T.; Hun, M.; Cao, L.; Zhao, M.-Y. An analysis of reported cases of hemophagocytic lymphohistiocytosis (hlh) after covid-19 vaccination. Hum. Vaccines Immunother. 2023, 19, 2263229. [Google Scholar] [CrossRef] [PubMed]
- Jiang, Z.; Han, X.; Zhao, C.; Wang, S.; Tang, X. Recent advance in biological responsive nanomaterials for biosensing and molecular imaging application. Int. J. Mol. Sci. 2022, 23, 1923. [Google Scholar] [CrossRef] [PubMed]
- Campuzano, S.; Pedrero, M.; Yáñez-Sedeño, P.; Pingarrón, J.M. Antifouling (Bio)materials for Electrochemical (Bio)sensing. Int. J. Mol. Sci. 2019, 20, 423. [Google Scholar] [CrossRef]
- Færch, K.; Amadid, H.; Bruhn, L.; Clemmensen, K.K.B.; Hulman, A.; Ried-Larsen, M.; Blond, M.B.; Jørgensen, M.E.; Vistisen, D. Discordance Between Glucose Levels Measured in Interstitial Fluid vs in Venous Plasma After Oral Glucose Administration: A Post-Hoc Analysis From the Randomised Controlled PRE-D Trial. Front. Endocrinol. 2021, 12, 753810. [Google Scholar] [CrossRef] [PubMed]
- Mi, W.; Xia, Y.; Bian, Y. The influence of ICAM1 rs5498 on diabetes mellitus risk: Evidence from a meta-analysis. Inflamm. Res. 2019, 68, 275–284. [Google Scholar] [CrossRef] [PubMed]
- Acciaroli, G.; Vettoretti, M.; Facchinetti, A.; Sparacino, G. Calibration of Minimally Invasive Continuous Glucose Monitoring Sensors: State-of-The-Art and Current Perspectives. Biosensors 2018, 8, 24. [Google Scholar] [CrossRef] [PubMed]
- Barcelo-Rico, F.; Diez, J.L.; Rossetti, P.; Vehi, J.; Bondia, J. Adaptive calibration algorithm for plasma glucose estimation in continuous glucose monitoring. IEEE J. Biomed. Health Inf. 2013, 17, 530–538. [Google Scholar] [CrossRef] [PubMed]
- Ullah, I.; Fayaz, M.; Kim, D. Improving Accuracy of the Kalman Filter Algorithm in Dynamic Conditions Using ANN-Based Learning Module. Symmetry 2019, 11, 94. [Google Scholar] [CrossRef]
- Bequette, B.W. Continuous glucose monitoring: Real-time algorithms for calibration, filtering, and alarms. J. Diabetes Sci. Technol. 2010, 4, 404–418. [Google Scholar] [CrossRef]
- Facchinetti, A.; Sparacino, G.; Guerra, S.; Luijf, Y.M.; DeVries, J.H.; Mader, J.K.; Ellmerer, M.; Benesch, C.; Heinemann, L.; Bruttomesso, D.; et al. Real-time improvement of continuous glucose monitoring accuracy: The smart sensor concept. Diabetes Care 2013, 36, 793–800. [Google Scholar] [CrossRef]
- Sun, T.; Liu, J.; Chen, C.J. Calibration algorithms for continuous glucose monitoring systems based on interstitial fluid sensing. Biosens. Bioelectron. 2024, 260, 116450. [Google Scholar] [CrossRef]
- McGrath, M.J.; Iwuoha, E.I.; Diamond, D.; Smyth, M.R. The use of differential measurements with a glucose biosensor for interference compensation during glucose determinations by flow injection analysis. Biosens. Bioelectron. 1995, 10, 937–943. [Google Scholar] [CrossRef]
- Jia, Z.; Huang, L.; Liu, H.; Huang, Y.; Li, W.; Pi, X.; Zheng, X. Design of a Real-time Self-adjusting Calibration Algorithm to Improve the Accuracy of Continuous Blood Glucose Monitoring. Appl. Biochem. Biotechnol. 2020, 190, 1163–1176. [Google Scholar] [CrossRef] [PubMed]
- Baranwal, J.; Barse, B.; Gatto, G.; Broncová, G.; Kumar, A. Electrochemical Sensors and Their Applications: A Review. Chemosensors 2022, 10, 363. [Google Scholar] [CrossRef]
- Shanbhag, M.M.; Manasa, G.; Mascarenhas, R.J.; Mondal, K.; Shetti, N.P. Fundamentals of bio-electrochemical sensing. Chem. Eng. J. Adv. 2023, 16, 100516. [Google Scholar] [CrossRef]
- Barhoum, A.; Hamimed, S.; Slimi, H.; Othmani, A.; Abdel-Haleem, F.M.; Bechelany, M. Modern designs of electrochemical sensor platforms for environmental analyses: Principles, nanofabrication opportunities, and challenges. Trends Environ. Anal. Chem. 2023, 38, e00199. [Google Scholar] [CrossRef]
- Yuwen, T.; Shu, D.; Zou, H.; Yang, X.; Wang, S.; Zhang, S.; Liu, Q.; Wang, X.; Wang, G.; Zhang, Y.; et al. Carbon nanotubes: A powerful bridge for conductivity and flexibility in electrochemical glucose sensors. J. Nanobiotechnol. 2023, 21, 320. [Google Scholar] [CrossRef] [PubMed]
- Jalalvand, A.R.; Karami, M.M. Roles of nanotechnology in electrochemical sensors for medical diagnostic purposes: A review. Sens. Bio-Sens. Res. 2025, 47, 100733. [Google Scholar] [CrossRef]
- Bi, H.; Han, X. 10-Chemical sensors for environmental pollutant determination. In Chemical, Gas, and Biosensors for Internet of Things and Related Applications; Mitsubayashi, K., Niwa, O., Ueno, Y., Eds.; Elsevier: Amsterdam, The Netherlands, 2019; pp. 147–160. [Google Scholar]
- Peng, H.; Zhang, L.; Soeller, C.; Travas-Sejdic, J. Conducting polymers for electrochemical DNA sensing. Biomaterials 2009, 30, 2132–2148. [Google Scholar] [CrossRef]
- Ghanam, A.; Mohammadi, H.; Amine, A.; Haddour, N.; Buret, F. Chemical Sensors: Voltammetric and Amperometric Electrochemical Sensors. In Encyclopedia of Sensors and Biosensors, 1st ed.; Narayan, R., Ed.; Elsevier: Oxford, UK, 2023; pp. 161–177. [Google Scholar]
- Madadelahi, M.; Romero-Soto, F.O.; Kumar, R.; Tlaxcala, U.B.; Madou, M.J. Electrochemical sensors: Types, applications, and the novel impacts of vibration and fluid flow for microfluidic integration. Biosens. Bioelectron. 2025, 272, 117099. [Google Scholar] [CrossRef] [PubMed]
- Yahaya, M.L.; Noordin, R.; Razak, K.A. Chapter 1—Advanced Nanoparticle-Based Biosensors for Diagnosing Foodborne Pathogens. In Advanced Biosensors for Health Care Applications; Inamuddin, R., Khan, A.M., Asiri, A.M., Eds.; Elsevier: Amsterdam, The Netherlands, 2019; pp. 1–43. [Google Scholar]
- Pharino, U.; Chaithaweep, K.; Pongampai, S.; Chanlek, N.; Kothan, S.; Kaewkhao, J.; Hajra, S.; Kim, H.J.; Vittayakorn, W.; Sriphan, S.; et al. A highly sensitive disease pre-screening approach for glycosuria: Triboelectric sensing at the liquid-solid interface. Chem. Eng. J. 2025, 508, 160901. [Google Scholar] [CrossRef]
- Chien, M.-N.; Chen, Y.-J.; Bai, C.-H.; Huang, J.-T. Continuous Glucose Monitoring System Based on Percutaneous Microneedle Array. Micromachines 2022, 13, 478. [Google Scholar] [CrossRef]
- Dai, S.; Tissot, A.; Serre, C. Recent progresses in metal–organic frameworks based core–shell composites. Adv. Energy Mater. 2022, 12, 2100061. [Google Scholar] [CrossRef]
- Felix, S.; Grace, A.N.; Jayavel, R. Sensitive electrochemical detection of glucose based on Au-CuO nanocomposites. J. Phys. Chem. Solids 2018, 122, 255–260. [Google Scholar] [CrossRef]
- Kojima, J.; Hosoya, S.; Suminaka, C.; Hori, N.; Sato, T. An Integrated Glucose Sensor with an All-Solid-State Sodium Ion-Selective Electrode for a Minimally Invasive Glucose Monitoring System. Micromachines 2015, 6, 831–841. [Google Scholar] [CrossRef]
- Robescu, M.S.; Bavaro, T. A Comprehensive Guide to Enzyme Immobilization: All You Need to Know. Molecules 2025, 30, 939. [Google Scholar] [CrossRef] [PubMed]
- Di Filippo, D.; Sunstrum, F.N.; Khan, J.U.; Welsh, A.W. Non-Invasive Glucose Sensing Technologies and Products: A Comprehensive Review for Researchers and Clinicians. Sensors 2023, 23, 9130. [Google Scholar] [CrossRef] [PubMed]
- Swargiary, K.; Thaneerat, S.; Kongsawang, N.; Pathak, A.K.; Viphavakit, C. Highly sensitive and real-time detection of acetone biomarker for diabetes using a ZnO-coated optical fiber sensor. Biosens. Bioelectron. 2025, 271, 117061. [Google Scholar] [CrossRef] [PubMed]
- Liu, G.; Guan, X.; Zhang, P.; Tan, Q.; Li, T.; Jin, X.; Xu, H.; Li, C.; Zhao, J. A Fully Integrated Wearable Microfluidic Electrochemical Sensor with Ultrasonic Connecting and Hot-Pressing Bonded Multilayer Structure for Sweat Biomarker Analysis. Anal. Chem. 2025, 97, 22858–22870. [Google Scholar] [CrossRef] [PubMed]
- Luan, C.; Luan, H.; Luo, D. Application and Technique of Liquid Crystal-Based Biosensors. Micromachines 2020, 11, 176. [Google Scholar] [CrossRef]
- Ming, T.; Lan, T.; Yu, M.; Duan, X.; Cheng, S.; Wang, H.; Deng, J.; Kong, D.; Yang, S.; Shen, Z. A novel electrochemical microneedle sensor for highly sensitive real time monitoring of glucose. Microchem. J. 2024, 207, 112021. [Google Scholar] [CrossRef]
- Chen, Y.; Zhang, J.; Ding, Z.; Chen, L.; Wang, H.; Zhang, M.; Feng, X. Three-Phases Interface Induced Local Alkalinity Generation Enables Electrocatalytic Glucose Oxidation in Neutral Electrolyte. Front. Bioeng. Biotechnol. 2022, 10, 909187. [Google Scholar] [CrossRef]
- Purohit, B.; Vernekar, P.R.; Shetti, N.P.; Chandra, P. Biosensor nanoengineering: Design, operation, and implementation for biomolecular analysis. Sens. Int. 2020, 1, 100040. [Google Scholar] [CrossRef]
- Dudkaitė, V.; Bagdžiūnas, G. Functionalization of Glucose Oxidase in Organic Solvent: Towards Direct Electrical Communication across Enzyme-Electrode Interface. Biosensors 2022, 12, 335. [Google Scholar] [CrossRef]
- Zhang, S.; Wang, N.; Yu, H.; Niu, Y.; Sun, C. Covalent attachment of glucose oxidase to an Au electrode modified with gold nanoparticles for use as glucose biosensor. Bioelectrochemistry 2005, 67, 15–22. [Google Scholar] [CrossRef] [PubMed]
- Sonkar, P.K.; Ganesan, V. Chapter Eight - Metal oxide-carbon nanotubes nanocomposite-modified electrochemical sensors for toxic chemicals. In Metal Oxides in Nanocomposite-Based Electrochemical Sensors for Toxic Chemicals; Pandikumar, A., Rameshkumar, P., Eds.; Elsevier: Amsterdam, The Netherlands, 2021; pp. 235–261. [Google Scholar]
- Bolaños-Mendez, D.; Fernández, L.; Uribe, R.; Cunalata-Castro, A.; González, G.; Rojas, I.; Chico-Proano, A.; Debut, A.; Celi, L.A.; Espinoza-Montero, P. Evaluation of a Non-Enzymatic Electrochemical Sensor Based on Co(OH)2-Functionalized Carbon Nanotubes for Glucose Detection. Sensors 2024, 24, 7707. [Google Scholar] [CrossRef] [PubMed]
- Du, Y.; Zhang, X.; Liu, P.; Yu, D.-G.; Ge, R. Electrospun nanofiber-based glucose sensors for glucose detection. Front. Chem. 2022, 10, 944428. [Google Scholar] [CrossRef] [PubMed]
- Karim, Z.; Khan, M.J.; Hussain, A.; Ahmed, F.; Khan, Z.H. Multilayer patch functionalized microfibrillated cellulosic paper sensor for sweat glucose monitoring. Sci. Rep. 2024, 14, 23434. [Google Scholar] [CrossRef]
- Lee, H.; Reginald, S.S.; Sravan, J.S.; Lee, M.; Chang, I.S. Advanced strategies for enzyme–electrode interfacing in bioelectrocatalytic systems. Trends Biotechnol. 2025, 43, 1328–1355. [Google Scholar] [CrossRef]
- Liu, H.; Ding, Y.; Yang, B.; Liu, Z.; Liu, Q.; Zhang, X. Colorimetric and ultrasensitive detection of H2O2 based on Au/Co3O4-CeOx nanocomposites with enhanced peroxidase-like performance. Sens. Actuators B Chem. 2018, 271, 336–345. [Google Scholar] [CrossRef]
- Janardhanan, J.A.; Yu, H.-h. Recent advances in PEDOT/PProDOT-derived nano biosensors: Engineering nano assemblies for fostering advanced detection platforms for biomolecule detection. Nanoscale 2024, 16, 17202–17229. [Google Scholar] [CrossRef]
- Cordeiro, C.A.; Vries, M.G.; Cremers, T.I.F.H.; Westerink, B.H.C. The role of surface availability in membrane-induced selectivity for amperometric enzyme-based biosensors. Sens. Actuators B Chem. 2016, 223, 679–688. [Google Scholar] [CrossRef]
- Yao, M.; Wei, Z.; Li, J.; Guo, Z.; Yan, Z.; Sun, X.; Yu, Q.; Wu, X.; Yu, C.; Yao, F.; et al. Microgel reinforced zwitterionic hydrogel coating for blood-contacting biomedical devices. Nat. Commun. 2022, 13, 5339. [Google Scholar] [CrossRef] [PubMed]
- Liu, S.; Tang, J.; Ji, F.; Lin, W.; Chen, S. Recent Advances in Zwitterionic Hydrogels: Preparation, Property, and Biomedical Application. Gels 2022, 8, 46. [Google Scholar] [CrossRef] [PubMed]
- Aleksandrova, M.; Mateev, V.; Iliev, I. Behavior of Polymer Electrode PEDOT:PSS/Graphene on Flexible Substrate for Wearable Biosensor at Different Loading Modes. Nanomaterials 2024, 14, 1357. [Google Scholar] [CrossRef]
- Myndrul, V.; Iatsunskyi, I.; Babayevska, N.; Jarek, M.; Jesionowski, T. Effect of Electrode Modification with Chitosan and Nafion® on the Efficiency of Real-Time Enzyme Glucose Biosensors Based on ZnO Tetrapods. Materials 2022, 15, 4672. [Google Scholar] [CrossRef]
- Nguyen, H.H.; Lee, S.H.; Lee, U.J.; Fermin, C.D.; Kim, M. Immobilized Enzymes in Biosensor Applications. Materials 2019, 12, 121. [Google Scholar] [CrossRef]
- Yuan, C.Y.; Halim, B.; Kong, Y.W.; Lu, J.; Dutt-Ballerstadt, R.; Eckenberg, P.; Hillen, K.; Koski, A.; Milenkowic, V.; Netzer, E.; et al. Combining an Electrochemical Continuous Glucose Sensor with an Insulin Delivery Cannula: A Feasibility Study. J. Diabetes Sci. Technol. 2024, 18, 1273–1280. [Google Scholar] [CrossRef] [PubMed]
- Cheng, Y.; Gong, X.; Yang, J.; Zheng, G.; Zheng, Y.; Li, Y.; Xu, Y.; Nie, G.; Xie, X.; Chen, M.; et al. A touch-actuated glucose sensor fully integrated with microneedle array and reverse iontophoresis for diabetes monitoring. Biosens. Bioelectron. 2022, 203, 114026. [Google Scholar] [CrossRef]
- Ju, J.; Li, L.; Regmi, S.; Zhang, X.; Tang, S. Microneedle-Based Glucose Sensor Platform: From Vitro to Wearable Point-of-Care Testing Systems. Biosensors 2022, 12, 606. [Google Scholar] [CrossRef]
- Bai, J.; Liu, D.; Tian, X.; Wang, Y.; Cui, B.; Yang, Y.; Dai, S.; Lin, W.; Zhu, J.; Wang, J.; et al. Coin-sized, fully integrated, and minimally invasive continuous glucose monitoring system based on organic electrochemical transistors. Sci. Adv. 2024, 10, eadl1856. [Google Scholar] [CrossRef] [PubMed]
- Zhu, J.; Wang, L.; Xu, S.; Peng, L.; Gao, Z.; Liu, S.; Xi, S.; Ma, S.; Cai, W. A high-performance wearable microneedle sensor based on a prussian blue-carbon nanotube composite electrode for the detection of hydrogen peroxide and glucose. Sens. Actuators B Chem. 2024, 419, 136436. [Google Scholar] [CrossRef]
- Hossain, G.M.M.; Jalal, A.; Huq, H.; Islam, N.; Lozano, K.; Pala, N.; Alam, F. Sonochemically Synthesized ZnO Nanowires (NWs)-Based Sensor for Non-Invasive Glucose Detection in Sweat; SPIE: Bremen, Germany, 2025; Volume 13481. [Google Scholar]
- Davis, G.M.; Spanakis, E.K.; Migdal, A.L.; Singh, L.G.; Albury, B.; Urrutia, M.A.; Zamudio-Coronado, K.W.; Scott, W.H.; Doerfler, R.; Lizama, S.; et al. Accuracy of Dexcom G6 Continuous Glucose Monitoring in Non–Critically Ill Hospitalized Patients With Diabetes. Diabetes Care 2021, 44, 1641–1646. [Google Scholar] [CrossRef] [PubMed]
- Jefferies, C.A.; Boucsein, A.; Styles, S.E.; Chamberlain, B.; Michaels, V.R.; Crockett, H.R.; De Lange, M.; Lala, A.; Cunningham, V.; Wiltshire, E.J.; et al. Effects of 12-Week Freestyle Libre 2.0 in Children with Type 1 Diabetes and Elevated HbA1c: A Multicenter Randomized Controlled Trial. Diabetes Technol. Ther. 2023, 25, 827–835. [Google Scholar] [CrossRef]
- Mahieddine, A.; Adnane-Amara, L. A novel non-enzymatic electrochemical sensor based on NiS/Co3S4@h-Ni NWs core-shell electrode for glucose detection in human serum. Mater. Chem. Phys. 2023, 302, 127730. [Google Scholar] [CrossRef]
- Basova, T.; Vikulova, E.; Dorovskikh, S.; Hassan, A.K.; Morozova, N. The use of noble metal coatings and nanoparticles for the modification of medical implant materials. Mater. Des. 2021, 204, 109672. [Google Scholar] [CrossRef]
- Zhai, Q.; Gong, S.; Wang, Y.; Lyu, Q.; Liu, Y.; Ling, Y.; Wang, J.; Simon, G.; Cheng, W. Enokitake Mushroom-like Standing Gold Nanowires toward Wearable Noninvasive Bimodal Glucose and Strain Sensing. ACS Appl. Mater. Interfaces 2019, 11. [Google Scholar] [CrossRef]
- Meskher, H.; Belhaouari, S.B.; Sharifianjazi, F. Mini review about metal organic framework (MOF)-based wearable sensors: Challenges and prospects. Heliyon 2023, 9, e21621. [Google Scholar] [CrossRef]
- Urgunde, A.B. Nanomaterials-Modified Electrodes for Glucose Sensing. In Nanomaterial-Modified Electrodes: Design and Applications; Khan, A.A.P., Kulkarni, R.M., Ansari, M.O., Asiri, A.M., Eds.; Springer International Publishing: Cham, Switzerland, 2024; pp. 203–220. [Google Scholar]
- Wang, C.; Gao, N.; Gao, Z.; Li, R.; Wang, Y.; Gong, W. An Effective Non-Enzymatic Glucose Biosensor Based on Nanostructured CuxO/Cu Electrodes Synthesized in Situ by Copper Anodization. Eur. J. Inorg. Chem. 2023, 26, e202200640. [Google Scholar] [CrossRef]
- Farajpour, N.; Deivanayagam, R.; Phakatkar, A.; Narayanan, S.; Shahbazian-Yassar, R.; Shokuhfar, T. A novel antimicrobial electrochemical glucose biosensor based on silver–Prussian blue-modified TiO2 nanotube arrays. Med. Devices Sens. 2020, 3, e10061. [Google Scholar] [CrossRef]
- Lakhdari, D.; Guittoum, A.; Benbrahim, N.; Belgherbi, O.; Berkani, M.; Vasseghian, Y.; Lakhdari, N. A novel non-enzymatic glucose sensor based on NiFe(NPs)–polyaniline hybrid materials. Food Chem. Toxicol. 2021, 151, 112099. [Google Scholar] [CrossRef]
- Song, S.; Wu, J. Motion State Estimation of Target Vehicle under Unknown Time-Varying Noises Based on Improved Square-Root Cubature Kalman Filter. Sensors 2020, 20, 2620. [Google Scholar] [CrossRef]
- Safadi, B.N.; Gonçalves, J.M.; Castaldelli, E.; Matias, T.A.; Rossini, P.O.; Nakamura, M.; Angnes, L.; Araki, K. Lamellar FeOcPc-Ni/GO Composite-Based Enzymeless Glucose Sensor. ChemElectroChem 2020, 7, 2553–2563. [Google Scholar] [CrossRef]
- Juska, V.B.; Pemble, M.E. A Critical Review of Electrochemical Glucose Sensing: Evolution of Biosensor Platforms Based on Advanced Nanosystems. Sensors 2020, 20, 6013. [Google Scholar] [CrossRef]
- Liu, X.; Zhang, L.; Zhang, Q.; Li, M.; Zhao, Z.; Lin, B.; Peng, J.; Shen, H.; He, Q. Fenton-like system of UV/Glucose-oxidase@Kaolin coupled with organic green rust: UV-enhanced enzyme activity and the mechanism of UV synergistic degradation of photosensitive pollutants. Environ. Res. 2024, 247, 118257. [Google Scholar] [CrossRef]
- Ali, M.; Mir, S.; Ahmed, S. Non-enzymatic amperometric glucose sensing on CuO/mesoporous TiO2 modified glassy carbon electrode. RSC Adv. 2023, 13, 26275–26286. [Google Scholar] [CrossRef]
- Arif, D.; Hussain, Z.; Abbasi, A.D.; Sohail, M. Ag Functionalized In2O3 Derived From MIL-68(In) as an Efficient Electrochemical Glucose Sensor. Front. Chem. 2022, 10, 906031. [Google Scholar] [CrossRef]
- Franceschini, F.; Fernandes, C.; Schouteden, K.; Ustarroz, J.; Locquet, J.P.; Taurino, I. Tailoring the Glucose Oxidation Activity of Anodized Copper Films on Microfabricated Platforms. arXiv 2025, arXiv:2501.05953. [Google Scholar] [CrossRef]
- Sedaghat, S.; Piepenburg, C.R.; Zareei, A.; Qi, Z.; Peana, S.; Wang, H.; Rahimi, R. Laser-Induced Mesoporous Nickel Oxide as a Highly Sensitive Nonenzymatic Glucose Sensor. ACS Appl. Nano Mater. 2020, 3, 5260–5270. [Google Scholar] [CrossRef]
- Scandurra, A.; Censabella, M.; Boscarino, S.; Grimaldi, M.G.; Ruffino, F.; Condorelli, G.G.; Malandrino, G. Solid-State Fabrication of Cu2O/CuO Hydroxide Nanoelectrode Array onto Graphene Paper by Thermal Dewetting for High-Sensitive Detection of Glucose. Phys. Status Solidi A 2021, 218, 2100389. [Google Scholar] [CrossRef]
- Zhou, J.; Yin, H.; Wang, L.; Zhao, H.; Gong, J.; Wu, S.; Nie, Q. Electrodeposition of Au@NiO Nanotube Arrays for Highly Sensitive Non-enzymatic Glucose Sensing. J. Electron. Mater. 2021, 50, 6392–6402. [Google Scholar] [CrossRef]
- Lin, M.-H.; Gupta, S.; Chang, C.; Lee, C.-Y.; Tai, N.-H. Carbon nanotubes/polyethylenimine/glucose oxidase as a non-invasive electrochemical biosensor performs high sensitivity for detecting glucose in saliva. Microchem. J. 2022, 180, 107547. [Google Scholar] [CrossRef]
- Ullah, Z.; Mustafa, G.; Raza, A.; Khalil, A.; Bahajjaj, A.A.; Batool, R.; Sonil, N.; Ali, I.; Nazar, M. Facile assembly of flexible humidity sensors based on nanostructured graphite/zinc oxide-coated cellulose fibrous frameworks for human healthcare. RSC Adv. 2024, 14, 37570–37579. [Google Scholar]
- Ali, A.; Shoukat, R.; Ashraf, A.R.; Rasheed, Z.; Muqaddas, S.; Iqbal, M.; Khalid, M.; Mnif, W.; Mohamed, I.E.S. Cobalt-Based Ferrite Modified Carbon Nanotubes Fibers for Flexible and Disposable Microelectrode Toward Electrochemical Glucose Sensing. Anal. Sci. Adv. 2024, 5, e202400032. [Google Scholar] [CrossRef]
- Melios, N.; Tsouti, V.; Chatzandroulis, S.; Tsekenis, G. Development of an All-Carbon Electrochemical Biosensor on a Flexible Substrate for the Sensitive Detection of Glucose. Eng. Proc. 2022, 16, 17. [Google Scholar]
- Pandey, R.R.; Liang, J.; Cakiroglu, D.; Charlot, B.; Todri-Sanial, A. Electrochemical glucose sensor using single-wall carbon nanotube field effect transistor. arXiv 2020, arXiv:2006.12973. [Google Scholar] [CrossRef]
- Uzunoglu, A.; Kose, D.A.; Gokmese, E.; Gokmese, F. Electrochemical Glucose Detection Using PdAg Nanoparticles Anchored on rGO/MWCNT Nanohybrids. J. Clust. Sci. 2020, 31, 231–239. [Google Scholar] [CrossRef]
- Kim, S.e.; Muthurasu, A. Highly Oriented Nitrogen-doped Carbon Nanotube Integrated Bimetallic Cobalt Copper Organic Framework for Non-enzymatic Electrochemical Glucose and Hydrogen Peroxide Sensor. Electroanalysis 2021, 33, 1333–1345. [Google Scholar] [CrossRef]
- Rębiś, T.; Kuznowicz, M.; Jędrzak, A.; Milczarek, G.; Jesionowski, T. Design and fabrication of low potential NADH-sensor based on poly(caffeic acid)@multi-walled carbon nanotubes. Electrochim. Acta 2021, 386, 138384. [Google Scholar] [CrossRef]
- Muthusankar, E.; Ragupathy, D. Graphene/Poly(aniline-co-diphenylamine) nanohybrid for ultrasensitive electrochemical glucose sensor. Nano-Struct. Nano-Objects 2019, 20, 100390. [Google Scholar] [CrossRef]
- Eryiğit, M.; Çepni, E.; Kurt Urhan, B.; Öztürk Doğan, H.; Öznülüer Özer, T. Nonenzymatic glucose sensor based on poly(3,4-ethylene dioxythiophene)/electroreduced graphene oxide modified gold electrode. Synth. Met. 2020, 268, 116488. [Google Scholar] [CrossRef]
- Kuznowicz, M.; Rębiś, T.; Jędrzak, A.; Nowaczyk, G.; Szybowicz, M.; Jesionowski, T. Glucose determination using amperometric non-enzymatic sensor based on electroactive poly(caffeic acid)@MWCNT decorated with CuO nanoparticles. Microchim. Acta 2022, 189, 159. [Google Scholar] [CrossRef]
- Ahmad, R.; Tripathy, N.; Ahn, M.-S.; Bhat, K.S.; Mahmoudi, T.; Wang, Y.; Yoo, J.-Y.; Kwon, D.-W.; Yang, H.-Y.; Hahn, Y.-B. Highly Efficient Non-Enzymatic Glucose Sensor Based on CuO Modified Vertically-Grown ZnO Nanorods on Electrode. Sci. Rep. 2017, 7, 5715. [Google Scholar] [CrossRef] [PubMed]
- Yang, Z.; Xu, W.; Yan, B.; Wu, B.; Ma, J.; Wang, X.; Qiao, B.; Tu, J.; Pei, H.; Chen, D.; et al. Gold and Platinum Nanoparticle-Functionalized TiO2 Nanotubes for Photoelectrochemical Glucose Sensing. ACS Omega 2022, 7, 2474–2483. [Google Scholar] [CrossRef]
- Li, J.; Li, L.; Zhao, P.; Xie, Y. Ultrasensitive electrochemical sensor for fenitrothion based on mil-125 derived iron/titanium bimetallic oxides doped porous carbon composite. Microchem. J. 2024, 200, 110426. [Google Scholar] [CrossRef]
- Li, Y.; Zhang, M.; Huang, Y.; Zhao, P.; Zhao, J.; Fei, J.; Xie, Y. An ultrasensitive 4-aminophenol electrochemical sensors based on zinc and nitrogen-doped γ-cyclodextrin composites. Microchem. J. 2024, 197, 109905. [Google Scholar] [CrossRef]
- Waqas, M.; Lan, J.; Zhang, X.; Fan, Y.; Zhang, P.; Liu, C.; Jiang, Z.; Wang, X.; Zeng, J.; Chen, W. Fabrication of Non-enzymatic Electrochemical Glucose Sensor Based on Pd−Mn Alloy Nanoparticles Supported on Reduced Graphene Oxide. Electroanalysis 2020, 32, 1226–1236. [Google Scholar] [CrossRef]
- Deshmukh, M.A.; Kang, B.-C.; Ha, T.-J. Non-enzymatic electrochemical glucose sensors based on polyaniline/reduced-graphene-oxide nanocomposites functionalized with silver nanoparticles. J. Mater. Chem. C 2020, 8, 5112–5123. [Google Scholar] [CrossRef]
- Rattanawarinchai, P.; Khemasiri, N.; Soyeux, N.; Jessadaluk, S.; Klamchuen, A.; Wirunchit, S.; Rangkasikorn, A.; Kayunkid, N.; Phromyothin, D.; Rahong, S.; et al. Gold nanoparticles decorated zinc oxide nanorods as electrodes for a highly sensitive non-enzymatic electrochemical glucose detection. Jpn. J. Appl. Phys. 2019, 58, SDDE04. [Google Scholar] [CrossRef]
- Lv, X.; Tan, R.; Xu, X.; Li, Y.; Geng, C.; Fang, Y.; Tan, C.; Cui, B.; Wang, L. A highly sensitive non-enzymatic glucose sensor based on CuNi nanoalloys through one-step electrodeposition strategy. J. Appl. Electrochem. 2022, 52, 895–905. [Google Scholar] [CrossRef]
- Liu, N.; Cheng, N.; Yang, C.; Hao, W.; Du, Y. Two-dimensional ZIF-L nanosheets as high performance non-enzymatic glucose sensor. arXiv 2021, arXiv:2110.04552. [Google Scholar]
- Mai, H.H.; Janssens, E. Au nanoparticle–decorated ZnO nanorods as fluorescent non-enzymatic glucose probe. Microchim. Acta 2020, 187, 577. [Google Scholar] [CrossRef]
- Sharma, A.; Agrawal, A.; Pandey, G.; Kumar, S.; Awasthi, K.; Awasthi, A. Carbon Nano-Onion-Decorated ZnO Composite-Based Enzyme-Less Electrochemical Biosensing Approach for Glucose. ACS Omega 2022, 7, 37748–37756. [Google Scholar] [CrossRef] [PubMed]
- Jo, H.J.; Shit, A.; Jhon, H.S.; Park, S.Y. Highly sensitive non-enzymatic wireless glucose sensor based on Ni–Co oxide nanoneedle-anchored polymer dots. J. Ind. Eng. Chem. 2020, 89, 485–493. [Google Scholar] [CrossRef]
- Hasnain, M.; Ullah, Z.; Sonil, N.I.; Ahmad, W.; Khalil, A.; Ali, S.M.; Mustafa, G.M.; Nazar, M.F.; Rouf, S.A.; Shamain, N. Ultrasensitive strain sensor based on graphite coated fibrous frameworks for security applications. Mater. Today Commun. 2023, 37, 106859. [Google Scholar] [CrossRef]
- Raza, A.; Ullah, Z.; Khalil, A.; Batool, R.; Haider, S.; Alam, K.; Sonil, N.I.; Rouf, A.M.; Nazar, M.F. Facile fabrication of a graphene-based chemical sensor with ultrasensitivity for nitrobenzene. RSC Adv. 2024, 14, 9799–9804. [Google Scholar] [CrossRef] [PubMed]
- Gričar, E.; Radić, J.; Genorio, B.; Kolar, M. Highly Sensitive and Selective Graphene Nanoribbon Based Enzymatic Glucose Screen-Printed Electrochemical Sensor. Sensor 2022, 22, 9590. [Google Scholar] [CrossRef]
- Pilo, M.I.; Baluta, S.; Loria, A.C.; Sanna, G.; Spano, N. Poly(Thiophene)/Graphene Oxide-Modified Electrodes for Amperometric Glucose Biosensing. Nanomaterials 2022, 12, 2840. [Google Scholar] [CrossRef]
- Gao, J.; He, S.; Nag, A. Electrochemical Detection of Glucose Molecules Using Laser-Induced Graphene Sensors: A Review. Sensors 2021, 21, 2818. [Google Scholar] [CrossRef] [PubMed]
- Zhang, X.; Jing, Q.; Ao, S.; Schneider, G.F.; Kireev, D.; Zhang, Z.; Fu, W. Ultrasensitive field-effect biosensors enabled by the unique electronic properties of graphene. Small 2020, 16, 1902820. [Google Scholar] [CrossRef]
- Poletti, F.; Favaretto, L.; Kovtun, A.; Treossi, E.; Corticelli, F.; Gazzano, M.; Palermo, V.; Zanardi, C.; Melucci, M. Electrochemical sensing of glucose by chitosan modified graphene oxide. J. Phys. Mater. 2020, 3, 014011. [Google Scholar] [CrossRef]
- Özbek, M.A.; Yaşar, A.; Çete, S.; Er, E.; Erk, N. A novel biosensor based on graphene/platinum nanoparticles/Nafion composites for determination of glucose. J. Solid State Electrochem. 2021, 25, 1601–1610. [Google Scholar] [CrossRef]
- Xu, B.; Xiang, X.; Ding, L.; Luo, Z.; Zhao, J.; Huang, J.; Li, H.; Jiang, X. A Novel Large-Diameter Optical Fiber Glucose Biosensor Based on Glucose Oxidase– Graphene Oxide–Gold Nanoparticles. IEEE Sens. J. 2023, 23, 6832–6839. [Google Scholar] [CrossRef]
- Hossain, M.F.; Slaughter, G. Flexible electrochemical uric acid and glucose biosensor. Bioelectrochemistry 2021, 141, 107870. [Google Scholar] [CrossRef]
- Altuntaş, D.B.; Kuralay, F. MoS2/Chitosan/GOx-Gelatin modified graphite surface: Preparation, characterization and its use for glucose determination. Mater. Sci. Eng. B 2021, 270, 115215. [Google Scholar] [CrossRef]
- Matiyani, M.; Rana, A.; Karki, N.; Garwal, K.; Pal, M.; Sahoo, N.G. Development of multi-functionalized graphene oxide based nanocarrier for the delivery of poorly water soluble anticancer drugs. J. Drug Deliv. Sci. Technol. 2023, 83, 104412. [Google Scholar] [CrossRef]
- Ozlu, B.; Ahmed, M.B.; Muthoka, R.M.; Wen, Z.; Bea, Y.; Youk, J.H.; Lee, Y.; Yoon, M.H.; Shim, B.S. Naturally derived electrically active materials for eco-friendly electronics. Mater. Today Adv. 2024, 21, 100470. [Google Scholar] [CrossRef]
- Pan, Y.; Zhang, J.; Guo, X.; Li, Y.; Li, L.; Pan, L. Recent Advances in Conductive Polymers-Based Electrochemical Sensors for Biomedical and Environmental Applications. Polymers 2024, 16, 1597. [Google Scholar] [CrossRef] [PubMed]
- Kousseff, C.J.; Wustoni, S.; Silva, R.K.S.; Lifer, A.; Savva, A.; Frey, G.L.; Inal, S.; Nielsen, C.B. Single-Component Electroactive Polymer Architectures for Non-Enzymatic Glucose Sensing. Adv. Sci. 2024, 11, 2308281. [Google Scholar] [CrossRef] [PubMed]
- Himori, S.; Sakata, T. Free-standing conductive hydrogel electrode for potentiometric glucose sensing. RSC Adv. 2022, 12, 5369–5373. [Google Scholar] [CrossRef]
- Phasuksom, K.; Sirivat, A. Chronoampermetric detection of enzymatic glucose sensor based on doped polyindole/MWCNT composites modified onto screen-printed carbon electrode as portable sensing device for diabetes. RSC Adv. 2022, 12, 28505–28518. [Google Scholar] [CrossRef]
- Ragauskaitė, E.; Marčiukaitis, S.; Radveikienė, I.; Bagdžiūnas, G. An electrografted monolayer of polyaniline as a tuneable platform for a glucose biosensor. Nanoscale 2024, 16, 4647–4655. [Google Scholar] [CrossRef]
- Jiang, L.; Yao, L.; Xie, H.; Liu, C.; Jin, W. An aggregation interpenetrating induced poly(dopamine) conductive hydrogel grid for efficient glucose detection. Biosens. Bioelectron. 2025, 290, 117951. [Google Scholar] [CrossRef] [PubMed]
- Stephy, J.; Das, S.; Vakamalla, T.R.; Sen, D. Electrochemical Glucose Sensing Using Molecularly Imprinted Polyaniline–Copper Oxide Coated Electrode. Surf. Eng. Appl. Electrochem. 2022, 58, 260–268. [Google Scholar] [CrossRef]
- Lakard, B. Electrochemical Biosensors Based on Conducting Polymers: A Review. Appl. Sci. 2020, 10, 6614. [Google Scholar] [CrossRef]
- Lamiri, L.; Belgherbi, O.; Dehchar, C.; Laidoudi, S.; Tounsi, A.; Nessark, B.; Habelhames, F.; Hamam, A.; Gourari, B. Performance of polybithiophene-palladium particles modified electrode for non-enzymatic glucose detection. Synth. Met. 2020, 266, 116437. [Google Scholar] [CrossRef]









| Solid–Liquid Interface Strategy | Interface Design | Performance Metrics and Experimental Context | Stability Under Physiological Flow Conditions | Fabrication Methods | Ref. |
|---|---|---|---|---|---|
| Anti-biofouling and biocompatible coatings | Highly hydrated zwitterionic or PEG-based hydrogel coatings create dense hydration layers that minimize protein adsorption and platelet adhesion. | Protein adsorption (ng/cm2), reduction in baseline drift (ΔI or ΔE over time), in vitro serum fouling time (hours → days), limited in vivo lifetime (days–weeks). In vitro: stable for 72 h in 50% human serum under shear. In vivo: 7–14 days in rat subcutaneous model. | Hydrated zwitterionic and PEG-based coatings retain antifouling activity for several days under moderate shear, effectively suppressing protein adsorption and platelet adhesion. However, long-term exposure to oxidative enzymatic environments leads to gradual degradation of polymer chains and reduced lifetime. | Surface graft polymerization, dip-coating of hydrogels, layer-by-layer assembly, in situ polymerization on electrode, covalent coupling to self-assembled monolayers. | [35,117,118] |
| Nanomaterial and conductive-polymer interfaces | Nanostructures (e.g., graphene, CNTs, metal nanoparticles) or conductive polymers (e.g., PEDOT, polyaniline) or hybrid nanomaterial–polymer composites. | Sensitivity (μA·mM−1·cm−2), limit of detection (LOD), operational stability (percent signal retained over hours–days). In vitro: tested in serum for 24–96 h; ex vivo: validated in perfused blood samples; limited in vivo data. | Nanostructured electrodes (graphene, CNTs, PEDOT) enhance electron transfer but are prone to oxidative degradation and protein adsorption under dynamic flow. Mechanical shear can detach weakly bound nanostructures, and polymer matrices may swell or delaminate, causing signal drift over time. | Drop-casting, electrochemical or spray deposition, electrodeposition of PEDOT composites, layer-by-layer assembly, CVD and post-treatments (annealing, electrochemical activation). | [1,115,119] |
| Permselective and diffusion-controlling barriers | Permselective films (Nafion, cellulose acetate, polyurethane, silicone membranes) and layered barriers (excluding electroactive interferents). | Permeability coefficients, effective diffusion layer thickness, response time (increased by diffusion control). In vitro: operationally stable 5–7 days in serum; ex vivo: validated under dynamic blood flow up to 48 h; no sustained in vivo stability reported. | Permselective films (Nafion and polyurethane layers) maintain chemical stability for some time but gradually accumulate proteins and lipids, thickening the diffusion layer and increasing response time. Long-term exposure to serum proteins leads to clogging of pores and signal attenuation. | Solution casting, spin coating, dip-coating or spray of polymer films (Nafion, cellulose acetate), composite membranes (polymer + nanoporous fillers), microfabricated porous supports with sputtered permselective layers for miniaturized probes. | [116,120] |
| Redox mediator and enzyme immobilization layers | Redox mediators (ferrocene or quinones) are co-immobilized with enzymes (GOx, GDH) in polymer, sol–gel, or nanocomposite matrices. | Michaelis–Menten constant (Km), mediator turnover number and leakage (% mediator leached over time), mediator stability in serum and efficiency of mediator-enzyme electron transfer. In vitro: stable 24–48 h in buffered glucose or serum. Ex vivo: tested in perfused blood flow for ≤24 h; in vivo: short-term stability (<48 h) in small-animal models. | Enzyme–mediator composites provide fast responses initially but face gradual decrease in operational time due to denaturation, oxidative stress, and proteolytic degradation under constant flow. Mediator leaching and aggregation of serum proteins further destabilize signal output. | Crosslinking, entrapment in sol–gels or conductive polymers (PEDOT, polypyrrole), covalent tethering of mediators to polymer backbones or nanoparticle surfaces, layer-by-layer assembly. | [113,121] |
| Patent No. | Title | Assignee/Inventor/Date | Description |
|---|---|---|---|
| US11751781 | Glucose-sensing electrode and device with nanoporous layer | UXN Co., Ltd./Hankil Boo Rae Kyu Chang/12 September 2023 | Glucose-sensing device comprising two electrodes and the nanoporous layer configured to cause oxidation of glucose molecules. |
| EP3645733B1 | Method and apparatus for analyte detection using an electrochemical biosensor | Abbott Diabetes Care/Stephen M. OJA Benjamin Feldman/26 April 2023 | A system for sensing an analyte comprising a working electrode and a sensing element comprising an analyte-specific enzyme, a redox mediator, and carbon nanotubes. |
| US20200200697A1 | Electrochemical biosensors | Sun Chemical Corp/Nabil El Murr, Carmen Creanga, Robin Pittson/25 June 2020 | The biosensors comprise one or more working electrodes, a reference electrode, a counter electrode, and a bio-cocktail. |
| US10633686 | Bio-enzyme sensor capable of super-hydrophobic solid–liquid–gas three-phase coexistence and method for preparing same | Suzhou Institute of Nano Tech and Nano Bionics of CAS/Lei Jiang, Xiangcheng Zhang, Yongjiu LEI, Ruize SUN, Xinjian Feng/28 April 2020. | The bio-enzyme sensor comprises base material with super-hydrophobic surface, a catalytic material and enzyme able to generate hydrogen peroxide. |
| US20230255519A1 | Wearable Wireless Non-invasive Blood Glucose Measurement System | Individual/Robert Joseph Petcavich/17 August 2023 | An infrared LED-enabled wireless ring interfaced with machine learning software; the data analytics is displayed on a smart mobile device. |
| US20240180461A1 | Electrochemical sensor for the measurement of glucose concentration | Arkansas State University/Anahita Izadyar, Elizabeth E. Hood/6 June 2024 | Comprises one or more electrodes and electrode coating includes both glucose oxidase and peroxidase enzymes for signal amplification. |
| US11937920B2 | Cloud big data-based intelligent real-time dynamic blood glucose monitoring system and method | Microtech Medical Hangzhou Co., Ltd./Fei Yu, Zhiyan Chen/26 March 2024 | Uses an implanted electrochemical sensor that transmits impedance signals to cloud servers for analysis. |
| US20220104731A1 | In-vivo glucose specific sensor | Allez Health Inc./Huashi Zhang, Robert James Boock, Michael Wheelock, Mark Wu, Qinyi Yan, Yubin Huang, Steven Soto, Jessie Haskamp/7 April 2022 | A glucose-specific sensor has a glucose limiting layer (GLL), an enzyme layer and an interference layer. |
| US20240130645A1 | Systems and methods for detecting presence of excipient of insulin | Medtronic Minimed Inc./Margaret R. Miller, Ellis Garai/25 April 2024 | A glucose sensor includes a working electrode to provide a current signal (IsigWE1), a background electrode to provide a current signal (IsigWE2), and a controller. |
| WO2025/074375A1 | System and method to form continuous glucose monitoring device | Indian Institute of Technology Madras/Mr. Balamurugan L, Dr. Parasuraman SWAMINATHAN/10 April 2025 | Manufacturing method for flexible CGM sensor/transmitter patch. |
| Device | Solid–Liquid Interface Type | Trial Subjects and Type | Key Results/Accuracy | Ref. |
|---|---|---|---|---|
| Single-needle CGM-IS | Combination of a continuous glucose monitor with an insulin delivery cannula (CGM-IS) | Human trials on 12 adults, FDA-cleared | MARD 9.2%, 88.6% in Zone A, 100% in A + B | [122] |
| Touch-Actuated Microneedle + RI Sensor | Microneedle array + reverse iontophoresis | Preclinical (rats: healthy and diabetic) | High ISF flux, glucose matches blood values in rats | [123] |
| Microneedle Enzyme Sensor | Microneedle array with glucose oxidase (GOx) | Preclinical (mice), pilot human study | Continuous ISF monitoring; strong match to glucose meter | [124] |
| OECT-Based Flexible CGM | Organic electrochemical transistor (skin–liquid interface) | Prototype tested, clinical translation stage | High signal stability, skin-conformal, ongoing trials | [125] |
| CNT-Based Microneedle Wearable Sensor | A glucose enzyme-catalyzed microneedle sensor based on a CNT/PB composite | The glucose changes in human ISF in vivo have been detected. | Detection range (0.5 mM–180 mM), ultra-wide linear range (0.5 mM–40 mM) with high sensitivity (16.56 μA mM−1 cm−2) | [126] |
| Flexible ZnO Nanowire Sensor | ZnO nanowire array with immobilization of glucose oxidase (Gox) | Preclinical | Sensitivity was 8.918 µA/mM, and the response curve was significantly linear, with an R2 value of about 98.07. | [127] |
| Dexcom G6 Electrochemical (Enzymatic CGM) | Flexible platinum electrode embedded on a solid polymer substrate (usually polyimide or polyurethane) | 12-week multicenter clinical trial on T1D and T2D adults | MARD ~9.0%, >90% in Zone A | [128] |
| Abbott FreeStyle Libre 2 Electrochemical Flash CGM | Gold or silver working electrodes printed on a flexible plastic substrate (e.g., PET or polyimide). | Clinical trials in Europe and U.S. | MARD ~9.2%, >95% in Zones A + B | [129] |
| Metal Electrode | Functional Role at Interface | Sample Type | Performance Highlights | Ref. |
|---|---|---|---|---|
| Copper (Cu) | Direct electron transfer for glucose oxidation | Blood | Sensitivity: 2954.38 μA·mM−1·cm−2; response time: <3 s | [135] |
| Silver (Ag) | Antimicrobial properties and electron mediation | Blood | Detection limit: 4.91 μM; sensitivity: 185.1 mA·M−1·cm−2 | [136] |
| Nickel (Ni) | High catalytic activity for glucose oxidation | Blood | Sensitivity: 1050 μA·mM−1·cm−2; linear range: 0.02–1 mM | [137] |
| Platinum (Pt) | Excellent conductivity and stability | Blood | Sensitivity: 40,900 μA·mM−1·cm−2; LOD: 0.052 μM | [138] |
| Iron (Fe) | Facilitates electron transfer in composite electrodes | Blood | Sensitivity: 192.13 μA·mM−1·cm−2; LOD: 0.625 μM | [139] |
| Lead (Pb) | Utilized in composite electrodes for glucose detection | Blood | Sensitivity: 156.27 μA·mM−1·cm−2; improved stability | [140] |
| Zinc (Zn) | Provides structural stability in electrodes | Blood | Sensitivity: 6.201 μA·nM−1·cm−2; LOD: 0.25 nM | [111] |
| Metal Oxide Interface | Functional Role at Interface | Sample Type | Performance Highlights | Ref. |
|---|---|---|---|---|
| CuO/TiO2 Composite | Enhanced electron transfer and catalytic activity | Blood | Sensitivity: 186.67 μA·mM−1·cm−2; detection limit: 1.9 μM | [142] |
| Ag@In2O3 Derived from MIL-68(In) | High selectivity and sensitivity in alkaline medium | Blood | Sensitivity: 3.31 mA·mM−1·cm−2; detection limit: 0.49 μM | [143] |
| Anodized CuO Films | Improved glucose oxidation activity | Blood | Sensitivity increased by 55% in 0.1–0.5 mM range; detection limit: 0.004 mM | [144] |
| Laser-Induced Mesoporous NiO | High surface area for enhanced glucose sensing | Blood | Not specified | [145] |
| Cu2O/CuO Hydroxide Nanoelectrode Array | Highly sensitive detection with thermal de-wetting technique | Blood | Not specified | [146] |
| ZnO/Co3O4/rGO Nanocomposite | Enhanced catalytic activity and low charge transfer resistance | Blood | Sensitivity: 1551.38 μA·mM−1·cm−2; detection limit: 0.043 μM | [13] |
| FeOcPc–Ni/GO Composite | Facilitates electron transfer in composite electrodes | Blood | Not specified | [139] |
| Cu2O/MXene/Activated Carbon Composite | Synergistic effect for enhanced performance | Blood | Not specified | [11] |
| CuS/Cu2O/CuO/Cu Arrays | Good selectivity, reproducibility, and stability | Blood | Not specified | [11] |
| Electrodeposited Au@NiO Nanotube Arrays | Highly sensitive non-enzymatic glucose sensing | Blood | Not specified | [147] |
| Carbon Material | Functional Role at Interface | Sample Type | Performance Highlights | Ref. |
|---|---|---|---|---|
| Carbon Nanotube Fibers (CNTs) | Enhanced electron transfer and flexibility | Blood | Sensitivity: 0.21 μA·mM−1·cm−2; detection limit: 1.7 mM | [150] |
| All-Carbon Flexible Substrate | High conductivity and mechanical stability | Blood | Not specified | [151] |
| Reduced Graphene Oxide (rGO) | High surface area and conductivity | Blood | Sensitivity: 1551.38 μA·mM−1·cm−2; detection limit: 0.043 μM | [13] |
| Single-Wall Carbon Nanotube Field-Effect Transistor (SWCNT-FET) | Real-time electronic readout | Blood | Detection limit: 0.01 mM | [152] |
| Graphitic Carbon Nitride (g-CN) | Enhanced electrochemical surface area | Sweat | Sensitivity: 1.1 μA·mM−1·cm−2 | [42] |
| rGO/Multi-Walled Carbon Nanotube (MWCNT) Nanohybrids | High conductivity and surface area | Blood | Not specified | [153] |
| Nitrogen-Doped Carbon Nanotubes (N-CNTs) | Enhanced electron transfer and catalytic sites | Blood | Not specified | [154] |
| Poly(caffeic acid)@MWCNT | Enhanced electrocatalytic activity | Blood | Not specified | [155] |
| Graphene/Poly(Aniline-Co-Diphenylamine) Nanohybrid | Enhanced sensitivity and selectivity | Blood | Not specified | [156] |
| Electroreduced Graphene Oxide (ErGO) Modified Electrode | High conductivity and biocompatibility | Blood | Not specified | [157] |
| MWCNTs Decorated with CuO Nanoparticles | Improved electrocatalytic activity | Blood | Not specified | [158] |
| Nanoparticle Material | Functional Role at Interface | Sample Type | Performance Highlights | Reference |
|---|---|---|---|---|
| Pd-Mn Alloy NPs on rGO | Enhanced electrocatalytic activity for glucose oxidation | Blood | High selectivity and sensitivity; two linear ranges; good stability | [163] |
| Ag NPs on PANI/rGO | Improved electron transfer and catalytic activity | Blood | Detection limit: 0.79 μM; rapid response time | [164] |
| ZnO/Co3O4/rGO Nanocomposite | High catalytic activity and low charge transfer resistance | Blood | Sensitivity: 1551.38 μA·mM−1·cm−2; detection limit: 0.043 μM | [13] |
| AgO and Prussian Blue NPs on TiO2 Nanotubes | Antimicrobial properties and enhanced electron transmission | Blood | Detection limit: 4.91 μM; sensitivity: 185.1 mA·M−1·cm−2 | [136] |
| PdAg NPs on rGO/MWCNT | Synergistic effect for enhanced glucose detection | Blood | Improved electrocatalytic activity; good stability | [153] |
| Au NPs on ZnO Nanorods | Improved electrocatalytic activity and sensitivity | Blood | High sensitivity; good stability | [165] |
| CuNi Nanoalloys | Enhanced electrocatalytic performance | Blood | High sensitivity; good stability | [166] |
| Co-ZIF-L Nanosheets | High electrocatalytic activity due to porous structure | Blood | Sensitivity: 769.5 μA·mM−1·cm−2; detection limit: 90.4 nM | [167] |
| Au/ZnO Core–Shell Nanostructures | Enhanced with blue and green light for improved performance | Blood | High sensitivity; improved performance under light enhancement | [168] |
| Carbon Nano-Onion-Decorated ZnO Composite | Enzyme-less approach with high sensitivity | Blood | High sensitivity; good stability | [169] |
| Ni–Co Oxide Nanoneedle-Anchored Polymer Dots | Highly sensitive non-enzymatic detection | Blood | High sensitivity; wireless capability | [170] |
| Graphene Material | Functional Role at Interface | Sample Type | Performance Highlights | Ref. |
|---|---|---|---|---|
| Laser-Induced Graphene (LIG) | High conductivity and large surface area for enzyme immobilization | Blood | Enhanced sensitivity; rapid response time | [175] |
| Graphene Field-Effect Transistor (GFET) | Enables label-free and real-time detection | Blood | High sensitivity; low detection limit | [176] |
| Graphene Oxide (GO) Modified with Chitosan | Enhances biocompatibility and enzyme loading | Blood | Improved stability and sensitivity | [177] |
| Graphene/Platinum Nanoparticles/Nafion Composite | Combines high conductivity with catalytic activity | Blood | Enhanced electrocatalytic performance | [178] |
| Graphene/Gold Nanoparticle Composite | Enhances electron transfer and biocompatibility | Blood | Improved sensitivity and stability | [179] |
| Graphene-Based Flexible Sensor | Enables wearable and non-invasive monitoring | Sweat | Real-time glucose detection; high sensitivity | [180] |
| Graphene Oxide/Chitosan Composite | Enhances mechanical strength and biocompatibility | Blood | Stable and sensitive glucose detection | [181] |
| Graphene-Based Nanocarrier | Facilitates targeted delivery and sensing | Blood | High sensitivity; selective detection | [182] |
| Conductive Polymer Material | Functional Role at Interface | Sample Type | Performance Highlights | Ref. |
|---|---|---|---|---|
| Polyaniline (PANI) | Electrografted monolayer for enzyme immobilization | Blood plasma | High stability; pH-dependent color changes; suitable for enzyme compatibility | [188] |
| Poly(dopamine) | Coating for electron transfer mechanism and biosensing performance | Blood | High sensitivity; low detection limit; good biocompatibility; fast response time | [189] |
| Poly(Thiophene)/Graphene oxide | Modified electrode for amperometric glucose biosensing | Blood | Enhanced sensitivity; good stability | [174] |
| Polyaniline–Copper Oxide | Molecularly imprinted polymer for non-enzymatic sensing | Blood | High selectivity; good reproducibility | [190] |
| Polyaniline–Carbon Nanotubes | Composite for enhanced surface area | Serum | Sensitivity: 16.1 μA·mM−1·cm−2; detection limit: 1.0 μM | [191] |
| Polyaniline–Graphene–NiO2 | Composite for improved electrocatalytic activity | Serum | Sensitivity: 376.2 μA·mM−1·cm−2; detection limit: 0.5 μM | [191] |
| Polypyrrole–Platinum Nanoparticles | Composite for non-enzymatic glucose detection | Blood | Sensitivity: 34.7 μA·mM−1·cm−2; detection limit: 27.7 μM | [191] |
| Polyaniline–Nanodiamonds | Composite for enhanced sensitivity | Serum | Sensitivity: 2.03 mA·mM−1·cm−2; detection limit: 18.0 μM | [191] |
| Polycarbazole | Film for glucose biosensing | Blood | Sensitivity: 14.0 μA·mM−1·cm−2; detection limit: 0.2 μM | [191] |
| Polybithiophene–Palladium Particles | Modified electrode for non-enzymatic glucose detection | Blood | High performance; good stability | [192] |
Disclaimer/Publisher’s Note: The statements, opinions and data contained in all publications are solely those of the individual author(s) and contributor(s) and not of MDPI and/or the editor(s). MDPI and/or the editor(s) disclaim responsibility for any injury to people or property resulting from any ideas, methods, instructions or products referred to in the content. |
© 2025 by the authors. Licensee MDPI, Basel, Switzerland. This article is an open access article distributed under the terms and conditions of the Creative Commons Attribution (CC BY) license (https://creativecommons.org/licenses/by/4.0/).
Share and Cite
Maqbool, Z.; Raza, N.; Hayat, A.; Salem, M.E.; Nazar, M.F. Functional Solid–Liquid Interfaces for Electrochemical Blood Glucose Sensing: New Insights and Future Prospects. Chemosensors 2025, 13, 385. https://doi.org/10.3390/chemosensors13110385
Maqbool Z, Raza N, Hayat A, Salem ME, Nazar MF. Functional Solid–Liquid Interfaces for Electrochemical Blood Glucose Sensing: New Insights and Future Prospects. Chemosensors. 2025; 13(11):385. https://doi.org/10.3390/chemosensors13110385
Chicago/Turabian StyleMaqbool, Zarish, Nadeem Raza, Azra Hayat, Mostafa E. Salem, and Muhammad Faizan Nazar. 2025. "Functional Solid–Liquid Interfaces for Electrochemical Blood Glucose Sensing: New Insights and Future Prospects" Chemosensors 13, no. 11: 385. https://doi.org/10.3390/chemosensors13110385
APA StyleMaqbool, Z., Raza, N., Hayat, A., Salem, M. E., & Nazar, M. F. (2025). Functional Solid–Liquid Interfaces for Electrochemical Blood Glucose Sensing: New Insights and Future Prospects. Chemosensors, 13(11), 385. https://doi.org/10.3390/chemosensors13110385

