Trimethyl Lock Quinone-Based Organic Molecular Probes for NQO1 Sensing and Imaging
Abstract
1. Introduction
2. The General Design Strategies of Organic Molecular Probes for NQO1
3. Fluorescent Probes for NQO1
3.1. Visible-Range Fluorescent Probes
3.1.1. Fluorescent Probes for Detection of NQO1 in Living Cells
3.1.2. Fluorescent Probes for Detection of NQO1 in Specific Organelles
3.1.3. NQO1 Fluorescent Probes for Theranostics
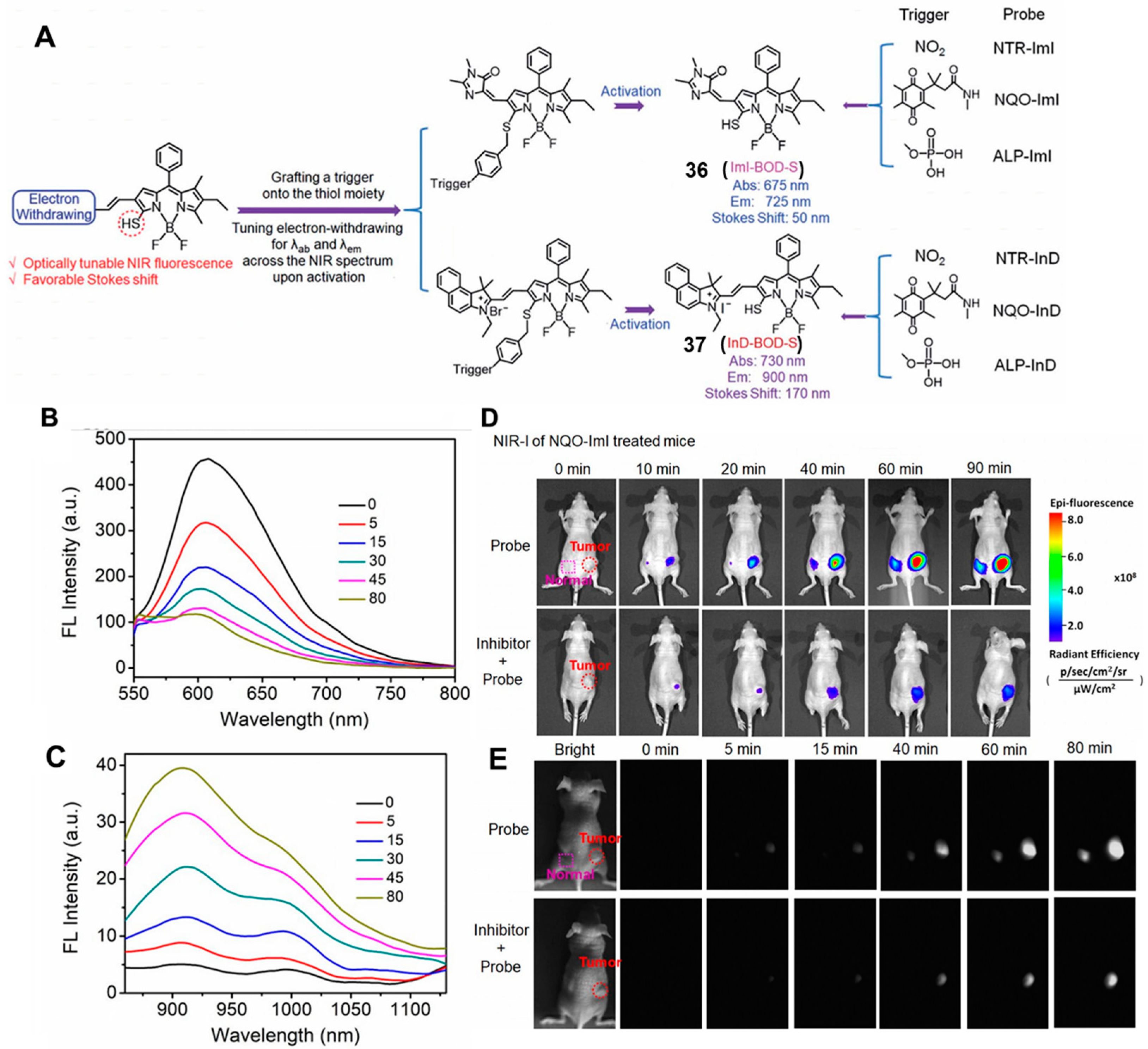
3.2. NIR Fluorescent Probes for NQO1
4. Chemiluminescent Probes for NQO1
5. Bioluminescent Probes for NQO1
6. Conclusions and Perspective
Author Contributions
Funding
Institutional Review Board Statement
Informed Consent Statement
Data Availability Statement
Acknowledgments
Conflicts of Interest
References
- Schlager, J.J.; Powis, G. Cytosolic NAD(P)H:(quinone-acceptor)oxidoreductase in human normal and tumor tissue: Effects of cigarette smoking and alcohol. Int. J. Cancer 2010, 45, 403–409. [Google Scholar] [CrossRef] [PubMed]
- Ross, D.; Siegel, D. NAD(P)H:quinone oxidoreductase 1 (NQO1, DT-diaphorase), functions and pharmacogenetics. Meth. Enzymol. 2004, 382, 115. [Google Scholar]
- Dias, G.G.; King, A.; Moliner, F.D.; Vendrell, M.; Júnior, E. Quinone-based fluorophores for imaging biological processes. Chem. Soc. Rev. 2018, 47, 12–27. [Google Scholar] [CrossRef] [PubMed]
- Winski, S.L.; Koutalos, Y.; Bentley, D.L.; Ross, D. Subcellular localization of NAD(P)H:quinone oxidoreductase 1 in human cancer cells. Cancer Res. 2002, 62, 1420–1424. [Google Scholar]
- Madajewski, B.; Boatman, M.A.; Chakrabarti, G.; Boothman, D.A.; Bey, E.A. Depleting tumor-NQO1 potentiates anoikis and inhibits growth of NSCLC. Mol. Cancer Res. 2016, 14, 14–25. [Google Scholar] [CrossRef]
- Su, D.; Chen, X.; Zhang, Y.; Gao, X. Activatable imaging probes for cancer-linked NAD(P)H:quinone oxidoreductase-1 (NQO1): Advances and future prospects. Trends Analyt. Chem. 2020, 133, 116112. [Google Scholar] [CrossRef]
- Asher, G.; Lotem, J.; Cohen, B. Regulation of p53 stability and p53-dependent apoptosis by NADH quinone oxidoreductase. Proc. Natl. Acad. Sci. USA 2001, 98, 1188–1193. [Google Scholar] [CrossRef]
- Johansson, H.; Malmnas, P.E. NQO1 suppresses NF-κB-p300 interaction to regulate inflammatory mediators associated with prostate tumorigenesis. Cancer Res. 2014, 74, 5644. [Google Scholar]
- Sharp, S.Y.; Kelland, L.R.; Valenti, M.R.; Brunton, L.A.; Hobbs, S.; Workman, P. Establishment of an isogenic human colon tumor model for NQO1 gene expression: Application to investigate the role of DT-diaphorase in bioreductive drug activation in vitro and in vivo. Mol. Pharmacol. 2000, 58, 1146–1155. [Google Scholar] [CrossRef]
- Blanche, E.A.; Maskell, L.; Colucci, M.A.; Whatmore, J.L.; Moody, C.J. Synthesis of potential prodrug systems for reductive activation. Prodrugs for anti-angiogenic isoflavones and VEGF receptor tyrosine kinase inhibitory oxindoles. Tetrahedron 2009, 65, 4894–4903. [Google Scholar] [CrossRef]
- Glorieux, C.; Sandoval, J.M.; Dejeans, N.; Ameye, G.; Poirel, H.A.; Verrax, J.; Calderon, P.B. Overexpression of NAD(P)H: Quinone oxidoreductase 1 (NQO1) and genomic gain of the NQO1 locus modulates breast cancer cell sensitivity to quinones. Life Sci. 2016, 145, 57–65. [Google Scholar] [CrossRef]
- Zerez, C.R.; Lee, S.J.; Tanaka, K.R. Spectrophotometric determination of oxidized and reduced pyridine nucleotides in erythrocytes using a single extraction procedure. Anal. Biochem. 1987, 164, 367–373. [Google Scholar] [CrossRef]
- Li, J.; Rassi, Z.E. High performance liquid chromatography of phenolic choline ester fragments derived by chemical and enzymatic fragmentation processes: Analysis of sinapine in rape seed. J. Agric. Food Chem. 2002, 50, 1368–1373. [Google Scholar] [CrossRef]
- Torabi, F.; Ramanathan, K.; Larsson, P.O.; Gorton, L.; Khayyami, M. Coulometric determination of NAD(+) and NADH in normal and cancer cells using LDH, RVC and a polymer mediator. Talanta 1999, 50, 787–797. [Google Scholar] [CrossRef]
- Kerr, R.G.; Kelly, K. An enzyme-based pormaldehyde assay and its utility in a sponge sterolbiosynthetic pathway. J. Nat. Prod. 1999, 62, 201–202. [Google Scholar] [CrossRef]
- Prescher, J.A.; Bertozzi, C.R. Chemistry in living systems. Nat. Chem. Biol. 2005, 1, 13–21. [Google Scholar] [CrossRef]
- Li, K.; Xu, S.; Xiong, M.; Huan, S.-Y.; Yuan, L.; Zhang, X.-B. Molecular engineering of organic-based agents for in situ bioimaging and phototherapeutics. Chem. Soc. Rev. 2021, 50, 11766–11784. [Google Scholar] [CrossRef]
- Li, K.; Ren, T.B.; Huan, S.; Yuan, L.; Zhang, X.B. Progress and perspective of solid-state organic fluorophores for biomedical applications. J. Am. Chem. Soc. 2021, 143, 21143–21160. [Google Scholar] [CrossRef]
- Hettiarachchi, S.U.; Prasai, B.; Mccarley, R.L. Detection and cellular imaging of human cancer enzyme using a turn-on, wavelength-shiftable, self-immolative profluorophore. J. Am. Chem. Soc. 2014, 136, 7575–7578. [Google Scholar] [CrossRef]
- Silvers, W.C.; Prasai, B.; Burk, D.H.; Brown, M.L.; Mccarley, R.L. Profluorogenic reductase substrate for rapid, selective, and sensitive visualization and detection of human cancer cells that overexpress NQO1. J. Am. Chem. Soc. 2013, 135, 309–314. [Google Scholar] [CrossRef]
- Mendoza, M.F.; Hollabaugh, N.M.; Hettiarachchi, S.U.; McCarley, R.L. Human NAD(P)H:quinone oxidoreductase type I (hNQO1) activation of quinone propionic acid trigger groups. Biochemistry 2012, 51, 8014–8026. [Google Scholar] [CrossRef] [PubMed]
- Lakowicz, J.R. Principles of Fluorescence Spectroscopy; Springer: Boston, MA, USA, 2006; pp. 331–351. [Google Scholar]
- Prasai, B.; Silvers, W.C.; McCarley, R.L. Oxidoreductase-facilitated visualization and detection of human cancer cells. Anal. Chem. 2015, 87, 6411–6418. [Google Scholar] [CrossRef] [PubMed]
- Best, Q.A.; Prasai, B.; Rouillere, A.; Johnson, A.E.; McCarley, R.L. Efficacious fluorescence turn-on probe for high-contrast imaging of human cells overexpressing quinone reductase activity. Chem. Comm. 2017, 53, 783–786. [Google Scholar] [CrossRef] [PubMed]
- Park, S.Y.; Won, M.; Kang, C.; Kim, J.S.; Lee, M.H. A coumarin-naphthalimide hybrid as a dual emissive fluorescent probe for NQO1. Dyes Pigm. 2019, 164, 341–345. [Google Scholar] [CrossRef]
- Beija, M.; Afonso, C.A.M.; Martinho, J.M.G. Synthesis and applications of Rhodamine derivatives as fluorescent probes. Chem. Soc. Rev. 2009, 38, 2410–2433. [Google Scholar] [CrossRef]
- Silvers, W.C.; Payne, A.S.; McCarley, R.L. Shedding light by cancer redox-human NAD (P) H: Quinone oxidoreductase 1 activation of a cloaked fluorescent dye. Chem. Comm. 2011, 47, 11264–11266. [Google Scholar] [CrossRef]
- Best, Q.A.; Johnson, A.E.; Prasai, B.; Rouillere, A.; McCarley, R.L. Environmentally robust rhodamine reporters for probe-based cellular detection of the cancer-linked oxidoreductase NQO1. ACS Chem. Biol. 2016, 11, 231–240. [Google Scholar] [CrossRef]
- Fei, Q.; Zhou, L.; Wang, F.; Shi, B.; Li, C.; Wang, R.; Zhao, C. Rational construction of probes rendering ratiometric response to the cancer-specific enzyme NQO1. Dyes Pigm. 2017, 136, 846–851. [Google Scholar] [CrossRef]
- Cuff, S.; Lewis, R.D.; Chinje, E.; Jaffar, M.; Knox, R.; Weeks, I. An improved cell-permeable fluorogenic substrate as the basis for a highly sensitive test for NAD (P) H quinone oxidoreductase 1 (NQO1) in living cells. Free Radic. Biol. Med. 2018, 116, 141–148. [Google Scholar] [CrossRef]
- Yang, Q.; Wen, Y.; Xu, J.; Shao, S. An HBT-based fluorescent dye with enhanced quantum yield in water system and its application for constructing NQO1 fluorescent probe. Talanta 2020, 216, 120982. [Google Scholar] [CrossRef]
- Yuan, Z.; Xu, M.; Wu, T.; Zhang, X.; Shen, Y.; Ernest, U.; Chen, H. Design and synthesis of NQO1 responsive fluorescence probe and its application in bio-imaging for cancer diagnosis. Talanta 2019, 198, 323–329. [Google Scholar] [CrossRef]
- Zhang, J.; Liu, H.W.; Hu, X.X.; Li, J.; Liang, L.H.; Zhang, X.B.; Tan, W. Efficient two-photon fluorescent probe for nitroreductase detection and hypoxia imaging in tumor cells and tissues. Anal. Chem. 2015, 87, 11832–11839. [Google Scholar] [CrossRef]
- Kim, H.M.; Cho, B.R. Small-molecule two-photon probes for bioimaging applications. Chem. Rev. 2015, 115, 5014–5055. [Google Scholar] [CrossRef]
- Cho, M.K.; Juvekar, V.; Lim, C.S.; Noh, C.K.; Shin, S.J.; Kim, H.M. A highly sensitive two-photon ratiometric probe for rapid detection of the NQO1 enzyme in colon cancer tissue. Asian J. Org. Chem. 2019, 8, 1707–1712. [Google Scholar] [CrossRef]
- Cho, M.K.; Lim, C.S.; Sarkar, A.R.; Lee, H.W.; Choi, H.J.; Noh, C.K.; Kim, H.M. A two-photon ratiometric probe for detection of NQO1 enzyme activity in human colon tissue. Sens. Actuators B Chem. 2018, 272, 203–210. [Google Scholar] [CrossRef]
- Kwon, N.; Cho, M.K.; Park, S.J.; Kim, D.; Nam, S.J.; Cui, L.; Yoon, J. An efficient two-photon fluorescent probe for human NAD (P) H: Quinone oxidoreductase (NQO1) detection and imaging in tumor cells. Chem. Comm. 2017, 53, 525–528. [Google Scholar] [CrossRef]
- Pan, D.; Luo, F.; Liu, X.; Liu, W.; Chen, W.; Liu, F.; Jiang, J.H. A novel two-photon fluorescent probe with a long stokes shift and a high signal-to-background ratio for human NAD (P) H: Quinone oxidoreductase 1 (NQO1) detection and imaging in living cells and tissues. Analyst 2017, 142, 2624–2630. [Google Scholar] [CrossRef]
- Yang, Y.P.; Qi, F.J.; Qian, Y.P.; Bao, X.Z.; Zhang, H.C.; Ma, B.; Zhou, B. Developing push–pull hydroxylphenylpolyenylpyridinium chromophores as ratiometric two-photon fluorescent probes for cellular and intravital imaging of mitochondrial NQO1. Anal. Chem. 2021, 93, 2385–2393. [Google Scholar] [CrossRef]
- Shin, W.S.; Lee, M.G.; Verwilst, P.; Lee, J.H.; Chi, S.G.; Kim, J.S. Mitochondria-targeted aggregation induced emission theranostics: Crucial importance of in situ activation. Chem. Sci. 2016, 7, 6050–6059. [Google Scholar] [CrossRef]
- Shin, W.S.; Han, J.; Verwilst, P.; Kumar, R.; Kim, J.H.; Kim, J.S. Cancer targeted enzymatic theranostic prodrug: Precise diagnosis and chemotherapy. Bioconjug. Chem. 2016, 27, 1419–1426. [Google Scholar] [CrossRef]
- Digby, E.M.; Sadovski, O.; Beharry, A.A. An activatable photosensitizer targeting human NAD (P) H: Quinone oxidoreductase. Chem. Eur. J. 2020, 26, 2713–2718. [Google Scholar] [CrossRef] [PubMed]
- Li, B.; Liu, P.; Yan, D.; Zeng, F.; Wu, S. A self-immolative and DT-diaphorase-activatable prodrug for drug-release tracking and therapy. J. Mater. Chem. B 2017, 5, 2635–2643. [Google Scholar] [CrossRef] [PubMed]
- Dai, M.; Song, C.W.; Yang, Y.J.; Kim, H.R.; Reo, Y.J.; Ahn, K.H. Toward ratiometric detection of NAD (P) H quinone oxidoreductase-1: Benzocoumarin-based fluorescent probes. Sens. Actuators B Chem. 2021, 330, 129277. [Google Scholar] [CrossRef]
- Zhang, C.; Zhai, B.B.; Peng, T.; Zhong, Z.; Xu, L.; Zhang, Q.Z.; Xi, Z. Design and synthesis of near-infrared fluorescence-enhancement probes for the cancer-specific enzyme NQO1. Dyes Pigm. 2017, 143, 245–251. [Google Scholar] [CrossRef]
- Shen, Z.; Prasai, B.; Nakamura, Y.; Kobayashi, H.; Jackson, M.S.; McCarley, R.L. A near-infrared, wavelength-shiftable, turn-on fluorescent probe for the detection and imaging of cancer tumor cells. ACS Chem. Biol. 2017, 12, 1121–1132. [Google Scholar] [CrossRef]
- Punganuru, S.R.; Madala, H.R.; Arutla, V.; Zhang, R.; Srivenugopal, K.S. Characterization of a highly specific NQO1-activated near-infrared fluorescent probe and its application for in vivo tumor imaging. Sci. Rep. 2019, 9, 8577. [Google Scholar] [CrossRef]
- Zheng, Y.; Pan, D.; Zhang, Y.; Zhang, Y.; Shen, Y. Hemicyanine-based near-infrared fluorescent probe for the ultrasensitive detection of NQO1 activity and discrimination of human cancer cells. Anal. Chim. Acta 2019, 1090, 125–132. [Google Scholar] [CrossRef]
- Gong, Q.; Yang, F.; Hu, J.; Li, T.; Wang, P.; Li, X.; Zhang, X. Rational designed highly sensitive NQO1-activated near-infrared fluorescent probe combined with NQO1 substrates in vivo: An innovative strategy for NQO1-overexpressing cancer theranostics. Eur. J. Med. Chem. 2021, 224, 113707. [Google Scholar] [CrossRef]
- Singh, A.K.; Nair, A.V.; Singh, N.P. Small two-photon organic fluorogenic probes: Sensing and bioimaging of cancer relevant biomarkers. Anal. Chem. 2021, 94, 177–192. [Google Scholar] [CrossRef]
- Juvekar, V.; Lee, H.W.; Kim, H.M. Two-photon fluorescent probes for detecting enzyme activities in live tissues. ACS Appl. Bio Mater. 2021, 4, 2957–2973. [Google Scholar] [CrossRef]
- Juvekar, V.; Lee, H.W.; Lee, D.J.; Kim, H.M. Two-photon fluorescent probes for quantitative bio-imaging analysis in live tissues. TrAC Trends Anal. Chem. 2022, 157, 116787. [Google Scholar] [CrossRef]
- Li, G.; Wu, S.; Chen, W.; Duan, X.; Sun, X.; Li, S.; Chen, T. Designing intelligent nanomaterials to achieve highly sensitive diagnoses and multimodality therapy of bladder cancer. Small Methods 2023, 7, 2201313. [Google Scholar] [CrossRef]
- Wu, W.; Li, X.; Zhao, L.; Li, S.; Han, J.; Zhang, Y.; Zhao, Z. Design and synthesis of a deep tissue penetrating near-infrared two-photon fluorescence probe for the specific detection of NQO1. Chem. Comm. 2022, 58, 5634–5637. [Google Scholar] [CrossRef]
- Zhang, X.; Jiang, K.; Jiang, S.; Zhao, F.; Chen, P.; Huang, P.; Lin, J. In vivo near-infrared fluorescence/ratiometric photoacoustic duplex imaging of lung cancer-specific NQO1. Anal. Chem. 2022, 94, 13770–13776. [Google Scholar] [CrossRef]
- Guan, L.; Sun, H.; Xiong, J.; Hu, W.; Ding, M.; Liang, Q. A quinoline-based indicator for NAD (P) H multimodal detection in vitro and in vivo: Spectrophotometry and visible near-infrared dual-channel lighting-up fluorescence imaging. Sens. Actuators B Chem. 2022, 373, 132694. [Google Scholar] [CrossRef]
- Yang, Q.; Ma, Z.; Wang, H.; Zhou, B.; Zhu, S.; Zhong, Y.; Dai, H. Rational design of molecular fluorophores for biological imaging in the NIR-II window. Adv. Mater. 2017, 29, 1605497. [Google Scholar] [CrossRef]
- Mu, J.; Xiao, M.; Shi, Y.; Geng, X.; Li, H.; Yin, Y.; Chen, X. The chemistry of organic contrast agents in the NIR-II window. Angew. Chem. Int. Ed. 2022, 61, e202114722. [Google Scholar] [CrossRef]
- Li, C.; Chen, G.; Zhang, Y.; Wu, F.; Wang, Q. Advanced fluorescence imaging technology in the near-infrared-II window for biomedical applications. J. Am. Chem. Soc. 2020, 142, 14789–14804. [Google Scholar] [CrossRef]
- Hong, G.; Lee, J.C.; Robinson, J.T.; Raaz, U.; Xie, L.; Huang, N.F.; Dai, H. Multifunctional in vivo vascular imaging using near-infrared II fluorescence. Nat. Med. 2012, 18, 1841–1846. [Google Scholar] [CrossRef]
- Wang, R.; Chen, J.; Gao, J.; Chen, J.A.; Xu, G.; Zhu, T.; Zhao, C. A molecular design strategy toward enzyme-activated probes with near-infrared I and II fluorescence for targeted cancer imaging. Chem. Sci. 2019, 10, 7222–7227. [Google Scholar] [CrossRef]
- Huang, J.; Jiang, Y.; Li, J.; Huang, J.; Pu, K. Molecular chemiluminescent probes with a very long near-infrared emission wavelength for in vivo imaging. Angew. Chem. Int. Ed. 2021, 60, 3999–4003. [Google Scholar] [CrossRef] [PubMed]
- Ye, S.; Hananya, N.; Green, O.; Chen, H.; Zhao, A.Q.; Shen, J.; Yang, D. A highly selective and sensitive chemiluminescent probe for real-time monitoring of hydrogen peroxide in cells and animals. Angew. Chem. Int. Ed. 2020, 59, 14326–14330. [Google Scholar] [CrossRef] [PubMed]
- Bruemmer, K.J.; Green, O.; Su, T.A.; Shabat, D.; Chang, C.J. Chemiluminescent probes for activity-based sensing of formaldehyde released from folate degradation in living mice. Angew. Chem. Int. Ed. 2018, 130, 7630–7634. [Google Scholar] [CrossRef]
- Yang, M.; Huang, J.; Fan, J.; Du, J.; Pu, K.; Peng, X. Chemiluminescence for bioimaging and therapeutics: Recent advances and challenges. Chem. Soc. Rev. 2020, 49, 6800–6815. [Google Scholar] [CrossRef] [PubMed]
- Hananya, N.; Reid, J.P.; Green, O.; Sigman, M.S.; Shabat, D. Rapid chemiexcitation of phenoxy-dioxetane luminophores yields ultrasensitive chemiluminescence assays. Chem. Sci. 2019, 10, 1380–1385. [Google Scholar] [CrossRef]
- Son, S.; Won, M.; Green, O.; Hananya, N.; Sharma, A.; Jeon, Y.; Kim, J.S. Chemiluminescent probe for the in vitro and in vivo imaging of cancers over-expressing NQO1. Angew. Chem. Int. Ed. 2019, 58, 1739–1743. [Google Scholar] [CrossRef]
- Liu, J.; Chen, Z.; Huo, H.; Chen, L.; Wu, Y.; Zhang, X.; Song, J. An activatable near-infrared molecular chemiluminescence probe for visualization of NQO1 activity in vivo. Chin. J. Chem. 2022, 40, 2400–2406. [Google Scholar] [CrossRef]
- Sadikot, R.T.; Blackwell, T.S. Bioluminescence imaging. Proc. Am. Thorac. Soc. 2005, 2, 537–540. [Google Scholar] [CrossRef]
- Ozawa, T.; Yoshimura, H.; Kim, S.B. Advances in fluorescence and bioluminescence imaging. Anal. Chem. 2013, 85, 590–609. [Google Scholar] [CrossRef]
- Welsh, D.K.; Kay, S.A. Bioluminescence imaging in living organisms. Curr. Opin. Biotechnol. 2005, 16, 73–78. [Google Scholar] [CrossRef]
- Cohen, A.S.; Dubikovskaya, E.A.; Rush, J.S.; Bertozzi, C.R. Real-time bioluminescence imaging of glycans on live cells. J. Am. Chem. Soc. 2010, 132, 8563–8565. [Google Scholar] [CrossRef]
- Liu, R.; Tang, J.; Xu, Y.; Dai, Z. Bioluminescence imaging of inflammation in vivo based on bioluminescence and fluorescence resonance energy transfer using nanobubble ultrasound contrast agent. ACS Nano 2019, 13, 5124–5132. [Google Scholar] [CrossRef]
- Lu, L.; Li, B.; Ding, S.; Fan, Y.; Wang, S.; Sun, C.; Zhang, F. NIR-II bioluminescence for in vivo high contrast imaging and in situ ATP-mediated metastases tracing. Nat. Commun. 2020, 11, 4192. [Google Scholar] [CrossRef]
- Gross, S.; Gammon, S.T.; Moss, B.L.; Rauch, D.; Harding, J.; Heinecke, J.W.; Piwnica-Worms, D. Bioluminescence imaging of myeloperoxidase activity in vivo. Nat. Med. 2009, 15, 455–461. [Google Scholar] [CrossRef]
- Zhou, W.; Leippe, D.; Duellman, S.; Sobol, M.; Vidugiriene, J.; O’Brien, M.; Meisenheimer, P. Self-immolative bioluminogenic quinone luciferins for NAD (P) H assays and reducing capacity-based cell viability assays. ChemBioChem 2014, 15, 670–675. [Google Scholar] [CrossRef]
- Luo, Y.; Wang, W.; Zeng, Y.; Wang, S.; Guo, X.; Hu, R.; Yang, G. A bioluminescent probe for NQO1 overexpressing cancer cell imaging in vitro and in vivo. Analyst 2022, 147, 5264–5268. [Google Scholar] [CrossRef]


















Disclaimer/Publisher’s Note: The statements, opinions and data contained in all publications are solely those of the individual author(s) and contributor(s) and not of MDPI and/or the editor(s). MDPI and/or the editor(s) disclaim responsibility for any injury to people or property resulting from any ideas, methods, instructions or products referred to in the content. |
© 2023 by the authors. Licensee MDPI, Basel, Switzerland. This article is an open access article distributed under the terms and conditions of the Creative Commons Attribution (CC BY) license (https://creativecommons.org/licenses/by/4.0/).
Share and Cite
Chen, K.; Xu, S.; Song, Z.; Li, K. Trimethyl Lock Quinone-Based Organic Molecular Probes for NQO1 Sensing and Imaging. Chemosensors 2023, 11, 221. https://doi.org/10.3390/chemosensors11040221
Chen K, Xu S, Song Z, Li K. Trimethyl Lock Quinone-Based Organic Molecular Probes for NQO1 Sensing and Imaging. Chemosensors. 2023; 11(4):221. https://doi.org/10.3390/chemosensors11040221
Chicago/Turabian StyleChen, Kun, Shuai Xu, Zhiling Song, and Ke Li. 2023. "Trimethyl Lock Quinone-Based Organic Molecular Probes for NQO1 Sensing and Imaging" Chemosensors 11, no. 4: 221. https://doi.org/10.3390/chemosensors11040221
APA StyleChen, K., Xu, S., Song, Z., & Li, K. (2023). Trimethyl Lock Quinone-Based Organic Molecular Probes for NQO1 Sensing and Imaging. Chemosensors, 11(4), 221. https://doi.org/10.3390/chemosensors11040221
