Next Article in Journal / Special Issue
E-Nose Quality Evaluation of Extra Virgin Olive Oil Stored in Different Containers
Previous Article in Journal
High-Sensitivity and -Selectivity Gas Sensors with Nanoparticles, Nanostructures, and Thin Films
Previous Article in Special Issue
Effect of Cultivar and Geographical Origin on the Volatile Composition of Greek Monovarietal Extra Virgin Olive Oils
 
 
Font Type:
Arial Georgia Verdana
Font Size:
Aa Aa Aa
Line Spacing:
Column Width:
Background:
Article

HS-SPME-GC/MS Method for the Simultaneous Determination of Trihalomethanes, Geosmin, and 2-Methylisoborneol in Water Samples

1
Analytical Chemistry Department, University of the Basque Country (UPV/EHU), Barrio Sarriena s/n, 48940 Leioa, Bizkaia, Spain
2
SGIker, Faculty of Science and Technology, University of the Basque Country (UPV/EHU), Barrio Sarriena s/n, 48940 Leioa, Bizkaia, Spain
3
Chemical Engineering Department, University of the Basque Country (UPV/EHU), Barrio Sarriena s/n, 48940 Leioa, Bizkaia, Spain
4
Consorcio de Aguas Bilbao Bizkaia, San Vicente, 8, 48001 Bilbao, Bizkaia, Spain
*
Author to whom correspondence should be addressed.
Chemosensors 2023, 11(2), 84; https://doi.org/10.3390/chemosensors11020084
Submission received: 21 December 2022 / Revised: 17 January 2023 / Accepted: 19 January 2023 / Published: 21 January 2023
(This article belongs to the Special Issue GC, MS and GC-MS Analytical Methods: Opportunities and Challenges)

Abstract

Drinking water treatment plants (DWTP) use chlorination as an oxidation stage in the first step of the processes used to eliminate the natural organic matter (NOM) responsible for the formation of 2-methylisoborneol (2-MIB) and Geosmin (GM), which produce odor and taste to the water. However, chlorination processes give rise to disinfectant toxic subproducts, such as trihalomethanes (THMs). In this work, a headspace solid-phase microextraction coupled with a gas chromatography/mass spectrometric method has been developed for the quality control of drinking water. 2-MIB, GM, and THMs at different stages of the drinking water treatment process were monitored. The method was validated following the Environmental Protection Agency guidelines. Neither carryover nor the matrix effect was observed. The performance of the method was satisfactory in terms of selectivity, repeatability, and accuracy and exhibited a linear concentration range of 0.8–50 µg/L for trichloromethane (TCM), 0.05–20 µg/L for bromodichloromethane, 0.01–20 µg/L for dibromochloromethane and tribromomethane, and 0.005–0.05 µg/L for GM and 2-MIB. The THMs concentration obtained for all the water samples was below the thresholds established by international organizations and, for 2-MIB and GM, were lower for their limit of quantification. The method was also applied to the adsorption kinetic study of TCM on granulated activated carbon, which is the main barrier to reducing the NOM in DWTP.

Graphical Abstract

1. Introduction

Due to the presence of natural organic matter (NOM) in natural drinking water sources, water should be processed before consumption. This process includes disinfection, coagulation, flocculation, decantation, filtration, and adsorption procedures. Disinfection steps are carried out by adding water-soluble oxidizing substances. These procedures are necessary since they prevent the formation and spread of microorganisms and pathogens in the aquatic environment. Chlorine and its derivatives are the most widely used water disinfectants. These products react with the NOM present in the water, giving rise to disinfection by-products (PDDs), among which are trihalomethanes (THMs) [1]. Trichloromethane or chloroform (TCM), bromodichloromethane (BDCM), dibromochloromethane (DBCM), and tribromomethane or bromoform (TBM) are the THMs that can have adverse health effects. TCM and BDCM are classified by the International Agency for Research in Cancer (IARC) as possible group 2B carcinogens for humans, while DBCM and TBM belong to group 3 [2]. The laws of different countries have established maximum concentration limits for THMs in drinking water because of the inconveniences produced by the ingestion and/or exposure to these products. The European Union (EU) [3] and the Environmental Protection Agency (EPA) [4] of the United States have laid down concentration thresholds for the total THMs of 100 and 80 µg/L, respectively. On the other hand, the World Health Organization (WHO) [5] establishes specific guide values for some of the THMs, which are 300 µg/L for TCM, 60 µg/L for BDCM, and 100 µg/L for DBCM and TBM.
The adsorption operation using granulated activated carbon (GAC) is the main barrier for the control of THMs used in a drinking water treatment plant (DWTP) as the medium in a filter or a post-filter adsorbent [6]. Chemviron [7] is the most widely used GAC in the literature. This carbon presents the ability to remove a wide range of compounds such as odor, taste, and color-causing compounds such as NOM, THMs, and other toxic compounds.
In drinking water production, the taste and odor compounds of the water are mainly produced by metabolites from algae and bacteria. These compounds need to be removed due to the many complaints from consumers about the modification of the organoleptic properties of drinking water, especially during the warmer periods of the year. They are costly to remove from water. Therefore, different treatment techniques, apart from GAC, can be applied as membrane filtration, ozonation, electrodialysis, or heterogeneous photocatalysis. Nevertheless, in some cases, they are not efficient, so there are studies on other treatments, such as algaecide application [8] or oxygen nanobubbles [9].
The main taste and odor compounds (T&Os) are 2-methylisoborneol (1,2,7,7-tetramethylbicyclo[2.2.1]heptan-2-ol, C11H20O) and Geosmin ((4,4a,8a)-4,8a-dimethyl-1,2,3,4,5,6,7,8-octahydronaphthalen-4a-ol, C12H22O), which are responsible for the musty smell and earthy flavor, respectively. 2-Methylisoborneol (2-MIB) is generated by blue-green algae, such as the Anabaena cyanobacteria, while Geosmin (GM) is produced mainly by the antinobacteria Streptomyces coelicolor and other cyanobacteria [10]. The smell of 2-MIB and GM, compounds studied in this work, are detectable at very low concentration levels of around 0.01 µg/L. The existence of outbreaks of algae and bacteria in an aquifer, as a result of high levels of nutrients, generates an increase in the concentrations of compounds that alter the smell and taste of the water, reaching levels above the detection thresholds. Although these compounds are not toxic and do not have a value regulated by WHO, they can serve as an indication of the presence of other organic compounds or derivatives of cyanobacteria, such as microcystin, which is toxic [11].
The development of a method to determine THM, 2-MIB, and GM is an important task that facilitates the monitoring of the effectiveness of the process to produce drinking water along the potabilization process and the monitoring of the water quality in the distribution system. Furthermore, an analytical methodology for the analysis of these compounds would help the accomplishment of two of the seventeen Sustainable Development Goals (SDGs) [12] that need to be met. They are number six, clean water and sanitation, which is manageable in general through a DWTP, and number three, health and well-being through GAC adsorption and air stripping processes.
The low concentration levels in which THMs and T&Os are found in drinking water make it necessary to pre-concentrate the samples before their analysis. THMs in drinking water is determined by gas chromatography (GC) [13,14,15,16,17,18,19,20,21] due to their low boiling temperatures and their polarity, although the bibliography also includes analysis using non-chromatographic techniques such as electrochemistry [22] or spectrophotometric determination based on the Fujiwara reaction [23]. The most commonly used detectors for chromatographic analysis are the electron capture detector (ECD) [13,14,15,21] and mass spectrometry (MS) [16,17,18,19,20]. T&Os, due to their volatile nature, have been analyzed by GC/MS [24,25,26,27,28,29]. In the bibliography, fluorobenzene (FB) [17], diiodomethane (DIM) [20], and cis -decahydro-1-naphthol (DHN) [26] have been used as internal standards (IS) for THMs, 2-MIB, and GM.
The bibliography includes different procedures for the sample treatment of these groups of analytes separately, such as liquid–liquid extraction (LLE) [16,24], liquid phase microextraction (DLLME) [13,25], purge and trap extraction (P&T) [18,26], solid phase extraction (SPE) [15,23,24], static headspace (HS) [21], or HS solid phase microextraction (HS-SPME) [14,17,19,27,28,29]. HS-SPME offers advantages over other techniques since it avoids the use of organic solvents, requires smaller amounts of the sample, increases the sensitivity of the method, minimizes interferences, and is fully automated and easy to use.
Therefore, the main objective of this work was the rapid and simultaneous determination of THMs,2-MIB, and GM in water samples in different stages of the DWTP. For this purpose, headspace solid-phase microextraction (HS-SPME) was chosen as a pre-concentration step, and gas chromatography-mass spectrometry (GC/MS) was the analytical technique used. Optimization and validation of the HS-SPME-GC/MS analytical method were carried out. Samples were taken from the experimental drinking water pilot plant of Etxebarri (43°24′94″ N–2°89′82″ W), managed by the Consorcio de Aguas Bilbao Bizkaia (Basque Country, Spain). Furthermore, this method was applied to carry out a parametric analysis of the granular activated carbon (GAC) sorption capacity of TCM.

2. Materials and Methods

2.1. Chemicals and Reagents

Multicomponent solutions of THMs (TCM, BDCM, DBCM. and TBM) in MeOH at concentrations of 2 mg/L and 200 mg/L (LGC standards, Dr. Ehrenstorfer, North Carolina, USA) were used as the standard. Compounds (±) GM (96.7%), IB (96.8%), and a 100 μg/mL solution of 2-methylisoborneol in methanol were purchased from Dr. Ehrenstorfer (LGC standards, Augsburg, Germany). Cis-decahydro-1-naphthol and diiodomethane 99% were supplied by Sigma-Aldrich (St. Louis, MO, USA). Solutions were stored at the temperature indicated by the supplier, −20 °C for (±) Geosmin and at 4 °C for the rest of the compounds.
Na2HPO4 (PanReac AppliChem, Darmstadt, Germany) and KH2PO4 (PanReac AppliChem, Darmstadt, Germany) were used for a buffer preparation to maintain the pH of the water samples between 4.8 and 5.5. Na2S2O3 (PanReac AppliChem, Darmstadt, Germany) was used as the dechlorinating agent in order to stop THM formation.
Filtrasorb 400 was used as GAC since it has a pore structure and a great number of transport pores. These properties make the GAC suitable for the adsorption of a wide range of organic compounds, both specific micro-pollutants, and natural organic matter, according to specifications of the Chemviron trademark (Feluy, Belgium).

2.2. Sampling Procedure

Sampling was carried out in raw water (an underground spring and a river) and in the experimental drinking water pilot plant of Etxebarri (Bizkaia, Spain) between October 2020 and December 2021. Samples were analyzed in triplicate.
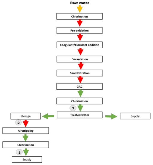
On the one hand, in order to evaluate the formation of THMs and the concentration of T&Os during the treatment of the water in the DWTP and to ensure water quality until supply, one sample per day was collected at the end of the process (sampling point 1 of Figure 1) from October 2020 to December 2021. On the other hand, an analysis of the samples collected before and after the air-stripping process, which was realized when the water was stored for further supply, was carried out from June to December 2021. In this process, water samples were taken from two points, in the inlet of the air-stripping chamber and in the exit of the chlorine stabilization chamber (sample points 2 and 3 of Figure 1, respectively).
For the sampling, 250 mL amber bottles (Scharlab, Barcelona, Spain) were used, which were filled to a total volume of 327 mL without leaving head space, to avoid the loss of THMs, 2-MIB, and GM due to volatilization. A total of 5.5 g of the buffer-dechlorinating agent mixture was added, as recommended by the EPA 551.1 standard. The samples (5 mL) were diluted 1:1 with MilliQ water and introduced into 20 mL HS vials with magnetic caps with PTFE/silicone septa for analysis by HS-SPME-GC/MS. Samples were stored at 4 °C until the analysis, which was performed within 14 days.

2.3. HS-SPME-GC/MS Method

2.3.1. Chromatographic Conditions

The chromatographic separation was carried out using a model 7890A gas chromatograph (Agilent Technologies, Santa Clara, CA, USA), with a DB-5MS UI column, from the same commercial company, of 30 m × 0.32 mm, and 0.25 μm, with a stationary phase consisting of 5% phenyl-methylpolysiloxane. Helium (Air Liquide, France) has been used as a carrier gas (purity ≥ 99.999%) with a gas flow rate of 1.2 mL/min. The injection temperature was held at 200 °C. The samples were injected in the splitless mode by using an autosampler (PAL System CTC Analytics, Switzerland). The column temperature started at 40 °C and was held for 4 min; then it was increased to 90 °C at 12 °C/min and up to 250 °C at 20 °C/min before being held for 2 min. A mass spectrometer detector, model 5975C (Agilent Technologies, Santa Clara, CA, USA), with an electron impact ionization source of 70 eV, was used. The temperatures of the MS source and MS transfer line were set at 230 °C and 265 °C, respectively. The mass range used in the SCAN mode was 25–350 m/z.

2.3.2. HS-SPME Procedure

Three types of SPME fibers were evaluated to select the appropriate coating for the extraction of THMs, 2-MIB, and GM. The definition and resolution of the chromatographic peaks, together with the sensitivity obtained, were the criteria used for their selection. Polydimethylsiloxane (PDMS), carboxen/polydimethylsiloxane (CAR/PDMS), and polydimethylsiloxane/divinylbenzene (PDMS/DVB) fibers from the Supelco brand (Bellefonte, PA, USA) were studied. The fibers were conditioned at 250 °C for 30 min prior to use, as recommended by the commercial company.
The critical parameters for the HS-SPME method development, such as extraction temperature, extraction time, the stirring speed in the extraction, desorption temperature, and time were chosen based on the experience of the research group, and the bibliography was consulted [14,17,28,29]. The extraction temperature and time were 55 °C and 600 s, respectively, at 500 rpm. The desorption temperature and time were set at 200 °C and 120 s. Sample equilibrium time before the extraction was set at 180 s at 55 °C in order to temper the sample before extraction since the sample was stored at 4 °C. Finally, the fiber conditioning time after injection was held at 400 s. Phosphate buffer salts added in the water sampling helped to favor the extraction of the analytes on the SPME fiber through the salting out effect.

2.4. HS-SPME-GC/MS Method Validation

In this work, the validation of the HS-SPME-GC/MS method will be carried out following the parameters established by the Environmental Protection Agency (EPA) guideline [30] presented in Table 1. The solutions for different concentrations of the analytes were prepared in Milli-Q water buffered at pH 4.8–5.5 with a total volume of 10 mL in HS vials of 20 mL. The water blank sample consisted of Milli-Q water buffered at pH 4.8–5.5. The IS concentration was constant at 1 µg/L for DIM, 0.1 µg/L for IB, and 0.25 µg/L for DHN.
The limit of quantification (LOQ) signals was calculated from the standard deviation and the average of the signals obtained from 10 Milli-Q water blanks. Signals were interpolated on the calibration curve to obtain the corresponding concentrations. Calibration curves were built from 0.01 to 300 µg/L for THMs and from 0.005 to 0.05 µg/for T&Os, as it is known that these compounds are detectable at very low concentration levels, around 0.01 µg/L. Once the LOQs were estimated, the linearity was assessed from LOQ up to at least 300 and 0.05 µg/L for THMs and T&Os, respectively. Furthermore, the limit of detection (LOD) was calculated using 10 Milli-Q water blanks and for applying the equation collected in Table 1.
The selectivity of the method was investigated by injecting 10 water blanks. The analysis signal obtained is compared with that given by the LOQ concentrations of each analyte at their retention time. In order to study the presence of carryover, a blank sample analysis was analyzed just after the injection of the highest calibration point of each compound. For the accuracy and repeatability study, the quality control sample used was 10 times the LOQ concentration for the THMs and the LOQ concentration for the T&Os. The evaluation of the existence of the matrix effect was carried out by comparing the measurements of two spiked samples with each analyte in the reference matrix (Milli-Q water) and in a sample for the different types of water samples studied.

2.5. Parametric Analysis on GAC Sorption Capacity

A jacketed and cooled mixing reactor (Figure 2) was filled with 1.5 L of raw water (sample point 1 from Figure 1) spiked with 50 µg/L of TCM. Once it was conditioned to the test temperature (5, 15, and 25 °C) at 800 rpm, the amount of activated carbon added was 1.5 g/L. Samples were taken for a day, and the same amount of distilled water was added in compensation, with the aim of working at a constant volume throughout the assay.
Samples (5 mL) were collected at each time, diluted with 5 mL of Milli-Q water, added to 20 mL headspace vials with magnetic caps with PTFE/silicone septa, and were analyzed by the HS-SPME-GC/MS validated method.
Concurrently to this analysis, with a 12 mL sample taken at different ascending time intervals, a study of the evolution of the dissolved organic carbon (DOC) was carried out throughout the duration of the test, using the TOC-V CSN meter (Shimadzu, Tokyo, Japan).
Based on the data obtained from these analyses, a kinetic study was performed that consisted of the adjustment of obtained data to pseudo-first and pseudo-second-order models. The results of these analyses constitute the first step for the optimization of the adsorption process on GAC since, with the mentioned adjustments, the values of the kinetic constants and the estimated amount of adsorbate in equilibrium were obtained.

3. Results and Discussion

3.1. HS-SPME-GC/MS Method

Under the HS-SPME-GC/MS conditions described in Section 2.3, a splitting of the chromatographic peaks of the analytes was obtained. This could be due to the thermal degradation of the analytes, so the desorption temperature on the injector decreased from 270 °C to 200 °C and the desorption time changed from 180 s to 120 s. Furthermore, to ensure the cleanliness of the fiber and the injector, the conditioning time of the fiber after injection increased from 300 s to 420 s. Figure 3 shows the chromatogram obtained for the compounds of interest at the HS-SPME conditions optimized (Table 2) for the PDMS/DVB fiber. The sensitivity obtained was similar for the three fibers assayed, but the use of a PDMS/DVB fiber gave rise to a better chromatographic definition and resolution than the PDMS and CAR/PDMS fibers.
The characteristic ions obtained from the mass spectrum of each of the compounds are collected in Table 3. The first ion of each analyte was used for quantification, and the other m/z ions were used for confirmation.

3.2. HS-SPME-GC/MS Method Validation

In Table 4 and Table 5, the range of linearity and values of LOD, LOQ, repeatability, and accuracy are collected that were obtained. Furthermore, the chromatographic area of each analyte in the Milli-Q water blank is less than 5% of their LOQ value in the chromatographic area; therefore, the method is selective. No contamination was observed in the injector (there was no carry-over effect), and there were no differences between the chromatographic area of the solvent standards and matrix samples. Taking into account the results obtained, the analytical method met the validation criteria of the EPA guide.
LOD and LOQ values of THMs and T&Os, obtained by the HS-SPME-GC/MS method, which was developed in this work, have been compared with those reported by the methods found in the bibliography. For T&Os, the developed and validated method offered the lowest concentration levels for LOD and LOQ [17,18,19,20,21,24,25,26,27,28,29]. LODs and LOQs were obtained for the less volatile THMs (DBCM and TBM) and the method developed in this work were lower or similar to those collected in the bibliography. However, for the most volatile compounds studied, TCM and BDCM, the limits obtained were higher than those achieved by the other authors. However, it is worthwhile mentioning that the analytical method that was developed covers the concentration range established by the regulations for all the compounds studied.
From the bibliography consulted, the extraction technique DLLME combined with GC/MS allowed the lowest LOD value to be obtained. Nevertheless, the use of a simple, rapid, and automated method, HS-SPME, was more suitable for work under good laboratory practices in a DWTP.
With respect to LOQ values, only a few articles include them [16,17,21,26], in spite of their importance in environmental regulations. Differences observed in the LOQ values reported could be attributed to the approach used to calculate them. In this sense, Franco et al. [16] obtained the LOQ from the analytical curve method. Valencia et al. [17], Alexandrou et al. [21], and Salemi et al. [26] calculated the LOQ values based on a signal-to-noise ratio (S/N) of 10, as it is estimated in this work. The main difference is that in this work, the criteria established by the EPA validation guideline were applied, and the LOQ values that met that recovery percentage were between 80 and 120. Therefore, the LOQs calculated had greater reliability.

3.3. Samples Analysis

3.3.1. Application of HS-SPME-GC/MS Method to the Analysis of Raw Water

THMs and T&Os concentration values obtained in raw water were lower than their LOQ concentrations. The low concentrations of the T&Os found could be due to the fact that low temperatures hinder the proliferation of the algae responsible for their production.

3.3.2. Application of HS-SPME-GC/MS Method to the Analysis of Water from DWTP

2-MIB and GM values were lower than the LOQ (0.005 µg/L) for all the samples analyzed. This could be explained by the fact that all the collection points were located after the disinfection process, and, as a result, the algae and organic compounds could have been removed successfully. In order to see if the dilution affected the concentration of T&Os in the raw water and in different sample points of DWTP, undiluted samples were analyzed, which gave rise to the same results.
THM concentrations obtained in sample point 1 (Figure 1) treated the water before reaching the supply presented in Figure 4. It can be observed that, during the months of control, no sample exceeded the EU, WHO, and EPA concentration thresholds. For a few samples, the limit established by the EPA (80 µg/L) was included inside the confidence interval and established as the mean value ± standard deviation. The variability of the concentration value of the THMs obtained could be attributed to these data corresponding to an experimental plant in which different process variants and diverse water resources are studied.
The values of THM obtained in the inlet and in the exit of the chlorine stabilization chamber are shown in Figure 5 (sample points 2 and 3 of Figure 1). It can be seen that the THMs concentrations at sampling point 2 (solid colors) exceeded some limits due to the storage of water. Therefore, it is important to carry out another water treatment and air stripping to give rise to THMS values in sampling point 3 (striped colors), which in no case exceeded the limits, with the exception of 20 December.

3.3.3. Parametric Analysis on GAC Sorption Capacity

The evolution of TCM and DOC concentrations with time, using a GAC concentration of 1.5 g/L, are shown in Figure 6.
In Figure 6, it can be observed that an increase in temperature favors the removal of DOC and TCM. This result can be explained because the diffusional phenomenon involved in the adsorption is highly dependent on temperature. Consequently, the temperature increase favors the retention adsorption kinetics of both compounds. The high sensitivity of the HS-SPME-GC/MS developed method allows the low levels of concentration of TCM to be monitored and obtained along with the parametric analysis.
A pseudo-second-order kinetics was obtained for the adsorption of TCM and DOC on GAC with good regression coefficients, noting the enormous differences in the adsorption kinetic constant between both parameters. For example, at a temperature of 15 °C, constant values of 0.112 and 0.136∙10−3 (h∙mg/L)−1 were obtained for DOC and TCM, respectively. In Figure 6, the huge difference in the adsorption rate of DOC over TCM was attenuated because the scale of TCM was considerably larger than that of DOC. Nevertheless, the removal of TCM, including during the DOC adsorption kinetics, was completely achieved despite the 100-fold lower concentrations of TCM in relation to DOC.

4. Conclusions

A rapid, very simple, and automated analytical method based on HS-SPME-GC/MS, which requires a small volume of sample (5 mL), has been developed for the simultaneous analysis of THMs and T&Os in water samples. The optimized method is able to determine the analyte concentrations under the concentration thresholds which are required by law to be applied to DWTP. Furthermore, it has been demonstrated to be adequate when following the variation in TCM concentration with time in a GAC sorption capacity study.
The analytical method meets the validation criteria of the EPA guide. The method is selective, repetitive, and accurate. The carryover and matrix effects were not observed. It allows the determination of the analytes in the concentration range of 0.8–50 µg/L for TCM, 0.05–20 µg/L for BDCM, 0.01–20 µg/L for DBCM and TBM, and 0.005–0.05 µg/L for T&Os in the water samples.
The HS-SPME-GC/MS method was applied to raw water samples such as river and underground springs and water taken from different locations of a pilot DWTP. Concentration levels of THMs and T&Os in raw water were lower than their LOQ. The total concentration of THMs obtained for all the samples was below the concentration threshold values established by EPA, EU, and WHO.
The THMs and T&Os concentration values that were obtained confirmed that the processes involved in the pilot DWTP achieved the elimination of NOM, thus maintaining the organoleptic properties of the water unchanged and assuring the quality of drinking water.
The method allows the low concentration levels of TCM in the DOC existing in water to be distinguished when the GAC sorption capacity is studied.

Author Contributions

Conceptualization, R.M.A. and J.I.L.; Methodology, M.L.A., L.B. and J.A.M.; Investigation, D.P., A.S. and E.B. and, Writing—Original Draft Preparation, M.L.A., D.P., A.S. and E.B.; Writing—Review and Editing, R.M.A., M.B., L.M.H. and J.I.L.; Project Administration, J.I.L.; Funding Acquisition, J.I.L. All authors have read and agreed to the published version of the manuscript.

Funding

This research was funded by Consorcio de Aguas Bilbao Bizkaia, grant number OTRI: 2019.0756 (project CETHAP) and the APC was funded by the University of Basque Country.

Institutional Review Board Statement

Not applicable.

Informed Consent Statement

Not applicable.

Data Availability Statement

Not applicable.

Conflicts of Interest

The authors declare no conflict of interest.

References

  1. García Vázquez, R.; Astillero Pinilla, M.J.; Onaindia Olalde, C. Contaminantes Procedentes del Tratamiento de las Aguas de Consumo en la CAPV. Análisis de los Tratamientos y de las Variables que Influyen en la Formación de Subproductos en la CAPV. Gob. Vasco. 2011, 1–14. Available online: https://www.euskadi.eus/contenidos/informacion/2012_osteba_publicacion/es_def/adjuntos/D-12-01_WEB%20_%20aguas%20de%20consumo.pdf (accessed on 20 December 2022).
  2. Pérez Pavón, J.L.; Herrero Martín, S.; García Pinto, C.; Moreno Cordero, B. Determination of trihalomethanes in water samples: A review. Anal. Chim. Acta 2008, 629, 6–23. [Google Scholar] [CrossRef] [PubMed]
  3. Directiva 98/83/CE del Consejo de 3 de Noviembre de 1998 Relativa a la Calidad de las Aguas Destinadas al Consumo Humano. Diario Oficial de las Comunidades Europeas L 330/1998. pp. 32–54. Available online: https://www.boe.es/buscar/doc.php?id=DOUE-L-2000-82524 (accessed on 20 December 2022).
  4. United States Environmental Protection Agency. Stage 2 Disinfectants and Disinfection Byproducts Rule (Stage 2 DBPR); EPA: Washington, DC, USA, 71 FR 388; 2006; Volume 71, pp. 388–493.
  5. WHO. Guidelines for Drinking-Water Quality, 4th ed.; World Health Organization: Geneva, Switzerland, 2011; p. 427.
  6. De Boer, S.; González-Rodríguez, J.; Conde, J.J.; Moreira, M.T. Benchmarking tertiary water treatments for the removal of micropollutants and pathogens based on operational and sustainability criteria. J. Water Process Eng. 2022, 46, 102587. [Google Scholar] [CrossRef]
  7. Babi, K.G.; Koumenides, K.M.; Nikolaou, A.D.; Makri, C.A.; Tzoumerkas, F.K.; Lekkas, T.D. Pilot study of the removal of THMs, HAAs and DOC from drinking water by GAC adsorption. Desalination 2007, 210, 215–224. [Google Scholar] [CrossRef]
  8. Hammond, D.; Murri, A.; Mastitsky, S.; Yang, Z.; Foster, R.; Schweitzer, L. Geosmin reduction by algaecide application to drinking water: Field scale efficacy and mechanistic insights. Heliyon 2021, 7, e07706. [Google Scholar] [CrossRef]
  9. Soyluoglu, M.; Kim, D.; Zaker, Y.; Karanfil, T. Removal mechanisms of geosmin and MIB by oxygen nanobubbles during water treatment. Chem. Eng. J. 2022, 443, 136535. [Google Scholar] [CrossRef]
  10. Srinivasan, R.; Sorial, G.A. Treatment of taste and odor causing compounds 2-methyl isoborneol and geosmin in drinking water: A critical review. J. Environ. Sci. 2011, 23, 1–13. [Google Scholar] [CrossRef]
  11. World Health Organization. Management of Cyanobacteria in Drinking-Water Supplies: Information for Regulators and Water Suppliers. Available online: https://www.who.int/news-room/fact-sheets/detail/drinking-water (accessed on 28 August 2022).
  12. Department of Economic and Social Affairs. Sustainable Development. Available online: https://www.sdgs.un.org (accessed on 28 August 2022).
  13. Rahnama Kozani, R.; Assadi, Y.; Shemirani, F.; Milani Hosseini, M.; Jamali, M. Determination of Trihalomethanes in Drinking Water by Dispersive Liquid–Liquid Microextraction then Gas Chromatography with Electron-Capture Detection. Chromatographia 2007, 66, 81–86. [Google Scholar] [CrossRef]
  14. Sá, C.S.A.; Boaventura, R.A.R.; Pereira, I.B. Analysis of trihalomethanes in water and air from indoor swimming pools using HS-SPME/GC/ECD. J. Environ. Sci. Health Part A Toxic/Hazard. Subst. Environ. Eng. 2011, 46, 355–363. [Google Scholar] [CrossRef]
  15. Alexandrou, L.D.; Spencer, M.J.S.; Morrison, P.D.; Meehan, B.J.; Jones, O.A.H. Micro versus macro solid phase extraction for monitoring water contaminants: A preliminary study using trihalomethanes. Sci. Total Environ. 2015, 512–513, 210–214. [Google Scholar] [CrossRef]
  16. Franco, E.; Pádua, V.; Giani, A.; Rodríguez, M.; Silva, D.; Ferreira, A.; Júnior, I.; Pereira, M.; Rodrigues, J. Validation of a robust LLE-GC-MS method for determination of trihalomethanes in environmental samples. Environ. Monit. Assess. 2018, 190, 1–9. [Google Scholar] [CrossRef]
  17. Valencia, S.; Marín, J.; Restrepo, G. Method for trihalomethane analysis in drinking water by solid-phase microextraction with gas chromatography and mass spectrometry detection. Water Supply 2013, 13, 499–506. [Google Scholar] [CrossRef]
  18. Ruiz-Bevia, F.; Fernandez-Torres, M.J.; Blasco-Alemany, M.P. Purge efficiency in the determination of trihalomethanes in water by purge-and-trap gas chromatography. Anal. Chim. Acta 2009, 632, 304–314. [Google Scholar] [CrossRef] [PubMed]
  19. Merib, J.; Simão, V.; Dias, A.N.; Carasek, E. Simultaneous determination of trihalomethanes and organochlorine pesticides in water samples by direct immersion-headspace-solid phase microextraction. J. Chromatogr. A 2013, 1321, 30–37. [Google Scholar] [CrossRef] [PubMed]
  20. Dos Santos, M.S.; Martendal, E.; Carasek, E. Determination of THMs in soft drink by solid-phase microextraction and gas chromatography. Food Chem. 2011, 127, 290–295. [Google Scholar] [CrossRef]
  21. Alexandrou, L.D.; Meehan, B.J.; Morrison, P.D.; Jones, O.A.H. A New Method for the Fast Analysis of Trihalomethanes in Tap and Recycled Waters Using Headspace Gas Chromatography with Micro-Electron Capture Detection. Int. J. Environ. Res. Public Health 2017, 14, 527. [Google Scholar] [CrossRef]
  22. Peverly, A.A.; Peters, D.G. Electrochemical Determination of Trihalomethanes in Water by Means of Stripping Analysis. Anal. Chem. 2012, 84, 6110–6115. [Google Scholar] [CrossRef]
  23. Zavar, M.H.A.; Rounaghi, G.H.; Chamsaz, M.; Ashraf, N. Determination of trihalomethanes in tap water by UV-Vis spectrophotometry. Asian J. Chem. 2009, 21, 2903–2910. [Google Scholar]
  24. Ma, X.; Gao, N.; Chen, B.; Li, Q.; Zhang, Q.; Gu, G. Detection of geosmin and 2-methylisoborneol by liquid-liquid extraction-gas chromatograph mass spectrum (LLE-GCMS) and solid phase extraction-gas chromatograph mass spectrum (SPE-GCMS). Front. Environ. Sci. Eng. China 2007, 1, 286–291. [Google Scholar] [CrossRef]
  25. Cortada, C.; Vidal, L.; Canals, A. Determination of geosmin and 2-methylisoborneol in water and wine samples by ultrasound-assisted dispersive liquid–liquid microextraction coupled to gas chromatography–mass spectrometry. J. Chromatogr. A 2011, 1218, 17–22. [Google Scholar] [CrossRef]
  26. Salemi, A.; Lacorte, S.; Bagheri, H.; Barceló, D. Automated trace determination of earthy-musty odorous compounds in water samples by on-line purge-and-trap–gas chromatography–mass spectrometry. J. Chromatogr. A 2006, 1136, 170–175. [Google Scholar] [CrossRef]
  27. Parinet, J.; Rodriguez, M.J.; Serodes, J.; Proulx, F. Automated analysis of geosmin, 2-methyl-isoborneol, 2-isopropyl-3-methoxypyrazine, 2-isobutyl-3-methoxypyrazine and 2,4,6-trichloroanisole in water by SPME-GC-ITDMS/MS. Int. J. Environ. Anal. Chem. 2011, 91, 505–515. [Google Scholar] [CrossRef]
  28. Saito, K.; Okamura, K.; Kataoka, H. Determination of musty odorants, 2-methylisoborneol and geosmin, in environmental water by headspace solid-phase microextraction and gas chromatography–mass spectrometry. J. Chromatogr. A 2008, 1186, 434–437. [Google Scholar] [CrossRef] [PubMed]
  29. Nakamura, S.; Daishima, S. Simultaneous determination of 22 volatile organic compounds, methyl- tert-butyl ether, 1,4-dioxane, 2-methylisoborneol and geosmin in water by headspace solid phase microextraction-gas chromatography–mass spectrometry. Anal. Chim. Acta 2005, 548, 79–85. [Google Scholar] [CrossRef]
  30. United States Environmental Protection Agency. Method 8260D (SW-846): Volatile Organic Compounds by Gas Chromatography/Mass Spectrometry (GC/MS); revision 3; United States Environmental Protection Agency: Washington, DC, USA, 2006.
Figure 1. Sampling points in the DWTP.
Figure 1. Sampling points in the DWTP.
Chemosensors 11 00084 g001
Figure 2. Reactor used for adsorption assay on GAC.
Figure 2. Reactor used for adsorption assay on GAC.
Chemosensors 11 00084 g002
Figure 3. Chromatogram in SCAN mode of a Milli-Q water blank buffered and spiked with 10 μg/L of TCM (rt 2.1 min), BDCM (rt 3.0 min), DBCM (rt 5.0 min), TBM (rt 7.0 min), DIM (rt 7.6 min), IB (rt 10.9 min), 2-MIB (rt 11.1 min), DHN (rt 12.4 min), and GM (rt 12.9 min).
Figure 3. Chromatogram in SCAN mode of a Milli-Q water blank buffered and spiked with 10 μg/L of TCM (rt 2.1 min), BDCM (rt 3.0 min), DBCM (rt 5.0 min), TBM (rt 7.0 min), DIM (rt 7.6 min), IB (rt 10.9 min), 2-MIB (rt 11.1 min), DHN (rt 12.4 min), and GM (rt 12.9 min).
Chemosensors 11 00084 g003
Figure 4. Total THMs concentration obtained in treated water samples (point 1 of Figure 1) from October 2020 to December 2021.
Figure 4. Total THMs concentration obtained in treated water samples (point 1 of Figure 1) from October 2020 to December 2021.
Chemosensors 11 00084 g004
Figure 5. Total THMs concentration in the inlet (sample point 2) and in the exit of the chlorine stabilization chamber (sample point 3 of Figure 1) from June to December 2021.
Figure 5. Total THMs concentration in the inlet (sample point 2) and in the exit of the chlorine stabilization chamber (sample point 3 of Figure 1) from June to December 2021.
Chemosensors 11 00084 g005
Figure 6. Variation in TCM and DOC concentration with time of raw water, obtained for the parametric analysis of GAC sorption capacity at 1.5 g/L concentrations of GAC and three temperatures.
Figure 6. Variation in TCM and DOC concentration with time of raw water, obtained for the parametric analysis of GAC sorption capacity at 1.5 g/L concentrations of GAC and three temperatures.
Chemosensors 11 00084 g006
Table 1. Validation parameters studied and criteria applied following the EPA validation guide.
Table 1. Validation parameters studied and criteria applied following the EPA validation guide.
ParameterProcedureCriteria
Linearity7 calibration points
0.01–300 µg/L for THMs
0.005–0.05 µg/L for T&Os
r2 > 0.99
%RSD < 20
LOD, LOQ10 MilliQ water blanks%R 80–120 (for LOQ)SignalLOD = SignalBlank + 3·sBlank
SignalLOQ = SignalBlank + 10·sBlank
Selectivity% Analyte chromatographic area in the blank
<
5% of its LOQ chromatographic area
Carry-Over1 MilliQ water blankNo contamination from the higher sample concentration
Injected before the blank
Accuracy5 replicas intra-day
3 replicas inter-day
%R 80–120
Repeatability%RSD < 20
Matrix effectChromatographic area from solvent standards versus matrix matched standards
SD < 20%
r2 = kinetic correlation coefficient; RSD = relative standard deviation; SD = standard deviation; R = recovery.
Table 2. HS-SPME optimal conditions.
Table 2. HS-SPME optimal conditions.
MétodoParámetros
HS-SPMEPre-extraction t (s)180
Pre-extraction T (°C)55
Stirring speed extraction (rpm)500
Extraction t (s)600
Extraction T (°C)55
Desorption T (°C)200
Desorption time (s)120
Conditioning t of the fiber after injection (s)420
Table 3. Characteristic ions (m/z) of THMs, T&Os, and internal standards studied. m/z ion marked in bold was used for quantitative analysis.
Table 3. Characteristic ions (m/z) of THMs, T&Os, and internal standards studied. m/z ion marked in bold was used for quantitative analysis.
AnalyteCharacteristic Ions
(m/z)
TCM83, 47, 85
BDCM
DBCM129, 79, 127
TBM173, 79, 81
2-MIB107, 95, 135
GM112, 111, 125
DIM141, 127, 134
IB95, 110, 121
DHN112, 111, 125
Table 4. Linearity concentration ranges of THM and T&Os.
Table 4. Linearity concentration ranges of THM and T&Os.
Analyte/ISLinear Range (µg/L)Equationr2
TCM/DIM0.8–50y = (1.95 ± 0.01) x − (1.8 ± 0.4)0.999
BDCM/DIM0.05–20y = (3.76 ± 0.08) x − (2.3 ± 0.9)0.999
DBCM/DIM0.01–20y = (7.4 ± 0.2) x − (4.0 ± 2.0)0.999
TBM/DIMy = (12.2 ± 0.1) x − (5.0 ± 1.0)0.999
2-MIB/IB0.005–0.05y = (0.0225 ± 0.0007) x + (0.06 ± 0.02)0.995
GM/DHNy = (0.256 ± 0.00)5 x − (0.4 ± 0.1)0.998
Table 5. Values of LOD and LOQ for intra-day and inter-day repeatability and accuracy of the HS-SPME-GC/MS method of THMs and T&Os.
Table 5. Values of LOD and LOQ for intra-day and inter-day repeatability and accuracy of the HS-SPME-GC/MS method of THMs and T&Os.
AnalyteLOD
(µg/L)
LOQ
(µg/L)
Repeatability
(%RSD)
Accuracy
(%R)
Intra-DayInter-DayIntra-DayInter-Day
TCM0.3740.7981719120119
BDCM0.0220.0501210100100
DBCM0.0050.0089910097
TBM0.0060.010549191
2-MIB0.0010.0051179399
GM0.0020.00584105103
Disclaimer/Publisher’s Note: The statements, opinions and data contained in all publications are solely those of the individual author(s) and contributor(s) and not of MDPI and/or the editor(s). MDPI and/or the editor(s) disclaim responsibility for any injury to people or property resulting from any ideas, methods, instructions or products referred to in the content.

Share and Cite

MDPI and ACS Style

Pardina, D.; Santamaria, A.; Alonso, M.L.; Bartolomé, L.; Alonso, R.M.; Maña, J.A.; Bilbao, E.; Lombraña, J.I.; Bartolome, M.; Hernando, L.M. HS-SPME-GC/MS Method for the Simultaneous Determination of Trihalomethanes, Geosmin, and 2-Methylisoborneol in Water Samples. Chemosensors 2023, 11, 84. https://doi.org/10.3390/chemosensors11020084

AMA Style

Pardina D, Santamaria A, Alonso ML, Bartolomé L, Alonso RM, Maña JA, Bilbao E, Lombraña JI, Bartolome M, Hernando LM. HS-SPME-GC/MS Method for the Simultaneous Determination of Trihalomethanes, Geosmin, and 2-Methylisoborneol in Water Samples. Chemosensors. 2023; 11(2):84. https://doi.org/10.3390/chemosensors11020084

Chicago/Turabian Style

Pardina, Diego, Asier Santamaria, María Luz Alonso, Luis Bartolomé, Rosa M. Alonso, Jon Ander Maña, Elisabeth Bilbao, Jose Ignacio Lombraña, Mikel Bartolome, and Luis M. Hernando. 2023. "HS-SPME-GC/MS Method for the Simultaneous Determination of Trihalomethanes, Geosmin, and 2-Methylisoborneol in Water Samples" Chemosensors 11, no. 2: 84. https://doi.org/10.3390/chemosensors11020084

APA Style

Pardina, D., Santamaria, A., Alonso, M. L., Bartolomé, L., Alonso, R. M., Maña, J. A., Bilbao, E., Lombraña, J. I., Bartolome, M., & Hernando, L. M. (2023). HS-SPME-GC/MS Method for the Simultaneous Determination of Trihalomethanes, Geosmin, and 2-Methylisoborneol in Water Samples. Chemosensors, 11(2), 84. https://doi.org/10.3390/chemosensors11020084

Note that from the first issue of 2016, this journal uses article numbers instead of page numbers. See further details here.

Article Metrics

Back to TopTop