Design, Elaboration, and Characterization of an Immunosensor for the Detection of a Fungal Toxin in Foodstuff Analyses
Abstract
:1. Introduction
2. Materials and Methods
2.1. Chemicals
2.2. Materials
2.3. Methods
3. Results
3.1. Design and Printing Process of Electrodes and Chemical and Morphological Analysis
3.1.1. Design and Printing Process of Electrodes
- The first paste (gold one) required the most elevated temperature, above 800 °C, for 30 min, followed by a slower cooling for 150 min until ambient temperature;
- The second paste (Ag/AgCl one) was heated at 150 °C for 15 min, the thermal treatment being followed by a slow cooling for 120 min;
- The third and last one (carbon paste) was heated at 200 °C for 120 min, also followed by a cooling phase until ambient temperature.
3.1.2. Chemical and Morphological Analysis
- Gold paste (Figure 2a): Before heating, the Raman spectrum reveals the presence of different bands at 2960 cm−1 and in the 1500–900 cm−1 range, which could be assigned, at least partly, to terpineol, an aromatic molecule present in the paste. On the whole, these bands disappear after heating, being replaced by a broad band centered at 1250–1000 cm−1 and another one at 615 cm−1 that could be due to unidentified products coming from terpineol degradation [58];
- Ag/AgCl paste (Figure 2b): Before heating, bands in a spectral range compatible with the presence of organic molecules are observed. In particular, the paste contains butyl di-glycol acetate rich in methylene groups that could be responsible for bands at 2930 cm−1, 1450 cm−1, and 1304 cm−1. Skeletal C–C vibrations could give the band at 1120 cm−1. After heating, bands are still observed but clearly reduced in intensity, suggesting a thermally induced degradation [59];
- Carbon paste (Figure 2c): Before heating, the Raman spectrum shows the presence of two main bands at 1600 cm−1 and 1300 cm−1, assigned to the presence of carbon [60], still observed (but with a lower resolution) after heating. The disappearance of other bands previously observed in the 900–500 cm−1 spectral range is probably a sign of degradation of impurities [61].

- Gold electrode (Figure 2a): The surface is characterized by the presence of aggregates imperfectly merged and a rather large roughness reaching the µm range;
- Ag/AgCl electrode (Figure 2b): The surface is more homogenous than in the previous case, with a reduced roughness estimated at 400 nm in larger images. The zoomed images reveal the presence of small and merged aggregates homogenously distributed;
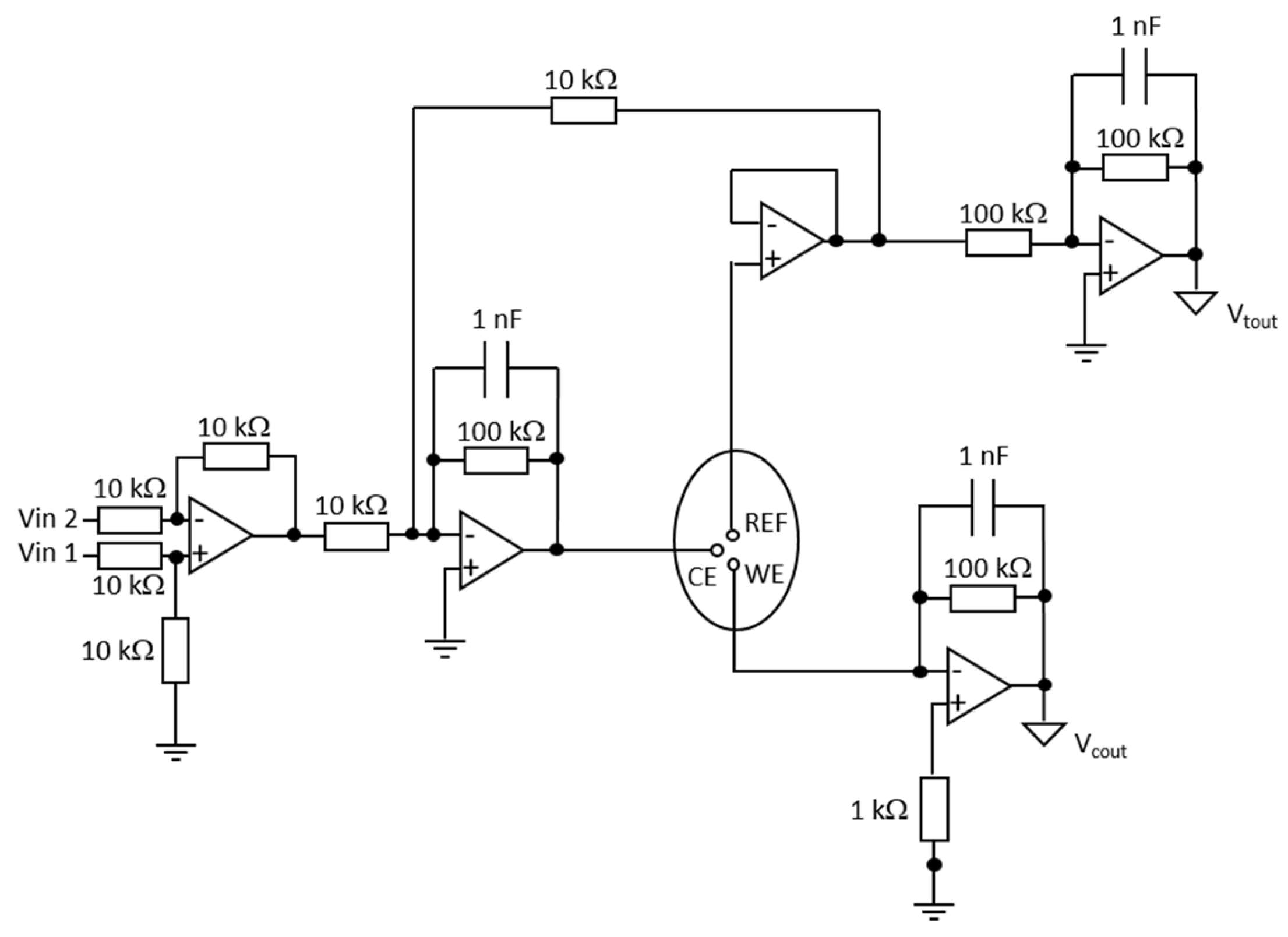
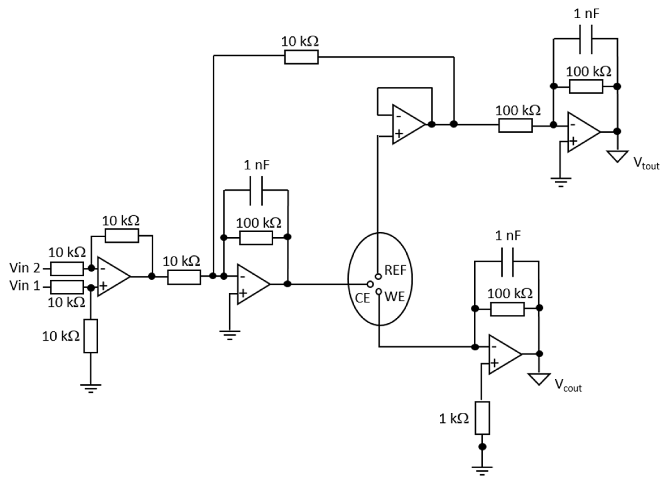
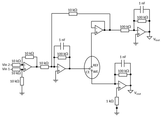
3.2. Design and Assembly of the Homemade Potentiostat
- The hardware part includes two blocks. Firstly, a NI-USB 6009 platform is used specifically as an interface between the sensor and the computing interface. Secondly, a conditioning card, designed in collaboration with the Electronic Department of LOMA, is used to regulate the signal of the reference electrode and the Input/Output (I/O) signals. Details concerning the card are provided below;
- The software controls the generation and the acquisition of the I/O signals. It is developed using the graphical language LabVIEW, also used for the signal treatment, by integrating and applying numerical filters and amplifiers. The diagrams in Figure 4 illustrate the different steps followed for the potential application in CV and CA measurements. Simplified and numerical equations of Nernst are integrated in LabVIEW for this purpose.
- The first block is used to generate a triangular signal between two extreme potential values Ebeg and Eend corresponding to the DAQ outputs AO0 and AO1, respectively. Potential varying linearly and with a triangular shape between these two values it comes:
- The second block corresponds to the response time or the delay necessary to leave the biochemical process taking place on the active surface;
- The third block uses the “DAQ assistant” to acquire the specific signals (current and voltage) to help save data and displaying the required CV waveform. We integrated a “Savitsky–Golay” filter modulus in order to numerically smooth the signal and to disable the noise-to-signal ratio without losing the initial data.
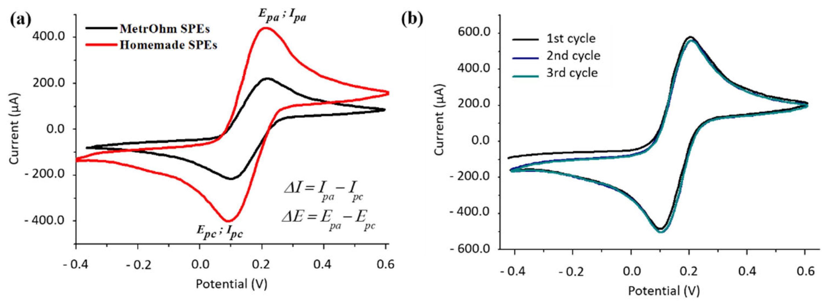
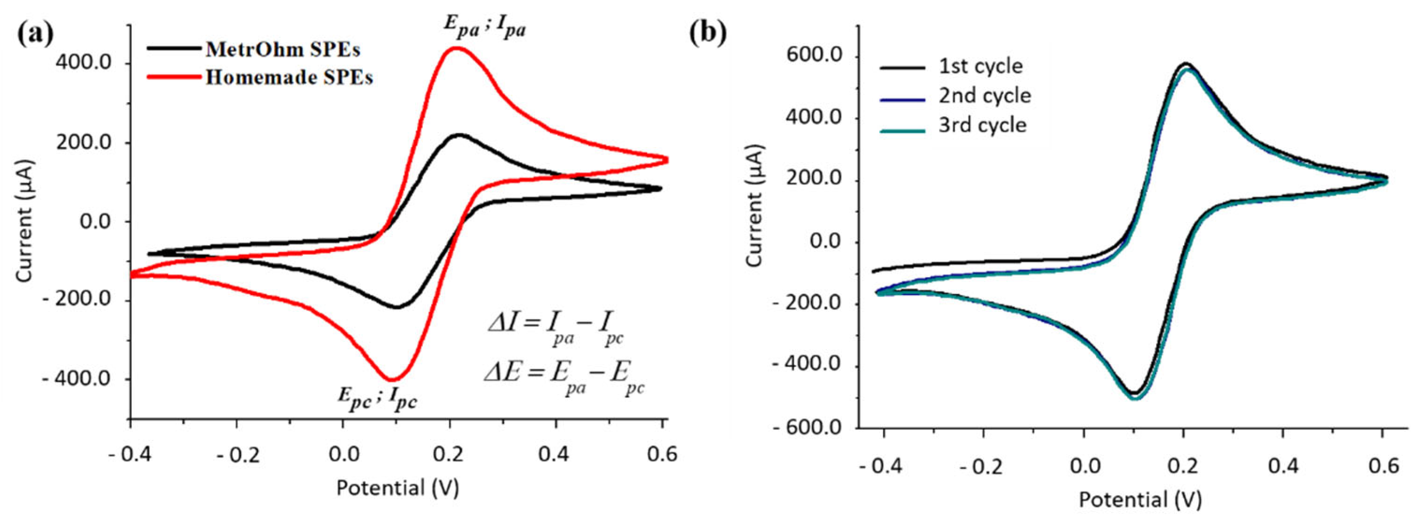
3.3. Electrochemical Interrogation of the Platform Performance
3.4. Application of the Homemade Sensor to the Detection of the AFB1 Fungal Toxin
4. Discussion
5. Conclusions
Author Contributions
Funding
Institutional Review Board Statement
Informed Consent Statement
Data Availability Statement
Acknowledgments
Conflicts of Interest
References
- Sohrabi, H.; Kordasht, H.K.; Pashazadeh-Panahi, P.; Nezhad-Mokhtari, P.; Hashemzaei, M.; Majidi, M.R.; Mosafer, J.; Oroojalian, F.; Mokhtarzadeh, A.; de la Guardia, M. Recent advances of electrochemical and optical biosensors for detection of C-reactive protein as a major inflammatory biomarker. Microchem. J. 2020, 158, 105287. [Google Scholar] [CrossRef]
- Jamei, H.R.; Rezaei, B.; Ensafi, A.A. Ultra-sensitive and selective electrochemical biosensor with aptamer recognition surface based on polymer quantum dots and C60/MWCNTs-polyethylenimine nanocomposites for analysis of thrombin protein. Bioelectrochemistry 2021, 138, 107701. [Google Scholar] [CrossRef] [PubMed]
- Cheng, A.K.; Sen, D.; Yu, H.-Z. Design and testing of aptamer-based electrochemical biosensors for proteins and small molecules. Bioelectrochemistry 2009, 77, 1–12. [Google Scholar] [CrossRef] [PubMed]
- Hassan, R.Y.; El-Attar, R.O.; Hassan, H.N.; Ahmed, M.A.; Khaled, E. Carbon nanotube-based electrochemical biosensors for determination of Candida albicans’s quorum sensing molecule. Sens. Actuators B Chem. 2017, 244, 565–570. [Google Scholar] [CrossRef]
- Adeel, M.; Rahman, M.; Caligiuri, I.; Canzonieri, V.; Rizzolio, F.; Daniele, S. Recent advances of electrochemical and optical enzyme-free glucose sensors operating at physiological conditions. Biosens. Bioelectron. 2020, 165, 112331. [Google Scholar] [CrossRef]
- Singh, A.P.; Balayan, S.; Hooda, V.; Sarin, R.; Chauhan, N. Nano-interface driven electrochemical sensor for pesticides detection based on the acetylcholinesterase enzyme inhibition. Int. J. Biol. Macromol. 2020, 164, 3943–3952. [Google Scholar] [CrossRef]
- Taleat, Z.; Khoshroo, A.; Mazloum-Ardakani, M. Screen-printed electrodes for biosensing: A review (2008–2013). Mikrochim. Acta 2014, 181, 865–891. [Google Scholar] [CrossRef]
- Seo, G.; Lee, G.; Kim, M.J.; Baek, S.-H.; Choi, M.; Ku, K.B.; Lee, C.-S.; Jun, S.; Park, D.; Kim, H.G.; et al. Rapid Detection of COVID-19 Causative Virus (SARS-CoV-2) in Human Nasopharyngeal Swab Specimens Using Field-Effect Transistor-Based Biosensor. ACS Nano 2020, 14, 5135–5142, Corrigendum in ACS Nano 2020, 14, 12257–12258. [Google Scholar] [CrossRef] [Green Version]
- Li, M.; Li, Y.-T.; Li, D.-W.; Long, Y.-T. Recent developments and applications of screen-printed electrodes in environmental assays—A review. Anal. Chim. Acta 2012, 734, 31–44. [Google Scholar] [CrossRef]
- Thiyagarajan, N.; Chang, J.-L.; Senthilkumar, K.; Zen, J.-M. Disposable electrochemical sensors: A mini review. Electrochem. Commun. 2014, 38, 86–90. [Google Scholar] [CrossRef]
- Cagnani, G.R.; Ibáñez-Redín, G.; Tirich, B.; Gonçalves, D.; Balogh, D.T.; Oliveira, O.N. Fully-printed electrochemical sensors made with flexible screen-printed electrodes modified by roll-to-roll slot-die coating. Biosens. Bioelectron. 2020, 165, 112428. [Google Scholar] [CrossRef] [PubMed]
- Agostini, M.; Amato, F.; Vieri, M.; Greco, G.; Tonazzini, I.; Baroncelli, L.; Caleo, M.; Vannini, E.; Santi, M.; Signore, G.; et al. Glial-fibrillary-acidic-protein (GFAP) biomarker detection in serum-matrix: Functionalization strategies and detection by an ultra-high-frequency surface-acoustic-wave (UHF-SAW) lab-on-chip. Biosens. Bioelectron. 2021, 172, 112774. [Google Scholar] [CrossRef] [PubMed]
- Liu, H.; Crooks, R.M. Paper-Based Electrochemical Sensing Platform with Integral Battery and Electrochromic Read-Out. Anal. Chem. 2012, 84, 2528–2532. [Google Scholar] [CrossRef] [PubMed]
- Kotru, S.; Klimuntowski, M.; Ridha, H.; Uddin, Z.; Askhar, A.A.; Singh, G.; Howlader, M.M. Electrochemical sensing: A prognostic tool in the fight against COVID-19. TrAC Trends Anal. Chem. 2021, 136, 116198. [Google Scholar] [CrossRef] [PubMed]
- Tormin, T.F.; Cunha, R.R.; da Silva, R.A.B.; Munoz, R.A.A.; Richter, E.M. Combination of screen-printed electrodes and batch injection analysis: A simple, robust, high-throughput, and portable electrochemical system. Sens. Actuators B Chem. 2014, 202, 93–98. [Google Scholar] [CrossRef]
- Pakchin, P.S.; Nakhjavani, S.A.; Saber, R.; Ghanbari, H.; Omidi, Y. Recent advances in simultaneous electrochemical multi-analyte sensing platforms. TrAC Trends Anal. Chem. 2017, 92, 32–41. [Google Scholar] [CrossRef]
- Chen, J.; Wen, J.; Zhuang, L.; Zhou, S. An enzyme-free catalytic DNA circuit for amplified detection of aflatoxin B1 using gold nanoparticles as colorimetric indicators. Nanoscale 2016, 8, 9791–9797. [Google Scholar] [CrossRef]
- Govindhan, M.; Liu, Z.; Chen, A. Design and Electrochemical Study of Platinum-Based Nanomaterials for Sensitive Detection of Nitric Oxide in Biomedical Applications. Nanomaterials 2016, 6, 211. [Google Scholar] [CrossRef] [Green Version]
- Li, J.; Liu, J.; Tan, G.; Jiang, J.; Peng, S.; Deng, M.; Qian, D.; Feng, Y.; Liu, Y. High-sensitivity paracetamol sensor based on Pd/graphene oxide nanocomposite as an enhanced electrochemical sensing platform. Biosens. Bioelectron. 2014, 54, 468–475. [Google Scholar] [CrossRef]
- Shinwari, M.W.; Zhitomirsky, D.; Deen, I.; Selvaganapathy, P.R.; Deen, M.J.; Landheer, D. Microfabricated Reference Electrodes and their Biosensing Applications. Sensors 2010, 10, 1679–1715. [Google Scholar] [CrossRef]
- Pal, A.; Biswas, S.; Kare, S.P.O.; Biswas, P.; Jana, S.K.; Das, S.; Chaudhury, K. Development of an impedimetric immunosensor for machine learning-based detection of endometriosis: A proof of concept. Sens. Actuators B Chem. 2021, 346, 130460. [Google Scholar] [CrossRef]
- Güth, F.; Arki, P.; Löher, T.; Ostmann, A.; Joseph, Y. Electrochemical Sensors Based on Printed Circuit Board Technologies. Procedia Eng. 2016, 168, 452–455. [Google Scholar] [CrossRef]
- Trachioti, M.G.; Prodromidis, M.I. Humidity impedimetric sensor based on vanadium pentoxide xerogel modified screen−printed graphite electrochemical cell. Talanta 2020, 216, 121003. [Google Scholar] [CrossRef] [PubMed]
- Tolouei, N.E.; Ghamari, S.; Shavezipur, M. Development of circuit models for electrochemical impedance spectroscopy (EIS) responses of interdigitated MEMS biochemical sensors. J. Electroanal. Chem. 2020, 878, 114598. [Google Scholar] [CrossRef]
- Ke, X. Micro-fabricated electrochemical chloride ion sensors: From the present to the future. Talanta 2020, 211, 120734. [Google Scholar] [CrossRef]
- Xi, S.; Shi, T.; Liu, D.; Xu, L.; Long, H.; Lai, W.; Tang, Z. Integration of carbon nanotubes to three-dimensional C-MEMS for glucose sensors. Sens. Actuators A Phys. 2013, 198, 15–20. [Google Scholar] [CrossRef]
- Cardoso, R.M.; Mendonça, D.M.; Silva, W.P.; Silva, M.N.; Nossol, E.; da Silva, R.A.; Richter, E.M.; Muñoz, R.A. 3D printing for electroanalysis: From multiuse electrochemical cells to sensors. Anal. Chim. Acta 2018, 1033, 49–57. [Google Scholar] [CrossRef]
- Honeychurch, K.C. Screen-printed Electrochemical Sensors and Biosensors for Monitoring Metal Pollutants. Insciences J. 2012, 2, 1–51. [Google Scholar] [CrossRef]
- Barton, J.; García, M.B.G.; Santos, D.H.; Fanjul-Bolado, P.; Ribotti, A.; McCaul, M.; Diamond, D.; Magni, P. Screen-printed electrodes for environmental monitoring of heavy metal ions: A review. Mikrochim. Acta 2016, 183, 503–517. [Google Scholar] [CrossRef]
- Hussain, N.; Pu, H.; Sun, D.-W. Core size optimized silver coated gold nanoparticles for rapid screening of tricyclazole and thiram residues in pear extracts using SERS. Food Chem. 2021, 350, 129025. [Google Scholar] [CrossRef]
- Martínez-Cisneros, C.S.; Ibáñez-García, N.; Valdés, A.F.; Alonso, J. Miniaturized Total Analysis Systems: Integration of Electronics and Fluidics Using Low-Temperature Co-Fired Ceramics. Anal. Chem. 2007, 79, 8376–8380. [Google Scholar] [CrossRef] [PubMed]
- Dempsey, E.; Diamond, D.; Smyth, M.R.; Urban, G.; Jobst, G.; Moser, I.; Verpoorte, E.M.; Manz, A.; Widmer, H.M.; Rabenstein, K.; et al. Design and development of a miniaturised total chemical analysis system for on-line lactate and glucose monitoring in biological samples. Anal. Chim. Acta 1997, 346, 341–349. [Google Scholar] [CrossRef]
- Schultze, J.; Tsakova, V. Electrochemical microsystem technologies: From fundamental research to technical systems. Electrochim. Acta 1999, 44, 3605–3627. [Google Scholar] [CrossRef]
- Molinero-Abad, B.; Izquierdo, D.; Perez, L.; Escudero, I.; Arcos-Martínez, J. Comparison of backing materials of screen printed electrochemical sensors for direct determination of the sub-nanomolar concentration of lead in seawater. Talanta 2018, 182, 549–557. [Google Scholar] [CrossRef]
- Zhang, D.; Pu, H.; Huang, L.; Sun, D.-W. Advances in flexible surface-enhanced Raman scattering (SERS) substrates for nondestructive food detection: Fundamentals and recent applications. Trends Food Sci. Technol. 2021, 109, 690–701. [Google Scholar] [CrossRef]
- Zhang, M.; Gorski, W. Electrochemical Sensing Platform Based on the Carbon Nanotubes/Redox Mediators-Biopolymer System. J. Am. Chem. Soc. 2005, 127, 2058–2059. [Google Scholar] [CrossRef]
- Baltzer, N.; Copponnex, T. Precious Metals for Biomedical Applications, 1st ed.; Woodhead Publishing: Sawston, UK, 2014. [Google Scholar]
- Li, J.-G.; Tsai, C.-Y.; Kuo, S.-W. Fabrication and Characterization of Inorganic Silver and Palladium Nanostructures within Hexagonal Cylindrical Channels of Mesoporous Carbon. Polymers 2014, 6, 1794–1809. [Google Scholar] [CrossRef] [Green Version]
- Castillo-León, J.; Svendsen, W.E. Lab-on-a-Chip Devices and Micro-Total Analysis Systems; Springer International Publishing: New York, NY, USA, 2015. [Google Scholar]
- Shah, A. A Novel Electrochemical Nanosensor for the Simultaneous Sensing of Two Toxic Food Dyes. ACS Omega 2020, 5, 6187–6193. [Google Scholar] [CrossRef]
- Wang, Q.; Yang, Q.; Wu, W. Graphene-Based Steganographic Aptasensor for Information Computing and Monitoring Toxins of Biofilm in Food. Front. Microbiol. 2020, 10, 3139. [Google Scholar] [CrossRef] [Green Version]
- Majdinasab, M.; Ben Aissa, S.; Marty, J.L. Advances in Colorimetric Strategies for Mycotoxins Detection: Toward Rapid Industrial Monitoring. Toxins 2020, 13, 13. [Google Scholar] [CrossRef]
- Lee, K.-M.; Herrman, T.J.; Bisrat, Y.; Murray, S.C. Feasibility of Surface-Enhanced Raman Spectroscopy for Rapid Detection of Aflatoxins in Maize. J. Agric. Food Chem. 2014, 62, 4466–4474. [Google Scholar] [CrossRef] [PubMed]
- Do, J.H.; Choi, D.-K. Aflatoxins: Detection, toxicity, and biosynthesis. Biotechnol. Bioprocess Eng. 2007, 12, 585–593. [Google Scholar] [CrossRef]
- Gacem, M.A.; El Hadj-Khelil, A.O. Toxicology, biosynthesis, bio-control of aflatoxin and new methods of detection. Asian Pac. J. Trop. Biomed. 2016, 6, 808–814. [Google Scholar] [CrossRef] [Green Version]
- Castillo, G.; Spinella, K.; Poturnayová, A.; Šnejdárková, M.; Mosiello, L.; Hianik, T. Detection of aflatoxin B1 by aptamer-based biosensor using PAMAM dendrimers as immobilization platform. Food Control 2015, 52, 9–18. [Google Scholar] [CrossRef]
- Muhammad, I.; Sun, X.; Wang, H.; Li, W.; Wang, X.; Cheng, P.; Li, S.; Zhang, X.; Hamid, S. Curcumin Successfully Inhibited the Computationally Identified CYP2A6 Enzyme-Mediated Bioactivation of Aflatoxin B1 in Arbor Acres broiler. Front. Pharmacol. 2017, 8, 143. [Google Scholar] [CrossRef] [Green Version]
- Jiao, T.; Ahmad, W.; Zhu, J.; Hassan, M.; Wang, J.; Rong, Y.; Guo, Z.; Li, H.; Ding, Z.; Lv, C.; et al. Aggregation triggered aflatoxin B1 determination in foodstuff employing 5-aminotetramethylrhodamine decorated gold–silver core–shell nanoparticles in surface enhanced Raman scattering. Sens. Actuators B Chem. 2021, 331, 129424. [Google Scholar] [CrossRef]
- Hua, Z.; Yu, T.; Liu, D.; Xianyu, Y. Recent advances in gold nanoparticles-based biosensors for food safety detection. Biosens. Bioelectron. 2021, 179, 113076. [Google Scholar] [CrossRef]
- AlFaris, N.A.; Altamimi, J.Z.; Alothman, Z.; Al Qahtani, S.F.; Wabaidur, S.M.; Ghfar, A.A.; Aldayel, T.S. Analysis of aflatoxins in foods retailed in Saudi Arabia using immunoaffinity column cleanup and high-performance liquid chromatography-fluorescence detection. J. King Saud Univ. Sci. 2019, 32, 1437–1443. [Google Scholar] [CrossRef]
- Ben Abdallah, Z.; Grauby-Heywang, C.; Beven, L.; Cassagnere, S.; Moroté, F.; Maillard, E.; Sghaier, H.; Cohen-Bouhacina, T. Development of an ultrasensitive label-free immunosensor for fungal aflatoxin B1 detection. Biochem. Eng. J. 2019, 150, 107262. [Google Scholar] [CrossRef]
- Castillo, G.; Poturnayova, A.; Šnejdárková, M.; Hianik, T.; Spinella, K.; Mosiello, L. Development of electrochemical aptasensor using dendrimers as an immobilization platform for detection of Aflatoxin B1 in food samples. In Proceedings of the 2015 XVIII AISEM Annual Conference, Trento, Italy, 3–5 February 2015; pp. 1–4. [Google Scholar] [CrossRef]
- Banks, C.E.; Foster, C.W.; Kadara, R.O. Screen-Printing Electrochemical Architectures; Springer International Publishing: New York, NY, USA, 2016. [Google Scholar]
- Moretto, L.M.; Kalcher, K. Environmental Analysis by Electrochemical Sensors and Biosensors: Fundamentals; Springer: New York, NY, USA, 2014; pp. 373–401. [Google Scholar]
- Morf, W.E.; de Rooij, N.F. Performance of amperometric sensors based on multiple microelectrode arrays. Sens. Actuators B Chem. 1997, 44, 538–541. [Google Scholar] [CrossRef]
- Yang, H.; Rahman, T.; Du, D.; Panat, R.; Lin, Y. 3-D printed adjustable microelectrode arrays for electrochemical sensing and biosensing. Sens. Actuators B Chem. 2016, 230, 600–606. [Google Scholar] [CrossRef] [PubMed] [Green Version]
- Harasaki, A.; Schmit, J.; Wyant, J.C. Improved vertical-scanning interferometry. Appl. Opt. 2000, 39, 2107–2115. [Google Scholar] [CrossRef] [PubMed] [Green Version]
- Laurent, G.; Félidj, N.; Grand, J.; Aubard, J.; Lévi, G.; Hohenau, A.; Aussenegg, F.R.; Krenn, J.R. Raman scattering images and spectra of gold ring arrays. Phys. Rev. B 2006, 73, 245417. [Google Scholar] [CrossRef]
- Martina, I.; Wiesinger, R.; Schreiner, M. Micro-Raman investigations of early stage silver corrosion products occurring in sulfur containing atmospheres. J. Raman Spectrosc. 2013, 44, 770–775. [Google Scholar] [CrossRef]
- Cinti, S.; Arduini, F.; Carbone, M.; Sansone, L.; Cacciotti, I.; Moscone, D.; Palleschi, G. Screen-Printed Electrodes Modified with Carbon Nanomaterials: A Comparison among Carbon Black, Carbon Nanotubes and Graphene. Electroanalysis 2015, 27, 2230–2238. [Google Scholar] [CrossRef]
- Steiner, H.; Eisenmenger-Sittner, C.; Schwarz, B. Temperature induced recrystallization of copper coatings deposited on adhesion promoting molybdenum interlayers. J. Phys. Conf. Ser. 2008, 100, 082032. [Google Scholar] [CrossRef]
- Huang, Z.; Liu, X.; Li, K.; Li, D.; Luo, Y.; Li, H.; Song, W.; Chen, L.; Meng, Q. Application of carbon materials as counter electrodes of dye-sensitized solar cells. Electrochem. Commun. 2007, 9, 596–598. [Google Scholar] [CrossRef]
- Elgrishi, N.; Rountree, K.; McCarthy, B.D.; Rountree, E.; Eisenhart, T.T.; Dempsey, J.L. A Practical Beginner’s Guide to Cyclic Voltammetry. J. Chem. Educ. 2018, 95, 197–206. [Google Scholar] [CrossRef]
- Kadara, R.O.; Jenkinson, N.; Banks, C.E. Characterisation of commercially available electrochemical sensing platforms. Sens. Actuators B Chem. 2009, 138, 556–562. [Google Scholar] [CrossRef]
- Gosser, D.K. Cyclic Voltammetry: Simulation and Analysis of Reaction Mechanisms; VCH Publishers: New York, NY, USA, 1994; pp. 105–117. [Google Scholar]
- Li, G.; Miao, P. Electrochemical Analysis of Proteins and Cells; Springer: Berlin/Heidelberg, Germany, 2013. [Google Scholar] [CrossRef]
- Arduini, F.; Micheli, L.; Moscone, D.; Palleschi, G.; Piermarini, S.; Ricci, F.; Volpe, G. Electrochemical biosensors based on nanomodified screen-printed electrodes: Recent applications in clinical analysis. TrAC Trends Anal. Chem. 2016, 79, 114–126. [Google Scholar] [CrossRef] [Green Version]
- Zhou, X.; Wu, S.; Liu, H.; Wu, X.; Zhang, Q. Nanomechanical label-free detection of aflatoxin B1 using a microcantilever. Sens. Actuators B Chem. 2016, 226, 24–29. [Google Scholar] [CrossRef]
- Li, A.; Tang, L.; Song, D.; Song, S.; Ma, W.; Xu, L.; Kuang, H.; Wu, X.; Liu, L.; Chen, X.; et al. A SERS-active sensor based on heterogeneous gold nanostar core–silver nanoparticle satellite assemblies for ultrasensitive detection of aflatoxinB1. Nanoscale 2016, 8, 1873–1878. [Google Scholar] [CrossRef] [PubMed]
- Goud, K.Y.; Hayat, A.; Catanante, G.; Moru, S.; Gobi, K.V.; Marty, J.L. An electrochemical aptasensor based on functionalized graphene oxide assisted electrocatalytic signal amplification of methylene blue for aflatoxin B1 detection. Electrochim. Acta 2017, 244, 96–103. [Google Scholar] [CrossRef]
- Abnous, K.; Danesh, N.M.; Alibolandi, M.; Ramezani, M.; Emrani, A.S.; Zolfaghari, R.; Taghdisi, S.M. A new amplified π-shape electrochemical aptasensor for ultrasensitive detection of aflatoxin B1. Biosens. Bioelectron. 2017, 94, 374–379. [Google Scholar] [CrossRef]








| Paste | Chemical Composition |
|---|---|
| Gold | Gold: 80–90%; Terpineol: 10–20%; Glass frit containing 1–10% of lead; Cadmium oxide: 0.1–1.0% |
| Ag/AgCl | Ag: 50–65%; AgCl: 20–30%; Butyl di-glycol acetate: 10–20%; Di(propylene glycol) methyl ether: 10–20% |
| Carbon | Carbon filled epoxy polymer: 70–85%, Butyl di-glycol acetate: 15–30% |
Publisher’s Note: MDPI stays neutral with regard to jurisdictional claims in published maps and institutional affiliations. |
© 2022 by the authors. Licensee MDPI, Basel, Switzerland. This article is an open access article distributed under the terms and conditions of the Creative Commons Attribution (CC BY) license (https://creativecommons.org/licenses/by/4.0/).
Share and Cite
Ben Abdallah, Z.; Sghaier, H.; Gammoudi, I.; Moroté, F.; Cassagnère, S.; Romo, L.; Béven, L.; Grauby-Heywang, C.; Cohen-Bouhacina, T. Design, Elaboration, and Characterization of an Immunosensor for the Detection of a Fungal Toxin in Foodstuff Analyses. Chemosensors 2022, 10, 137. https://doi.org/10.3390/chemosensors10040137
Ben Abdallah Z, Sghaier H, Gammoudi I, Moroté F, Cassagnère S, Romo L, Béven L, Grauby-Heywang C, Cohen-Bouhacina T. Design, Elaboration, and Characterization of an Immunosensor for the Detection of a Fungal Toxin in Foodstuff Analyses. Chemosensors. 2022; 10(4):137. https://doi.org/10.3390/chemosensors10040137
Chicago/Turabian StyleBen Abdallah, Zeineb, Halim Sghaier, Ibtissem Gammoudi, Fabien Moroté, Sébastien Cassagnère, Lena Romo, Laure Béven, Christine Grauby-Heywang, and Touria Cohen-Bouhacina. 2022. "Design, Elaboration, and Characterization of an Immunosensor for the Detection of a Fungal Toxin in Foodstuff Analyses" Chemosensors 10, no. 4: 137. https://doi.org/10.3390/chemosensors10040137
APA StyleBen Abdallah, Z., Sghaier, H., Gammoudi, I., Moroté, F., Cassagnère, S., Romo, L., Béven, L., Grauby-Heywang, C., & Cohen-Bouhacina, T. (2022). Design, Elaboration, and Characterization of an Immunosensor for the Detection of a Fungal Toxin in Foodstuff Analyses. Chemosensors, 10(4), 137. https://doi.org/10.3390/chemosensors10040137
