Effects of Leisure Obstacles, Job Satisfaction, and Physical and Mental Health on Job Intentions of Medical Workers Exposed to COVID-19 Infection Risk and Workplace Stress
Abstract
:1. Introduction
2. Literature Review
2.1. Leisure Obstacles and the Willingness to Stay in the Workplace
2.2. Job Satisfaction and the Willingness to Stay in the Workplace
2.3. Physical and Mental Health and the Willingness to Stay in the Workplace
3. Methods
3.1. Research Structure
3.2. Research Hypothesis
3.3. Research Subjects
3.4. Research Tools
3.5. Data Processing and Analysis
3.6. Limitations and Ethics Statement
4. Result Analysis
4.1. Sample Background Analysis
4.2. Difference Analysis
4.3. Offending Estimates Tests
4.4. Offending Estimate
4.4.1. Verification of Convergent Validity
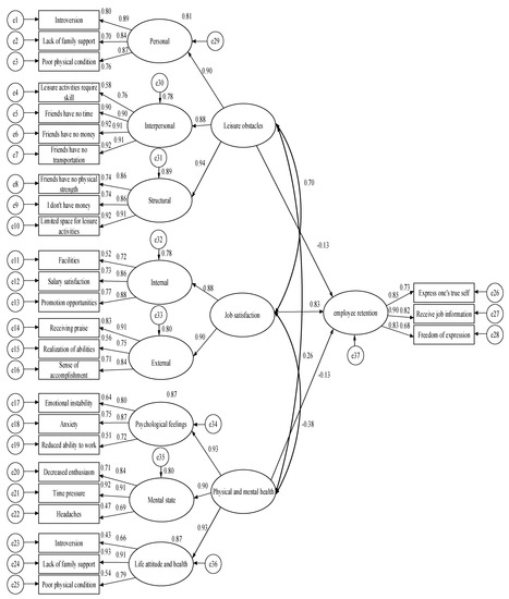
4.4.2. Structural Model Analysis
4.5. Discussion
4.5.1. Background and Limitations
4.5.2. Analysis of Medical Workers’ Perceptions of Leisure Obstacles, Job Satisfaction, Physical and Mental Health, and Willingness to Stay in the Workforce
4.5.3. A Model for Leisure Obstacles, Job Satisfaction, Physical and Mental Health, and Willingness to Stay in the Workforce among Medical Workers
5. Conclusions
- For policy
- 2.
- For institutions
- 3.
- For medical workers
- 4.
- Recommendations for future research
Author Contributions
Funding
Institutional Review Board Statement
Informed Consent Statement
Data Availability Statement
Conflicts of Interest
References
- National Health Service Commission of the PRC. The Latest Situation of the New Coronavirus Pneumonia Epidemic at 24 O’clock on 8 April 2020. 2020. Available online: http://www.nhc.gov.cn/xcs/yqtb/list_gzbd.shtml (accessed on 12 June 2021).
- WHO. WHO Coronavirus Disease (COVID-19). 2020. Available online: https://covid19.who.int/ (accessed on 12 June 2021).
- Hsu, C.H.; Lin, H.H.; Wang, C.C.; Jhang, S.W. How to Defend COVID-19 in Taiwan? Talk about People’s Disease Awareness, Attitudes, Behaviors and the Impact of Physical and Mental Health. Int. J. Environ. Res. Public Health 2020, 17, 4694. [Google Scholar] [CrossRef]
- CBC. Taiwan Epidemic: Four Aspects behind the “Myth Disappearance”. 2021. Available online: https://www.bbc.com/zhongwen/trad/57187804 (accessed on 12 June 2021).
- C.D.C Taiwan (R.O.C). COVID-19 Epidemic Prevention Zone. 2021. Available online: https://www.cdc.gov.tw/ (accessed on 12 June 2021).
- Commonwealth Magazine. Daily Real-Time Key Figures of the Epidemic in Taiwan. 2021. Available online: https://web.cw.com.tw/covid-live-updates-2021/index.html (accessed on 12 June 2021).
- Tong, Q.-F. Eight Main Reasons for Taiwan’s Ruling Party’s Epidemic Prevention Efforts. 2021. Available online: https://www.yzzk.com/article/details/%E5%B0%81%E9%9D%A2%E5%B0%88%E9%A1%8C%2F2021-21%2F1621478560886%2F%E7%B6%A0%E7%87%9F%E9%98%B2%E7%96%AB%E7%A0%B4%E5%8A%9F8%E5%AE%97%E7%BD%AA (accessed on 12 June 2021).
- Ying, W.; Qian, Y.; Kun, Z. Drugs supply and pharmaceutical care management practices at a designated hospital during the COVID-19 epidemic. Res. Soc. Adm. Pharm. 2021, 17, 1978–1983. [Google Scholar] [CrossRef]
- Chen, Z.; Wang, B.; Lin, Y.; Luo, C.; Li, F.; Lu, S.; Guo, J. Research Status of Job Satisfaction of Medical Staff and its Influencing Factors. J. Serv. Sci. Manag. 2021, 14, 45–57. [Google Scholar] [CrossRef]
- Lin, M.-W. The Impact of the Epidemic on the Physical and Mental Health of Frontline Medical Staff. 2021. Available online: https://tw.news.yahoo.com/%E7%96%AB%E6%83%85%E5%B0%8D%E7%AC%AC%E4%B8%80%E7%B7%9A%E9%86%AB%E7%99%82%E4%BA%BA%E5%93%A1%E8%BA%AB%E5%BF%83%E7%8B%80%E6%B3%81%E7%9A%84%E8%A1%9D%E6%93%8A-230014371.html (accessed on 12 June 2021).
- Magnavita, N.; Soave, P.M.; Antonelli, M. A One-Year Prospective Study of Work-Related Mental Health in the Intensivists of a COVID-19 Hub Hospital. Int. J. Environ. Res. Public Health 2021, 18, 9888. [Google Scholar] [CrossRef]
- Ministry of Health and Welfare, Taiwan (ROC). The Number of Medical Personnel Practicing in Institutions and the Number of Medical Personnel per 10,000 Population. 2021. Available online: https://dep.mohw.gov.tw/dos/cp-1735-3245-113.html (accessed on 17 June 2021).
- Liberty Times Net. Taiwan Nursing Status Report Announced that the Nursing Manpower Density in Taiwan is 73.9 in the Global Front-End Classes. 2020. Available online: https://health.ltn.com.tw/article/breakingnews/3163477 (accessed on 17 June 2021).
- Chen, Y.-T. Responding to the Beishi Retirement Medical and Nursing Call Former Nurse: Yidao Yiming. 2021. Available online: https://www.cna.com.tw/news/firstnews/202105200322.aspx (accessed on 12 June 2021).
- Magnavita, N.; Soave, P.M.; Antonelli, M. Teaching safety—Resident anaesthetists at the forefront of COVID-19. Ind. Health 2021. [Google Scholar] [CrossRef] [PubMed]
- Chirico, F.; Nucera, G.; Magnavita, N. COVID-19: Protecting Healthcare Workers is a priority. Infect. Control Hosp. Epidemiol. 2020, 41, 1117. [Google Scholar] [CrossRef] [Green Version]
- Zhang, C.-Q. 3900 Doses of Modena Vaccine in Changhua will be Delivered to Medical Staff Today. 2021. Available online: https://news.ltn.com.tw/news/life/breakingnews/3563611 (accessed on 12 June 2021).
- Magnavita, N.; Soave, P.M.; Ricciardi, W.; Antonelli, M. Occupational stress and mental health of anaesthetists during the COVID-19 pandemic. Int. J. Environ. Res. Public Health 2020, 17, 8245. [Google Scholar] [CrossRef] [PubMed]
- Magnavita, N.; Soave, P.M.; Antonelli, M. Prolonged Stress Causes Depression in Frontline Workers Facing the COVID-19 Pandemic-A Repeated Cross-Sectional Study in a COVID-19 Hub-Hospital in Central Italy. Int. J. Environ. Res. Public Health 2021, 18, 7316. [Google Scholar] [CrossRef]
- Bond, F.W.; Bunce, D. The Role of Acceptance and Job Control in Mental Health, Job Satisfaction, and Work Performance. J. Appl. Psychol. 2003, 88, 1057–1067. [Google Scholar] [CrossRef] [Green Version]
- Lin, H.-H.; Chang, K.-H.; Tseng, C.-H.; Lee, Y.-S.; Hung, C.-H. Can the Development of Religious and Cultural Tourism Build a Sustainable and Friendly Life and Leisure Environment for the Elderly and Promote Physical and Mental Health? Int. J. Environ. Res. Public Health 2021, 18, 11989. [Google Scholar] [CrossRef]
- Pagan, R. Leisure Activities and Loneliness Among People with Disabilities. In Handbook of Sustainable Development and Leisure Services; World Sustainability Series; Lubowiecki-Vikuk, A., de Sousa, B.M.B., Đerčan, B.M., Leal Filho, W., Eds.; Springer: Cham, Switzerland, 2021. [Google Scholar] [CrossRef]
- Mwebe, H. Physical health monitoring in mental health settings: A study exploring mental health nurses’ views of their role. J. Clin. Nurs. 2017, 26, 3067–3078. [Google Scholar] [CrossRef] [PubMed]
- Wu, C.-H.; Lin, H.-H.; Lai, S.-Y.; Tseng, K.-C.; Hsu, C.-H. A Study of Leisure Constraints and Job Satisfaction of Middle-Aged and Elderly Health Care Workers in COVID-19 Environment. Healthcare 2021, 9, 713. [Google Scholar] [CrossRef]
- Hussein, S.; Ismail, M.; Manthorpe, J. Changes in turnover and vacancy rates of care workers in England from 2008 to 2010: Panel analy-sis of national workforce data. Health Soc. Care Community 2016, 24, 547–556. [Google Scholar] [CrossRef] [Green Version]
- Alexandris, K.; Tsorbatzoudis, C.; Grouios, G. Perceived constraints on recreational sport participation: Investigating their relationship with intrinsic motivation, extrinsic motivation and amotivation. J. Leis. Res. 2002, 34, 233–252. [Google Scholar] [CrossRef]
- Robbins, R.J. Phenolic acids in foods: An overview of analytical methodology. J. Agric. food Chem. 2003, 51, 2866–2887. [Google Scholar] [CrossRef]
- Larkin, I.; Lokey-Vega, A.; Brantley-Dias, L. Retaining K-12 online teachers: A predictive model for K-12 online teacher turnover. J. Online Learn. Res. 2018, 4, 53–85. [Google Scholar]
- Hinch, T.; Jackson, E.L.; Hudson, S.; Walker, G. Leisure constraint theory and sport tourism. Sport Soc. 2005, 8, 142–163. [Google Scholar] [CrossRef]
- Steinhardt, M.A.; Dolbier, C.L.; Gottlieb, N.H.; McCalister, K.T. The relationship between hardiness, supervisor support, group cohesion, and job stress as predictors of job satisfaction. Am. J. Health Promot. 2003, 17, 382–389. [Google Scholar] [CrossRef] [PubMed]
- Nyaupane, G.P.; Andereck, K.L. An expansion of typology of cultural heritage visitors. Beating Odds Tour. Res. 2007, 213–220. Available online: http://www.idf.org/diabetesatlas/5e/es/prologo (accessed on 10 April 2014).
- Kassymova, K.; Kosherbayeva, N.; Sangilbayev, S.; Schachl, H. Student stress management skills. Adv. Soc. Sci. Educ. Humanit. Res. 2018, 198, 47–56. [Google Scholar] [CrossRef] [Green Version]
- Kabisch, N.; van den Bosch, M.; Lafortezza, R. The health benefits of nature-based solutions to urbanization challenges for children and the elderly–A systematic review. Environ. Res. 2017, 159, 362–373. [Google Scholar] [CrossRef] [PubMed]
- Magnavita, N.; Tripepi, G.; Di Prinzio, R.R. Symptoms in Health Care Workers during the COVID-19 Epidemic. A Cross-Sectional Survey. Int. J. Environ. Res. Public Health 2020, 17, 5218. [Google Scholar] [CrossRef] [PubMed]
- Shen, C.-C.; Tseng, Y.-H.; Susan Shen, M.-C.; Lin, H.-H. Effects of Sports Massage on the Physiological and Mental Health of College Students’ 7-week Interval Exercise Plan. Int. J. Environ. Res. Public Health 2021, 18, 5013. [Google Scholar] [CrossRef] [PubMed]
- Kalata, N. 1 in 3 Ontario Registered Practical Nurses Considering Quitting due to Pandemic, Poll Suggests. 2020. Available online: https://www.cbc.ca/news/canada/toronto/nurses-ontario-covid-19-burnout-survey-1.5890799 (accessed on 18 February 2021).
- Wang, C.; Xu, J.; Zhang, T.C.; Li, Q.M. Effects of professional identity on turnover intention in China’s hotel employees: The mediating role of employee engagement and job satisfaction. J. Hosp. Tour. Manag. 2020, 45, 10–22. [Google Scholar] [CrossRef]
- Herschella, A.D.; Kolko, D.J.; Hart, J.A.; Brabson, L.A.; Gavin, J.G. Mixed met hod study of workforce turnover and evidence-based treatment implementation in community behavioral health care settings. Child Abus. Negl. 2020, 102, 104419. [Google Scholar] [CrossRef]
- Ramírez-Ortiz, J.; Castro-Quintero, D.; Lerma-Córdoba, C.; Yela-Ceballos, F.; Escobar-Córdoba, F. Mental health consequences of the COVID-19 pandemic associated with social isolation. Colomb. J. Anesthesiol. 2020, 48, e930. [Google Scholar] [CrossRef]
- Searle, M.S.; Jackson, E.L. Socioeconomic variations in perceived barriers to recreation participation among would-be participants. Leis. Sci. 1985, 7, 227–249. [Google Scholar] [CrossRef]
- Yu, J.-H.; Lin, H.-H.; Huang, J.-M.; Wu, C.-H.; Tseng, K.-C. Under Industry 4.0, the Current Status of Development and Trend Sports Industry Combining with Cloud Technology. Math. Probl. Eng. 2020, 2020, 1–16. [Google Scholar] [CrossRef]
- Crawford, D.W.; Godbey, G. Reconceptualizing barriers to family leisure. Leis. Sci. 1987, 9, 119–127. [Google Scholar] [CrossRef]
- Idiegbeyan-ose, J.; Opeke, R.; Aregbesola, A.; Owolabi, S.; Eyiolorunshe, T.A. Relationship between Motivation and Job Satisfaction of Staff in Private University Libraries, Nigeria. Acad. Strateg. Manag. J. 2019, 18, 1–13. [Google Scholar]
- Lee, I.M.; Shiroma, E.J.; Kamada, M.; Bassett, D.R.; Matthews, C.E.; Buring, J.E. Association of Step Volume and Intensity With All-Cause Mortality in Older Women. JAMA Intern. Med. 2019, 179, 1105–1112. [Google Scholar] [CrossRef]
- Kerzman, H.; Dijk, D.V.; Siman-Tov, M.; Friedman, S.; Goldberg, S. Professional characteristics and work attitudes of hospital nurses who leave compared with those who stay. J. Nurs. Manag. 2020, 28, 1364–1371. [Google Scholar] [CrossRef] [PubMed]
- Chen, T.-Y. A Study on the Relationship among Learning Needs and Leisure Constraints for the Middle-Old Aged Students in China Youth Corps. Master’s Thesis, Department of Cultural and Creative Industries Management, National Taipei University of Education, Taipei, Taiwan, 2017. [Google Scholar] [CrossRef]
- Gorsuch Richard, L. Factor Analysis, 2nd ed.; Lawrence Erlbaum Associates: Hillsdale, NJ, USA, 1983. [Google Scholar]
- Comrey, A.L. A First Course in Factor Analysis; Academic Press: New York, NY, USA, 1973. [Google Scholar]
- Kline, R.B. Principles and Practice of Structural Equation Modeling; Guilford: New York, NY, USA, 2005. [Google Scholar]
- Loehlin, J.C. Latent Variable Models: An Introduction to Factor; Lawrence Erlbaum Associates: Hillsdale, NJ, USA, 1992. [Google Scholar]
- Williams, B.M. A Sampler on Sampling; Wiley & Sons: New York, NY, USA, 1978. [Google Scholar]
- Hair, J.F.; Anderson, R.L.; Tatham, W.C. Multivariate Data Analysis with Reading; Biostat: Englewood, NJ, USA, 1998. [Google Scholar]
- Chen, S.Y. Structural Equation Model; Psychology Publishing: Taipei, Taiwan, 2007. [Google Scholar]
- Bagozzi, R.P.; Yi, Y. On the evaluation for structural equation models. J. Acad. Mark. Sci. 1988, 16, 74–94. [Google Scholar] [CrossRef]
- Fornell, C.; Larcker, D.F. Structural equation models with unobservable variables and measurement error: Algebra and Statistics. J. Mark. Res. 1981, 18, 382–388. [Google Scholar] [CrossRef]
- Hair, J.F., Jr.; Anderson, R.E.; Tatham, R.L.; Black, W.C. Multivariate Data Analysis, 5th ed.; Prentice Hall: Upper Saddle River, NJ, USA, 1998. [Google Scholar]
- Browne, M.W.; Cudeck, R. Alternative ways of assessing model fit. In Testing Structural Equation Models; Sage: Newbury Park, CA, USA, 1993; pp. 136–162. [Google Scholar]


| Issue | Options | N | % |
|---|---|---|---|
| Gender | Male female | 96 | 45.9 |
| 112 | 53.6 | ||
| Age | Under 30 | 52 | 24.9 |
| 31–40 | 76 | 36.4 | |
| 41–50 | 61 | 29.2 | |
| 51–60 | 19 | 9.1 | |
| Over 61 | 52 | 24.9 |
| Issue | N 208 | Gender | p | |||||
|---|---|---|---|---|---|---|---|---|
| N | SD | Rank | Male | Female | ||||
| Leisure obstacles | Personal | Introversion | 2.19 | 0.952 | 3 | 2.00 | 2.35 | 0.000 ** |
| Lack of family support | 2.23 | 1.003 | 2 | 2.08 | 2.35 | 0.016 | ||
| Poor physical condition | 2.27 | 0.945 | 1 | 2.01 | 2.49 | 0.000 ** | ||
| Interpersonal | Leisure activities require skill | 2.78 | 1.103 | 1 | 2.60 | 2.93 | 0.187 | |
| Friends have no time | 2.60 | 1.068 | 3 | 2.43 | 2.74 | 0.000 ** | ||
| Friends have no money | 2.50 | 1.012 | 4 | 2.34 | 2.63 | 0.001 ** | ||
| Friends have no transportation | 2.63 | 1.104 | 2 | 2.44 | 2.79 | 0.002 ** | ||
| Structural | Friends have no physical strength | 2.43 | 1.010 | 2 | 2.32 | 2.53 | 0.001 ** | |
| I don’t have money | 2.41 | 0.943 | 3 | 2.21 | 2.58 | 0.003 ** | ||
| Limited space for leisure activities | 2.48 | 0.997 | 1 | 2.27 | 2.65 | 0.014 | ||
| Job satisfaction | Internal | Facilities | 3.39 | 0.977 | 1 | 3.30 | 3.47 | 0.412 |
| Salary satisfaction | 3.19 | 1.055 | 3 | 2.84 | 3.49 | 0.008 ** | ||
| Promotion opportunities | 3.38 | 0.985 | 2 | 3.13 | 3.60 | 0.059 | ||
| External | Receiving praise | 3.60 | 0.873 | 3 | 3.48 | 3.71 | 0.062 | |
| Realization of abilities | 3.76 | 0.753 | 1 | 3.60 | 3.90 | 0.000 ** | ||
| Sense of accomplishment | 3.75 | 0.765 | 2 | 3.68 | 3.81 | 0.005 ** | ||
| Physical and mental health | Psychological feelings | Emotional instability | 2.57 | 0.970 | 2 | 2.44 | 2.69 | 0.327 |
| Anxiety | 2.53 | 0.942 | 3 | 2.58 | 2.49 | 0.134 | ||
| Reduced ability to work | 3.02 | 1.088 | 1 | 3.13 | 2.94 | 0.017 | ||
| Mental state | Decreased enthusiasm | 2.64 | 0.911 | 3 | 2.64 | 2.64 | 0.031 | |
| Time pressure | 2.87 | 0.962 | 1 | 2.91 | 2.84 | 0.136 | ||
| Headaches | 2.69 | 0.912 | 2 | 2.77 | 2.63 | 0.127 | ||
| Life attitude and health | Mental weakness | 2.61 | 1.049 | 2 | 2.67 | 2.55 | 0.031 | |
| Hypersensitivity to pain | 2.68 | 0.893 | 1 | 2.68 | 2.69 | 0.037 | ||
| Willingness to stay in the workforce | Express one’s true self | 3.45 | 0.976 | 2 | 3.29 | 3.58 | 0.469 | |
| Receive job information | 3.45 | 0.931 | 2 | 3.14 | 3.72 | 0.210 | ||
| Freedom of expression | 3.62 | 0.876 | 1 | 3.49 | 3.73 | 0.099 | ||
| Item | Standardized Regression Coefficient | Error Variance | |
|---|---|---|---|
| Leisure obstacles | Introversion u ← Individual 1 | 0.81 | 0.04 |
| Lack of family support ← Individual 2 | 0.89 | 0.03 | |
| Poor physical condition ← Individual 3 | 0.83 | 0.04 | |
| Leisure activities require skill ← Individual 4 | 0.88 | 0.03 | |
| Friends have no time ← Individual 1 | 0.76 | 0.06 | |
| Friends have no money ← Individual 2 | 0.89 | 0.03 | |
| Friends have no transportation ← Interpersonal 3 | 0.91 | 0.03 | |
| Friends have no physical strength ← Interpersonal 4 | 0.91 | 0.03 | |
| I don’t have money ← Structural 1 | 0.88 | 0.03 | |
| Limited space for leisure activities ← Structural 2 | 0.84 | 0.03 | |
| I lack leisure information ← Structural 3 | 0.90 | 0.03 | |
| I lack transportation ← Structural 4 | 0.82 | 0.04 | |
| Job satisfaction | Facilities ← Internal 1 | 0.78 | 0.04 |
| Salary satisfaction ← Internal 2 | 0.75 | 0.05 | |
| Promotion opportunities ← Internal 3 | 0.86 | 0.04 | |
| Receiving praise ← Internal 4 | 0.85 | 0.04 | |
| Realization of abilities ← External 5 | 0.94 | 0.02 | |
| Sense of accomplishment ← External 1 | 0.91 | 0.02 | |
| Competent in the workplace ← External 2 | 0.74 | 0.03 | |
| Meaningfulness ← External 3 | 0.77 | 0.03 | |
| Physical and mental health | Emotional instability ← Psychological feelings 1 | 0.82 | 0.04 |
| Anxiety ← Psychological feeling 2 | 0.87 | 0.03 | |
| Reduced ability to work ← Psychological feeling 3 | 0.85 | 0.03 | |
| Decreased enthusiasm ←Psychological feeling 4 | 0.69 | 0.07 | |
| Time pressure ← Psychological feeling 5 | 0.65 | 0.06 | |
| Headaches ← Psychological feeling 6 | 0.84 | 0.03 | |
| Mental weakness ← Mental state 1 | 0.90 | 0.03 | |
| Hypersensitivity to pain ← Mental state 2 | 0.71 | 0.04 | |
| Insomnia ← Mental state 3 | 0.71 | 0.06 | |
| Indigestion ← Life attitude and health 1 | 0.79 | 0.04 | |
| Irregular eating ← Life attitude and health 2 | 0.67 | 0.06 | |
| Irritability ← Life attitude and health 3 | 0.84 | 0.03 | |
| No confidence ← Life attitude and health 4 | 0.83 | 0.03 | |
| Suicidal mentality ← Life attitude and health 5 | 0.61 | 0.05 | |
| Employee retention | Express one’s true self ← Willingness to stay in the workforce 1 | 0.83 | 0.04 |
| Receive job information ← Willingness to stay in the workforce 2 | 0.80 | 0.02 | |
| Freedom of expression ← Willingness to stay in the workforce 3 | 0.91 | 0.03 | |
| Use what one has learned ← Willingness to stay in the workforce 4 | 0.84 | 0.03 | |
| Perspective | Index | Standardized Factor Loading | Non-Standardized Factor Loading | S.E. | C.R. (t-Value) | p | SMC | C.R. | AVE |
|---|---|---|---|---|---|---|---|---|---|
| Leisure obstacles | Introversion | 0.89 | 1.00 | 0.80 | 0.96 | 0.76 | |||
| Lack of family support | 0.84 | 0.99 | 0.06 | 16.19 | *** | 0.70 | |||
| Poor physical condition | 0.87 | 0.97 | 0.06 | 17.32 | *** | 0.76 | |||
| Leisure activities require skill | 0.76 | 1.00 | 0.58 | ||||||
| Friends have no time | 0.90 | 1.14 | 0.08 | 14.01 | *** | 0.80 | |||
| Friends have no money | 0.91 | 1.09 | 0.08 | 14.02 | *** | 0.82 | |||
| Friends have no transportation | 0.91 | 1.20 | 0.08 | 14.22 | *** | 0.82 | |||
| Friends have no physical strength | 0.86 | 1.00 | 0.74 | ||||||
| I don’t have money | 0.86 | 0.95 | 0.06 | 15.98 | *** | 0.74 | |||
| Limited space for leisure activities | 0.91 | 1.06 | 0.06 | 17.64 | *** | 0.82 | |||
| Job satisfaction | Facilities | 0.72 | 1.00 | 0.52 | 0.92 | 0.68 | |||
| Salary satisfaction | 0.85 | 1.28 | 0.11 | 11.67 | *** | 0.73 | |||
| Promotion opportunities | 0.88 | 1.22 | 0.11 | 11.3 | *** | 0.77 | |||
| Receiving praise | 0.91 | 1.00 | 0.83 | ||||||
| Realization of abilities | 0.75 | 0.71 | 0.06 | 12.62 | *** | 0.56 | |||
| Sense of accomplishment | 0.84 | 0.81 | 0.05 | 15.49 | *** | 0.71 | |||
| Physical and mental health | Emotional instability | 0.80 | 1.00 | 0.63 | 0.94 | 0.65 | |||
| Anxiety | 0.88 | 1.07 | 0.08 | 13.53 | *** | 0.77 | |||
| Reduced ability to work | 0.71 | 1.00 | 0.09 | 10.58 | *** | 0.51 | |||
| Decreased enthusiasm | 0.84 | 1.00 | 0.70 | ||||||
| Time pressure | 0.91 | 1.15 | 0.07 | 15.38 | *** | 0.82 | |||
| Headaches | 0.69 | 0.83 | 0.07 | 11.16 | *** | 0.48 | |||
| Introversion | 0.68 | 1.00 | 0.47 | ||||||
| Lack of family support | 0.87 | 1.08 | 0.10 | 11.04 | *** | 0.76 | |||
| Poor physical condition | 0.84 | 1.07 | 0.10 | 10.97 | *** | 0.71 | |||
| employee retention | Express one’s true self | 0.86 | 1.00 | 0.74 | 0.89 | 0.74 | |||
| Receive job information | 0.90 | 1.01 | 0.07 | 15.46 | *** | 0.81 | |||
| Freedom of expression | 0.83 | 0.87 | 0.06 | 14.28 | *** | 0.68 |
| Fit Index | Tolerable Range | Modified Model | Model Fit Determination |
|---|---|---|---|
| χ2 (Chi-square) | The smaller the better | 786.72 | |
| χ2 anddegree of freedom ratio | <3 | 2.54 | Fit |
| GFI | >0.80 | 0.80 | Fit |
| AGFI | >0.80 | 0.73 | same |
| RMSEA | <0.08 | 0.08 | Fit |
| CFI | >0.90 | 0.90 | Fit |
| PCFI | >0.50 | 0.79 | Fit |
| Hypothesis | Path Relationship | Path Value | Hypothesis True/False |
|---|---|---|---|
| 5 | Leisure obstacles → Willingness to stay in the workforce | −0.13 * | True |
| 6 | Job satisfaction → willingness to stay in the workforce | 0.83 * | True |
| 7 | Physical and mental health → willingness to stay in the workforce | −0.13 * | True |
Publisher’s Note: MDPI stays neutral with regard to jurisdictional claims in published maps and institutional affiliations. |
© 2021 by the authors. Licensee MDPI, Basel, Switzerland. This article is an open access article distributed under the terms and conditions of the Creative Commons Attribution (CC BY) license (https://creativecommons.org/licenses/by/4.0/).
Share and Cite
Lin, H.-H.; Lin, J.-W.; Chen, C.-C.; Hsu, C.-H.; Lai, B.-S.; Lin, T.-Y. Effects of Leisure Obstacles, Job Satisfaction, and Physical and Mental Health on Job Intentions of Medical Workers Exposed to COVID-19 Infection Risk and Workplace Stress. Healthcare 2021, 9, 1569. https://doi.org/10.3390/healthcare9111569
Lin H-H, Lin J-W, Chen C-C, Hsu C-H, Lai B-S, Lin T-Y. Effects of Leisure Obstacles, Job Satisfaction, and Physical and Mental Health on Job Intentions of Medical Workers Exposed to COVID-19 Infection Risk and Workplace Stress. Healthcare. 2021; 9(11):1569. https://doi.org/10.3390/healthcare9111569
Chicago/Turabian StyleLin, Hsiao-Hsien, Jan-Wei Lin, Chao-Chien Chen, Chin-Hsien Hsu, Bing-Sen Lai, and Tzu-Yun Lin. 2021. "Effects of Leisure Obstacles, Job Satisfaction, and Physical and Mental Health on Job Intentions of Medical Workers Exposed to COVID-19 Infection Risk and Workplace Stress" Healthcare 9, no. 11: 1569. https://doi.org/10.3390/healthcare9111569
APA StyleLin, H.-H., Lin, J.-W., Chen, C.-C., Hsu, C.-H., Lai, B.-S., & Lin, T.-Y. (2021). Effects of Leisure Obstacles, Job Satisfaction, and Physical and Mental Health on Job Intentions of Medical Workers Exposed to COVID-19 Infection Risk and Workplace Stress. Healthcare, 9(11), 1569. https://doi.org/10.3390/healthcare9111569

