Assessing the Penetrance of Dementia Services
Abstract
1. Introduction
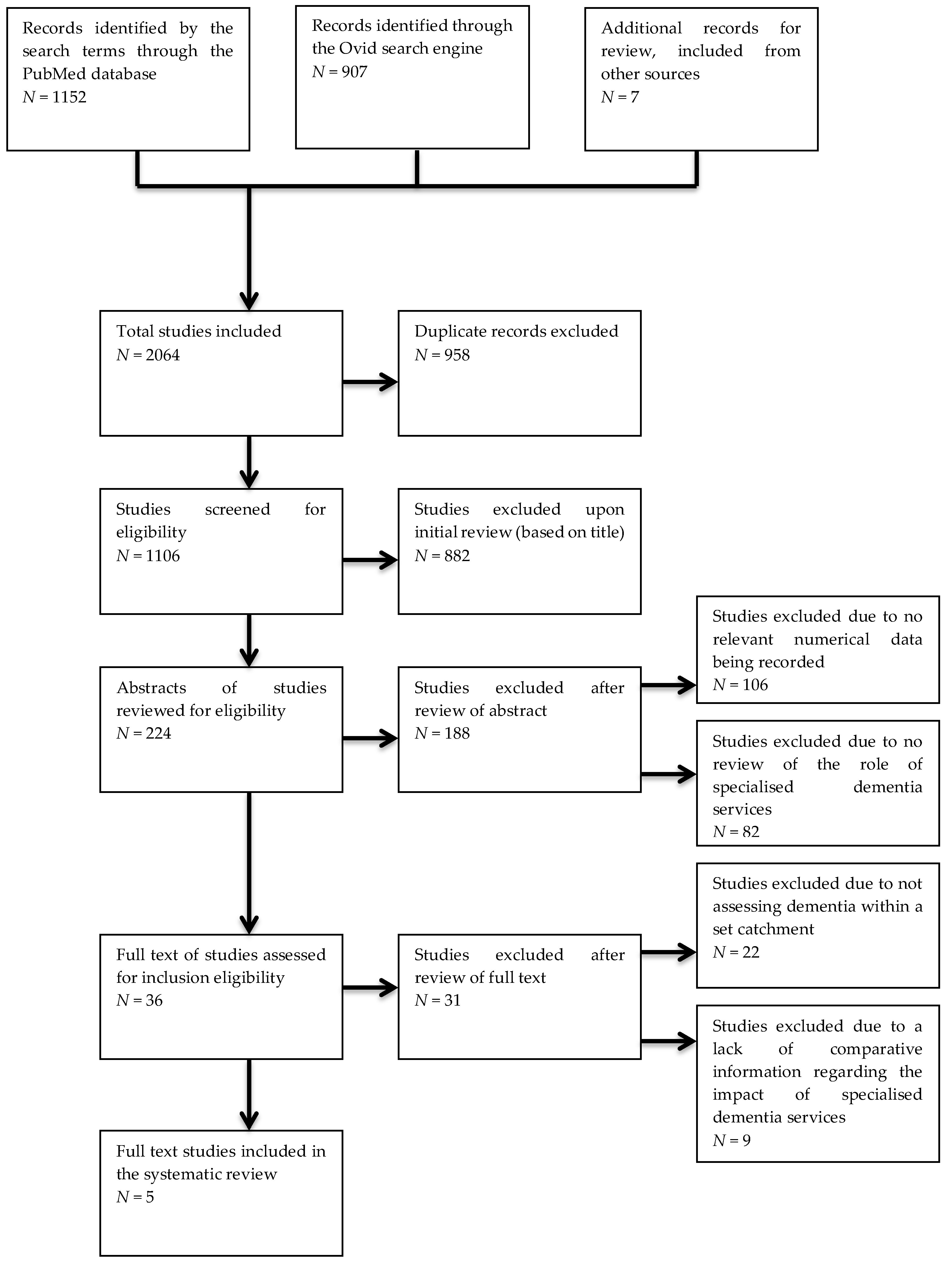
2. Materials and Methods
3. Results
4. Discussion
5. Conclusions
Author Contributions
Funding
Conflicts of Interest
References
- Schneider, E. The Aging of America. JAMA 1990, 263, 2335. [Google Scholar] [CrossRef] [PubMed]
- Sorbi, S.; Hort, J.; Erkinjuntti, T.; Fladby, T.; Gainotti, G.; Gurvit, H.; Nacmias, B.; Pasquier, F.; Popescu, B.O.; Rektorova, I.; et al. EFNS-ENS Guidelines on the diagnosis and management of disorders associated with dementia. Eur. J. Neurol. 2012, 19, 1159–1179. [Google Scholar] [CrossRef] [PubMed]
- The Lancet Neurology. Response to the growing dementia burden must be faster. Lancet Neurol. 2018, 17, 651. [Google Scholar] [CrossRef]
- World Health Organisation. Dementia: A Public Health Priority; WHO: Geneva, Switzerland, 2012. [Google Scholar]
- LoGiudice, D.; Waltrowicz, W.; Ames, D.; Brown, K.; Burrows, C.; Flicker, L. Health care costs of people referred to an aged care assessment team: The effect of cognitive impairment. Aust. N.Z. J. Public Health 1997, 21, 311–316. [Google Scholar] [CrossRef]
- Cotter, V.T. The burden of dementia. Am. J. Manag. Care 2007, 13, 193–197. [Google Scholar]
- Brodaty, H.; Woodward, M.; Boundy, K.; Ames, D.; Balshaw, R. Patients in Australian Memory Clinics: Baseline characteristics and predictors of decline at six months. Int. Psychogeriatr. 2011, 23, 1086–1096. [Google Scholar] [CrossRef]
- Iliffe, S.; De Lepeleire, J.; Van Hout, H.; Kenny, G.; Lewis, A.; Vernooij-Dassen, M. Understanding obstacles to the recognition of and response to dementia in different European countries: A modified focus group approach using multinational, multi-disciplinary expert groups. Aging. Ment. Health. 2005, 9, 1–6. [Google Scholar] [CrossRef]
- Relkin, N. Screening and early diagnosis of dementia. Am. J. Manag. Care 2000, 6, 1111–1118. [Google Scholar]
- Bradford, A.; Kunik, M.E.; Schulz, P.; Williams, S.P.; Singh, H. Missed and delayed diagnosis of dementia in primary care: Prevalence and contributing factors. Alzheimer Dis. Assoc. Disord. 2009, 23, 306–314. [Google Scholar] [CrossRef]
- Phillips, J.; Pond, C.; Paterson, N.; Howell, C.; Shell, A.; Stocks, N.; Goode, S.; Marley, J. Difficulties in disclosing the diagnosis of dementia: A qualitative study in general practice. Br. J. Gen. Pract. 2012, 62, 546–553. [Google Scholar] [CrossRef]
- Koch, T.; Iliffe, S. Rapid appraisal of barriers to the diagnosis and management of patients with dementia in primary care: A systematic review. BMC Fam. Pract. 2010, 11, 52. [Google Scholar] [CrossRef] [PubMed]
- O’Connor, D.; Pollitt, J.; Hyde, J.; Brook, C.; Reiss, B.; Roth, M. Do general practitioners miss dementia in elderly patients? BMJ 1998, 297, 1107–1110. [Google Scholar] [CrossRef] [PubMed]
- Niemantsverdriet, E.; Valckx, S.; Bjerke, M.; Engelborghs, S. Alzheimer’s disease CSF biomarkers: Clinical indications and rational use. Acta Neurol. Belg. 2017, 117, 591–602. [Google Scholar] [CrossRef] [PubMed]
- Sheehan, B. Assessment scales in dementia. Ther. Adv. Neurol. Disord. 2012, 5, 349–358. [Google Scholar] [CrossRef] [PubMed]
- Mitchell, A.J. A meta-analysis of the accuracy of the mini-mental state examination in the detection of dementia and mild cognitive impairment. J. Psychiatr. Res. 2008, 43, 411–431. [Google Scholar] [CrossRef]
- LoGiudice, D.; Hassett, A.; Cook, R.; Flicker, L.; Ames, D. Equity of access to a memory clinic in Melbourne? Non-English speaking background attenders are more severely demented and have increased rates of psychiatric disorders. Int. J. Geriatr. Psychiatry 2001, 16, 327–334. [Google Scholar] [CrossRef] [PubMed]
- Beard, R.L.; Fox, P.J. Resisting social disenfranchisement: Negotiating collective identities and everyday life with memory loss. Soc. Sci. Med. 2008, 66, 1509–1520. [Google Scholar] [CrossRef]
- Joosten-Weyn Banningh, L.; Vernooij-Dassen, M.; Rikkert, M.O.; Teunisse, J.P. Mild cognitive impairment: Coping with an uncertain label. Int. J. Geriatr. Psychiatry 2008, 23, 148–154. [Google Scholar] [CrossRef]
- Clare, L. Managing threats to self: Awareness in early stage Alzheimer’s disease. Soc. Sci. Med. 2003, 57, 1017–1029. [Google Scholar] [CrossRef]
- Aminzadeh, F.; Molnar, F.; Dalziel, W.; Ayotte, D. A Review of Barriers and Enablers to Diagnosis and Management of Persons with Dementia in Primary Care. Can. Geriatr. J. 2012, 15, 85–94. [Google Scholar] [CrossRef]
- Australian National Health and Medical Research Committee (NHMRC). Clinical Practice Guidelines and Principles of Care for People with Dementia; Guideline Adaptation Committee: Sydney, Australia, 2016. [Google Scholar]
- Jitapunkul, S.; Chansirikanjana, S.; Thamarpirat, J. Undiagnosed dementia and value of serial cognitive impairment screening in developing countries: A population-based study. Geriatr. Gerontol. Int. 2009, 9, 47–53. [Google Scholar] [CrossRef]
- Jorgensen, T.; Torp-Pedersen, C.; Gislason, G.; Andersson, C.; Holm, E. Time trend in Alzheimer diagnoses and the association between distance to an Alzheimer clinic and Alzheimer diagnosis. Eur. J. Public Health 2014, 25, 522–527. [Google Scholar] [CrossRef] [PubMed][Green Version]
- Religa, D.; Fereshtehnejad, S.; Cermakova, P.; Edlund, A.; Garcia-Ptacek, S.; Granqvist, N.; Hallbäck, A.; Kåwe, K.; Farahmand, F.; Kilander, L.; et al. SveDem, the Swedish Dementia Registry—A Tool for Improving the Quality of Diagnostics, Treatment and Care of Dementia Patients in Clinical Practice. PLoS ONE 2015, 10. [Google Scholar] [CrossRef] [PubMed]
- Riley McCarten, J.; Anderson, P.; Kuskowski, M.; McPherson, S.; Borson, S.; Dysken, M. Finding Dementia in Primary Care: The Results of a Clinical Demonstration Project. J. Am. Geriatr. Soc. 2012, 60, 210–217. [Google Scholar] [CrossRef] [PubMed]
- Rozsa, M.; Ford, A.; Flicker, L. Assessing people with dementia: The role of the aged care assessment team and memory clinics. Intern. Med. J. 2016, 46, 1081–1088. [Google Scholar] [CrossRef] [PubMed]

| Studies Included | Sample Assessed | Sample Size | Diagnostic Tools | Findings |
|---|---|---|---|---|
| Jitapunkul et al.: Un-diagnosed dementia and the value of serial cognitive impairment screening in the developing world [23] | Participants from the CERB study of the Romklao community in Bangkok, Thailand aged 60 and over (who were able to be contacted as part of the study). | 420 | Chula Mental Test (CMT) | Of the 420 participants, 23 were diagnosed with dementia, with only one (4.4%) of the 23 having a diagnosis of dementia prior to this assessment. There was no previous diagnosis of dementia for 95.6% of the patients, with the prevalence of undiagnosed dementia being 5.3% (95%, CI 4.1–6.3%) within the total assessed population. |
| Jørgensen et al.: Time trend in Alzheimer diagnosis and the association between distance to Alzheimer clinic and Alzheimer diagnosis [24] | All individuals aged 65 years and over living in Denmark from 1/1/2000 until diagnosis, death, emigration or the end point on 31/12/2009. | 830,869 | No documentation regarding the diagnostic tools used. Patients were included either through an Alzheimer’s diagnosis, as per ICD-10, or by the first prescription of medication for Alzheimer’s. | When stratified by the distance to dementia assessment centres, when compared to people living <20 km away, people living 20–39 km from assessment centres had a hazard ratio (HR) of 0.80 (CI 0.70–0.92) for a dementia diagnosis. Those living 40–59 km away had a HR of 0.65 (CI 0.52–0.81). Those living 60+ km away had a HR of 0.81 (CI 0.59–1.11). The inverse relationship between the geographical distance from patients to memory clinics and the rate of diagnosis of dementia indicates that reduced geographical access to services providing an accurate diagnosis of dementia results in less people receiving the appropriate diagnosis and treatment. |
| McCarten et al.: Finding dementia in primary care: The results of a clinical demonstration project [25] | Veterans across 8 medical centres in Virginia, USA who were aged 70 or older, in generally stable health, able to complete the screening, and did not have a prior diagnosis of cognitive impairment. | 8063 | The Mini-Cog as an initial test, with further tests including the MoCA, NPI-Q, the CPT, the dependence screen, a driving screen, and a caregiver needs assessment. | A specialised dementia screening program for veterans allowed for the diagnosis of newly recognised cognitive impairment in 11% (902/8063) of cases, in comparison to 4% of cases (1242/28349) of newly diagnosed cognitive impairment in similar veteran clinics without a dementia screening program. |
| Religa et al.: SveDem, the Swedish Dementia Registry—A tool for improving the quality of diagnostics, treatment and care of dementia patients in clinical practice [26] | All patients with a new diagnosis of dementia made in Sweden between 1/5/2007 and 31/12/2012 that was reported to the SveDem national dementia registry. | 28722 subjects registered with new diagnoses in Sweden between 1/5/2007 and 31/12/2012. | Multiple, including a baseline MMSE and clock drawing test (as well as various other modalities), as well as organic screening via imaging and blood tests. | Of the new dementia diagnoses made from 2010 to 2012 (once specialty and primary care services were aware of the registry), an estimated 36% of the 20,000 potential incident dementia diagnoses in Sweden each year were included in Svedem. Specialty services were responsible for more of the new diagnoses registered into SveDem than primary care each year, but the gap between the diagnostic rates by these services was reduced towards the conclusion of the data collection (2010: 73.8% vs. 26.2%; 2011: 64.9% vs. 35.1%; 2012: 51.9% vs. 48.1%). |
| Rozsa et al.: Assessing people with dementia: The role of the aged care assessment team (ACAT) and memory clinics [27] | All patients reviewed by the ACAT team and by the memory clinics of the public healthcare system for an inner city catchment area of Perth, Western Australia, in the 2012 calendar year. | 1005 subjects reviewed by the ACAT, 186 subjects reviewed by memory clinics. | Multiple (including MMSE, Cambridge cognitive assessment, GDS, Katz Index of ADLs, and neuro-psychiatric inventory). | Of an estimated 1260 prevalent dementia cases within an inner city population over the age of 70, 19% (n = 241) were assessed by an aged care assessment team service within a calendar year (from the 1005 patients reviewed that year). Of an estimated 286 incident dementia cases from the same population, 28% (n = 82) were diagnosed at a public memory clinic servicing that catchment from the 186 new referrals reviewed by the clinic in a calendar year. |
© 2019 by the authors. Licensee MDPI, Basel, Switzerland. This article is an open access article distributed under the terms and conditions of the Creative Commons Attribution (CC BY) license (http://creativecommons.org/licenses/by/4.0/).
Share and Cite
Rozsa, M.; Flicker, L. Assessing the Penetrance of Dementia Services. Healthcare 2019, 7, 81. https://doi.org/10.3390/healthcare7030081
Rozsa M, Flicker L. Assessing the Penetrance of Dementia Services. Healthcare. 2019; 7(3):81. https://doi.org/10.3390/healthcare7030081
Chicago/Turabian StyleRozsa, Michael, and Leon Flicker. 2019. "Assessing the Penetrance of Dementia Services" Healthcare 7, no. 3: 81. https://doi.org/10.3390/healthcare7030081
APA StyleRozsa, M., & Flicker, L. (2019). Assessing the Penetrance of Dementia Services. Healthcare, 7(3), 81. https://doi.org/10.3390/healthcare7030081
