Burnout and Professional Quality of Life Assessment in Portuguese Healthcare Professionals Working in Oncology and Palliative Care: A Cross-Sectional Study
Abstract
1. Introduction
2. Material and Methods
2.1. Study Design
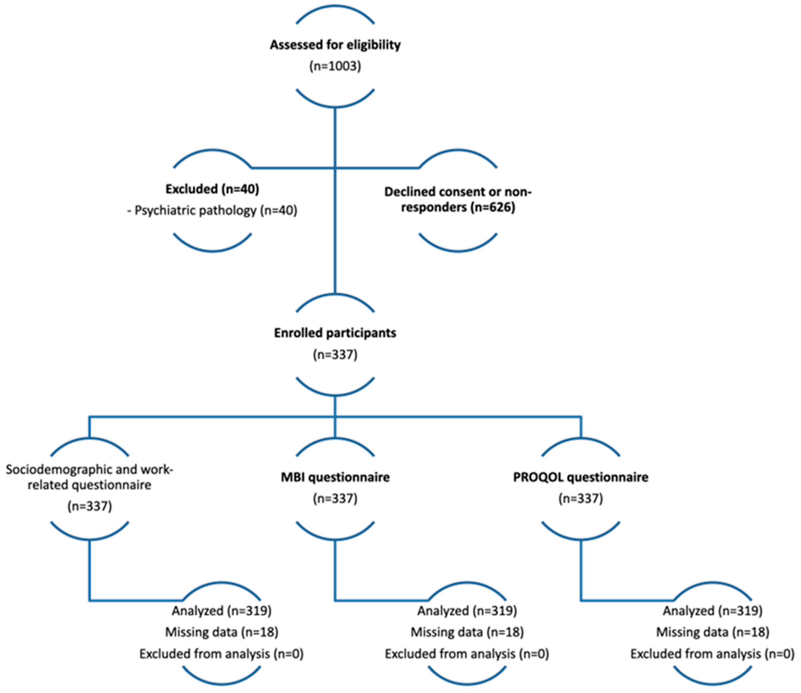
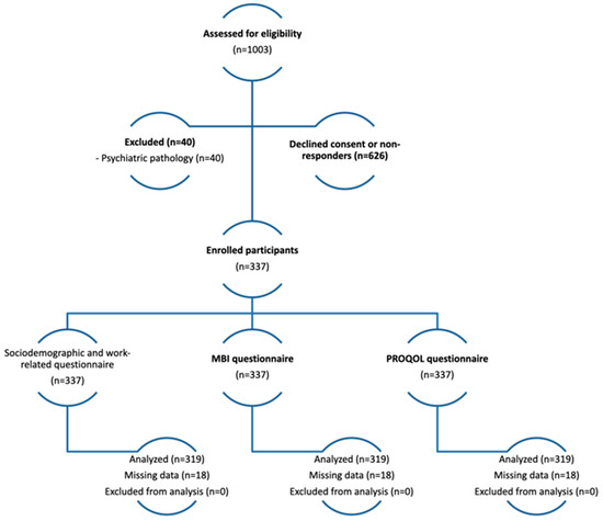
2.2. Sample, Participants Recruitment Technique and Eligibility Criteria
2.3. Data Collection Tools
2.4. Measures Tools
2.5. Internal Consistency
2.6. Statistical Analysis
2.7. Ethical Consideration
3. Results
3.1. Participants
3.2. Personal and Work-Related Characteristics of the Sample (Sociodemographic Data)
3.3. Burnout Assessment Using the Maslach Burnout Inventory (MBI)
3.4. Professional Quality of Life Assessment Using the Professional Quality of Life Scale (ProQOL)
3.5. Correlation Between the MBI Scale (Burnout) and ProQOL 5 (Professional Quality of Life)
3.6. Determination of Some Potential Predictors of Burnout
4. Discussion
5. Strengths/Limitations
6. Conclusions
Supplementary Materials
Author Contributions
Funding
Institutional Review Board Statement
Informed Consent Statement
Data Availability Statement
Conflicts of Interest
References
- Freudenberger, H.J. The staff burn-out syndrome in alternative institutions. Psychotherapy 1975, 12, 73–82. [Google Scholar] [CrossRef]
- Freudenberger, H.J. Burn-out: Occupational hazard of the child care worker. Child Care Q. 1977, 6, 90–99. [Google Scholar] [CrossRef]
- Maslach, C.; Schaufeli, W.B.; Leiter, M.P. Job burnout. Annu. Rev. Psychol. 2001, 52, 397–422. [Google Scholar] [CrossRef] [PubMed]
- Maslach, C.; Jackson, S. The measurement of experienced burnout. J. Occup. Behav. 1981, 2, 99–113. [Google Scholar] [CrossRef]
- Leiter, M.P.; Schaufeli, W.B. Consistency of the burnout construct across occupations. Anxiety Stress Coping 1996, 9, 229–243. [Google Scholar] [CrossRef]
- Allegra, C.J.; Hall, R.; Yothers, G. Prevalence of burnout in the u.s. Oncology community: Results of a 2003 survey. J. Oncol. Pract. 2005, 1, 140–147. [Google Scholar] [CrossRef] [PubMed] [PubMed Central]
- Chesak, S.S.; Khalsa, T.K.; Bhagra, A.; Jenkins, S.M.; Bauer, B.A.; Sood, A. Stress Management and Resiliency Training for public school teachers and staff: A novel intervention to enhance resilience and positively impact student interactions. Complement Ther. Clin. Pract. 2019, 37, 32–38. [Google Scholar] [CrossRef] [PubMed] [PubMed Central]
- Frechman, E.; Wright, P.M. Nurse Burnout in Hospice and Palliative Care: A Scoping Review. Illn. Crisis Loss 2023, 31, 137–150. [Google Scholar] [CrossRef]
- International Agency for Research on Cancer. Latest Global Cancer Data: Cancer Burden Rises to 18.1 Million New Cases and 9.6 Million Cancer Deaths in 2018; International Agency for Research on Cancer: Lyon, France, 2018. [Google Scholar]
- Gentry, E.; Shockney, L. Compassion fatigue in oncology nurse navigation: Identification and prevention. In Team-Based Oncology Care: The Pivotal Role of Oncology Navigation; Shockney, L., Ed.; Springer: Cham, Switzerland, 2018. [Google Scholar]
- Duarte, J.; Pinto-Gouveia, J. The role of psychological factors in oncology nurses’ burnout and compassion fatigue symptoms. Eur. J. Oncol. Nurs. 2017, 28, 114–121. [Google Scholar] [CrossRef] [PubMed]
- Figley, C.R. Compassion fatigue as secondary traumatic stress disorder: An overview. In Compassion Fatigue: Coping with Secondary Traumatic Stress Disorder in Those Who Treat the Traumatised; Figley, C.R., Ed.; Routledge: New York, NY, USA, 1995; pp. 1–20. [Google Scholar]
- Stamm, B.H. The Concise ProQOL Manual, 2nd ed.; ProQOL.org: Pocatello, ID, USA, 2010. [Google Scholar]
- van Mol, M.M.; Kompanje, E.J.; Benoit, D.D.; Bakker, J.; Nijkamp, M.D. The Prevalence of Compassion Fatigue and Burnout among Healthcare Professionals in Intensive Care Units: A Systematic Review. PLoS ONE 2015, 10, e0136955. [Google Scholar] [CrossRef] [PubMed] [PubMed Central]
- Galiana, L.; Arena, F.; Oliver, A.; Sansó, N.; Benito, E. Compassion Satisfaction, Compassion Fatigue, and Burnout in Spain and Brazil: ProQOL Validation and Cross-cultural Diagnosis. J. Pain Symptom. Manag. 2017, 53, 598–604. [Google Scholar] [CrossRef] [PubMed]
- Afroz, S. Quality of work life: A conceptual model. Adv. Econ. Bus. Manag. 2019, 4, 570–578. [Google Scholar]
- Stamm, B.H. Professional Quality of Life: Compassion Satisfaction and Fatigue–Version 5 (ProQOL). 2009. Available online: http://www.proqol.org/uploads/ProQOL_5_English.pdf (accessed on 5 March 2017).
- Singh, B.K.; Pandey, S.; Humagain, U.; Bista, P.R.; Pahari, D.P. Perceived social support and professional quality of life of health professionals during COVID-19 pandemic in Nepal: A cross-sectional study. BMJ Open 2024, 14, e085535. [Google Scholar] [CrossRef] [PubMed] [PubMed Central]
- Bride, B.E.; Radey, M.; Figley, C.R. Measuring compassion fatigue. Clin. Soc. Work J. 2007, 35, 155–163. [Google Scholar] [CrossRef]
- Heritage, B.; Rees, C.S.; Hegney, D.G. The ProQOL-21: A revised version of the Professional Quality of Life (ProQOL) scale based on Rasch analysis. PLoS ONE 2018, 13, e0193478. [Google Scholar] [CrossRef] [PubMed] [PubMed Central]
- Galiana, L.; Oliver, A.; Arena, F.; De Simone, G.; Tomás, J.M.; Vidal-Blanco, G.; Muñoz-Martínez, I.; Sansó, N. Development and validation of the Short Professional Quality of Life Scale based on versions IV and V of the Professional Quality of Life Scale. Health Qual. Life Outcomes 2020, 18, 364. [Google Scholar] [CrossRef] [PubMed] [PubMed Central]
- Hegney, D.G.; Craigie, M.; Hemsworth, D.; Osseiran-Moisson, R.; Aoun, S.; Francis, K.; Drury, V. Compassion satisfaction, compassion fatigue, anxiety, depression and stress in registered nurses in Australia: Study 1 results. J. Nurs. Manag. 2014, 22, 506–518. [Google Scholar] [CrossRef] [PubMed]
- Yadollahi, M.; Razmjooei, A.; Jamali, K.; Niakan, M.A.; Ghahramani, Z. The relationship between Professional Quality of Life (ProQol) and general health in Rajaee Trauma Hospital Staff of Shiraz, Iran. Shiraz E-Med. J. 2016, 17, e39253. [Google Scholar] [CrossRef]
- Portoghese, I.; Galletta, M.; Larkin, P.; Sardo, S.; Campagna, M.; Finco, G.; D’Aloja, E. Compassion fatigue, watching patients suffering and emotional display rules among hospice professionals: A daily diary study. BMC Palliat. Care 2020, 19, 23. [Google Scholar] [CrossRef] [PubMed] [PubMed Central]
- Baqeas, M.H.; Davis, J.; Copnell, B. Compassion fatigue and compassion satisfaction among palliative care health providers: A scoping review. BMC Palliat. Care 2021, 20, 88. [Google Scholar] [CrossRef] [PubMed] [PubMed Central]
- Koutsimani, P.; Montgomery, A.; Georganta, K. The Relationship Between Burnout, Depression, and Anxiety: A Systematic Review and Meta-Analysis. Front. Psychol. 2019, 10, 284. [Google Scholar] [CrossRef] [PubMed] [PubMed Central]
- World Medical Association. World Medical Association Declaration of Helsinki: Ethical principles for medical research involving human subjects. JAMA 2013, 310, 2191–2194. [Google Scholar] [CrossRef] [PubMed]
- Harmon, S.H. Council of Europe: The recommendation on research on biological materials of human origin: Another brick in the wall. Eur. J. Health Law 2006, 13, 293–301. [Google Scholar] [CrossRef] [PubMed]
- Vicente, C.; Oliveira, R.; Maroco, J. Análises factorial do Inventário de Burnout de Maslach (MBI-HSS) em profissionais portugueses. Psicol. Saúde Doenças 2013, 14, 152–167. [Google Scholar]
- Carvalho, P. Estudo da Fadiga por Compaixão nos Cuidados Paliativos em Portugal: Tradução e Adaptação Cultural da Escala Professional Quality of Life-5. Master’s Thesis, Universidade Católica Portuguesa, Porto, Portugal, 2011. [Google Scholar]
- Gómez-Urquiza, J.L.; Albendín-García, L.; Velando-Soriano, A.; Ortega-Campos, E.; Ramírez-Baena, L.; Membrive-Jiménez, M.J.; Suleiman-Martos, N. Burnout in Palliative Care Nurses, Prevalence and Risk Factors: A Systematic Review with Meta-Analysis. Int. J. Environ. Res. Public Health 2020, 17, 7672. [Google Scholar] [CrossRef] [PubMed] [PubMed Central]
- Gonçalves, J.V.; Castro, L.; Nunes, R.; Rêgo, G. Burnout among Physicians Working in Palliative Care During the COVID-19 Pandemic in Portugal: A Cross-Sectional Study. Acta Med. Port. 2023, 36, 183–192. [Google Scholar] [CrossRef] [PubMed]
- Gonçalves, J.V.; Castro, L.; Rêgo, G.; Nunes, R. Burnout Determinants among Nurses Working in Palliative Care during the Coronavirus Disease 2019 Pandemic. Int. J. Environ. Res. Public Health 2021, 18, 3358. [Google Scholar] [CrossRef] [PubMed] [PubMed Central]
- Leo, C.G.; Sabina, S.; Tumolo, M.R.; Bodini, A.; Ponzini, G.; Sabato, E.; Mincarone, P. Burnout Among Healthcare Workers in the COVID 19 Era: A Review of the Existing Literature. Front. Public Health 2021, 9, 750529. [Google Scholar] [CrossRef] [PubMed] [PubMed Central]
- Gama, G.; Barbosa, F.; Vieira, M. Personal determinants of nurses’ burnout in end of life care. Eur. J. Oncol. Nurs. 2014, 18, 527–533. [Google Scholar] [CrossRef] [PubMed]
- Pereira, S.M.; Fonseca, A.M.; Carvalho, A.S. Burnout in palliative care: A systematic review. Nurs. Ethics 2011, 18, 317–326. [Google Scholar] [CrossRef] [PubMed]
- Algamdi, M. Prevalence of oncology nurses’ compassion satisfaction and compassion fatigue: Systematic review and meta-analysis. Nurs. Open 2022, 9, 44–56. [Google Scholar] [CrossRef] [PubMed] [PubMed Central]
- Frey, R.; Robinson, J.; Wong, C.; Gott, M. Burnout, compassion fatigue and psychological capital: Findings from a survey of nurses delivering palliative care. Appl. Nurs. Res. 2018, 43, 1–9. [Google Scholar] [CrossRef] [PubMed]
- Gerber, A.K.; Feuz, U.; Zimmermann, K.; Mitterer, S.; Simon, M.; von der Weid, N.; Bergsträsser, E. Work-related quality of life in professionals involved in pediatric palliative care: A repeated cross-sectional comparative effectiveness study. Palliat. Care Soc. Pract. 2024, 18, 26323524241247857. [Google Scholar] [CrossRef] [PubMed] [PubMed Central]
- Arimon-Pagès, E.; Torres-Puig-Gros, J.; Fernández-Ortega, P.; Canela-Soler, J. Emotional impact and compassion fatigue in oncology nurses: Results of a multicentre study. Eur. J. Oncol. Nurs. 2019, 43, 101666. [Google Scholar] [CrossRef] [PubMed]
- Kaur, A.; Sharma, M.P.; Chaturvedi, S.K. Professional Quality of Life among Professional Care Providers at Cancer Palliative Care Centers in Bengaluru, India. Indian J. Palliat. Care 2018, 24, 167–172. [Google Scholar] [CrossRef] [PubMed] [PubMed Central]
- Edú-Valsania, S.; Laguía, A.; Moriano, J.A. Burnout: A Review of Theory and Measurement. Int. J. Environ. Res. Public Health 2022, 19, 1780. [Google Scholar] [CrossRef]
- Sinclair, S.; Raffin-Bouchal, S.; Venturato, L.; Mijovic-Kondejewski, J.; Smith-MacDonald, L. Compassion fatigue: A meta-narrative review of the healthcare literature. Int. J. Nurs. Stud. 2017, 69, 9–24. [Google Scholar] [CrossRef] [PubMed]

| Variables | Working in Oncology Care * (n = 245) † | Working in Palliative Care (n = 74) | Total † (n = 337) | |
|---|---|---|---|---|
| Age (Years), median [Q1; Q3], min–max | 42 [35; 49], 20–69 | 40 [31; 43], 22–65 | 41 [34; 49], 20–69 | |
| Gender, n (%) | Female | 205 (83.7) | 63 (85.1) | 268 (84) |
| Male | 40 (16.3) | 11 (14.9) | 51 (16) | |
| Number of children, n (%) | 0 | 68 (27.8) | 31 (41.9) | 99 (31) |
| 1 | 76 (31.0) | 23 (31.1) | 99 (31) | |
| 2 | 89 (36.3) | 17 (23.0) | 106 (33.2) | |
| 3 | 10 (4.1) | 3 (4.1) | 13 (4.1) | |
| 4 | 1 (0.4) | 0 (0) | 1 (0.3) | |
| 5 | 1 (0.4) | 0 (0) | 1 (0.3) | |
| Marital status, n (%) | Single | 60 (24.5) | 22 (29.7) | 82 (25.7) |
| Divorced | 24 (9.8) | 5 (6.8) | 29 (9.1) | |
| Window | 3 (1.2) | 1 (1.4) | 4 (1.3) | |
| Married | 158 (64.5) | 46 (62.2) | 204 (63.9) | |
| Variables | Working in Oncology Care * (n = 245) † | Working in Palliative Care (n = 74) | Total (n = 337) † | |
|---|---|---|---|---|
| Weekly workload (h), median [Q1; Q3], min–max | 40 [35; 49], 28–49 | 40 [31; 43], 8–42 | 40 [35; 40], 8–49 | |
| Professional Category, n (%) † | Physician | 30 (12.2) | 8 (10.8) | 38 (11.9) |
| Nurse | 108 (44.1) | 41 (55.4) | 149 (46.7) | |
| Operational assistant | 52 (21.2) | 16 (21.6) | 68 (21.3) | |
| Other ** | 55 (22.4) | 9 (12.2) | 64 (20.1) ** | |
| Night work, n (%) 1 | Yes | 82 (34.0) | 44 (59.5) | 126 (39.5) |
| No | 159 (66) | 30 (40.5) | 189 (59.2) | |
| Years of work, n (%) 2 | ≤3 years | 24 (9.8) | 20 (27) | 44 (13.8) |
| 4–5 years | 7 (2.9) | 1 (1.4) | 8 (2.5) | |
| 6–10 years | 41 (16.8) | 13 (17.6) | 54 (16.9) | |
| >10 years | 172 (70.5) | 40 (54.1) | 212 (66.5) | |
| Management position, n (%) 3 | Yes | 30 (12.5) | 8 (11.3) | 38 (11.9) |
| No | 210 (87.5) | 63 (88.7) | 273 (85.6) | |
| Employment link, n (%) 4 | Yes | 229 (96.2) | 66 (89.2) | 295 (92.5) |
| No | 9 (3.8) | 8 (10.8) | 17 (5.3) | |
| Extra-work activities, n (%) 5 | Yes | 94 (39.2) | 34 (46.6) | 128 (40.1) |
| No | 146 (60.8) | 39 (53.4) | 185 (58) | |
| Sleep hours per day, n (%) 1 | ≤6 h | 58 (24.0) | 17 (23.3) | 75 (23.5) |
| >6 h–≤8 h | 180 (74.4) | 53 (72.6) | 233 (73) | |
| >8 h | 4 (1.7) | 3 (4.1) | 7 (2.2) | |
| Burnout MBI (Categorical) | Working in Oncology Care (n = 245) *,† | Working in Palliative Care (n = 74) | p ** | |
|---|---|---|---|---|
| Emotional exhaustion, n (%) | Low (≤13) | 65 (29.1) | 19 (28.4) | 0.743 |
| Moderate (14–26) | 79 (35.4) | 27 (40.3) | ||
| High (≥27) | 79 (35.4) | 21 (31.3) | ||
| Total | 223 1 | 67 2 | ||
| Depersonalization, n (%) | Low (≤5) | 130 (59.6) | 34 (50.7) | 0.435 |
| Moderate (6–9) | 46 (21.1) | 17 (25.4) | ||
| High (≥10) | 42 (19.3) | 16 (23.9) | ||
| Total | 218 3 | 67 2 | ||
| Personal accomplishment, n (%) | Low (≤33) | 80 (36.9) | 23 (34.3) | 0.865 |
| Moderate (34–39) | 64 (29.5) | 22 (32.8) | ||
| High (≥40) | 73 (33.6) | 22 (32.8) | ||
| Total | 217 4 | 67 2 | ||
| Burnout (High EE, High DP, and Low PA)—28 (8.8) | ||||
| PROQOL (Continuous Variables) | Working in Oncology Care (n = 245) *,† | Working in Palliative Care (n = 74) | p-Value ** |
|---|---|---|---|
| PROQOL (compassion satisfaction), median [Q1; Q3], min–max | 36 [33; 40], 0–50 | 37.5 [33; 41], 0–50 | 0.552 |
| PROQOL (burnout), median [Q1; Q3], min–max | 31 [28; 34], 0–45 | 31 [28; 34], 0–43 | 0.993 |
| PROQOL (secondary traumatic stress), median [Q1; Q3], min–max | 23 [18; 28], 0–48 | 23 [19.75; 27.25], 0–35 | 0.701 |
| PROQOL (total score), median [Q1; Q3], min–max | 90 [83.5; 98], 0–127 | 92 [86; 98], 0–118 | 0.664 |
| PROQOL (Categorical Variables) | Working in Oncology Care (n = 245) *,† | Working in Palliative Care (n = 74) | p-Value ** | |
|---|---|---|---|---|
| PROQOL (compassion satisfaction), n (%) | Low (≤22) | 14 (5.7) | 3 (4.0) | 0.794 |
| Moderate (23–41) | 187 (76.3) | 56 (75.6) | ||
| High (≥42) | 44 (17.9) | 15 (20.2) | ||
| PROQOL (burnout), n (%) | Low (≤22) | 9 (3.6) | 2 (2.7) | 0.618 |
| Moderate (23–41) | 235 (95.9) | 71 (95.9) | ||
| High (≥42) | 1 (0.4) | 1 (1.3) | ||
| PROQOL (secondary traumatic stress), n (%) | Low (≤22) | 117 (47.7) | 35 (47.2) | 0.625 |
| Moderate (23–41) | 125 (51.0) | 39 (52.7) | ||
| High (≥42) | 3 (1.2) | 0 (0.0) | ||
| MBI Dimensions | MBI EE | MBI DP | MBI PA | |||||||
|---|---|---|---|---|---|---|---|---|---|---|
| Professionals | Work in Oncology | Work in Palliative | Total | Work in Oncology | Work in Palliative | Total | Work in Oncology | Work in Palliative | Total | |
| ProQOL dimensions | PROQOL—CS | −0.131 (0.087) | −0.452 (<0.001) | −0.501 (<0.001) | −0.134 (0.082) | −0.403 (0.001) | −0.498 (0.001) | 0.054 (0.485) | 0.543 (0.001) | 0.546 (<0.001) |
| PROQOL—B | −0.039 (0.602) | 0.658 (<0.001) | 0.690 (<0.001) | 0.036 (0.635) | 0.504 (0.001) | 0.536 (<0.001) | 0.036 (0.636) | −0.587 (0.001) | −0.508 (<0.001) | |
| PROQOL—STS | −0.012 (0.875) | 0.499 (<0.001) | 0.449 (<0.001) | 0.054 (0.484) | 0.282 (0.031) | 0.337 (<0.001) | 0.007 (0.927) | −0.194 (0.142) | −0.274 (<0.001) | |
| Personal and Work-Characteristics | Age | Gender | Marital Status | Number of Children | Weekly Workload | Professional Category | Years of Work | Night Work | Employment Link | Management Position | Extra-Work Activities | Sleep Hours Per Day | |
|---|---|---|---|---|---|---|---|---|---|---|---|---|---|
| MBI burnout dimensions | MBI EE | −0.209 (<0.001) | −0.015 (0.807) | −0.129 (0.036) | −0.160 (0.009) | 0.092 (0.135) | −0.026 (0.679) | −0.035 (0.569) | −0.062 (0.318) | −0.049 (0.434) | 0.110 (0.078) | −0.035 (0.575) | −0.011 (0.861) |
| MBI DP | −0.159 (0.011) | −0.003 (0.968) | 0.002 (0.977) | −0.070 (0.265) | 0.036 (0.561) | −0.006 (0.923) | −0.080 (0.202) | −0.030 (0.638) | −0.044 (0.487) | −0.037 (0.559) | −0.004 (0.953) | −0.105 (0.094) | |
| MBI PA | 0.116 (0.063) | −0.073 (0.246) | 0.000 (0.998) | 0.019 (0.757) | −0.027 (0.667) | −0.048 (0.445) | 0.004 (0.947) | 0.043 (0.499) | 0.008 (0.895) | 0.097 (0.124) | 0.028 (0.662) | 0.021 (0.734) | |
Disclaimer/Publisher’s Note: The statements, opinions and data contained in all publications are solely those of the individual author(s) and contributor(s) and not of MDPI and/or the editor(s). MDPI and/or the editor(s) disclaim responsibility for any injury to people or property resulting from any ideas, methods, instructions or products referred to in the content. |
© 2024 by the authors. Licensee MDPI, Basel, Switzerland. This article is an open access article distributed under the terms and conditions of the Creative Commons Attribution (CC BY) license (https://creativecommons.org/licenses/by/4.0/).
Share and Cite
Gonçalves, F.; Gaudêncio, M.; Paiva, I.; Castelo Branco, M.; Viana, J. Burnout and Professional Quality of Life Assessment in Portuguese Healthcare Professionals Working in Oncology and Palliative Care: A Cross-Sectional Study. Healthcare 2025, 13, 26. https://doi.org/10.3390/healthcare13010026
Gonçalves F, Gaudêncio M, Paiva I, Castelo Branco M, Viana J. Burnout and Professional Quality of Life Assessment in Portuguese Healthcare Professionals Working in Oncology and Palliative Care: A Cross-Sectional Study. Healthcare. 2025; 13(1):26. https://doi.org/10.3390/healthcare13010026
Chicago/Turabian StyleGonçalves, Florbela, Margarida Gaudêncio, Ivo Paiva, Miguel Castelo Branco, and Joaquim Viana. 2025. "Burnout and Professional Quality of Life Assessment in Portuguese Healthcare Professionals Working in Oncology and Palliative Care: A Cross-Sectional Study" Healthcare 13, no. 1: 26. https://doi.org/10.3390/healthcare13010026
APA StyleGonçalves, F., Gaudêncio, M., Paiva, I., Castelo Branco, M., & Viana, J. (2025). Burnout and Professional Quality of Life Assessment in Portuguese Healthcare Professionals Working in Oncology and Palliative Care: A Cross-Sectional Study. Healthcare, 13(1), 26. https://doi.org/10.3390/healthcare13010026

