Differentiating Pressure Ulcer Risk Levels through Interpretable Classification Models Based on Readily Measurable Indicators
Abstract
1. Introduction
2. Data Collection and Methods
2.1. Dataset Description
- They have shown significant impacts on the development of PUs in previous works in the literature [38,39]. Thus, exposure to prolonged pressure and shear forces is often associated with decreased activity and mobility, which are known to be primary causes of PUs [40]. Indeed, impaired mobility and activity in patients are increasingly recognized as strong risk factors for the development of PUs [38,39]. Additionally, moisture on the skin can exacerbate the effects of pressure, leading to tissue damage and ulceration. Finally, it should be noted that nurses often depend on their clinical judgment regarding these indicators to start preventive interventions for PUs [41].
- Even though numerous variables could be considered for predicting the risk of PUs, such as sensitivity, friction, shear, and other metrics derived from medical devices [16,17,18], they can sometimes be costly to obtain. Some of these variables may not be easily observable or measurable in all clinical settings. Furthermore, considering a multitude of variables may affect the interpretability of the models obtained, which would contradict the main aim of this research. The indicators considered in this paper are known for their quick and straightforward identification by nursing professionals [38,39]. This fact will enable the design of a highly interpretable PU risk assessment tool using variables that can be readily recognized without the need for time-consuming procedures or additional resources.
2.2. Methodology for Building the Decision Tree Models
- Data preprocessing. Before building the final model to predict the risk level of PUs, the dataset is preprocessed to improve the quality of the information used by the classification algorithms in the subsequent phase. This stage primarily focuses on mitigating the issue of class imbalance [42] in the original dataset as the distribution of classes is significantly uneven.
- Model building. After preprocessing the data, we proceed to create the classification model, which enables the estimation of the risk level for each patient in developing PUs. The model is built using a decision tree generator algorithm [28,43], whose output is easily interpretable and applicable in a multitude of contexts.
3. Interpretable Models for Pressure Ulcer Risk Level Prediction
3.1. Analysis of Oversampling Configurations
3.2. Decision Tree for Pressure Ulcer Risk Level Estimation
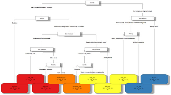
- Each node in the tree represents a characteristic of the patient (mobility, activity, or skin moisture), whereas the leaves of the tree (at the bottom level) represent the different risk levels of PUs (no risk, mild risk, moderate risk, or high risk).
- The branches of the tree that depart from each node A represent the values that the characteristic A of the patient can take.
- In the leaf nodes, a label with the risk level of PUs is found in the first row. A different color has been associated with each of them: blue for no risk, yellow for mild risk, orange for moderate risk, and red for high risk.
- The second row of each leaf shows four numbers in the interval . These can be viewed as the confidence of the model for classifying the observations regarding that leaf into the different classes in the order of high risk, moderate risk, mild risk, and no risk.
- The third row of each leaf represents the percentage of the total observations classified in that leaf, which can be viewed as the frequency of occurrence of the corresponding patient profile in practice.

- Characteristics of patients without risk of pressure ulcers. According to the decision tree, these patients are characterized by mobility with no limitations or are slightly limited. Also, either their skin is rarely moist or they walk frequently.
- Characteristics of patients with mild risk of pressure ulcers. If the conditions of skin moisture and activity of the previous point are not met, the patients have a mild risk of suffering from pressure ulcers. On the other hand, when the mobility is quite limited (very limited or completely immobile) but the patients are not bedridden and their skin is rarely moist, they are also at mild risk. This risk is also present if they are not saddled or bedridden and their skin is occasionally wet.
- Characteristics of patients with moderate risk of pressure ulcers. If patients’ mobility is very limited and their skin is often moist (but they are not bedridden), they are at moderate risk for pressure ulcers. On the other hand, patients with very limited mobility or completely immobile, who are saddled and their skin is occasionally moist, are also at this risk level.
- Characteristics of patients with high risk of pressure ulcers. Patients with very limited mobility or completely immobile, who are bedridden, or whose skin is constantly wet are at high risk of pressure ulcers. Also, if they are not bedridden and their skin is slightly less moist (that is, often moist) but they are completely immobile, they are also at high risk.
3.3. A Tabular Visualization Resource to Increase Interpretability
- Excluding the legend at the top, it is divided into two main parts, depending on the mobility of the patient. The upper part focuses on patients with acceptable mobility (no limitations or slightly limited), whereas the lower part focuses on patients with greater mobility problems (very limited or completely immobile).
- Within each part, it is possible to easily identify the level of activity of the patient (in the rows), as well as the level of moisture of the skin (in the columns). Thus, all the characteristics that determine the patient’s profile are determined.
- Once the patient’s profile has been identified, the corresponding cell in the table provides information on their risk level of developing PUs. Its color indicates the most probable risk level: blue for patients with no risk, yellow for patients with mild risk, orange for patients with moderate risk, and red for patients with high risk.
- Within each cell, there is also a main percentage (outside the parentheses). This indicates the confidence of the classification model that the patient has the level of PU risk indicated by the color.
- Finally, within each cell, there is also a second percentage in parentheses, accompanied by an arrow. This percentage indicates the confidence in the second most likely risk level, while the arrow (↑ or ↓) indicates if this second level is the upper (↑) or lower (↓) level with respect to the main level expected for that profile. The risk levels are considered in the order of no risk, mild risk, moderate risk, and high risk.

4. Discussion
4.1. Implications for Practice
4.2. Strengths, Limitations, and Assumptions
4.3. Future Research Directions
5. Conclusions
Author Contributions
Funding
Institutional Review Board Statement
Informed Consent Statement
Data Availability Statement
Acknowledgments
Conflicts of Interest
References
- Mervis, J.S.; Phillips, T.J. Pressure ulcers: Prevention and management. J. Am. Acad. Dermatol. 2019, 81, 893–902. [Google Scholar] [CrossRef] [PubMed]
- Cornish, L. Preventing and managing pressure ulcers in patients receiving palliative care. Nurs. Older People 2021, 33, 34–41. [Google Scholar] [CrossRef] [PubMed]
- Mervis, J.S.; Phillips, T.J. Pressure ulcers: Pathophysiology, epidemiology, risk factors, and presentation. J. Am. Acad. Dermatol. 2019, 81, 881–890. [Google Scholar] [CrossRef] [PubMed]
- Vera-Salmerón, E.; Domínguez-Nogueira, C.; Romero-Béjar, J.L.; Sáez, J.A.; Mota-Romero, E. Decision-tree-based approach for pressure ulcer risk assessment in immobilized patients. Int. J. Environ. Res. Public Health 2022, 19, 11161. [Google Scholar] [CrossRef]
- Nani, F.S.; Stéfani, K.C.; Busnardo, F.F.; Monteiro, G.G.R.; Santos, M.G.G.R.D.; John, V.M.; Gouvêa, D.; Carmona, M.J.C. Ulcer pressure prevention and opportunity for innovation during the COVID-19 crisis. Clinics 2020, 75, e2292. [Google Scholar] [CrossRef] [PubMed]
- McEvoy, N.; Avsar, P.; Patton, D.; Curley, G.; Kearney, C.J.; Moore, Z. The economic impact of pressure ulcers among patients in intensive care units. A systematic review. J. Tissue Viability 2021, 30, 168–177. [Google Scholar] [CrossRef]
- De Meyer, D.; Verhaeghe, S.; Van Hecke, A.; Beeckman, D. Knowledge of nurses and nursing assistants about pressure ulcer prevention: A survey in 16 Belgian hospitals using the PUKAT 2.0 tool. J. Tissue Viability 2019, 28, 59–69. [Google Scholar] [CrossRef] [PubMed]
- Moya-Suárez, A.B.; Canca-Sánchez, J.C.; de Luna-Rodríguez, M.E.; Aranda-Gallardo, M.; Morales-Asencio, J.M. Factors associated with variability in the prevention of pressure ulcers. J. Tissue Viability 2018, 27, 211–216. [Google Scholar] [CrossRef]
- Delmore, B.A.; Ayello, E.A. Braden scales for pressure injury risk assessment. Adv. Ski. Wound Care 2023, 36, 332–335. [Google Scholar] [CrossRef]
- Richardson, A.; Straughan, C. Part 2: Pressure ulcer assessment: Implementation and revision of CALCULATE. Nurs. Crit. Care 2015, 20, 315–321. [Google Scholar] [CrossRef]
- Ting, J.J.; Garnett, A. E-health decision support technologies in the prevention and management of pressure ulcers: A systematic review. CIN Comput. Inform. Nurs. 2021, 39, 955–973. [Google Scholar] [CrossRef] [PubMed]
- Kim, M.S.; Ryu, J.M.; Choi, B.K. Development and effectiveness of a clinical decision support system for pressure ulcer prevention care using machine learning: A quasi-experimental study. CIN Comput. Inform. Nurs. 2023, 41, 236–245. [Google Scholar] [CrossRef] [PubMed]
- Lee, T.T.; Lin, K.C.; Mills, M.E.; Kuo, Y.H. Factors related to the prevention and management of pressure ulcers. CIN Comput. Inform. Nurs. 2012, 30, 489–495. [Google Scholar] [CrossRef] [PubMed]
- Norton, D.; McLaren, R.; Exton-Smith, A.N. An Investigation of Geriatric Nursing Problems in Hospital; National Corporation for the Care of Old People: London, UK, 1962.
- Fulbrook, P.; Anderson, A. Pressure injury risk assessment in intensive care: Comparison of inter-rater reliability of the COMHON (Conscious level, Mobility, Haemodynamics, Oxygenation, Nutrition) Index with three scales. J. Adv. Nurs. 2016, 72, 680–692. [Google Scholar] [CrossRef] [PubMed]
- Raju, D.; Su, X.; Patrician, P.; Loan, L.; McCarthy, M. Exploring factors associated with pressure ulcers: A data mining approach. Int. J. Nurs. Stud. 2015, 52, 102–111. [Google Scholar] [CrossRef] [PubMed]
- Moon, M.; Lee, S. Applying of decision tree analysis to risk factors associated with pressure ulcers in long-term care facilities. Healthc. Inform. Res. 2017, 23, 43–52. [Google Scholar] [CrossRef] [PubMed]
- Su, C.T.; Wang, P.C.; Chen, Y.C.; Chen, L.F. Data mining techniques for assisting the diagnosis of pressure ulcer development in surgical patients. J. Med. Syst. 2012, 36, 2387–2399. [Google Scholar] [CrossRef] [PubMed]
- Li, H.L.; Lin, S.W.; Hwang, Y.T. Using nursing information and data mining to explore the factors that predict pressure injuries for patients at the end of life. CIN Comput. Inform. Nurs. 2019, 37, 133–141. [Google Scholar] [CrossRef] [PubMed]
- Deng, X.; Yu, T.; Hu, A. Predicting the risk for hospital-acquired pressure ulcers in critical care patients. Crit. Care Nurse 2017, 37, e1–e11. [Google Scholar] [CrossRef]
- Soppi, E.; Knuuti, J.; Kalliokoski, K. Positron emission tomography study of effects of two pressure-relieving support surfaces on pressure ulcer development. J. Wound Care 2021, 30, 54–62. [Google Scholar] [CrossRef]
- Boyle, C.J.; Carpanen, D.; Pandelani, T.; Higgins, C.A.; Masen, M.A.; Masouros, S.D. Lateral pressure equalisation as a principle for designing support surfaces to prevent deep tissue pressure ulcers. PLoS ONE 2020, 15, e0227064. [Google Scholar] [CrossRef] [PubMed]
- McInnes, E.; Jammali-Blasi, A.; Bell-Syer, S.E.; Leung, V. Support surfaces for treating pressure ulcers. Cochrane Database Syst. Rev. 2018, 10, CD009490. [Google Scholar] [CrossRef] [PubMed]
- Rodríguez-Palma, M.; López-Casanova, P.; García-Molina, P.; Ibars-Moncasi, P. Superficies Especiales para el Manejo de la Presión en Prevención y Tratamiento de las ulceras por presión; Technical Report; Serie Documentos Técnicos GNEAUPP nº XIII; Grupo Nacional para el Estudio y Asesoramiento en Úlceras por Presión y Heridas Crónicas: Logroño, Spain, 2011. [Google Scholar]
- Headlam, J.; Illsley, A. Pressure ulcers: An overview. Br. J. Hosp. Med. 2020, 81, 1–9. [Google Scholar] [CrossRef]
- Li, Y.; Hsu, W.W. Alzheimer’s Disease Neuroimaging Initiative. A classification for complex imbalanced data in disease screening and early diagnosis. Stat. Med. 2022, 41, 3679–3695. [Google Scholar] [CrossRef]
- Sáez, J.A.; Krawczyk, B.; Woźniak, M. Analyzing the oversampling of different classes and types of examples in multi-class imbalanced datasets. Pattern Recognit. 2016, 57, 164–178. [Google Scholar] [CrossRef]
- Breiman, L.; Friedman, J.; Olshen, R.; Stone, C. Classification and Regression Trees; Chapman and Hall/CRC: Boca Raton, FL, USA, 2017. [Google Scholar]
- Fontanari, T.; Fróes, T.C.; Recamonde-Mendoza, M. Cross-validation strategies for balanced and imbalanced datasets. Lect. Notes Comput. Sci. 2022, 13653 LNAI, 626–640. [Google Scholar]
- Band, S.A.; Yarahmadi, A.; Hsu, C.C.; Biyari, M.; Sookhak, M.; Ameri, R.; Dehzangi, I.; Chronopoulos, A.T.; Liang, H.W. Application of explainable artificial intelligence in medical health: A systematic review of interpretability methods. Inform. Med. Unlocked 2023, 40, 101286. [Google Scholar] [CrossRef]
- Yang, R.; Ke, F.; Liu, H.; Zhou, M.; Cao, H.M. Exploring sMRI biomarkers for diagnosis of autism spectrum disorders based on multi class activation mapping models. IEEE Access 2021, 9, 124122–124131. [Google Scholar] [CrossRef]
- Saleem, H.; Shahid, A.R.; Raza, B. Visual interpretability in 3D brain tumor segmentation network. Comput. Biol. Med. 2021, 133, 104410. [Google Scholar] [CrossRef]
- Kamal, M.S.; Northcote, A.; Chowdhury, L.; Dey, N.; Crespo, R.G.; Herrera-Viedma, E. Alzheimer’s patient analysis using image and gene expression data and explainable-AI to present associated genes. IEEE Trans. Instrum. Meas. 2021, 70, 1–7. [Google Scholar] [CrossRef]
- Magesh, P.R.; Myloth, R.D.; Tom, R.J. An explainable machine learning model for early detection of Parkinson’s disease using LIME on DaTSCAN imagery. Comput. Biol. Med. 2020, 126, 104041. [Google Scholar] [CrossRef] [PubMed]
- Pai, K.C.; Wang, M.S.; Chen, Y.F.; Tseng, C.H.; Liu, P.Y.; Chen, L.C.; Sheu, R.K.; Wu, C.L. An artificial intelligence approach to bloodstream infections prediction. J. Clin. Med. 2021, 10, 2901. [Google Scholar] [CrossRef] [PubMed]
- Antony, L.; Azam, S.; Ignatious, E.; Quadir, R.; Beeravolu, A.R.; Jonkman, M.; De Boer, F. A comprehensive unsupervised framework for chronic kidney disease prediction. IEEE Access 2021, 9, 126481–126501. [Google Scholar] [CrossRef]
- World Medical Association. World Medical Association Declaration of Helsinki: Ethical principles for medical research involving human subjects. JAMA 2013, 310, 2191–2194. [Google Scholar] [CrossRef] [PubMed]
- Avsar, P.; Budri, A.; Patton, D.; Walsh, S.; Moore, Z. Developing algorithm based on activity and mobility for pressure ulcer risk among older adult residents: Implications for evidence-based practice. Worldviews Evid. Based Nurs. 2022, 19, 112–120. [Google Scholar] [CrossRef]
- Lahmann, N.A.; Tannen, A.; Kuntz, S.; Raeder, K.; Schmitz, G.; Dassen, T.; Kottner, J. Mobility is the key! Trends and associations of common care problems in German long-term care facilities from 2008 to 2012. Int. J. Nurs. Stud. 2015, 52, 167–174. [Google Scholar] [CrossRef] [PubMed]
- Moore, Z.; Cowman, S.; Conroy, R.M. A randomised controlled clinical trial of repositioning, using the 30° tilt, for the prevention of pressure ulcers. J. Clin. Nurs. 2011, 20, 2633–2644. [Google Scholar] [CrossRef] [PubMed]
- Fisher, A.R.; Wells, G.; Harrison, M.B. Factors associated with pressure ulcers in adults in acute care hospitals. Holist. Nurs. Pract. 2004, 18, 242–253. [Google Scholar] [CrossRef] [PubMed][Green Version]
- Branco, P.; Torgo, L.; Ribeiro, R.P. A survey of predictive modeling on imbalanced domains. ACM Comput. Surv. 2017, 49, 31. [Google Scholar] [CrossRef]
- Zimmerman, R.; Nowalk, M.; Bear, T.; Taber, R.; Clarke, K.; Sax, T.; Eng, H.; Clarke, L.; Balasubramani, G. Proposed clinical indicators for efficient screening and testing for COVID-19 infection using Classification and Regression Trees (CART) analysis. Hum. Vaccines Immunother. 2021, 17, 1109–1112. [Google Scholar] [CrossRef]
- Pan, T.; Zhao, J.; Wu, W.; Yang, J. Learning imbalanced datasets based on SMOTE and Gaussian distribution. Inf. Sci. 2020, 512, 1214–1233. [Google Scholar] [CrossRef]
- Im, E.O.; Yi, J.S.; Chee, W. A decision tree analysis on the impact of a technology-based program on symptom distress: Asian american breast cancer survivors. CIN Comput. Inform. Nurs. 2022, 40, 487–496. [Google Scholar] [CrossRef] [PubMed]
- Hansch, R. Handbook of Random Forests: Theory and Applications for Remote Sensing; World Scientific Publishing: Singapore, 2018. [Google Scholar]
- Cherif, I.L.; Kortebi, A. On using extreme gradient boosting (XGBoost) machine learning algorithm for home network traffic classification. In Proceedings of the 2019 Wireless Days, Manchester, UK, 24–26 April 2019; pp. 1–6. [Google Scholar] [CrossRef]
- Sun, J.; Lang, J.; Fujita, H.; Li, H. Imbalanced enterprise credit evaluation with DTE-SBD: Decision tree ensemble based on SMOTE and bagging with differentiated sampling rates. Inf. Sci. 2018, 425, 76–91. [Google Scholar] [CrossRef]
- Sun, D.; Zhao, H.; Zhang, Z. Classification and regression tree (CART) model to assist clinical prediction for tracheostomy in patients with traumatic cervical spinal cord injury: A 7-year study of 340 patients. Eur. Spine J. 2022, 31, 1283–1290. [Google Scholar] [CrossRef] [PubMed]
- Li, X.; Wu, X.; Qian, J.; Yuan, Y.; Wang, S.; Ye, X.; Sha, Y.; Zhang, R.; Ren, H. Differentiation of lacrimal gland tumors using the multi-model MRI: Classification and regression tree (CART)-based analysis. Acta Radiol. 2022, 63, 923–932. [Google Scholar] [CrossRef] [PubMed]
- Cheng, Z.; Nakatsugawa, M.; Hu, C.; Robertson, S.; Hui, X.; Moore, J.; Bowers, M.; Kiess, A.; Page, B.; Burns, L.; et al. Evaluation of classification and regression tree (CART) model in weight loss prediction following head and neck cancer radiation therapy. Adv. Radiat. Oncol. 2018, 3, 346–355. [Google Scholar] [CrossRef] [PubMed]
- Sáez, J.A. Noise models in classification: Unified nomenclature, extended taxonomy and pragmatic categorization. Mathematics 2022, 10, 3736. [Google Scholar] [CrossRef]
- Sáez, J.A. Noise simulation in classification with the noisemodel R package: Applications analyzing the impact of errors with chemical data. J. Chemom. 2023, 37, e3472. [Google Scholar] [CrossRef]
- Sáez, J.A.; Krawczyk, B.; Wozniak, M. On the influence of class noise in medical data classification: Treatment using noise filtering methods. Appl. Artif. Intell. 2016, 30, 590–609. [Google Scholar] [CrossRef]
| Indicator | Modality | |||
|---|---|---|---|---|
| Pressure ulcer risk | No risk | Mild risk | Moderate risk | High risk |
| observations | 4371 | 7054 | 2670 | 2120 |
| ratio | 26.96% | 43.50% | 16.47% | 13.07% |
| Skin moisture | Rarely moist | Occasionally moist | Often moist | Constantly wet |
| observations | 6371 | 6147 | 2762 | 935 |
| ratio | 39.29% | 37.91% | 17.03% | 5.77% |
| Activity | Walks frequently | Walks occasionally | Chairfast | Bedfast |
| observations | 3158 | 7142 | 4249 | 1666 |
| ratio | 19.48% | 44.05% | 26.20% | 10.27% |
| Mobility | No limitations | Slightly limited | Very limited | Completely immobile |
| observations | 1357 | 6458 | 7191 | 1209 |
| ratio | 8.37% | 39.83% | 44.35% | 7.46% |
| Oversampling | No risk | ✗ | ✗ | ✗ | ✓ | ✗ | ✓ | ✓ | ✓ |
| Mild risk | ✗ | ✗ | ✗ | ✗ | ✗ | ✗ | ✗ | ✗ | |
| Moderate risk | ✗ | ✗ | ✓ | ✗ | ✓ | ✗ | ✓ | ✓ | |
| High risk | ✗ | ✓ | ✗ | ✗ | ✓ | ✓ | ✗ | ✓ | |
| Metric | ACC | 0.7215 | 0.7006 | 0.7186 | 0.7255 | 0.7375 | 0.7000 | 0.7186 | 0.7378 |
| GM | 0.6402 | 0.0000 | 0.6801 | 0.6475 | 0.7333 | 0.0000 | 0.6820 | 0.7356 |
Disclaimer/Publisher’s Note: The statements, opinions and data contained in all publications are solely those of the individual author(s) and contributor(s) and not of MDPI and/or the editor(s). MDPI and/or the editor(s) disclaim responsibility for any injury to people or property resulting from any ideas, methods, instructions or products referred to in the content. |
© 2024 by the authors. Licensee MDPI, Basel, Switzerland. This article is an open access article distributed under the terms and conditions of the Creative Commons Attribution (CC BY) license (https://creativecommons.org/licenses/by/4.0/).
Share and Cite
Vera-Salmerón, E.; Domínguez-Nogueira, C.; Sáez, J.A.; Romero-Béjar, J.L.; Mota-Romero, E. Differentiating Pressure Ulcer Risk Levels through Interpretable Classification Models Based on Readily Measurable Indicators. Healthcare 2024, 12, 913. https://doi.org/10.3390/healthcare12090913
Vera-Salmerón E, Domínguez-Nogueira C, Sáez JA, Romero-Béjar JL, Mota-Romero E. Differentiating Pressure Ulcer Risk Levels through Interpretable Classification Models Based on Readily Measurable Indicators. Healthcare. 2024; 12(9):913. https://doi.org/10.3390/healthcare12090913
Chicago/Turabian StyleVera-Salmerón, Eugenio, Carmen Domínguez-Nogueira, José A. Sáez, José L. Romero-Béjar, and Emilio Mota-Romero. 2024. "Differentiating Pressure Ulcer Risk Levels through Interpretable Classification Models Based on Readily Measurable Indicators" Healthcare 12, no. 9: 913. https://doi.org/10.3390/healthcare12090913
APA StyleVera-Salmerón, E., Domínguez-Nogueira, C., Sáez, J. A., Romero-Béjar, J. L., & Mota-Romero, E. (2024). Differentiating Pressure Ulcer Risk Levels through Interpretable Classification Models Based on Readily Measurable Indicators. Healthcare, 12(9), 913. https://doi.org/10.3390/healthcare12090913

