School Bullying, Bystander Behavior, and Mental Health among Adolescents: The Mediating Roles of Self-Efficacy and Coping Styles
Abstract
1. Introduction
2. Methods
2.1. Participants and Study Design
2.2. Measures
2.2.1. Demographics
2.2.2. Exposure Variables
2.2.3. Mediating Variables
2.2.4. Outcome Variables
2.3. Statistical Analyses
3. Results
3.1. Descriptive Statistics
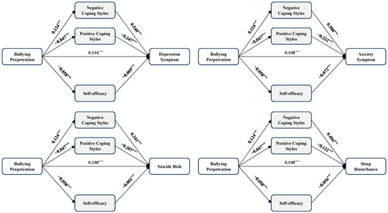
3.2. Mediation Analysis
4. Discussion
Author Contributions
Funding
Institutional Review Board Statement
Informed Consent Statement
Data Availability Statement
Acknowledgments
Conflicts of Interest
References
- WHO. Mental Health of Adolescents. Available online: https://www.who.int/news-room/fact-sheets/detail/adolescent-mental-health (accessed on 26 January 2024).
- United Nations Children’s Fund. The State of the World’s Children 2021: On My Mind—Promoting, Protecting and Caring for Children’s Mental Health; UNICEF: New York, NY, USA, 2021. [Google Scholar]
- Lawrence, K.C.; Adebowale, T.A. Adolescence Dropout Risk Predictors: Family Structure, Mental Health, and Self-esteem. J. Community Psychol. 2023, 51, 120–136. [Google Scholar] [CrossRef] [PubMed]
- Pozuelo, J.R.; Desborough, L.; Stein, A.; Cipriani, A. Systematic Review and Meta-Analysis: Depressive Symptoms and Risky Behaviors among Adolescents in Low-and Middle-Income Countries. J. Am. Acad. Child Adolesc. Psychiatry 2022, 61, 255–276. [Google Scholar] [CrossRef]
- Dragioti, E.; Radua, J.; Solmi, M.; Gosling, C.J.; Oliver, D.; Lascialfari, F.; Ahmed, M.; Cortese, S.; Estradé, A.; Arrondo, G. Impact of Mental Disorders on Clinical Outcomes of Physical Diseases: An Umbrella Review Assessing Population Attributable Fraction and Generalized Impact Fraction. World Psychiatry 2023, 22, 86–104. [Google Scholar] [CrossRef] [PubMed]
- Schlack, R.; Peerenboom, N.; Neuperdt, L.; Junker, S.; Beyer, A.-K. The Effects of Mental Health Problems in Childhood and Adolescence in Young Adults: Results of the KiGGS Cohort. J. Health Monit. 2021, 6, 3. [Google Scholar] [PubMed]
- Thomas, P.A.; Williams-Farrelly, M.M.; Sauerteig, M.R.; Ferraro, K.F. Childhood Stressors, Relationship Quality, and Cognitive Health in Later Life. J. Gerontol. Ser. B 2022, 77, 1361–1371. [Google Scholar] [CrossRef]
- Xing, J.; Peng, M.; Deng, Z.; Chan, K.L.; Chang, Q.; Ho, R.T.H. The Prevalence of Bullying Victimization and Perpetration among the School-Aged Population in Chinese Communities: A Systematic Review and Meta-Analysis. Trauma Violence Abus. 2023, 24, 3445–3460. [Google Scholar] [CrossRef]
- Longobardi, C.; Prino, L.E.; Fabris, M.A.; Settanni, M. School Violence in Two Mediterranean Countries: Italy and Albania. Child. Youth Serv. Rev. 2017, 82, 254–261. [Google Scholar] [CrossRef]
- Olweus, D. Bullying at School: What We Know and What We Can Do; Blackwell Publishing Ltd.: Oxford, UK, 1993. [Google Scholar]
- UNESCO. Behind the Numbers: Ending School Violence and Bullying; UNICEF: Paris, France, 2019. [Google Scholar] [CrossRef]
- Longobardi, C.; Prino, L.E.; Fabris, M.A.; Settanni, M. Violence in school: An investigation of physical, psychological, and sexual victimization reported by Italian adolescents. J. School Violence 2019, 18, 49–61. [Google Scholar] [CrossRef]
- Zych, I.; Ttofi, M.M.; Farrington, D.P. Empathy and Callous–Unemotional Traits in Different Bullying Roles: A Systematic Review and Meta-Analysis. Trauma Violence Abus. 2019, 20, 3–21. [Google Scholar] [CrossRef]
- Gong, Z.; Reinhardt, J.D.; Han, Z.; Ba, Z.; Lei, S. Associations between School Bullying and Anxiety in Children and Adolescents from an Ethnic Autonomous County in China. Psychiatry Res. 2022, 314, 114649. [Google Scholar] [CrossRef]
- Wu, X.; Qi, J.; Zhen, R. Bullying Victimization and Adolescents’ Social Anxiety: Roles of Shame and Self-Esteem. Child Indic. Res. 2021, 14, 769–781. [Google Scholar] [CrossRef]
- Ye, Z.; Wu, D.; He, X.; Ma, Q.; Peng, J.; Mao, G.; Feng, L.; Tong, Y. Meta-Analysis of the Relationship between Bullying and Depressive Symptoms in Children and Adolescents. BMC Psychiatry 2023, 23, 215. [Google Scholar] [CrossRef] [PubMed]
- Cuesta, I.; Montesó-Curto, P.; Metzler Sawin, E.; Jiménez-Herrera, M.; Puig-Llobet, M.; Seabra, P.; Toussaint, L. Risk Factors for Teen Suicide and Bullying: An International Integrative Review. Int. J. Nurs. Pract. 2021, 27, e12930. [Google Scholar] [CrossRef] [PubMed]
- Geoffroy, M.-C.; Arseneault, L.; Girard, A.; Ouellet-Morin, I.; Power, C. Association of Childhood Bullying Victimisation with Suicide Deaths: Findings from a 50-Year Nationwide Cohort Study. Psychol. Med. 2023, 53, 4152–4159. [Google Scholar] [CrossRef]
- Okobi, O.E.; Egbujo, U.; Darke, J.; Odega, A.S.; Okereke, O.P.; Adisa, O.T.; Salawu, M.A.; Kimble, R.; Egbujo, U.C. Association of Bullying Victimization With Suicide Ideation and Attempt Among School-Going Adolescents in Post-Conflict Liberia: Findings From the Global School-Based Health Survey. Cureus 2023, 15, e40077. [Google Scholar] [CrossRef]
- Fabris, M.A.; Badenes-Ribera, L.; Longobardi, C. Bullying Victimization and Muscle Dysmorphic Disorder in Italian Adolescents: The Mediating Role of Attachment to Peers. Child. Youth Serv. Rev. 2021, 120, 105720. [Google Scholar] [CrossRef]
- Holt, M.K.; Vivolo-Kantor, A.M.; Polanin, J.R.; Holland, K.M.; DeGue, S.; Matjasko, J.L.; Wolfe, M.; Reid, G. Bullying and Suicidal Ideation and Behaviors: A Meta-Analysis. Pediatrics 2015, 135, e496–e509. [Google Scholar] [CrossRef]
- Serafini, G.; Aguglia, A.; Amerio, A.; Canepa, G.; Adavastro, G.; Conigliaro, C.; Nebbia, J.; Franchi, L.; Flouri, E.; Amore, M. The Relationship between Bullying Victimization and Perpetration and Non-Suicidal Self-Injury: A Systematic Review. Child Psychiatry Hum. Dev. 2023, 54, 154–175. [Google Scholar] [CrossRef]
- Vergara, G.A.; Stewart, J.G.; Cosby, E.A.; Lincoln, S.H.; Auerbach, R.P. Non-Suicidal Self-Injury and Suicide in Depressed Adolescents: Impact of Peer Victimization and Bullying. J. Affect. Disord. 2019, 245, 744–749. [Google Scholar] [CrossRef]
- Claes, L.; Luyckx, K.; Baetens, I.; Van de Ven, M.; Witteman, C. Bullying and Victimization, Depressive Mood, and Non-Suicidal Self-Injury in Adolescents: The Moderating Role of Parental Support. J. Child Fam. Stud. 2015, 24, 3363–3371. [Google Scholar] [CrossRef]
- Arnon, S.; Klomek, A.B.; Visoki, E.; Moore, T.M.; Argabright, S.T.; DiDomenico, G.E.; Benton, T.D.; Barzilay, R. Association of Cyberbullying Experiences and Perpetration with Suicidality in Early Adolescence. JAMA Netw. Open 2022, 5, e2218746. [Google Scholar] [CrossRef] [PubMed]
- Menken, M.S.; Isaiah, A.; Liang, H.; Rivera, P.R.; Cloak, C.C.; Reeves, G.; Lever, N.A.; Chang, L. Peer Victimization (Bullying) on Mental Health, Behavioral Problems, Cognition, and Academic Performance in Preadolescent Children in the ABCD Study. Front. Psychol. 2022, 13, 925727. [Google Scholar] [CrossRef] [PubMed]
- Serafini, G.; Pompili, M.; Borgwardt, S.; Houenou, J.; Geoffroy, P.A.; Jardri, R.; Girardi, P.; Amore, M. Brain Changes in Early-Onset Bipolar and Unipolar Depressive Disorders: A Systematic Review in Children and Adolescents. Eur. Child Adolesc. Psychiatry 2014, 23, 1023–1041. [Google Scholar] [CrossRef] [PubMed]
- Meszaros, G.; Horvath, L.O.; Balazs, J. Self-Injury and Externalizing Pathology: A Systematic Literature Review. BMC Psychiatry 2017, 17, 160. [Google Scholar] [CrossRef] [PubMed]
- Moran, M.; Midgett, A.; Doumas, D.M.; Porchia, S.; Moody, S. A Mixed Method Evaluation of a Culturally Adapted, Brief, Bullying Bystander Intervention for Middle School Students. J. Child Adolesc. Couns. 2019, 5, 221–238. [Google Scholar] [CrossRef]
- Mazzone, A. Bystanders to Bullying: An Introduction to the Special Issue. Int. J. Bullying Prev. 2020, 2, 1–5. [Google Scholar] [CrossRef]
- Thornberg, R.; Tenenbaum, L.; Varjas, K.; Meyers, J.; Jungert, T.; Vanegas, G. Bystander Motivation in Bullying Incidents: To Intervene or Not to Intervene? West. J. Emerg. Med. 2012, 13, 247–252. [Google Scholar] [CrossRef]
- Ng, K.; Niven, K.; Notelaers, G. Does Bystander Behavior Make a Difference? How Passive and Active Bystanders in the Group Moderate the Effects of Bullying Exposure. J. Occup. Health Psychol. 2022, 27, 119. [Google Scholar] [CrossRef]
- Konishi, C.; Hymel, S.; Wong, T.K.Y.; Waterhouse, T. School Climate and Bystander Responses to Bullying. Psychol. Sch. 2021, 58, 1557–1574. [Google Scholar] [CrossRef]
- Waasdorp, T.E.; Fu, R.; Clary, L.K.; Bradshaw, C.P. School Climate and Bullying Bystander Responses in Middle and High School. J. Appl. Dev. Psychol. 2022, 80, 101412. [Google Scholar] [CrossRef]
- Deng, X.; Yang, J.; Wu, Y. Adolescent Empathy Influences Bystander Defending in School Bullying: A Three-Level Meta-Analysis. Front. Psychol. 2021, 12, 690898. [Google Scholar] [CrossRef] [PubMed]
- Obermann, M.-L. Moral Disengagement among Bystanders to School Bullying. J. Sch. Violence 2011, 10, 239–257. [Google Scholar] [CrossRef]
- van Erp, K.J.P.M.; Rispens, S.; Gevers, J.M.P.; Demerouti, E. When Bystanders Become Bothersome: The Negative Consequences of Bystander Conflict and the Moderating Role of Resilience. Eur. J. Work Organ. Psychol. 2015, 24, 402–419. [Google Scholar] [CrossRef]
- Lambe, L.J.; Hudson, C.C.; Craig, W.M.; Pepler, D.J. Does Defending Come with a Cost? Examining the Psychosocial Correlates of Defending Behaviour among Bystanders of Bullying in a Canadian Sample. Child Abuse Negl. 2017, 65, 112–123. [Google Scholar] [CrossRef] [PubMed]
- Rivers, I.; Noret, N. Participant Roles in Bullying Behavior and Their Association with Thoughts of Ending One’s Life. Crisis 2010, 3, 143–148. [Google Scholar] [CrossRef] [PubMed]
- Rivers, I.; Noret, N. Potential Suicide Ideation and Its Association with Observing Bullying at School. J. Adolesc. Health 2013, 53, S32–S36. [Google Scholar] [CrossRef]
- Wu, W.-C.; Luu, S.; Luh, D.-L. Defending Behaviors, Bullying Roles, and Their Associations with Mental Health in Junior High School Students: A Population-Based Study. BMC Public Health 2016, 16, 1066. [Google Scholar] [CrossRef]
- Lazarus, R.S.; Folkman, S. Transactional Theory and Research on Emotions and Coping. Eur. J. Pers. 1987, 1, 141–169. [Google Scholar] [CrossRef]
- Jerusalem, M.; Schwarzer, R. Self-Efficacy as a Resource Factor in Stress Appraisal Processes. In Self-Efficacy; Taylor & Francis: New York, NY, USA, 2014; pp. 195–214. [Google Scholar]
- Bandura, A. Self-Efficacy: Toward a Unifying Theory of Behavioral Change. Psychol. Rev. 1977, 84, 191. [Google Scholar] [CrossRef]
- Algorani, E.B.; Gupta, V. Coping Mechanisms. In StatPearls [Internet]; StatPearls Publishing: Treasure Island, FL, USA, 2023. [Google Scholar]
- Seiffge-Krenke, I.; Shulman, S. Coping Style in Adolescence: A Cross-Cultural Study. J. Cross. Cult. Psychol. 1990, 21, 351–377. [Google Scholar] [CrossRef]
- Wang, X. On School Bullying and Mental Health in Adolescence: Perpetrator, Victim, Positive Bystander and Negative Bystander. A Narrative Review. Int. Healthc. Rev. 2024. [Google Scholar] [CrossRef]
- Jex, S.M.; Bliese, P.D.; Buzzell, S.; Primeau, J. The Impact of Self-Efficacy on Stressor–Strain Relations: Coping Style as an Explanatory Mechanism. J. Appl. Psychol. 2001, 86, 401. [Google Scholar] [CrossRef] [PubMed]
- Tan-Kristanto, S.; Kiropoulos, L.A. Resilience, Self-Efficacy, Coping Styles and Depressive and Anxiety Symptoms in Those Newly Diagnosed with Multiple Sclerosis. Psychol. Health Med. 2015, 20, 635–645. [Google Scholar] [CrossRef]
- Pelekanakis, A.; Doré, I.; Sylvestre, M.-P.; Sabiston, C.M.; O’Loughlin, J. Mediation by Coping Style in the Association between Stressful Life Events and Depressive Symptoms in Young Adults. Soc. Psychiatry Psychiatr. Epidemiol. 2022, 57, 2401–2409. [Google Scholar] [CrossRef]
- Seon, Y.; Smith-Adcock, S. School Belonging, Self-efficacy, and Meaning in Life as Mediators of Bullying Victimization and Subjective Well-being in Adolescents. Psychol. Sch. 2021, 58, 1753–1767. [Google Scholar] [CrossRef]
- Lin, M.; Wolke, D.; Schneider, S.; Margraf, J. Bullying History and Mental Health in University Students: The Mediator Roles of Social Support, Personal Resilience, and Self-Efficacy. Front. Psychiatry 2020, 10, 960. [Google Scholar] [CrossRef] [PubMed]
- Duan, S.; Duan, Z.; Li, R.; Wilson, A.; Wang, Y.; Jia, Q.; Yang, Y.; Xia, M.; Wang, G.; Jin, T.; et al. Bullying Victimization, Bullying Witnessing, Bullying Perpetration and Suicide Risk among Adolescents: A Serial Mediation Analysis. J. Affect. Disord. 2020, 273, 274–279. [Google Scholar] [CrossRef] [PubMed]
- Wang, H.; Wang, Y.; Wang, G.; Wilson, A.; Jin, T.; Zhu, L.; Yu, R.; Wang, S.; Yin, W.; Song, H. Structural Family Factors and Bullying at School: A Large Scale Investigation Based on a Chinese Adolescent Sample. BMC Public Health 2021, 21, 2249. [Google Scholar] [CrossRef]
- Solberg, M.E.; Olweus, D. Prevalence Estimation of School Bullying with the Olweus Bully/Victim Questionnaire. Aggress. Behav. 2003, 29, 239–268. [Google Scholar] [CrossRef]
- Chen, G.; Gully, S.M.; Eden, D. Validation of a New General Self-Efficacy Scale. Organ. Res. Methods 2001, 4, 62–83. [Google Scholar] [CrossRef]
- Zeng, G.; Fung, S.; Li, J.; Hussain, N.; Yu, P. Evaluating the Psychometric Properties and Factor Structure of the General Self-Efficacy Scale in China. Curr. Psychol. 2020, 41, 3970–3980. [Google Scholar] [CrossRef]
- Jiang, Q.; Zhu, Y. Further study of trait coping style questionnaire. Chin. J. Behav. Med. Brain Sci. 1999, 3, 167–169. [Google Scholar]
- Shao, R.; He, P.; Ling, B.; Tan, L.; Xu, L.; Hou, Y.; Kong, L.; Yang, Y. Prevalence of Depression and Anxiety and Correlations between Depression, Anxiety, Family Functioning, Social Support and Coping Styles among Chinese Medical Students. BMC Psychol. 2020, 8, 38. [Google Scholar] [CrossRef]
- Kroenke, K.; Spitzer, R.L.; Williams, J.B.W. The PHQ-9: Validity of a Brief Depression Severity Measure. J. Gen. Intern. Med. 2001, 16, 606–613. [Google Scholar] [CrossRef] [PubMed]
- Wang, W.; Bian, Q.; Zhao, Y.; Li, X.; Wang, W.; Du, J.; Zhang, G.; Zhou, Q.; Zhao, M. Reliability and Validity of the Chinese Version of the Patient Health Questionnaire (PHQ-9) in the General Population. Gen. Hosp. Psychiatry 2014, 36, 539–544. [Google Scholar] [CrossRef]
- Spitzer, R.L.; Kroenke, K.; Williams, J.B.W.; Löwe, B. A Brief Measure for Assessing Generalized Anxiety Disorder: The GAD-7. Arch. Intern. Med. 2006, 166, 1092–1097. [Google Scholar] [CrossRef] [PubMed]
- Sheehan, D.V.; Lecrubier, Y.; Sheehan, K.H.; Amorim, P.; Janavs, J.; Weiller, E.; Hergueta, T.; Baker, R.; Dunbar, G.C. The Mini-International Neuropsychiatric Interview (MINI): The Development and Validation of a Structured Diagnostic Psychiatric Interview for DSM-IV and ICD-10. J. Clin. Psychiatry 1998, 59, 22–33. [Google Scholar] [PubMed]
- Chen, L.; Liu, Y.-H.; Zheng, Q.-W.; Xiang, Y.-T.; Duan, Y.; Wang, G.; Fang, Y.-R.; Lu, Z.; Yang, H.-C.; Hu, J. Suicide Risk in Major Affective Disorder: Results from a National Survey in China. J. Affect. Disord. 2014, 155, 174–179. [Google Scholar] [CrossRef]
- Schneider, B.; Philipp, M.; Müller, M.J. Psychopathological Predictors of Suicide in Patients with Major Depression during a 5-Year Follow-Up. Eur. Psychiatry 2001, 16, 283–288. [Google Scholar] [CrossRef]
- Tsai, P.-S.; Wang, S.-Y.; Wang, M.-Y.; Su, C.-T.; Yang, T.-T.; Huang, C.-J.; Fang, S.-C. Psychometric Evaluation of the Chinese Version of the Pittsburgh Sleep Quality Index (CPSQI) in Primary Insomnia and Control Subjects. Qual. Life Res. 2005, 14, 1943–1952. [Google Scholar] [CrossRef]
- Varghese, N.; Buergin, D.; Boonmann, C.; Stadler, C.; Schmid, M.; Eckert, A.; Unternaehrer, E. Interplay between Stress, Sleep, and BDNF in a High-Risk Sample of Young Adults. Sci. Rep. 2023, 13, 20524. [Google Scholar] [CrossRef] [PubMed]
- Baron, R.M.; Kenny, D.A. The Moderator–Mediator Variable Distinction in Social Psychological Research: Conceptual, Strategic, and Statistical Considerations. J. Pers. Soc. Psychol. 1986, 51, 1173. [Google Scholar] [CrossRef] [PubMed]
- Hayes, A.F. Introduction to Mediation, Moderation, and Conditional Process Analysis: A Regression-Based Approach; Guilford Publications: New York, NY, USA, 2017; ISBN 146253466X. [Google Scholar]
- Antoniadou, N.; Kokkinos, C.M.; Markos, A. Development, Construct Validation and Measurement Invariance of the Greek Cyber-Bullying/Victimization Experiences Questionnaire (CBVEQ-G). Comput. Human Behav. 2016, 65, 380–390. [Google Scholar] [CrossRef]
- Hutchinson, M. Exploring the Impact of Bullying on Young Bystanders. Educ. Psychol. Pract. 2012, 28, 425–442. [Google Scholar] [CrossRef]
- Rivers, I.; Poteat, V.P.; Noret, N.; Ashurst, N. Observing Bullying at School: The Mental Health Implications of Witness Status. Sch. Psychol. Q. 2009, 24, 211. [Google Scholar] [CrossRef]
- Midgett, A.; Doumas, D.M. Witnessing Bullying at School: The Association between Being a Bystander and Anxiety and Depressive Symptoms. Sch. Ment. Health 2019, 11, 454–463. [Google Scholar] [CrossRef]
- Janson, G.R.; Carney, J.V.; Hazler, R.J.; Oh, I. Bystanders’ Reactions to Witnessing Repetitive Abuse Experiences. J. Couns. Dev. 2009, 87, 319–326. [Google Scholar] [CrossRef]
- Evans, C.B.R.; Smokowski, P.R.; Rose, R.A.; Mercado, M.C.; Marshall, K.J. Cumulative Bullying Experiences, Adolescent Behavioral and Mental Health, and Academic Achievement: An Integrative Model of Perpetration, Victimization, and Bystander Behavior. J. Child Fam. Stud. 2019, 28, 2415–2428. [Google Scholar] [CrossRef]
- Janson, G.R.; Hazler, R.J. Trauma Reactions of Bystanders and Victims to Repetitive Abuse Experiences. Violence Vict. 2004, 19, 239–255. [Google Scholar] [CrossRef]
- World Health Organization. Global Status Report on Preventing Violence against Children; World Health Organization: Geneva, Switzerland, 2020. [Google Scholar]
- Sawyer, M.G.; Pfeiffer, S.; Spence, S.H. Life Events, Coping and Depressive Symptoms among Young Adolescents: A One-Year Prospective Study. J. Affect. Disord. 2009, 117, 48–54. [Google Scholar] [CrossRef]
- Sampasa-Kanyinga, H.; Roumeliotis, P.; Xu, H. Associations between Cyberbullying and School Bullying Victimization and Suicidal Ideation, Plans and Attempts among Canadian Schoolchildren. PLoS ONE 2014, 9, e102145. [Google Scholar] [CrossRef] [PubMed]
- Diamantopoulos, A.; Sarstedt, M.; Fuchs, C.; Wilczynski, P.; Kaiser, S. Guidelines for Choosing between Multi-Item and Single-Item Scales for Construct Measurement: A Predictive Validity Perspective. J. Acad. Mark. Sci. 2012, 40, 434–449. [Google Scholar] [CrossRef]
- Fuchs, C.; Diamantopoulos, A. Using Single-Item Measures for Construct Measurement in Management Research: Conceptual Issues and Application Guidelines. Die Betriebswirtschaft 2009, 69, 195. [Google Scholar]
- Franke, G.R.; Rapp, A.; Andzulis, J.M. Using Shortened Scales in Sales Research: Risks, Benefits, and Strategies. J. Pers. Sell. Sales Manag. 2013, 33, 319–328. [Google Scholar] [CrossRef]
- Gogol, K.; Brunner, M.; Goetz, T.; Martin, R.; Ugen, S.; Keller, U.; Fischbach, A.; Preckel, F. “My Questionnaire Is Too Long!” The Assessments of Motivational-Affective Constructs with Three-Item and Single-Item Measures. Contemp. Educ. Psychol. 2014, 39, 188–205. [Google Scholar] [CrossRef]
- Rhee, S.; Lee, S.-Y.; Jung, S.-H. Ethnic Differences in Bullying Victimization and Psychological Distress: A Test of an Ecological Model. J. Adolesc. 2017, 60, 155–160. [Google Scholar] [CrossRef]
- Vervoort, M.H.M.; Scholte, R.H.J.; Overbeek, G. Bullying and Victimization among Adolescents: The Role of Ethnicity and Ethnic Composition of School Class. J. Youth Adolesc. 2010, 39, 1–11. [Google Scholar] [CrossRef]
- Jansen, P.W.; Mieloo, C.L.; Dommisse-van Berkel, A.; Verlinden, M.; van der Ende, J.; Stevens, G.; Verhulst, F.C.; Jansen, W.; Tiemeier, H. Bullying and Victimization among Young Elementary School Children: The Role of Child Ethnicity and Ethnic School Composition. Race Soc. Probl. 2016, 8, 271–280. [Google Scholar] [CrossRef]
- Ba, Z.; Han, Z.; Gong, Z.; Li, F.; Zhang, H.; Zhang, G. Ethnic Differences in Experiences of School Bullying in China. Child. Youth Serv. Rev. 2019, 104, 104402. [Google Scholar] [CrossRef]




| Characteristic | Number of Participants | Percent (%) |
|---|---|---|
| Age (Years) | ||
| 10–13 | 164 | 1.4% |
| 14–17 | 9936 | 84.7% |
| 18–21 | 1634 | 13.9% |
| Gender | ||
| Male | 6317 | 53.8% |
| Female | 5417 | 46.2% |
| Ethnic group | ||
| Han | 11,702 | 99.7% |
| Others | 32 | 0.3% |
| School level | ||
| Junior high school | 8741 | 74.5% |
| High school | 2993 | 25.5% |
| School type | ||
| Boarding school | 3013 | 25.7% |
| Day school | 8545 | 72.8% |
| Missing | 176 | 1.5% |
| Residence | ||
| Urban | 6735 | 56.5% |
| Rural | 4399 | 36.9% |
| Missing | 600 | 6.6% |
| Only child in the family | ||
| Yes | 4006 | 33.6% |
| No | 7666 | 64.3% |
| Missing | 62 | 2.1% |
| Father’s education level | ||
| High school or lower | 9340 | 79.6% |
| College or higher | 2385 | 20.3% |
| Missing | 9 | 0.1% |
| Mother’s education level | ||
| High school or lower | 9692 | 82.6% |
| College or higher | 2018 | 17.2% |
| Missing | 24 | 0.2% |
| Bullying victimization | ||
| Never | 10,828 | 92.3% |
| Sometimes | 675 | 5.8% |
| Often | 144 | 1.2% |
| Everyday | 87 | 0.7% |
| Bullying perpetration | ||
| Never | 9820 | 83.7% |
| Sometimes | 1666 | 14.2% |
| Often | 178 | 1.5% |
| Everyday | 70 | 0.6% |
| Positive bystander behavior | ||
| None | 5599 | 47.7% |
| One option | 5996 | 51.1% |
| Two options | 139 | 1.2% |
| Negative bystander behavior | ||
| None | 10,771 | 91.8% |
| One option | 959 | 8.1% |
| Two options | 4 | 0.1% |
| BV | BP | Pby | Nby | AS | DS | SR | SD | GESE | Ptcsq | Ntscq | |
|---|---|---|---|---|---|---|---|---|---|---|---|
| BV | 1 | ||||||||||
| BP | 0.268 *** | 1 | |||||||||
| Pby | 0.047 *** | 0.044 *** | 1 | ||||||||
| Nby | 0.199 *** | 0.200 *** | −0.311 *** | 1 | |||||||
| AS | 0.135 *** | 0.177 *** | 0.007 | 0.134 *** | 1 | ||||||
| DS | 0.166 *** | 0.198 *** | −0.015 | 0.170 *** | 0.815 *** | 1 | |||||
| SR | 0.177 *** | 0.149 *** | −0.025 *** | 0.164 *** | 0.415 *** | 0.498 *** | 1 | ||||
| SD | 0.132 *** | 0.161 *** | 0.014 | 0.113 *** | 0.477 *** | 0.522 *** | 0.342 *** | 1 | |||
| GESE | −0.043 *** | −0.058 *** | 0.003 | −0.052 *** | −0.218 *** | −0.234 *** | −0.154 *** | −0.157 *** | 1 | ||
| Ptcsq | −0.083 *** | −0.049 *** | 0.037 *** | −0.082 *** | −0.168 *** | −0.186 *** | −0.171 *** | −0.095 *** | 0.376 *** | 1 | |
| Ntscq | 0.087 *** | 0.114 *** | −0.043 *** | 0.115 *** | 0.486 *** | 0.510 *** | 0.354 *** | 0.392 *** | −0.103 *** | 0.141 *** | 1 |
| Mean | 0.1 | 0.2 | 0.5 | 0.1 | 5.2 | 5.4 | 2.6 | 4.3 | 24.9 | 30.1 | 25.5 |
| SD | 0.4 | 0.5 | 0.5 | 0.3 | 5.1 | 6.1 | 6.2 | 4.9 | 6.5 | 8.4 | 8.8 |
| n = 10,713 | DS | Ntcsq | Ptcsq | GSES | DS |
|---|---|---|---|---|---|
| Sex | 0.102 *** | 0.136 *** | −0.030 ** | −0.146 *** | 0.011 |
| Age | 0.118 *** | 0.117 *** | −0.066 *** | −0.103 *** | 0.031 * |
| School level | 0.033 | 0.041 * | 0.037 * | −0.008 | 0.019 |
| School type | 0.032 ** | −0.028 * | −0.058 *** | −0.073 *** | 0.029 ** |
| Residence | 0.005 | −0.024 * | −0.029 ** | −0.052 *** | 0.007 |
| One-child | −0.005 | −0.001 | 0.009 | 0.003 | −0.002 |
| Edu-Father | −0.014 | 0.001 | 0.043 *** | 0.073 *** | 0.001 |
| Edu-Mother | 0.005 | 0.020 | 0.041 *** | 0.080 *** | 0.010 |
| BV | 0.203 *** | 0.092 *** | −0.088 *** | −0.048 *** | 0.128 *** |
| Ntcsq | 0.541 *** | ||||
| Ptcsq | −0.240 *** | ||||
| GSES | −0.072 *** | ||||
| R2 | 0.064 | 0.053 | 0.021 | 0.059 | 0.352 |
| Total indirect effect: | β: 0.075 | Boot SE: 0.006 | Boot 95% CI: [0.064, 0.086] | ||
| Indirect path1: Ntcsq | β: 0.050 | Boot SE: 0.006 | Boot 95% CI: [0.038, 0.063] | ||
| Indirect path2: Ptcsq | β: 0.021 | Boot SE: 0.003 | Boot 95% CI: [0.015, 0.027] | ||
| Indirect path3: GSES | β: 0.004 | Boot SE: 0.001 | Boot 95% CI: [0.002, 0.005] | ||
| n= 10,713 | AS | Ntcsq | Ptcsq | GSES | AS |
| Sex | 0.127 *** | 0.136 *** | −0.030 ** | −0.146 *** | 0.041 *** |
| Age | 0.102 *** | 0.117 *** | −0.066 *** | −0.103 *** | 0.021 |
| School level | 0.054 ** | 0.041 * | 0.037 * | −0.008 | 0.041 ** |
| School type | 0.012 | −0.028 * | −0.058 *** | −0.073 *** | 0.009 |
| Residence | 0.012 | −0.024 * | −0.029 ** | −0.052 *** | 0.014 |
| One-child | −0.002 | −0.001 | 0.009 | 0.003 | 0.001 |
| Edu-Father | −0.010 | 0.001 | 0.043 *** | 0.073 *** | 0.005 |
| Edu-Mother | −0.002 | 0.020 | 0.041 *** | 0.080 *** | 0.003 |
| BV | 0.161 *** | 0.092 *** | −0.088 *** | −0.048 *** | 0.092 *** |
| Ntcsq | 0.504 *** | ||||
| Ptcsq | −0.219 *** | ||||
| GSES | −0.074 *** | ||||
| R2 | 0.059 | 0.053 | 0.021 | 0.059 | 0.309 |
| Total indirect effect: | β: 0.069 | Boot SE: 0.005 | Boot 95% CI: [0.059, 0.080] | ||
| Indirect path1: Ntcsq | β: 0.047 | Boot SE: 0.006 | Boot 95% CI: [0.035, 0.058] | ||
| Indirect path2: Ptcsq | β: 0.019 | Boot SE: 0.003 | Boot 95% CI: [0.014, 0.024] | ||
| Indirect path3: GSES | β: 0.004 | Boot SE: 0.001 | Boot 95% CI: [0.002,0.006] | ||
| n= 10,713 | SR | Ntcsq | Ptcsq | GSES | SR |
| Sex | 0.101 *** | 0.136 *** | −0.030 ** | −0.146 *** | 0.049 *** |
| Age | 0.037 * | 0.117 *** | −0.066 *** | −0.103 *** | −0.016 |
| School level | −0.032 | 0.041 * | 0.037 * | −0.008 | −0.038 * |
| School type | 0.050 *** | −0.028 * | −0.058 *** | −0.073 *** | 0.048 *** |
| Residence | −0.013 | −0.024 * | −0.029 ** | −0.052 *** | −0.011 |
| One-child | 0.008 | −0.001 | 0.009 | 0.003 | 0.011 |
| Edu-Father | −0.017 | 0.001 | 0.043 *** | 0.073 *** | −0.008 |
| Edu-Mother | −0.005 | 0.020 | 0.041 *** | 0.080 *** | −0.004 |
| BV | 0.198 *** | 0.092 *** | −0.088 *** | −0.048 *** | 0.150 *** |
| Ntcsq | 0.337 *** | ||||
| Ptcsq | −0.196 *** | ||||
| GSES | −0.004 | ||||
| R2 | 0.050 | 0.053 | 0.023 | 0.059 | 0.162 |
| Total indirect effect: | β: 0.049 | Boot SE: 0.003 | Boot 95% CI: [0.042, 0.055] | ||
| Indirect path1: Ntcsq | β: 0.031 | Boot SE: 0.004 | Boot 95% CI: [0.023, 0.039] | ||
| Indirect path2: Ptcsq | β: 0.017 | Boot SE: 0.003 | Boot 95% CI: [0.012, 0.022] | ||
| Indirect path3: GSES | β: 0.000 | Boot SE: 0.001 | Boot 95% CI: [−0.001, 0.001] | ||
| n= 10,713 | SD | Ntcsq | Ptcsq | GSES | SD |
| Sex | 0.078 *** | 0.136 *** | −0.030 ** | −0.146 *** | 0.010 |
| Age | 0.069 *** | 0.117 *** | 0.066 *** | −0.103 *** | 0.008 |
| School level | −0.048 ** | 0.041 * | 0.037 * | −0.008 | −0.060 *** |
| School type | −0.024 * | −0.028 * | −0.058 *** | −0.073 *** | −0.023 * |
| Residence | 0.000 | −0.024 * | −0.029 ** | −0.052 *** | 0.003 |
| One-child | 0.004 | −0.001 | 0.009 | 0.003 | 0.006 |
| Edu-Father | 0.011 | 0.001 | 0.043 *** | 0.073 *** | 0.021 |
| Edu-Mother | −0.007 | 0.020 | 0.041 *** | 0.080 *** | −0.005 |
| BV | 0.161 *** | 0.092 *** | −0.088 *** | −0.048 *** | 0.110 *** |
| Ntcsq | 0.406 *** | ||||
| Ptcsq | −0.117 *** | ||||
| GSES | −0.059 *** | ||||
| R2 | 0.032 | 0.053 | 0.021 | 0.059 | 0.187 |
| Total indirect effect: | β: 0.057 | Boot SE: 0.004 | Boot 95% CI: [0.042, 0.059] | ||
| Indirect path1: Ntcsq | β: 0.038 | Boot SE: 0.005 | Boot 95% CI: [0.029, 0.047] | ||
| Indirect path2: Ptcsq | β: 0.010 | Boot SE: 0.002 | Boot 95% CI: [0.007, 0.014] | ||
| Indirect path3: GSES | β: 0.003 | Boot SE: 0.001 | Boot 95% CI: [0.001, 0.005] | ||
| n = 10,713 | DS | Ntcsq | Ptcsq | GSES | DS |
|---|---|---|---|---|---|
| Sex | 0.113 *** | 0.146 *** | −0.029 ** | −0.150 *** | 0.017 *** |
| Age | 0.109 *** | 0.112 *** | −0.063 *** | −0.101 *** | 0.026 *** |
| School level | 0.033 | 0.041 * | 0.038 * | −0.008 | 0.019 |
| School type | 0.033 ** | −0.029 * | −0.059 ** | −0.073 *** | 0.029 ** |
| Residence | 0.006 | −0.023 * | −0.030 ** | −0.052 *** | 0.008 |
| One-child | −0.002 | 0.001 | 0.007 | 0.001 | 0.001 |
| Edu-Father | −0.010 | 0.003 | 0.043 *** | 0.072 *** | 0.004 |
| Edu-Mother | 0.006 | 0.021 | 0.040 *** | 0.080 *** | 0.011 |
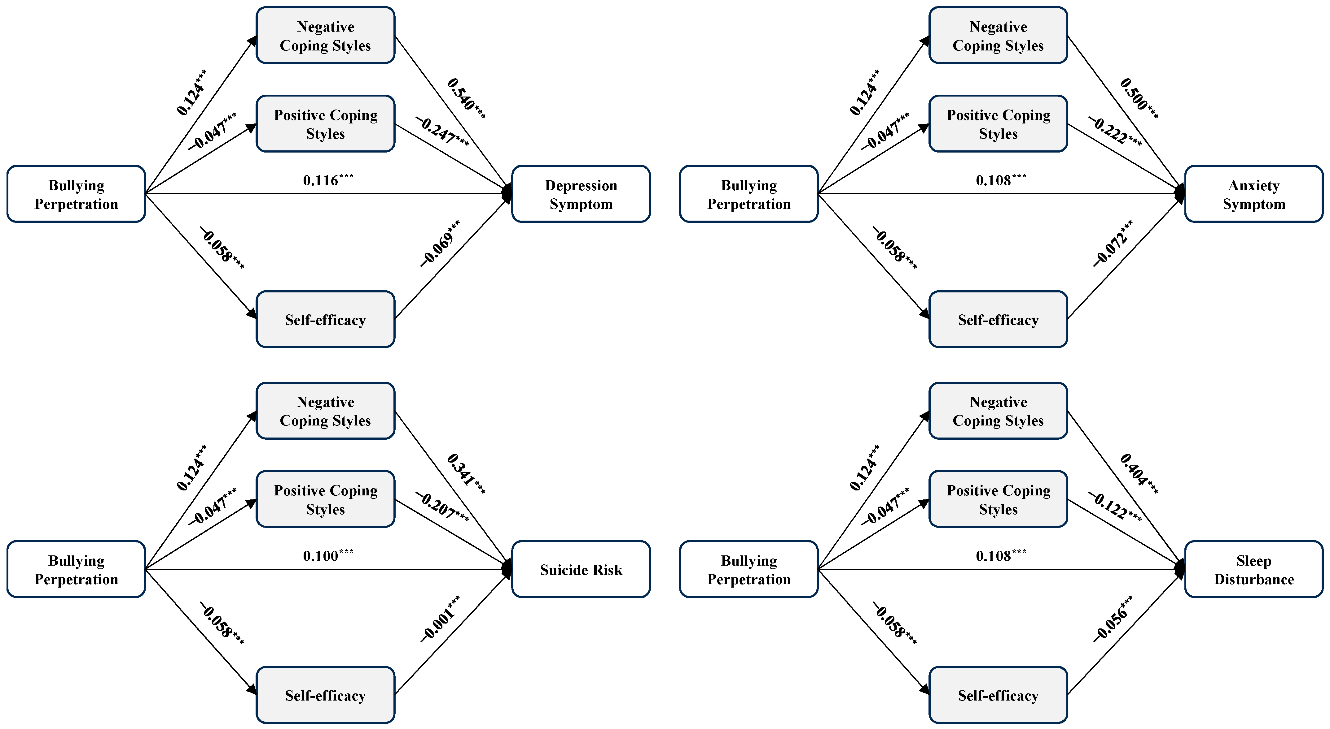
| BP | 0.199 *** | 0.124 *** | −0.047 *** | −0.058 *** | 0.116 *** |
| Ntcsq | 0.540 *** | ||||
| Ptcsq | −0.247 *** | ||||
| GSES | −0.069 *** | ||||
| R2 | 0.062 | 0.059 | 0.015 | 0.060 | 0.349 |
| Total indirect effect: | β: 0.082 | Boot SE: 0.005 | Boot 95% CI: [0.072, 0.093] | ||
| Indirect path1: Ntcsq | β: 0.067 | Boot SE: 0.006 | Boot 95% CI: [0.056, 0.078] | ||
| Indirect path2: Ptcsq | β: 0.012 | Boot SE: 0.003 | Boot 95% CI: [0.007, 0.017] | ||
| Indirect path3: GSES | β: 0.004 | Boot SE: 0.001 | Boot 95% CI: [0.002, 0.006] | ||
| n= 10,713 | AS | Ntcsq | Ptcsq | GSES | AS |
| Sex | 0.140 *** | 0.146 *** | −0.029 ** | −0.150 *** | 0.050 *** |
| Age | 0.095 *** | 0.112 *** | −0.063 *** | −0.101 *** | 0.018 |
| School level | 0.055 ** | 0.041 * | 0.038 * | −0.008 | 0.042 * |
| School type | 0.012 | −0.029 * | −0.059 ** | −0.073 *** | 0.008 |
| Residence | 0.013 | −0.023 * | −0.030 ** | −0.052 *** | 0.014 |
| One-child | 0.002 | 0.001 | 0.007 | 0.001 | 0.003 |
| Edu-Father | −0.006 | 0.003 | 0.043 *** | 0.072 *** | 0.007 |
| Edu-Mother | −0.001 | 0.021 | 0.040 *** | 0.080 *** | 0.004 |
| BP | 0.185 *** | 0.124 *** | −0.047 *** | −0.058 *** | 0.108 *** |
| Ntcsq | 0.500 *** | ||||
| Ptcsq | −0.222 *** | ||||
| GSES | −0.072 *** | ||||
| R2 | 0.067 | 0.059 | 0.015 | 0.060 | 0.312 |
| Total indirect effect: | β: 0.076 | Boot SE: 0.005 | Boot 95% CI: [0.070, 0.086] | ||
| Indirect path1: Ntcsq | β: 0.062 | Boot SE: 0.005 | Boot 95% CI: [0.051, 0.072] | ||
| Indirect path2: Ptcsq | β: 0.103 | Boot SE: 0.002 | Boot 95% CI: [0.006, 0.015] | ||
| Indirect path3: GSES | β: 0.004 | Boot SE: 0.001 | Boot 95% CI: [0.002, 0.006] | ||
| n= 10,713 | SR | Ntcsq | Ptcsq | GSES | SR |
| Sex | 0.106 *** | 0.146 *** | −0.029 ** | −0.150 *** | 0.050 *** |
| Age | 0.030 | 0.112 *** | 0.063 *** | −0.101 *** | −0.022 |
| School level | −0.032 | 0.041 * | 0.038 * | −0.008 | −0.038 ** |
| School type | 0.052 *** | −0.029 * | −0.059 *** | −0.073 *** | 0.050 *** |
| Residence | −0.012 | −0.023 * | −0.030 ** | −0.052 *** | −0.010 |
| One-child | 0.013 | 0.001 | 0.007 | 0.001 | 0.014 |
| Edu-Father | −0.014 | 0.003 | 0.043 *** | 0.072 *** | −0.006 |
| Edu-Mother | −0.004 | 0.021 | 0.040 *** | 0.080 *** | −0.002 |
| BP | 0.152 *** | 0.124 *** | −0.047 *** | −0.058 *** | 0.100 *** |
| Ntcsq | 0.341 *** | ||||
| Ptcsq | −0.207 *** | ||||
| GSES | −0.001 | ||||
| R2 | 0.034 | 0.059 | 0.015 | 0.060 | 0.150 |
| Total indirect effect: | β: 0.052 | Boot SE: 0.003 | Boot 95% CI: [0.045, 0.059] | ||
| Indirect path1: Ntcsq | β: 0.042 | Boot SE: 0.004 | Boot 95% CI: [0.035, 0.050] | ||
| Indirect path2: Ptcsq | β: 0.010 | Boot SE: 0.002 | Boot 95% CI: [0.006, 0.014] | ||
| Indirect path3: GSES | β: 0.000 | Boot SE: 0.001 | Boot 95% CI: [−0.001, 0.002] | ||
| n= 10,713 | SD | Ntcsq | Ptcsq | GSES | SD |
| Sex | 0.087 *** | 0.146 *** | −0.029 ** | −0.150 *** | 0.017 |
| Age | 0.062 *** | 0.112 *** | 0.063 *** | −0.101 *** | 0.003 |
| School level | −0.047 ** | 0.041 * | 0.038 * | −0.008 | −0.060 *** |
| School type | −0.023 * | −0.029 * | −0.059 *** | −0.073 *** | −0.023 * |
| Residence | 0.001 | −0.023 * | −0.030 ** | −0.052 *** | 0.004 |
| One-child | 0.008 | 0.001 | 0.007 | 0.001 | 0.008 |
| Edu-Father | 0.015 | 0.003 | 0.043 *** | 0.072 *** | 0.023 * |
| Edu-Mother | −0.006 | 0.021 | 0.040 *** | 0.080 *** | −0.005 |
| BP | 0.167 *** | 0.124 *** | −0.047 *** | −0.058 *** | 0.108 *** |
| Ntcsq | 0.404 *** | ||||
| Ptcsq | −0.122 *** | ||||
| GSES | −0.056 *** | ||||
| R2 | 0.034 | 0.059 | 0.015 | 0.060 | 0.187 |
| Total indirect effect: | β: 0.059 | Boot SE: 0.004 | Boot 95% CI: [0.051, 0.067] | ||
| Indirect path1: Ntcsq | β: 0.050 | Boot SE: 0.004 | Boot 95% CI: [0.042, 0.058] | ||
| Indirect path2: Ptcsq | β: 0.006 | Boot SE: 0.001 | Boot 95% CI: [0.003, 0.009] | ||
| Indirect path3: GSES | β: 0.003 | Boot SE: 0.001 | Boot 95% CI: [0.002, 0.005] | ||
| n = 10,713 | DS | Ntcsq | Ptcsq | GSES | DS |
|---|---|---|---|---|---|
| Sex | 0.103 *** | 0.139 *** | −0.031 ** | −0.147 *** | 0.010 |
| Age | 0.108 *** | 0.112 *** | 0.062 *** | −0.101 *** | 0.026 |
| School level | 0.023 | 0.035 * | 0.042 * | −0.005 | 0.014 |
| School type | 0.029 ** | −0.031 * | −0.056 *** | −0.072 *** | 0.027 * |
| Residence | 0.007 | −0.022 * | −0.031 ** | −0.053 *** | 0.008 |
| One-Child | −0.004 | −0.001 | 0.009 | 0.002 | −0.002 |
| Edu-Father | −0.012 | −0.002 | 0.042 *** | 0.073 *** | 0.003 |
| Edu-Mother | 0.001 | 0.017 | 0.043 *** | 0.082 *** | 0.008 |
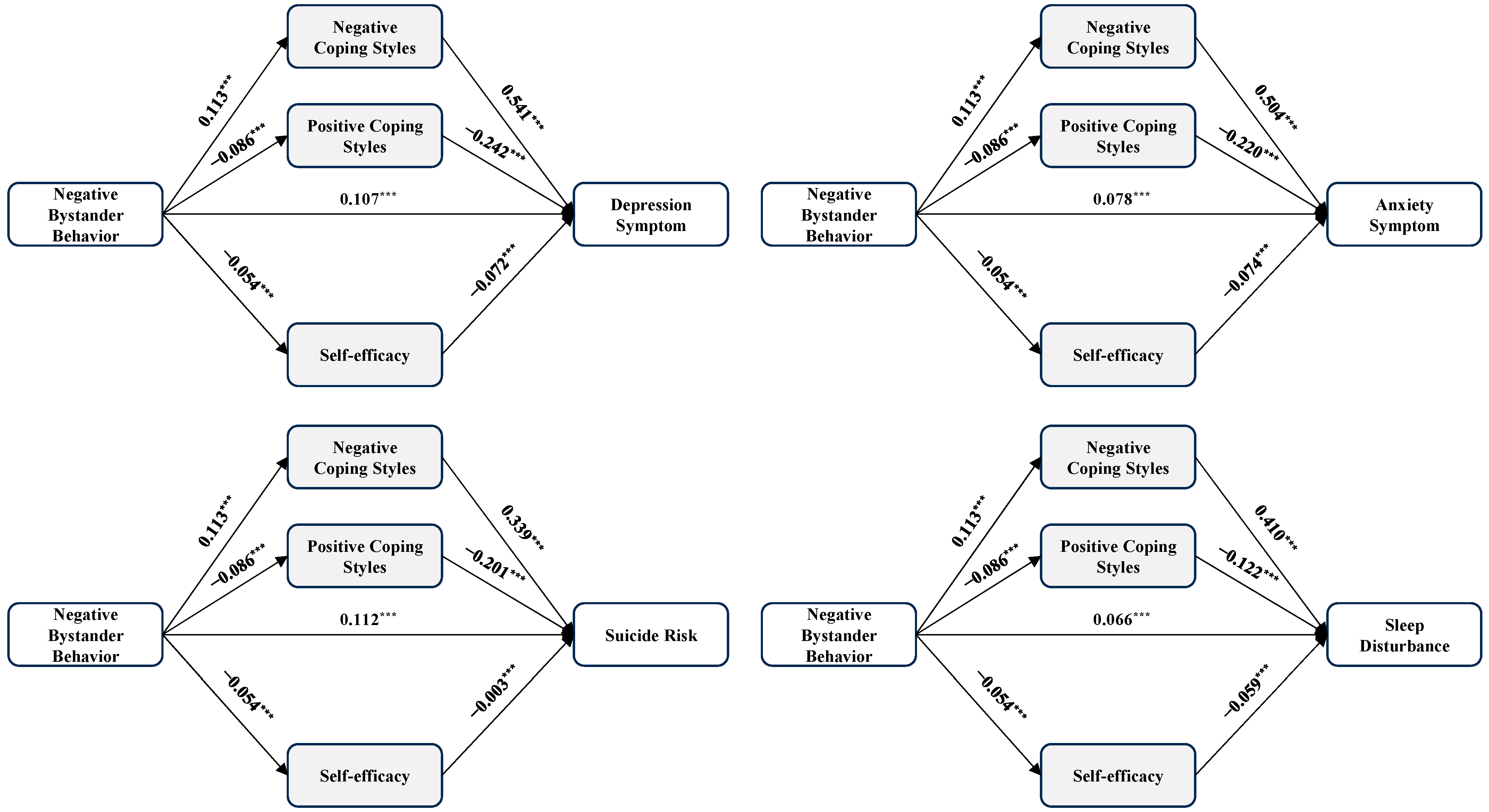
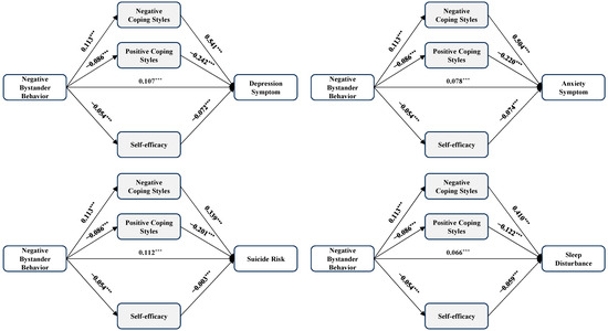
| Nby | 0.192 *** | 0.113 *** | −0.086 *** | −0.054 *** | 0.107 *** |
| Ntcsq | 0.541 *** | ||||
| Ptcsq | −0.242 *** | ||||
| GSES | −0.072 *** | ||||
| R2 | 0.060 | 0.057 | 0.020 | 0.060 | 0.347 |
| Total indirect effect: | β: 0.086 | Boot SE: 0.005 | Boot 95% CI: [0.075, 0.096] | ||
| Indirect Path1: Ntcsq | β: 0.061 | Boot SE: 0.006 | Boot 95% CI: [0.050, 0.072] | ||
| Indirect Path2: Ptcsq | β: 0.021 | Boot SE: 0.003 | Boot 95% CI: [0.016, 0.026] | ||
| Indirect Path3: GSES | β: 0.004 | Boot SE: 0.001 | Boot 95% CI: [0.002, 0.006] | ||
| n= 10,713 | AS | Ntcsq | Ptcsq | GSES | AS |
| Sex | 0.129 *** | 0.139 *** | −0.031 ** | −0.147 *** | 0.041 *** |
| Age | 0.095 *** | 0.112 *** | −0.062 *** | −0.101 *** | 0.017 |
| School level | 0.047 ** | 0.035 * | 0.042 * | −0.005 | 0.038 ** |
| School type | 0.009 | −0.031 * | −0.056 *** | −0.072 *** | 0.007 |
| Residence | 0.014 | −0.022 * | −0.031 ** | −0.053 *** | 0.015 |
| One-Child | −0.001 | −0.001 | 0.009 | 0.002 | 0.001 |
| Edu-Father | −0.008 | −0.002 | 0.042 *** | 0.073 *** | 0.005 |
| Edu-Mother | −0.005 | 0.017 | 0.043 *** | 0.082 *** | 0.001 |
| Nby | 0.157 *** | 0.113 *** | −0.086 *** | −0.054 *** | 0.078 *** |
| Ntcsq | 0.504 *** | ||||
| Ptcsq | −0.220 *** | ||||
| GSES | −0.074 *** | ||||
| R2 | 0.058 | 0.057 | 0.020 | 0.060 | 0.307 |
| Total indirect effect: | β: 0.080 | Boot SE: 0.005 | Boot 95% CI: [0.070, 0.090] | ||
| Indirect Path1: Ntcsq | β: 0.057 | Boot SE: 0.005 | Boot 95% CI: [0.047, 0.067] | ||
| Indirect Path2: Ptcsq | β: 0.019 | Boot SE: 0.003 | Boot 95% CI: [0.014, 0.024] | ||
| Indirect Path3: GSES | β: 0.004 | Boot SE: 0.001 | Boot 95% CI: [0.002, 0.006] | ||
| n= 10,713 | SR | Ntcsq | Ptcsq | GSES | SR |
| Sex | 0.100 *** | 0.139 *** | −0.031 ** | −0.147 *** | 0.046 *** |
| Age | 0.028 * | 0.112 *** | 0.062 *** | −0.101 *** | −0.023 |
| School level | −0.040 * | 0.035 * | 0.042 * | −0.005 | −0.044 ** |
| School type | 0.048 *** | −0.031 * | −0.056 *** | −0.072 *** | 0.047 *** |
| Residence | −0.010 | −0.022 * | −0.031 ** | −0.053 *** | −0.009 |
| One-child | −0.015 | −0.001 | 0.009 | 0.002 | 0.012 |
| Edu-Father | −0.015 | −0.002 | 0.042 *** | 0.073 *** | −0.007 |
| Edu-Mother | −0.009 | 0.017 | 0.043 *** | 0.082 *** | −0.006 |
| Nby | −0.039 *** | 0.113 *** | −0.086 *** | −0.054 *** | 0.112 *** |
| Ntcsq | 0.339 *** | ||||
| Ptcsq | −0.201 *** | ||||
| GSES | −0.003 | ||||
| R2 | 0.039 | 0.057 | 0.020 | 0.060 | 0.152 |
| Total indirect effect: | β: 0.056 | Boot SE: 0.004 | Boot 95% CI: [0.049, 0.063] | ||
| Indirect path1: Ntcsq | β: 0.038 | Boot SE: 0.004 | Boot 95% CI: [0.031, 0.046] | ||
| Indirect path2: Ptcsq | β: −0.017 | Boot SE: 0.002 | Boot 95% CI: [0.013, 0.022] | ||
| Indirect path3: GSES | β: 0.000 | Boot SE: 0.0001 | Boot 95% CI: [−0.001, −0.002] | ||
| n= 10,713 | SD | Ntcsq | Ptcsq | GSES | SD |
| Sex | 0.076 *** | 0.139 *** | −0.031 ** | −0.147 *** | 0.007 |
| Age | 0.063 *** | 0.112 *** | 0.062 *** | −0.101 *** | 0.003 |
| School level | −0.054 ** | 0.035 * | 0.042 * | −0.005 | −0.064 *** |
| School type | −0.025 * | −0.031 * | −0.056 *** | −0.072 *** | −0.024 * |
| Residence | 0.001 | −0.022 * | −0.031 ** | −0.053 *** | 0.004 |
| One-child | 0.005 | −0.001 | 0.009 | 0.002 | 0.007 |
| Edu-Father | 0.013 | −0.002 | 0.042 *** | 0.073 *** | 0.021 |
| Edu-Mother | −0.009 | 0.017 | 0.043 *** | 0.082 *** | −0.007 |
| Nby | 0.126 *** | 0.113 *** | −0.086 *** | −0.054 *** | 0.066 *** |
| Ntcsq | 0.410 *** | ||||
| Ptcsq | −0.122 *** | ||||
| GSES | −0.059 *** | ||||
| R2 | 0.022 | 0.057 | 0.020 | 0.060 | 0.180 |
| Total indirect effect: | β: 0.060 | Boot SE: 0.004 | Boot 95% CI: [0.052, 0.068] | ||
| Indirect path1: Ntcsq | β: 0.046 | Boot SE: 0.004 | Boot 95% CI: [0.038, 0.055] | ||
| Indirect path2: Ptcsq | β: 0.011 | Boot SE: 0.002 | Boot 95% CI: [0.008, 0.014] | ||
| Indirect path3: GSES | β: 0.003 | Boot SE: 0.001 | Boot 95% CI: [0.002, 0.005] | ||
| n = 10,713 | DS | Ntcsq | Ptcsq | GSES | DS |
|---|---|---|---|---|---|
| Sex | 0.087 *** | 0.130 *** | −0.024 * | −0.143 *** | −0.002 |
| Age | 0.115 *** | 0.115 *** | 0.064 *** | −0.103 *** | 0.027 |
| School level | 0.031 | 0.038 * | 0.041 * | −0.008 | 0.019 |
| School type | 0.038 *** | −0.025 * | −0.061 *** | −0.075 *** | 0.032 *** |
| Residence | 0.004 | −0.025 * | −0.029 ** | −0.052 *** | 0.006 |
| One-child | −0.003 | −0.0002 | 0.008 | 0.002 | −0.001 |
| Edu-Father | −0.016 | −0.0002 | 0.044 *** | 0.074 *** | 0.001 |
| Edu-Mother | 0.006 | 0.020 | 0.415 *** | 0.080 *** | 0.011 |
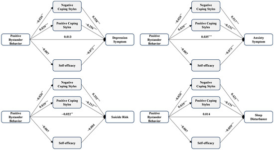
| Pby | −0.011 | −0.026 ** | 0.039 *** | −0.007 | 0.013 |
| Ntcsq | 0.558 *** | ||||
| Ptcsq | −0.256 *** | ||||
| GSES | −0.072 *** | ||||
| R2 | 0.024 | 0.045 | 0.014 | 0.057 | 0.336 |
| Total indirect effect: | β: −0.024 | Boot SE: 0.005 | Boot 95% CI: [−0.035, −0.014] | ||
| Indirect path1: Ntcsq | β: −0.015 | Boot SE: 0.005 | Boot 95% CI: [−0.025, −0.005] | ||
| Indirect path2: Ptcsq | β: −0.010 | Boot SE: 0.003 | Boot 95% CI: [−0.015, −0.005] | ||
| Indirect path3: GSES | β: 0.001 | Boot SE: 0.001 | Boot 95% CI: [−0.001, 0.002] | ||
| n= 10,713 | AS | Ntcsq | Ptcsq | GSES | AS |
| Sex | 0.115 *** | 0.130 *** | −0.024 ** | −0.143 *** | 0.032 *** |
| Age | 0.10 *** | 0.115 *** | −0.064 *** | −0.103 *** | 0.018 |
| School level | 0.055 ** | 0.038 * | 0.041 * | −0.008 | 0.044 ** |
| School type | 0.017 | −0.025 * | −0.061 *** | −0.075 *** | 0.011 |
| Residence | 0.000 | −0.025 * | −0.029 ** | −0.052 *** | 0.013 |
| One-Child | 0.011 | −0.0002 | 0.008 | 0.002 | 0.002 |
| Edu-Father | −0.011 | −0.0002 | 0.044 *** | 0.074 *** | 0.004 |
| Edu-Mother | −0.001 | 0.0196 | 0.042 *** | 0.080 *** | 0.005 |
| Pby | 0.013 | −0.026 ** | 0.039 *** | −0.007 | 0.035 *** |
| Ntcsq | 0.517 *** | ||||
| Ptcsq | −0.232 *** | ||||
| GSES | −0.073 *** | ||||
| R2 | 0.034 | 0.045 | 0.014 | 0.057 | 0.302 |
| Total indirect effect: | β: −0.022 | Boot SE: 0.005 | Boot 95% CI: [−0.032, −0.012] | ||
| Indirect Path1: Ntcsq | β: −0.014 | Boot SE: 0.005 | Boot 95% CI: [−0.023, −0.004] | ||
| Indirect Path2: Ptcsq | β: −0.009 | Boot SE: 0.003 | Boot 95% CI: [−0.013, −0.005] | ||
| Indirect Path3: GSES | β: 0.001 | Boot SE: 0.001 | Boot 95% CI: [−0.001, 0.002] | ||
| n= 10,713 | SR | Ntcsq | Ptcsq | GSES | SR |
| Sex | 0.087 *** | 0.130 *** | −0.024 * | −0.143 *** | 0.035 *** |
| Age | 0.033 * | 0.115 *** | 0.064 *** | −0.103 *** | −0.022 |
| School level | −0.036 * | 0.038 * | 0.041 * | −0.008 | −0.041 ** |
| School type | 0.056 *** | −0.025 * | −0.061 *** | −0.075 *** | 0.052 *** |
| Residence | 0.010 | −0.025 * | −0.029 ** | −0.052 *** | −0.011 |
| One-child | −0.014 | −0.0002 | 0.008 | 0.002 | 0.012 |
| Edu-Father | −0.018 | −0.0002 | 0.044 *** | 0.074 *** | −0.009 |
| Edu-Mother | −0.005 | 0.020 | 0.415 *** | 0.080 *** | −0.003 |
| Pby | −0.039 *** | −0.026 ** | 0.039 *** | −0.007 | −0.022 * |
| Ntcsq | 0.355 *** | ||||
| Ptcsq | −0.213 *** | ||||
| GSES | −0.004 | ||||
| R2 | 0.013 | 0.045 | 0.014 | 0.057 | 0.141 |
| Total indirect effect: | β: −0.018 | Boot SE: 0.004 | Boot 95% CI: [−0.025, −0.011] | ||
| Indirect path1: Ntcsq | β: −0.009 | Boot SE: 0.003 | Boot 95% CI: [−0.016, −0.031] | ||
| Indirect path2: Ptcsq | β: −0.008 | Boot SE: 0.002 | Boot 95% CI: [−0.013, −0.004] | ||
| Indirect path3: GSES | β: 0.000 | Boot SE: 0.0001 | Boot 95% CI: [−0.0003, 0.0004] | ||
| n= 10,713 | SD | Ntcsq | Ptcsq | GSES | SD |
| Sex | 0.066 *** | 0.130 *** | −0.024 * | −0.143 *** | −0.001 |
| Age | 0.067 *** | 0.115 *** | 0.064 *** | −0.103 *** | 0.004 |
| School level | −0.049 ** | 0.038 * | 0.041 * | −0.008 | −0.060 *** |
| School type | −0.019 *** | −0.025 * | −0.061 *** | −0.075 *** | 0.021 * |
| Residence | 0.006 | −0.025 * | −0.029 ** | −0.052 *** | 0.002 |
| One-child | −0.001 | −0.0002 | 0.008 | 0.002 | 0.007 |
| Edu-Father | 0.010 | −0.0002 | 0.044 *** | 0.074 *** | 0.020 |
| Edu-Mother | −0.006 | 0.020 | 0.415 *** | 0.080 *** | −0.004 |
| Pby | −0.002 | −0.026 ** | 0.039 *** | −0.007 | 0.014 |
| Ntcsq | 0.421 *** | ||||
| Ptcsq | −0.131 *** | ||||
| GSES | −0.059 *** | ||||
| R2 | 0.006 | 0.045 | 0.014 | 0.057 | 0.176 |
| Total indirect effect: | β: −0.016 | Boot SE: 0.004 | Boot 95% CI: [−0.024, −0.008] | ||
| Indirect path1: Ntcsq | β: −0.111 | Boot SE: 0.004 | Boot 95% CI: [−0.019, −0.003] | ||
| Indirect path2: Ptcsq | β: −0.005 | Boot SE: 0.001 | Boot 95% CI: [−0.008, −0.003] | ||
| Indirect path3: GSES | β: 0.0004 | Boot SE: 0.001 | Boot 95% CI: [−0.001, 0.002] | ||
Disclaimer/Publisher’s Note: The statements, opinions and data contained in all publications are solely those of the individual author(s) and contributor(s) and not of MDPI and/or the editor(s). MDPI and/or the editor(s) disclaim responsibility for any injury to people or property resulting from any ideas, methods, instructions or products referred to in the content. |
© 2024 by the authors. Licensee MDPI, Basel, Switzerland. This article is an open access article distributed under the terms and conditions of the Creative Commons Attribution (CC BY) license (https://creativecommons.org/licenses/by/4.0/).
Share and Cite
Wang, X.; Shi, L.; Ding, Y.; Liu, B.; Chen, H.; Zhou, W.; Yu, R.; Zhang, P.; Huang, X.; Yang, Y.; et al. School Bullying, Bystander Behavior, and Mental Health among Adolescents: The Mediating Roles of Self-Efficacy and Coping Styles. Healthcare 2024, 12, 1738. https://doi.org/10.3390/healthcare12171738
Wang X, Shi L, Ding Y, Liu B, Chen H, Zhou W, Yu R, Zhang P, Huang X, Yang Y, et al. School Bullying, Bystander Behavior, and Mental Health among Adolescents: The Mediating Roles of Self-Efficacy and Coping Styles. Healthcare. 2024; 12(17):1738. https://doi.org/10.3390/healthcare12171738
Chicago/Turabian StyleWang, Xu, Leiyu Shi, Yunzhi Ding, Bowen Liu, Hongbao Chen, Wei Zhou, Renjie Yu, Peiyun Zhang, Xin Huang, Yong Yang, and et al. 2024. "School Bullying, Bystander Behavior, and Mental Health among Adolescents: The Mediating Roles of Self-Efficacy and Coping Styles" Healthcare 12, no. 17: 1738. https://doi.org/10.3390/healthcare12171738
APA StyleWang, X., Shi, L., Ding, Y., Liu, B., Chen, H., Zhou, W., Yu, R., Zhang, P., Huang, X., Yang, Y., & Wu, Z. (2024). School Bullying, Bystander Behavior, and Mental Health among Adolescents: The Mediating Roles of Self-Efficacy and Coping Styles. Healthcare, 12(17), 1738. https://doi.org/10.3390/healthcare12171738

