Machine Learning-Based Prediction of Readmission Risk in Cardiovascular and Cerebrovascular Conditions Using Patient EMR Data
Abstract
1. Introduction
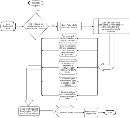
2. Materials and Methods
3. Results
4. Discussion
5. Conclusions
Author Contributions
Funding
Institutional Review Board Statement
Informed Consent Statement
Data Availability Statement
Acknowledgments
Conflicts of Interest
References
- Smeraglio, A.; A Heidenreich, P.; Krishnan, G.; Hopkins, J.; Chen, J.; Shieh, L. Patient vs provider perspectives of 30-day hospital readmissions. BMJ Open Qual. 2019, 8, e000264. [Google Scholar] [CrossRef] [PubMed]
- Zain, A.; Baughman, D.; Waheed, A. Hospital Readmission Rates for Patients Receiving In-Person vs. Telemedicine Discharge Follow-Up Care. J. Am. Board Fam. Med. 2024, 37, 166–171. [Google Scholar] [CrossRef] [PubMed]
- Michailidis, P.; Dimitriadou, A.; Papadimitriou, T.; Gogas, P. Forecasting Hospital Readmissions with Machine Learning. Healthcare 2022, 10, 981. [Google Scholar] [CrossRef]
- Beauvais, B.; Whitaker, Z.; Kim, F.; Anderson, B. Is the Hospital Value-Based Purchasing Program Associated with Reduced Hospital Readmissions? J. Multidiscip. Healthc. 2022, 15, 1089–1099. [Google Scholar] [CrossRef] [PubMed]
- Taylor, K.; Davidson, P.M. Readmission to the hospital: Common, complex and time for a re-think. J. Clin. Nurs. 2021, 30, e56–e59. [Google Scholar] [CrossRef] [PubMed]
- Pereira, F.; Verloo, H.; Taushanov, Z.; Di Giovanni, S.; Meyer-Massetti, C.; Von Gunten, A.; Martins, M.M.; Wernli, B. Risk of 30-day hospital readmission associated with medical conditions and drug regimens of polymedicated, older inpatients discharged home: A registry-based cohort study. BMJ Open 2021, 11, e052755. [Google Scholar] [CrossRef]
- Berenson, R.A.; Paulus, R.A.; Kalman, N.S. Medicare’s readmissions-reduction program--a positive alternative. N. Engl. J. Med. 2012, 366, 1364–1366. [Google Scholar] [CrossRef] [PubMed]
- Devi, R.; Gordon, A.; Dening, T. Enhancing the Quality of Care in Long-Term Care Settings. Int. J. Environ. Res. Public Health 2022, 19, 1409. [Google Scholar] [CrossRef]
- Charlson, M.E.; Carrozzino, D.; Guidi, J.; Patierno, C. Charlson Comorbidity Index: A Critical Review of Clinimetric Properties. Psychother. Psychosom. 2022, 91, 8–35. [Google Scholar] [CrossRef]
- Hwang, A.B.; Schuepfer, G.; Pietrini, M.; Boes, S. External validation of EPIC’s Risk of Unplanned Readmission model, the LACE+ index and SQLape as predictors of unplanned hospital readmissions: A monocentric, retrospective, diagnostic cohort study in Switzerland. PLoS ONE 2021, 16, e0258338. [Google Scholar] [CrossRef]
- Donzé, J.D.; Williams, M.V.; Robinson, E.J.; Zimlichman, E.; Aujesky, D.; Vasilevskis, E.E.; Kripalani, S.; Metlay, J.P.; Wallington, T.; Fletcher, G.S.; et al. International validity of the HOSPITAL score to predict 30-day potentially avoidable hospital readmissions. JAMA Intern. Med. 2016, 176, 496–502. [Google Scholar] [CrossRef] [PubMed]
- Donzé, J.; Aujesky, D.; Williams, D.; Schnipper, J.L. Potentially avoidable 30-day hospital readmissions in medical patients: Derivation and validation of a prediction model. JAMA Intern. Med. 2013, 173, 632–638. [Google Scholar] [CrossRef] [PubMed]
- Glans, M.; Ekstam, A.K.; Jakobsson, U.; Bondesson, Å.; Midlöv, P. Risk factors for hospital readmission in older adults within 30 days of discharge—A comparative retrospective study. BMC Geriatr. 2020, 20, 467. [Google Scholar] [CrossRef] [PubMed]
- Li, Y.; Salimi-Khorshidi, G.; Rao, S.; Canoy, D.; Hassaine, A.; Lukasiewicz, T.; Rahimi, K.; Mamouei, M. Validation of risk prediction models applied to longitudinal electronic health record data for the prediction of major cardiovascular events in the presence of data shifts. Eur. Heart J. Digit. Health 2022, 3, 535–547. [Google Scholar] [CrossRef] [PubMed]
- Min, X.; Yu, B.; Wang, F. Predictive Modeling of the Hospital Readmission Risk from Patients’ Claims Data Using Machine Learning: A Case Study on COPD. Sci. Rep. 2019, 9, 2362. [Google Scholar] [CrossRef] [PubMed]
- Lo, Y.T.; Liao, J.C.; Chen, M.H.; Chang, C.M.; Li, C.T. Predictive modeling for 14-day unplanned hospital readmission risk by using machine learning algorithms. BMC Med Informatics Decis. Mak. 2021, 21, 288. [Google Scholar] [CrossRef]
- Rajkomar, A.; Oren, E.; Chen, K.; Dai, A.M.; Hajaj, N.; Hardt, M.; Liu, P.J.; Liu, X.; Marcus, J.; Sun, M.; et al. Scalable and accurate deep learning with electronic health records. NPJ Digit. Med. 2018, 1, 18. [Google Scholar] [CrossRef]
- Robinson, R. The HOSPITAL score as a predictor of 30-day readmission in a retrospective study at a university-affiliated community hospital. PeerJ 2016, 4, e2441. [Google Scholar] [CrossRef][Green Version]
- Poznyak, A.V.; Litvinova, L.; Poggio, P.; Sukhorukov, V.N.; Orekhov, A.N. Effect of Glucose Levels on Cardiovascular Risk. Cells 2022, 11, 3034. [Google Scholar] [CrossRef]
- Fan, Y.; Wu, M.; Li, X.; Zhao, J.; Shi, J.; Ding, L.; Jiang, H.; Li, Z.; Zhang, W.; Ma, T.; et al. Potassium levels and the risk of all-cause and cardiovascular mortality among patients with cardiovascular diseases: A meta-analysis of cohort studies. Nutr. J. 2024, 23, 8. [Google Scholar] [CrossRef]
- Ozkan, B.; Ndumele, C.E. Addressing Cardiovascular Risk in Diabetes: It’s More Than the Sugar. Am. Heart Assoc. 2023, 147, 1887–1890. [Google Scholar] [CrossRef] [PubMed]
- Pittappilly, M.; Sarao, M.S.; Bambach, W.L.; Helmuth, A.; Nookala, V. Vital signs on hospital discharge and readmission rates. QJM Int. J. Med. 2019, 112, 275–279. [Google Scholar] [CrossRef] [PubMed]
- Chen, T.; Guestrin, C. XGBoost: A Scalable Tree Boosting System. In Proceedings of the KDD ‘16, Proceedings of the 22nd ACM SIGKDD International Conference on Knowledge Discovery and Data Mining, San Francisco, CA, USA, 13–17 August 2016; pp. 785–794.
- Natekin, A.; Knoll, A. Gradient boosting machines, a tutorial. Front. Neurorobotics 2013, 7, 21. [Google Scholar] [CrossRef] [PubMed]
- Baig, M.M.; Hua, N.; Zhang, E.; Robinson, R.; Armstrong, D.; Whittaker, R.; Robinson, T.; Mirza, F.; Ullah, E. Machine Learning-based Risk of Hospital Readmissions: Predicting Acute Readmissions within 30 Days of Discharge. In Proceedings of the 2019 41st Annual International Conference of the IEEE Engineering in Medicine and Biology Society (EMBC), Berlin, Germany, 23–27 July 2019; pp. 2178–2181. [Google Scholar]
- Afrash, M.R.; Kazemi-Arpanahi, H.; Shanbehzadeh, M.; Nopour, R.; Mirbagheri, E. Predicting hospital readmission risk in patients with COVID-19: A machine learning approach. Inform. Med. Unlocked 2022, 30, 100908. [Google Scholar] [CrossRef] [PubMed]
- Lee, E.; Choi, E.K.; Han, K.D.; Lee, H.; Choe, W.S.; Lee, S.R.; Cha, M.J.; Lim, W.H.; Kim, Y.J.; Oh, S. Mortality and causes of death in patients with atrial fibrillation: A nationwide population-based study. PLoS ONE 2018, 13, e0209687. [Google Scholar] [CrossRef]
- Mishra, P.; Singh, U.; Pandey, C.M.; Mishra, P.; Pandey, G. Application of student’s t-test, analysis of variance, and covariance. Ann. Card Anaesth. 2019, 22, 407–411. [Google Scholar] [CrossRef]
- Andrade, C. The P Value and Statistical Significance: Misunderstandings, Explanations, Challenges, and Alternatives. Indian J. Psychol Med. 2019, 41, 210–215. [Google Scholar] [CrossRef]







Disclaimer/Publisher’s Note: The statements, opinions and data contained in all publications are solely those of the individual author(s) and contributor(s) and not of MDPI and/or the editor(s). MDPI and/or the editor(s) disclaim responsibility for any injury to people or property resulting from any ideas, methods, instructions or products referred to in the content. |
© 2024 by the authors. Licensee MDPI, Basel, Switzerland. This article is an open access article distributed under the terms and conditions of the Creative Commons Attribution (CC BY) license (https://creativecommons.org/licenses/by/4.0/).
Share and Cite
Panchangam, P.V.R.; A, T.; B U, T.; Maniaci, M.J. Machine Learning-Based Prediction of Readmission Risk in Cardiovascular and Cerebrovascular Conditions Using Patient EMR Data. Healthcare 2024, 12, 1497. https://doi.org/10.3390/healthcare12151497
Panchangam PVR, A T, B U T, Maniaci MJ. Machine Learning-Based Prediction of Readmission Risk in Cardiovascular and Cerebrovascular Conditions Using Patient EMR Data. Healthcare. 2024; 12(15):1497. https://doi.org/10.3390/healthcare12151497
Chicago/Turabian StylePanchangam, Prasad V. R., Tejas A, Thejas B U, and Michael J. Maniaci. 2024. "Machine Learning-Based Prediction of Readmission Risk in Cardiovascular and Cerebrovascular Conditions Using Patient EMR Data" Healthcare 12, no. 15: 1497. https://doi.org/10.3390/healthcare12151497
APA StylePanchangam, P. V. R., A, T., B U, T., & Maniaci, M. J. (2024). Machine Learning-Based Prediction of Readmission Risk in Cardiovascular and Cerebrovascular Conditions Using Patient EMR Data. Healthcare, 12(15), 1497. https://doi.org/10.3390/healthcare12151497

