Explainable Artificial Intelligence in Quantifying Breast Cancer Factors: Saudi Arabia Context
Abstract
1. Introduction
2. Background
2.1. Machine Learning for Accurate Predictive Analytics
2.2. Machine Learning Techniques for Breast Cancer
2.3. Scarcity of Machine Learning Research in Saudi Breast Cancer
2.4. Machine Learning Interpretation and Explanation in Breast Cancer
2.5. Research Objective
3. Materials and Methods
3.1. Data Source
3.2. Machine Learning for Diagnosis Prediction
- Random Forest: Tuned parameters include the number of trees, their maximum depth, and the minimum samples per leaf. This helps prevent overfitting and improves generalization to unseen data.
- Logistic Regression: Regularization strength (C) was tuned to control the model’s complexity and prevent overfitting, leading to more accurate predictions.
- Decision Trees: Tuning focused on the maximum depth, minimum samples per leaf, and splitting criteria (like Gini impurity) to control the tree’s complexity and enhance interpretability and generalizability.
- Neural Network: The number of hidden layers, neurons per layer, and learning rate were tuned. These are crucial for the model to effectively learn complex data patterns.
- Naive Bayes: The smoothing parameter (alpha) was tuned to address sparse data and avoid overfitting.
- Support Vector Machine (SVM): Tuning focused on the kernel type, regularization parameter (C), and kernel coefficient (gamma) to enable SVM to find the optimal separating hyperplane.
3.2.1. Model Performance and Hyperparameter Tuning
Hyperparameter Exploration
- Specific Hyperparameters: Tuning focused on parameters specific to each model’s architecture. For instance, the number of trees and their maximum depth were explored for Random Forest, while the kernel type and cost parameter (C) were investigated for Support Vector Machines (SVMs).
- Tuning Method: Due to our dataset size, a random search approach was employed to efficiently evaluate a range of hyperparameter values. Random search samples hyperparameter values randomly from a defined range, enabling the exploration of a significant portion of the hyperparameter space while being computationally efficient for smaller datasets.
- Key Observations: Valuable insights were gained from the exploration process. For example, the Random Forest performance improved with an increasing number of trees, up to a certain point. In contrast, SVM achieved better accuracy with a linear kernel compared to a non-linear kernel for this specific dataset. These findings informed the final selection of hyperparameters used in our final models.
Model Evaluation Metrics
- Precision (Equation (2)) focuses on positive predictions, representing the ratio of true positives to the total number of elements labeled as positive.
- Recall (Equation (3)) focuses on completeness, capturing the model’s ability to identify all positive cases. It represents the ratio of true positives to the total number of elements that belong to the positive class.
- F1-Measure (Equation (4)) combines precision and recall into a single score, addressing the limitations of using just one metric.
4. Results
4.1. RQ1: Do the Proposed ML Models Generate Consistent Lists of the Most Important Features? In Other Words, Do LIME and SHAP Yield Similar Results in Terms of Explainability?
4.2. RQ2: Which Features Have the Most Significant Impact on the Model’s Decision-Making Process?
4.3. RQ3: What Obstacles Are Encountered in the Context of Our Study When Implementing eXplainable Artificial Intelligence (XAI)?
5. Discrepancies in Explanation Methods across Algorithmic Models: Analysis and Proposed Solutions
- Algorithmic Complexity: The diverse nature of algorithms, from the simplicity of logistic regression to the complexity of neural networks, can influence how these methods interpret their output [53].
- Feature Importance Sensitivity: Certain algorithms might assign varying degrees of importance to different features. This can lead to fluctuations in the explanation outcomes, as LIME and SHAP might respond differently to these varying importance levels [54].
- Interactions and Nonlinearity: The complex interactions between features in algorithms like decision trees and neural networks can complicate the way LIME and SHAP interpret their behavior. Nonlinearities and interactions may not align with the assumptions these methods make [55].
5.1. Proposed Solutions
- Algorithm-Specific Surrogate Models: Constructing surrogate models that mimic the behavior of each algorithm could lead to more accurate explanations. These models can be designed to capture the nuances of algorithmic interactions, potentially improving the alignment with LIME and SHAP explanations [56].
- Model-Agnostic Ensembles: Employing ensemble techniques that combine LIME and SHAP explanations across various algorithms can provide a more holistic view. By averaging or weighting the explanations, the influence of algorithmic idiosyncrasies can be minimized [57].
- Feature Engineering and Selection: Prioritizing feature engineering and selection tailored to each algorithm’s behavior might mitigate discrepancies. Focusing on features with a high impact within the context of each algorithm can help align the LIME and SHAP explanations.
5.2. Unveiling the Challenges and Opportunities in eXplainable Artificial Intelligence (XAI)
- Sensitivity Analysis: Conduct sensitivity analyses by varying the feature subsets used for different machine learning models. This allows for a comprehensive exploration of how explanations change with varying input spaces.
- Ensemble Explanations: Employ ensemble explanation techniques that consolidate the explanations generated by models with different feature sets. By aggregating diverse explanations, these ensemble methods can provide a more comprehensive view of the model behavior across varying input spaces.
- Consistency Measures: Develop measures to quantify the consistency of explanation outcomes when feature selection varies. This can aid in identifying the degree of stability in feature importance rankings and contributions.
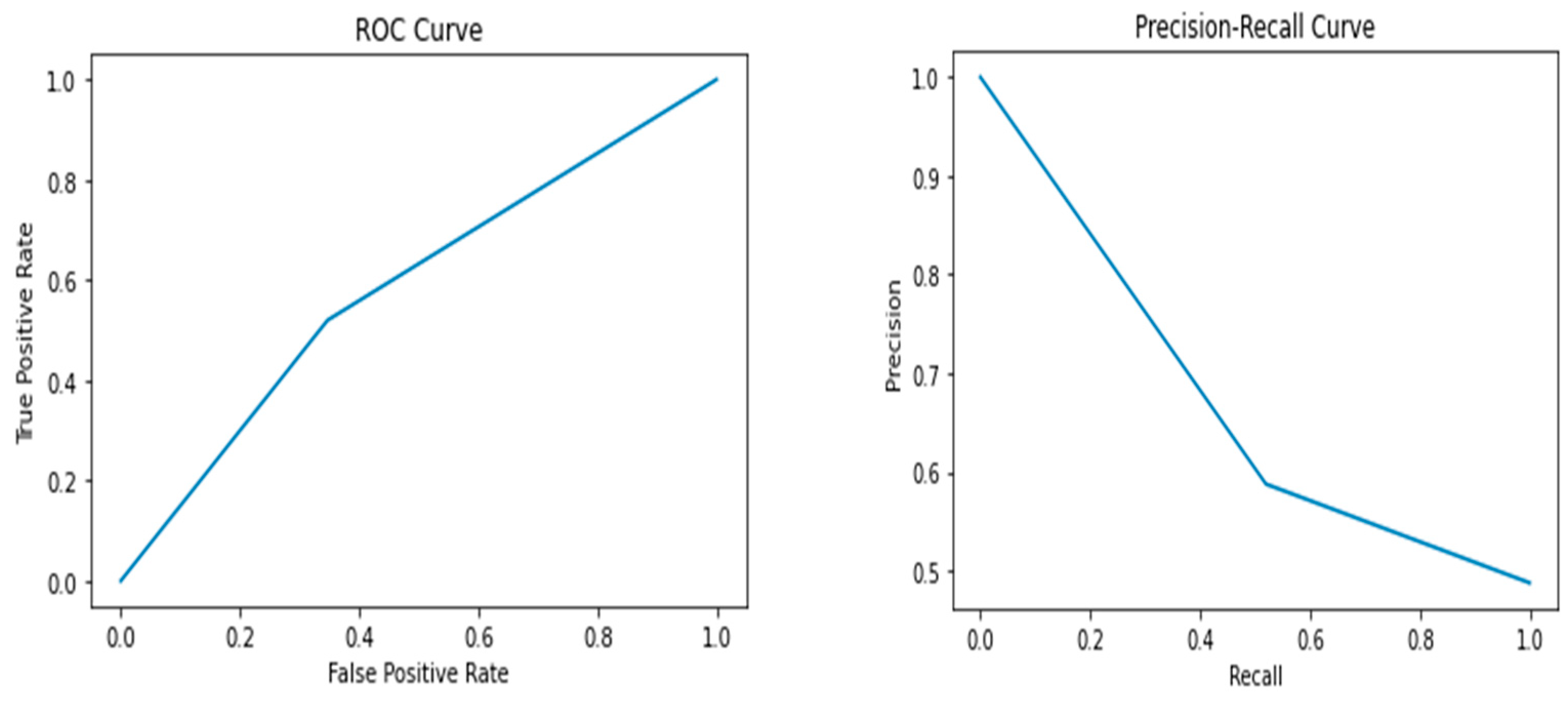
5.3. Receiver Operating Characteristic (ROC) and Precision-Recall (PR) Analysis
5.4. Potential Reasons for Model Performance
- Random Forest Strength:
- Robustness to Overfitting:
- Potential Challenges with SVM:
6. Conclusions
Author Contributions
Funding
Institutional Review Board Statement
Informed Consent Statement
Data Availability Statement
Conflicts of Interest
References
- Alqahtani, W.S.; Almufareh, N.A.; Domiaty, D.M.; Albasher, G.; Alduwish, M.A.; Alkhalaf, H.; Almutlaq, B.A. Epidemiology of cancer in Saudi Arabia thru 2010–2019: A systematic review with constrained meta-analysis Running title: Epidemiology of cancer in Saudi Arabia thru 2010–2019. AIMS Public Health 2020, 7, 679–696. [Google Scholar] [CrossRef] [PubMed]
- World Health Organization. WHO|Breast Cancer; WHO: Geneva, Switzerland, 2021. [Google Scholar]
- Days, H. 2018—World Cancer Day. 2018. Available online: https://www.moh.gov.sa/en/HealthAwareness/HealthDay/2018/Pages/HealthDay-2018-02-04.aspx (accessed on 12 April 2019).
- Cancer Today: Data Visualization Tools for Exploring the Global Cancer Burden in 2020. 2023. Available online: https://gco.iarc.fr/today/data/factsheets/populations/682-saudi-arabia-fact-sheets.pdf (accessed on 12 May 2024).
- Available online: https://shc.gov.sa/Arabic/NCC/Activities/AnnualReports/2018.pdf (accessed on 12 May 2024).
- Almutlaq, B.A.; Almuazzi, R.F.; Almuhayfir, A.A.; Alfouzan, A.M.; Alshammari, B.T.; AlAnzi, H.S.; Ahmed, H.G. Breast cancer in Saudi Arabia and its possible risk factors. J. Cancer Policy 2017, 12, 83–89. [Google Scholar] [CrossRef]
- Asan, O.; Bayrak, A.E.; Choudhury, A. Artificial Intelligence and Human Trust in Healthcare: Focus on Clinicians. J. Med. Internet Res. 2020, 22, e15154. [Google Scholar] [CrossRef] [PubMed]
- Bi, W.L.; Hosny, A.; Schabath, M.B.; Giger, M.L.; Birkbak, N.J.; Mehrtash, A.; Aerts, H.J. Artificial intelligence in cancer imaging: Clinical challenges and applications. CA Cancer J. Clin. 2019, 69, 127–157. [Google Scholar] [CrossRef] [PubMed]
- Sarker, I.H. Real-World Applications and Research Directions. SN Comput. Sci. 2021, 2, 160. [Google Scholar] [CrossRef] [PubMed]
- Agarap, A.F.M. On breast cancer detection: An application of machine learning algorithms on the Wisconsin diagnostic dataset. In Proceedings of the 2nd International Conference on Machine Learning and Soft Computing, Phu Quoc, Vietnam, 2–4 February 2018; ACM International Conference Proceeding Series. Association for Computing Machinery: New York, NY, USA, 2018; pp. 5–9. [Google Scholar]
- Amrane, M.; Oukid, S.; Gagaoua, I.; Ensari, T. Breast cancer classification using machine learning. In Proceedings of the 2018 Electric Electronics, Computer Science, Biomedical Engineerings' Meeting, Istanbul, Turkey, 18–19 April 2018. [Google Scholar]
- Sherafatian, M. Tree-based machine learning algorithms identified minimal set of miRNA biomarkers for breast cancer diagnosis and molecular subtyping. Gene 2018, 677, 111–118. [Google Scholar] [CrossRef] [PubMed]
- Tseng, Y.-J.; Huang, C.-E.; Wen, C.-N.; Lai, P.-Y.; Wu, M.-H.; Sun, Y.-C.; Wang, H.-Y.; Lu, J.-J. Predicting breast cancer metastasis by using serum biomarkers and clinicopathological data with machine learning technologies. Int. J. Med. Inform. 2019, 128, 79–86. [Google Scholar] [CrossRef] [PubMed]
- Ferroni, P.; Zanzotto, F.M.; Riondino, S.; Scarpato, N.; Guadagni, F.; Roselli, M. Breast Cancer Prognosis Using a Machine Learning Approach. Cancers 2019, 11, 328. [Google Scholar] [CrossRef] [PubMed]
- Omondiagbe, D.A.; Veeramani, S.; Sidhu, A.S. Machine Learning Classification Techniques for Breast Cancer Diagnosis. IOP Conf. Series Mater. Sci. Eng. 2019, 495, 012033. [Google Scholar] [CrossRef]
- Tapak, L.; Shirmohammadi-Khorram, N.; Amini, P.; Alafchi, B.; Hamidi, O.; Poorolajal, J. Prediction of survival and metastasis in breast cancer patients using machine learning classifiers. Clin. Epidemiol. Glob. Health 2018, 7, 293–299. [Google Scholar] [CrossRef]
- Mojrian, S.; Pinter, G.; Joloudari, J.H.; Felde, I.; Szabo-Gali, A.; Nadai, L.; Mosavi, A. Hybrid Machine Learning Model of Extreme Learning Machine Radial basis function for Breast Cancer Detection and Diagnosis, A Multilayer Fuzzy Expert System. In Proceedings of the 2020 RIVF International Conference on Computing and Communication Technologies, RIVF 2020, Ho Chi Minh, Vietnam, 6–7 April 2020. [Google Scholar]
- Chaurasia, V.; Pal, S. Applications of Machine Learning Techniques to Predict Diagnostic Breast Cancer. SN Comput. Sci. 2020, 1, 1–11. [Google Scholar] [CrossRef]
- Turkki, R.; Byckhov, D.; Lundin, M.; Isola, J.; Nordling, S.; Kovanen, P.E.; Verrill, C.; von Smitten, K.; Joensuu, H.; Lundin, J.; et al. Breast cancer outcome prediction with tumour tissue images and machine learning. Breast Cancer Res. Treat. 2019, 177, 41–52. [Google Scholar] [CrossRef] [PubMed]
- Abdar, M.; Makarenkov, V. CWV-BANN-SVM ensemble learning classifier for an accurate diagnosis of breast cancer. Measurement 2019, 146, 557–570. [Google Scholar] [CrossRef]
- Abdar, M.; Zomorodi-Moghadam, M.; Zhou, X.; Gururajan, R.; Tao, X.; Barua, P.D.; Gururajan, R. A new nested ensemble technique for automated diagnosis of breast cancer. Pattern Recognit. Lett. 2020, 132, 123–131. [Google Scholar] [CrossRef]
- Singh, B.K. Determining relevant biomarkers for prediction of breast cancer using anthropometric and clinical features: A comparative investigation in machine learning paradigm. Biocybern. Biomed. Eng. 2019, 39, 393–409. [Google Scholar] [CrossRef]
- Liu, B.; Li, X.; Li, J.; Li, Y.; Lang, J.; Gu, R.; Wang, F. Comparison of Machine Learning Classifiers for Breast Cancer Diagnosis Based on Feature Selection. In Proceedings of the 2018 IEEE International Conference on Systems, Man, and Cybernetics (SMC), Miyazaki, Japan, 7–10 October 2018; pp. 4399–4404. [Google Scholar]
- Khourdifi, Y.; Bahaj, M. Applying Best Machine Learning Algorithms for Breast Cancer Prediction and Classification. In Proceedings of the 2018 International Conference on Electronics, Control, Optimization and Computer Science (ICECOCS), Kenitra, Morocco, 5–6 December 2018; pp. 1–5. [Google Scholar]
- Yue, W.; Wang, Z.; Chen, H.; Payne, A.; Liu, X. Machine Learning with Applications in Breast Cancer Diagnosis and Prognosis. Designs 2018, 2, 13. [Google Scholar] [CrossRef]
- Michalski, R.S.; Carbonell, J.G.; Mitchell, T.M. Machine Learning: An Artificial Intelligence Approach; Elsevier Science: Amsterdam, The Netherlands, 2014. [Google Scholar]
- Koza, J.R.; Bennett, F.H.; Andre, D.; Keane, M.A. Automated Design of Both the Topology and Sizing of Analog Electrical Circuits Using Genetic Programming. In Artificial Intelligence in Design’96; Gero, J.S., Sudweeks, F., Eds.; Springer: Dordrecht, The Netherlands, 1996; pp. 151–170. [Google Scholar]
- Mitchell, T.M. Machine Learning; McGraw-Hill Science: New York, NY, USA, 1997. [Google Scholar]
- Singh, A. A review of supervised machine learning algorithms. In Proceedings of the 2016 3rd International Conference on Computing for Sustainable Global Development (INDIACom), New Delhi, India, 16–18 March 2016. [Google Scholar]
- Goldberg, X. Introduction to semi-supervised learning. Synth. Lect. Artif. Intell. Mach. Learn. 2009, 6, 1–116. [Google Scholar]
- Van Otterlo, M.; Wiering, M. Reinforcement learning and markov decision processes. In Adaptation, Learning, and Optimization; Springer: Berlin/Heidelberg, Germany, 2012; Volume 12, pp. 3–42. [Google Scholar]
- Barber, D. Bayesian Reasoning and Machine Learning; Cambridge University Press (CUP): Cambridge, UK, 2012. [Google Scholar]
- Suthaharan, S. ; Machine Learning Models and Algorithms for Big Data Classification; Springer: Boston, MA, USA, 2016; pp. 207–235. [Google Scholar]
- Theodoridis, S. Machine Learning: A Bayesian and Optimization Perspective; Elsevier: Amsterdam, The Netherlands, 2015. [Google Scholar]
- Gupta, M.; Gupta, B. A Comparative Study of Breast Cancer Diagnosis Using Supervised Machine Learning Techniques. In Proceedings of the 2nd International Conference on Computing Methodologies and Communication, ICCMC 2018, Erode, India, 15–16 February 2018; pp. 997–1002. [Google Scholar]
- Shastri, S.S.; Nair, P.C.; Gupta, D.; Nayar, R.C.; Rao, R.; Ram, A. Breast cancer diagnosis and prognosis using machine learning techniques. In Advances in Intelligent Systems and Computing; Springer: Berlin/Heidelberg, Germany, 2018; Volume 683, pp. 327–344. [Google Scholar]
- Aslan, M.F.; Celik, Y.; Sabanci, K.; Durdu, A. Breast Cancer Diagnosis by Different Machine Learning Methods Using Blood Analysis Data. Int. J. Intell. Syst. Appl. Eng. 2018, 6, 289–293. [Google Scholar] [CrossRef]
- Yassin, N.I.; Omran, S.; El Houby, E.M.; Allam, H. Machine learning techniques for breast cancer computer aided diagnosis using different image modalities: A systematic review. Comput. Methods Programs Biomed. 2018, 156, 25–45. [Google Scholar] [CrossRef]
- Mihaylov, I.; Nisheva, M.; Vassilev, D. Application of Machine Learning Models for Survival Prognosis in Breast Cancer Studies. Information 2019, 10, 93. [Google Scholar] [CrossRef]
- Tahmassebi, A.; Wengert, G.J.; Helbich, T.H.; Bago-Horvath, Z.; Alaei, S.; Bartsch, R.; Dubsky, P.; Baltzer, P.; Clauser, P.; Kapetas, P.; et al. Impact of Machine Learning With Multiparametric Magnetic Resonance Imaging of the Breast for Early Prediction of Response to Neoadjuvant Chemotherapy and Survival Outcomes in Breast Cancer Patients. Investig. Radiol. 2019, 54, 110–117. [Google Scholar] [CrossRef]
- Sultan, L.R.; Schultz, S.M.; Cary, T.W.; Sehgal, C.M. Machine Learning to Improve Breast Cancer Diagnosis by Multimodal Ultrasound. In Proceedings of the IEEE International Ultrasonics Symposium, IUS, Kobe, Japan, 22–25 October 2018; pp. 1–4. [Google Scholar]
- Kate, R.J.; Nadig, R. Stage-specific predictive models for breast cancer survivability. Int. J. Med. Inform. 2017, 97, 304–311. [Google Scholar] [CrossRef]
- Bahl, M.; Barzilay, R.; Yedidia, A.B.; Locascio, N.J.; Yu, L.; Lehman, C.D. High-Risk Breast Lesions: A Machine Learning Model to Predict Pathologic Upgrade and Reduce Unnecessary Surgical Excision. Radiology 2018, 286, 810–818. [Google Scholar] [CrossRef] [PubMed]
- Sharma, A.; Kulshrestha, S.; Daniel, S. Machine learning approaches for breast cancer diagnosis and prognosis. In Proceedings of the 2017 International Conference on Soft Computing and Its Engineering Applications: Harnessing Soft Computing Techniques for Smart and Better World, icSoftComp 2017, Anand, India, 1–2 December 2017; pp. 1–5. [Google Scholar]
- Alakwaa, F.M.; Chaudhary, K.; Garmire, L.X. Deep Learning Accurately Predicts Estrogen Receptor Status in Breast Cancer Metabolomics Data. J. Proteome Res. 2018, 17, 337–347. [Google Scholar] [CrossRef] [PubMed]
- Zain, Z.M.; Alshenaifi, M.; Aljaloud, A.; Albednah, T.; Alghanim, R.; Alqifari, A.; Alqahtani, A. Predicting breast cancer recurrence using principal component analysis as feature extraction: An unbiased comparative analysis. Int. J. Adv. Intell. Inform. 2020, 6, 313. [Google Scholar] [CrossRef]
- Sultana, J.; Sadaf, K.; Jilani, A.K.; Alabdan, R. Diagnosing Breast Cancer using Support Vector Machine and Multi-Classifiers. In Proceedings of the 2019 International Conference on Computational Intelligence and Knowledge Economy, ICCIKE 2019, Dubai, United Arab Emirates, 11–12 December 2019; pp. 449–451. [Google Scholar]
- El-Rahman, S.A.; Al-Montasheri, A.; Al-Hazmi, B.; Al-Dkaan, H.; Al-Shehri, M. Machine Learning Model for Breast Cancer Prediction. In Proceedings of the 2019 International Conference on Fourth Industrial Revolution, ICFIR 2019, Manama, Bahrain, 19–21 February 2019. [Google Scholar]
- Muniasamy, A.; Bhatnagar, R.; Karunakaran, G. Predicting COVID19 spread in saudi arabia using artificial intelligence techniques—Proposing a shift towards a sustainable healthcare approach. In Studies in Computational Intelligence; Springer: Berlin/Heidelberg, Germany, 2021; Volume 912, pp. 83–98. [Google Scholar]
- Ribeiro, M.T.; Singh, G.C. “Why should I trust you?” Explaining the predictions of any classifier. In Proceedings of the 22nd ACM SIGKDD International Conference on Knowledge Discovery and Data Mining, San Francisco, CA, USA, 13–17 August 2016; pp. 1135–1144. [Google Scholar]
- Levy, J.J.; O’Malley, A.J. Don’t dismiss logistic regression: The case for sensible extraction of interactions in the era of machine learning. BMC Med. Res. Methodol. 2020, 20, 1–15. [Google Scholar] [CrossRef] [PubMed]
- Lipton, Z.C. The Mythos of Model Interpretability. Queue 2018, 16, 31–57. [Google Scholar] [CrossRef]
- Breiman, L. Random forests. Mach. Learn. 2001, 4, 5–32. [Google Scholar] [CrossRef]
- Lundberg, S.M.; and Su-In, L. A unified approach to interpreting model predictions. In Advances in Neural Information Processing Systems; NIPS Foundation: La Jolla, CA, USA, 2017; Volume 30. [Google Scholar]
- Montavon, G.; Samek, W.; Müller, K.-R. Methods for interpreting and understanding deep neural networks. Digit. Signal Process. 2018, 73, 1–15. [Google Scholar] [CrossRef]
- Lakkaraju, H.; Bach, S.H.; Leskovec, J. Interpretable decision sets: A joint framework for description and prediction. In Proceedings of the 22nd ACM SIGKDD International Conference on Knowledge Discovery and Data Mining, San Francisco, CA, USA, 13–17 August 2016. [Google Scholar]
- Doshi-Velez, F.; Kim, B. Towards a rigorous science of interpretable machine learning. arXiv 2017, arXiv:1702.08608. [Google Scholar]
- Caruana, L.; Gehrke, K.; Sturm, E.N. Intelligible models for healthcare: Predicting pneumonia risk and hospital 30-day readmission. In Proceedings of the 21st ACM SIGKDD International Conference on Knowledge Discovery and Data Mining, Sydney, NSW, Australia, 10–13 August 2015; pp. 1721–1730. [Google Scholar]
- Guidotti, R.; Monreale, A.; Ruggieri, S.; Turini, F.; Giannotti, F.; Pedreschi, D. A Survey of Methods for Explaining Black Box Models. ACM Comput. Surv. 2018, 51, 1–42. [Google Scholar] [CrossRef]
- Chen, I.J.; Yang, C.S. Artificial intelligence and privacy in healthcare. Int. J. Environ. Res. Public Health 2019, 16, 3890. [Google Scholar]
- Wachter, M.; Floridi, L. Transparent, explainable, and accountable AI for robotics. Sci. Robot. 2017, 2, eaan6080. [Google Scholar] [CrossRef] [PubMed]
- Zeng, Y.; Luo, Y.; Huang, Y.; Chen, X.; Yu, P.S.; Zhu, F. Explainable AI for healthcare: A survey. IEEE Trans. Comput. Soc. Syst. 2020, 7, 1572–1587. [Google Scholar]
- Lagesen, V.A.; Rødland, E.A.; Vinterbo, S.A. Explainable artificial intelligence for improved transparency, accountability, and interpretability: A survey. In Proceedings of the 2019 IEEE International Conference on Artificial Intelligence and Virtual Reality (AIVR), San Diego, CA, USA, 9–11 December 2019; pp. 157–164. [Google Scholar]
- Dandl, R.; Biffl, S. Towards explainable AI in healthcare: Challenges and opportunities. arXiv 2021, arXiv:2102.03181. [Google Scholar]
- James, G.; Witten, D.; Hastie, T.; Tibshirani, R. An Introduction to Statistical Learning; Springer: Berlin/Heidelberg, Germany, 2013; Volume 112. [Google Scholar]
- Cortes, C.; Vladimir, V. Support-vector networks. Mach. Learn. 1995, 20, 273–297. [Google Scholar] [CrossRef]














| Authors | Year | Dataset | Algorithms | Variables/Inputs | Results |
|---|---|---|---|---|---|
| Agarap [10] | 2018 | Wisconsin Diagnostic Breast Cancer (WDBC) | GRU-SVM, Linear Regression (LR), Multilayer Perceptron (MLP), Nearest Neighbor (NN) search, Softmax Regression, and Support Vector Machine (SVM) | Digitized images of a fine needle aspirate (FNA) tests on a breast mass | MLP algorithm stands out among the implemented algorithms with a test accuracy of ≈99.04%. |
| Amrane et al. [11] | 2018 | Unspecified | Naive Bayes (NB) classifier and k-nearest neighbor (KNN) | Breast cancer symptoms (constant pain, changes in the size, color (redness), skin texture of breasts) | KNN gave the highest accuracy (97.51%) with the lowest error rate compared to the NB classifier (96.19%). |
| Sherafatian [12] | 2018 | miRNA-seq dataset | Tree-based algorithms | Tumors and symptoms | Classified three types of tumors that can be used as biomarkers |
| Tseng et al. [13] | 2019 | Clinical dataset | Random Forest (RF), SVM, LR, Bayesian Classification (BC) | Serum biomarkers and clinicopathological data | RF-based model was determined to be the optimal model to predict breast cancer metastasis at least 3 months in advance |
| Ferroni et al. [14] | 2019 | Clinical dataset | ML-Decision Support System with Random Optimization | Demographic, clinical and biochemical data | the model was capable of stratifying the testing set into two groups of patients with low- or high-risk of progression |
| Omondiagbe et al. [15] | 2019 | WDBC | SVM, ANN & NB | Tumors and symptoms | A hybrid approach to breast cancer diagnosis that involves reducing the high dimensionality of features using linear discriminant analysis (LDA), and then applying the new reduced feature dataset to SVM, was adopted, resulting in an accuracy of 98.82%, sensitivity of 98.41%, and specificity of 99.07%. |
| Tapak et al. [16] | 2019 | Clinical dataset | NB, RF, SVM, LR | Various factors in EHRs of breast cancer patients | In the prediction of survival, the average specificity of all techniques was ≥94%, and the SVM and LDA have greater sensitivity (73%) in comparison to other techniques. |
| Mojrian [17] | 2020 | WDBC | Extreme learning machine (ELM) classification model integrated with radial basis function (RBF) kernel called ELM-RBF, SVM | Symptoms | ELM-RBF outperformed the linear SVM model, with an RMSE, R 2 and MAPE equal to 0.1719, 0.9374 and 0.0539, respectively |
| Chaurasia & Pal [18] | 2020 | WDBC | LR, DT, SVC, KNN, RF, NB | Symptoms | All ML algorithms perform best, with test accuracy exceeding 90% |
| Turkki et al. [19] | 2019 | Clinical dataset | DRC classifier | tissue microarray (TMA) samples | The accuracy (C-index) of the DRS grouping was 0.60 (95% CI 0.55–0.65), compared to 0.58 (95% CI 0.53–0.63) for human expert predictions based on the same TMA samples. |
| Abdar and Makarenkov [20] | 2019 | WDBC | SVM, ANN, confidence-weighted voting method and the boosting ensemble technique (CWV-BANNSVM) | Symptoms | CWV-BANNSVM model was able to improve the performance of the traditional machine learning algorithms applied to BC detection, reaching an accuracy of 100%. |
| Abdar et al. [21] | 2020 | WDBC | NB | SV-BayesNet-3-MetaClassifier and SV-Naïve Bayes-3-MetaClassifier achieved an accuracy of 98.07% (K = 10) | |
| Singh [22] | 2019 | Clinical dataset | K-NN, SVM, NB | K-NN classifier achieves the highest classification accuracy, at 92.105%, followed by medium Gaussian SVM, which achieves a classification accuracy of 83.684% | |
| Liu et al. [23] | 2018 | Clinical dataset | SVM, RF, DT, Adaboost | Accuracy of RF is higher than the other three methods | |
| Khourdifi and Bahaj [24] | 2018 | Clinical dataset | RF, NB, SVM, K-NN | SVM gives the highest accuracy, at 97.9% |
| Variable | Types of Variables | Description | |
|---|---|---|---|
| Age | Age years | Age at breast cancer diagnosis or screening | |
| Gender | Categorical variable | Male (0), Female (1) | |
| Complain (CC) | Categorical variable | 0 = Screening 1 = Pain 2 = Lump 3 = Scar 4 = Moles 5 = Skin retracting | 6 = Tissue thickening 7 = Nipple discharge 8 = Nipple inversion 9. Other |
| Age Menarche (AM) | Discrete variable | Age at first menstruation | |
| Age at first birth (AB) | Discrete variable | Age of women at birth of first child | |
| Hormone Replacement Therapy (HRT) | Categorical variable | Indicates whether the patient has undergone any hormone replacement therapy. | |
| Family Health History (FHx) | Categorical variable | History of breast cancer in a first-degree relative | |
| Density Class (DC) | Categorical variable | 1 = Almost entirely fat 2 = Scattered fibro glandular densities 3 = Heterogeneously dense 4 = Extremely dense 5 = Unknown or different measurement system | |
| BI-RADS | Breast imaging reporting and data system | 1: Benign 2: Malignant | |
| Algorithm | Accuracy | Precision | Recall | F1 Score | AUC-ROC |
|---|---|---|---|---|---|
| Random Forest (RF) | 0.72 | 0.69 | 0.77 | 0.73 | 0.72 |
| Logistic Regression (LR) | 0.67 | 0.64 | 0.71 | 0.67 | 0.67 |
| Decision Trees (DT) | 0.65 | 0.62 | 0.71 | 0.66 | 0.65 |
| Neural Network (NN) | 0.63 | 0.58 | 0.82 | 0.68 | 0.63 |
| Naïve Bayes (NB) | 0.60 | 0.57 | 0.71 | 0.63 | 0.60 |
| Support Vector Machine (SVM) | 0.59 | 0.59 | 0.52 | 0.55 | 0.59 |
| Feature Rank | 1 | 2 | 3 | 4 | 5 | 6 | 7 | 8 |
|---|---|---|---|---|---|---|---|---|
| RF | Biopsy | Fhx | HRT | Density | Age | Complain | AM | AB |
| LR | Density | Biopsy | HRT | Fhx | Age | Complain | AB | AM |
| DT | Biopsy | Fhx | Age | Density | HRT | Complain | AM | AB |
| NN | Biopsy | HRT | Density | Fhx | AB | Complain | Age | AM |
| NB | HRT | Biopsy | Fhx | Complain | Density | AM | Age | AB |
| SVM | Density | Age | HRT | Complain | Biopsy | Fhx | AB | AM |
Disclaimer/Publisher’s Note: The statements, opinions and data contained in all publications are solely those of the individual author(s) and contributor(s) and not of MDPI and/or the editor(s). MDPI and/or the editor(s) disclaim responsibility for any injury to people or property resulting from any ideas, methods, instructions or products referred to in the content. |
© 2024 by the authors. Licensee MDPI, Basel, Switzerland. This article is an open access article distributed under the terms and conditions of the Creative Commons Attribution (CC BY) license (https://creativecommons.org/licenses/by/4.0/).
Share and Cite
Alelyani, T.; Alshammari, M.M.; Almuhanna, A.; Asan, O. Explainable Artificial Intelligence in Quantifying Breast Cancer Factors: Saudi Arabia Context. Healthcare 2024, 12, 1025. https://doi.org/10.3390/healthcare12101025
Alelyani T, Alshammari MM, Almuhanna A, Asan O. Explainable Artificial Intelligence in Quantifying Breast Cancer Factors: Saudi Arabia Context. Healthcare. 2024; 12(10):1025. https://doi.org/10.3390/healthcare12101025
Chicago/Turabian StyleAlelyani, Turki, Maha M. Alshammari, Afnan Almuhanna, and Onur Asan. 2024. "Explainable Artificial Intelligence in Quantifying Breast Cancer Factors: Saudi Arabia Context" Healthcare 12, no. 10: 1025. https://doi.org/10.3390/healthcare12101025
APA StyleAlelyani, T., Alshammari, M. M., Almuhanna, A., & Asan, O. (2024). Explainable Artificial Intelligence in Quantifying Breast Cancer Factors: Saudi Arabia Context. Healthcare, 12(10), 1025. https://doi.org/10.3390/healthcare12101025

