Social and Preventive Factors That Explain Oral Health among Pregnant Women in the Canton of Cuenca, Ecuador
Abstract
:1. Introduction
2. Materials and Methods
2.1. Study Design
2.2. Participants and Data Collection
2.3. Questionnaire Validation Studies
2.4. Determination of the Oral Disease Index
2.5. Ethical Aspects
3. Results
4. Discussion
5. Conclusions
Author Contributions
Funding
Institutional Review Board Statement
Informed Consent Statement
Data Availability Statement
Conflicts of Interest
References
- Deghatipour, M.; Ghorbani, Z.; Mokhlesi, A.H.; Ghanbari, S.; Namdari, M. Effect of Oral Health Promotion Interventions on Pregnant Women Dental Caries: A Field Trial. BMC Oral Health 2022, 22, 280. [Google Scholar] [CrossRef] [PubMed]
- Jamieson, L.M.; Armfield, J.M.; Parker, E.J.; Roberts-Thomson, K.F.; Broughton, J.; Lawrence, H.P. Development and Evaluation of the Stages of Change in Oral Health Instrument. Int. Dent. J. 2014, 64, 269–277. [Google Scholar] [CrossRef] [PubMed]
- Alfaro Alfaro, A.; Castejón Navas, I.; Magán Sánchez, R.; Alfaro Alfaro, M.J. Embarazo y Salud Oral. Rev. Clínica Med. Fam. 2018, 11, 144–153. [Google Scholar]
- González-Jaranay, M.; Téllez, L.; Roa-López, A.; Gómez-Moreno, G.; Moreu, G. Periodontal Status during Pregnancy and Postpartum. PLoS ONE 2017, 12, e0178234. [Google Scholar] [CrossRef]
- Azofeifa, A.; Yeung, L.F.; Alverson, C.J.; Beltrán-Aguilar, E. Dental Caries and Periodontal Disease among U.S. Pregnant Women and Nonpregnant Women of Reproductive Age, National Health and Nutrition Examination Survey, 1999–2004. J Public Health Dent 2016, 76, 320–329. [Google Scholar] [CrossRef] [PubMed]
- Xiao, J.; Alkhers, N.; Kopycka-Kedzierawski, D.T.; Billings, R.J.; Wu, T.T.; Castillo, D.A.; Rasubala, L.; Malmstrom, H.; Ren, Y.; Eliav, E. Prenatal Oral Health Care and Early Childhood Caries Prevention: A Systematic Review and Meta-Analysis. Caries Res. 2019, 53, 411–421. [Google Scholar] [CrossRef] [PubMed]
- Keirse, M.J.N.C.; Plutzer, K. Women’s Attitudes to and Perceptions of Oral Health and Dental Care during Pregnancy. J. Perinat. Med. 2010, 38. [Google Scholar] [CrossRef]
- Custodio, L.B.D.M.; Saliba, T.A.; Saliba, O.; Saliba, N.A.; Moimaz, S.A.S. Dental Caries Status in High-Risk Pregnant Women: Systemic Conditions and Sociodemographic Factors. REVA 2021, 6, e-6005. [Google Scholar] [CrossRef]
- Lubon, A.J.; Erchick, D.J.; Khatry, S.K.; LeClerq, S.C.; Agrawal, N.K.; Reynolds, M.A.; Katz, J.; Mullany, L.C. Oral Health Knowledge, Behavior, and Care Seeking among Pregnant and Recently-Delivered Women in Rural Nepal: A Qualitative Study. BMC Oral Health 2018, 18, 97. [Google Scholar] [CrossRef]
- Petersen, P.E.; Ogawa, H. The Global Burden of Periodontal Disease: Towards Integration with Chronic Disease Prevention and Control: Global Periodontal Health. Periodontol. 2000 2012, 60, 15–39. [Google Scholar] [CrossRef]
- Hajishafiee, M.; Kapellas, K.; Listl, S.; Pattamatta, M.; Gkekas, A.; Moynihan, P. Effect of Sugar-Sweetened Beverage Taxation on Sugars Intake and Dental Caries: An Umbrella Review of a Global Perspective. BMC Public Health 2023, 23, 986. [Google Scholar] [CrossRef] [PubMed]
- Lundeen, E.A.; Park, S.; Woo Baidal, J.A.; Sharma, A.J.; Blanck, H.M. Sugar-Sweetened Beverage Intake Among Pregnant and Non-Pregnant Women of Reproductive Age. Matern. Child Health J. 2020, 24, 709–717. [Google Scholar] [CrossRef] [PubMed]
- METROSALUD; Rodríguez-Álvarez, J.J.; Berbesí-Fernande, Z.D.Y. Universidad CES Conocimientos de Higiene Oral de Acudientes y Su Relación Con Caries En Menores de 5 Años. Rev. Fac. Nac. Salud Pública 2018, 36, 7–17. [Google Scholar] [CrossRef]
- Saffari, M.; Sanaeinasab, H.; Mobini, M.; Sepandi, M.; Rashidi-Jahan, H.; Sehlo, M.G.; Koenig, H.G. Effect of a Health-education Program Using Motivational Interviewing on Oral Health Behavior and Self-efficacy in Pregnant Women: A Randomized Controlled Trial. Eur. J. Oral Sci. 2020, 128, 308–316. [Google Scholar] [CrossRef]
- Corchuelo-Ojeda, J.; González Pérez, G.J.; Casas-Arcila, A. Factors Associated With Self-Perception in Oral Health of Pregnant Women. Health Educ. Behav. 2022, 49, 516–524. [Google Scholar] [CrossRef] [PubMed]
- Yousaf, M.; Aslam, T.; Saeed, S.; Sarfraz, A.; Sarfraz, Z.; Cherrez-Ojeda, I. Individual, Family, and Socioeconomic Contributors to Dental Caries in Children from Low- and Middle-Income Countries. Int. J. Env. Res. Public Health 2022, 19, 7114. [Google Scholar] [CrossRef]
- Hägglin, C.; Hakeberg, M.; Ahlqwist, M.; Sullivan, M.; Berggren, U. Factors Associated with Dental Anxiety and Attendance in Middle-Aged and Elderly Women: Dental Anxiety and Dental Attendance among Women. Community Dent. Oral Epidemiol. 2000, 28, 451–460. [Google Scholar] [CrossRef] [PubMed]
- Gao, Y.; Ju, X.; Jamieson, L. Associations between Dental Care Approachability and Dental Attendance among Women Pregnant with an Indigenous Child: A Cross-Sectional Study. BMC Oral Health 2021, 21, 451. [Google Scholar] [CrossRef]
- Jain, L.; Juneja, R.; Kansal, R.; Kumar, V. Prevalence of Myths Regarding Oral Health among Pregnant Women in North India. Int. J. Dent. Hyg. 2021, 19, 127–134. [Google Scholar] [CrossRef]
- Chinnakotla, B.; Susarla, S.M.; Mohan, D.C.; Turton, B.; Husby, H.M.; Morales, C.P.; Sokal-Gutierrez, K. Associations between Maternal Education and Child Nutrition and Oral Health in an Indigenous Population in Ecuador. Int. J. Env. Res. Public Health 2022, 20, 473. [Google Scholar] [CrossRef]
- So, M.; Ellenikiotis, Y.A.; Husby, H.M.; Paz, C.L.; Seymour, B.; Sokal-Gutierrez, K. Early Childhood Dental Caries, Mouth Pain, and Malnutrition in the Ecuadorian Amazon Region. Int. J. Env. Res. Public Health 2017, 14, 550. [Google Scholar] [CrossRef] [PubMed]
- Levin, A.; Sokal-Gutierrez, K.; Hargrave, A.; Funsch, E.; Hoeft, K.S. Maintaining Traditions: A Qualitative Study of Early Childhood Caries Risk and Protective Factors in an Indigenous Community. Int. J. Env. Res. Public Health 2017, 14, 907. [Google Scholar] [CrossRef] [PubMed]
- Vamos, C.A.; Thompson, E.L.; Avendano, M.; Daley, E.M.; Quinonez, R.B.; Boggess, K. Oral Health Promotion Interventions during Pregnancy: A Systematic Review. Community Dent. Oral Epidemiol. 2015, 43, 385–396. [Google Scholar] [CrossRef] [PubMed]
- Rocha, J.S.; Arima, L.Y.; Werneck, R.I.; Moysés, S.J.; Baldani, M.H. Determinants of Dental Care Attendance during Pregnancy: A Systematic Review. Caries Res. 2018, 52, 139–152. [Google Scholar] [CrossRef]
- Goettems, M.L.; Ardenghi, T.M.; Romano, A.R.; Demarco, F.F.; Torriani, D.D. Influence of Maternal Dental Anxiety on the Child’s Dental Caries Experience. Caries Res. 2012, 46, 3–8. [Google Scholar] [CrossRef]
- Krüger, M.S.M.; Lang, C.A.; Almeida, L.H.S.; Bello-Corrêa, F.O.; Romano, A.R.; Pappen, F.G. Dental Pain and Associated Factors Among Pregnant Women: An Observational Study. Matern. Child Health J. 2015, 19, 504–510. [Google Scholar] [CrossRef]
- AlRatroot, S.; Alotaibi, G.; AlBishi, F.; Khan, S.; Ashraf Nazir, M. Dental Anxiety Amongst Pregnant Women: Relationship With Dental Attendance and Sociodemographic Factors. Int. Dent. J. 2022, 72, 179–185. [Google Scholar] [CrossRef]
- Tolvanen, M.; Hagqvist, O.; Luoto, A.; Rantavuori, K.; Karlsson, L.; Karlsson, H.; Lahti, S. Changes over Time in Adult Dental Fear and Correlation to Depression and Anxiety: A Cohort Study of Pregnant Mothers and Fathers. Eur. J. Oral Sci. 2013, 121, 264–269. [Google Scholar] [CrossRef]
- Offenbacher, S.; Jared, H.L.; O’Reilly, P.G.; Wells, S.R.; Salvi, G.E.; Lawrence, H.P.; Socransky, S.S.; Beck, J.D. Potential Pathogenic Mechanisms of Periodontitis-Associated Pregnancy Complications. Ann. Periodontol. 1998, 3, 233–250. [Google Scholar] [CrossRef]
- Laine, M.A. Effect of Pregnancy on Periodontal and Dental Health. Acta Odontol. Scand. 2002, 60, 257–264. [Google Scholar] [CrossRef]
- Raghupathi, V.; Raghupathi, W. The Influence of Education on Health: An Empirical Assessment of OECD Countries for the Period 1995–2015. Arch Public Health 2020, 78, 20. [Google Scholar] [CrossRef]
- Wagner, Y.; Heinrich-Weltzien, R. Midwives’ Oral Health Recommendations for Pregnant Women, Infants and Young Children: Results of a Nationwide Survey in Germany. BMC Oral Health 2016, 16, 36. [Google Scholar] [CrossRef] [PubMed]
- Veiga, N.; Figueiredo, R.; Correia, P.; Lopes, P.; Couto, P.; Fernandes, G.V.O. Methods of Primary Clinical Prevention of Dental Caries in the Adult Patient: An Integrative Review. Healthcare 2023, 11, 1635. [Google Scholar] [CrossRef] [PubMed]
- Ziniel, S.I.; Rosenberg, H.N.; Bach, A.M.; Singer, S.J.; Antonelli, R.C. Validation of a Parent-Reported Experience Measure of Integrated Care. Pediatrics 2015, 138, e20160676. [Google Scholar] [CrossRef] [PubMed]
- Nievas Soriano, B.J.; García Duarte, S.; Fernández Alonso, A.M.; Bonillo Perales, A.; Parrón Carreño, T. Validation of a Questionnaire Developed to Evaluate a Pediatric eHealth Website for Parents. Int. J. Env. Res. Public Health 2020, 17, 2671. [Google Scholar] [CrossRef] [PubMed]
- Van Der Vaart, R.; Drossaert, C. Development of the Digital Health Literacy Instrument: Measuring a Broad Spectrum of Health 1.0 and Health 2.0 Skills. J. Med. Internet Res. 2017, 19, e27. [Google Scholar] [CrossRef]
- Deghatipour, M.; Ghorbani, Z.; Ghanbari, S.; Arshi, S.; Ehdayivand, F.; Namdari, M.; Pakkhesal, M. Oral Health Status in Relation to Socioeconomic and Behavioral Factors among Pregnant Women: A Community-Based Cross-Sectional Study. BMC Oral Health 2019, 19, 117. [Google Scholar] [CrossRef]
- Braveman, P.; Egerter, S.; Williams, D.R. The Social Determinants of Health: Coming of Age. Annu. Rev. Public Health 2011, 32, 381–398. [Google Scholar] [CrossRef]
- Jamieson, L.M. Power, Dentistry and Oral Health Inequities; an Introduction [Special Issue of Community Dental Health, to Be Disseminated at the ‘Power in Dentistry’ International Association for Dental Research Sym. Community Dent. Health 2022, 39, 129. [Google Scholar] [CrossRef]
- Adeniyi, A.; Donnelly, L.; Janssen, P.; Jevitt, C.; Kardeh, B.; Von Bergmann, H.; Brondani, M. Pregnant Women’s Perspectives on Integrating Preventive Oral Health in Prenatal Care. BMC Pregnancy Childbirth 2021, 21, 271. [Google Scholar] [CrossRef]
- Chawłowska, E.; Karasiewicz, M.; Lipiak, A.; Staszewski, R.; Cofta, M.; Biskupska, M.; Giernaś, B.; Zawiejska, A. Oral Health Behaviours, Knowledge, and Literacy of Expectant Mothers: A Cross-Sectional Study among Maternity Ward Patients. Int. J. Env. Res. Public Health 2022, 19, 11762. [Google Scholar] [CrossRef] [PubMed]
- GBD 2019 Viewpoint Collaborators Five Insights from the Global Burden of Disease Study 2019. Lancet 2020, 396, 1135–1159. [CrossRef]
- Hu, X.; Wang, T.; Huang, D.; Wang, Y.; Li, Q. Impact of Social Class on Health: The Mediating Role of Health Self-Management. PLoS ONE 2021, 16, e0254692. [Google Scholar] [CrossRef] [PubMed]
- Peres, M.A.; Macpherson, L.M.D.; Weyant, R.J.; Daly, B.; Venturelli, R.; Mathur, M.R.; Listl, S.; Celeste, R.K.; Guarnizo-Herreño, C.C.; Kearns, C.; et al. Oral Diseases: A Global Public Health Challenge. Lancet 2019, 394, 249–260. [Google Scholar] [CrossRef] [PubMed]
- de Abreu, M.H.N.G.; Cruz, A.J.S.; Borges-Oliveira, A.C.; Martins, R. de C.; Mattos, F. de F. Perspectives on Social and Environmental Determinants of Oral Health. Int. J. Env. Res. Public Health 2021, 18, 13429. [Google Scholar] [CrossRef] [PubMed]
- Schuch, H.S.; Peres, K.G.; Haag, D.G.; Boing, A.F.; Peres, M.A. The Independent and Joint Contribution of Objective and Subjective Socioeconomic Status on Oral Health Indicators. Comm. Dent. Oral Epid 2022, 50, 570–578. [Google Scholar] [CrossRef]
- Cabezas-Berharntd, G. Oral Health Status in Ecuador. Odontol. Act. Rev. Científica 2018, 1, 65–70. [Google Scholar] [CrossRef]
- Llena; Nakdali; Sanz; Forner Oral Health Knowledge and Related Factors among Pregnant Women Attending to a Primary Care Center in Spain. Int. J. Env. Res. Public Health 2019, 16, 5049. [CrossRef]
- Silva, C.C.D.; Savian, C.M.; Prevedello, B.P.; Zamberlan, C.; Dalpian, D.M.; Santos, B.Z.D. Access and Use of Dental Services by Pregnant Women: An Integrative Literature Review. Ciênc. Saúde Coletiva 2020, 25, 827–835. [Google Scholar] [CrossRef]
- Watt, R.G.; Daly, B.; Allison, P.; Macpherson, L.M.D.; Venturelli, R.; Listl, S.; Weyant, R.J.; Mathur, M.R.; Guarnizo-Herreño, C.C.; Celeste, R.K.; et al. Ending the Neglect of Global Oral Health: Time for Radical Action. Lancet 2019, 394, 261–272. [Google Scholar] [CrossRef]
- Paiva, P.C.P.; Paiva, H.N.D.; Oliveira Filho, P.M.D.; Lamounier, J.A.; Ferreira, E.F.E.; Ferreira, R.C.; Kawachi, I.; Zarzar, P.M. Development and Validation of a Social Capital Questionnaire for Adolescent Students (SCQ-AS). PLoS ONE 2014, 9, e103785. [Google Scholar] [CrossRef] [PubMed]

| Income/Level | n | % | |
|---|---|---|---|
| Net monthly income | No income | 122 | 6.2 |
| Lower than 1000 USD | 1444 | 73.3 | |
| 1000–1500 USD | 232 | 11.8 | |
| Over 1500 USD | 173 | 8.8 | |
| Education level | Primary studies | 616 | 31.3 |
| Secondary studies | 860 | 43.6 | |
| University studies | 495 | 25.1 |
| Oral Health Problem | P1.a (n) | P1.b (%) | P1.c (n) | P1.d (%) |
|---|---|---|---|---|
| Toothache | 74 | 33 | 21 | 45 |
| Cavities | 84 | 58 | 34 | 74 |
| Crooked teeth | 38 | 18 | 11 | 16 |
| Bad breath | 27 | 14 | 8 | 5 |
| Loss of permanent teeth | 28 | 8 | 3 | 13 |
| Having phlegmon, having a swollen face due to a tooth | 16 | 5 | 2 | 6 |
| Earache or hinge pain due to a bad bite | 18 | 7 | 3 | 4 |
| Bleeding gums from brushing or biting on food | 47 | 33 | 33 | 16 |
| Gingivitis (gum inflammation due to dental plaque or tartar) | 26 | 14 | 14 | 12 |
| Pyorrhea or periodontitis (gum recedes, leaving loose teeth) | 5 | 3 | 2 | 2 |
| They do not mention any problems | 1 | 3 | 22 | 4 |
| Title 1 | Title 3 |
|---|---|
| P1.a Gingivitis | 0.560 |
| P1.a Pyorrhea or periodontitis | 0.553 |
| P1.b Pyorrhea or periodontitis | 0.547 |
| P1.b Gingivitis | 0.520 |
| P1.c Gingivitis | 0.497 |
| P1.c Pyorrhea or periodontitis P1.c Periodontitis or pyorrhea | 0.491 |
| P1.a Bleeding gums from brushing or biting on food P1.b Bleeding gums from brushing or biting on food P1.c Gingivitis | 0.455 |
| P1.a Bad breath | 0.452 |
| P1.b Bad breath | 0.433 |
| P1.a Have a boil, have a swollen face from a tooth P1.b Bad breath | 0.424 |
| P1.a Teeth that are loose or crooked | 0.413 |
| P1.b Bleeding gums from brushing or biting on food P1.b Teeth that are loose or crooked | 0.398 |
| P1.b Teeth loose, crooked, or buckled teeth | 0.379 |
| P1.c Bleeding gums from brushing or biting food P1.c Teeth loose or crooked | 0.352 |
| P1.c Teeth loose or crooked | 0.330 |
| P1.a Loss of permanent teeth P1.b Loss of permanent teeth | 0.323 |
| P1.a Ear or hinge pain due to bad bite P1.c Bad breath | 0.303 |
| P1.c Bad breath | 0.291 |
| P1.b Loss of permanent teeth P1.c Bad breath | 0.252 |
| P1.b Have a boil, have a swollen face due to a tooth P1.b Caries | 0.211 |
| P1.b Cavities | 0.208 |
| P1.b Ear or hinge pain due to a bad bite P1.a Ear or hinge pain due to bad bite | 0.191 |
| P1.a Toothache | 0.159 |
| P1.c Phlegmon, swelling of the face due to a tooth P1.b Caries | 0.133 |
| P1.a Tooth decay | 0.132 |
| P1.b Toothache | 0.110 |
| Item | P1.a | P1.b | P1.c |
|---|---|---|---|
| Toothache | X | X | |
| Cavities | X | X | |
| Crooked teeth | X | X | X |
| Bad breath | X | X | X |
| Loss of permanent teeth | X | X | |
| Having phlegmon, having a swollen face due to a tooth | X | X | X |
| Earache or hinge pain due to a bad bite | X | X | |
| Bleeding gums from brushing or biting on food | X | X | X |
| Gingivitis (gum inflammation due to dental plaque or tartar) | X | X | X |
| Pyorrhea or periodontitis (gum recedes, leaving the teeth loose) | X | X | X |
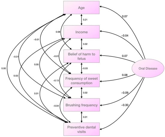
| Estimate | S.E. * | C.R. * | p-Value | Label | ||
|---|---|---|---|---|---|---|
| Oral Disease | Harm Fetus | 0.081 | 0.023 | 3.493 | *** | par_6 |
| Oral Disease | Preventive visits | −1.689 | 0.118 | −14.301 | *** | par_7 |
| Oral Disease | Age | 0.012 | 0.003 | 3.382 | *** | par_17 |
| Oral Disease | Income | −0.118 | 0.058 | −2.023 | 0.043 | par_18 |
| Oral Disease | Brushing frequency | −0.098 | 0.022 | −4.430 | *** | par_19 |
| Oral Disease | Sweet consumption | 0.278 | 0.071 | 3.919 | *** | par_21 |
| Estimate | ||
|---|---|---|
| Oral Disease | Harm Fetus | 0.075 |
| Oral Disease | Preventive visits | −0.302 |
| Oral Disease | Age | 0.073 |
| Oral Disease | Income | −0.044 |
| Oral Disease | Brushing frequency | −0.094 |
| Oral Disease | Sweet consumption | 0.083 |
| Estimate | S.E. * | C.R. * | p-Value | Label | ||
|---|---|---|---|---|---|---|
| Brushing frequency | Preventive visits | 0.002 | 0.004 | 0.499 | 0.618 | par_1 |
| Brushing frequency | Harm Fetus | −0.111 | 0.020 | −5.555 | *** | par_2 |
| Brushing frequency | Income | 0.018 | 0.008 | 2.297 | 0.022 | par_3 |
| Harm Fetus | Age | 0.453 | 0.130 | 3.479 | *** | par_4 |
| Income | Age | 0.497 | 0.054 | 9.265 | *** | par_5 |
| HARMFETUS | Income | 0.006 | 0.008 | 0.825 | 0.409 | par_8 |
| Preventive visits | Harm Fetus | 0.002 | 0.004 | 0.660 | 0.509 | par_9 |
| Preventive visits | Income | 0.002 | 0.001 | 1.341 | 0.180 | par_10 |
| Preventive visits | Age | 0.002 | 0.025 | 0.066 | 0.948 | par_11 |
| Brushing frequency | Age | −0.030 | 0.136 | −0.223 | 0.824 | par_12 |
| Income | Sweet consumption | −0.001 | 0.002 | −0.485 | 0.628 | par_13 |
| Age | Sweet consumption | −0.010 | 0.042 | −0.233 | 0.816 | par_14 |
| Preventive visits | Sweet consumption | −0.002 | 0.001 | −1.713 | 0.087 | par_15 |
| Brushing frequency | Sweet consumption | 0.006 | 0.006 | 0.879 | 0.379 | par_16 |
| Harm Fetus | Sweet consumption | −0.007 | 0.006 | −1.138 | 0.255 | par_20 |
| Sweet Consumption | Age | Income | Harm Fetus | Preventive Visits | Brushing Frequency | ||
|---|---|---|---|---|---|---|---|
| Oral disease | Total Effects | 0.278 | 0.012 | −0.118 | 0.081 | −1.689 | −0.098 |
| Standardized Total Effects | 0.083 | 0.073 | −0.044 | 0.075 | −0.302 | −0.094 | |
| Direct Effects | 0.278 | 0.012 | −0.118 | 0.081 | −1.689 | −0.098 | |
| Standardized Direct Effects | 0.083 | 0.073 | −0.044 | 0.075 | −0.302 | −0.094 | |
| Indirect Effects | 0.000 | 0.000 | 0.000 | 0.000 | 0.000 | 0.000 | |
| Standardized Indirect Effects | 0.000 | 0.000 | 0.000 | 0.000 | 0.000 | 0.000 |
| Dependent Variable | Statistic | Value |
|---|---|---|
| Indigenous | Pearson’s correlation | 0.043 |
| Sig. (bilateral) | 0.059 | |
| N | 1971 | |
| Age | Pearson’s correlation | 0.068 ** |
| Sig. (bilateral) | 0.003 | |
| N | 1971 | |
| Income | Pearson’s correlation | −0.049 * |
| Sig. (bilateral) | 0.029 | |
| N | 1971 | |
| Education level | Pearson’s correlation | −0.031 |
| Sig. (bilateral) | 0.165 | |
| N | 1971 | |
| Brushing frequency | Pearson’s correlation | −0.098 ** |
| Sig. (bilateral) | 0 | |
| N | 1971 | |
| Rinsing frequency | Pearson’s correlation | −0.061 ** |
| Sig. (bilateral) | 0.007 | |
| N | 1971 | |
| Frequency of sweet consumption | Pearson’s correlation | 0.075 ** |
| Sig. (bilateral) | 0.001 | |
| N | 1971 | |
| The belief of harm to the fetus | Pearson’s correlation | 0.086 ** |
| Sig. (bilateral) | 0 | |
| N | 1971 | |
| Fear or pain | Pearson’s correlation | 0.074 ** |
| Sig. (bilateral) | 0.001 | |
| N | 1971 | |
| Preventive dental visits | Pearson’s correlation | −0.303 ** |
| Sig. (bilateral) | 0 | |
| N | 1971 |
Disclaimer/Publisher’s Note: The statements, opinions and data contained in all publications are solely those of the individual author(s) and contributor(s) and not of MDPI and/or the editor(s). MDPI and/or the editor(s) disclaim responsibility for any injury to people or property resulting from any ideas, methods, instructions or products referred to in the content. |
© 2023 by the authors. Licensee MDPI, Basel, Switzerland. This article is an open access article distributed under the terms and conditions of the Creative Commons Attribution (CC BY) license (https://creativecommons.org/licenses/by/4.0/).
Share and Cite
Lafebre-Carrasco, M.F.; Arroyo-Menéndez, M.; Lozano-Paniagua, D.; Parrón-Carreño, T.; Nievas-Soriano, B.J. Social and Preventive Factors That Explain Oral Health among Pregnant Women in the Canton of Cuenca, Ecuador. Healthcare 2023, 11, 2664. https://doi.org/10.3390/healthcare11192664
Lafebre-Carrasco MF, Arroyo-Menéndez M, Lozano-Paniagua D, Parrón-Carreño T, Nievas-Soriano BJ. Social and Preventive Factors That Explain Oral Health among Pregnant Women in the Canton of Cuenca, Ecuador. Healthcare. 2023; 11(19):2664. https://doi.org/10.3390/healthcare11192664
Chicago/Turabian StyleLafebre-Carrasco, Milton Fabricio, Millán Arroyo-Menéndez, David Lozano-Paniagua, Tesifón Parrón-Carreño, and Bruno José Nievas-Soriano. 2023. "Social and Preventive Factors That Explain Oral Health among Pregnant Women in the Canton of Cuenca, Ecuador" Healthcare 11, no. 19: 2664. https://doi.org/10.3390/healthcare11192664
APA StyleLafebre-Carrasco, M. F., Arroyo-Menéndez, M., Lozano-Paniagua, D., Parrón-Carreño, T., & Nievas-Soriano, B. J. (2023). Social and Preventive Factors That Explain Oral Health among Pregnant Women in the Canton of Cuenca, Ecuador. Healthcare, 11(19), 2664. https://doi.org/10.3390/healthcare11192664

