Fear and Stigma of COVID-19 Reinfection Scale (FSoCOVID-19RS): New Scale Development and Validation
Abstract
1. Introduction
2. Methodology
2.1. Design and Setting of the Study
2.2. Population and Sample
2.3. Development of the Scale
2.4. Pilot Test
2.5. Statistical Analysis
3. Results
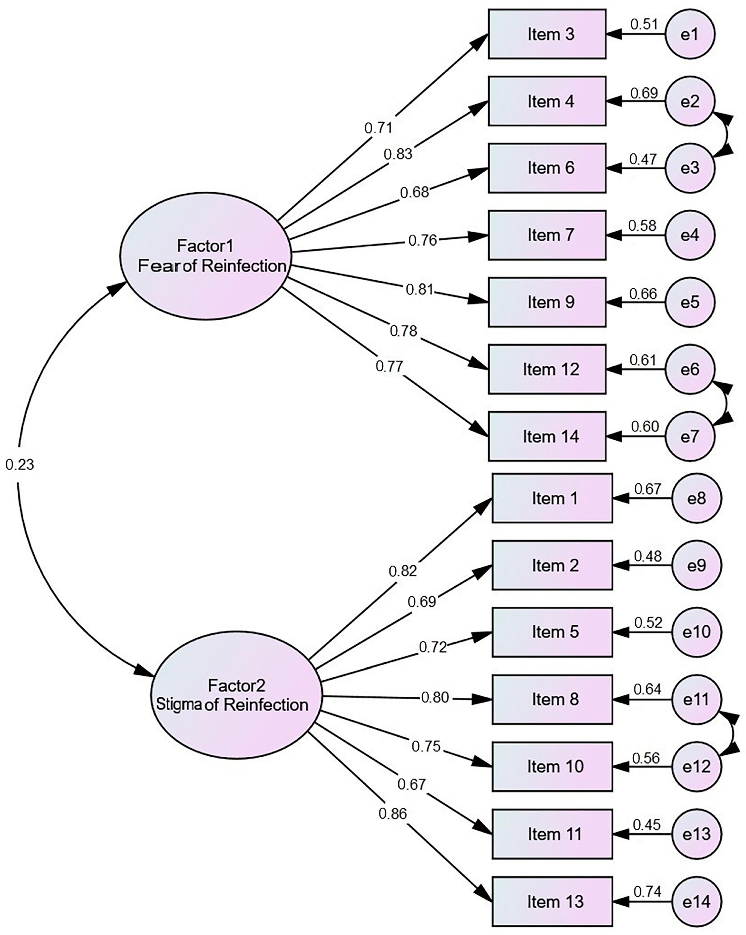
3.1. Confirmatory Factor Analysis (CFA)
3.2. FSoCOVID-19RS Scale Convergent and Discriminant Validity
4. Discussion
4.1. Limitations
4.2. Implications
5. Conclusions
Author Contributions
Funding
Institutional Review Board Statement
Informed Consent Statement
Data Availability Statement
Acknowledgments
Conflicts of Interest
References
- Organization, W.H. Coronavirus Disease (COVID-19): Weekly Epidemiological, Update 1; World Health Organization: Geneva, Switzerland, 2020. [Google Scholar]
- Lin, C.-Y. Social reaction toward the 2019 novel coronavirus (COVID-19). Soc. Health Behav. 2020, 3, 1–2. [Google Scholar] [CrossRef]
- Yahav, D.; Yelin, D.; Eckerle, I.; Eberhardt, C.S.; Wang, J.; Cao, B.; Kaiser, L. Definitions for coronavirus disease 2019 reinfection, relapse and PCR re-positivity. Clin. Microbiol. Infect. 2021, 27, 315–318. [Google Scholar] [CrossRef] [PubMed]
- Iwasaki, A. What reinfections mean for COVID-19. Lancet Infect. Dis. 2021, 21, 3–5. [Google Scholar] [CrossRef] [PubMed]
- Chaudhury, S.; Ali, T. Fear of COVID-19 Reinfection. Acta Sci. Neurol. 2021, 4, 1–2. [Google Scholar]
- Colizzi, M.; Bortoletto, R.; Silvestri, M.; Mondini, F.; Puttini, E.; Cainelli, C.; Gaudino, R.; Ruggeri, M.; Zoccante, L. Medically unexplained symptoms in the times of COVID-19 pandemic: A case-report. Brain Behav. Immun. Health 2020, 5, 100073. [Google Scholar] [CrossRef]
- Sun, L.; Sun, Z.; Wu, L.; Zhu, Z.; Zhang, F.; Shang, Z.; Jia, Y.; Gu, J.; Zhou, Y.; Wang, Y. Prevalence and risk factors of acute posttraumatic stress symptoms during the COVID-19 outbreak in Wuhan, China. MedRxiv 2020, 10, 6.20032425. [Google Scholar]
- Xu, Z.; Shi, L.; Wang, Y.; Zhang, J.; Huang, L.; Zhang, C.; Liu, S.; Zhao, P.; Liu, H.; Zhu, L. Pathological findings of COVID-19 associated with acute respiratory distress syndrome. Lancet Respir. Med. 2020, 8, 420–422. [Google Scholar] [CrossRef]
- Pappas, G.; Kiriaze, I.; Giannakis, P.; Falagas, M. Psychosocial consequences of infectious diseases. Clin. Microbiol. Infect. 2009, 15, 743–747. [Google Scholar] [CrossRef]
- Reeve, J. Motivación y Emoción, 5th ed.; Mac Graw-Hil: Mexico City, Mexico, 2010. [Google Scholar]
- Yip, P.S.; Chau, P.H. Physical distancing and emotional closeness amidst COVID-19. Crisis 2020, 41, 153–155. [Google Scholar] [CrossRef]
- Bhanot, D.; Singh, T.; Verma, S.K.; Sharad, S. Stigma and discrimination during COVID-19 pandemic. Front. Public Health 2021, 8, 577018. [Google Scholar] [CrossRef]
- Adom, D.; Mensah, J.A.; Osei, M. The psychological distress and mental health disorders from COVID-19 stigmatization in Ghana. Soc. Sci. Humanit. Open 2021, 4, 100186. [Google Scholar] [CrossRef] [PubMed]
- Yuan, Y.; Zhao, Y.-J.; Zhang, Q.-E.; Zhang, L.; Cheung, T.; Jackson, T.; Jiang, G.-Q.; Xiang, Y.-T. COVID-19-related stigma and its sociodemographic correlates: A comparative study. Glob. Health 2021, 17, 54. [Google Scholar] [CrossRef] [PubMed]
- Do Duy, C.; Nong, V.M.; Van, A.N.; Thu, T.D.; Do Thu, N.; Quang, T.N. COVID-19-related stigma and its association with mental health of health-care workers after quarantine in Vietnam. Psychiatry Clin. Neurosci. 2020, 74, 566. [Google Scholar] [CrossRef]
- Mahmud, A.; Islam, M.R. Social stigma as a barrier to COVID-19 responses to community well-being in Bangladesh. Int. J. Community Well-Being 2021, 4, 315–321. [Google Scholar] [CrossRef] [PubMed]
- Pan, S.W.; Shen, G.C.; Liu, C.; Hsi, J.H. Coronavirus stigmatization and psychological distress among Asians in the United States. Ethn. Health 2021, 26, 110–125. [Google Scholar] [CrossRef]
- Turner-Musa, J.; Ajayi, O.; Kemp, L. Examining social determinants of health, stigma, and COVID-19 disparities. Healthcare 2020, 8, 168. [Google Scholar] [CrossRef]
- Zhai, Y.; Du, X. Mental health care for international Chinese students affected by the COVID-19 outbreak. Lancet Psychiatry 2020, 7, e22. [Google Scholar] [CrossRef]
- Cao, W.; Fang, Z.; Hou, G.; Han, M.; Xu, X.; Dong, J.; Zheng, J. The psychological impact of the COVID-19 epidemic on college students in China. Psychiatry Res. 2020, 287, 112934. [Google Scholar] [CrossRef]
- Albikawi, Z.F. Fear Related to COVID-19, Mental Health Issues, and Predictors of Insomnia among Female Nursing College Students during the Pandemic. Healthcare 2023, 11, 174. [Google Scholar] [CrossRef]
- Alici, N.K.; Copur, E.O. Anxiety and fear of COVID-19 among nursing students during the COVID-19 pandemic: A descriptive correlation study. Perspect. Psychiatr. Care 2022, 58, 141–148. [Google Scholar] [CrossRef]
- De Los Santos, J.A.A.; Labrague, L.J.; Falguera, C.C. Fear of COVID-19, poor quality of sleep, irritability, and intention to quit school among nursing students: A cross-sectional study. Perspect. Psychiatr. Care 2021, 58, 71–78. [Google Scholar] [CrossRef] [PubMed]
- Martínez-Lorca, M.; Martínez-Lorca, A.; Criado-Álvarez, J.J.; Armesilla, M.D.C.; Latorre, J.M. The fear of COVID-19 scale: Validation in spanish university students. Psychiatry Res. 2020, 293, 113350. [Google Scholar] [CrossRef] [PubMed]
- Yazici, H.G.n.; Ökten, Ç. Nursing students’ clinical practices during the COVID-19 pandemic: Fear of COVID-19 and anxiety levels. Nurs. Forum 2022, 57, 298–304. [Google Scholar] [CrossRef] [PubMed]
- Beisland, E.G.; Gjeilo, K.H.; Andersen, J.R.; Bratås, O.; Bø, B.; Haraldstad, K.; Hjelmeland, I.H.H.; Iversen, M.M.; Løyland, B.; Norekvål, T.M. Quality of life and fear of COVID-19 in 2600 baccalaureate nursing students at five universities: A cross-sectional study. Health Qual. Life Outcomes 2021, 19, 198. [Google Scholar] [CrossRef] [PubMed]
- Çürük, G.N.; Özgül, E.; Karadağ, S. The effect of COVID-19 on fear, anxiety, and sleep in nursing students. Ir. J. Med. Sci. 2023, 1–7. [Google Scholar] [CrossRef]
- Holmes, E.A.; O’Connor, R.C.; Perry, V.H.; Tracey, I.; Wessely, S.; Arseneault, L.; Ballard, C.; Christensen, H.; Silver, R.C.; Everall, I. Multidisciplinary research priorities for the COVID-19 pandemic: A call for action for mental health science. Lancet Psychiatry 2020, 7, 547–560. [Google Scholar] [CrossRef]
- Rajkumar, R.P. COVID-19 and mental health: A review of the existing literature. Asian J. Psychiatry 2020, 52, 102066. [Google Scholar] [CrossRef]
- Sulistiadi, W.; Slamet, S.R.; Harmani, N. Handling of public stigma on COVID-19 in Indonesian society. Kesmas J. Kesehat. Masy. Nas. (Natl. Public Health J.) 2020, 1, 70–76. [Google Scholar] [CrossRef]
- Taquet, M.; Quoidbach, J.; Fried, E.I.; Goodwin, G.M. Mood homeostasis before and during the coronavirus disease 2019 (COVID-19) lockdown among students in the Netherlands. JAMA Psychiatry 2021, 78, 110–112. [Google Scholar] [CrossRef]
- Gorsuch, R.L. Factor Analysis: Classic Edition; Routledge: London, UK, 2014. [Google Scholar]
- Kline, P. An Easy Guide to Factor Analysis; Routledge: London, UK, 2014. [Google Scholar]
- Comrey, A.L.; Lee, H.B. A First Course in Factor Analysis; Psychology Press: London, UK, 2013. [Google Scholar]
- Soper, D. A-Priori Sample Size Calculator for Structural Equation Models. 2021. Available online: https://www.danielsoper.com/statcalc/calculator.aspx?id=89 (accessed on 11 April 2023).
- Bujang, M.A. A step-by-step process on sample size determination for medical research. Malays. J. Med. Sci. MJMS 2021, 28, 15. [Google Scholar] [CrossRef] [PubMed]
- Bisanzio, D.; Reithinger, R.; Almudarra, S.; Alsukait, R.F.; Dong, D.; Zhang, Y.; El-Saharty, S.; Almossawi, H.; Herbst, C.H.; Alqunaibet, A. Making use of an App (Tawakkalna) to track and reduce COVID transmission in KSA. medRxiv 2022. [Google Scholar] [CrossRef]
- Streiner, D.L.; Norman, G.R.; Cairney, J. Health Measurement Scales: A Practical Guide to Their Development and Use; Oxford University Press: New York, NY, USA, 2015. [Google Scholar]
- SPSS Inc.; IBM Corp. Released, Statistics for Windows, version 25.0; IBM Corp.: Armonk, NY, USA, 2017. [Google Scholar]
- Fayers, P.; Machin, D. Assessment, analysis and interpretation. In Quality of Life; John Wiley & Sons: Hoboken, NJ, USA, 2007. [Google Scholar]
- Taber, K.S. The use of Cronbach’s alpha when developing and reporting research instruments in science education. Res. Sci. Educ. 2018, 48, 1273–1296. [Google Scholar] [CrossRef]
- Terwee, C.B.; Bot, S.D.; de Boer, M.R.; van der Windt, D.A.; Knol, D.L.; Dekker, J.; Bouter, L.M.; de Vet, H.C. Quality criteria were proposed for measurement properties of health status questionnaires. J. Clin. Epidemiol. 2007, 60, 34–42. [Google Scholar] [CrossRef] [PubMed]
- Woods, S.P.; Scott, J.C.; Sires, D.A.; Grant, I.; Heaton, R.K.; Tröster, A.I.; Group, H.N.R.C. Action (verb) fluency: Test–retest reliability, normative standards, and construct validity. J. Int. Neuropsychol. Soc. 2005, 11, 408–415. [Google Scholar] [CrossRef] [PubMed]
- Coakes, S.J.; Steed, L. SPSS: Analysis without Anguish Using SPSS Version 14.0 for Windows; John Wiley & Sons, Inc.: Hoboken, NJ, USA, 2009. [Google Scholar]
- Bernstein, J.N.I. Psychometric Theory, 3rd ed.; McGraw-Hill: New York, NY, USA, 1994. [Google Scholar]
- Brown, T.A. Confirmatory Factor Analysis for Applied Research; Guilford Publications: New York, NY, USA, 2015. [Google Scholar]
- Schermelleh-Engel, K.; Moosbrugger, H.; Müller, H. Evaluating the fit of structural equation models: Tests of significance and descriptive goodness-of-fit measures. Methods Psychol. Res. Online 2003, 8, 23–74. [Google Scholar]
- Boateng, G.O.; Neilands, T.B.; Frongillo, E.A.; Melgar-Quiñonez, H.R.; Young, S.L. Best practices for developing and validating scales for health, social, and behavioral research: A primer. Front. Public Health 2018, 6, 149. [Google Scholar] [CrossRef]
- Wang, C.; Pan, R.; Wan, X.; Tan, Y.; Xu, L.; Ho, C.S.; Ho, R.C. Immediate psychological responses and associated factors during the initial stage of the 2019 coronavirus disease (COVID-19) epidemic among the general population in China. Int. J. Environ. Res. Public Health 2020, 17, 1729. [Google Scholar] [CrossRef]
- Taylor, S.; Landry, C.A.; Paluszek, M.M.; Fergus, T.A.; McKay, D.; Asmundson, G.J. COVID stress syndrome: Concept, structure, and correlates. Depress. Anxiety 2020, 37, 706–714. [Google Scholar] [CrossRef]
- Schimmenti, A.; Billieux, J.; Starcevic, V. The four horsemen of fear: An integrated model of understanding fear experiences during the COVID-19 pandemic. Clin. Neuropsychiatry 2020, 17, 41. [Google Scholar]
- Doshi, D.; Karunakar, P.; Sukhabogi, J.R.; Prasanna, J.S.; Mahajan, S.V. Assessing coronavirus fear in Indian population using the fear of COVID-19 scale. Int. J. Ment. Health Addict. 2021, 19, 2383–2391. [Google Scholar] [CrossRef]
- Nicomedes, C.J.C.; Avila, R.M.A. An analysis on the panic during COVID-19 pandemic through an online form. J. Affect. Disord. 2020, 276, 14–22. [Google Scholar] [CrossRef] [PubMed]
- Ren, Z.; Xin, Y.; Ge, J.; Zhao, Z.; Liu, D.; Ho, R.C.; Ho, C.S. Psychological impact of COVID-19 on college students after school reopening: A cross-sectional study based on machine learning. Front. Psychol. 2021, 12, 641806. [Google Scholar] [CrossRef]
- Khan, A.H.; Sultana, M.S.; Hossain, S.; Hasan, M.T.; Ahmed, H.U.; Sikder, M.T. The impact of COVID-19 pandemic on mental health & wellbeing among home-quarantined Bangladeshi students: A cross-sectional pilot study. J. Affect. Disord. 2020, 277, 121–128. [Google Scholar] [PubMed]
- Zhang, H. Early lessons from the frontline of the 2019-nCoV outbreak. Lancet 2020, 395, 687. [Google Scholar] [CrossRef]
- Lohiniva, A.-L.; Dub, T.; Hagberg, L.; Nohynek, H. Learning about COVID-19-related stigma, quarantine and isolation experiences in Finland. PLoS ONE 2021, 16, e0247962. [Google Scholar] [CrossRef] [PubMed]
- Bu, N. The 80 Thousand COVID-19 Survivers Are Undergoing Discriminaton. 2020. Available online: http://k.sina.com.cn/article_1690367810_64c0f74201900py8d.html?from=mood (accessed on 11 April 2023).

| Variable | Number | Percentage |
|---|---|---|
| Age (years) | ||
| 18–22 | 150 | 75.00 |
| ≥23 | 50 | 25.00 |
| Gender | ||
| Male | 75 | 37.50 |
| Female | 115 | 57.50 |
| Marital status | ||
| Married | 50 | 26.32 |
| Single | 140 | 73.68 |
| Educational Level | ||
| 1st year | 40 | 21.05 |
| 2nd year | 56 | 29.47 |
| 3rd year | 62 | 32.63 |
| 4th year | 22 | 11.58 |
| Internship | 10 | 5.27 |
| Chronic disease diagnosis | ||
| Yes | 26 | 13.68 |
| No | 164 | 86.32 |
| Mental illness in the family | ||
| Yes | 21 | 11.05 |
| No | 169 | 88.95 |
| Total Mean (SD) | Median | Minimum | Maximum | ||
|---|---|---|---|---|---|
| Number of participants = 190 | 24.85(11.35) | 28 | 0 | 42 | |
| No. | % | ||||
| Floor effect (responses receiving the lowest rating) | 7 | 3.5% | |||
| Ceiling effect (responses receiving the highest rating) | 3 | 1.5% | |||
| No. | Items | The Alpha Coefficient |
|---|---|---|
| 1. | I am concerned that my family and colleagues will avoid me due to my reinfection. | 0.87 |
| 2. | Because I feared that someone would know that I had been reinfected with COVID-19, I avoided medical care. | 0.86 |
| 3. | I am afraid that if I get COVID-19 again, I will pass away unexpectedly. | 0.88 |
| 4. | Being re-infected with COVID-19 is what terrifies me the most. | 0.82 |
| 5. | I believe it is vital to conceal from others the fact that I have been reinfected. | 0.78 |
| 6. | I have recurrent nightmares in which I recall my previous COVID-19 infection. | 0.93 |
| 7. | When I think of COVID-19 reinfection, I get a bad feeling. | 0.80 |
| 8. | I worry that my COVID-19 reinfection may cause me to lose my job. | 0.92 |
| 9. | When I worry about getting COVID-19 again, my heart beats fast. | 0.83 |
| 10. | The reinfection with COVID-19 makes me feel inferior to others. | 0.90 |
| 11. | Having COVID-19 again threatens my family’s reputation. | 0.76 |
| 12. | It is uncomfortable for me to consider reinfection with COVID-19. | 0.82 |
| 13. | If I am re-infected with COVID-19, I will feel embarrassed and ashamed. | 0.86 |
| 14. | When I watch the news and read stories about the possibility of a COVID-19 reinfection, I become scared. | 0.95 |
| Total | 0.86 |
| No. | Items | R1 | p | R2 | p |
|---|---|---|---|---|---|
| 1. | I am concerned that my family and colleagues will avoid me due to my reinfection. | 0.46 | <0.001 ** | 0.85 | <0.001 ** |
| 2. | Because I feared that someone would know that I had been reinfected with COVID-19, I avoided medical care. | 0.56 | <0.001 ** | 0.88 | <0.001 ** |
| 3. | I am afraid that if I get COVID-19 again, I will pass away unexpectedly. | 0.42 | 0.003 ** | 0.80 | <0.001 ** |
| 4. | Being re-infected with the COVID-19 is what terrifies me the most. | 0.44 | <0.001 * | 0.84 | <0.001 ** |
| 5. | I believe it is vital to conceal from others the fact that I have been reinfected. | 0.37 | 0.004 * | 0.76 | <0.001 ** |
| 6. | I have recurrent nightmares in which I recall my previous COVID-19 infection. | 0.50 | <0.001 ** | 0.93 | <0.001 ** |
| 7. | When I think of COVID-19, I get a bad feeling. | 0.38 | 0.01 * | 0.71 | <0.001 ** |
| 8. | I worry that my COVID-19 reinfection may cause me to lose my job. | 0.62 | <0.001 ** | 0.87 | <0.001 ** |
| 9. | When I worry about getting COVID-19 again, my heart beats fast. | 0.54 | <0.001 ** | 0.76 | <0.001 ** |
| 10. | The reinfection with COVID-19 makes me feel inferior to others. | 0.48 | <0.001 ** | 0.78 | <0.001 ** |
| 11. | Having COVID-19 again threatens my family’s reputation. | 0.46 | <0.001 ** | 0.74 | <0.001 ** |
| 12. | It is uncomfortable for me to consider reinfection with COVID-19. | 0.48 | <0.001 ** | 0.82 | <0.001 ** |
| 13. | If I am re-infected with COVID-19, I will feel embarrassed and ashamed. | 0.51 | <0.001 ** | 0.89 | <0.001 ** |
| 14. | When I watch the news and read stories about the possibility of a COVID-19 reinfection, I become scared. | 0.64 | <0.001 ** | 0.90 | <0.001 ** |
| Total | 0.82 | <0.001 ** |
| No. | FSOCOVID-19RS Items | Factor 1 | Factor 2 |
|---|---|---|---|
| 1. | I am concerned that my family and colleagues will avoid me due to my reinfection. | 0.398 | 0.786 |
| 2. | Because I feared that someone would know that I had been reinfected with COVID-19, I avoided medical care. | 0.536 | 0.662 |
| 3. | I am afraid that if I get COVID-19 again, I will pass away unexpectedly. | 0.644 | 0.523 |
| 4. | Being re-infected with the COVID-19 is what terrifies me the most. | 0.795 | 0.351 |
| 5. | I believe it is vital to conceal from others the fact that I have been reinfected. | 0.446 | 0.612 |
| 6. | I have recurrent nightmares in which I recall my previous COVID-19 infection. | 0.591 | 0.531 |
| 7. | When I think of COVID-19, I get a bad feeling. | 0.817 | 0.362 |
| 8. | I worry that my COVID-19 reinfection may cause me to lose my job. | 0.312 | 0.792 |
| 9. | When I worry about getting COVID-19 again, my heart beats fast. | 0.748 | 0.267 |
| 10. | The reinfectionof COVID-19 makes me feel inferior to others. | 0.240 | 0.792 |
| 11. | Having COVID-19 again threatens my family’s reputation. | 0.453 | 0.567 |
| 12. | It is uncomfortable for me to consider reinfection with COVID-19. | 0.856 | 0.318 |
| 13. | If I am re-infected with COVID-19, I will feel embarrassed and ashamed. | 0.248 | 0.825 |
| 14. | When I watch the news and read stories about the possibility of a COVID-19 reinfection, I become scared. | 0.807 | 0.312 |
| Total of eigenvalues | 9.720 | 1.140 | |
| Variance (%) | 72.220% | 9.045 | |
| Cumulative (%) | 72.220% | 80.250% |
| FSoCOVID-19RS Subscale | CR | AVE | MSV | ASV | 1 | 2 |
|---|---|---|---|---|---|---|
| Fear of reinfection | 0.820 | 0.537 | 0.167 | 0.097 | * 0.733 | |
| Stigma of reinfection | 0.835 | 0.549 | 0.207 | 0.106 | ** 0.226 | * 0.741 |
Disclaimer/Publisher’s Note: The statements, opinions and data contained in all publications are solely those of the individual author(s) and contributor(s) and not of MDPI and/or the editor(s). MDPI and/or the editor(s) disclaim responsibility for any injury to people or property resulting from any ideas, methods, instructions or products referred to in the content. |
© 2023 by the authors. Licensee MDPI, Basel, Switzerland. This article is an open access article distributed under the terms and conditions of the Creative Commons Attribution (CC BY) license (https://creativecommons.org/licenses/by/4.0/).
Share and Cite
Albikawi, Z.F.; Abuadas, M.H.; Alalyani, M.M.; Zahrani, Y.; Aqel, E.; Safi, R. Fear and Stigma of COVID-19 Reinfection Scale (FSoCOVID-19RS): New Scale Development and Validation. Healthcare 2023, 11, 1461. https://doi.org/10.3390/healthcare11101461
Albikawi ZF, Abuadas MH, Alalyani MM, Zahrani Y, Aqel E, Safi R. Fear and Stigma of COVID-19 Reinfection Scale (FSoCOVID-19RS): New Scale Development and Validation. Healthcare. 2023; 11(10):1461. https://doi.org/10.3390/healthcare11101461
Chicago/Turabian StyleAlbikawi, Zainab Fatehi, Mohammad Hamdi Abuadas, Mesheil M. Alalyani, Yousef Zahrani, Emad Aqel, and Raid Safi. 2023. "Fear and Stigma of COVID-19 Reinfection Scale (FSoCOVID-19RS): New Scale Development and Validation" Healthcare 11, no. 10: 1461. https://doi.org/10.3390/healthcare11101461
APA StyleAlbikawi, Z. F., Abuadas, M. H., Alalyani, M. M., Zahrani, Y., Aqel, E., & Safi, R. (2023). Fear and Stigma of COVID-19 Reinfection Scale (FSoCOVID-19RS): New Scale Development and Validation. Healthcare, 11(10), 1461. https://doi.org/10.3390/healthcare11101461

