A Standardized Dataset of a Spontaneous Adverse Event Reporting System
Abstract
1. Introduction
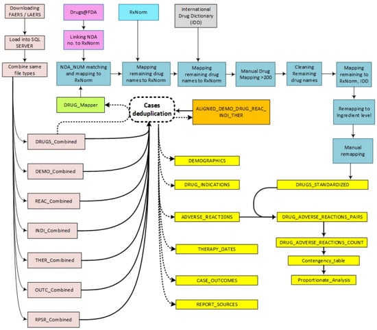
2. Materials and Methods
2.1. Design
2.2. Downloading Source Files
2.3. Case Reports Deduplication
2.4. RxNorm
2.5. Drug Names Mapping
- The International Drug Dictionary (IDD) [22] was used to map drug trade names of multinational origin directly to RxNorm.
- Manual drug mapping for drug names counted >200.
- Extensive text cleansing of the remaining unidentified drug names, followed by a second time string matching with RxNorm, then with the IDD.
2.6. Drug Names Normalization
- When other source vocabularies express the active components more precisely (in terms of granularity) than the RxNorm, then the other vocabulary name is adapted.
- All vaccines are kept in their best string matching the RxNorm, regardless of whether they match RxNorm source vocabulary or other source vocabularies, and also might contain combined vaccines.
- Active ingredients that are not included in the RxNorm source vocabulary but are maintained in other source vocabularies are mapped to those other vocabularies.
2.7. Creating Drug-Adverse Reaction Contingency Table
2.8. Data Mining
2.9. Dataset Validation
- Demographic files have been linked correctly to the drugs, indications, reactions, and therapy start date for each case report;
- There is no case duplication for the data that have been selected.
- The deduplication matching criteria for these case reports have been fulfilled;
- These dropped cases are those that should be dropped based on the applied criteria.
- Active ingredients have been retrieved correctly for each drug name;
- The RXAUI mapping to the source drug names was done correctly;
- Adverse reactions for each drug have been retrieved correctly in the drug-adverse reaction pairs table.
2.10. Code Availability
3. Results
Dataset Created
- DEMOGRAPHICS: This file contains the basic patients’ demographic data extracted from all the DEMO files. The reporting country code or “COUNTRY_CODE” has been standardized in this table to the ISO 3166 standard codes. Moreover, the age field has been normalized to represent values in years.
- DRUGS_STANDARDIZED: Extracted from the merged DRUG files (“DRUG_combined” file), with drug names being mapped to the single active ingredient level and standardized to RxNorm. A drug identification number “DRUG_ID” field was added to the raw data before processing the “DRUG_combined” file to ensure that combined drug active in the same dosage form will have the same “DRUG_ID” when they become separate entities in the final “DRUGS_STANDARDIZED” file, so that it will be easy to trace multi-ingredient drugs in the dataset if needed.
- ADVERSE_ REACTIONS: This file includes the adverse events associated with each case report in the dataset and created from combining “REAC” files.
- DRUG_ADVERSE_REACTIONS_PAIRS: This file is composed of all adverse drug reactions paired with the associated drug name.
- DRUG_ADVERSE_REACTIONS_COUNT: This file includes drugs associated with adverse reactions and frequency counts for each association.
- DRUG_INDICATIONS: This file includes the combined “INDI” files from FAERS/LAERS database. Entries with drug indication descriptions as “Product used for the unknown indication” and “Drug use for the unknown indication” have been considered as null values and thereby deleted.
- CASE_OUTCOMES: This file contains the patient outcome details. It was created from the combined “OUTC” files.
- THERAPY_DATES: Contains information about the start and end therapy dates and also the duration of the therapy. It was created from the “THER” files.
- REPORT_SOURCES: Contains information about the source of the reports. It was created from the “RPSR” files.
- CONTINGENCY_TABLE: This file contains the 2 X 2 table or contingency table for drugs and adverse drug reactions.
- PROPORTIONATE_ANALYSIS: This file contains the pre-calculated proportionate statistics, the ROR, PPR, and IC with upper and lower 95% confidence intervals. It also contains the Chi-squared analysis with Yates correction ().
4. Conclusions
Author Contributions
Funding
Institutional Review Board Statement
Informed Consent Statement
Data Availability Statement
Conflicts of Interest
References
- Alomar, M.; Tawfiq, A.M.; Hassan, N.; Palaian, S. Post marketing surveillance of suspected adverse drug reactions through spontaneous reporting: Current status, challenges and the future. Ther. Adv. Drug Saf. 2020, 11, 2042098620938595. [Google Scholar] [CrossRef] [PubMed]
- Weaver, J.; Willy, M.; Avigan, M. Informatic Tools and Approaches in Postmarketing Pharmacovigilance Used by FDA. AAPS J. 2008, 10, 35–41. [Google Scholar] [CrossRef] [PubMed][Green Version]
- World Health Organization. The Safety of Medicines in Public Health Programmes: Pharmacovigilance, an Essential Tool; World Health Organization: Geneva, Switzerland, 2006. [Google Scholar]
- Waller, P.C. Making the Most of Spontaneous Adverse Drug Reaction Reporting. Basic Clin. Pharmacol. Toxicol. 2006, 98, 320–323. [Google Scholar] [CrossRef]
- Nour, S.; Plourde, G. Pharmacoepidemiology and Pharmacovigilance; Nour, S., Plourde, G., Eds.; Academic Press: Cambridge, MA, USA, 2019; pp. 7–23. [Google Scholar]
- Létinier, L.; Ferreira, A.; Marceron, A.; Babin, M.; Micallef, J.; Miremont-Salamé, G.; Pariente, A.; French Network of Pharmacovigilance Centres. Spontaneous Reports of Serious Adverse Drug Reactions Resulting from Drug–Drug Interactions: An Analysis from the French Pharmacovigilance Database. Front. Pharmacol. 2021, 11, 624562. [Google Scholar] [CrossRef]
- Szarfman, A.; Tonning, J.M.; Doraiswamy, P.M. Pharmacovigilance in the 21st century: New systematic tools for an old problem. Pharmacother. J. Hum. Pharmacol. Drug Therapy 2004, 24, 1099–1104. [Google Scholar] [CrossRef] [PubMed]
- Hoffman, K.B.; Dimbil, M.; Erdman, C.B.; Tatonetti, N.P.; Overstreet, B.M. The Weber effect and the United States Food and Drug Administration’s Adverse Event Reporting System (FAERS): Analysis of sixty-two drugs approved from 2006 to 2010. Drug Saf. 2014, 37, 283–294. [Google Scholar] [CrossRef] [PubMed]
- Hauben, M.; Reich, L.; De Micco, J.; Kim, K. ‘Extreme Duplication’ in the US FDA Adverse Events Reporting System Database. Drug Saf. 2007, 30, 551–554. [Google Scholar] [CrossRef] [PubMed]
- Poluzzi, E.; Raschi, E.; Piccinni, C.; De Ponti, F. Data mining techniques in pharmacovigilance: Analysis of the publicly accessible FDA adverse event reporting system (AERS). In Data Mining Applications in Engineering and Medicine; IntechOpen: London, UK, 2012. [Google Scholar]
- Norén, G.N.; Orre, R.; Bate, A.; Edwards, I.R. Duplicate detection in adverse drug reaction surveillance. Data Min. Knowl. Discov. 2007, 14, 305–328. [Google Scholar] [CrossRef]
- Banda, J.M.; Evans, L.; Vanguri, R.S.; Tatonetti, N.; Ryan, P.B.; Shah, N.H. A curated and standardized adverse drug event resource to accelerate drug safety research. Sci. Data 2016, 3, 160026. [Google Scholar] [CrossRef]
- Rodriguez, E.M.; Staffa, J.A.; Graham, D.J. The role of databases in drug postmarketing surveillance. Pharmacoepidemiol. Drug Saf. 2021, 10, 407–410. [Google Scholar] [CrossRef]
- Sakaeda, T.; Tamon, A.; Kadoyama, K.; Okuno, Y. Data mining of the public version of the FDA Adverse Event Reporting System. Int. J. Med. Sci. 2013, 10, 796–803. [Google Scholar] [CrossRef] [PubMed]
- Muñoz, M.A.; Tonning, J.M.; Brinker, A.D.; A Delaney, J.; Gatti, J.C.; Avigan, M. Data Mining of the US FDA’s Adverse Events Reporting System Database to Evaluate Drug–Drug Interactions Associated with Statin-Induced Rhabdomyolysis. Pharm. Med. 2016, 30, 327–337. [Google Scholar] [CrossRef]
- Poleksic, A.; Xie, L. Database of adverse events associated with drugs and drug combinations. Sci. Rep. 2019, 9, 20025. [Google Scholar] [CrossRef] [PubMed]
- Mohsen, A.; Tripathi, L.P.; Mizuguchi, K. Deep Learning Prediction of Adverse Drug Reactions Using Open TG-GATEs and FAERS Databases. arXiv 2020, arXiv:2010.05411. [Google Scholar] [CrossRef]
- Islam, T.; Hussain, N.; Islam, S. Chakrabarty, Detecting adverse drug reaction with data mining and predicting its severity with machine learning. In 2018 IEEE Region 10 Humanitarian Technology Conference (R10-HTC); IEEE: Piscataway Township, NJ, USA, 2018; pp. 1–5. [Google Scholar]
- Welch, H.K.; Kellum, J.A.; Kane-Gill, S.L. Drug-Associated Acute Kidney Injury Identified in the United States Food and Drug Administration Adverse Event Reporting System Database. Pharmacother. J. Hum. Pharmacol. Drug Ther. 2018, 38, 785–793. [Google Scholar] [CrossRef]
- MedDRA, M.S.S.O. Introductory Guide MedDRA Version 24.0. Available online: http://www.meddra.org/how-to-use/support-documentation (accessed on 28 March 2021).
- Nelson, S.J.; Zeng, K.; Kilbourne, J.; Powell, T.; Moore, R. Normalized names for clinical drugs: RxNorm at 6 years. J. Am. Med. Inform. Assoc. 2011, 18, 441–448. [Google Scholar] [CrossRef]
- Khaleel, M.A.; Khan, A.H.; Ghadzi, S.M.S.; Alshakhshir, S. Curation of an international drug proprietary names dataset. Data Brief 2022, 40, 107701. [Google Scholar] [CrossRef]
- Bate, A.; Leufkens, H.G.M.; Lindquist, M.; Orre, R.; Egberts, T. A comparison of measures of disproportionality for signal detection in spontaneous reporting systems for adverse drug reactions. Pharmacoepidemiol. Drug Saf. 2002, 11, 3–10. [Google Scholar] [CrossRef]
- Evans, S.J.; Waller, P.C.; Davis, S. Use of proportional reporting ratios (PRRs) for signal generation from spontaneous adverse drug reaction reports. Pharmacoepidemiol. Drug Saf. 2021, 10, 483–486. [Google Scholar] [CrossRef]
- Rothman, K.; Greenland, S. Introduction to categorical statistics. Mod. Epidemiol. 2008, 3, 238–257. [Google Scholar]
- Norén, G.N.; Hopstadius, J.; Bate, A. Shrinkage observed-to-expected ratios for robust and transparent large-scale pattern discovery. Stat. Methods Med. Res. 2013, 22, 57–69. [Google Scholar] [CrossRef] [PubMed]
- Norén, G.N.; Bate, A.; Orre, R.; Edwards, I.R. Extending the methods used to screen the WHO drug safety database towards analysis of complex associations and improved accuracy for rare events. Stat. Med. 2006, 25, 3740–3757. [Google Scholar] [CrossRef] [PubMed]
- Yates, F. Contingency Tables Involving Small Numbers and the χ2 Test. Suppl. J. R. Stat. Soc. 1934, 1, 217–235. [Google Scholar] [CrossRef]
- Tiwari, R.; Zalkikar, J.; Huang, L. Signal Detection for Medical Scientists: Likelihood Ratio Test-Based Methodology; CRC Press: Boca Raton, FL, USA, 2021. [Google Scholar]



| Reporter Country | % |
|---|---|
| United States of America | 64.91% |
| United Kingdom | 3.61% |
| Japan | 3.32% |
| Canada | 3.26% |
| France | 3.15% |
| Germany | 2.44% |
| Italy | 1.44% |
| Brazil | 1.04% |
| Spain | 0.86% |
| Australia | 0.82% |
| The Netherlands | 0.73% |
| China | 0.70% |
| Switzerland | 0.38% |
| Sweden | 0.37% |
| India | 0.36% |
| Colombia | 0.35% |
| Turkey | 0.29% |
| Belgium | 0.28% |
| Argentina | 0.28% |
| Poland | 0.26% |
| Drug Name |
|---|
| BLOOD THINNER |
| CLINICAL TRIAL PILL |
| FT?2102 |
| CC-292 |
| ... |
| [COMPOSITION UNSPECIFIED] |
| NO SUBJECT DRUG |
| RIBAVARIN |
| ADDITIONAL STUDY MEDICATION |
| ALL OTHER THERAPEUTIC PRODUCTS (ALL OTHER THERAPEUTIC PRODUCTS) |
| BIRTH CONTROL PILL |
| Drug name unspesified |
| IBUROFEN |
| ANTIBIOTICS (ANTIBIOTICS) |
| Allergy medication |
| AMITRIPTLINE |
| LAMOTRGINE |
| PREPARATION H NOS |
| CPAP MACHINE |
| NO MATCH |
| TERCIAN TABLETS |
| LOSEC I.V. |
| LOXOPROFEN SODIUM (LOXOPROFEN SODIUM) |
| PHENERGAN TABLETS/SUPPOSITORIES |
| HYDROCHLOROTHIAZIDE AND RAMIPRIL |
| GALANTAMINE 4MG |
| LESCOL ^SANDOZ^ |
| EPITOMAX (TOOPIRAMATE) TABLETS |
| ACETAMINOPHEN (LONG-ACTING)() |
| VALSARTAN-TABLET-UNIT DOSE: UNKNOWN |
| CLOPIDOGREL/ASPIRIN) - |
| CALCIUM & VITAMIN D /01483701/ |
| LIDOCAINE HYDROCHLORIDE;PRILOCAINE HYDROCHLORIDE |
| Drug X | All Other Drugs | Total | |
|---|---|---|---|
| Adverse event Y | a | b | a + b |
| All other adverse events | c | d | c + d |
| Total | a + c | b + d | a + b + c + d |
Publisher’s Note: MDPI stays neutral with regard to jurisdictional claims in published maps and institutional affiliations. |
© 2022 by the authors. Licensee MDPI, Basel, Switzerland. This article is an open access article distributed under the terms and conditions of the Creative Commons Attribution (CC BY) license (https://creativecommons.org/licenses/by/4.0/).
Share and Cite
Khaleel, M.A.; Khan, A.H.; Ghadzi, S.M.S.; Adnan, A.S.; Abdallah, Q.M. A Standardized Dataset of a Spontaneous Adverse Event Reporting System. Healthcare 2022, 10, 420. https://doi.org/10.3390/healthcare10030420
Khaleel MA, Khan AH, Ghadzi SMS, Adnan AS, Abdallah QM. A Standardized Dataset of a Spontaneous Adverse Event Reporting System. Healthcare. 2022; 10(3):420. https://doi.org/10.3390/healthcare10030420
Chicago/Turabian StyleKhaleel, Mohammad Ali, Amer Hayat Khan, Siti Maisharah Sheikh Ghadzi, Azreen Syazril Adnan, and Qasem M. Abdallah. 2022. "A Standardized Dataset of a Spontaneous Adverse Event Reporting System" Healthcare 10, no. 3: 420. https://doi.org/10.3390/healthcare10030420
APA StyleKhaleel, M. A., Khan, A. H., Ghadzi, S. M. S., Adnan, A. S., & Abdallah, Q. M. (2022). A Standardized Dataset of a Spontaneous Adverse Event Reporting System. Healthcare, 10(3), 420. https://doi.org/10.3390/healthcare10030420

