Next Article in Journal
The Cascade Hilbert-Zero Decomposition: A Novel Method for Peaks Resolution and Its Application to Raman Spectra
Next Article in Special Issue
Sustainable Development Model of EU Cities Compliant with UN Settings
Previous Article in Journal
On a Nonlocal Boundary Value Problem of a State-Dependent Differential Equation
Previous Article in Special Issue
The Service Strategy and Influencing Factors of Online Recycling of Used Mobile Phones
 
 
Font Type:
Arial Georgia Verdana
Font Size:
Aa Aa Aa
Line Spacing:
Column Width:
Background:
Article

Hidden and Latent Factors’ Influence on Digital Technology Sustainability Development

by
Egils Ginters
* and
Jagadeesh Chakkaravarthy Revathy
Department of Modelling and Simulation, Riga Technical University, LV-1658 Riga, Latvia
*
Author to whom correspondence should be addressed.
Mathematics 2021, 9(21), 2801; https://doi.org/10.3390/math9212801
Submission received: 8 October 2021 / Revised: 29 October 2021 / Accepted: 3 November 2021 / Published: 4 November 2021
(This article belongs to the Special Issue Sustainability Issues and Mathematical Models of Digital Technologies)

Abstract

:
The modern world can be described as a sociotechnical system, the existence and development of which are determined by the successful interaction of technology and society. When introducing a technology, it is important to assess its potential sustainability. There are currently more than a hundred different sustainability assessment methods that allow for the sustainability of a technology to be predicted on the basis of a quantitative assessment of basic impact indicators. However, as the complexity of technology increases, there are hidden and latent factors inherent in technology that sooner or later affect the sustainability of technology and pose significant risks. Identifying these factors is particularly important for digital technologies, as they are the backbone of any other current technology. The aim of this article is to identify and explain the impact of a set of hidden and latent factors on the sustainability of digital technologies by using a system dynamics simulation and the possibilities offered by Bayesian networks. The results of this study are useful for technology sustainability researchers, technology authors, and investors.

1. Introduction

The modern world is the result of the interaction of objective reality and public consciousness that exists and develops over time. Objective reality is matter, but consciousness is a social institution whose existence requires some form of matter.
To meet any needs of individuals in society, tools and knowledge are needed to properly use them. The set of tools and methods used to achieve a specific goal is now commonly referred to as technology. As the role of technology in society increases, it becomes dependent on various technologies. Without these technologies, the existence of modern society is no longer possible. Society is a sociotechnical system, where technology is one of the forms of expression of the system. Each technology is characterized by a physical form of existence (tool) and a logical structure or, in this case, a methodology that distinguishes each particular technology from any other technology. The logical structure of a technology includes a social component, as technology aims to meet the needs of its user, and that is why technology is created.
Thus, one of the indicators of technology evaluation is its direct or indirect usefulness to society or social groups. If the technology is not useful, it is not accepted, adopted, or used. There are no completely universal tools. If the tool works for everyone, then it really does not work for anyone. The larger the part of society that is covered by technology, the greater its overall impact on society’s existence over time. That is why studies are carried out on the impact of technology on different age groups, and on their relevance to social and historical traditions.
Knowledge and experience gathered earlier create new insights that can be implemented in fundamentally new technologies; by improving old technologies, new ones are created that meet the public demand for a certain period of time.
In most cases, technology is the result of paid work. A person wants to receive remuneration for work, the amount of which must be greater than the invested resources. Technology needs to be both introduced and maintained over its lifetime, which requires significant resources. Thus, the sustainability of a technology depends on the profit it generates for the authors of the technology and other stakeholders.
The consequences of the use of technology, which improves the life of society and gives profit to inventors and investors, must not worsen or endanger the basis of society’s existence, i.e., the environment.
Taken together, these three technology assessment indicators, namely, society, business, and the environment, form the triple bottom line (TBL) sustainability model, which is currently used to assess existing and new technologies. Currently, there are more than a hundred different sustainability assessment methods [1,2,3], which in most cases are based on the technology life cycle assessment model and are used to assess the sustainability of various large projects. The target audience for these laborious methods is project managers and regional policy planners [2].
One could be surprised at the large number of these methods. The reason is probably utilitarian. If it is necessary to assess the sustainability of a “right” project, a method of sustainability assessment is also generated, which justifies the successful sustainability of this “right” project. Often, only one component of sustainability, i.e., environmental impact, is assessed in the TBL model. There is still a lack of interactive methods for the self-assessment and forecasting of technology sustainability, in which technology authors, engineers, and investors are very interested.
Evidence is not required by the axiom that we live in a digital society where both our social and working lives are determined by digital technologies. Digital technologies are a specific type of technology, and some of their attributes are not specific to other technologies.
There is not much research on the nature of digital technologies [4,5,6,7,8,9], but individual digital technologies or their applications have been analyzed. A researcher needs interdisciplinary knowledge and decades of work experience with digital technologies to delve into their essence.
The question of how to assess the sustainability of digital technologies is relevant. In most cases, researchers limit themselves to evaluating the acceptance component. This is, of course, a necessary condition. If technology is not accepted by society, then no sustainability is imaginable. There are several methods [2], such as the theory of planned behavior, the theory of reasoned action, the technology acceptance model (TAM), social cognitive theory, the diffusion of innovation, the model of PC utilization, the motivational model, and the unified theory of acceptance and use of technology (UTAUT). The bottleneck of these methods is the laborious collection and processing of input data, which limits the use of these methods in self-assessment. It is a rather stagnant situation that has lasted for more than the last ten years.
More than eight years ago, a group of authors [10] began developing an integral and universal method for assessing the sustainability of digital technologies. The integrated acceptance and sustainability assessment model (IASAM) was based on a four-stream acceptance, management, quality of technology, and domain factor system dynamics simulation. The sustainability index curve was modulated according to the Skype reference line [10]. The result was measured in skype units, which provided good interpretation possibilities. The development of sustainability was depicted in the form of graphical diagrams, and the essence of calculated sustainability index S T j t and the future prospects of the assessed technology were explained:
S T j t = S T j t d t + A c c e p t . T j + M a n a g . T j + Q u a l i t y T j + D o m a i n T j * d t
The IASAM methodology has been validated in a number of projects, but clarifications are still needed to bring the methodology closer to the specificities of digital technologies. One of the refinements of the sustainability forecast is related to the respect of the effect of the uncertainty attribute, which can have a significant effect Δ S T j t on the initially predicted sustainability:
S T j t = S T j t 1 * Δ S T j t
In order to create an adequate model for assessing the sustainability of modern digital technologies, it is necessary to delve into the increasingly complex nature of technologies. The complexity of a technology creates an increasing impact of a set of hidden and latent factors that sooner or later affect the initially predicted results of the use of the technology. The use of an initial sustainability forecast in assessing the sustainability of digital technology development poses increasing risks, so adjustments to sustainability assessment are needed, including risk factors that characterize the nature of the technology and the latent manifestations of unanticipated factors.
The aim of this article is to introduce the set of digital technology attributes that determine the development of technology and its sustainability, and to identify latent and unanticipated factors that may cause significant changes in the results of the initial sustainability assessment.
This paper shows how different research methods complement each other, that is, system dynamics simulation and Bayesian networks.
The tangible result of this study is the Bayesian network of digital technology’s hidden and unanticipated factors’ impact assessments, which makes it possible to improve the technology’s initial sustainability forecast.
Readers could be researchers of digital technology sustainability issues, technology authors, as well as investors, who so far lack the tools for quick evaluation of business projects.
This study consists of several parts. First, a specific set of digital attributes that affect sustainability parameters is considered. The uncertainty attribute, which has a critical impact on sustainability, is specified later, and the paradigm of sustainability assessment is simplified by omitting less important components. Further, a set of factors that determine the effect of the uncertainty attribute is clarified, and a Bayesian model of the interaction and influence assessment of these hidden and unanticipated factors is developed.

2. System Dynamics Use in Digital Technology Sustainability Simulation

Completely new technologies are rare. Existing ones are usually enhanced by changes to their physical and logical structures. The basic features of both society and business are digitization and digitalization. Digitization envisages changes that mainly replace elements of the physical structure (tools), but digitalization also determines changes in the logical body, creating new and unprecedented models of business and society cooperation. Any technology has a digital component, i.e., a technology incorporates one or more existing digital technologies.
The physical structure of digital technology is relatively easy to change, determined by the ability of built-in or programmable algorithms and the provision of external resource support and the modular structure of the technology. Digital technology can have cognitive properties that allow for them to make changes to the logical structure of the technology in real time, changing not only the tasks but even the goals of the technology. Cyber–physical systems, where the possibilities of digital technology are supplemented in real time by a living body becoming part of a control system, provide virtually unlimited possibilities for change. The above makes digital technologies a unique building block in the development of other technologies, so identifying their specificities and potential impact is both critical and a very complex and interdisciplinary task.
Digital technologies are characterized by a set of several attributes ( A T ) , the most important of which [11] are performance ( A T P R F ) , complexity ( A T C ) , uncertainty ( A T U ) , evolutionism ( A T E ) , pervasiveness ( A T P R V ) , and reliability ( A T R ) . These interacting attributes affect the sustainability of digital technology S T j , which is specified by the conceptual model of sustainability evaluation [11], but the values of these attributes are determined by a number of stochastic and difficult-to-measure factors ( F T ) . The nature of digital technology attributes and their interaction was explained [11], but a system dynamics (SD) approach is proposed for sustainability TBL model simulation (see Figure 1).
In the system dynamics TBL model:
S T j t = S T j t 1 * Δ S T j t
where
S T j B = f A T P R F ,   A T U , A T P R V ,   S T j P = f A T C , A T U , A T E , A T R ,   S T j E = f A T U , A T R
and ( A T P R F ,   A T C ,   A T U , A T E , A T P R V , A T R ) A T .
However,
( A T P R F ) = f F T P R F ,   F T P R F = T e c h n i c a l ,   F i n a n c i a l
( A T C ) = f F T C ,   F T C = { N o n l i n e a r i t y ,   D y n a m i c ,   C o e v o l u t i o n , A d a p t i v i t y ,   U n p r e d i c t a b i l i t y ,   A g i l i t y }
( A T U ) = f A T C , A T E , A T R , F T U , F T U = { H i d d e n   a n d   U n a n t i c i p a t e d   e f f e c t s ,   C o n v e r g e n c e ,   M a g n i f i c a t i o n , S o c i o t e c h n i c a l i t y ,   I l l u s i o n   o f   P r e c i s i o n ,   P r e d i c t a b i l i t y }
( A T E ) = f F T E , ( F T E ) = { O p e n n e s s ,   T e a c h a b i l i t y ,   C o g n i t i o n ,   S e l f d i a g n o s t i c s , A d a p t i v e n e s s ,   R e p r o d u c i b i l i t y ,   T e m p o r a l i t y ,   D y n a m i c s ,   R e a d i n e s s }
( A T P R V ) = f A T P R F , F T P R V , F T P R V = { U b i q u i t y ,   F e a s i b i l i t y ,   A c c e s s i b i l i t y ,   S p a t i a l i t y , S u r v e i l a b i l i t y ,   C o m p a t i b i l i t y   S i t u a t i o n a l ,   C u l t u r a l ,   T e c h n i c a l }
( A T R ) = f A T C , A T P R V , F T R , F T R = S e c u r i t y ,   D i s r u p t i v e n e s s ,   A g i l i t y ,   O b s e r v a b i l i t y ,   T r i a l a b i l i t y
The earliest conceptual model [11] was designed in the form of a concept map in the MindMeister [12] environment. To analyze the effect of attribute changes over time, the conceptual model was translated into an executive SD simulation model in the STELLA [13] environment (see Figure 1), which allows for the visual representation of interactive changes, and provides convenient and transparent modeling options. The SD model is open access [14], which facilitates its validation.
The SD model consists of six impact streams ( A T ) (performance, complexity, uncertainty, evolutionism, pervasiveness, and reliability). Flows are interconnected and interacting. Each flow is affected by the corresponding set of essential attributes ( F T ) . Each flow affects the associated stock. The resource set ( A T ) affects three sustainability effect flows ( S T j ) . All of the above flows have a cumulative effect on each of the associated resources, i.e., the more significantly the resource changes, the greater the resource feedback to the input flow is.
In the model, the weights of all influences were determined to be neutral; therefore, the basic effect on the modeling results was caused by the structure of the model and the links between the elements of the model. The statistical reliability of the results was assessed by checking both the border values of the digital technology attributes and the random values. The Kolmogorov–Smirnov (K–S) nonparametric test with α = 0.05 (95% confidence) was used to assess reliability. Both K–S test conditions were examined. First, the required condition, i.e., the simulation results, corresponded to the normal probability distribution, and the sufficient condition, i.e., the calculated critical value of the K–S test, was lower than theoretically allowable.
There are two main research questions. The first question is which of the pillars of the TBL model of digital technology sustainability are most affected, i.e., which of the components of business, society, and the environment are most affected by digital technology attributes? Second, which of the attributes of digital technology most significantly impact this critical pillar of TBL?
The system dynamics model mainly respects the structural impact of parameters and qualitative units of measurement are used—Low, High. The influence of the parameter in column charts is represented comparatively, that is, the height of the column of a less important parameter will be lower.
The modeling results at the maximal attribute thresholds convincingly showed that the absolutely dominant pillar of the digital technology sustainability TBL model is society ( S T j P ) , but the impact on business ( S T j B ) and the environment ( S T j E ) is relatively insignificant if we abstract it from the interaction of the pillars (see Figure 2).
This only confirms the initial assumption that the existence of a society is not possible without digital technologies. It is difficult to find anything that could exist today without the participation of digital technologies. Today, even social communication in society is dependent on digital technologies.
The modeling results revealed that one of the riskiest attributes that can affect the sustainability of digital technology is uncertainty ( A T U ) , while the impact of other attributes is at least twice less (see Figure 3).
As a result of the study, digital technologies are characterized by a set of specific attributes with a significant degree of uncertainty, which can cause very important but difficult-to-predict changes in society. Therefore, it is useful to specifically focus on further investigating the effect of the uncertainty ( A T U ) attribute.
In order to analyze uncertainty, it is useful to establish what digital technology is and to identify a technological breakdown in basic groups. This makes it possible to classify digital technologies and facilitate the assessment of the sustainability of new technologies by using the characteristics of the classification. It also allows for focusing on the study of uncertainties in specific technological groups.

3. Dijkstra Layer Use for Digital Technology Identification

Digital technology ( D T T j ) is a method (logical structure), and its implementation environment (physical structure) provides data acquisition, reading, and storage, processing and conversion, and output and transmission in digital form.
Digital technologies are specific with a comprehensive presence and are critical to society’s existence. In addition, they may have a cognitive function, and their goals and tasks can quickly be changed. Impacts can be deterministic, stochastic, latent, and hidden over time. This fuzzy essence is characterized by a set of digital technology attributes ( A T j ) , where the share of each attribute in the technology assessment is different.
The level of abstraction is important to identify the basic groups of digital technologies. The level of abstraction can be defined as a feature of fuzzy classification that, with sufficient and reasonable reliability, allows for the identification of goal technology as a permanent basic element for the design of other digital technologies.
How are these levels of abstraction determined? For example, the lowest level of abstraction could be a microprocessor. However, at this degree of abstraction, any digital technology is a derivative of that particular abstraction.
A higher level of abstraction could be a computer that is the result of microprocessor interaction. However, even in this case, most other digital technologies are derivatives of this basic element. An even higher degree of abstraction could be a data processing system that is the result of joint collaboration between computers. This level of abstraction, on the other hand, is too high because it includes any other digital technology. A data processing system cannot be a basic technology because the methods and hardware are too diverse.
The condition should be that digital technology is considered to be a basic technology when used to construct other digital technologies. This is, of course, a theoretical and difficult goal to achieve, but it can be attempted at the level of technology groups.
This abstraction was perfectly described by Dijkstra [15]: “In this connection it might be worthwhile to point out that the purpose of abstracting is not to be vague, but to create a new semantic level in which one can be absolutely precise”. Operational system THE supporting multiprogram mode was based on the multilayer concept [16], where each higher layer is based on the previous lower layer, and it understands and uses the data generated by it.
In turn, each higher layer of abstraction can fully perform its functions only by sequentially translating them through the lower layers of abstraction. Otherwise, the layer is autonomous and not part of the integrated system structure. This means that the higher layer abstractions must be translated into an instructional form that is understandable to the lower layer. In this way, a clear and tightly connected system structure consisting of a layered hierarchy of virtual machines is provided [17]. This means that each higher layer has a larger semantic capacity than that of its predecessor.
The analogy is understandable when looking at the basic principles of a high-level language translator. The principles state that natural language constructs must first be transformed into lower-level semantic language constructs, going step by step to a microcommand set understood by the processor, or more precisely to two basic operations, the shift and add operations, because the work of the computer is only the execution of a set of these two operations.
Such a regular structure determines the goals, tasks, and restrictions of each layer of abstraction, which reduces the number of possible errors. An analogous approach can be used to identify groups of basic digital technologies.
So, if we assume that a particular digital technology ( D T T j ) is used to create a new and derived technology ( D T T j + 1 ) , then D T T j attributes are transferred to D T T j + 1 and become permanent elements of the D T T j + 1 attribute set.
On the basis of Dijkstra’s [15] abstraction layers, with respect to the trend of growth, and the compound annual growth rate (CAGR) [18,19,20,21,22,23,24,25,26,27,28,29,30,31,32], the following set of basic digital technologies is offered:
  • Mobile communication ( D T T M B ) (mobile smartphones, SMS, multimedia messages, video–audio streaming, and mobile data);
  • Robotics ( D T T R B ) (automatic guided vehicles (AGV), chatbots or virtual assistants, industrial manipulators, automatic warehouses, unmanned vehicles (auto, drones));
  • Augmented and virtual reality (AR/VR) ( D T T V A R ) (mix of technologies, holography);
  • Satellite navigation ( D T T N A V ) (geolocation, digital mapping in logistics, military, construction, land measurement);
  • Satellite and wireless communication ( D T T S A T C O M ) (wireless networking, satellite phones, and Internet access);
  • Internet ( D T T I N E T ) (communication environment, websites, e-commerce, social networks, Internet of Things (IoT), e-mails, data and software warehouses, clouds, remote computing resources);
  • Digital finances ( D T T F I N ) (SWIFT, payment cards, cryptocurrencies, digital money);
  • Identification and security ( D T T I D ) (sensors, barcodes, QR codes, RFID, biometrics, digital signature and certificates, blockchains);
  • Artificial intelligence (AI) ( D T T A I ) (artificial neural networks (ANNs), genetic programming, machine and deep learning, big data analytics, Bayesian networks).
The sustainability of digital technology is mainly determined by its impact on society, but this influence is dominated by the uncertainty ( A T U ) attribute. According to Equation (7), this is a very extensive and time-consuming study. As the aim of the study is to identify trends, it is assumed that:
F T U   ~   H i d d e n   a n d   U n a n t i c i p a t e d   e f f e c t s }
Further, we provide some examples of the presence of these F T U factors in separate groups of basic technologies.

4. Mining of Hidden and Unanticipated Effects

The impact of the uncertainty attribute on the sustainability of digital technology is critical. The authors in [10] identified the main groups of hidden and unanticipated factors F T U that determine uncertainty:
F T U   ~   F T D I U ,   F T U E U ,   F T A F U ,   F T S D U ,   F T U U U ,   F T U C U ,   F T D U U ,   F T I U ,
where F T D I U denotes determined and systematic impacts; F T U E U denotes unexpected stochastic externalities; F T A F U denotes the age dynamics factor; F T S D U denotes technology self-development; F T U U U denotes unexpected use; F T U C U denotes unanticipated consequences; F T D U U denotes dual-use technologies; and F T I U denotes incentives.
Explanatory definitions of the hidden and unanticipated factors are provided below:
  • Determined and systematic impacts ( F T D I U ) . Impacts are predictable, systematic, and observable over the life cycle of the technology. Technology is adopted and used for exactly the purpose for which it was designed. The technology is introduced increasingly widely in various industries and applications. It brings changes to industry and society, and the applications market is growing.
  • Unexpected stochastic externalities ( F T U E U ) . Due to external conditions, the use of technology is suddenly increasing or decreasing. One such example is the unexpected and unintended effects of the COVID-19 pandemic on public communication and collaboration methods. If previously e-work was considered an exception, then during the crisis it has become commonplace. As remote access is not possible without the participation of digital technologies, the turnover of digital service companies is growing exponentially, for example, for the Zoom platform it increased 30 times in 2020 [33].
  • Age dynamics factor ( F T A F U ) [34]. Dynamic changes in age groups in society lead to significant changes in the use of technology. Society consists of a set of individuals, where each individual, like technology, has their own life cycle. According to the life cycle phase, each age group has a time of knowledge accumulation, a phase of material wellbeing, and a period of aging-related problems, which both promote and limit the full use of digital technologies. Migration and natural demographic change can lead to rapid changes in age groups and affect the use of technology.
  • Technological self-development ( F T S D U ) . This concerns the specific features and design of a technology that form the basis for its further convenient and successful development, and even self-development. One of these qualities is the cognition provided by the presence of artificial intelligence, and the modular structure of digital technology. By changing the interconnections of existing elements, a new structure with different properties can be obtained. The cognitive process leads to changes in the weight of the links in the structural model of the technology. New inherited technology is growing step by step on the basis of existing digital technology.
  • Unexpected use ( F T U U U ) . This is a situation where a technology is designed and implemented to achieve a specific goal, but it is used to achieve another different goal as a result of demand. The use of the MP3 format [10] can serve as an example here. Thanks to the insatiable appetite of the former audio recording industry, MP3 technology from the data compression medium in ISDN telephony networks became the basis of the new mobile and portable audio recording industry.
  • Unanticipated consequences ( F T U C U ) . There are additional positive or negative effects of technology use that have been doubted from the outset. However, as technology advances, these impacts are confirmed, become critical, and significantly affect the further life cycle of digital technology.
  • Dual-use technologies ( F T D U U ) . The use of technology has a dual effect, and it is an additional benefit that promotes the use of technology. A digital technology is adopted and used for one task, but can also be used for completely different purposes.
  • Incentives ( F T I U ) . These are the characteristics of the technology that contribute to the expansion of its market, offering new options. An adopted technology creates extra opportunities for the user, which forces them to use it more. This, in turn, initiates the development of new additions to the technology itself, which creates more new opportunities for individuals. The use of technological improvements can both make an individual’s daily life easier, affect their social prestige, and even lead to dependence on the technology.
On the basis of the above considerations, the core groups of digital technologies were reviewed to identify which of the hidden and unanticipated factors impact the development of these technologies. This is a very extensive study, so the following are just a few F T U examples to illustrate the nature of the influence of factors.

4.1. Determined and Systematic Impacts ( F T D I U )

4.1.1. Augmented and Virtual Reality (AR/VR) ( DT T VAR )

In the healthcare sector, AR/VR technologies are used with a clear positive impact for training medical students, helping doctors and surgeons with decision making, and helping people to cope with anxiety [35].
In the logistics sector, AR/VR-enhanced warehousing applications and smart glasses are used to enhance item finding procedures, pick information, display product details and packing information, increase productivity, and reduce human errors (DHL and others) [36].
The retail and consumer market is growing, offering ways to engage, entertain, and interact with consumers, from virtual stores (eBay) and fitting rooms for fashion stores (Zara, Sephora, Estée Lauder) to testing the furniture in users’ houses (Amazon, Houzz, IKEA) [35,37].
AR/VR includes remote collaboration and consulting through virtual environments, and allows for engineers and designers to design products in the environment in which the product is to be used, supporting prototyping. Products and services are tested using simulations and virtual twins (Audi, Volvo, Lexus, Ford, Siemens, Fraunhofer Institute) [38,39,40,41,42,43]. Societal engagement in urban planning through AR/VR use is promoted [44]. In the tourism and leisure sector, AR/VR is used to introduce customers to the provided and expected service (Thomas Cook [45], Lufthansa [46]).

4.1.2. Satellite and Wireless Communication ( DT T SATCOM )

The global market of small satellites is expected to significantly expand, covering wireless services in hardly accessible areas [47,48], because small satellites can be constructed and launched less expensively and more quickly than traditional ones can.

4.1.3. Artificial Intelligence (AI) ( DT T AI )

According to Bernard Marr & Co. [49], artificial intelligence can dramatically improve the efficiency of workplaces and can automate the work of humans. With better monitoring and diagnostic capabilities, artificial intelligence can dramatically influence healthcare.
In India, AI has helped farmers obtain 30% higher groundnut yields per hectare by providing information on preparing land, applying fertilizers, and choosing sowing dates.
In Norway, AI helped to create a flexible and autonomous electric grid, integrating more renewable energy. AI has helped researchers achieve 89% to 99% accuracy in identifying tropical cyclones, weather fronts, and atmospheric rivers, the latter of which can cause heavy precipitation [50].

4.1.4. Robotics ( DT T RB )

Physical robots are increasingly used in the manufacturing industry, while cognitive robots, virtual assistants, and chatbots equipped with social intelligence software are integrated into the corporate world [51]. The concept of a robot has evolved from a physical device that performs mechanical actions to replace humans in heavy and routine operations into a software engineering object or even a microworld element, such as nanobots used in medicine.

4.1.5. Satellite Navigation ( DT T NAV )

The market size of GPS applications is anticipated to reach USD 146.4 billion by 2025 according to a new study by Grand View Research Inc., exhibiting a CAGR of 18.4% during the forecast period [52].

4.2. Unexpected Stochastic Externalities ( F T U E U )

Mobile Communication ( DT T MB )

In uncertain times such as during COVID-19, millions of individuals stay locked inside their homes, and opt for online streaming and entertainment services. For instance, in March 2020, Netflix registered an increase of more than 50% in the number of first-time installations of the mobile Netflix application in Italy, and more than 30% in Spain [53].

4.3. Age Dynamics Factor ( F T A F U )

4.3.1. Internet ( DT T I NET )

As more young people meet problems of privacy and safety on social platforms, they revise the importance of virtual world relationships. For example, 2019 findings from Edison Research and Triton Digital showed that overall social media usage across several platforms among Americans 12 to 34 years old is either levelled off or waning. Research from Global Web Index in 2019 suggests that the amount of time that millennial audiences spend on many social platforms is flat, declining, or not rising as greatly as it once did. This can be market damage to large social media companies such as Facebook and Instagram. To reach these younger audiences, marketers must rethink their approaches [54].

4.3.2. Digital Finances ( DT T FIN )

According to MarketWatch’s report [55] on cryptocurrency trading’s age factor, people aged 30 years old and younger represent 64% of the trading app’s users, but 86% of Mode Global Holding PLC clients fall under the age of 41. This makes young people grossly over-represented in bitcoin trading.

4.3.3. Robotics ( DT T RB )

Data provided by Voicebot [56] show that younger Americans in the 18–29 age group are about 75% more likely to own a smart virtual assistant than those over 60.

4.4. Technological Self-Development ( F T S D U )

Robotics ( DT T RB )

According to [57], robots can self-learn and improve their characteristics. Initially, the articulated four-degree-of-freedom robotic arm moved randomly and collected approximately one thousand trajectories. The robot then used deep learning to create a self-model. The first self-models were quite inaccurate, but in less than 35 h of training, the self-model became consistent with the physical robot. The self-model enabled the robot to recalibrate its original position between each step along the trajectory.

4.5. Unexpected Use ( F T U U U )

4.5.1. Augmented and Virtual Reality (AR/VR) ( DT T VAR )

McDonald’s [58] uses the Pokémon Go AR application, which has been downloaded by tens of millions of users to catch virtual Pokémon. This marketing strategy leverages the popularity of Pokémon Go to increase the number of McDonald’s customers.

4.5.2. Identification and Security ( DT T ID )

Blockchain technology has high reliability on the security of cryptocurrencies [59], but governments started to implement blockchain technology to save and secure labor resources.
For example, Estonia, which is a pioneer of having applied blockchain-based services in e-Health, e-Security and e-Safety, and e-Governance (including e-Voting), estimated that such services save 100 years of working time for its 1.3 million citizens [60].

4.5.3. Internet ( DT T I NET )

Although the online environment was intended to be a universal communication environment, no one expected the development of IoT, which has caused a rapid increase in the number of hosts on the network, and the limited length of addresses began to pose significant problems for the expansion of users. For example, wearable devices can be used for broadcasting health knowledge [61], providing capabilities for tracking and contact tracing [62], ensuring social distancing monitoring [61], and providing mental healthcare [63].

4.6. Unanticipated Consequences ( F T U C U )

4.6.1. Augmented and Virtual Reality (AR/VR) ( DT T VAR )

In the logistics sector, according to DHL [64] and KLM [65] workers and associates, sickness is revealed when using an AR/VR face simulator. According to the Netherlands’ Trade Union Confederation, there is also a danger of employees experiencing more stress or work pressure with the increasing dictation of behavior by AR/VR technology [64]. The digitalization of crime scenes using AR/VR by the Dutch National Police Corps [66] can reduce the skills of creative thinking and perceiving the “bigger picture”.

4.6.2. Artificial Intelligence (AI) ( DT T AI )

The field of AI is going through a period of great expectations, introducing a certain level of anxiety in research, business, and policy. This anxiety is further energized by an AI race narrative that makes people believe that they might be missing out. Whether real or not, a belief in this narrative may be detrimental, as some stakeholders feel obliged to cut corners on safety precautions or ignore societal consequences just to be successful against other competitors [67].

4.6.3. Internet ( DT T I NET )

As social media platforms rise with billions of monthly active users now spending 53 min per day on these platforms on average, their impact on daily lives is significant [68]. An unexpected impact of a social media platform is that it creates criticism of young people of each other, and this affects their mental health. The more social networks that a young adult uses, the more likely they are to report depression and anxiety [69].

4.6.4. Digital Finances ( DT T FIN )

Cryptocurrency mining has a measurable negative impact. Researchers estimate that cryptomining can produce 3–15 million tons of global carbon emissions [70] from the production of the required electricity. There are also some ethical issues that are difficult to solve. A person living in an EU country has the right to request that information be erased about themselves from the information environment, but the question is how someone can be erased if nothing can be removed from the blockchain [71].

4.6.5. Robotics ( DT T RB )

The AI-based smart assistant of Amazon’s Alexa has changed interaction. Alexa users use hands-free voice as the input method to place orders, ask questions, and play entertainment. Alexa may sometimes not distinguish a customer’s order from everyday conversations with other people. This may result in unintended actions such as multiple toilet paper orders [72], unintentional cat food orders, and purchasing a doll house [73].

4.6.6. Satellite Navigation ( DT T NAV )

Geolocation has a double-edged nature. The capabilities that empower social networking provide the basis for serious misuse in the wrong hands. Such misuse includes the unwarranted surveillance of individual or enterprise activities [74].

4.7. Dual-Use Technologies ( F T D U U )

Mobile Communication ( DT T MB )

The latest mobile statistics hint at a high reliance for online shopping on mobile devices. More than half of Internet users use their mobile phones to purchase products online [75,76].

4.8. Incentives ( F T I U )

Internet ( DT T I NET )

Social networks are a significant communication medium to most age groups. Social media have evolved from electronic information exchange to virtual gathering places, to retail platforms, to a vital 21st century marketing tool. The introduction of Facebook allowed for users to take their communities wherever they want, but the use of apps such as Twitter, Snapchat, Instagram, and TikTok dominates in the mobile app environment. Instagram, in particular, became the app of choice for social media users interested in travel, entertainment, fashion, and other visually orientated topics. Business marketers took advantage of this new consumer mobility by serving their customers with simpler methods of interacting and new ways of buying goods and services. In 2021, a digital report [75] showed that more than 4.66 billion people now use the Internet, while social media users have passed the 4.2 billion mark.
According to groups of factors that are typical for digital technologies, it is possible to further identify the affiliation of the analyzed digital technology to one of the basic groups of already existing digital technologies.
We now focus on what the interactions and resulting effects are of hidden and anticipated factors that allow for adjustments to the initial forecast of digital technology sustainability.

5. Bayesian Network Use for Unanticipated Factors Influence Modeling

A Bayesian network (BN) is used to describe the interaction of hidden and unanticipated factors, and to calculate the probability of the impact of events. A BN describes a network of related events in which the probability of each child event depends on the parent events. BN is an orientated acyclic graph based on Bayes’ theorem [77] and the probability chain law. The network demonstrates a conditional propagation of influences. By selecting any of the events as evident, the user can observe the probabilities of the impact of other related events. The approach allows for an interactive examination of different scenarios. BNs in risk and impact assessment are widely used in practice in various sectors of the economy.
There are two main tasks in BN preparation: the construction of the network topology and the determination of the effects of events and conditional probabilities. Theoretically, it is possible to generate a BN structure, but semantic search methods can be used to determine impact and probabilities by analyzing information related to the use of digital technologies in the online environment. In practice, this is an expert task with a high degree of subjectivity, as the dependencies, influences, and probabilities of the factors are unclear and fuzzy.
To simplify the situation, the authors use the naive Bayesian network approach. It is assumed that, if two or more parent factors affect one child factor, then the child factor inputs are independent.
With respect to the findings of a system dynamics simulation, uncertainty A T j U is a critical attribute of digital technology that influences the dominant society S T j P pillar of sustainability, but the effects of other attributes are not significant (see Figure 4).
This allows for transforming and simplifying the graph by discarding less influential links (see Figure 5).
The total probability of the Bayesian network and the effect of uncertainty on the sustainability pillar can be calculated according to Equations (13) and (14):
P ( S T j P , A T j U , A T j R ,   A T j C , A T j E , A T j P R V , A T j P R F ) = P A T j E * P A T j P R F * P A T j C * P A T j P R V | A T j P R F * P A T j R | A T j P R V , A T j C * P S T j P | A T j U * P A T j U | A T j R , A T j C , A T j E
P S T j P | A T j U = P ( S T j P , A T j U , A T j R ,   A T j C , A T j E , A T j P R V , A T j P R F ) / ( P A T j E * P A T j P R F * P A T j C * P A T j P R V | A T j P R F * P A T j R | A T j P R V , A T j C * P A T j U | A T j R , A T j C , A T j E )
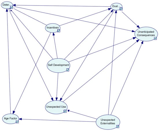
According to the results of the analysis of digital technology groups ( D T T j ) , a hidden and unanticipated factor F T j U Bayesian network was designed (see Figure 6).
The propagation of F T j U influence in the network is characterized by Equation (15):
P A T j U F I N , F T D I U , F T D U U ,   F T I U , F T S D U , F T U C U , F T A F U , F T U U U , F T U E U = P F T D I U | F T D U U , F T I , U F T S D U , F T A F U * P F T D U U | F T U E U , F T S D U , F T I U * P F T I U | F T S D U * P F T S D U * P F T U C U | F T D U U , F T D I U , F T S D U , F T U U U , F T U E U * P A T j U F I N | F T U C U * P F T U U U | F T S D U , F T D I U , F T U E U , F T D U U * P F T A F U | F T I U , F T U E U * P F T U E U
In turn, the influence of the network of factors on uncertainty attribute A T j U F I N is characterized by Equation (16):
P A T j U F I N | F T U C U = P A T j U F I N , F T D I U , F T D U U ,   F T I U , F T S D U , F T U C U , F T A F U , F T U U U , F T U E U / [ P F T D I U | F T D U U , F T I , U F T S D U , F T A F U * P F T D U U | F T U E U , F T S D U , F T I U * P F T I U | F T S D U * P F T S D U * P F T U C U | F T D U U , F T D I U , F T S D U , F T U U U , F T U E U * P F T U U U | F T S D U , F T D I U , F T U E U , F T U U U * P F T A F U | F T I U , F T U E U * P F T U E U ]
In this model (Figure 6), A T j U F I N = ( F T U C U ) . The accuracy of the model is determined by the interaction of factors, which is shown by the structure of links and the values of factor influence. A 3-point Likert scale of high, medium, and low was used to characterize the factor values. There are serious doubts as to whether the use of a longer rating scale could improve the accuracy of the model. First, uncertainty factors have a high degree of stochasticity, and second, the aim is to determine the trend.
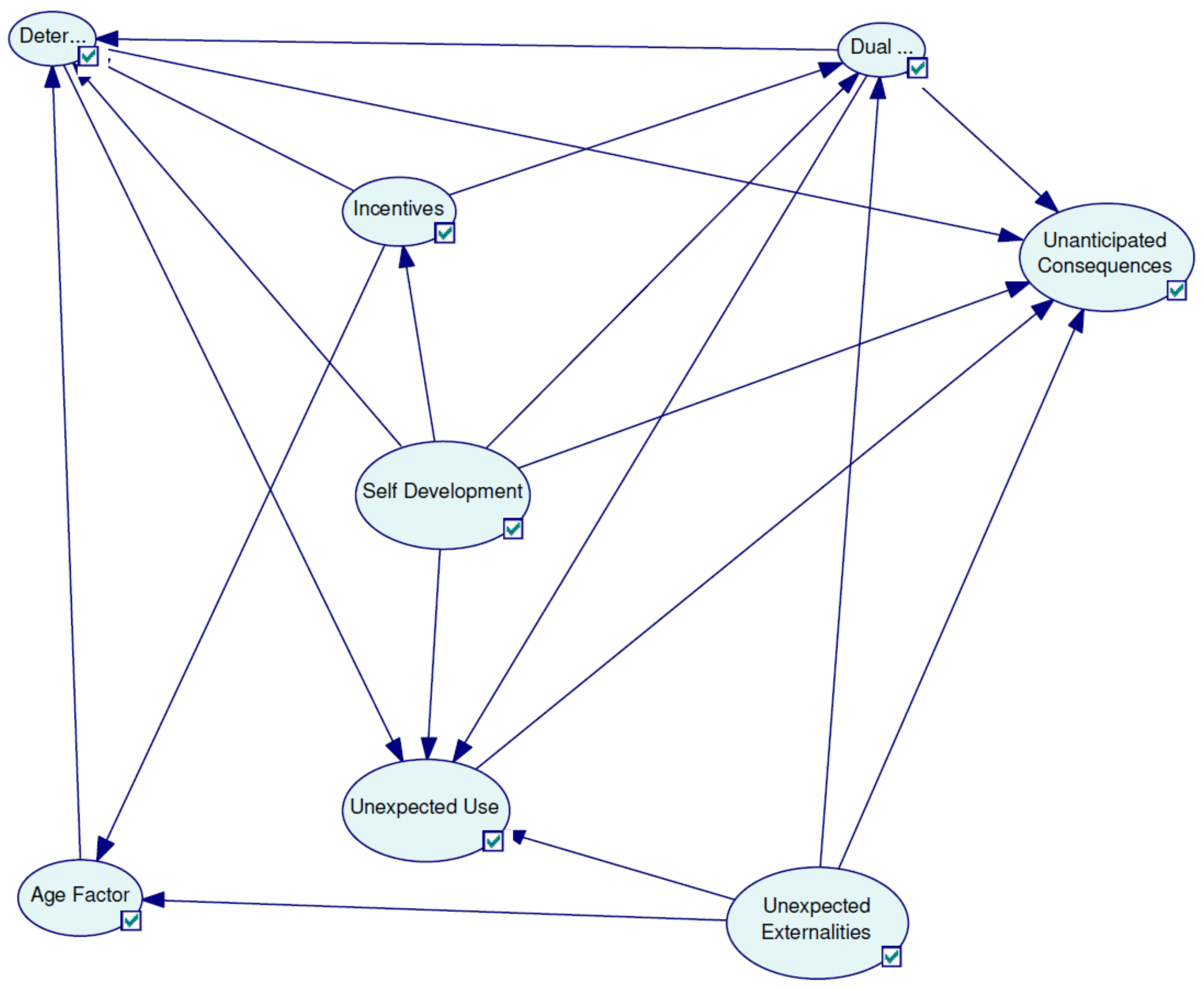
Equation (15), after the quantification of event values, was implemented in the BayesFusion GeNIe [78] environment (see Figure 7).
Table 1 shows the influence of factors on related child factors. The impact values are determined by the structure of the model (see Figure 7), which is based on the unanticipated factor identification research of digital technologies, which is described above.
The more outbound links there are, the higher the network node’s impact is. A factor effect of 84% corresponds to a high level, and 8% to a low effect. Graduation is not detailed, so the sensitivity of the network can be considered to be low, and the network is robust. This is a deliberate design because, in conditions of uncertainty and stochasticity, too small a scale of intervals could only degrade the quality of the modeling. The purpose of modeling is to determine the trend, and not to calculate accurate impact values. The probability or influence interval is proportionally divided, determining the average quantitative values of each influence: high, medium, and low. It is possible to quantify each network node as follows. The modeler can tune the network at any time by changing the weight of the effects.
Table 2 lists the values of the impact network events caused by the evidence of uncertainty consequences events. Three forecasting network operation scenarios were verified against the theoretical calculation results.
The model was implemented in the BayesFusion GeNIe environment and stored in the depository [79] (see Figure 8).
Only practice can help to validate the model, so validation can take place over a longer period of time. Of course, statistical reliability validation can be performed by obtaining the normal distribution and fit of the data, for example, to the necessary and sufficient condition of the Kolmogorov–Smirnov nonparametric test. However, this would not be correct, as the impact of the factors is fuzzy and difficult to measure.
Further, by assessing the impact of digital technology uncertainty risk on the sustainability forecast, the evidence values of factors corresponding to each technology can be marked, and what the adjustment of the goal technology sustainability forecast is can be concluded according to the uncertainty impact factor—high, medium, or low.

6. Discussion

A critical and integral part of our society is digital technologies. It is important to understand and be able to roughly predict the sustainability of existing and new digital technologies.
The interaction of digital technologies with society forms a sociotechnical system, the exact state of which is practically impossible to predict due to the very high impact of stochasticity, which is determined by hidden and unanticipated factors. In addition, the system is characterized by a cognition component that determines irregular and rapid changes in the goal system model. The modeling should not be too enthusiastic about finding out the quantitative and accurate values of the parameters. It is only self-deception. The best possible result is the identification of the development trend.
To identify the impact of hidden and unanticipated factors on the sustainability of digital technology, the authors proposed a hierarchical approach (see Figure 9), first performing conceptual modeling based on concept maps and Dijkstra layers of abstraction. The aim of the conceptual modeling was to find out the set of factors that characterize digital technology, so that these technologies can be classified in the future.
However, the main tasks of executive modeling are to find which of the attributes has the greatest impact on the sustainability of digital technology, and which of the sustainability pillars is most affected. Detailed analysis of the critical attributes followed. The results of the simulation of system dynamics in the STELLA environment [14] showed that the uncertainty ( A T U ) attribute plays a dominant role, which has a convincing effect on the society ( S T j P ) pillar of digital technology sustainability. This does not mean that the other attributes of technology or the pillars of sustainability are not important. Less important factors simply need to be discarded during modeling, so that the study does not sink into detail.
A system dynamics simulation was used instead of methods such as Petri nets and Markov chains because of the flexibility, visibility, and transparency of the model implementation and results, as users are representative of the interdisciplinary sciences and not mathematicians.
The system dynamics model can be easily maintained and modified by determining and changing the weights of attribute effects. Behind the visual facade of system dynamics lies a computer-generated system of differential equations, because nothing better has been devised yet to describe and analyze changes. The modeler does not need to be a mathematician in this case, but they must be able to explain to the computer exactly what changes in flows and resources they want to model. However, simulation is still an art. At the same initial conditions, each modeler can create nuanced models. Units are the significance of an effect, quantitatively measured in absolute values to clearly and comparatively show the effect of an attribute. The aim of the authors is not to find out the exact values of the parameters, but the trend.
Further detailed analysis of the uncertainty ( A T U ) attribute was reduced to the most significant influence, that is, to hidden and unanticipated factor F T U effects. These effects were due to an interaction of at least eight factors. Extensive analysis of digital technologies was performed to identify the nuances of the impact of these factors. It is not possible to claim a statistically valid result, as this would be mathematical self-deception, but analysis can give a notion of the relationship between uncertainty factors.
Why were Dijkstra and Bayes methods used to identify hidden and unanticipated factors and model the impact?
First, regarding the layers of abstraction used for Dijkstra, a specific analogy with programming languages can be mentioned. There are tens and even hundreds of programming languages, but a computer can “understand” only one of them, that is, the processor command system or microcommands, which are reduced to shifting and summing the binary units in the processor registers. The computer does not understand anything else, so any higher-level programming language is reduced step by step during translation to a lower level of abstraction. Higher-level languages only exist to reduce programming workload and improve transparency.
Thus, hidden and unanticipated factors could be further modeled using system dynamics and maintaining methodological integrity. However, the authors decided to use Bayesian networks.
Although the system dynamics method would provide similar results, data analysis would be much more complex. It would be difficult to visualize the effects and risks of related factors step by step. There were two successive steps in constructing a Bayesian network in the BayesFusion GeNIe environment [79], namely, building the network structure and assessing the impact of the events. If the workload of the first step is commensurate with the designing of the system dynamics model, then the second step is very unpleasant and even sophistic. As always, it is possible to rely on expert opinions, and make a convincing and statistical assessment of the reliability of the data, and everything is formally right. However, if at least eight different events are interconnected, constructing conditional probability propagation tables is a very ambitious and challenging task.
However, the developed Bayesian model allows for interactively assessing the possible correction of the sustainability forecast of each digital technology, which is affected by the uncertainty attribute. The author of the new technology or the project manager can adjust the technology sustainability forecast, or understand the confidence limits of the forecast on the basis of this model. It is possible to perform technology self-assessment.
For example, if we assume that 5G technology evidence values F T D I U —high, F T U E U —medium, F T A F U —low, F T S D U —low, F T U U U —medium, F T D U U —medium, and F T I U —high, then the influence of potentially unanticipated consequences of 5G technology on society could be high (46%) or nonexistent (46%), but public attitudes towards 5G technologies are never unconcerned (8%).

7. Conclusions

As today is unthinkable without digital technologies, it is important to predict the sustainability of existing and new technologies. Technology creators, users, and investors need to understand whether it is worth investing in technology development and maintenance.
There are many methods of sustainability assessment that are labor-intensive and do not respect the specifics of digital technologies, such as cognition and self-development opportunities. Most methods are based on technology life cycle assessment, calculating the impact on three pillars—business, society, and the environment. The environment pillar usually dominates. These methods are more useful for policy makers to evaluate large industrial and construction projects, but cannot be used by engineers for the assessment of new digital technologies.
Research on the nature of digital technologies is not yet sufficiently developed, but the specific attributes of digital technologies determine their sustainability. Attributes can be stochastic and their effects can be initially hidden, which poses serious risks in preliminarily assessing the sustainability of digital technology.
The aim of this study was to find the influence of a set of uncertainty factors on the development of digital technology sustainability, which would allow for modifying the initial assumptions and sustainability forecast.
The implementation of the research is reflected in the structure of the article. It was not possible to use the traditional waterfall method in the research, i.e., data collection and statistical processing, analysis/model design/verification/validation/running, and sequential analysis of the obtained results. Unfortunately, there is limited research on the nature and specifics of digital technologies, which determines the limited amount of data. As a result, modeling experiments had to be performed using a limited dataset, and served as a data source for the subsequent phases of the study: first, the analysis of information sources, then conceptual modeling, then the design of a system dynamics model, which formed a dataset for the construction of the Bayesian network structure, and then a step back to implement repeated browsing of cognitive sources. This was necessary to identify reference groups of digital technologies based on the impact of uncertainty risk factors. In fact, agile research was carried out, which is not the best style and may give a slight impression of chaos in the implementation of the study. Perhaps, for the sake of better transparency, it would have been more appropriate to divide the study into several successive stages and articles.
The results of modeling the interaction and impact dynamics of digital technology attributes revealed that the influence of uncertainty factors on the sustainability of the technology is critical, but other attributes do not have significant impact.
There is a need to focus on the society pillar, but the influence of the business and environment pillars on the overall sustainability of the technology is negligible.
In order to be able to identify the uncertainties inherent in digital technologies, technology stratification was performed using Dijkstra layers of abstraction. A set of hidden and unanticipated factors was identified, and a BN model of factor interactions was developed. The model depicts hidden and unanticipated influence probability propagation in the network, which allows for estimating the possible confidence interval of the initial sustainability forecast of digital technologies.
The approach developed by the authors of this article enables the designers, users, and investors of new technologies to interactively examine various scenarios of digital technology sustainability development.
The bottleneck of the hidden and unanticipated factor influence model is the structure of the BN and the degree of event influence. For the time being, the model is robust, and the effects are determined by the structure of the network, although it is simplicity that allows for the method to remain useful. However, any expert can tailor the model to a specific application.
The effects of hidden and unanticipated factors are fuzzy and stochastic, so the usefulness of using machine learning methods to identify factor values is questionable. Further, the use of semantic search to identify the effects of uncertainty that could be a challenging task will be explored.

Author Contributions

Data curation, J.C.R.; Investigation, E.G.; Methodology, E.G.; Resources, E.G.; Writing—original draft, E.G.; Writing—review & editing, E.G. All authors have read and agreed to the published version of the manuscript.

Funding

This research was funded by LZP-2020/2-0397, Latent Impacts on Digital Technologies Sustainability Development Assessment (LIASAM).

Institutional Review Board Statement

Not applicable.

Informed Consent Statement

Not applicable.

Conflicts of Interest

The authors declare no conflict of interest.

References

  1. Saurat, M.; Ritthoff, M.; Smith, L. SAMT. Deliverable D1.1 Overview of Existing Sustainability Assessment Methods and Tools, and of Relevant Standards. Available online: https://www.spire2030.eu/SAMT (accessed on 17 July 2020).
  2. Ginters, E. New trends towards digital technology sustainability assessment. In Proceedings of the Fourth World Conference on Smart Trends in Systems, Security and Sustainability (WorldS4), London, UK, 27–28 July 2020; pp. 184–189. [Google Scholar] [CrossRef]
  3. Ghosh, I. Zoom Is Now Worth More than the World′s 7 Biggest Airlines. Available online: https://www.visualcapitalist.com/zoom-boom-biggest-airlines/ (accessed on 5 September 2020).
  4. Contractor, F.J.; Ra, W. How knowledge attributes influence alliance governance choices: A theory development note. J. Int. Manag. 2002, 8, 11–27. [Google Scholar] [CrossRef]
  5. Committee on Forecasting Future Disruptive Technologies Division on Engineering and Physical Science. National Research Council of the National Academies. Persistent Forecasting of Disruptive Technologies. 2010. Available online: https://www.nap.edu/read/12557/chapter/5#35 (accessed on 15 December 2020).
  6. Characteristics of Complex Systems and How They Relate to Modern Software Development. 2019. Available online: https://jcfausto.com/6-characteristics-of-complex-systems-and-how-they-relate-to-modernsoftware-development/ (accessed on 12 December 2020).
  7. Technology Forecasting. 2020. Available online: https://en.wikipedia.org/wiki/Technology_forecasting (accessed on 5 December 2020).
  8. Exconde, J.; Gomez, R.; Magdaluyo, K.; Obang, K.; Que, P.; Sanchez, A.; Sevilla, S. The 10 Characteristics of Technology and Its Impact on Communication. 2013. Available online: https://sci10sectionm.wordpress.com/2013/12/09/the-9-characteristicsof-technology/ (accessed on 20 November 2020).
  9. Narendra, K.V. Characteristics of Technology, Transfer of Technology Process. Available online: https://www.youtube.com/watch?v=_hXMmifCUpI (accessed on 14 December 2020).
  10. Ginters, E.; Dimitrovs, E. Latent impacts on digital technologies sustainability assessment and development. Adv. Intell. Syst. Comput. 2021, 1365, 3–13. [Google Scholar] [CrossRef]
  11. Ginters, E.; Revathy, J.C. Attributes of digital technologies and related impacts on sustainability assessment. In Proceedings of the International Conference on Electrical, Communication, and Computer Engineering (ICECCE), Kuala Lumpur, Malaysia, 12–13 June 2021; pp. 1–5. [Google Scholar] [CrossRef]
  12. Beel, J.; Langer, S. An exploratory analysis of mind maps. In Proceedings of the 11th ACM Symposium on Document Engineering (DocEng′11), Mountain View, CA, USA, 19–22 September 2011; pp. 81–84. [Google Scholar]
  13. Fisher, D. Modeling Dynamic Systems: Lessons for a First Course; ISEE Systems, Inc.: Lebanon, NH, USA, 2005; p. 300. [Google Scholar]
  14. Ginters, E. Attributes influence on digital technologies sustainability pillars. J. Affect. Disord. 2021, 125, 307–315. [Google Scholar] [CrossRef]
  15. Dijkstra, E.W. The humble programmer. ACM Turing Lecture 1972. Commun. ACM 1972, 15, 859–866. [Google Scholar] [CrossRef] [Green Version]
  16. Dijkstra, E.W. The structure of the “THE”-multiprogramming system. Commun. ACM 1968, 11, 342–346. [Google Scholar] [CrossRef]
  17. Dahl, O.-J.; Dijkstra, E.W.; Hoare, C.A.R. Structured Programming; Academic Press: London, UK; New York, NY, USA; San Francisco, CA, USA, 1972. [Google Scholar]
  18. Market Data Forecast. Research Reports from Information Technology. 2021. Available online: https://www.marketdataforecast.com/information-and-communication-technology (accessed on 12 July 2021).
  19. Market Data Forecast. Research Reports from Electronics and Semiconductor. 2021. Available online: https://www.marketdataforecast.com/electronics-and-semiconductor (accessed on 12 July 2021).
  20. Market Data Forecast. Research Reports from Automation and Process Control. 2021. Available online: https://www.marketdataforecast.com/automation-and-process-control (accessed on 12 July 2021).
  21. Market Data Forecast. Research Reports from Aerospace and Defense. 2021. Available online: https://www.marketdataforecast.com/aerospace-defense (accessed on 12 July 2021).
  22. Market Data Forecast. Vehicle Tracking Systems Market. 2021. Available online: https://www.marketdataforecast.com/market-reports/vehicle-tracking-systems-market (accessed on 12 July 2021).
  23. GlobeNewswire. Facts & Factors. 2021. Available online: https://www.globenewswire.com/news-release/2021/02/23/2180372/0/en/Current-and-Upcoming-Trends-in-CryptoCurrency-Market-Cap-to-Hit-5-190-62-Million-by-2026-Soars-at-30-CAGR-Facts-Factors.html (accessed on 24 July 2021).
  24. Research and Markets. Europe Digital Transformation Market to 2025—Regional Analysis and Forecasts by Components, Deployment Type and End-User. 2021. Available online: https://www.researchandmarkets.com/reports/4787360/europe-digital-transformation-market-to-2025 (accessed on 24 July 2021).
  25. Research and Markets. Global Biometric Authentication and Identification Market: Focus on Modality (Face, Eye, Fingerprint, Palm, and Vein), Motility, Application, and Technology Trends Analysis and Forecast: 2018–2023. 2019. Available online: https://www.researchandmarkets.com/reports/4761421/global-biometric-authentication-and?utm_source=BW&utm_medium=PressRelease&utm_code=mg4gg2&utm_campaign=1234279+-+Global+%2452Bn+Biometric+Authentication+%26+Identification+Market%2c+2023%3a+Focus+on+Modality%2c+Motility%2c+Application+and+Technology&utm_exec=joca220prd (accessed on 24 July 2021).
  26. Fortune Business Insights. Cyber Security Market. 2021. Available online: https://www.fortunebusinessinsights.com/industry-reports/cyber-security-market-101165 (accessed on 30 July 2021).
  27. Grand View Research. RFID Technology Market Worth $40.5 Billion by 2025 CAGR 14.7%. 2017. Available online: https://www.grandviewresearch.com/press-release/global-radio-frequency-identification-rfid-technology-market (accessed on 12 July 2021).
  28. Gartner Research. Market Share: Analytics and Business Intelligence, Worldwide. 2019. Available online: https://www.gartner.com/en/documents/3985421/market-share-analytics-and-business-intelligence-worldwi (accessed on 19 July 2021).
  29. ReportLinker. Predictive Analytics Market by Solution, Service, Deployment Mode, Organization Size, Vertical and Region—Global Forecast to 2025. 2020. Available online: https://www.reportlinker.com/p05073749/Predictive-Analytics-Market-by-Type-Deployment-Organization-Industry-Vertical-Global-Forecast-to.html?utm_source=GNW (accessed on 12 July 2021).
  30. Mordor Intelligence. Edge Analytics Market—Growth, Trends, COVID-19 Impact, and Forecasts (2021–2026). 2020. Available online: https://www.mordorintelligence.com/industry-reports/edge-analytics-market (accessed on 19 July 2021).
  31. Mordor Intelligence. Deep Learning Market—Growth, Trends, Forecasts (2020–2025). 2020. Available online: https://www.mordorintelligence.com/industry-reports/deep-learning (accessed on 12 July 2021).
  32. Cision PR Newswire. News from Research and Markets. 2021. Available online: https://www.prnewswire.com/news/research-and-markets/ (accessed on 17 July 2021).
  33. Popescu, C.R.G. Sustainability assessment: Does the OECD/G20 inclusive framework for BEPS (Base Erosion and Profit Shifting Project) put an end to disputes over the recognition and measurement of intellectual capital? Sustainability 2020, 12, 10004. [Google Scholar] [CrossRef]
  34. Ginters, E. Digital technologies acceptance/adoption modeling respecting age factor. Adv. Intell. Syst. Comput. 2020, 1160, 621–630. [Google Scholar] [CrossRef]
  35. Strauss, H.W.; Ohtsuki, K. Seeing is believing. J. Nucl. Med. 2019, 38, 1672–1674. [Google Scholar]
  36. Logistics. Available online: https://jasoren.com/logistics/ (accessed on 20 July 2021).
  37. Kyselova, V. Pancakes in a Virtual Kitchen and Online Fitting—How Retail Uses AR/VR. Available online: https://jasoren.com/pancakes-in-a-virtual-kitchen-and-online-fitting-how-retail-uses-ar-vr/ (accessed on 20 July 2021).
  38. Kiryakova, G.; Angelova, N.; Yordanova, L. The potential of augmented reality to change the business. Trakia J. Sci. 2017, 15, 394–401. [Google Scholar] [CrossRef]
  39. Gaudiosi, J. How Ford Goes Further with Virtual Reality. 2015. Available online: http://fortune.com/2015/09/23/ford-virtual-reality/ (accessed on 20 July 2021).
  40. Blissing, B.; Bruzelius, F.; Olvander, J. Augmented and mixed reality as a tool for evaluation of vehicle active safety systems. In Proceedings of the Int. Conf. Road Safety and Simulation (RSS2013), Rome, Italy, 23–25 October 2013. [Google Scholar]
  41. VR/AR in Automotive Industry: Manufacture, Buy, and Drive Cars Smarter. Available online: https://wear-studio.com/blog/heavy-industry/vr-ar-in-automotive-industry-manufacture-buy-and-drive-cars-smarter/ (accessed on 20 July 2021).
  42. Oh, K. Service prototyping for service testing in virtual reality. Int. J. Inf. Electron. Eng. 2013, 3, 304–308. [Google Scholar] [CrossRef]
  43. Hofmann, T.; König, C.; Bruder, R.; Bergner, J. How to reduce workload—Augmented reality to ease the work of air traffic controllers. Work 2012, 41, 1168–1173. [Google Scholar] [CrossRef] [PubMed] [Green Version]
  44. Alissandrakis, A.; Reski, N. Using mobile augmented reality to facilitate public engagement. In Proceedings of the Extended Papers of the International Symposium on Digital Humanities (DH 2016), Växjö, Sweden, 7–8 November 2016; pp. 99–109. Available online: http://ceur-ws.org/Vol-2021/paper5.pdf (accessed on 15 July 2021).
  45. Thomas Cook Virtual Reality Holiday ‘Try before You Fly’. 2018. Available online: https://visualise.com/case-study/thomas-cook-virtual-holiday (accessed on 20 July 2021).
  46. Jose, S. Replay FlyingLab. 2016. Available online: https://www.flyinglab.aero/en/fra-sjc/ (accessed on 20 July 2021).
  47. Research and Markets. Global Small Satellites Market—Analysis and Forecast: 2017 to 2021 Focus on Types, Subsystems and End Users. 2017. Available online: https://www.researchandmarkets.com/research/fg57d6/global_2_5 (accessed on 20 July 2021).
  48. Future Market Insights. Small Satellite Market. 2017. Available online: https://www.futuremarketinsights.com/reports/small-satellite-market (accessed on 20 July 2021).
  49. Marr, B. What is the Impact of Artificial Intelligence (AI) on Society? Available online: https://bernardmarr.com/what-is-the-impact-of-artificial-intelligence-ai-on-society/ (accessed on 6 August 2021).
  50. Cho, R. Artificial Intelligence—A Game Changer for Climate Change and the Environment. 2018. Available online: https://news.climate.columbia.edu/2018/06/05/artificial-intelligence-climate-environment/ (accessed on 2 May 2021).
  51. Accenture. 3 Reasons to Consider Robots in Your Business. 2020. Available online: https://www.accenture.com/nl-en/blogs/insights/3-reasons-to-consider-robots-in-your-business (accessed on 4 August 2021).
  52. GPS Market Size Worth $146.4 Billion by 2025 CAGR: 18.4%. 2018. Available online: https://www.grandviewresearch.com/press-release/global-positioning-systems-gps-market-analysis (accessed on 5 August 2021).
  53. Video Streaming Market Size, Share & Trends Analysis Report by Streaming Type, by Solution, by Platform, by Service, by Revenue Model, by Deployment Type, by User, by Region, and Segment Forecasts, 2021–2028. 2021. Available online: https://www.grandviewresearch.com/industry-analysis/video-streaming-market (accessed on 5 August 2021).
  54. Wilson, S. The Era of Antisocial Social Media. 2020. Available online: https://hbr.org/2020/02/the-era-of-antisocial-social-media (accessed on 2 August 2021).
  55. Denton, J. Overconfidence: Why It′s Mostly Men Under 30 Trading Bitcoin. 2021. Available online: https://www.marketwatch.com/story/overconfidence-why-its-mostly-men-under-30-trading-bitcoin-11612473601 (accessed on 8 August 2021).
  56. Kinsella, B. Voice Assistant Demographic Data—Young Consumers More Likely to Own Smart Speakers While Over 60 Bias toward Alexa and Siri. 2019. Available online: https://voicebot.ai/2019/06/21/voice-assistant-demographic-data-young-consumers-more-likely-to-own-smart-speakers-while-over-60-bias-toward-alexa-and-siri/ (accessed on 4 August 2021).
  57. Engineers Create a Robot That Can ‘Imagine′ Itself. 2019. Available online: https://www.sciencedaily.com/releases/2019/01/190130175621.htm (accessed on 4 August 2021).
  58. Dacko, S.G. Enabling smart retail settings via mobile augmented reality shopping apps. Technol. Forecast. Soc. Chang. 2017, 124, 243–256. [Google Scholar] [CrossRef] [Green Version]
  59. Boucher, P.; Nascimento, S.; Kritikos, M. How blockchain technology could change our lives. Eur. Parliam. 2017, PE 581.948, 4–25. [Google Scholar]
  60. Makridakis, S.; Polemitis, A.; Giaglis, G.; Louca, S. Blockchain: The Next Breakthrough in the Rapid Progress of AI. 2018. Available online: https://www.intechopen.com/chapters/60772 (accessed on 4 August 2021).
  61. Waheed, A.; Shafi, J. Successful role of smart technology to combat COVID-19. In Proceedings of the Fourth International Conference on I-SMAC (IoT in Social, Mobile, Analytics and Cloud) (I-SMAC), Coimbatore, India, 7–9 October 2020; pp. 772–777. [Google Scholar] [CrossRef]
  62. Lin, L.; Hou, Z. Combat COVID-19 with artificial intelligence and big data. J. Travel Med. 2020, 27, taaa080. [Google Scholar] [CrossRef] [PubMed]
  63. Ueafuea, K.; Boonnag, C.; Sudhawiyangkul, T.; Leelaarporn, P.; Gulistan, A.; Chen, W.; Mukhopadhyay, S.C.; Wilaiprasitporn, T.; Piyayotai, S. Potential applications of mobile and wearable devices for psychological support during the COVID-19 pandemic: A Review. IEEE Sens. J. 2021, 21, 7162–7178. [Google Scholar] [CrossRef]
  64. Heuts, P. DHL Experiments with Augmented Reality. 2017. Available online: https://www.etui.org/sites/default/files/ez_import/Hesamag_16_EN-22-26.pdf (accessed on 3 September 2021).
  65. Goodwin, B. Virtual Reality Simulation Helps KLM Engineers Escape in an Emergency. Available online: https://www.computerweekly.com/news/450414139/Virtual-reality-simulation-helps-KLM-engineers-escape-in-an-emergency (accessed on 20 July 2021).
  66. Pool, R. Virtual and Augmented Reality Tech Joins the Fight against Crime. 2019. Available online: https://spie.org/news/spie-professional-magazine-archive/2019-january/ar/vr-tech-joins-the-fight-against-crime (accessed on 20 July 2021).
  67. Han, A.; Pereira, L.M.; Lenaerts, T.; Santos, F.C. Mediating Artificial Intelligence Developments through Negative and Positive Incentives. arXiv 2020, arXiv:2010.00403. Available online: https://arxiv.org/abs/2010.00403 (accessed on 3 September 2021).
  68. Molla, R.; Wagner, K. People Spend Almost as Much Time on Instagram as They Do on Facebook. 2018. Available online: https://www.vox.com/2018/6/25/17501224/instagram-facebook-snapchat-time-spent-growth-data (accessed on 3 September 2021).
  69. MacMillan, A. Millennials Who Use More Social Media Sites Have Higher Depression, Anxiety. 2016. Available online: https://www.health.com/condition/depression/multiple-social-media-sites-depression-anxiety (accessed on 2 August 2021).
  70. Brian, K. Mining Bitcoin Can be More of an Energy Drain than Actual Mining. 2018. Available online: https://gizmodo.com/mining-bitcoin-can-be-more-of-an-energy-drain-than-actu-1830217426 (accessed on 3 August 2021).
  71. Somers, M. The Risks and Unintended Consequences of Blockchain. 2019. Available online: https://mitsloan.mit.edu/ideas-made-to-matter/risks-and-unintended-consequences-blockchain (accessed on 16 May 2021).
  72. Tryggestad, E. When the Roll Is Called up Yonder, Alexa Answers. 2019. Available online: https://christianchronicle.org/when-the-roll-is-called-up-yonder-alexa-answers/ (accessed on 4 August 2021).
  73. Amazon Cleared after Alexa Ad ‘Triggers Cat Food Order’. 2018. Available online: https://news.sky.com/story/amazon-cleared-after-alexa-ad-triggers-cat-food-order-11249840 (accessed on 4 August 2021).
  74. Estes, B. Geolocation—The Risk and Benefits of a Trending Technology. 2016. Available online: https://www.isaca.org/resources/isaca-journal/issues/2016/volume-5/geolocationthe-risk-and-benefits-of-a-trending-technology (accessed on 15 May 2021).
  75. Kemp, S. Digital 2021: Global Overwiev Report. 2021. Available online: https://datareportal.com/reports/digital-2021-global-overview-report (accessed on 2 August 2021).
  76. Lin, Y. 10 Mobile Usage Statistics Every Marketer Should Know in 2021. Available online: https://www.oberlo.com/blog/mobile-usage-statistics (accessed on 5 August 2021).
  77. Stephenson, T.A. An Introduction to Bayesian Network Theory and Usage; IDIAP Research Report 00-03; IDIAP: Valais, Swizterland, 2000; p. 31. [Google Scholar]
  78. Simsekler, M.C.E.; Qazi, A. Adoption of a Data-Driven Bayesian Belief Network Investigating Organizational Factors That Influence Patient Safety. Risk Anal. 2020. [Google Scholar] [CrossRef] [PubMed]
  79. Ginters, E. Digital Technology Unanticipated Factors Influence on Sustainability Forecast. 2021. Available online: https://doi.org/10.5281/zenodo.5515604 (accessed on 18 September 2021).
Figure 1. System dynamics model of digital technology sustainability development.
Figure 1. System dynamics model of digital technology sustainability development.
Mathematics 09 02801 g001
Figure 2. Affected pillars of digital technology sustainability.
Figure 2. Affected pillars of digital technology sustainability.
Mathematics 09 02801 g002
Figure 3. Ranking of digital technology attribute influences.
Figure 3. Ranking of digital technology attribute influences.
Mathematics 09 02801 g003
Figure 4. Conceptual Bayesian network of probabilistic influences.
Figure 4. Conceptual Bayesian network of probabilistic influences.
Mathematics 09 02801 g004
Figure 5. Transformed model of probabilistic influences on sustainability pillar society S T j P .
Figure 5. Transformed model of probabilistic influences on sustainability pillar society S T j P .
Mathematics 09 02801 g005
Figure 6. Bayesian network of digital technology hidden and unanticipated factors ( F T j U ) .
Figure 6. Bayesian network of digital technology hidden and unanticipated factors ( F T j U ) .
Mathematics 09 02801 g006
Figure 7. Influence assessment networks of hidden and unanticipated factors.
Figure 7. Influence assessment networks of hidden and unanticipated factors.
Mathematics 09 02801 g007
Figure 8. Influence assessment network of hidden and unanticipated factors.
Figure 8. Influence assessment network of hidden and unanticipated factors.
Mathematics 09 02801 g008
Figure 9. Hierarchical approach to hidden and unanticipated factors’ influence identification.
Figure 9. Hierarchical approach to hidden and unanticipated factors’ influence identification.
Mathematics 09 02801 g009
Table 1. Initial influence values (%) of hidden and unanticipated factor network.
Table 1. Initial influence values (%) of hidden and unanticipated factor network.
( A T j U F I N ~   F T U C j U ) ( F T D I U ) ( F T D U U ) ( F T I U ) ( F T S D U ) ( F T A F U ) ( F T U U U ) ( F T U E U )
High888848884
Medium8484848888
Low888884848
Table 2. Bayesian network event probabilities (%) of hidden and unanticipated factors (with influence evidence).
Table 2. Bayesian network event probabilities (%) of hidden and unanticipated factors (with influence evidence).
( A T j U F I N ~ F T U C j U ) ( F T D I U ) ( F T D U U ) ( F T I U ) ( F T S D U ) ( F T A F U ) ( F T U U U ) ( F T U E U )
Scenario 1
High26657884163485
Medium322311846626
Low42121183749
Scenario 2
High21677984146985
Medium252311745234
Low541110941811
Scenario 3
High3764778420982
Medium3323118475512
Low301312833366
Publisher’s Note: MDPI stays neutral with regard to jurisdictional claims in published maps and institutional affiliations.

Share and Cite

MDPI and ACS Style

Ginters, E.; Revathy, J.C. Hidden and Latent Factors’ Influence on Digital Technology Sustainability Development. Mathematics 2021, 9, 2801. https://doi.org/10.3390/math9212801

AMA Style

Ginters E, Revathy JC. Hidden and Latent Factors’ Influence on Digital Technology Sustainability Development. Mathematics. 2021; 9(21):2801. https://doi.org/10.3390/math9212801

Chicago/Turabian Style

Ginters, Egils, and Jagadeesh Chakkaravarthy Revathy. 2021. "Hidden and Latent Factors’ Influence on Digital Technology Sustainability Development" Mathematics 9, no. 21: 2801. https://doi.org/10.3390/math9212801

APA Style

Ginters, E., & Revathy, J. C. (2021). Hidden and Latent Factors’ Influence on Digital Technology Sustainability Development. Mathematics, 9(21), 2801. https://doi.org/10.3390/math9212801

Note that from the first issue of 2016, this journal uses article numbers instead of page numbers. See further details here.

Article Metrics

Back to TopTop