Evaluating Appointment of Division Managers Using Fuzzy Multiple Attribute Decision Making
Abstract
:1. Introduction
1.1. Research Background and Motivations
1.2. Research Purpose
2. Literature References
2.1. Divisional Organizations
2.2. Successor Traits and Abilities
2.3. Competence
2.3.1. Definition of Competence
2.3.2. Senior Executive Competencies
3. Research Method
3.1. Research Framework
3.2. Fuzzy Set Theory
3.2.1. Triangular Fuzzy Numbers
3.2.2. Fuzzy Number Calculations
3.2.3. Semantic Variables
3.3. Fuzzy Delphi
3.3.1. Constructing Triangular Fuzzy Numbers
3.3.2. Defuzzified Numbers
3.3.3. Selecting Indices
- If SA ≥ T, then factor A is accepted as an evaluation index
- If SA < T, then factor A is eliminated
3.4. Fuzzy DEMATEL
3.4.1. Establishing the Direct-Correlation Matrix
3.4.2. Establishing and Analyzing the Structural Model
3.4.3. Normalizing the Fuzzy Direct-Correlation Matrix
3.4.4. Fuzzy Total-Influence Matrix
3.4.5. After the Row and Column Sums Were Defuzzified to Determine the Row and Column Values, They Were Defined As d and r
3.5. Fuzzy DEMATEL-Based Analytic Network Process
3.6. Fuzzy Technique for Order of Preference by Similarity to Ideal Solution
- Convert the decision-making problem into a fuzzy rating matrixHere, the performance of plan i under criterion j is aij. If the decision-making problem has n number of candidate plans (i = 1, 2, …, n) and m number of assessment criteria (j = 1, 2, …, m), then the semantic variable is the score of the plan under the criterion performance to obtain the fuzzy rating matrix of the kth expert (ÃK). The semantic variables and scales were based on the method proposed by Buckley [61] for calculating the fuzzy ratings of the expert decisions (Figure 9).
- Set the fuzzy weights of each assessment criteria to determine the fuzzy weight decision matrixThe clear criterion weights determined using F-DANP are used to calculate the TOPSIS weights.WJ = [W1, W2,...,Wm]
- Set the fuzzy positive ideal value and negative ideal value of each criterion
- Calculate the distances between each plan and the positive ideal value and negative ideal valueUsing fuzzy TOPSIS (F-TOPSIS), when choosing any two fuzzy numbers—() and () in this case—with D as the distance, the equation is as follows:
- The distance to the positive ideal solution and the distance to the negative ideal solution can then be determined
- Calculate and rank the relative closeness (RC) with the ideal solutions to determine the optimal solution; the equation is as follows:
- The solution with the greatest distance from the negative ideal solution is the optimal solution; therefore, the greater the RC value is, the more favorable the solution is, and each solution is ranked by its RC value to determine the optimal solution.
4. Empirical Analysis
4.1. Developing a Division Manager Competence Framework
4.1.1. Importance and Degree of Association
4.1.2. Determining the Weights of the Division Appointment Criteria
4.2. Selecting a Plan
4.3. Discussion
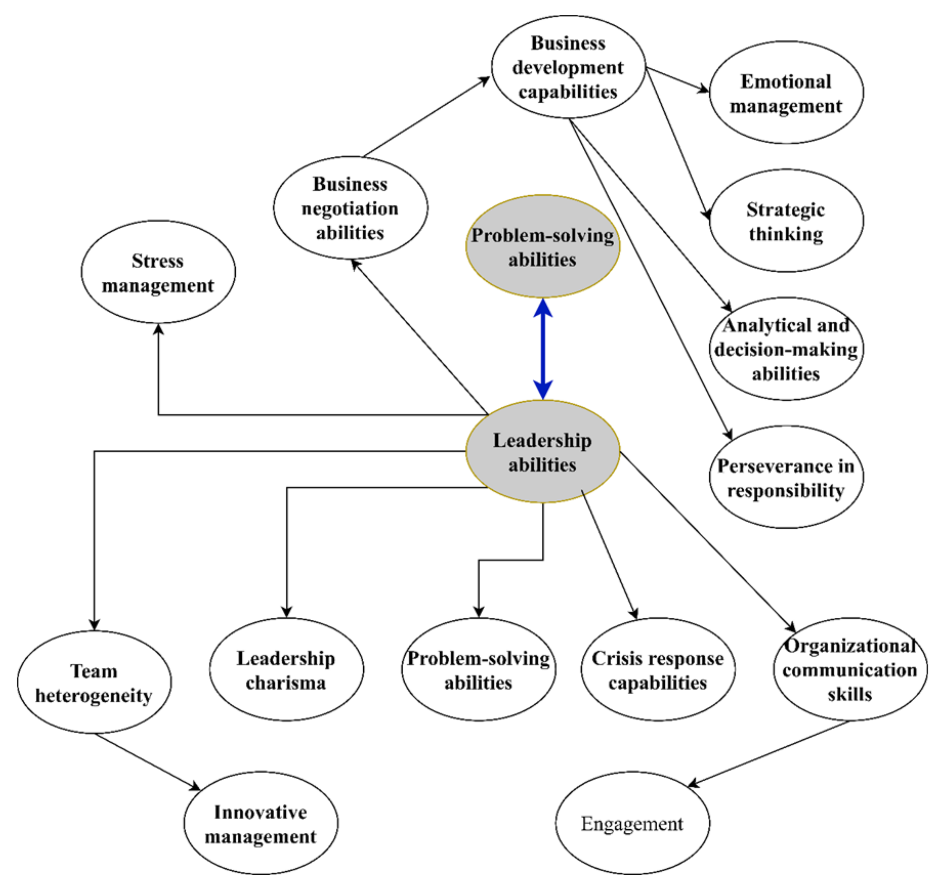
- Leadership abilities: we found that in relationship networks that tended to be centered around leadership abilities, the relative influence of the division manager’s leadership abilities on other criteria is high. This indicates that companies prioritize leadership abilities as a standard for assessing division manager candidates.
- Problem-solving abilities: problem-solving abilities and leadership abilities have a relationship of mutual influence. When a manager has strong problem-solving abilities, their organizational leadership abilities would also benefit. Conversely, when a manager has strong leadership abilities, they tend to be adept at addressing problems encountered in the company operations.
- Organizational communication skills: organizational communication skills were found to have a relative influence on business development capabilities and engagement. Managers who have communication skills and use those skills to increase customer relationships in business, can exceed expectations by cooperating with staff of all levels in the organization and gaining their recognition.
- Team heterogeneity: a higher heterogeneity in the division manager suggests a certain influence on product innovation abilities. These managers may even develop new products with market differences.
5. Conclusions and Suggestions
5.1. Conclusions
- A reference is provided for business operators or groups when appointing division managers;
- Guidance is provided on the core curriculum for division managers;
- Correlations are revealed between division manager competencies and other competencies;
- The appointment of division managers is examined; and
- Fuzzy multiple criteria research methods are applied to elucidate the mechanisms for appointing division managers.
5.2. Suggestions
Author Contributions
Funding
Institutional Review Board Statement
Informed Consent Statement
Data Availability Statement
Acknowledgments
Conflicts of Interest
References
- Mintzberg, H. Structure in Fives: Designing Effective Organizations; Prentice-Hall, Inc.: Englewood Cliffs, NJ, USA, 1993. [Google Scholar]
- Yin, Y.-C. A Political Economic Analysis of the Organizational Structure and Management Mode for Local Companies in Taiwan: A Case Study of Formosa Plastics Group and ASUSTek Computer Inc. Master of Business Administration Thesis, Soochow University, Taipei, Taiwan, 2011. [Google Scholar]
- Chandler, A.D. Strategy and Structure: Chapters in the History of American Industrial Enterprises; MIT Press: Cambridge, MA, USA, 1962; p. 16. [Google Scholar]
- Page, C.; Kolb, D.; Wilson, M.G. Management Competencies in New Zealand on the Inside Looking in Wellington; Ministry of Commerce: Wellington, New Zealand, 1994. [Google Scholar]
- Ordonez-Ponce, E.; Clarke, A. Sustainability cross-sector partnerships: The strategic role of organizational structures. Corp. Soc. Responsib. Environ. Manag. 2020, 27, 2122–2134. [Google Scholar] [CrossRef]
- Wen, C.-F. Organization Theory and Management; Hwa Tai Publishing: Taipei, Taiwan, 2009. [Google Scholar]
- Mafimisebi, O.P.; Obembe, D.; Aluko, O. Organization and product design pairings: A review of product innovation capabilities, conceptualization, and future directions. Strateg. Chang. 2020, 29, 13–24. [Google Scholar] [CrossRef] [Green Version]
- Kang, Y.-C. The Organization Design with Centralization and Decentralization. Master of Business Administration Thesis, National Cheng Kung University, Tainan, Taiwan, 2011. [Google Scholar]
- Duncan, R. What is the right organization structure? Decision tree analysis provides the answer. Organ. Dyn. 1979, 7, 59–80. [Google Scholar] [CrossRef]
- Seeds, D.; Khade, A.S. Transforming a multi-national corporation from a centralized organization to a decentralized organization. J. Int. Bus. Strategy 2008, 8, 99–104. [Google Scholar]
- Hamel, G.; Prahalad, C.K. The core competence of the corporation. Harvard Bus. Rev. 1990, 68. [Google Scholar]
- Daft, R.L. Organization Theory and Design, 12th ed.; Lee, T.Z., Translator; Hwa Tai Publishing: Taipei City, Taiwan, 2016. [Google Scholar]
- Rothwell, W. Effective Succession Planning: Ensuring Leadership Continuity and Building Talent from Within; Amacom: New York, NY, USA, 2010. [Google Scholar]
- Yang, M.M.; Young, S.; Li, S.J.; Huang, Y.Y. Using system dynamics to investigate how belief systems influence the process of organizational change. Syst. Res. Behav. Sci. 2017, 34, 94–108. [Google Scholar] [CrossRef]
- Dai, S.-J. My Management Knowledge Center. 2019. Available online: https://mymkc.com/article/content/24177 (accessed on 12 January 2021).
- Lessem, R. Total Quality Learning: Building a Learning Organization; Blackwell Publisher: Oxford, UK, 1992; p. 299. [Google Scholar]
- Tu, S.-H. Study on the Succession Training Program for Mid-Level Executives in Family Businesses-Taking S Screw Company as an Example. EMBA Thesis, National University of Kaohsiung, Kaohsiung, Taiwan, 2010. [Google Scholar]
- Barcus, S.W.; Wilkinson, J.W. Handbook of Management Consulting Services; McGraw-Hill: New York, NY, USA, 1986. [Google Scholar]
- Ivancevich, J.M.; Szilagyi, A.D.; Wallace, M.J. Organizational Behavior and Performance; Goodyear: Santa Monica, CA, USA, 1977. [Google Scholar]
- Hsiao, S.-Y. The Effect of Leader Personality and Leadership Style on Employee Job Performance: An Example of Textile and Chemical Fiber Industry. Ph.D. Thesis, Tunghai University, Taichung, Taiwan, 2015. [Google Scholar]
- Guo, S.-C. Manager Today. 2019. Available online: https://www.managertoday.com.tw/columns/view/58074 (accessed on 18 April 2020).
- Drucker, P.F. Management: Tasks, Responsibilities, Practices; Commonwealth Magazine: Taipei City, Taiwan, 2020. [Google Scholar]
- Bolton, A. Investing Against the Tide; Wu, K.-C., Translator; Locus Publishing Culture: Taipei, Taiwan, 2020. [Google Scholar]
- Lee, Y.-P. The third westward wave: The success of Taiwanese businesses. Manag. Mag. 2007, 389, 28–34. Available online: http://catalog.digitalarchives.tw/item/00/52/15/e1.html (accessed on 8 May 2020).
- McClelland, D.C. Testing for competence rather than for “intelligence”. Am. Psychol. 1973, 28, 1–14. [Google Scholar] [CrossRef] [PubMed] [Green Version]
- Ulrich, D.; Brockbank, W.; Yeung, A. Human resource competencies in the 1990’s: An empirical assessment. Pers. Adm. 1989, 34, 91–93. [Google Scholar]
- Spencer, L.M.; Spencer, S.M. Competence at Work; Jhon Wiley & Sons: New York, NY, USA, 1993. [Google Scholar]
- Derouen, C.; Kleiner, B.H. New developments in employee training. Work Study 1994, 43, 13–16. [Google Scholar] [CrossRef]
- Tsai, C.-C. TTQS Training Quality and Management Course. 2008. Available online: https://slidesplayer.com/slide/11110664/ (accessed on 15 September 2020).
- Müller-Frommeyer, L.C.; Aymans, S.C.; Bargmann, C.; Kauffeld, S.; Herrmann, C. Introducing competency models as a tool for holistic competency development in learning factories: Challenges, example and future application. Procedia Manuf. 2017, 9, 307–314. [Google Scholar] [CrossRef]
- Brinckmann, J. Competence of Top Management Teams and Success of New Technology-Based Firms; Gabler: Wiesbaden, Germany, 2008. [Google Scholar]
- Chang, J.; Huang, T.-C. Exploration of management performance appraisal. Leadership Nurs. 2011, 12, 2–12. [Google Scholar]
- Newland, C. Building the futures of local government politics and administration. In The Future of Local Government Politics and Administration; Washington, DC, USA, 2002; pp. 231–245. [Google Scholar]
- Mintzberg, H. The Nature of Managerial Work; Haper & Row: New York, NY, USA, 1973. [Google Scholar]
- Hambrick, D.C.; Cho, T.S.; Chen, M. The influence of top management team heterogeneity on firms’ competitive moves. Adm. Sci. Q. 1996, 41, 659–684. [Google Scholar] [CrossRef]
- Garg, P.; Zhao, M. Knowledge sourcing by multidivisional firms. Strateg. Manag. J. 2018, 39, 3326–3354. [Google Scholar] [CrossRef]
- McCall, M.W.; Hollenbeck, G.P. Developing Global Executives: The Lessons of International Experience; Harvard Business Press: Boston, MA, USA, 2002. [Google Scholar]
- Wang, B.; Wei, S. Research on Competency Model of Top Management of Coal Enterprises. In Proceedings of the IOP Conference Series: Earth and Environmental Science, Bogor, West Java, Indonesia, 29 August 2019. [Google Scholar] [CrossRef]
- Tsai, J.F.; Wang, C.P.; Chang, K.L.; Hu, Y.C. Selecting bloggers for hotels via an innovative mixed MCDM model. Mathematics 2021, 9, 1555. [Google Scholar] [CrossRef]
- Boyatzis, R.E. The Competent Manager: A Model for Effective Performance; John Wiley & Sons: New York, NY, USA, 1982; p. 308. [Google Scholar]
- Bellman, R.E.; Zadeh, L.A. Decision-making in a fuzzy environment. Manag. Sci. 1970, 17, B-141. [Google Scholar] [CrossRef]
- Chen, S.J.; Hwang, C.L. Fuzzy multiple attribute decision making methods. In Fuzzy Multiple Attribute Decision Making; Springer: Berlin/Heidelberg, Germany, 1992; pp. 289–486. [Google Scholar]
- Zadeh, L.A. Information and control. Fuzzy Sets 1965, 8, 338–353. [Google Scholar]
- Al-Najjar, B.; Alsyouf, I. Selecting the most efficient maintenance approach using fuzzy multiple criteria decision making. Int. J. Prod. Econ. 2003, 84, 85–100. [Google Scholar] [CrossRef]
- Van Laarhoven, P.J.M.; Pedrycz, Y. A fuzzy extension of Satty’s priority. Fuzzy Sets Syst. 1983, 11, 229–241. [Google Scholar] [CrossRef]
- Kaufman, A.; Gupta, M.M. Introduction to Fuzzy Arithmetic; Van Nostrand Reinhold Company: New York, NY, USA, 1991. [Google Scholar]
- Zimmerman, H.J. Fuzzy Set Theory and Its Applications, 2nd ed.; Kluwer Academic Publishers: Boston, MA, USA, 1991. [Google Scholar]
- Chang, S.S. Fuzzy Multi-Criteria Evaluation Method and Statistics; Wu-Nan Book Inc.: Taipei, Taiwan, 2012. [Google Scholar]
- Hu, Y.-C.; Hsiao, Y.-C. Key factors of pricing in technology transfer: A case study of domestic sputtering targets. J. Manag. Syst. 2012, 19, 527–560. [Google Scholar]
- Murray, T.J.; Pipino, L.L.; Van Gigch, J.P. A pilot study of fuzzy set modification of Delphi. Hum. Syst. Manag. 1985, 5, 76–80. [Google Scholar] [CrossRef]
- Klir, G.J.; Folger, T.A. Fuzzy Sets, Uncertainty, and Information; Prentice Hall: Binghamton, NY, USA, 1988. [Google Scholar]
- Ishikawa, A.; Amagasa, M.; Shiga, T.; Tomizawa, G.; Tatsuta, R.; Mieno, H. The max-min Delphi method and fuzzy Delphi method via fuzzy integration. Fuzzy Sets Syst. 1993, 55, 241–253. [Google Scholar] [CrossRef]
- Hsu, T.-H. Fuzzy Delphi analytical hierarchy process. J. Chin. Fuzzy Syst. Assoc. 1998, 4, 59–72. [Google Scholar]
- Huang, L.C.; Hsieh, S.Y.; Chang, P.T. A comparison of fuzzy Delphi methods with an application to assessment factor selection for bank employees. J. Chin. Inst. Ind. Eng. 2001, 18, 1–13. [Google Scholar] [CrossRef]
- Tzeng, G.H.; Teng, J.Y. Transportation investment project selection with fuzzy multiobjectives. Transp. Plan. Technol. 1993, 17, 91–112. [Google Scholar] [CrossRef]
- Lin, C.J.; Wu, W.W. A causal analytical method for group decision-making under fuzzy environment. Expert Syst. Appl. 2008, 34, 205–213. [Google Scholar] [CrossRef]
- Li, R.J. Fuzzy method in group decision making. Comput. Math.Appl. 1999, 38, 91–101. [Google Scholar] [CrossRef] [Green Version]
- Tamura, H.; Akazawa, K. Structural modeling and systems analysis of uneasy factors for realizing safe, secure and reliable society. J. Telecommun. Inf. Technol. 2005, 3, 64–72. [Google Scholar]
- Hu, Y.C.; Chiu, Y.J.; Hsu, C.S.; Chang, Y.Y. Identifying key factors for introducing GPS-based fleet management systems to the logistics industry. Math. Probl. Eng. 2015, 2015. [Google Scholar] [CrossRef] [Green Version]
- Hwang, C.L.; Yoon, K. Multiple Attribute Decision Making Methods and Applications, a State of the Art Survey; Springer: New York, NY, USA, 1981. [Google Scholar]
- Buckley, J.J. Ranking alternatives using fuzzy numbers. Fuzzy Sets Syst. 1985, 15, 21–31. [Google Scholar] [CrossRef]
- Chin, J. 104 Job Bank Investigation Report. 2020. Available online: https://www.setn.com/News.aspx?NewsID=762727 (accessed on 5 April 2021).










| Division | Core Competence | |
|---|---|---|
| Basis for competition | Competitiveness of today’s products | Interfirm competition to build competencies |
| Corporate structure | Portfolio of businesses related in product-market terms | Portfolio of competencies, core products, and businesses |
| Status of the business unit | Autonomy is sacrosanct; the SBU “owns” all resources other than cash | SBU is a potential reservoir of core competencies |
| Resource allocation | Discrete businesses are the unit of analysis; capital is allocated business by business | Businesses and competencies are the unit of analysis; top management allocates capital and talent |
| Value added of top management | Optimizing corporate returns through capital allocation trade-offs among businesses | Enunciating strategic architecture and building competencies to secure the future |
| Managerial Qualities | References |
|---|---|
| 1. Positive leadership 2. Curiosity and creativity 3. Practical and careful planning 4. High-level and self-disciplined execution skills 5. Science-based decision-making abilities | Guo [21] Manager Today |
| 1. Must be able to set objectives 2. Seek to integrate the organization as a whole 3. Must be able to encourage and communicate 4. Make assessments when appropriate 5. Nurture talent, including their own | Drucker [22] Commonwealth Magazine |
| 1. Must be perceptive 2. Calm, humble, focused, and persistent; able to learn from mistakes 3. Organized and analytical thinking 4. Able to make accurate judgments on the basis of independent thinking 5. A generalist that asks for details 6. Determination to win 7. Willing to adopt different strategies 8. Self-understanding 9. Sufficient experience 10. Integrity | Bolton [23] Book Republic |
| 1. Integrity above all 2. Sense of responsibility that prioritizes the company 3. Self-confidence and acceptance of challenges 4. Active enthusiasm and the courage to pursue change 5. Prospective insights; looking to the future 6. Innovating and challenging old customs 7. Pursuit of greater accomplishments 8. Resolution to make value-based judgments | Lee [24] Management Magazine |
| Type | Factors | |||
|---|---|---|---|---|
| Physiological traits | Age | Appearance | Height | Weight |
| Social background | Education | Social standing | Social mobility | |
| Wisdom | Intelligence | Capabilities | Judgment | |
| Knowledge | Language fluency | |||
| Character traits | Activeness | Agility | Assertiveness | Passion |
| Extroversion | Independence | Creativity | ||
| Confidence | Integration of personality | |||
| Work-related traits | Achievements | Responsibility | Creativity | Persistence |
| Entrepreneurialism | Work-orientation | |||
| Social traits | Administrative skills | Attractiveness | Cooperation | Popularity |
| Reputation | Social skills | Interpersonal skills | Resourcefulness | |
| Diplomacy | ||||
| Professional and methodological competencies | Knowledge of science and mechanics |
| Presentation skills | |
| Technical knowledge | |
| Application of knowledge | |
| Analytical thinking | |
| Measuring energy | |
| Social competencies | Capacity for teamwork |
| Communication skills | |
| Personal competencies | Motivation |
| Affinity for technology | |
| Personal responsibility | |
| Openness |
| Senior Executive Competencies | References |
|---|---|
| 1. Communication skills 2. Customer-oriented abilities 3. Proactiveness 4. Self-management skills 5. Problem-solving skills | Chang and Huang [32] |
| 1. Analytical skills 2. Governance skills 3. Communication and coordination 4. Problem-solving 5. Administrative management capabilities 6. Organizational and business capabilities 7. Integration, financial, and information capabilities 8. Leadership charisma and leadership abilities 9. Self-understanding | Newland [33] |
| 1. Interpersonal relationships, information capabilities, decision-making abilities 2. Crisis management resource integration, and business negotiations 3. Technical abilities and interpersonal communication skills 4. Innovative capabilities | Mintzberg [34] |
| 1. High-order heterogeneity 2. Exemplary competitiveness 3. Adaptability 4. Resulting in interfirm differences | Hambrick et al. [35] Garg and Zhao [36] |
| 1. Entrepreneurial: conceptual, creative, and executive abilities 2. Functional: technical, business, and financial management abilities 3. Social: teamwork, leadership, and networking abilities | Brinckmann [31] |
| 1. Open-mindedness, agile thinking strategies 2. Cultural interest and sensitivity 3. Complex processing ability 4. Flexibility, resourcefulness, optimism, and vigor 5. Honesty and integrity 6. Stability in their personal life 7. Added-value technologies or business skills | McCall and Hollenbeck [37] |
| 1. Organizational skills 2. Security and crisis management skills 3. Professional knowledge 4. Vision planning 5. Risk prediction and conflict resolution skills 6. Approachability 7. Independent learning skills 8. Leadership skills 9. Comprehension skills 10. Leadership charisma | Wang and Wei [38] |
| Dimensions | Criteria | Definitions | Citations | |
|---|---|---|---|---|
| Senior executive traits (1 to T6) | 1 | Engagement | Is dedicated to the profession and gets along with colleagues | Boyatzis [40]; Tu [17]; Hsiao [20]; Newland [33] Ivancevich et al. [19] Wang and Wei [38]. Hambrick et al. [35] |
| 2 | Open honesty | Handles matters with integrity | ||
| 3 | Level of education | The highest level of education received or research field | ||
| 4 | Team heterogeneity | Has a different length of experience in the company, different professional background, and different educational background from most team members | ||
| 5 | Emotional management | Is proficient in self-control, coordination, and emotional regulation and is able to resolve conflicts in the organization and respond appropriately to events | ||
| 6 | Leadership charisma | Is charismatic with lower-ranked employees, resulting in their willingness to be led; exhibits outstanding leadership abilities in the company or the ability to prompt employees to maximize their contributions | ||
| Senior executive competences (7 to 12) | 7 | Strategic thinking skills | Is constantly aware of the direction of organizational change in the company and can make immediate judgments to adjust the limited resources, thus modifying or adopting innovative methods to propel the company in the right direction | Lessem [16]; Tu [17]; Guo [21]; Bolton [23]; Chang and Huang [32]; Brinckmann [31]; Wang and Wei [38] |
| 8 | Leadership abilities | Possesses the ability to achieve the organization’s mission and mobilize employees to strive for the mission | ||
| 9 | Teamwork | Demonstrates willingness to cooperate to achieve existing goals | ||
| 10 | Work scheduling | Can devise temporary and short-term plans for single activities (tasks) that are more concrete and practical | ||
| 11 | Analytical and decision-making abilities | Can use sound judgment to select a reasonable process among feasible alternatives to achieve a certain goal | ||
| 12 | Problem-solving abilities | Is able to effectively use resources and propose and implement solutions to problems within the organization; is able to adjust and improve solutions to ensure the problem is solved | ||
| Professional competence (13 to 18) | 13 | Business negotiation abilities | Has the ability to set common goals in the company development to resolve each other’s distribution or demand problems and generate win–win situations | Page et al. [4]; Lessem [16]; Tu [17]; Drucker [22]; Bolton [23]; Newland [33]; Mintzberg [34]; Brinckmann [31]; McCall and Hollenbeck [37] Brinckmann [31] |
| 14 | Industry analysis capabilities | Is able to analyze market structures and market behaviors and devise activities that form the basis for the company to establish scientific and effective strategies | ||
| 15 | Understanding of financial costs | Has skills in corporate cost analysis and financial operations | ||
| 16 | Business development capabilities | Is able to raise the company’s value and pursue growth through strategic partnerships, product development, and business development | ||
| 17 | Production or R&D capabilities | Has capabilities in product R&D or production line management | ||
| 18 | Innovation management | Is able to motivate organization members to engage in knowledge innovation, technology updates, and product transformation processes and be willing to break the mold and accept challenges in the face of potential future problems | ||
| Adaptability (19 to 22) | 19 | Stress management | Is able to prevent negative effects on individuals and teams and maintain personal, physical, and psychological health and normal organizational performance when under high levels of pressure from the organization’s operational process | Drucker [22]; Lee [24]; Chang and Huang [32]; Mintzberg [34] |
| 20 | Perseverance in responsibility | Is able to assume responsibility and make improvements when faced with difficulties in the company’s business operations | ||
| 21 | Crisis response capabilities | Is able to address difficulties when the company is threatened by challenging events and lead the organization to seek responses that do not cause chaos | ||
| 22 | Organizational communication skills | Communicates and exchanges opinions with other members of the organization to develop a consensus, coordinate actions, and meet demands to achieve organizational goals | ||
| Scale | Semantic Value | Triangular Fuzzy Number |
|---|---|---|
| 1 | Disagree strongly | (0.1,0.1,0.3) |
| 2 | Disagree | (0.1,0.3,0.5) |
| 3 | Neutral | (0.3,0.5,0.7) |
| 4 | Agree | (0.5,0.7,0.9) |
| 5 | Strongly agree | (0.7,0.9,0.9) |
| Constructs | C1 | C2 | C3 | C4 | |
|---|---|---|---|---|---|
| Senior Executive Traits | Senior Executive Competence | Professional Competence | Adaptability | ||
| C1 | Senior executive traits | 0.478 | 0.693 | 0.784 | 0.882 |
| C2 | Senior executive competence | 0.695 | 0.662 | 0.951 | 1.087 |
| C3 | Professional competence | 0.530 | 0.683 | 0.556 | 0.760 |
| C4 | Adaptability | 0.527 | 0.631 | 0.658 | 0.589 |
| T | D | R | D + R | D − R | |
|---|---|---|---|---|---|
| A1 | Engagement | 6.31 | 5.66 | 11.98 | 0.65 |
| A2 | Team heterogeneity | 7.53 | 7.47 | 15.00 | 0.05 |
| A3 | Emotional management | 6.49 | 6.70 | 13.19 | −0.22 |
| A4 | Leadership charisma | 6.79 | 7.43 | 14.22 | −0.64 |
| A5 | Strategic thinking skills | 7.15 | 7.51 | 14.67 | −0.36 |
| A6 | Leadership abilities | 7.80 | 7.25 | 15.05 | 0.55 |
| A7 | Analytical and decision-making abilities | 7.15 | 7.26 | 14.41 | −0.11 |
| A8 | Problem-solving abilities | 7.64 | 7.41 | 15.05 | 0.22 |
| A9 | Business negotiation abilities | 7.62 | 7.38 | 15.00 | 0.24 |
| A10 | Industry analysis capabilities | 6.58 | 6.40 | 12.98 | 0.19 |
| A11 | Business development capabilities | 7.76 | 6.04 | 13.79 | 1.72 |
| A12 | Innovative management | 5.24 | 5.80 | 11.04 | −0.56 |
| A13 | Stress management | 6.84 | 7.57 | 14.40 | −0.73 |
| A14 | Perseverance in responsibility | 6.11 | 6.97 | 13.08 | −0.85 |
| A15 | Crisis response capabilities | 6.59 | 7.02 | 13.61 | −0.44 |
| A16 | Organizational communication skills | 7.39 | 7.11 | 14.50 | 0.28 |
| Criteria | Weights | Construct | Weight | Rank | |
|---|---|---|---|---|---|
| A1 | Engagement | 0.0479 | Senior executive traits | 0.2454 | 3 |
| A2 | Team heterogeneity | 0.0696 | |||
| A3 | Emotional management | 0.0597 | |||
| A4 | Leadership charisma | 0.0683 | |||
| A5 | Strategic thinking skills | 0.0701 | Senior executive competence | 0.2725 | 1 |
| A6 | Leadership abilities | 0.0664 | |||
| A7 | Analytical and decision-making abilities | 0.0667 | |||
| A8 | Problem-solving abilities | 0.0693 | |||
| A9 | Business negotiation abilities | 0.0680 | Professional competence | 0.2201 | 4 |
| A10 | Industry analysis capabilities | 0.0548 | |||
| A11 | Business development capabilities | 0.0504 | |||
| A12 | Innovative management | 0.0469 | |||
| A13 | Stress management | 0.0708 | Adaptability | 0.2620 | 2 |
| A14 | Perseverance in responsibility | 0.0624 | |||
| A15 | Crisis response capabilities | 0.0638 | |||
| A16 | Organizational communication skills | 0.0650 | |||
| Business Manager | R&D Manager | Production Manager | Administrative Manager | |||||
|---|---|---|---|---|---|---|---|---|
| FPIS | FNIS | FPIS | FNIS | FPIS | FNIS | FPIS | FNIS | |
| A1 | 0.005 | 0.031 | 0.032 | 0.000 | 0.006 | 0.028 | 0.006 | 0.030 |
| A2 | 0.022 | 0.012 | 0.000 | 0.025 | 0.019 | 0.008 | 0.023 | 0.009 |
| A3 | 0.000 | 0.019 | 0.019 | 0.000 | 0.010 | 0.015 | 0.019 | 0.000 |
| A4 | 0.000 | 0.043 | 0.043 | 0.000 | 0.012 | 0.008 | 0.012 | 0.008 |
| A5 | 0.000 | 0.023 | 0.014 | 0.000 | 0.023 | 0.036 | 0.018 | 0.036 |
| A6 | 0.000 | 0.042 | 0.042 | 0.000 | 0.000 | 0.007 | 0.042 | 0.007 |
| A7 | 0.000 | 0.024 | 0.024 | 0.000 | 0.024 | 0.036 | 0.024 | 0.036 |
| A8 | 0.007 | 0.029 | 0.000 | 0.000 | 0.029 | 0.038 | 0.029 | 0.038 |
| A9 | 0.000 | 0.053 | 0.053 | 0.000 | 0.053 | 0.008 | 0.028 | 0.008 |
| A10 | 0.000 | 0.043 | 0.023 | 0.000 | 0.043 | 0.006 | 0.023 | 0.006 |
| A11 | 0.000 | 0.044 | 0.044 | 0.000 | 0.044 | 0.006 | 0.044 | 0.006 |
| A12 | 0.012 | 0.033 | 0.000 | 0.000 | 0.023 | 0.005 | 0.033 | 0.005 |
| A13 | 0.000 | 0.014 | 0.014 | 0.000 | 0.008 | 0.039 | 0.014 | 0.039 |
| A14 | 0.000 | 0.013 | 0.013 | 0.000 | 0.013 | 0.032 | 0.011 | 0.032 |
| A15 | 0.000 | 0.040 | 0.040 | 0.000 | 0.014 | 0.007 | 0.011 | 0.007 |
| A16 | 0.007 | 0.022 | 0.022 | 0.000 | 0.009 | 0.029 | 0.012 | 0.029 |
| di+ | 0.053 | 0.384 | 0.329 | 0.347 | ||||
| di− | 0.486 | 0.025 | 0.307 | 0.296 | ||||
| RC | 0.901 | 0.062 | 0.483 | 0.460 | ||||
| RANK | 1 | 4 | 2 | 3 | ||||
Publisher’s Note: MDPI stays neutral with regard to jurisdictional claims in published maps and institutional affiliations. |
© 2021 by the authors. Licensee MDPI, Basel, Switzerland. This article is an open access article distributed under the terms and conditions of the Creative Commons Attribution (CC BY) license (https://creativecommons.org/licenses/by/4.0/).
Share and Cite
Chen, H.-L.; Hu, Y.-C.; Lee, M.-Y. Evaluating Appointment of Division Managers Using Fuzzy Multiple Attribute Decision Making. Mathematics 2021, 9, 2417. https://doi.org/10.3390/math9192417
Chen H-L, Hu Y-C, Lee M-Y. Evaluating Appointment of Division Managers Using Fuzzy Multiple Attribute Decision Making. Mathematics. 2021; 9(19):2417. https://doi.org/10.3390/math9192417
Chicago/Turabian StyleChen, Hsu-Lin, Yi-Chung Hu, and Ming-Yen Lee. 2021. "Evaluating Appointment of Division Managers Using Fuzzy Multiple Attribute Decision Making" Mathematics 9, no. 19: 2417. https://doi.org/10.3390/math9192417
APA StyleChen, H.-L., Hu, Y.-C., & Lee, M.-Y. (2021). Evaluating Appointment of Division Managers Using Fuzzy Multiple Attribute Decision Making. Mathematics, 9(19), 2417. https://doi.org/10.3390/math9192417

