Degree Reduction of Q-Bézier Curves via Squirrel Search Algorithm
Abstract
1. Introduction
2. The Definition of Q-Bézier Curves
3. Squirrel Search Algorithm (SSA)
3.1. The Basic Principles of Squirrel Search Algorithm
- (1)
- Suppose that the forest contains n flying squirrels and there is only one squirrel on the tree.
- (2)
- Each flying squirrel hunted for food by its own for the progress of the algorithm.
- (3)
- In the forest, there are eucalyptus trees, bananas tree and normal trees.
- (4)
- Suppose the forest contains one eucalyptus tree, three banana trees and the other trees are all normal trees.
- (5)
- If the squirrels do not find the food to survive then they will move to other positions for hunting.
3.2. Implementation of Squirrel Search Algorithm (SSA)
- Step 1.
- Initial stage: suppose there are n squirrels in the forest, each of whose position can be represented by a vector. The positions of the entire swarm is given in the below matrix form:where denotes the jth dimension of kth flying squirrel.In initialized steps, if we want to make a uniform search and each swarm started at a random position in the solution space, that iswhere U(0, 1) is any unspecified number from domain [0,1] and and denotes the lower and upper bounds respectively in jth dimension.
- Step 2.
- Fitness evaluation: for evaluating the goodness of the position of each flying squirrel. We may choose a variable and put it into a specified fitness function and then arrange these values as follows:where f () is the fitness function.
- Step 3.
- Finding, declaration, and random selection: in the initial step, we may arrange the fitness values in ascending order. The flying squirrel with the smallest fitness value is assumed to be on the eucalyptus tree. The next three flying squirrels are assumed to be on the banana trees and they are assumed to move towards the eucalyptus tree. The remaining flying squirrels are supposed to be on the normal trees. Some of them are assumed to move toward the eucalyptus tree while the others are assumed to move toward the banana trees. The flying squirrels are affected only by the predators similarly to other swarm intelligence-based algorithms which are modelled by resorting to a predator presence probability ().
- Step 4.
- Position updating: the three aforementioned situations in Step 3 which occur during the hunting of the flying squirrels can be mathematically modelled as follows:- Case 1.
- When squirrels on banana trees () move toward the eucalyptus tree, their new positions can be mathematically written as follows:where is a random number in [0, 1], represents the place of the flying squirrel on the eucalyptus tree. is a gliding constant, which is assumed to be 1.9 here. is the distance defined according to the aerodynamics of gliding. A random gliding distance can be generated by incorporating a random variation in lift coefficient CL in the range 0.675 ≤ CL ≤ 1.5 in (6)whereHere refers to the glide angle, D and L are lift and drag forces, respectively, is the density of the air, is speed, (S = 154 cm 2) is the surface area of the body, (hg = 9 m) is the mislaying height occurred due to gliding. CD is frictional drag coefficient, which is considered to be fixed at 0.60 here. CL is the lift coefficient.
- Case 2.
- Some of the flying squirrels on normal trees () may move toward banana trees for food and their new positions can be seen as follows:where is an arbitrary number in [0,1].
- Case 3.
- When other flying squirrels on normal trees () will move toward the eucalyptus tree for food, their new positions can be represented aswhere is an arbitrary number in [0, 1].
 In these cases, the value of predator presence probability is set to be 0.1.
- Step 5.
- Seasonal monitoring condition checking:- Calculate seasonal constant ().
- Check the seasonal monitoring condition i.e., (), where Gmin represent the smallest value of seasonal constant can be found as follows:where and represents iteration values.
- If then again consider the flying squirrels without food on eucalyptus tree by (11).where Lévy distribution in [45] can be applied for better result.
 
- Step 6.
- Repeation: if you do not meet to the desired criteria then repeat Step 2 and set the optimal parameter to get the desired result.
4. Degree Reduction of Q-Bézier Curves with the Grey Wolf Optimizer
4.1. The Problem of Degree Reduction of Q-Bézier Curve
4.2. Initialization of the Flying Squirrel Population
4.3. Selection of Fitness Function
4.4. The Algorithm Description for Degree Reduction of Q-Bézier Curve
| Algorithm 1 Squirrel search algorithm: steps to SSA-based degree reduction of Q-Bézier curve. | 
| Step 1: Specify the number of control points of the degree reduced Q-Bézier curve after input of the original Q-Bézier curve {T0, T1, …, Tn}. Step 2: The adjustable parameters of SSA (flock size, the maximum number of iterations M, predator presence probability () are valued and an optimal value range for each decision is provided which helps us to find the solution. Additionally, the sampling parameter values used for measuring the distance between two curves should be specified. Step 3: Initialize the positions of the population Hj (j = 0, 1, …, m) by (16). Step 4: Evaluate the fitness of each flying squirrel by (18) and store their positions in an array in ascending order of fitness value. Step 5: Update the position of the flying squirrels in the population by (5–8). Step 6: Check the seasonal monitoring condition by (9–10): if the condition is fulfilled, then consider those flying squirrels which are not on the eucalyptus tree by (11). Step 7: Check the termination condition: if the termination condition is fulfilled, execute. Step 8: Otherwise, go back to Step 4. Step 8: Output the set of optimal decision variables, which is just the optimal sequence of control points for the degree reduced Q-Bézier curve. Step 9: Output the optimal degree-reduced Q-Bézier curve and show its approximation effect to the original Q-Bézier curve. | 
| Algorithm 2 The pseudo code of SSA-based degree reduction of Q-Bézier curves | 
| Begin: 
 choose the unspecific squirrels as in (11) end Update the smallest value of constant () by (10) end Output the position of the squirrel with the minimum fitness value in the population, which is the final optimal sequence of control points for the degree reduced Q-Bézier curve. End | 
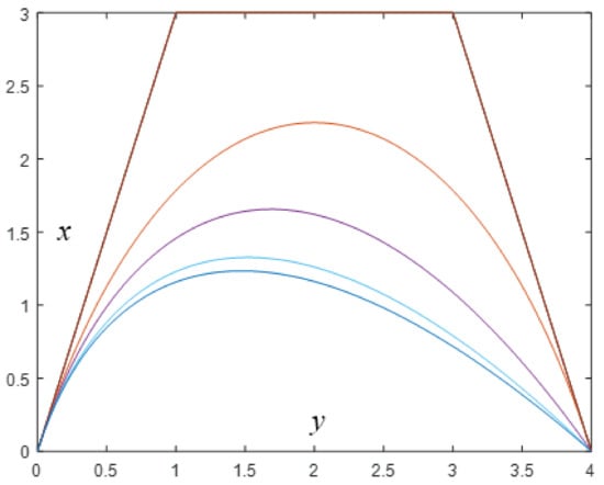
5. Examples of Approximate Degree Reduced Q-Bézier Curves
5.1. Examples of One-Degree Reduction of Q-Bézier Curves
5.2. Examples of Multiple-Degree Reduction of Q-Bézier Curves
5.3. Results Discussion
5.4. Comparison of SSA with other SIA-Based Methods
6. Conclusions
Author Contributions
Funding
Institutional Review Board Statement
Informed Consent Statement
Data Availability Statement
Acknowledgments
Conflicts of Interest
References
- Bieri, H.P.; Prautsch, H. Preface. Comput. Aided Geom. Des. 1999, 16, 579–581. [Google Scholar] [CrossRef]
- Farin, G. Curves and Surfaces for CAGD: A Practical Guide, 5th ed.; Academic Press: San Diego, CA, USA, 2002; pp. 227–238. [Google Scholar]
- Mamar, E. Shape preserving alternatives to the rational Bézier model. Comput. Aided Geom. Des. 2001, 18, 37–60. [Google Scholar] [CrossRef]
- Hu, G.; Wu, J.; Qin, X. A novel extension of the Bézier model and its applications to surface modeling. Adv. Eng. Softw. 2018, 125, 27–54. [Google Scholar] [CrossRef]
- Hu, G.; Bo, C.; Wu, J.; Wei, G.; Hou, F. Modeling of Free-Form Complex Curves Using SG-Bézier Curves with Constraints of Geometric Continuities. Symmetry 2018, 10, 545. [Google Scholar] [CrossRef]
- Hu, G.; Bo, C.C.; Wei, G.; Qin, X.Q. Shape-adjustable generalized Bézier Surfaces: Construction and its geometric continuity conditions. Appl. Math. Comput. 2020, 378, 125215. [Google Scholar] [CrossRef]
- Hu, G.; Wu, J.; Qin, X. A new approach in designing of local controlled developable H-Bézier surfaces. Adv. Eng. Softw. 2018, 121, 26–38. [Google Scholar] [CrossRef]
- Hu, G.; Wu, J. Generalized quartic H-Bézier curves: Construction and application to developable surfaces. Adv. Eng. Softw. 2019, 138, 15. [Google Scholar] [CrossRef]
- BiBi, S.; Abbas, M.; Misro, M.Y.; Hu, G. A novel approach of hybrid trigonometric Bézier curve to the modeling of symmetric revolutionary curves and symmetric rotation surfaces. IEEE Access 2019, 7, 165779–165792. [Google Scholar] [CrossRef]
- BiBi, S.; Abbas, M.; Miura, K.T.; Misro, M.Y. Geometric modeling of novel Generalized hybrid Trigonometric Bézier-like curve with shape Parameters and its applications. Mathematics 2020, 8, 967. [Google Scholar] [CrossRef]
- Phillips, G.M. Bernstein polynomials based on the q-integers. Ann. Numer. Math. 1997, 4, 511–518. [Google Scholar]
- Oruc, H.; Phillips, G.M. q-Bernstein polynomials and Bézier curves. J. Comput. Appl. Math. 2003, 151, 1–12. [Google Scholar] [CrossRef]
- Disibuyuk, C.; Oruc, H. A generalization of rational Bernstein-Bézier curves. BIT Numer. Math. 2007, 47, 313–323. [Google Scholar] [CrossRef]
- Simeonov, P.; Zafiris, V.; Goldman, R. q-Blossoming: A new approach to algorithms and identities for q-Bernstein bases and q-Bézier curves. J. Approx. Theory 2012, 164, 77–104. [Google Scholar] [CrossRef]
- Goldman, R.; Simeonov, P.; Simsek, Y. Generating Functions for the q-Bernstein Bases. SIAM J. Discrete Math. 2014, 28, 1009–1025. [Google Scholar] [CrossRef]
- Han, L.W.; Chu, Y.; Qiu, Z.Y. Generalized Bézier curves and surfaces based on Lupaş q-analogue of Bernstein operator. J. Comput. Appl. Math. 2014, 261, 352–363. [Google Scholar] [CrossRef]
- Han, L.-W.; Wu, Y.-S.; Chu, Y. Weighted Lupaş q-Bézier curves. J. Comput. Appl. Math. 2016, 308, 318–329. [Google Scholar] [CrossRef]
- Lu, L.; Jiang, C.; Xiang, X. Some remarks on weighted Lupaş q-Bézier curves. J. Comput. Appl. Math. 2017, 313, 393–396. [Google Scholar] [CrossRef]
- Hu, G.; Bo, C.; Qin, X. Continuity conditions for tensor product Q-Bézier surfaces of degree (m,n). Comp. Appl. Math. 2018, 37, 4237–4258. [Google Scholar] [CrossRef]
- Jegdić, I.; Simeonov, P.; Zafiris, V. Quantum (q, h)-Bézier surfaces based on bivariate (q, h)-blossoming. Demonstr. Math. 2019, 52, 451–466. [Google Scholar]
- Delgado, J.; Peña, J.M. Geometric properties and algorithms for rational q-Bézier curves and surfaces. Mathematics 2020, 8, 541. [Google Scholar] [CrossRef]
- Zhao, Y. Research on degree reduction of C-Bézier curves Based on generalized inverse matrix. Netw. Secur. Technol. Appl. 2010, 12, 38–40. [Google Scholar]
- Chen, G.; Wang, G.J. Degree reduction approximation of Bézier curves by generalized inverse matrices. J. Comput. Aided Des. Comput. Graph. 2001, 12, 435–439. [Google Scholar]
- Cai, H.; Wang, G. Constrained approximation of rational Bézier curves based on a matrix expression of its end points continuity condition. Comput.-Aided Des. 2010, 42, 495–504. [Google Scholar] [CrossRef]
- Gospodarczyk, P. Degree reduction of Bézier curves with restricted control points area. Comput.-Aided Des. 2015, 62, 143–151. [Google Scholar] [CrossRef]
- Ahn, Y. Using Jacobi polynomials for degree reduction of Bézier curves with Ck-constraints. Comput. Aided Geom. Des. 2003, 20, 423–434. [Google Scholar] [CrossRef]
- Lee, B.; Park, Y.; Yoo, J. Application of Legendre-Bernstein basis transformations to degree elevation and degree reduction. Comput. Aided Geom. Des. 2002, 19, 709–718. [Google Scholar] [CrossRef][Green Version]
- Rababah, A.; Lee, B.; Yoo, J. A simple matrix form for degree reduction of Bézier curves using Chebyshev-Bernstein basis transformations. Appl. Math. Comput. 2006, 181, 310–318. [Google Scholar] [CrossRef]
- Ahn, Y.J.; Lee, B.G.; Park, Y.; Yoo, J. Constrained polynomial degree reduction in the L2-norm equals best weighted Euclidean approximation of Bézier coefficients. Comput. Aided Geom. Des. 2004, 21, 181–191. [Google Scholar] [CrossRef]
- Ait-Haddou, R.; Bartoň, M. Constrained multi-degree reduction with respect to Jacobi norms. Comput. Aided Geom. Des. 2016, 42, 23–30. [Google Scholar] [CrossRef]
- Lu, J.; Qin, X. Degree reduction of S-λ curves using a genetic simulated annealing algorithm. Symmetry 2019, 11, 15. [Google Scholar] [CrossRef]
- Hu, G.; Qiao, Y.; Qin, X.Q.; Guo, W. Approximate multi-degree reduction of SG-Bézier curves using the grey wolf optimizer algorithm. Symmetry 2019, 11, 1242. [Google Scholar] [CrossRef]
- Qin, X.; Qiao, Y.; Hu, G. Degree reduction of SG-Bézier surfaces based on grey wolf optimizer. Math. Meth. Appl. Sci. 2020, 43, 6416–6429. [Google Scholar] [CrossRef]
- Guo, W.Y.; Liu, T.; Dai, F.; Zhao, F.; Xu, P. Skewed normal cloud modified whale optimization algorithm for degree reduction of S-λ curves. Appl. Intell. 2021, 1–22. [Google Scholar] [CrossRef]
- Hu, G.; Zhu, X.N.; Wei, G.; Chang, C.T. An improved marine predators algorithm for shape optimization of developable Ball surfaces. Eng. Appl. Artif. Intell. 2021, 105, 104417. [Google Scholar] [CrossRef]
- Kennedy, J.; Eberhart, R.C. Particle swarm optimization. In Proceedings of the IEEE International Conference on Neural Networks, Perth, Australia, 27 November–1 December 1995; pp. 1942–1948. [Google Scholar]
- Mirjalili, S.; Mirjalili, S.M.; Lewis, A. Grey wolf optimizer. Adv. Eng. Softw. 2014, 69, 46–61. [Google Scholar] [CrossRef]
- Mirjalili, S.; Lewis, A. The Whale Optimization Algorithm. Adv. Eng. Softw. 2016, 95, 51–67. [Google Scholar] [CrossRef]
- Mirjalili, S.; Gandomi, A.H.; Mirjalili, S.Z.; Saremi, S.; Faris, H.; Mirjalili, S.M. Salp swarm algorithm: A bio-inspired optimizer for engineering design problems. Adv. Eng. Soft. 2017, 114, 163–191. [Google Scholar] [CrossRef]
- Saremi, S.; Mirjalili, S.; Lewis, A. Grasshopper Optimisation Algorithm: Theory and application. Adv. Eng. Softw. 2017, 105, 30–47. [Google Scholar] [CrossRef]
- Heidari, A.A.; Mirjalili, S.; Faris, H.; Aljarah, I.; Mafarja, M.; Chen, H. Harris hawks optimization: Algorithm and applications. Futur. Gener. Comput. Syst. 2019, 97, 849–872. [Google Scholar] [CrossRef]
- Jain, M.; Singh, V.; Rani, A. A novel nature-inspired algorithm for optimization: Squirrel search algorithm. Swarm Evol. Comput. 2019, 44, 148–175. [Google Scholar] [CrossRef]
- Lavanya, N.; Shankar, T. Energy efficient cluster head selection using squirrel search algorithm in wireless sensor networks. J. Commun. 2020, 15, 528–536. [Google Scholar] [CrossRef]
- Deb, D.; Roy, S. Brain tumor detection based on hybrid deep neural network in MRI by adaptive squirrel search optimization. Ultimed. Tools Appl. 2020, 80, 2621–2645. [Google Scholar] [CrossRef]
- Yang, X. Firefly Algorithm, Lévy Flights and Global Optimization; Springer: London, UK, 2010; pp. 209–218. [Google Scholar]
- Rababah, A.; Mann, S. Iterative process for G2-multi degree reduction of Bézier curves. Appl. Math. Comput. 2011, 217, 8126–8133. [Google Scholar] [CrossRef]














| Figures | The Relative Error of Each Subgraph in the Figures. | ||
|---|---|---|---|
| Subgraph (a) | Subgraph (b) | Subgraph (c) | |
| Figure 2 | 6.0424 × 10−3 | 6.8459 × 10−3 | / | 
| Figure 3 | 5.4410 × 10−2 | 2.4315 × 10−3 | / | 
| Figure 4 | 1.3256 × 10−2 | 6.2817 × 10−2 | 9.9295 × 10−3 | 
| Figure 5 | 1.0293 × 10−3 | 1.3858 × 10−2 | 2.6748 × 10−2 | 
| Figure 6 | 4.6859 × 10−3 | 1.3298 × 10−2 | / | 
| Figure 7 | 8.5823 × 10−3 | 3.2906 × 10−3 | / | 
| Publisher’s Note: MDPI stays neutral with regard to jurisdictional claims in published maps and institutional affiliations. | 
© 2021 by the authors. Licensee MDPI, Basel, Switzerland. This article is an open access article distributed under the terms and conditions of the Creative Commons Attribution (CC BY) license (https://creativecommons.org/licenses/by/4.0/).
Share and Cite
Liu, X.; Abbas, M.; Hu, G.; BiBi, S. Degree Reduction of Q-Bézier Curves via Squirrel Search Algorithm. Mathematics 2021, 9, 2212. https://doi.org/10.3390/math9182212
Liu X, Abbas M, Hu G, BiBi S. Degree Reduction of Q-Bézier Curves via Squirrel Search Algorithm. Mathematics. 2021; 9(18):2212. https://doi.org/10.3390/math9182212
Chicago/Turabian StyleLiu, Xiaomin, Muhammad Abbas, Gang Hu, and Samia BiBi. 2021. "Degree Reduction of Q-Bézier Curves via Squirrel Search Algorithm" Mathematics 9, no. 18: 2212. https://doi.org/10.3390/math9182212
APA StyleLiu, X., Abbas, M., Hu, G., & BiBi, S. (2021). Degree Reduction of Q-Bézier Curves via Squirrel Search Algorithm. Mathematics, 9(18), 2212. https://doi.org/10.3390/math9182212
 
         
                                                



 
       