Extension of SEIR Compartmental Models for Constructive Lyapunov Control of COVID-19 and Analysis in Terms of Practical Stability
Abstract
1. Introduction
1.1. Historical Development of Compartmental Models for Epidemics
1.2. Motivation
1.3. Literature Review
1.4. Structure of the Paper
2. Methodology
2.1. Generalized SEIR Model
- : The number of susceptible individuals who could be potentially subjected to the infection;
- : The number of exposed hosts in the latent state, modeled to be not yet infectious for this model variant;
- : The number of infected individuals after the latent period with symptoms;
- : The number of removed individuals, either recovered or dead;
- : The infection rate, at which susceptible individuals get infected each day. quantifies how many people are transitioned from to due to contact with . Since this parameter should not depend on the population size, ratio is used in the model, so has the same physical dimension as the other transition rates.
- : Inverse of the average duration of the latent state, which turns the exposed into the infected;
- : The recovery rate, at which infected individuals recover ( is the average recovery time);
- : The death rate, at which infected individuals die ( being the average death time);
- : Vaccination control, showing the number of susceptible individuals vaccinated per day (represented using negative signal values);
- : Quarantine control, showing the number of susceptible individuals quarantined per day (represented using positive signal values).
2.2. Analysis and Control of the Generalized SEIR Model
2.3. Advanced SPEIQRD Model
- : The number of exposed hosts in the latent state, modeled to already be infectious for this model variant;
- : The number of protected individuals who have been vaccinated;
- : The number of quarantined individuals who get quarantined when they are infectious;
- : The number of recovered individuals;
- : The number of dead individuals;
- : The protection rate, at which susceptible individuals get vaccinated;
- : The recurrence rate, at which recovered people become susceptible again. Since the probability is tiny, we assume this parameter to be zero;
- : The quarantine rate, at which infected people get quarantined;
- : The recovery rate, at which quarantined individuals recover;
- : At this recovery rate, those infected individuals recover before quarantine. We assume the parameter to be zero since the probability is much smaller than ;
- : The death rate, at which quarantined individuals die;
- : At this death rate, those infected individuals die before quarantine. We assume the parameter also to be zero since the probability is much smaller than .
2.4. Analysis and Control of the Advanced SPEIQRD Model
3. Model Validation
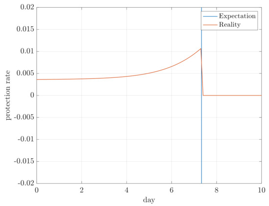
4. Simulation Results
- Maximum sizes of compartments D, E, and I;
- Integral of E and I for the duration of the simulation, so and , in order to assess how quickly the compartments converge.
5. Conclusions and Outlook
Author Contributions
Funding
Institutional Review Board Statement
Informed Consent Statement
Acknowledgments
Conflicts of Interest
References
- Bernoulli, D. Réflexions sur les avantages de l’inoculation. Mercur. Fr. 1760, 173–190. [Google Scholar] [CrossRef]
- Bernoulli, D. Essai d’une nouvelle analyse de la mortalite causee par la petite vérole. In Mémoires de Mathématique et de Physique, Presentés à l’Académie Royale des Sciences, par Divers Sçavans & lûs dans ses Assemblées; Complutense University of Madrid: Madrid, Spain, 1760–1766; pp. 1–45. [Google Scholar]
- Alembert, J.D. Onzième mémoire, Sur l’application du calcul des probabilités à l’inoculation de la petite vérole. In Opuscules Mathématiques, Tome Second; David: Paris, France, 1761; pp. 26–95. [Google Scholar]
- Duvillard, E. Analyse et tableaux de l’influence de la petite vérole sur la mortalité à chaque age; Impr. ImpÉRiale: Paris, France, 1806. [Google Scholar]
- Kermack, W.O.; McKendrick, A.G. A contribution to the mathematical theory of epidemics. Proc. R. Soc. London. Ser. A 1927, 115, 700–721. [Google Scholar] [CrossRef]
- Lotka, A. Elements of Physical Biology; Williams and Wilking Company: Baltimora, MD, USA, 1925. [Google Scholar]
- Volterra, V. Variazioni e fluttuazioni del numero d’individui in specie animali conviventi. In Memoria della Reale Accademia Nazionale dei Lincei; Accademia Nazionale dei Lincei: Rome, Italy, 1926; pp. 31–113. [Google Scholar]
- Bahloul, M.A.; Chahid, A.; Laleg-Kirati, T.M. Fractional-Order SEIQRDP Model for Simulating the Dynamics of COVID-19 Epidemic. IEEE Open J. Eng. Med. Biol. 2020, 1, 249–256. [Google Scholar] [CrossRef]
- Postnikov, E.B. Estimation of COVID-19 dynamics “on a back-of-envelope”: Does the simplest SIR model provide quantitative parameters and predictions? Chaos Solitons Fractals 2020, 135, 109841. [Google Scholar] [CrossRef]
- Wan, H.; Cui, J.A.; Yang, G.J. Risk estimation and prediction of the transmission of coronavirus disease-2019 (COVID-19) in the mainland of China excluding Hubei province. Infect. Dis. Poverty 2020, 9, 116. [Google Scholar] [CrossRef]
- Zu, J.; Li, M.L.; Li, Z.F.; Shen, M.W.; Xiao, Y.N.; Ji, F.P. Transmission patterns of COVID-19 in the mainland of China and the efficacy of different control strategies: A data- and model-driven study. Infect. Dis. Poverty 2020, 9, 83. [Google Scholar] [CrossRef]
- Haus, B.; Mercorelli, P.; Aschemann, H. Gain Adaptation in Sliding Mode Control Using Model Predictive Control and Disturbance Compensation with Application to Actuators. Information 2019, 10, 182. [Google Scholar] [CrossRef]
- Aschemann, H.; Haus, B.; Mercorelli, P. Second-Order SMC with Disturbance Compensation for Robust Tracking Control in PMSM Applications. IFAC-PapersOnLine 2020, 53, 6225–6231. [Google Scholar] [CrossRef]
- Lakshmikantham, V.; Martyniuk, A.A.; Leela, S. Practical Stability of Nonlinear Systems; World Scientific Pub. Co.: Singapore, 1990. [Google Scholar]
- Moreau, L.; Aeyels, D. Practical stability and stabilization. IEEE Trans. Autom. Control 2000, 45, 1554–1558. [Google Scholar] [CrossRef]
- Thompson, R.N. Epidemiological models are important tools for guiding COVID-19 interventions. BMC Med. 2020, 18. [Google Scholar] [CrossRef]
- Tenreiro Machado, J.A. An Evolutionary Perspective of Virus Propagation. Mathematics 2020, 8, 779. [Google Scholar] [CrossRef]
- Avram, F.; Adenane, R.; Ketcheson, D.I. A Review of Matrix SIR Arino Epidemic Models. Mathematics 2021, 9. [Google Scholar] [CrossRef]
- Mwalili, S.; Kimathi, M.; Ojiambo, V.; Gathungu, D.; Mbogo, R. SEIR model for COVID-19 dynamics incorporating the environment and social distancing. BMC Res. Notes 2020, 13. [Google Scholar] [CrossRef] [PubMed]
- Gosak, M.; Duh, M.; Markovič, R.; Perc, M. Community lockdowns in social networks hardly mitigate epidemic spreading. New J. Phys. 2021, 23, 043039. [Google Scholar] [CrossRef]
- Batista, B.; Dickenson, D.; Gurski, K.; Kebe, M.; Rankin, N. Minimizing disease spread on a quarantined cruise ship: A model of COVID-19 with asymptomatic infections. Math. Biosci. 2020, 329, 108442. [Google Scholar] [CrossRef]
- Das, A.; Dhar, A.; Goyal, S.; Kundu, A.; Pandey, S. COVID-19: Analytic results for a modified SEIR model and comparison of different intervention strategies. Chaos Solitons Fractals 2021, 144, 110595. [Google Scholar] [CrossRef] [PubMed]
- Aronna, M.; Guglielmi, R.; Moschen, L. A model for COVID-19 with isolation, quarantine and testing as control measures. Epidemics 2021, 34, 100437. [Google Scholar] [CrossRef]
- Roda, W.C.; Varughese, M.B.; Han, D.; Li, M.Y. Why is it difficult to accurately predict the COVID-19 epidemic? Infect. Dis. Model. 2020, 5, 271–281. [Google Scholar] [CrossRef]
- Zhu, H.; Li, Y.; Jin, X.; Huang, J.; Liu, X.; Qian, Y.; Tan, J. Transmission dynamics and control methodology of COVID-19: A modeling study. Appl. Math. Model. 2021, 89, 1983–1998. [Google Scholar] [CrossRef]
- Zhang, Y.; Yu, X.; Sun, H.; Tick, G.R.; Wei, W.; Jin, B. Applicability of time fractional derivative models for simulating the dynamics and mitigation scenarios of COVID-19. Chaos Solitons Fractals 2020, 138, 109959. [Google Scholar] [CrossRef]
- Omar, O.A.; Elbarkouky, R.A.; Ahmed, H.M. Fractional stochastic models for COVID-19: Case study of Egypt. Results Phys. 2021, 23, 104018. [Google Scholar] [CrossRef]
- Noeiaghdam, S.; Micula, S.; Nieto, J.J. A Novel Technique to Control the Accuracy of a Nonlinear Fractional Order Model of COVID-19: Application of the CESTAC Method and the CADNA Library. Mathematics 2021, 9, 1321. [Google Scholar] [CrossRef]
- Dong, N.P.; Long, H.V.; Khastan, A. Optimal control of a fractional order model for granular SEIR epidemic with uncertainty. Commun. Nonlinear Sci. Numer. Simul. 2020, 88, 105312. [Google Scholar] [CrossRef]
- Razzaq, O.A.; Rehman, D.U.; Khan, N.A.; Ahmadian, A.; Ferrara, M. Optimal surveillance mitigation of COVID-19 disease outbreak: Fractional order optimal control of compartment model. Results Phys. 2021, 20, 103715. [Google Scholar] [CrossRef] [PubMed]
- Piovella, N. Analytical solution of SEIR model describing the free spread of the COVID-19 pandemic. Chaos Solitons Fractals 2020, 140, 110243. [Google Scholar] [CrossRef] [PubMed]
- Huo, X.; Chen, J.; Ruan, S. Estimating asymptomatic, undetected and total cases for the COVID-19 outbreak in Wuhan: A mathematical modeling study. BMC Infect. Dis. 2021, 21. [Google Scholar] [CrossRef] [PubMed]
- Memon, Z.; Qureshi, S.; Memon, B.R. Assessing the role of quarantine and isolation as control strategies for COVID-19 outbreak: A case study. Chaos Solitons Fractals 2021, 144, 110655. [Google Scholar] [CrossRef]
- ud Din, R.; Algehyne, E.A. Mathematical analysis of COVID-19 by using SIR model with convex incidence rate. Results Phys. 2021, 23, 103970. [Google Scholar] [CrossRef]
- Efimov, D.; Ushirobira, R. On an interval prediction of COVID-19 development based on a SEIR epidemic model. Annu. Rev. Control 2021. [Google Scholar] [CrossRef]
- López, L.; Rodó, X. A modified SEIR model to predict the COVID-19 outbreak in Spain and Italy: Simulating control scenarios and multi-scale epidemics. Results Phys. 2021, 21, 103746. [Google Scholar] [CrossRef]
- Ghezzi, L.L.; Piccardi, C. PID control of a chaotic system: An application to an epidemiological model. Automatica 1997, 33, 181–191. [Google Scholar] [CrossRef]
- Jiao, H.; Shen, Q. Dynamics Analysis and Vaccination-Based Sliding Mode Control of a More Generalized SEIR Epidemic Model. IEEE Access 2020, 8, 174507–174515. [Google Scholar] [CrossRef]
- Wang, B.; Sun, Y.; Duong, T.Q.; Nguyen, L.D.; Hanzo, L. Risk-Aware Identification of Highly Suspected COVID-19 Cases in Social IoT: A Joint Graph Theory and Reinforcement Learning Approach. IEEE Access 2020, 8, 115655–115661. [Google Scholar] [CrossRef]
- Vrabac, D.; Shang, M.; Butler, B.; Pham, J.; Stern, R.; Paré, P.E. Capturing the Effects of Transportation on the Spread of COVID-19 with a Multi-Networked SEIR Model. IEEE Control Syst. Lett. 2021, 6, 103–108. [Google Scholar] [CrossRef]
- Small, M.; Cavanagh, D. Modelling Strong Control Measures for Epidemic Propagation With Networks—A COVID-19 Case Study. IEEE Access 2020, 8, 109719–109731. [Google Scholar] [CrossRef] [PubMed]
- Giamberardino, P.D.; Iacoviello, D.; Papa, F.; Sinisgalli, C. Dynamical Evolution of COVID-19 in Italy With an Evaluation of the Size of the Asymptomatic Infective Population. IEEE J. Biomed. Health Inform. 2021, 25, 1326–1332. [Google Scholar] [CrossRef]
- Ó Náraigh, L.; Byrne, A. Piecewise-constant optimal control strategies for controlling the outbreak of COVID-19 in the Irish population. Math. Biosci. 2020, 330, 108496. [Google Scholar] [CrossRef]
- Sasmita, N.R.; Ikhwan, M.; Suyanto, S.; Chongsuvivatwong, V. Optimal control on a mathematical model to pattern the progression of coronavirus disease 2019 (COVID-19) in Indonesia. Glob. Health Res. Policy 2020, 5. [Google Scholar] [CrossRef]
- Deressa, C.T.; Mussa, Y.O.; Duressa, G.F. Optimal control and sensitivity analysis for transmission dynamics of Coronavirus. Results Phys. 2020, 19, 103642. [Google Scholar] [CrossRef]
- Cao, B.; Kang, T. Nonlinear adaptive control of COVID-19 with media campaigns and treatment. Biochem. Biophys. Res. Commun. 2021. [Google Scholar] [CrossRef]
- Nicho, J. The SIR Epidemiology Model in Predicting Herd Immunity. Undergrad. J. Math. Model. ONE+ Two 2010, 2. [Google Scholar] [CrossRef][Green Version]
- Britton, T.; Ball, F.; Trapman, P. A mathematical model reveals the influence of population heterogeneity on herd immunity to SARS-CoV-2. Science 2020, 369, 846–849. [Google Scholar] [CrossRef] [PubMed]
- He, S.; Peng, Y.; Sun, K. SEIR modeling of the COVID-19 and its dynamics. Nonlinear Dyn. 2020, 101, 1667–1680. [Google Scholar] [CrossRef] [PubMed]
- Godio, A.; Pace, F.; Vergnano, A. SEIR Modeling of the Italian Epidemic of SARS-CoV-2 Using Computational Swarm Intelligence. Int. J. Environ. Res. Public Health 2020, 17, 3535. [Google Scholar] [CrossRef] [PubMed]
















| Parameter or Variable | Value |
|---|---|
| M | 60,359,546 |
| 55,223,559 | |
| 2,215,504 | |
| 100,000 | |
| 355,983 | |
| 118,661 | |
| 2,274,400 | |
| 71,439 | |
| 1 | |
| 0 | |
| 0 | |
| 0 | |
| 10 | |
| 1 |
Publisher’s Note: MDPI stays neutral with regard to jurisdictional claims in published maps and institutional affiliations. |
© 2021 by the authors. Licensee MDPI, Basel, Switzerland. This article is an open access article distributed under the terms and conditions of the Creative Commons Attribution (CC BY) license (https://creativecommons.org/licenses/by/4.0/).
Share and Cite
Chen, H.; Haus, B.; Mercorelli, P. Extension of SEIR Compartmental Models for Constructive Lyapunov Control of COVID-19 and Analysis in Terms of Practical Stability. Mathematics 2021, 9, 2076. https://doi.org/10.3390/math9172076
Chen H, Haus B, Mercorelli P. Extension of SEIR Compartmental Models for Constructive Lyapunov Control of COVID-19 and Analysis in Terms of Practical Stability. Mathematics. 2021; 9(17):2076. https://doi.org/10.3390/math9172076
Chicago/Turabian StyleChen, Haiyue, Benedikt Haus, and Paolo Mercorelli. 2021. "Extension of SEIR Compartmental Models for Constructive Lyapunov Control of COVID-19 and Analysis in Terms of Practical Stability" Mathematics 9, no. 17: 2076. https://doi.org/10.3390/math9172076
APA StyleChen, H., Haus, B., & Mercorelli, P. (2021). Extension of SEIR Compartmental Models for Constructive Lyapunov Control of COVID-19 and Analysis in Terms of Practical Stability. Mathematics, 9(17), 2076. https://doi.org/10.3390/math9172076

