On the
Δ
n
1
Problem of Harvey Friedman †
Abstract
1. Introduction
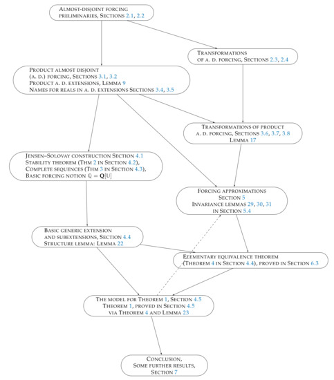
2. Almost-Disjoint Forcing
2.1. Almost-Disjoint Forcing: -Version
- A set is dense iff for any there is such that .
- We let , the set of all non-empty sequencess of ordinals , of length . We underline that , the empty sequence, does not belong to .
- If then let . If is unbounded in then say that S covers f, otherwise S does not cover f.
2.2. Almost-Disjoint Generic Extensions
- (i)
- if then iff does not cover
- (ii)
- if then iff .
- (iii)
- (iv)
- if then is a cofinal subset of of order type
- (v)
- .
2.3. Lipschitz Transformations
- –
- sequences : by ;
- –
- functions : by and for all ;
- –
- sets : by , ;
- –
- conditions : by .
- (i)
- there is an i-similarity bijection such that ,
- (ii)
- there exists a transformation such that and .
2.4. Substitution Transformations
3. Almost-Disjoint Product Forcing
3.1. Product Forcing
3.2. Systems
- A system U is small, if both and each set has cardinality .
- If are systems, , and for all , then say that VextendsU, in symbol .
- If is a -increasing sequence of systems then define a system by and for all .
- If U is a system, then is the finite-support product of and sets , i.e.,
3.3. Outline of Product Extensions
- (i)
- is a -generic map from ω onto
- (ii)
- if then and
- (iii)
- and
- (iv)
- if and , , then
- (v)
- if then
- (vi)
- if then the set is -generic over , hence if then iff
3.4. Names for Sets in Product Extensions
3.5. Names for Reals in Product Extensions
3.6. Permutations
- –
- sets : by ;
- –
- systems U: by for all —then ;
- –
- conditions : if then and , and if then , so ;
- –
- sets : by —then ;
- –
- names : by
3.7. Multi-Lipschitz Transformations
- –
- systems U: , and for all elements , but for all ;
- –
- conditions : , if then , if then , but if , then ;
- –
- sets : ;
- –
- names : ;
3.8. Multi-Substitutions
- (a)
- if and , then or ;
- (b)
- if and , then or , thus, in other words, in the sense of Section 2.4.
- (a1)
- if and then simply ,
- (a2)
- if and , then by (a) either or , where —we put in the first case, and in the second case;
- (b1)
- if either , or , then put ,
- (b2)
- if and , then we put , where is defined in Section 2.4.
4. The Basic Forcing Notion and the Model
4.1. Jensen—Solovay Sequences
- (a)
- the set is multiply -generic over M,in the sense that every sequence of pairwise different functions is generic over M in the sense of as the forcing notion in , and
- (b)
- if then is dense in , therefore uncountable.
- −
- a transitive model , and a system U,
- −
- such that the sets and U belong to M—then sets also belong to M.
- ( extends ) iff and ;
- (strict extension) iff and .
- (i)
- for every ξ.
- (ii)
- If moreover and is a transitive model containing then and .
- (iii)
- The same is true in case , but then the model M is not necessarily a -size model, and we require rather than , of course.
4.2. Stability of Dense Sets
- (i)
- (ii)
- , where is -generic over , and is a PO set;
- (iii)
- , where is finite, is fixed, and .
4.3. Complete Sequences and the Basic Forcing Notion
- Let be any -complete Jensen–Solovay sequenceof class as in Theorem 3—in case , or just any Jensen–Solovay sequence of class —in case , as in Theorem 3, including for all ξ in both cases.
- Put , so for all . Thus, is a system and since for all ξ.
- (i)
- , , and if then in .
- (ii)
- If is a set -generic over then the set is -generic over .
4.4. Basic Generic Extension
- (i)
- ,
- (ii)
- if then , and if then ,
- (iii)
- holds,
- (iv)
- , and generally, there are no sets in satisfying .
4.5. The Main Theorem Modulo the Elementary Equivalence Theorem: The Model
- (i)
- is and each set is
- (ii)
- if is then .
4.6. Proof of the Key Claim of Lemma 23
- (†)
- and are parameter-free formulas that provide a definition for a set , i.e., we havein . Thus, the equivalence is forced to be true in by a condition .
- (I)
- (recall that ), or
- (II)
- , , and either (a) for all , or (b) for all .
5. Forcing Approximation
5.1. Formulas
5.2. Forcing Approximation
- (F1)
- First, writing , it is assumed that:
- (a)
- and p belongs to ,
- (b)
- is a closed formula in for some , and each name is -full below p.
Under these assumptions, the sets belong to M.
- (F2)
- If , and is a closed formula in (then by definition it has no quantifier indices), then: iff (F1) holds and p-forces over M in the usual sense. Please note that the forcing notion belongs to M in this case by (F1).
- (F3)
- If , then:
- (a)
- iff there is a name , -full below p (by (F1)b) and such that .
- (b)
- iff there is a name , -full below p (by F1)b) and such that .
- (F4)
- If , is a closed formula, , and (F1) holds, then iff we have for every pair extending , and every condition , where is the result of canonical conversion of to .
5.3. Further Properties of Forcing Approximations
- (i)
- if , φ is , and , then fails;
- (ii)
- if , , and , then
5.4. Transformations and Invariance
- (I)
- Assume that . To get replace each quantifier index B (in or ) by and each name by .
- (II)
- Assume that . To get replace each name in by , but do not change quantifier indices.
- (III)
- Assume that satisfy (6) of Section 3.8, and all names occurring in belong to . To get replace each name in by , but do not change quantifier indices.
6. Elementary Equivalence Theorem
6.1. Hidden Invariance
6.2. Approximations of the -Complete Forcing Notion
- (I)
- and () contradict to each other.
- (II)
- If and , , then .
6.3. The Elementary Equivalence Theorem
- (A)
- For any set , -generic over
- If then define reals and in by and for all k. If then define such that , .
- There is a set of codes of countable ordinals, defined by a formula , so that is the ordinal coded by , and , see ([14] (1E))).
- (a)
- if then , and
- (b)
- there exist a formula and a formula such that if then for all ,
- (B)
- (recall that , are infinite, Step 1).
- (C)
- , and if then and the sets and are i-similar (see Section 2.3).
- (D)
- the sets d, , belong to and are subsets of .
- (E)
- is the identity, f maps onto and vice versa.
- (F)
- if then the sets , are i-similar by (C), (E).
7. Conclusions and Discussion
all reals are constructible, but there exists a nonconstructible real , which satisfies .
Supplementary Materials
Author Contributions
Funding
Acknowledgments
Conflicts of Interest
References
- Friedman, H. One hundred and two problems in mathematical logic. J. Symb. Log. 1975, 40, 113–129. [Google Scholar] [CrossRef]
- Mathias, A.R.D. Surrealist landscape with figures (a survey of recent results in set theory). Period. Math. Hung. 1979, 10, 109–175, The original preprint of this paper is known in typescript since 1968 under the title “A survey of recent results in set theory”. [Google Scholar] [CrossRef]
- Harrington, L. The Constructible Reals Can Be (Almost) Anything. Preprint Dated May 1974 with the Following Addenda Dated up to October 1975: (A) Models Where Separation Principles Fail, May 74; (B) Separation without Reduction, April 75; (C) The Constructible Reals Can Be (Almost) Anything, Part II, May 75. Available online: http://logic-library.berkeley.edu/catalog/detail/2135 (accessed on 25 August 2020).
- Jensen, R.B.; Solovay, R.M. Some applications of almost disjoint sets. In Studies in Logic and the Foundations of Mathematics; Bar-Hillel, Y., Ed.; North-Holland: Amsterdam, The Netherlands; London, UK, 1970; Volume 59, pp. 84–104. [Google Scholar]
- Hinman, P.G. Recursion-Theoretic Hierarchies; Perspectives in Mathematical Logic; Springer: Berlin/Heidelberg, Germany; New York, NY, USA, 1978; p. 480. [Google Scholar]
- Tarski, A. A problem concerning the notion of definability. J. Symb. Log. 1948, 13, 107–111. [Google Scholar] [CrossRef]
- Kanovei, V.; Lyubetsky, V. Models of set theory in which nonconstructible reals first appear at a given projective level. Mathematics 2020, 8, 910. [Google Scholar] [CrossRef]
- Gitman, V.; Hamkins, J.D.; Johnstone, T.A. What is the theory ZFC without power set? Math. Log. Q. 2016, 62, 391–406. [Google Scholar] [CrossRef]
- Barwise, J. (Ed.) Handbook of mathematical logic. In Studies in Logic and the Foundations of Mathematics; North-Holland: Amsterdam, The Netherlands, 1977; Volume 90, p. 375. [Google Scholar]
- Jech, T. Set Theory, 3rd ed.; Springer: Berlin/Heidelberg, Germany; New York, NY, USA, 2003; p. xiii + 769. [Google Scholar]
- Kanovei, V. An Ulm-type classification theorem for equivalence relations in Solovay model. J. Symb. Log. 1997, 62, 1333–1351. [Google Scholar] [CrossRef]
- Kanovei, V.G. On Some Questions of Definability in the Third Order Arithmetic and a Generalization of Jensen Minimal Real Theorem; VINITI Deposited Preprint 839/75; VINITI RAS: Moscow, Russia, 1975; pp. 1–48. [Google Scholar]
- Kanovei, V. On the nonemptiness of classes in axiomatic set theory. Math. USSR Izv. 1978, 12, 507–535. [Google Scholar] [CrossRef]
- Kanovei, V.G.; Lyubetsky, V.A. On some classical problems in descriptive set theory. Russ. Math. Surv. 2003, 58, 839–927. [Google Scholar] [CrossRef]
- Kanovei, V.; Lyubetsky, V. Definable E0 classes at arbitrary projective levels. Ann. Pure Appl. Log. 2018, 169, 851–871. [Google Scholar] [CrossRef]
- Kanovei, V.; Lyubetsky, V. Definable minimal collapse functions at arbitrary projective levels. J. Symb. Log. 2019, 84, 266–289. [Google Scholar] [CrossRef]
- Kanovei, V.; Lyubetsky, V. Non-uniformizable sets with countable cross-sections on a given level of the projective hierarchy. Fundam. Math. 2019, 245, 175–215. [Google Scholar] [CrossRef]
- Angiulli, G.; Jannelli, A.; Morabito, F.C.; Versaci, M. Reconstructing the membrane detection of a 1D electrostatic-driven MEMS device by the shooting method: Convergence analysis and ghost solutions identification. Comput. Appl. Math. 2018, 37, 4484–4498. [Google Scholar] [CrossRef]
- Di Barba, P.; Fattorusso, L.; Versaci, M. Electrostatic field in terms of geometric curvature in membrane MEMS devices. Commun. Appl. Ind. Math. 2017, 8, 165–184. [Google Scholar] [CrossRef]
- David, R. reals. Ann. Math. Log. 1982, 23, 121–125. [Google Scholar] [CrossRef]
- Friedman, S.D.; Gitman, V.; Kanovei, V. A model of second-order arithmetic satisfying AC but not DC. J. Math. Log. 2019, 19, 1–39. [Google Scholar] [CrossRef]
- Karagila, A. The Bristol model: An abyss called a Cohen reals. J. Math. Log. 2018, 18, 1–37. [Google Scholar] [CrossRef]

© 2020 by the authors. Licensee MDPI, Basel, Switzerland. This article is an open access article distributed under the terms and conditions of the Creative Commons Attribution (CC BY) license (http://creativecommons.org/licenses/by/4.0/).
Share and Cite
Kanovei, V.; Lyubetsky, V.
On the
Kanovei V, Lyubetsky V.
On the
Kanovei, Vladimir, and Vassily Lyubetsky.
2020. "On the
Kanovei, V., & Lyubetsky, V.
(2020). On the
