Modeling an Uncertain Productivity Learning Process Using an Interval Fuzzy Methodology
Abstract
1. Introduction
- (1)
- Owing to the existence of extreme cases, fuzzy productivity forecasts generated using an existing fuzzy forecasting method are not sufficiently precise.
- (2)
- Fuzzy productivity forecasts generated using existing fuzzy forecasting methods are usually type-1 fuzzy numbers [2,15,19]. Compared with type-1 fuzzy numbers, IFNs can better consider uncertainty [25,26]. However, fuzzy forecasting methods that generate IFN-based fuzzy productivity forecasts are not widely used.
- (3)
- A special defuzzifier needs to be proposed for an IFN-based fuzzy productivity forecast that separates extreme cases from normal cases.
2. Preliminary
- (1)
- Fuzzy addition:.
- (2)
- Fuzzy subtraction:.
- (3)
- Fuzzy product (or multiplication):whenever.
- (4)
- Fuzzy division:whenever.
- (5)
- Exponential function:.
- (6)
- Logarithmic function:whenever.
3. Proposed Methodology
3.1. Data Preanalysis
3.2. IFN-Based Fuzzy Productivity Learning Model
3.3. MBQP Model for Deriving the Values of Fuzzy Parameters
3.4. OWA for Defuzzifying a Fuzzy Productivity Forecast
- (1)
- Using existing defuzzification methods, the defuzzification result of an IFN-based fuzzy productivity forecast is usually the weighted sum of its endpoints. OWA also calculates the weighted sum of data.
- (2)
- OWA aggregates data that have been sorted. The endpoints of an IFN-based fuzzy productivity forecast, from the leftmost to the rightmost, also form a sorted series.
4. Application of the Proposed Methodology to a Real Case
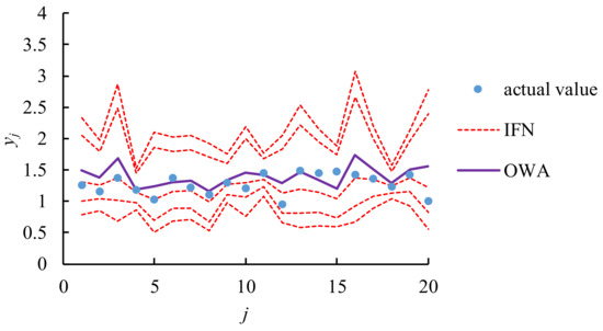
- (1)
- By excluding extreme (PTE and BTA) cases, the average range of fuzzy productivity forecasts was narrowed by 35%. In other words, the average range was widened by 35% when including a single extreme case.
- (2)
- The proposed methodology outperformed existing methods in terms of MAE, MAPE, and RMSE in evaluating the forecasting accuracy. The detection of PTE and BTA cases enabled the selection of a suitable forecasting strategy, which contributed to the superiority of the proposed methodology over existing methods. The most significant advantage was over the QP method of Peters. The proposed method was up to 69% more effective than the QP method in minimizing MAPE.
- (3)
- Conversely, the proposed methodology optimized the forecasting precision measured in terms of the average range. Despite such a narrow average range, the hit rate achieved using the proposed methodology was also satisfactory.
- (4)
- To ascertain whether the differences between the performances of various methods were statistically significant, the sums of ranks of all methods were compared [55,56,57]. The results are presented in Table 5. For example, the proposed methodology ranked the first among the compared methods in reducing MAE, MAPE, RMSE, and the average range, and ranked the fifth in elevating the hit rate. As a result, the sum of ranks was 9 for the proposed methodology. The ranks of methods that performed equally well were averaged. For example, Donoso et al.’s QP method and Chen and Li’s NLP I method performed equally well in elevating the hit rate and outperformed the other methods. Therefore, both of their ranks were (1 + 2)/2 = 1.5. According to the sums of ranks achieved by these methods, the proposed methodology ranked first, followed by the PP method of Chen et al., the QP method of Donoso et al., and the ANN method of Chen.
- (5)
- To further elaborate the effectiveness of the proposed methodology, it has been applied to another case of forecasting the productivity of a factory. This case was first investigated by Akano and Asaolu [58], in which four factors (preventive maintenance time, off-duty time, machine downtime, and power failure time) were considered to be influential to the productivity of a factory. To forecast the productivity, Akano and Asaolu constructed an adaptive network-based fuzzy inference system (ANFIS), which resulted in a MAPE of up to 34%. In this study, an expert applied the IFN-based MBQP–OWA approach to forecast productivity, for which the neutral strategy was adopted. The forecasting results are shown in Figure 10. The forecasting accuracy, in terms of MAPE, was elevated by 19%.
5. Conclusions
- (1)
- Using the characteristics of IFNs, a systematic mechanism was established to avoid extreme cases from widening the ranges of fuzzy productivity forecasts.
- (2)
- An innovative idea was proposed to defuzzify an IFN-based fuzzy productivity forecast using OWA.
- (1)
- In terms of MAE, MAPE, and RMSE, the accuracy of the forecasted productivity obtained using the proposed methodology was superior to those obtained using several existing methods.
- (2)
- The forecasting precision achieved using the proposed methodology was also satisfactory, especially for minimizing the average range of fuzzy productivity forecasts.
- (3)
- By identifying PTE and BTA cases, an expert was able to select a suitable forecasting strategy, which further enhanced the forecasting precision and accuracy.
Author Contributions
Funding
Conflicts of Interest
References
- Stevenson, W.J. Operations Management; McGraw-Hill: New York, NY, USA, 2005. [Google Scholar]
- Chen, T. New fuzzy method for improving the precision of productivity pre-dictions for a factory. Neural Comput. Appl. 2017, 28, 3507–3520. [Google Scholar] [CrossRef]
- Geylani, P.C.; Kapelko, M.; Stefanou, S.E. Dynamic productivity change differences between global and non-global firms: A firm-level application to the US food and beverage industries. Oper. Res. 2019, 1–23. [Google Scholar] [CrossRef]
- Mitropoulos, P. Production and quality performance of healthcare services in EU countries during the economic crisis. Oper. Res. 2019, 1–17. [Google Scholar] [CrossRef]
- Lapré, M.A.; Van Wassenhove, L.N. Creating and transferring knowledge for productivity improvement in factories. Manag. Sci. 2001, 47, 1311–1325. [Google Scholar] [CrossRef]
- Chen, T. A collaborative and artificial intelligence approach for semiconductor cost forecasting. Comput. Ind. Eng. 2013, 66, 476–484. [Google Scholar] [CrossRef]
- Klein, P.; Bergmann, R. Generation of complex data for AI-based predictive maintenance research with a physical factory model. In Proceedings of the 16th International Conference on Informatics in Control Automation and Robotics, Prague, Czech Republic, 29–31 July 2019; pp. 40–50. [Google Scholar]
- Asemi, A.; Safari, A.; Zavareh, A.A. The role of management information system (MIS) and Decision support system (DSS) for manager’s decision making process. Int. J. Bus. Manag. 2011, 6, 164–173. [Google Scholar] [CrossRef]
- Al-Mamary, Y.; Shamsuddin, A.; Hamid, A.; Aziati, N. The role of different types of information systems in business organizations: A review. Int. J. Res. 2014, 1, 1279–1286. [Google Scholar]
- Gerogiannis, V.C.; Fitsilis, P.; Voulgaridou, D.; Kirytopoulos, K.A.; Sachini, E. A case study for project and portfolio management information system selection: A group AHP-scoring model approach. Int. J. Proj. Organ. Manag. 2010, 2, 361–381. [Google Scholar] [CrossRef]
- Gerogiannis, V.C.; Fitsilis, P.; Kameas, A.D. Using a combined intuitionistic fuzzy set-TOPSIS method for evaluating project and portfolio management information systems. In Artificial Intelligence Applications and Innovations; Springer: Berlin/Heidelberg, Germany, 2011; pp. 67–81. [Google Scholar]
- Hashemian, H.M.; Bean, W.C. State-of-the-art predictive maintenance techniques. IEEE Trans. Instrum. Meas. 2011, 60, 3480–3492. [Google Scholar] [CrossRef]
- Brynjolfsson, E.; Rock, D.; Syverson, C. Artificial intelligence and the modern productivity paradox: A clash of expectations and statistics. In The Economics of Artificial Intelligence: An Agenda; University of Chicago Press: Chicago, IL, USA, 2018. [Google Scholar]
- Appelbaum, E. Uncertainty and the measurement of productivity. J. Product. Anal. 1991, 2, 157–170. [Google Scholar] [CrossRef]
- Chen, T.; Romanowski, R. Forecasting the productivity of a virtual enterprise by agent-based fuzzy collaborative intelligence—With Facebook as an example. Appl. Soft Comput. 2014, 24, 511–521. [Google Scholar] [CrossRef]
- Zadeh, L.A. The concept of a linguistic variable and its application to approximate reasoning—II. Inf. Sci. 1975, 8, 301–357. [Google Scholar] [CrossRef]
- Hougaard, J.L. A simple approximation of productivity scores of fuzzy production plans. Fuzzy Sets Syst. 2005, 152, 455–465. [Google Scholar] [CrossRef]
- Emrouznejad, A.; Rostamy-Malkhalifeh, M.; Hatami-Marbini, A.; Tavana, M.; Aghayi, N. An overall profit Malmquist productivity index with fuzzy and interval data. Math. Comput. Model. 2011, 54, 2827–2838. [Google Scholar] [CrossRef]
- Wang, Y.C.; Chen, T. A fuzzy collaborative forecasting approach for forecasting the productivity of a factory. Adv. Mech. Eng. 2013, 5, 234571. [Google Scholar] [CrossRef]
- Chen, T.; Wang, Y.C. Evaluating sustainable advantages in productivity with a systematic procedure. Int. J. Adv. Manuf. Technol. 2016, 87, 1435–1442. [Google Scholar] [CrossRef]
- Chen, T.; Ou, C.; Lin, Y.C. A fuzzy polynomial fitting and mathematical programming approach for enhancing the accuracy and precision of productivity forecasting. Comput. Math. Organ. Theory 2019, 25, 85–107. [Google Scholar] [CrossRef]
- Guijun, W.; Xiaoping, L. The applications of interval-valued fuzzy numbers and interval-distribution numbers. Fuzzy Sets Syst. 1998, 98, 331–335. [Google Scholar] [CrossRef]
- Broumi, S.; Talea, M.; Bakali, A.; Smarandache, F.; Nagarajan, D.; Lathamaheswari, M.; Parimala, M. Shortest path problem in fuzzy, intuitionistic fuzzy and neutrosophic environment: An overview. Complex Intell. Syst. 2019, 5, 371–378. [Google Scholar] [CrossRef]
- Mohamadghasemi, A.; Hadi-Vencheh, A.; Lotfi, F.H.; Khalilzadeh, M. An integrated group FWA-ELECTRE III approach based on interval type-2 fuzzy sets for solving the MCDM problems using limit distance mean. Complex Intell. Syst. 2020, 1–35. [Google Scholar] [CrossRef]
- Muhuri, P.K.; Ashraf, Z.; Lohani, Q.D. Multiobjective reliability redun-dancy allocation problem with interval type-2 fuzzy uncertainty. IEEE Trans. Fuzzy Syst. 2017, 26, 1339–1355. [Google Scholar]
- Wang, Y.J. Combining quality function deployment with simple additive weighting for interval-valued fuzzy multi-criteria decision-making with depend-ent evaluation criteria. Soft Comput. 2019, 1–11. [Google Scholar] [CrossRef]
- Blanco-Mesa, F.; León-Castro, E.; Merigó, J.M.; Xu, Z. Bonferroni means with induced ordered weighted average operators. Int. J. Intell. Syst. 2019, 34, 3–23. [Google Scholar] [CrossRef]
- Hu, J.; Zhang, Y.; Chen, X.; Liu, Y. Multi-criteria decision making method based on possibility degree of interval type-2 fuzzy number. Knowl.-Based Syst. 2013, 43, 21–29. [Google Scholar] [CrossRef]
- Dimuro, G.P. On interval fuzzy numbers. IEEE Workshop-School on Theoretical Computer Science, Pelotas, Brazil, 24–26 August 2011; pp. 3–8. [Google Scholar]
- Baležentis, T.; Zeng, S. Group multi-criteria decision making based upon interval-valued fuzzy numbers: An extension of the MULTIMOORA method. Expert Syst. Appl. 2013, 40, 543–550. [Google Scholar] [CrossRef]
- Lee, C.S.; Chung, C.C.; Lee, H.S.; Gan, G.Y.; Chou, M.T. An intervalvalued fuzzy number approach for supplier selection. J. Mar. Sci. Technol. 2016, 24, 384–389. [Google Scholar]
- Chen, T.; Wang, Y.C. Interval fuzzy number-based approach for modeling an uncertain fuzzy yield learning process. J. Ambient Intell. Humaniz. Comput. 2020, 11, 1213–1223. [Google Scholar] [CrossRef]
- Javanmard, M.; Nehi, H.M. Rankings and operations for interval type-2 fuzzy numbers: A review and some new methods. J. Appl. Math. Comput. 2019, 59, 597–630. [Google Scholar] [CrossRef]
- Mendel, J.M. Type-2 fuzzy sets and systems: An overview. IEEE Comput. Intell. Mag. 2007, 2, 20–29. [Google Scholar] [CrossRef]
- Chen, T.; Lin, C.-W. An innovative yield learning model considering multiple learning sources and learning source interactions. Comput. Ind. Eng. 2019, 131, 455–463. [Google Scholar] [CrossRef]
- Baena, F.; Guarin, A.; Mora, J.; Sauza, J.; Retat, S. Learning factory: The path to industry 4.0. Procedia Manuf. 2017, 9, 73–80. [Google Scholar] [CrossRef]
- Chen, T. An innovative fuzzy and artificial neural network approach for forecasting yield under an uncertain learning environment. J. Ambient Intell. Humaniz. Comput. 2018, 9, 1013–1025. [Google Scholar] [CrossRef]
- Khalilpourazari, S.; Pasandideh, S.H.R.; Ghodratnama, A. Robust possibilistic programming for multi-item EOQ model with defective supply batches: Whale Optimization and Water Cycle Algorithms. Neural Comput. Appl. 2018, in press. [Google Scholar] [CrossRef]
- Das, A.; Bera, U.K.; Maiti, M. A solid transportation problem in uncertain environment involving type-2 fuzzy variable. Neural Comput. Appl. 2019, in press. [Google Scholar] [CrossRef]
- Samanta, S.; Jana, D.K. A multi-item transportation problem with mode of transportation preference by MCDM method in interval type-2 fuzzy environment. Neural Comput. Appl. 2019, 31, 605–617. [Google Scholar] [CrossRef]
- Tanaka, H.; Watada, J. Possibilistic linear systems and their application to the linear regression model. Fuzzy Sets Syst. 1988, 272, 275–289. [Google Scholar] [CrossRef]
- Chen, T. A collaborative fuzzy-neural system for global CO2 concentration forecasting. Int. J. Innov. Comput. Inf. Control 2012, 8, 7679–7696. [Google Scholar]
- Dunham, W. Journey Through Genius: The Great Theorems of Mathematics; Wiley: New York, NY, USA, 1990. [Google Scholar]
- Dahooie, J.H.; Zavadskas, E.K.; Abolhasani, M.; Vanaki, A.; Turskis, Z. A novel approach for evaluation of projects using an intervalvalued fuzzy additive ratio assessment (ARAS) method: A case study of oil and gas well drilling projects. Symmetry 2018, 10, 45. [Google Scholar] [CrossRef]
- Yager, R.R.; Kacprzyk, J. The Ordered Weighted Averaging Operators: Theory and Applications; Springer: New York, NY, USA, 2012. [Google Scholar]
- Blanco-Mesa, F.; Gil-Lafuente, A.M.; Merigó, J.M. Subjective stakeholder dynamics relationships treatment: A methodological approach using fuzzy decision-making. Comput. Math. Organ. Theory 2018, 24, 441–472. [Google Scholar] [CrossRef]
- Lin, Y.C.; Chen, T. A multibelief analytic hierarchy process and nonlinear programming approach for diversifying product designs: Smart backpack design as an example. Proc. Inst. Mech. Eng. Part B J. Eng. Manuf. 2020, 234, 1044–1056. [Google Scholar] [CrossRef]
- Chen, T.; Wang, Y.C. An advanced IoT system for assisting ubiquitous manufacturing with 3D printing. Int. J. Adv. Manuf. Technol. 2019, 103, 1721–1733. [Google Scholar] [CrossRef]
- Tsai, H.R.; Chen, T. Enhancing the sustainability of a location-aware service through optimization. Sustainability 2014, 6, 9441–9455. [Google Scholar] [CrossRef]
- Lin, C.W.; Chen, T. 3D printing technologies for enhancing the sustainability of an aircraft manufacturing or MRO company—A multi-expert partial consensus-FAHP analysis. Int. J. Adv. Manuf. Technol. 2019, 105, 4171–4180. [Google Scholar] [CrossRef]
- Peters, G. Fuzzy linear regression with fuzzy intervals. Fuzzy Sets Syst. 1994, 63, 45–55. [Google Scholar] [CrossRef]
- Donoso, S.; Marin, N.; Vila, M.A. Quadratic programming models for fuzzy regression. In Proceedings of the International Conference on Mathematical and Statistical Modeling in Honor of Enrique Castillo, Ciudad Real, Spain, 28–30 June 2006. [Google Scholar]
- Chen, T.; Lin, Y.C. A fuzzy-neural system incorporating unequally important expert opinions for semiconductor yield forecasting. Int. J. Uncertain. Fuzziness Knowl.-Based Syst. 2008, 16, 35–58. [Google Scholar] [CrossRef]
- Chen, T Fitting an uncertain productivity learning process using an artificial neural network approach. Comput. Math. Organ. Theory 2018, 24, 422–439. [CrossRef]
- Chen, T.; Wang, Y.C. An agent-based fuzzy collaborative intelligence approach for precise and accurate semiconductor yield forecasting. IEEE Trans. Fuzzy Syst. 2013, 22, 201–211. [Google Scholar] [CrossRef]
- de Barros, R.S.M.; Hidalgo, J.I.G.; de Lima Cabral, D.R. Wilcoxon rank sum test drift detector. Neurocomputing 2018, 275, 1954–1963. [Google Scholar] [CrossRef]
- Chen, T.; Wu, H.C.; Wang, Y.C. Fuzzy-neural approaches with example post-classification for estimating job cycle time in a wafer fab. Appl. Soft Comput. 2009, 9, 1225–1231. [Google Scholar] [CrossRef]
- Akano, T.T.; Asaolu, O.S. Productivity forecast of a manufacturing sys-tem through intelligent modelling. Futo J. Ser. 2017, 3, 102–113. [Google Scholar]
- Atanassov, K.; Gargov, G. Interval valued intuitionistic fuzzy sets. Fuzzy Sets Syst. 1989, 31, 343–349. [Google Scholar] [CrossRef]
- Wei, G.; Zhao, X.; Lin, R. Some hesitant interval-valued fuzzy aggregation operators and their applications to multiple attribute decision making. Knowl.-Based Syst. 2013, 46, 43–53. [Google Scholar] [CrossRef]
- Zhang, C.; Wang, C.; Zhang, Z.; Tian, D. A novel technique for multiple attribute group decision making in interval-valued hesitant fuzzy environments with incomplete weight information. J. Ambient Intell. Humaniz. Comput. 2018, in press. [Google Scholar] [CrossRef]
- Garg, H. Confidence levels based Pythagorean fuzzy aggregation operators and its application to decision-making process. Comput. Math. Organ. Theory 2017, 23, 546–571. [Google Scholar] [CrossRef]
- Blancett, R.S. Learning from productivity learning curves. Res. Technol. Manag 2002, 45, 54–58. [Google Scholar] [CrossRef]
- Rahman, K.; Abdullah, S.; Ali, A.; Amin, F. Interval-valued Pythagorean fuzzy Einstein hybrid weighted averaging aggregation operator and their application to group decision making. Complex Intell. Syst. 2019, 5, 41–52. [Google Scholar] [CrossRef]
- Lin, Y.C.; Chen, T. An advanced fuzzy collaborative intelligence approach for fitting the uncertain unit cost learning process. Complex Intell. Syst. 2019, 5, 303–313. [Google Scholar] [CrossRef]
- Jaeger, H.; Haas, H. Harnessing nonlinearity: Predicting chaotic systems and saving energy in wireless communication. Science 2004, 304, 78–80. [Google Scholar] [CrossRef]
- Zeng, J.; Li, Z.; Liu, M.; Liao, S. Information structures in an incomplete interval-valued information system. Int. J. Comput. Intell. Syst. 2019, 12, 809–821. [Google Scholar] [CrossRef]
- Chen, T.; Wang, Y.-C.; Lin, C.-W. A fuzzy collaborative forecasting approach considering experts’ unequal levels of authority. Appl. Soft Comput. 2020, 94, 106455. [Google Scholar] [CrossRef]
- Zhang, X.; Song, H. An integrative framework for collaborative forecasting in tourism supply chains. Int. J. Tour. Res. 2018, 20, 158–171. [Google Scholar] [CrossRef]
- Wang, Y.C.; Chen, T.C.T. A direct-solution fuzzy collaborative intelligence approach for yield forecasting in semiconductor manufacturing. Procedia Manuf. 2018, 17, 110–117. [Google Scholar] [CrossRef]
- Chen, T. Incorporating fuzzy c-means and a back-propagation network ensemble to job completion time prediction in a semiconductor fabrication factory. Fuzzy Sets Syst. 2007, 158, 2153–2168. [Google Scholar] [CrossRef]
- Chen, T.; Lin, Y.C. Feasibility evaluation and optimization of a smart manufacturing system based on 3D printing: A review. Int. J. Intell. Syst. 2017, 32, 394–413. [Google Scholar] [CrossRef]











| Strategy | |
|---|---|
| Optimistic | |
| Moderately Optimistic | |
| Neutral | |
| Moderately Pessimistic | |
| Pessimistic |
| Method | Type of Productivity Forecast | Optimization Models | Discriminating Extreme Cases | Number of Experts Required |
|---|---|---|---|---|
| Wang and Chen [19] | Fuzzy number | NLP, QP | No | Multiple |
| Chen et al. [21] | Fuzzy number | PP | No | One |
| The proposed methodology | IFN | MBQP | Yes | One |
| Defuzzification Formula | MAE | MAPE | RMSE |
|---|---|---|---|
| D1 | 0.270 | 26.2% | 0.279 |
| D2 (λ = 0.4) | 0.255 | 24.8% | 0.265 |
| D3 | 0.240 | 23.3% | 0.250 |
| D4 (Moderately Optimistic) | 0.402 | 38.9% | 0.409 |
| D4 (Moderately Pessimistic) | 0.150 | 14.7% | 0.166 |
| Method | MAE | MAPE | RMSE | Hit Rate | Average Range |
|---|---|---|---|---|---|
| Tanaka and Watada’s LP method | 0.283 | 27.4% | 0.292 | 25% | 0.346 |
| Peters’s QP method | 0.487 | 47.0% | 0.492 | 25% | 1.233 |
| Donoso et al.’s QP method | 0.269 | 26.1% | 0.278 | 0% | 0.273 |
| Chen and Lin’s NLP I model | 0.276 | 26.8% | 0.285 | 0% | 0.288 |
| Chen and Lin’s NLP II model | 0.282 | 27.4% | 0.290 | 100% | 1.006 |
| Chen’s ANN method | 0.185 | 18.1% | 0.198 | 100% | 0.803 |
| Chen et al.’s PP method | 0.168 | 16.4% | 0.181 | 0% | 0.249 |
| Method | Rank (MAE) | Rank (MAPE) | Rank (RMSE) | Rank (Hit Rate) | Rank (Average Range) | Sum of Ranks |
|---|---|---|---|---|---|---|
| Tanaka and Watada’s LP | 7 | 7 | 7 | 5 | 5 | 31 |
| Peters’s QP | 8 | 8 | 8 | 5 | 8 | 37 |
| Donoso et al.’s QP | 4 | 4 | 4 | 1.5 | 3 | 16.5 |
| Chen and Lin’s NLP I | 5 | 5 | 5 | 1.5 | 4 | 20.5 |
| Chen and Lin’s NLP I | 6 | 7 | 6 | 7.5 | 7 | 33.5 |
| Chen’s ANN | 3 | 3 | 3 | 7.5 | 6 | 22.5 |
| Chen et al.’s PP | 2 | 2 | 2 | 3 | 2 | 11 |
| The proposed methodology | 1 | 1 | 1 | 5 | 1 | 9 |
© 2020 by the authors. Licensee MDPI, Basel, Switzerland. This article is an open access article distributed under the terms and conditions of the Creative Commons Attribution (CC BY) license (http://creativecommons.org/licenses/by/4.0/).
Share and Cite
Chiu, M.-C.; Chen, T.-C.T.; Hsu, K.-W. Modeling an Uncertain Productivity Learning Process Using an Interval Fuzzy Methodology. Mathematics 2020, 8, 998. https://doi.org/10.3390/math8060998
Chiu M-C, Chen T-CT, Hsu K-W. Modeling an Uncertain Productivity Learning Process Using an Interval Fuzzy Methodology. Mathematics. 2020; 8(6):998. https://doi.org/10.3390/math8060998
Chicago/Turabian StyleChiu, Min-Chi, Tin-Chih Toly Chen, and Keng-Wei Hsu. 2020. "Modeling an Uncertain Productivity Learning Process Using an Interval Fuzzy Methodology" Mathematics 8, no. 6: 998. https://doi.org/10.3390/math8060998
APA StyleChiu, M.-C., Chen, T.-C. T., & Hsu, K.-W. (2020). Modeling an Uncertain Productivity Learning Process Using an Interval Fuzzy Methodology. Mathematics, 8(6), 998. https://doi.org/10.3390/math8060998

