Abstract
We consider the asymptotic expansion of the generalised exponential integral involving the Mittag-Leffler function introduced recently by Mainardi and Masina [Fract. Calc. Appl. Anal. 21 (2018) 1156–1169]. We extend the definition of this function using the two-parameter Mittag-Leffler function. The expansions of the similarly extended sine and cosine integrals are also discussed. Numerical examples are presented to illustrate the accuracy of each type of expansion obtained.
Keywords:
asymptotic expansions; exponential integral; Mittag-Leffler function; sine and cosine integrals MSC:
26A33; 33E12; 34A08; 34C26
1. Introduction
The complementary exponential integral is defined by
and is an entire function. Its connection with the classical exponential integral , valid in the cut plane , is [1], p. 150.
where is the Euler-Mascheroni constant.
In a recent paper, Mainardi and Masina [2] proposed an extension of by replacing the exponential function in (1) by the one-parameter Mittag-Leffler function
which generalises the exponential function . They introduced the function for any in the cut plane
which when reduces to the function . A physical application of this function for arises in the study of the creep features of a linear viscoelastic model; see Reference [3] for details. An analogous extension of the generalised sine and cosine integrals was also considered in Reference [2]. Plots of all these functions for were given.
Here we consider a slightly more general version of (3) based on the two-parameter Mittag-Leffler function given by
where will be taken to be real. Then the extended complementary exponential integral we shall consider is
upon replacement of by n in the last summation. When this reduces to (3) so that .
The asymptotic expansion of this function will be obtained for large complex z with the parameters , held fixed. We achieve this by consideration of the asymptotics of a related function using the theory developed for integral functions of hypergeometric type as discussed, for example, in Reference [4], §2.3. An interesting feature of the expansion of for when is the appearance of a logarithmic term whenever . Similar expansions are obtained for the extended sine and cosine integrals in Section 4. The paper concludes with the presentation of some numerical results that demonstrate the accuracy of the different expansions obtained.
2. The Asymptotic Expansion of a Related Function for
To determine the asymptotic expansion of for large complex z with the parameters and held fixed, we shall find it convenient to consider the related function defined by
where
It is readily seen that, when ,
The parameter , but will be chosen to have two specific values in Section 3 and Section 4; namely, and . It will be shown that the asymptotic expansion of consists of an algebraic and an exponential expansion valid in different sectors of the complex -plane.
The function in (5) is a case of the Fox-Wright function
corresponding to . In (6) the parameters and are real and positive and and are arbitrary complex numbers. We also assume that the and are subject to the restriction
so that no gamma function in the numerator in (6) is singular. We introduce the following parameters associated (empty sums and products are to be interpreted as zero and unity, respectively) with which play a key role in the analysis of its asymptotic behaviour. are given by
The asymptotic expansion of is discussed in detail in Reference [5] Section 12, and is summarised in [4,6]. The algebraic expansion of is obtained from the Mellin-Barnes integral representation [4], p. 56.
where, with , the integration path lies to the left of the poles of at but to the right of the poles at and , . The upper or lower sign is taken according as or , respectively. It is seen that when , the pole at is double and its residue must be evaluated accordingly. Displacement of the integration path to the left when and evaluation of the residues then produces the algebraic expansion , where
and denotes the logarithmic derivative of the gamma function.
The exponential expansion associated with is given by [6] p. 299, [4] p. 57.
where the coefficients are those appearing in the inverse factorial expansion
with . Here M is a positive integer and for in . The constant is specified by
The coefficients are independent of s and depend only on the parameters p, q, , , and .
For the function , we have
We are in the fortunate position that the normalised coefficients in this case can be determined explicitly as . This follows from the well-known (convergent) expansion given in Reference [4,7], p. 41.
to which, in the case of , the ratio of gamma functions appearing on the left-hand side of (10) reduces. Then, with we have from (9) the exponential expansion associated with given by
From Reference [4] pp. 57–58, we then obtain the asymptotic expansion for when
and, when ,
The upper and lower signs are chosen according as or , respectively. It may be noted that the expansions in (14) only become significant in the neighbourhood of . When , the expansion of is exponentially large for all values of (see Reference [4], p. 58) and accordingly we omit this case as it is unlikely to be of physical interest.
Remark 1.
The exponential expansion in (13) continues to hold beyond the sector , where it becomes exponentially small in the sectors when . The rays are Stokes lines, where is maximally subdominant relative to the algebraic expansion . On these rays, undergoes a Stokes phenomenon, where the exponentially small expansion “switches off” in a smooth manner as increases [1], §2.11(iv), with its value to leading order given by ; see Reference [8] for a more detailed discussion of this point in the context of the confluent hypergeometric functions. We do not consider exponentially small contributions to here, except to briefly mention in Section 3 the situation pertaining to the case .
3. The Asymptotic Expansion of for
The asymptotic expansion of defined in (4) can now be constructed from that of with the parameter . It is sufficient, for real , , to consider , since the expansion when is given by the conjugate value. With , the exponentially large sector becomes ; that is
On the boundaries of this sector the exponential expansion is of an oscillatory character. When , we note that the exponentially large sector (15) lies outside the sector of interest .
We define the algebraic and exponential asymptotic expansions
where , and
where we recall that . Then the following result holds:
Theorem 1.
Let m be a positive integer, with and β real and . Then the following expansions hold for
when , and
when . Finally, when we haveand it is therefore sufficient to consider . Then, from (14), we obtain the expansion when
We note from Theorem 1 that when the value of is, in general, complex-valued.
In the case of main physical interest, when is a real variable, we have the following expansion:
It is worth noting that a logarithmic term is present in the asymptotic expansion of whenever .
The Case
The special case deserves further consideration. From (16) and (21) we obtain the expansion
If , the asymptotic sum in (23) vanishes and
for large x. But we have the exact evaluation (compare (2))
by Reference [1], (6.12.1). The additional asymptotic sum appearing in (25) is exponentially small as and is consequently not accounted for in the result (24).
From Remark 1, it is seen that there are Stokes lines at , which coalesce on the positive real axis when . In the sense of increasing in the neighbourhood of the positive real axis, the exponential expansion is in the process of switching on across and (where the bar denotes the complex conjugate) is in the process of switching off across . When , this produces the exponential contribution
for large x. Thus, the more accurate version of (23) should read
as . When , this correctly reduces to (25).
4. The Generalised Sine and Cosine Integrals
The sine and cosine integrals are defined by [1], §6.2,
Mainardi and Masina [2] generalised these definitions by replacing the trigonometric functions by
with to produce
Here we extend the definitions (27) by including the additional parameter in the Mittag-Leffler functions and consider the functions
The asymptotics of and can be deduced from the results in Section 2. However, here we restrict ourselves to determining the asymptotic expansion of these functions for large in a sector enclosing the positive real z-axis, where for they only have an algebraic-type expansion. We observe in passing that
Comparison of the series expansion for with in Section 2, with the substitutions , and (or from the above identity combined with Theorems 1 and 2), produces the following expansion:
Theorem 3.
For and we have the algebraic expansions
as in the sector .
A similar treatment for shows that with the substitutions , and we obtain the following expansion:
Theorem 4.
For and we have the algebraic expansions
as in the sector .
The expansions of and as when follow immediately from Theorems 3 and 4.
As when , the exponentially oscillatory contribution to can be obtained directly from (22) together with (29). In the case of , we obtain from (9) with , , , and the exponential expansion
with the coefficients . Then the exponential contribution to is
Collecting together these results we finally obtain the following theorem.
Theorem 5.
When and β is real the following expansions hold:
and
as .
When , it is seen that approaches the constant value whereas grows logarithmically like as .
5. Numerical Results
In this section we present numerical results confirming the accuracy of the various expansions obtained in this paper. In all cases we have employed optimal truncation (that is truncation at, or near, the least term in modulus) of the algebraic and (when appropriate) the exponential expansions. The numerical values of were computed from (4) using high-precision evaluation of the terms in the suitably truncated sum.
We first present results in the physically interesting case of and considered in Reference [2]. Table 1 shows the values (In the tables we write the values as instead of .) of the absolute relative error in the computation of from the asymptotic expansions in Theorem 2 for several values of x and different in the extended range . The expansion for is given by the algebraic expansion in (21); this contains a logarithmic term for the values . The progressive loss of accuracy when can be attributed to the presence of the approaching exponentially large sector, whose lower boundary is, from (15), given by . In the final case , the accuracy is seen to suddenly increase considerably. This is due to the inclusion of the (oscillatory) exponential contribution, which from (22), takes the form
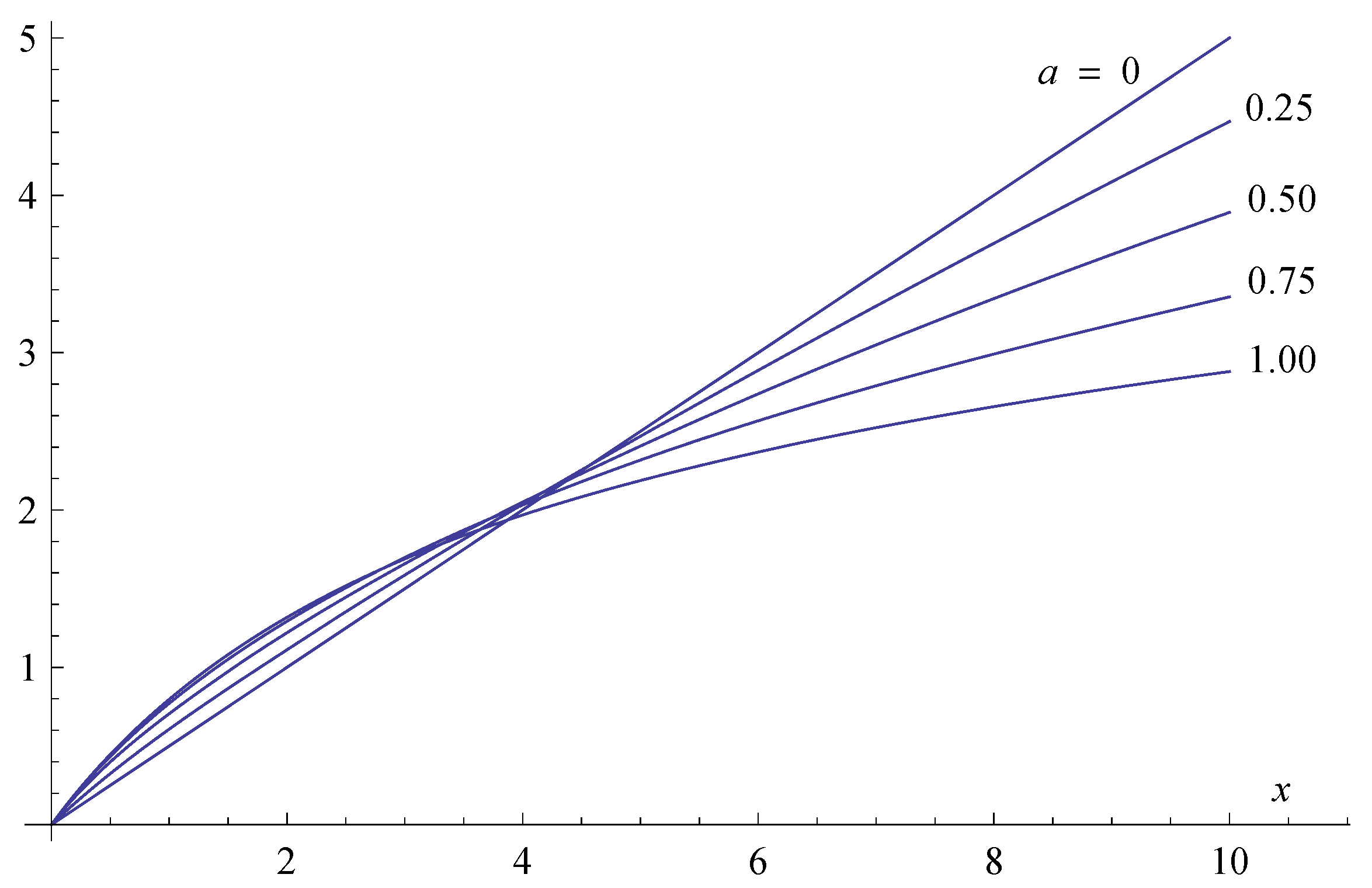
In Figure 1 we show some plots of for values of in the range . In Figure 2 the asymptotic approximations for two values of are shown compared with the corresponding curves of .
Table 1.
The absolute relative error in the computation of from Theorem 2 for different values of and x when .
Figure 1.
Plots of for different values of .
Figure 2.
Plots of (solid curves) and the leading asymptotic approximation (dashed curves) for (a) and (b) .
Table 2 shows the values of the absolute relative error in the computation of from the asymptotic expansions in Theorem 1 for complex z for values of in the range . It will noticed that there is a sudden reduction in the error when and . In this case, the value of and a more accurate treatment would include the exponentially small contribution . When this term is included we find the absolute relative error equal to .
Table 2.
The absolute relative error in the computation of from Theorem 1 for different and when and .
Finally, in Table 3 we present the error associated with the expansions of the generalised sine and cosine integrals and as given in Theorems 3–5. For , the logarithmic expansion in (30) arises for and ; for the logarithmic expansion in (31) arises for . In Figure 3 are shown plots (We remark that the plot of in Figure 3b differs from that shown in Figure 4 of Reference [2].) of and for different and in Figure 4 the leading asymptotic approximations from the expansions in Theorem 5 are compared with the corresponding plots of these functions.
Table 3.
The absolute relative error in the computation of and from Theorems 3–5 for different and x when .
Figure 3.
Plots of the generalised sine and cosine integrals (a) and (b) for .

Figure 4.
Plots of the generalised sine and cosine integrals (solid curves) and their leading asymptotic approximations (dashed curves) from Theorems 3, 4 and 5: (a) when , (b) when , (c) when and (d) when .
In conclusion, it is worth mentioning that the function , and also the generalised sine and cosine integrals, can be extended by using the three-parameter Mittag-Leffler function (or Prabhakar function) defined by
A comprehensive discussion of this function and its applications can be found in Reference [10]; see also Reference [6] Section 5.1, for details of its large-z asymptotic expansion.
6. Conclusions
The large-z asymptotic expansions of the modified exponential integral involving the two-parameter Mittag-Leffer function have been determined by exploiting the known asymptotic theory developed for integral functions of hypergeometric type, namely the Fox-Wright function. The appearance of logarithmic terms in the expansion of for for certain values of is emphasised. Similar expansions have been obtained for the extended sine and cosine integrals.
Funding
This research received no external funding.
Acknowledgments
I would like to thank Francesco Mainardi for the invitation to contribute to this special edition.
Conflicts of Interest
The author declares no conflict of interest.
References
- Olver, F.W.J.; Lozier, D.W.; Boisvert, R.F.; Clark, C.W. (Eds.) NIST Handbook of Mathematical Functions; Cambridge University Press: Cambridge, UK, 2010. [Google Scholar]
- Mainardi, F.; Masina, E. On modifications of the exponential integral with the Mittag-Leffler function. Fract. Calc. Appl. Anal. 2018, 21, 1156–1169. [Google Scholar] [CrossRef]
- Mainardi, F.; Masina, E.; Spada, G. A generalization of the Becker model in linear viscoelasticity: Creep, relaxation and internal friction. Mech. Time-Depend. Mater. 2019, 23, 283–294. [Google Scholar] [CrossRef]
- Paris, R.B.; Kaminski, D. Asymptotics and Mellin-Barnes Integrals; Cambridge University Press: Cambridge, UK, 2001. [Google Scholar]
- Braaksma, B.L.J. Asymptotic expansions and analytic continuations for a class of Barnes integrals. Compos. Math. 1963, 15, 239–341. [Google Scholar]
- Paris, R.B. Asymptotics of the special functions of fractional calculus. In Handbook of Fractional Calculus with Applications; Kochubei, A., Luchko, Y., Eds.; De Gruyter: Berlin, Germany, 2019; Volume 1, pp. 297–325. [Google Scholar]
- Ford, W.B. The Asymptotic Developments of Functions defined by Maclaurin Series; University of Michigan Studies, Scientific Series; University of Michigan Press: Ann Arbor, MI, USA, 1936; p. 11. [Google Scholar]
- Paris, R.B. Exponentially small expansions of the confluent hypergeometric functions. Appl. Math. Sci. 2013, 7, 6601–6609. [Google Scholar] [CrossRef]
- Wolfram Research Inc. Mathematica, version 7; Wolfram Research Inc.: Champaign, IL, USA, 2008. [Google Scholar]
- Guisti, A.; Colombaro, I.; Garra, R.; Garrappa, R.; Polito, F.; Popolizio, M.; Mainardi, F. A practical guide to Prabhakar fractional calculus. Fract. Calc. Appl. Anal. 2020, 23, 9–54. [Google Scholar] [CrossRef]
© 2020 by the author. Licensee MDPI, Basel, Switzerland. This article is an open access article distributed under the terms and conditions of the Creative Commons Attribution (CC BY) license (http://creativecommons.org/licenses/by/4.0/).