Short-Term Traffic Flow Forecasting Based on Data-Driven Model
Abstract
1. Introduction
2. Literature Review
2.1. Short-term Traffic Flow Forecasting Methods
2.2. The Method Proposed in This Study
3. Short-term Traffic Flow Forecasting Model
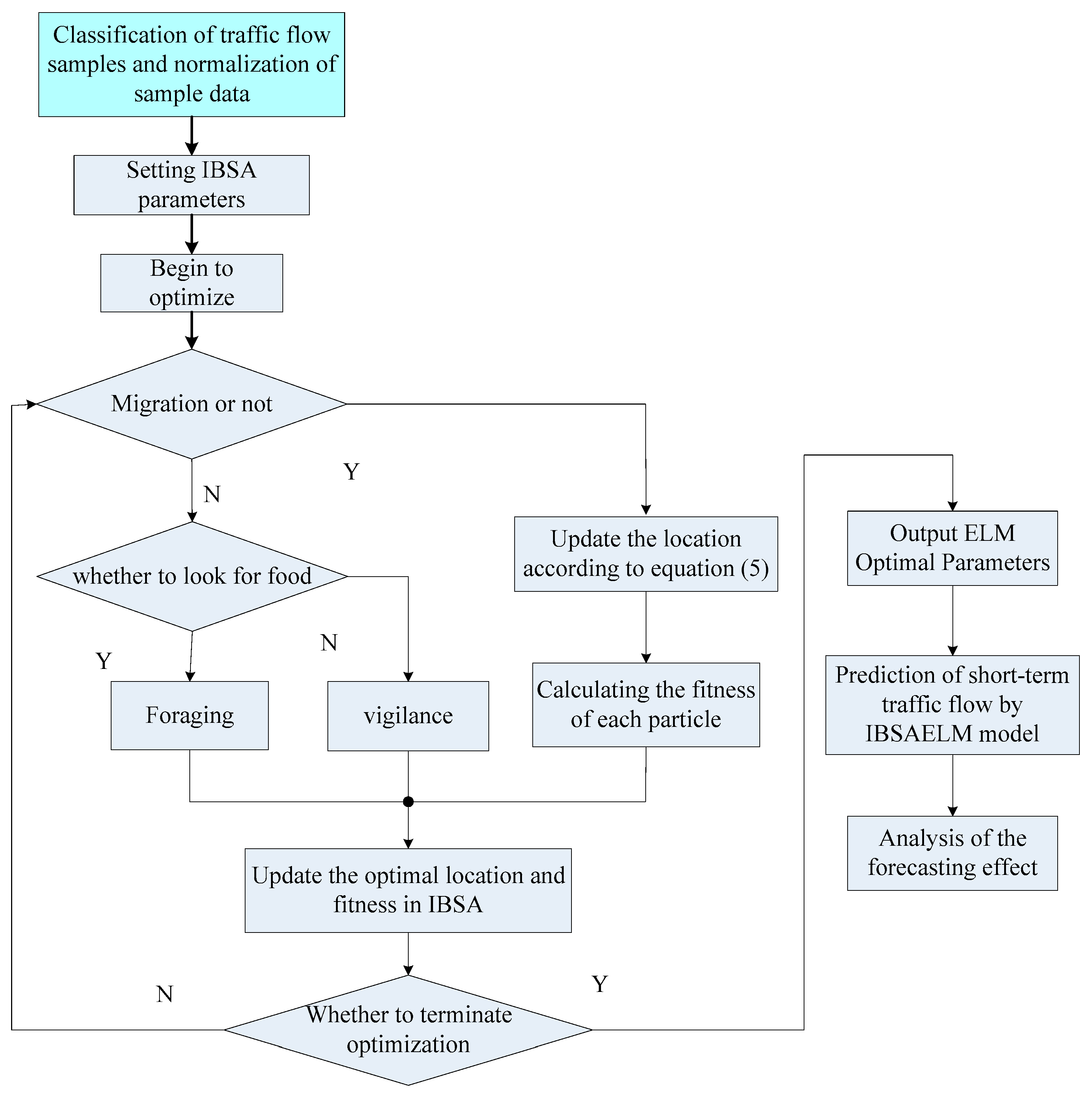
3.1. Bird Swarm Optimizer (BSA) and Improved Bird Swarm Optimizer (IBSA)
3.2. Basic Principles of Extreme Learning Machine
3.3. IBSA Optimization Effect Analysis
4. Short-term Traffic Flow Forecasting and Prediction Effect Analysis
4.1. IBSAELM Short-term Traffic Flow Forecasting Model
4.2. Short-term Traffic Flow Forecasting Based on IBSAELM Model
5. Conclusions
Author Contributions
Acknowledgments
Conflicts of Interest
References
- Zhang, X.J.; Mu, L.M.; Zhao, J.; Xu, C.X. An Efficient Anonymous Authentication Scheme with Secure Communication in Intelligent Vehicular Ad-Hoc Networks. Ksii Trans. Internet Inf. Syst. 2019, 13, 3280–3298. [Google Scholar]
- Senouci, O.; Aliouat, Z.; Harous, S. Mca-V2i: A Multi-Hop Clustering Approach over Vehicle-to-Internet Communication for Improving Vanets Performances. Future Gener. Comput. Syst. Int. J. Esci. 2019, 96, 309–323. [Google Scholar] [CrossRef]
- Hu, X.; Deng, Z.H. Research on Perception Bias of Implementation Benefits of Urban Intelligent Transportation System Based on Big Data. Eurasip J. Wirel. Commun. Netw. 2019, 7. [Google Scholar] [CrossRef]
- Xie, J.; Choi, Y.K. Hybrid Traffic Prediction Scheme for Intelligent Transportation Systems Based on Historical and Real-Time Data. Int. J. Distrib. Sens. Netw. 2017, 13, 11. [Google Scholar] [CrossRef]
- Shen, Z.G.; Wang, W.L.; Shen, Q.; Li, Z.C. Hybrid Csa Optimization with Seasonal Rvr in Traffic Flow Forecasting. Ksii Trans. Internet Inf. Syst. 2017, 11, 4867–4887. [Google Scholar]
- Yang, H.F.; Dillon, T.S.; Chen, Y.P.P. Optimized Structure of the Traffic Flow Forecasting Model with a Deep Learning Approach. IEEE Trans. Neural Netw. Learn. Syst. 2017, 28, 2371–2381. [Google Scholar] [CrossRef]
- He, X.; Xu, L.; Zhang, Z. Driving Behaviour Characterisation by Using Phase-Space Reconstruction and Pre-Trained Convolutional Neural Network. Iet Intell. Transp. Syst. 2019, 13, 1173–1180. [Google Scholar] [CrossRef]
- Zhang, S.; Yao, Y.; Hu, J.; Zhao, Y.; Li, S.B.; Hu, J.J. Deep Autoencoder Neural Networks for Short-Term Traffic Congestion Prediction of Transportation Networks. Sensors 2019, 19, 19. [Google Scholar] [CrossRef]
- Li, Q.; Wang, F.; Wang, J.F.; Li, W.S. Lstm-Based Sql Injection Detection Method for Intelligent Transportation System. IEEE Trans. Veh. Technol. 2019, 68, 4182–4191. [Google Scholar] [CrossRef]
- Cheng, A.Y.; Jiang, X.; Li, Y.F.; Zhang, C.; Zhu, H. Multiple Sources and Multiple Measures Based Traffic Flow Prediction Using the Chaos Theory and Support Vector Regression Method. Phys. Stat. Mech. Appl. 2017, 466, 422–434. [Google Scholar] [CrossRef]
- Hui, M.; Bai, L.; Li, Y.B.; Wu, Q.S. Highway Traffic Flow Nonlinear Character Analysis and Prediction. Math. Probl. Eng. 2015, 7. [Google Scholar] [CrossRef]
- Li, Y.F.; Jiang, X.; Zhu, H.; He, X.Z.; Peeta, S.; Zheng, T.X.; Li, Y.G. Multiple Measures-Based Chaotic Time Series for Traffic Flow Prediction Based on Bayesian Theory. Nonlinear Dyn. 2016, 85, 179–194. [Google Scholar] [CrossRef]
- Zhang, Y.R.; Zhang, Y.L.; Haghani, A.A. Hybrid Short-Term Traffic Flow Forecasting Method Based on Spectral Analysis and Statistical Volatility Model. Transp. Res. Part C Emerg. Technol. 2014, 43, 65–78. [Google Scholar] [CrossRef]
- Shang, Q.; Lin, C.Y.; Yang, Z.S.; Bing, Q.C.; Zhou, X.Y. Short-Term Traffic Flow Prediction Model Using Particle Swarm Optimization-Based Combined Kernel Function-Least Squares Support Vector Machine Combined with Chaos Theory. Adv. Mech. Eng. 2016, 8, 12. [Google Scholar] [CrossRef]
- Williams, B.M.; Hoel, L.A. Modeling and Forecasting Vehicular Traffic Flow as a Seasonal ARIMA Process: Theoretical Basis and Empirical Results. J. Transp. Eng. 2003, 129. [Google Scholar] [CrossRef]
- Smith, B.L.; Williams, B.M.; Keith Oswald, R. Comparison of parametric and nonparametric models for traffic flow forecasting. Transp. Res. Part C Emerg. Technol. 2002, 10, 303–321. [Google Scholar] [CrossRef]
- Tselentis, D.I.; Vlahogianni, E.I.; Karlaftis, M.G. Improving short-term traffic forecasts: To combine models or not to combine? Iet Intell. Transp. Syst. 2015, 9, 193–201. [Google Scholar] [CrossRef]
- Karlaftis, M.G.; Vlahogianni, E.I. Statistical methods versus neural networks in transportation research: Differences, similarities and some insights. Transp. Res. Part C Emerg. Technol. 2011, 19, 387–399. [Google Scholar] [CrossRef]
- Vlahogianni, E.; Karlaftis, M. Comparing traffic flow time-series under fine and adverse weather conditions using recurrence-based complexity measures. Nonlinear Dyn. 2012, 69, 1949–1963. [Google Scholar] [CrossRef]
- Li, L.C.; Qin, L.Q.; Qu, X.; Zhang, J.; Wang, Y.G.; Ran, B. Day-Ahead Traffic Flow Forecasting Based on a Deep Belief Network Optimized by the Multi-Objective Particle Swarm Algorithm. Knowl. Based Syst. 2019, 172, 1–14. [Google Scholar] [CrossRef]
- Zhu, J.Z.; Cao, J.X.; Zhu, Y. Traffic volume forecasting based on radial basis function neural network with the consideration of traffic flows at the adjacent intersections. Transp. Res. Part C Emerg. Technol. 2014, 47, 139–154. [Google Scholar] [CrossRef]
- Vlahogianni, E.I.; Karlaftis, M.G.; Golias, J.C. Optimized and meta-optimized neural networks for short-term traffic flow prediction: A genetic approach. Transp. Res. Part C Emerg. Technol. 2005, 13, 211–234. [Google Scholar] [CrossRef]
- Wang, X.X.; Xu, L.H.; Chen, K.X. Data-Driven Short-Term Forecasting for Urban Road Network Traffic Based on Data Processing and Lstm-Rnn. Arab. J. Sci. Eng. 2019, 44, 3043–3060. [Google Scholar]
- Diao, Z.L.; Zhang, D.F.; Wang, X.; Xie, K.; He, S.Y.; Lu, X.; Li, Y.B. A Hybrid Model for Short-Term Traffic Volume Prediction in Massive Transportation Systems. IEEE Trans. Intell. Transp. Syst. 2019, 20, 935–946. [Google Scholar] [CrossRef]
- Mariani, V.C.; Och, S.H.; Coelho, L.D.; Domingues, E. Pressure Prediction of a Spark Ignition Single Cylinder Engine Using Optimized Extreme Learning Machine Models. Appl. Energy 2019, 249, 204–221. [Google Scholar] [CrossRef]
- Li, L.L.; Sun, J.; Tseng, M.L.; Li, Z.G. Extreme Learning Machine Optimized by Whale Optimization Algorithm Using Insulated Gate Bipolar Transistor Module Aging Degree Evaluation. Expert Syst. Appl. 2019, 127, 58–67. [Google Scholar] [CrossRef]
- Bui, D.T.; Ngo, P.T.T.; Pham, T.D.; Jaafari, A.; Minh, N.Q.; Hoa, P.V.; Samui, P. A Novel Hybrid Approach Based on a Swarm Intelligence Optimized Extreme Learning Machine for Flash Flood Susceptibility Mapping. Catena 2019, 179, 184–196. [Google Scholar] [CrossRef]
- Kourehli, S.; Ghadimi, S.; Ghadimi, R. Vibration Analysis and Identification of Breathing Cracks in Beams Subjected to Single or Multiple Moving Mass Using Online Sequential Extreme Learning Machine. Inverse Probl. Sci. Eng. 2019, 27, 1057–1080. [Google Scholar] [CrossRef]
- Li, L.L.; Lv, C.M.; Tseng, M.L.; Song, M.L. Renewable energy utilization method: A novel Insulated Gate Bipolar Transistor switching losses prediction model. J. Clean. Prod. 2018, 176, 852–863. [Google Scholar] [CrossRef]
- Meng, X.B.; Gao, X.Z.; Lu, L.H.; Liu, Y.; Zhang, H.Z. A new bio-inspired optimisation algorithm: Bird Swarm Algorithm. J. Exp. Theor. Artif. Intell. 2016, 28, 673–687. [Google Scholar] [CrossRef]
- Xiang, L.; Deng, Z.Q.; Hu, A.J. Forecasting Short-Term Wind Speed Based on IEWT-LSSVM Model Optimized by Bird Swarm Algorithm. IEEE Access 2019, 7, 59333–59345. [Google Scholar] [CrossRef]
- Wu, K.H.; Li, K.; Liang, R.; Ma, R.Z.; Zhao, Y.X.; Wang, J.; Qi, L.J.; Liu, S.Y.; Han, C.; Yang, L.; et al. A Joint Planning Method for Substations and Lines in Distribution Systems Based on the Parallel Bird Swarm Algorithm. Energies 2018, 11, 14. [Google Scholar] [CrossRef]
- Li, L.L.; Liu, Z.F.; Tseng, M.L.; Chiu, A.S.F. Enhancing the Lithium-Ion Battery Life Predictability Using a Hybrid Method. Appl. Soft Comput. 2019, 74, 110–121. [Google Scholar] [CrossRef]
- Yang, Y.L.; Hou, M.Z.; Luo, J.S. A Novel Improved Extreme Learning Machine Algorithm in Solving Ordinary Differential Equations by Legendre Neural Network Methods. Adv. Differ. Equ. 2018, 24. [Google Scholar] [CrossRef]
- Zhao, W.T.; Li, P.; Liu, Q.; Liu, D.; Liu, X.W. Selecting the Optimal Hidden Layer of Extreme Learning Machine Using Multiple Kernel Learning. Ksii Trans. Internet Inf. Syst. 2018, 12, 5765–5781. [Google Scholar]







| Equation | Minimum | Optimizing Boundary |
| 0 | ||
| 0 | ||
| 0 | ||
| 0 |
| F | Name | Optimum Value of 50 Searches | Number of Occurrences of Optimal Values | Average Value | Time of 50 Iterations/s | Average Running Time per Iteration |
|---|---|---|---|---|---|---|
| F1 | BSA | 1.2394e-284 | 9 | 1.1448e-253 | 16.9573 | 0.3391 |
| IBSA | 0 | 28 | 7.6166e-298 | 15.3817 | 0.3076 | |
| F2 | BSA | 3.9898e-143 | 10 | 2.1716e-127 | 17.5345 | 0.3507 |
| IBSA | 1.9202e-180 | 17 | 5.8248e-155 | 13.5409 | 0.2708 | |
| F3 | BSA | 0 | 50 | 0 | 17.2381 | 0.3447 |
| IBSA | 0 | 50 | 0 | 13.0729 | 0.2615 | |
| F4 | BSA | 0 | 50 | 0 | 18.1897 | 0.3638 |
| IBSA | 0 | 50 | 0 | 16.1929 | 0.3239 |
| Model | AE interval | MAPE | RMSE | r2 |
|---|---|---|---|---|
| SVM | [−52.9172, 56.0597] | 36.5020% | 23.5329 | 0.8534 |
| PSOSVM | [−59.2102, 53.2237] | 34.2059% | 23.4623 | 0.8559 |
| BSAELM | [−24.6309, 29.6506] | 14.8894% | 10.8332 | 0.9689 |
| IBSAELM | [−21.6707, 27.7891] | 10.1507% | 8.8253 | 0.9793 |
| Model | AE interval | MAPE | RMSE | r2 |
|---|---|---|---|---|
| SVM | [−74.3384, 58.8470] | 48.7763% | 24.8414 | 0.8325 |
| PSOSVM | [−71.2117, 58.6361] | 51.0760% | 23.9641 | 0.8439 |
| BSAELM | [−46.2912, 61.0277] | 23.0289% | 18.2291 | 0.9089 |
| IBSAELM | [−44.7104, 40.1863] | 28.1498% | 16.0354 | 0.9295 |
© 2020 by the authors. Licensee MDPI, Basel, Switzerland. This article is an open access article distributed under the terms and conditions of the Creative Commons Attribution (CC BY) license (http://creativecommons.org/licenses/by/4.0/).
Share and Cite
Zhang, S.-q.; Lin, K.-P. Short-Term Traffic Flow Forecasting Based on Data-Driven Model. Mathematics 2020, 8, 152. https://doi.org/10.3390/math8020152
Zhang S-q, Lin K-P. Short-Term Traffic Flow Forecasting Based on Data-Driven Model. Mathematics. 2020; 8(2):152. https://doi.org/10.3390/math8020152
Chicago/Turabian StyleZhang, Su-qi, and Kuo-Ping Lin. 2020. "Short-Term Traffic Flow Forecasting Based on Data-Driven Model" Mathematics 8, no. 2: 152. https://doi.org/10.3390/math8020152
APA StyleZhang, S.-q., & Lin, K.-P. (2020). Short-Term Traffic Flow Forecasting Based on Data-Driven Model. Mathematics, 8(2), 152. https://doi.org/10.3390/math8020152

