Abstract
This paper starts with the transition from classical physics to quantum mechanics which was greatly aided by the concept of phase space. The role of canonical transformations in quantum mechanics is addressed. The Wigner phase-space distribution function is then defined which arises from the formulation of the density matrix, followed by the harmonic oscillator in phase space. Coherent and one- and two-mode squeezed states of light as well as the squeezed vacuum are discussed in the phase-space picture. Attention is also drawn to the fact that squeezed states naturally generate entanglement between the two-modes. Coupled harmonic oscillators are also elucidated in connection with the Wigner phase space. Note that the phase-space picture of quantum mechanics has become an important scientific language for the rapidly expanding field of quantum optics. Here, we mainly focus on the simplest form of the Wigner function, which finds application in many branches of quantum mechanics. We make use of several symmetry groups such as Lorentz groups, the symplectic group in two and four dimensions, and the Euclidean group. The decoherence problem of an optical field is examined through a reformulation of the Poincaré sphere as a further illustration of the density matrix.
Keywords:
Wigner’s phase space; Wigner function; density matrix; Wigner function of harmonic oscillator; canonical transformations; coherent states; single-mode squeezed state; squeezed vacuum; two-mode squeezed states of light; decoherence and the Poincaré sphere MSC:
81P40; 37N20; 70H15
1. Introduction
In this paper, we review in a unified framework the concepts of quantum phase space, canonical transformations, the density operator, the Wigner distribution function, and harmonic oscillator in phase space, in order to elucidate squeezed states of light using the Wigner phase-space distribution function. The approach we take, namely, using the Wigner phase-space distribution function, should provide a better understanding of how these tools in quantum optics are coordinated to form a unified picture. In particular, the backbone of this unification is provided by a group-theoretical treatment.
We start with the Hamiltonian formalism of classical mechanics that forms the origin of the concept of phase space in which a dynamical system depends on both independent coordinate variables and momentum variables. A phase space thus consists of Cartesian coordinate variables [1]. This phase-space formalism is the starting point for the modern approach to classical mechanics [2,3], which includes nonlinear dynamics and chaos [4]. Phase space in quantum mechanics is explored in the books [5,6]. The phase-space formalism is quite different from that of the Schrödinger and Heisenberg formulations.
Linear canonical transformations correspond to unitary transformations in Schrödinger quantum mechanics. The symplectic group [7] provides the mathematics for linear canonical transformations. Homogeneous linear canonical transformations in phase space can consist of n pairs of canonical variables which are governed by the group [8,9]. In this paper, physical problems requiring one and two pairs of canonical variables are our primary concern. The symmetry group for one pair of canonical variables is the inhomogeneous symplectic group commonly denoted by , which has the two-dimensional homogeneous symplectic group as a subgroup. Included also is the two-dimensional Euclidean group and the Lorentz group , which is locally isomorphic to the group. The four-dimensional phase space has two pairs of canonical variables and is governed by the (3 + 2)-dimensional de Sitter (Lorentz ) group that is locally isomorphic to the group. All of the groups mentioned above are Lie groups.
Similar to the wave function playing the central role in the Schrödinger picture, the starting point in the phase-space picture of quantum mechanics is provided by the distribution function introduced by Wigner [10]. Linear canonical transformations in phase space are directly applicable to the Wigner function and correspond to unitary transformations in the Schrödinger picture of quantum mechanics. Strictly defined within the framework of quantum mechanics, the Wigner distribution function is defined in phase space where both x and p are c-numbers. Since in quantum mechanics, the position and momentum variables cannot be simultaneously measured, the problem of how to represent the uncertainty principle in this picture must be answered. In optics, and particularly in quantum optics, the associated physics can be described by using the Wigner phase space. We let the x-axis and the p-axis be orthogonal to each other. In this context, Heisenberg’s uncertainty relation becomes with and representing uncertainties in the two quadratures. Then, in terms of uncertainties, we present the area of a circle centered around some . When we “squeeze” the circle, it becomes an ellipse while preserving the area. This is shown pictorially in Figure 1. The fact that uncertainty in one quadrature can be reduced at the expense of increased uncertainty in the other quadrature is one of the most prominent features of squeezed light. We discuss this further in terms of the squeezed states of light in Section 6.
Figure 1.
The blue circle corresponds to the initial vacuum state in phase space, whose area is proportional to and a representative of minimum uncertainty . When the circle is squeezed, it is transformed into an ellipse, shown in red. This has the same area as the circle and thus is also a representative of minimum uncertainty.
In formulating phase space, the Wigner phase-space distribution function is very closely related to the density matrix. The density matrix formalism is a convenient representation for pure and mixed (non-pure) states and is especially important when not all measurable variables are measured in laboratories. Von Neumann, and separately, Landau, introduced the statistical (density) operator in [11,12,13]. Dirac’s contribution ensured that the concept was well understood [14]. Since then, there have been many books [15] and articles [16] dedicated to the subject of the density matrix. Because the density matrix and the Wigner function are directly related, the Wigner function also addresses various treatments of the density matrix. Photonics and classical-wave analogs, coherency (polarization) matrices, and Stokes parameters for partially coherent light rely on the density matrix, as does radio-astronomy interferometry and adaptive optics mirrors. We discuss some of this in Section 10.
Phase space is extensively employed to advance knowledge in the realms of quantum optics [17,18,19,20], quantum computing [21,22,23], quantum communication [24], in a wide range of two-mode quantum models as quantum information [25], in condensed matter [26], many-body physics [27], high-energy physics [28,29], nuclear physics [30], collisions in atomic physics [31,32], and decoherence [33,34,35,36,37]. In the context of quantum information, the focus is on discrete quantum systems, where an associated Wigner function is introduced pertinent to the system described [38]. The symmetry properties of those systems rely on the groups [25] and [39].
We note that the Wigner function that we particularly focus on in this article is not the only phase-space distribution function. There are equivalent ways to represent the same density operator differing only by operator ordering. For instance, when considering the Cahill–Glauber —ordered quasiprobabilities (where s encodes the ordering choice), we have these three well-known examples [40,41]:
- i.
- (normal ordering),
- ii.
- Wigner (Weyl / symmetric ordering)
- iii.
- (antinormal ordering)
- where stands for Glauber–Sudarshan and stands for Husimi phase-space distributions. We shall not go into the details of these probability distribution functions; however, an interested reader can see the following recent references in that regard [42,43].
The quantum information field arising from quantum optics has extremely profited from utilizing continuous-variable (CV) quantum information carriers as an alternative for qubits [44]. It is observed that CV photonics is highly effective in generating many entangled modes by means of producing and using many distinct squeezed modes of light. The most familiar example of continuous quantum information is the quantized harmonic oscillator, which can be described by continuous variables, namely, the position and momentum variables [45,46], as discussed in this article. There are many theoretical papers that study this topic by using Wigner functions [44] as well as those from an experimental standpoint [47,48]. Experimental approaches extend to quantum error correction and deterministically encoded quantum information which employ superconductivity as well as harmonic oscillators [49,50] and to another that employs superconductivity and Wigner tomography along with superposition to measure arbitrary quantum states [51].
The theoretical framework of quantum optics is based on coherent and squeezed states of light and begins with the creation and annihilation operators, which consist of the harmonic oscillator step-up and step-down operators, respectively, in Fock space. Unitary transformations produced by the linear form of these operators in the vacuum state generate coherent states. When the transformation is generated by the quadratic form of these creation and annihilation operators, a squeezed state results, and when the quadratic form involves two different photons, a two-mode squeezed state is generated. In the Schrödinger picture of quantum mechanics, the theory of coherent and squeezed states can be considered as essentially an algebra of creation and annihilation operators applied to harmonic-oscillator states in Fock space. In that space, generalized multi-mode squeezed states can also be constructed [52,53,54]. It is also claimed that higher-mode squeezed states can be viewed as an effective approach to improve entanglement [55]. By using canonical transformations in quantum phase space, every coherent or squeezed state can be generated from the vacuum state. Consequently, their symmetry properties are retained as they are inherited from the vacuum through these transformations.
We make a few definitions before we start, which are useful as we continue with the main body of the paper. Unless explicitly stated, we use . We also note that the trace and the determinant operation result in c-numbers. A Lie group [8] is a group that is also a smooth manifold, where the group operations, specifically multiplication and inversion, are smooth maps. The properties of Lie groups are determined by a closed set of generators, which are known as the Lie algebra of the group. The Lie algebra can be obtained from the Lie group by exponentiation. If X is considered as any complex-valued square matrix, then
The group element that corresponds to any parameter is then derived from
In return, the algebra for any particular Lie group is obtained by differentiation
Furthermore, we shall consider the four-dimensional spacetime manifold that has coordinates
Lorentz transformations are traditionally defined as the group that preserves the inner product . Then, we have , where in the Minkowski metric, . Specifically,
where are taken to be the components of the transformation matrix. Here, the reordering of coordinates as in Equation (4) is convenient for our purposes, as in many cases, one can ignore the coordinates and only work with the coordinates. The coordinate z is distinctive as it is common practice to boost along that direction in special relativity. Also, in optics, the optical axis is usually chosen to be the z-axis. When the Lorentz transformations are restricted to the condition that , i.e., no space reflections, and to , i.e., no time inversion, this group is called the proper, orthochronous Lorentz group .
In Section 2, classical and quantum phase spaces are defined. In Section 3, linear canonical transformations are discussed along with some symmetry groups. Section 4 defines the Wigner function and the density matrix, while Section 5 deals with harmonic oscillators in phase space. Section 6 consists of coherent states, the squeezed vacuum, and one-mode squeezed states. In Section 7, the symmetries of two-mode states and Wigner functions related to the symmetries of two-mode states are presented. In Section 8, the overlap of Wigner functions and squeezed states of light are given. Section 9 discusses coupled harmonic oscillators and entanglement. In Section 10, we present the density matrix and the Poincaré sphere, followed by Section 11, which gives conclusions. Appendix A defines the proper, orthochronous Lorentz group and the special linear group . Appendix B details the correspondence between the annihilation and creation and the phase-space operators and gives the commutation relations for the Lorentz group .
2. Classical and Quantum Phase Spaces
The Lagrangian and Hamiltonian formalisms serve as reformulations of Newton’s second law in classical mechanics. Suppose a dynamical system has n independent coordinates ; the Lagrangian is a function not only of these coordinates and their time derivatives but also of the time variable:
The momentum variable conjugate to x is defined as
The Hamiltonian is then defined as
For each i, the Hamiltonian equation of motion can be written as
The Hamiltonian can now be regarded as a function of and . Therefore, the Hamiltonian formalism describes a dynamical system of n degrees of freedom given by n coordinate variables , and their conjugate momenta . Now, the -dimensional space that is spanned by n coordinate and n momentum variables is called a phase space.
For one degree of freedom, the dynamical system can be completely determined by a two-dimensional phase space. For a one-dimensional harmonic oscillator, the Hamiltonian is the total energy, and the trajectory is an ellipse in the phase space of x and p. If there is one free particle, this corresponds to one point in phase space and traces a trajectory that is in a line parallel to the x axis, with a fixed value of p. For N particles, there will be N points and N trajectories. For N large, the problem is treated statistically.
Consider a volume element in phase space, . This then has a probability distribution function given by such that the distribution function is normalized:
because the total number of particles N is distributed throughout the phase space. If our interest is in distributions in one pair of variables, and , then the probability distribution in this two-dimensional phase space is:
The phase space distribution function for a given does not have to be unique [56], as a function can always be constructed such that
can be added to . This then enables us to define a quantum phase space drastically different from a classical phase space.
The time derivative of the distribution function is given by
Consider writing the time derivative of f given in Equation (13) as
This is equivalent to Liouville’s continuity equation in phase space.
3. Linear Canonical Transformations in Quantum Mechanics
The transformations which leave the form of Hamilton’s equations invariant are called canonical transformations in classical mechanics [1]. The transformation from one pair of variables () to () is canonical when
Thus, in two-dimensional phase space, canonical transformations are those that are area-preserving. The group of homogeneous linear canonical transformations consists of rotations and squeezes and is called [57]. When translations are added, the group is inhomogeneous; then, we use the augmented coordinate system of as . The transformations of this group acting on can be represented by a matrix:
where M belongs to and with real parameters. This group is called .
Let us first consider translations in phase space that take the form
These can be represented by defining the translation matrix and writing
Two translation matrices and commute with each other, and hence the translations form an invariant group. The matrices are also commutative, so these matrices form an Abelian invariant group. This translation group is now supplemented by the rotation around the origin by that has the augmented form
Rotations form a one-parameter group. This rotation matrix can be multiplied by the translation matrix of Equation (18) or vice versa, but the two matrices do not commute with each other as can be easily seen by direct multiplication.
The transformations consisting of rotations around the one axis and translations in two dimensions are called the two-dimensional Euclidean group, known as . This group occupies an important place in the theory of massless particles [58,59] and is the fundamental language for the coherent state representation of light [60].
Let us consider the generators of the transformation given in Equations (18) and (19). The translation matrix given in Equation (18) can be written as
where the generators, and , are
The rotation matrix is generated by
and
The generators , , and satisfy the following commutation relations:
Indeed, , , and satisfy closed commutation relations forming the Lie algebra for the two-dimensional Euclidean group consisting of rotations and translations in a two-dimensional space [58,61].
In addition to rotations and translations, a phase space also allows squeezes where is the hyperbolic squeeze parameter which describes the strength of the squeeze. We have The range of the angle is . Both and are dimensionless parameters. Then, takes the form
for the augmented coordinate system as in Equation (16). The elongation along the x axis necessarily yields to the contraction along the p axis to preserve the area in the phase space. For the squeeze along the direction, we use from Equation (19), so we have
The matrix in Equation (25), written in two-dimensional form, satisfies the symplectic condition [59]:
where J is
Since a canonical transformation in quantum mechanics can be followed by another canonical transformation, the most general form of the transformation matrix is a product of the above three forms of matrices. This mathematics is simplified by using the generators of the transformation matrices.
The squeeze matrix of Equation (25) can be written as:
The generator is given in Table A1. Its augmented form is:
Since the squeeze matrix of Equation (25) generates symplectic transformations, we consider first the symplectic group [9,60], which is also known as , the special real linear group in two dimensions. As the Lorentz transformations associated with are real, the generators must be imaginary. The following generators form the Lie algebra of the group. They are the rotation generator and the boost generators and , as given in two-by-two form in Table A1. The commutation relations for these generators are
The group generated by the three generators in Equation (31) operates in the plane and is isomorphic (one-to-one and onto) the Lorentz group , which operates in the plane. The connection between the two groups has been extensively discussed in the literature [59].
However, the generators for the Lorentz group are different. They are , , and . The matrices , , and , as given in Table A1, satisfy the following commutation relations:
This set of commutation relations forms the Lie algebra for the Lorentz group [59] that acts mainly in the plane. Although this Lorentz group is applicable to the coordinates, rotation around the z-axis which does not change the group extends the representation to the full space. Calculations in high-energy physics that involve Lorentz transformations are frequently based on [59]. This group has also become a basic language in classical and quantum optics [62,63].
The inhomogeneous symplectic group in the two dimensions or has also found some applications in canonical transformations [64,65]. This group is formed by adding a translation component to the group. If we take into account the translation operators, the commutation relations become
These commutators, together with those of Equation (31), form the set of closed commutation relations (or Lie algebra) for the group of canonical transformations in quantum mechanics. This group is the inhomogeneous symplectic group in the two dimensions or .
In Figure 2, we illustrate the group. Lorentz transformations in the Wigner phase space are symplectic transformations.
Figure 2.
The transformations of produce rotations and squeezes. The circle in this figure corresponds to a Gaussian distribution. As shown on the left, the Lorentz boost of along the z-direction corresponds to the squeeze of along the x-axis of the phase space. On the right is the action of the rotated squeeze of , which transforms the circle into a tilted ellipse whose major axis is aligned along the line. This transformation corresponds to the boost along the x-direction of .
4. The Wigner Function and the Density Matrix
Consider a wave function that depends on , and t. We can define the density matrix for this wave function as
Then, it is straightforward to generalize the single variable-density matrix [15,66], with the normalization constant
The density matrix forms the transition from the Schrödinger wave function to the Wigner function. For n pairs of canonical variables, the Wigner function can be written as [10,67]
Here, forms the normalization constant, and are c-numbers, and the Wigner function is defined over the -dimensional phase space. When the system is in a pure state with the wave function , we have
To study the properties of the pure-state Wigner function let us start with the simplest form, which is when the system depends only on one pair of x and p variables. Then, the Wigner function takes the form
The Wigner function does not depend on time if the wave function does not depend on time. Therefore, the most frequently seen Wigner function in the literature is of the form
The time-dependent Wigner function can be derived from a time-dependent wave function by using the time-dependent Schrödinger equation:
Here, m is the mass of the particle, and is the potential. Depending on the form of this can be an infinite-order differential equation. On the other hand, if
then Equation (40) can be reduced to the classical Liouville equation:
The Wigner distribution function satisfies Equation (42) if the potential is of the form . Although the classical phase-space and the Wigner distribution functions share the same mathematics, the classical phase-space distribution is a probability distribution in phase space [1,56], while the Wigner distribution is not [10,67].
Let us consider a system that is in the state . When an observation is made that results in the state vector of the system becoming , the probability of this observation is . This is the absolute square of the scalar product of the two state vectors. If the Wigner function is used, the transition probability between the two states takes the form
If and are orthogonal, Equation (43) must vanish everywhere in phase space. This is not possible if both Wigner functions are positive everywhere in phase space and thus provides clear proof that the Wigner function cannot be positive everywhere in phase space.
Let us explore the Wigner function for two simple values of the potential in Equation (40):
(i) If the particles are free, the potential , the quantum Liouville equation reduces to
The solution of this differential equation is of the form
This solution is represented through a canonical coordinate transformation:
This corresponds to the wave packet spread. If the Wigner function has a Gaussian distribution of the form
the time evolution of the Wigner function becomes
This distribution is concentrated around the Gaussian distribution. A transformation of this type is also known as “shear” as shown in Figure 3.
Figure 3.
The spread of the Gaussian wave packet. The circle represents the Gaussian distribution, while the tilted ellipse represents the time development [68].
(ii) If the potential is , as in the case of a particle in a constant gravitational field, the quantum Liouville equation becomes
If the Wigner distribution function is known at , then the solution of this differential equation is
As time progresses, the phase-space distribution moves from to . At the same time, moves to . The solution can therefore be represented by a canonical coordinate transformation:
This means that the solution of the Liouville equation for the linear potential can be represented by a linear canonical coordinate transformation.
Using the time independent Wigner function as given in Equation (39), it is possible to convert the Wigner function back to the density matrix:
Using this relation, we can calculate the trace of the density function as and from the Wigner function. From Equation (52), is
Two different Wigner functions and can be constructed from two different density matrices and . Then,
Consequently,
As can be seen, this quantity is equal to one. The density matrix is in a pure state.
The best known example of both the density function and the corresponding Wigner function is the harmonic oscillator in thermal equilibrium [56]. The density matrix is given by
Here, is the energy separation, T is the temperature, and k is the Boltzmann constant. For this matrix, is
This matrix becomes one after summation. Then, is
From the expression of Equation (56),
This is less than one and becomes one only when T becomes zero. When , the system is in a pure state. This is the ground state of the harmonic oscillator.
The Wigner function for this harmonic oscillator is
where is the Wigner function for the excited-state harmonic oscillator. is derived in the following section.
5. Harmonic Oscillators in Phase Space
The one-dimensional harmonic oscillator using the classical Hamiltonian is
The p and x can be measured in units of and , respectively. Rewriting the Hamiltonian as
the Schrödinger equation in these units takes the form
For the Wigner function, the Liouville equation is then
The solution to this equation has the form
This is a rotation in phase space around the origin, which can be written in matrix form as
The distribution is independent of time when invariant under rotations.
The time-independent Schrödinger equation is
and has the normalized solutions
is the Hermite polynomial of the order. This wave function is thus in the energy eigenstate and hence the Wigner function can be evaluated as:
This calculation results in
where
Since now is a function only of r, we can write . This satisfies the differential equation [69]:
Readily available in the literature [70], the solution to this equation has the form
where is the Laguerre polynomial [71]. This expression, invariant under rotations around the origin, can be written as [70]:
where and are the Hermite polynomials.
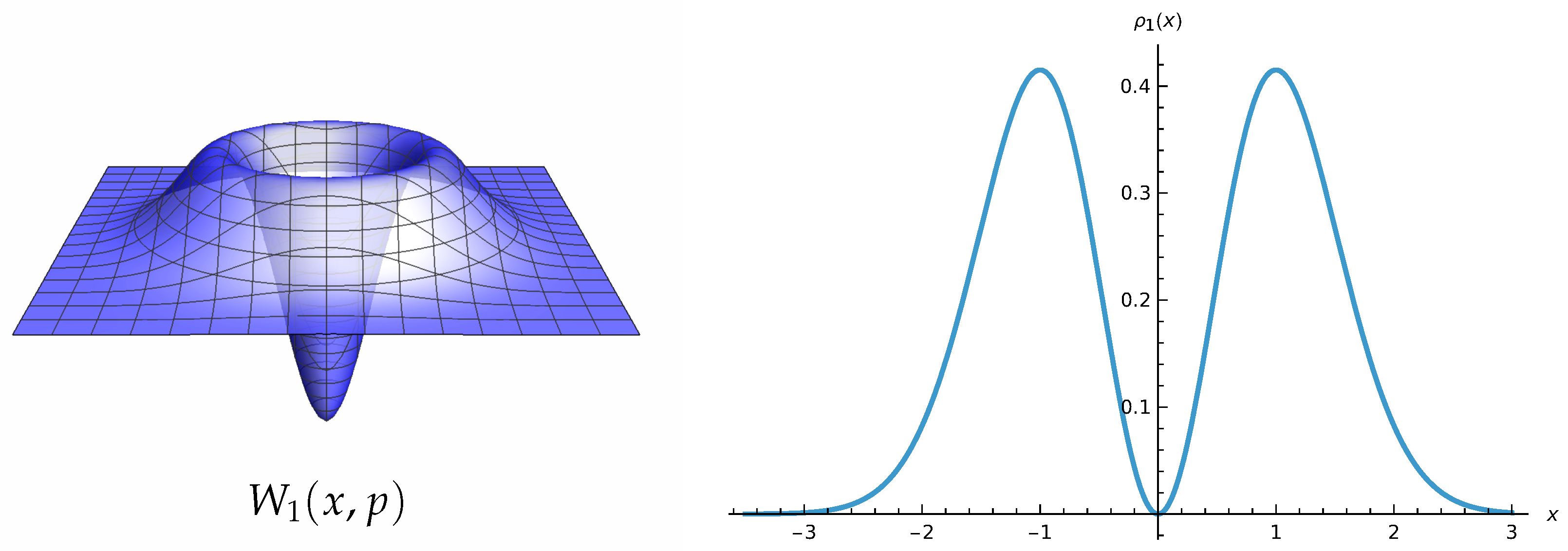
The Wigner function for the ground state is also to be drawn as the only state with no negative region:
For the first excited state, where ,
The second and third excited states, for and resulting from Equation (75), have the forms
respectively. These Wigner functions are illustrated in Figure 4.
Figure 4.
Wigner functions (with right-angle cross sections) of the harmonic oscillator for the ground state and for the first three excited states. The symmetry of the Wigner function with respect to x and p is apparent. It can also be observed that the higher the excited state, the more ripples the function has around the origin.
is positive everywhere in phase space. We see that is negative at the origin but is positive for sufficiently large values of . Both become vanishingly small for very large values of . Therefore, the probability density in x is always positive, although is negative around the origin. This is illustrated in Figure 5.
Figure 5.
The Wigner function for the harmonic oscillator in the first excited state. It is negative at the origin, becomes positive as increases, and becomes vanishingly small as becomes very large. If this Wigner function is integrated over p, then it becomes the quantum probability distribution in x, which is , and is positive for all values of x.
In [72], S.L. Bell discusses the relation between the negativity of the Wigner function and the issue of non-locality. It is claimed that, it is the negativity of the Wigner function that represents the true quantum nature of this formalism [73]. Thus, such a property is to be recognized as an advantage rather than an impediment [69].
The Wigner function for the one-dimensional harmonic oscillator has been discussed. In this coordinate system, it was shown that all excited-state Wigner functions are invariant under rotations. Now, our interest is in canonical transformations in quantum mechanics beginning in those states that are invariant under rotation. Thus, we start by making canonical transformations in phase space of the unit circle centered around the origin:
If the center is at , the equation is
This is then a translation of the circle in Equation (79). Now, we drop the translation from our consideration and use the generators of the symplectic group, , , , as given in Table A1 in two-by-two matrix form. These generators satisfy the commutation relations of Equation (31).
It is worthwhile to note here that given in Table A1 has all hyperbolic functions, while squeezes objects in the -plane, elongating/shrinking in the x- and p-directions, respectively. From these generators, we can construct the squeeze and rotation matrices:
The squeeze along the direction was given in Equation (26). If we perform the rotation on the circle of Equation (79) centered around the origin, it remains invariant. If the same rotation is applied to the circle of Equation (80), which is not centered around the origin, its effect is
where
This is a reflection of the transformation property given in Equation (17).
Under the transformation of , the circle of Equation (79) becomes a tilted ellipse:
and the circle of Equation (80) becomes a tilted and displaced ellipse:
with
These are area-preserving transformations. Equation (84) is a special case of Equation (85). The canonical transformation in quantum mechanics of the ground-state harmonic oscillator provides the basic mathematical language for coherent and squeezed states of light.
6. Coherent and Squeezed States of Light in Wigner’s Phase Space
The concept of free photons is well established in terms of their creation and annihilation operators, which can be defined in terms of mathematical descriptions of the energy levels of the harmonic oscillator. The harmonic oscillator in this case is not a mechanical harmonic oscillator but is defined in the space commonly known as the Fock space.
Let us therefore consider the operators
Then,
For the case of one-dimensional harmonic oscillator, the subscripts i and j are dropped. The harmonic oscillator differential equation can be written as
As seen in Equation (68), the solution of the harmonic oscillator wave function in the excited state is now written as
Here, is the Hermite polynomial. If our interest is in the quantum number n, it is more convenient to write this wave function as . Then,
We call and the step-down and step-up operators, respectively, for the harmonic oscillator states. In terms of these operators, the number operator is
This algebra is the starting point for the Fock space [74], where the number n serves as the number of particles or photons in a given state. The operator reduces the number of particles by one, and adds one. They are therefore known as the annihilation and creation operators, respectively. These operators are the basic mathematical device for quantum optics.
In quantum optics, states consisting of one or two photons are important, as in the case of quantum electrodynamics. However, equally important are both coherent and incoherent mixtures of multi-photon states.
It is known that the uncertainty product is minimum for the ground-state harmonic oscillator or for the zero-photon state in Fock-space language. The coherent state is a superposition of the multi-photon state which preserves the minimal-uncertainty product and which has a Poisson distribution in photon numbers. Since it has the minimum uncertainty, the wave function in Fock space takes a Gaussian form. The Gaussian form can change its width without altering the uncertainty product [75]. This change in width may change the Poisson distribution to a different distribution. The minimum-uncertainty states which do not have a Poisson distribution in photon number are called squeezed states.
The coherent state, represented here by , is defined as [76,77,78]
Here, the complex number is written as two real numbers and . This takes the form
where and are related by
The coherent state is normalized
The probability distribution for the photon number is written as . Thus, for the n-photon state, the probability distribution is
Therefore, the number of photons in the coherent state has a Poisson distribution. Ideal lasers can be formulated in terms of coherent states due to this very aspect of coherent states [5,79].
Using the Wigner phase-space picture, it is possible to study the coherent states of light. Here, the Wigner function is defined as [10]
in the two-dimensional space of x and p. This integral can be evaluated with the resulting Wigner function [68]
We note that this Wigner function produces the probability distribution functions:
where and are as in Equation (94). Therefore, the probability distribution is seen to be a Gaussian function for all possible values of . The center of the distribution depends on the parameter . The real part of the center of the distribution in the variable depends on the distribution in the x variable and the imaginary part depends on the distribution in the p variable. If the p variable is integrated out, the probability distribution in the x variable is:
Similarly, the probability distribution in the p variable is given by
The Wigner function of Equation (99) leads to
This means that and have overlaps, and hence the coherent state is not a complete orthonormal state but over-complete. If , both and vanish, and the Wigner function becomes
which is concentrated within a circular region around the origin. This is the Wigner function for the vacuum state.
The exponentiation of operators and products of exponentiations are often involved in all branches of physics. To this end, the Baker–Campbell–Hausdorff (BCH) relation is used [80]. The Wigner function of Equation (99) can be obtained from the vacuum-state Wigner function by making canonical transformations. Explicitly, by making a translation along the x-axis by and along the p-axis by , the Wigner function of Equation (99) can be obtained from the vacuum state. Hence, in the Wigner phase space, translations in the two orthogonal directions, namely, x and p, are being used. These generators in their differential forms can be written as
In this phase-space picture, and commute with each other. In addition, the rotation generator can be defined as
In Section 3, it is shown that , , and are the generators of the two-dimensional Euclidean group. Rotations around the origin form the one-parameter subgroup generated by . Translations generated by and form a two-parameter Abelian invariant subgroup. The translation operator applicable to the Wigner function is
which leads to
The Wigner function of Equation (99) is localized in the circle:
Therefore, all the instruments developed in Section 5 for canonical transformations of a circle are now applicable to the Wigner function for the coherent state.
Multiplying by , the circle of Equation (110) is rotated around the origin, with the resulting equation
where
As shown in Figure 6, the rotation results in only a translation of the circle centered at the origin to . It should be noted that the translated vacuum represented by a circle at the origin is a coherent state.
Figure 6.
For a Euclidean transformation in phase space, a rotation around the origin results in two successive translations [68].
Let us now write the transformation operators as three-by-three matrices applicable to the augmented space . As seen in Equations (18) and (19), they can be written as
Then, these matrices lead to
This demonstrates that the symmetry of the coherent state is that of the two-dimensional Euclidean group in the Wigner phase-space representation.
6.1. Single-Mode Squeezed States of Light
The squeeze and rotation generators used here are those given in Equation (31). These generators are provided in Table A1 and satisfy the commutation relations that form the Lie algebra for the group. When applied to the Wigner function, the rotation generator has the form:
The squeeze generators take the form
They satisfy the same commutation relations in phase space as given in Equation (31).
For the squeezed state, the Wigner function takes the following form:
We can obtain this by applying the squeeze operator
to the Wigner function for a coherent state given in Equation (99). Unlike in the case of coherent states, the distribution for a squeezed state is elliptic. The area in phase space of this ellipse is the same as that of the circle. The squeezed state is also a minimum-uncertainty state.
Suppose the squeeze is made along the direction that makes an angle with the x-axis; then, the squeeze operator is
In view of Equation (116), we have:
Therefore, two parameters are needed, namely, and . These parameters can be given by one complex variable , where is defined as , and describes the squeezing direction. Here, describes the strength of the squeezing, with and for all real . The single squeezed state is obtained from
Squeezes alone do not form a group; rotations must be added to form a group. Two such groups have already been mentioned, namely, the Lorentz group and the symplectic group . The matrix form of the squeeze operator, where we use Equation (19) for , is identical to that of Equation (26). This is applicable to the column vector of .
As was seen in Section 3, the group of linear canonical transformations in two-dimensional phase space consists of translations, rotations, and squeezes. Translations and rotations can form a group, for example, the two-dimensional Euclidean group . Equally, rotations and squeezes can form a group, for example, and . Translations form their own subgroup. It was shown in Section 3 that translations formed an invariant subgroup. Now, we wish to examine squeezes and translations. A simple matrix algebra leads to
with
Hence, the translation does not commute with squeezes. However, once commuted, it still remains an element of the translation subgroup even though its parameters are changed. This is a manifestation of the fact that the translation subgroup is an invariant subgroup. Equation (122) can be written as
The product of squeezes, rotations, and translations constitute the most general form of canonical transformations in quantum mechanics. Hence, from Equation (119) and Equation (124), the most general form is written as a translation followed by a squeeze and a rotation. If written as and operated on the vacuum state, R does not have any effect. Thus, a translation of a squeezed vacuum is the most general form applicable to the vacuum.
6.2. Squeezed Vacuum
The study of squeezed states as concluded in Section 6.1 therefore starts from the squeezed vacuum. The squeezed vacuum is now studied in detail. The form of the Wigner function for the squeezed vacuum is
It is a function of and . The squeezed vacuum and the first excited squeezed state are depicted in Figure 7.
Figure 7.
The Wigner function for the squeezed vacuum and the first excited squeeze. Here, and , where we have chosen and in the plot. When compared with the ground and the first excited state of the Wigner functions in Figure 4, it is seen now that the axial symmetry is lost, and the effect of the squeeze is apparent through the elliptical form of the distribution function.
Suppose now that we have a function defined in the Wigner phase space. The expectation value of is
The subscript zero is used to indicate that the expectation value is taken for the squeezed vacuum. Because the volume element is invariant under canonical transformations, the integral is also invariant under canonical transformations. If the coordinate is rotated to align the major axis of the vacuum state with the x or p axis, then
where
Therefore, and are zero, but
As a consequence,
This result is the same as obtained in the Schrödinger picture, frequently mentioned in the literature [81,82,83]. The above quantity cannot be greater than 1/4 in order for the squeezed state to be a minimal-uncertainty state. It is possible to resolve this problem.
For this purpose, we refer to Figure 8. Canonical transformations in quantum mechanics are allowed in the phase-space picture. The rotation of to
is indeed a canonical transformation in quantum mechanics [84]. This expression gives the minimal-uncertainty product. It is now possible to quantify in phase space the uncertainty in terms of the area where the Wigner function is concentrated. This is very similar to the wave packet spread where the amount of uncertainty is constant in time, while, in the Schrödinger picture, the uncertainty product increases as time progresses or regresses. The wave packet spread was discussed in detail in Section 4.
Figure 8.
Pictured is the squeezed vacuum and vacuum states. Here, the circle corresponds to the vacuum state, which is a coherent state, and the tilted ellipse is for the squeezed vacuum. The squeezed vacuum is not a zero-photon state but is a minimum-uncertainty state in the sense that the area of the ellipse is the same as that of the circle. This interpretation is similar to the case of wave-packet spreads discussed in Section 4.
The photon number and the (photon number)2 operators are, of all the operators in quantum mechanics, among the two most important operators in quantum optics. The number operator in the Schrödinger picture has the form
Hence, in phase space, the number operator is
Therefore, the expectation value, in the phase-space picture, of this operator is
The multiplication of two number operators is not straightforward in the quantum phase space; thus, for , we resort to the Moyal product [85,86,87], which in our case is . Then, we obtain
to evaluate the expectation value
Consider next , which from the expressions given in Equations (125) and (133) can be written as
As is invariant under rotations, the integral in Equation (137) can be reduced to
Equation (138) can be written now as the vacuum expectation value of :
The result is
This Equation (140) vanishes when , showing that, in an unsqueezed vacuum, the number of photons is zero.
Now, is calculated, as is invariant under rotations,
The evaluation of this integral leads to
Equation (142) vanishes when , since is seen to be independent of the direction of the squeeze. From this, we can calculate
From Equations (140) and (142), we have
Within the framework of the Schrödinger picture, it is possible to derive this same result. The advantage of using the phase-space picture is that it allows the use of symmetry properties in phase space. For example, let us go back to Figure 8. In integrating over the entire phase space, we can use the coordinate system in which the major or minor axis of the ellipse coincides with the coordinate axis. The integration is also invariant under translations in phase space.
7. Symmetries of Two-Mode States
The two-mode coherent photon state has occupied a central role in optical sciences since 1976 [88]. States having two different photons have a pivotal role in quantum physics. They are variously called two-photon coherent states, squeezed states, or two-photon entangled states. The two-photon state can be denoted as
The most general form for this two-mode state often takes the form
When , it is conventionally expressed as:
Here, is a unitary operation on the state, whose generator is
in terms of the operators in Fock space. We do not delve any further into the treatment of the symmetries of two-mode or squeezed states in Fock space, which can readily be found in [89] since our main focus is on the Wigner functions and on their symmetry properties. Nevertheless, for completeness, we give in Appendix B the equivalences of these generators in both spaces, i.e., in phase space and in Fock space.
It was shown in Section 3 that the algebraic property of the group of homogeneous linear canonical transformations in quantum mechanics is the same as that of the Lorentz group and the symplectic group .
We shall see that the basic symmetry of two-mode squeezed states is that of . In the laboratory, most squeezed states produced are two-mode states. Nevertheless, for practical applications, specifically when applied in laboratories and technological environments, the basic symmetry of interest is still [90,91,92], which is isomorphic to [93,94,95,96].
Wigner Functions and the Symmetries of Two-Mode States
To define the symmetry of two different modes, we need the four-dimensional Wigner function given, in a slightly unconventional order, by
Our interest focuses on the Wigner function for the two-mode vacuum state:
Here, we note that the four-dimensional phase space can therefore be divided into two two-dimensional spaces in many different ways as we see below.
The Wigner phase-space representation of quantum mechanics [5,10] allows a more thorough study of the symmetry problems of the two-mode state. The Wigner phase-space distribution function in this two-mode state is defined as
where the density matrix is defined as [66]:
If the variable is not observed, this density matrix becomes
and the trace of this density matrix is one:
This two-mode state has a vacuum state that corresponds to the two-harmonic oscillator system. The ground state of the two-harmonic oscillator system has the wave function:
Thus, the density matrix is
The Wigner function corresponding to the ground state is presented in Equation (150), where it is defined in the four-dimensional phase space. A set of rotation operators can be defined as
generates separated rotations in the spaces of and . The rotations are in the same direction. generates rotations in the spaces of and in the same direction. and generate rotations in the and spaces. The rotations are in the same direction for and in the opposite directions for .
It is possible to rewrite the boost operators , , and as
Now, , , and satisfy the set of commutation relations for -like transformations in the and spaces separately. Likewise, the subgroups generated by and by perform -like transformations in two separate two-dimensional spaces.
To obtain the complete symmetry for the two-mode squeezed states consisting of the Lorentz group , also known as the (3 + 2) de Sitter group, it is necessary to include one more set of three boost generators, , , and . These generators have the form:
Their commutation relations with the rotation generators are given by:
for , and . Transformations generated by together with are those of the Lorentz group. See Appendix A for the formal definition of the Lorentz group. These transformations are not separable into two two-dimensional phase spaces. However, it is possible to transform each into by a rotation generated by , while the ’s remain invariant under the same rotation.
It is now possible to consider the -like subgroup generated by , and where this subgroup also performs transformations in two separate two-dimensional phase spaces. As for the groups , and the subgroups, is separable in , while and as well as and and are separable in . There are altogether nine -like subgroups in the -like symmetry group of two-mode squeezed states. They are either separable or can be transformed into separable representations.
The ten generators defined in this section for the group also serve as the generators for the group . In his 1963 paper [97], Dirac defined the ten generators of , , , and where i equals with the addition of , in terms of the annihilation and creation operators and . For the relation of the phase-space generators defined in Equations (157)–(159) to Dirac’s generators, see Appendix B. In addition, the commutation relations for the ten generators are given in Appendix B. The group has an important role in squeezed states of light, polarization optics, and when special relativity is incorporated with quantum mechanics [98,99,100].
The generators of this group are all defined as four-by-four traceless matrices with only imaginary elements. As the group contains a rotation subgroup in the form of the generators where , and two Lorentz subgroups (see Appendix A) in the form of the three boost generators with the rotation generators , and the with the rotation generators , this group is isomorphic to . Thus, the group is also the symmetry group for two Wigner phase spaces.
8. Overlap of Wigner Functions and Squeezed States of Light
In quantum mechanics it is compelling to obtain measurable quantities. The quantity is directly measurable and is derived from the overlap of two different states. Here, and are wave functions for two different squeezed states. As a simple case, one can consider the transition probability of to , where they are one-mode squeezed states. This can be expressed as
Since we are dealing with wave functions, the normalization constant is for the integration of two Wigner functions. From Equation (131), we have for the ground state where is the squeeze parameter
For the squeeze compressing the p-axis, we have . This squeeze is in the opposite direction to the squeeze along the x-axis as the x-axis is elongated. Hence, the overlap becomes
Two different types of overlap are depicted in Figure 9. The overlap depicted on the left of Figure 9 results from Equation (163). On the right of this figure, we see a representation of an overlap between a translated squeeze and a rotated squeeze. All squeezed pictures are initially elongated along the x-axis and contracted along the p-axis before any rotation or translation is applied.
Figure 9.
Overlapping Wigner functions. On the left, the blue ellipse represents a squeezed state, while the red ellipse represents a rotated squeeze in the phase space. On the right, the red ellipse represents a rotated squeeze in the phase space, while the ellipse on the top is for the translated squeeze. The probability of the transition of one squeezed state into another is encoded in the overlap. It is seen that the overlapping regions differ depending on the type of the states involved.
For two-mode squeezed states, the overlap can be written as , where and are two coherent states as defined in Equation (93), and are defined as in Equation (121). The measurable quantity, as given in Equation (161), in terms of the corresponding Wigner functions is
This measures the transition probability, which literally comes from the overlap of distribution functions. Because of the canonical invariance, the integral in Equation (164) can be brought to the form
As for other properties of the two-mode state, the overlap integral of Equation (161) can be generalized to
If the number operator is an addition of those for the first and second modes, the generalization of the expectation value is straightforward. For example,
where
Likewise,
As can be seen above, the integration is trivial over one of the modes. Then, with the expression for the Wigner function
we have
Now, the expectation value of the product of two number operators is
This has the form of a correlation function of the fields, often interpreted as an intensity correlation between the two modes. Using again Equation (170), we have
yielding
This is in fact , meaning that the photon numbers are not correlated.
It is also possible to calculate and . Due to the symmetry, we have with Equation (170):
The equations in Equation (175) are the same as we saw in Equations (140) and (142), respectively. This is due to the fact that the two-mode Wigner function in Equation (170) can be factorized, i.e., the modes are not entangled. Thus, is entirely determined by the reduced state of the first mode, since integrating over has traced out the second mode. In more general terms, any measurement on the first mode does not depend on an uncorrelated second mode.
9. Two Coupled Oscillators
Using two harmonic oscillators, the symmetries derived in Section 7 are examined. The total Hamiltonian of two harmonic oscillators can be separated into that of two independent systems if appropriate coordinate transformations are applied. As a result, all the transformation matrices can become diagonal. The Hamiltonian for each oscillator as given in Section 5 using Equations (61) and (62) is
for . Then, the total Hamiltonian can be written as
We can also consider
This Hamiltonian produces the same set of wave functions as the Hamiltonian .
While the Hamiltonian is invariant under rotations
is invariant under the squeeze transformations [101]:
where and were described in Section 3.
Now, we consider two diagonal squeeze matrices and applicable to the four-component vector . The coordinate transformation matrices operating on the above vector are
respectively. Referring to Section 3, performs non-canonical transformations while performs canonical transformations.
The ground-state Wigner function is given in Equation (150). Under the passive canonical transformation of , this Wigner function becomes:
The area of the phase space is preserved for each mode. As for the non-canonical transformation of , the Wigner function becomes [5,102,103]
The area of the first mode shrinks while the other expands. The product of these two areas remains constant. In both Wigner equations, the phase spaces are entangled unless . Recalling from Equation (43) that the Wigner function cannot be positive everywhere in phase space, there is an interesting article [47] which discusses the entanglement of two interacting qubits in phase space using the Wigner function’s negativity, continuous variable, and non-classicality. The article proposes an experiment to verify the method and results. Entanglement itself has been experimentally verified in the 1960s, and an article describing this experiment in detail, by the experimenter, is given in [104].
Density Matrix for Two Harmonic Oscillator States
The density matrix for the two harmonic oscillator states is now examined. The ground-state wave function of two coordinate variables can take the form
where this wave function corresponds to the vacuum state of two different photons. This function is still separable in the - and -coordinates and thus is not entangled.
Now, the coordinates are rotated and squeezed. Under the coordinate rotation
the wave function remains separable and is now written as
The squeeze transformation acts on the rotated coordinates as:
Carrying out these transformations, the wave function becomes
This wave function remains separable in the and variables unless both the and variables are non-zero, as indicated in Table 1.
Table 1.
Two entangled oscillators. Unless both parameters are non-zero, the variables and remain separable.
The density matrix is defined as
when all variables are measured [105]. This can be written as
This expression is consistent with the condition
for pure states, where
If no observations are made on the variable, the density matrix for is
where is replaced with x. The evaluation of this integral leads to
With this expression, the trace integral for this reduced state obtained by integrating over is given by
and becomes one, as it should be for all density matrices. As for , the result of the trace integral becomes
This is less than one for non-zero values of and . This is consistent with the general theory of density matrices. If and/or , the first oscillator is totally independent of the second oscillator, the system of the first oscillator is in a pure state, and becomes one. However, according to Table 1, the density matrix and therefore the harmonic oscillators become entangled when both and are non-zero and is also less than one.
We noted earlier that the density matrix is especially important when not all measurable variables are measured in laboratories. However, the space in which we cannot make measurements is entangled with the space in which we make measurements. It is possible to interpret this second space, which obviously has an effect on the first, as Feynman’s “rest of the universe” [106]. This effect is taken care of by partially integrating over the variables of the second space. The idea of Feynman’s rest of the universe also presents itself in Section 10, where we discuss the coupling of two concentric Poincaré spheres. These ideas often emerge in “open quantum systems” and are highly instrumental in measurement theory [107].
10. Density Matrix and the Poincaré Sphere
Among his many foundational contributions to mathematics and physics, Henri Poincaré introduced a geometric representation of the polarization states of light by mapping them to points on a sphere; now known as the Poincaré sphere [108]. In the conventional optical framework, three of the four Stokes parameters correspond to points on the surface of the Poincaré sphere, while the fourth parameter represents the total intensity. In the Lorentzian regime, it is shown that these four parameters transform as a four-vector, with the fourth parameter being the time-like component. The Stokes parameters are directly related to the coherency matrix, which in quantum mechanical terms is equivalent to the density matrix [109]. The off-diagonal elements of this matrix represent the degree of coherence (or decoherence) between orthogonal polarization or between quantum states.
Transformations under the two-by-two Lorentz group preserve the determinant of the coherency (or density) matrix and hence leave the decoherence parameter invariant. In the next section, we address how the issue of decoherence can be treated as a symmetry problem.
10.1. Stokes Vectors, Coherency Matrix and the Poincaré Sphere
We first dwell on the formulation of coherency between the two orthogonal electric fields:
where z is the propagation direction, and A and B are the amplitudes of the field along the x and y directions, respectively. The angle is the phase difference between the components.
The elements of the coherency matrix can be associated as follows [109,110]:
where
is the form of the matrix. Here, for some field, , is defined as
to be the time average. The absolute values of and , respectively, are given by the diagonal elements. If the two transverse components are not completely coherent, the off-diagonal elements could be smaller than the product of and . The degree of decoherence in the system is specified by with . The decoherence is minimum if t is zero and becomes maximum if t attains very large values. We then have the coherency matrix as [111]:
The transformation matrices applicable to the Jones vector, derived from Equation (199), are the two-by-two representations of the Lorentz group [68]. In this section, we are particularly interested in the transformation matrices as applicable to the coherency matrix.
The determinant of the above coherency matrix is calculated to be
and its trace is obtained by
From the components of the coherency matrix, it proves to be useful to introduce the following four quantities:
They are called Stokes parameters, and the four-by-four transformation matrices applicable to these parameters are widely known as Mueller matrices [110,112,113]. These matrices are responsible for the relationship between polarization states of the incident light and the emerging light after passing through any number and any type of optical elements, such as polarizers, waveplates, and scatterers. It is by employing the Mueller matrices that we can perform Lorentz transformations on the four Stokes parameters. Indeed, Stokes parameters behave as the components of a four-vector [108].
Now, using Equation (203) and Equation (206), the components of this four-vector are found to be:
Conversely, the coherency matrix can succinctly be constructed from Stokes parameters and the Pauli spin matrices as
where is the two-by-two identity matrix. There is a close relation between the coherency matrix C and the density matrix [15]:
which henceforth provides the relation between the Stokes parameters and the density matrix. It is also well known that the Stokes vectors can be mapped to the Poincaré sphere.
Originally the Poincaré sphere proposed by Henri Poincaré was a three-dimensional object for representing the polarization state of light. Three of the Stokes vectors correspond to Cartesian coordinates. The radius of the Poincaré sphere is given in terms of these three Stokes vectors as:
While is known to represent light intensity, it can be considered to be the time-like component of a four-vector. We use this property of the Stokes vector to devise a second concentric sphere, the radius of which is taken to be . Within the framework of the Lorentz group the relation between these two radii, namely, , is an invariant and hence is the determinant of the density matrix.
10.2. Two Concentric Poincaré Spheres
We noted that the determinant of the density matrix was invariant in the Lorentzian regime and could not tackle the decoherence process with the decaying of the off-diagonal components. As a result, the question arises as to whether this process can be reformulated by incorporating the symmetry properties of a larger Lorentz group. In the following, we discuss and address this issue in detail.
In view of Equations (207) and (210), the radius r of the sphere is rewritten as
which describes the conventional Poincaré sphere. However, the four-vector in Equation (207), in addition to the space-like components, has a time-like component which provides another radius
defining an outer sphere concentric to the inner sphere. The quantity is Lorentz-invariant and is equal to the value of the determinant in Equation (203). The t parameter cannot be changed in the Lorentzian regime, therefore cannot deal with the decoherence process by the decaying of the off-diagonal components. However, this restriction can be released, when the symmetry features of a larger Lorentz group is introduced, particularly the group.
Now, when , the inner radius is equal to the outer radius. When t is sufficiently large, we have
Let us introduce a spherical coordinate system and identify the components of with those as
Since the Lorentz symmetry allows rotations in this three-dimensional scheme, with an appropriate rotation, the four-vector can be brought to
The rotations do not change the radii of the outer and inner spheres; thus, s and r remain invariant. On the other hand, if the above four-vector is boosted, we have
We see that this transformation changes the outer and inner radii but keeps invariant. One can choose the value of such that [114]
which leads to . Then, using Equations (211) and (212), the four-vector on the right-hand side of Equation (216) becomes
Lorentz transformations bring the Poincaré sphere to a one-number system.
Now, we see that it is possible to change the value of in the above expression by changing the time variable t. This can be done by considering the rotation matrix between the two time-like coordinates of . Let us consider the transformation of a five-vector by this rotation
The invariant quantity in this larger regime is . The group has two Lorentzian subgroups, where their respective four-vectors are expressed as
We compare the four-vector in Equation (218) with Equation (220) above and identify the non-zero components. Then, we have
which allows variable radii for the Poincaré spheres as illustrated in Figure 10. Thus, we can consider the relations
by the redefinition of as v and since we have .
Figure 10.
Variable radius of the Poincaré sphere. From Equations (212) and (222), the variable radius R takes its maximum value when . It becomes minimum when the decoherency angle reaches . Its minimum value is as illustrated in the left plot. The degree of polarization is maximum when and is minimum when . According to Equation (213), becomes 0 when ; thus, the minimum value of R becomes zero, as indicated in the right plot. Its maximum value is still [115].
Let us now examine the diagonalization of the density matrices. For this purpose, the amplitudes are redefined as
Thus, the density matrix is rewritten as
Following a similar procedure for , they become
when the angle is conveniently chosen to be . In addition, the normalization condition is maintained. These can now be diagonalized to take the forms
The expressions in these forms give a better interpretation for the entropy in their respective domains. Von Neumann defined the entropy by [66]:
For the density matrix , the entropy becomes [116,117,118]:
The entropy of this space is a monotonically increasing function of . We also see that if the entropy is zero, the system is completely coherent with . When the system is totally incoherent with , the entropy takes the maximum value of .
In a similar manner, the entropy of the second space can be expressed as
The entropy of this second space, unlike the first one, is a decreasing function of . The first of those belongs to the part of the universe in which we make measurements, while the second is in the “rest of the universe”, as was discussed by von Neumann himself in [56]. The increase in entropy in the first space can be interpreted as the loss of energy in the second. There is a decoherence–recoherence process unfolding in these coupled universes. Yet, the sum of the entropies is not a conserved quantity of the total system. This should not be problematic as the second space may not be a physical space but falls into the description of von Neumann’s “rest of the universe”. On the other hand, we can note that the sum of the determinants of the density matrices, , is independent of the decoherency angle and thus, in that respect, is a conserved quantity.
It is worthwhile to mention that in quantum mechanics and computing, there is an analogous sphere known as the Bloch sphere, a geometrical visualization of a pure state space of a two-level quantum mechanical system. In that context, states are replaced by qubits, which are the basic units of quantum information [119]. Quantum states of the Bloch sphere are not necessarily pure. In realistic settings, pure states eventually interact with the environment leading to the emergence of mixed states. Mixed quantum states are located in the interior of the unit sphere, meaning that they are contained within the Bloch sphere. Therefore, the problem of a variable radius also arises in this realm. From a mathematical point of view, the normalization condition of the states can be relaxed to generate mixed states.
11. Conclusions
In this paper, we started by defining the classical and quantum phase spaces. Canonical transformations were then presented, after which the Wigner distribution function and the associated density matrix were discussed, followed by the harmonic oscillator in the Wigner phase space. Coherent and single mode squeezed states of light and the squeezed vacuum were studied using the Wigner functions, and the form of the Wigner function from which the squeezed vacuum is derived was discussed using the Wigner phase space. Then, the symmetries of two-mode states of light were elucidated, and it was shown that the four-dimensional Wigner function was required. Our treatment suggests that the Wigner phase-space representation of quantum mechanics can provide a more thorough examination of the two-mode squeezed state, thereby rendering the associated symmetry properties more transparent. We then employed the overlap of the Wigner distribution function in this four-dimensional space to study two-mode squeezed states of light. Two coupled harmonic oscillators including the way in which they become entangled as well as the density matrix associated with these coupled harmonic oscillators were studied. As an example of the use of the density matrix, we presented the Poincaré sphere with the Stokes parameters forming a four-vector. It was shown that a larger symmetry group, namely, , is required, since Lorentz invariance in the framework precludes any change in decoherence, whereas the description of the Poincaré sphere derived from the Stokes vectors inherently involves a changing degree of decoherence. In this work, we made extensive use of Lie groups , , , , , , and subgroups to first characterize and then exploit the symmetry properties of the Wigner functions and the density matrix. Although the results presented in this article are not new, they were drawn from earlier collaborative works by the authors and presented from a fresh point of view.
Author Contributions
Conceptualization, S.B. and M.E.N.; writing—original draft preparation, S.B. and M.E.N.; writing—review editing, S.B. and M.E.N.; visualization, S.B. and M.E.N. All authors have read and agreed to the published version of the manuscript.
Funding
This research received no external funding.
Data Availability Statement
No new data were created or analyzed in this article.
Acknowledgments
This work is dedicated to the memory of Young S. Kim of the University of Maryland, College Park, in recognition of his many years of collaboration filled with insights and ideas.
Conflicts of Interest
The authors declare no conflicts of interest.
Appendix A. The SO(3,1) Lorentz Group
The Lorentz group, , is a six-parameter Lie group. The generators of the group consist of the three rotation generators, , , and , which generate rotations about the x-, y-, and z-axis, respectively. These generators form the familiar rotation group and are a subgroup of . The three boost generators are , , and , which generate boosts along the x-, y-, and z-axis, respectively. They form six independent generators for the Lie algebra of the Lorentz group [120]. The commutation relations for these six generators form a closed set:
Thus, they form the Lie algebra for .
We must also consider , the covering group of the Lorentz group that is generated by:
where are the Pauli spin matrices defined by
The explicit forms of the operators in Equation (A2) are given in Table A1. The group is homomorphic (the mapping is onto but not one-to-one) to , namely, it is the double cover of .
Table A1.
Generators and transformation matrices of and . The transformation matrices of the Lorentz group are applicable to the Minkowskian space of .
Table A1.
Generators and transformation matrices of and . The transformation matrices of the Lorentz group are applicable to the Minkowskian space of .
| Generators of | Transformation Matrices | Generators of | Transformation Matrices |
|---|---|---|---|
Appendix B. Generators of SO(3,2) and Sp(4)
In 1963, Dirac [97] showed that the generators of the Lorentz group , which is isomorphic to the (3 + 2) de Sitter group, satisfy the following set of commutation relations:
This Lorentz group has ten generators and is applicable to the three spaces and two time dimensions. A five-by-matrix representation of this Lie algebra can be found in [121], where it is also discussed how this group is important in dealing with space-time symmetries. Below, Table A2 gives the expressions for the generators of in Fock space and the differential forms of the generators in the phase space of
Table A2.
Generators for and . These generators are applicable to two-mode squeezed states expressed in Fock space and in phase space, respectively. They satisfy the same commutation relations.
Table A2.
Generators for and . These generators are applicable to two-mode squeezed states expressed in Fock space and in phase space, respectively. They satisfy the same commutation relations.
| Generators | Fock Space | Differential Form in Phase Space |
|---|---|---|
References
- Goldstein, H. Classical Mechanics, 2nd ed.; Addison-Wesley Series in Physics; Addison-Wesley Pub. Co: Reading, MA, USA, 1980. (Originally Published 1952). [Google Scholar]
- Arnold, V.I. Mathematical Methods of Classical Mechanics, 2nd ed.; Number 60 in Graduate Texts in Mathematics; Springer: New York, NY, USA, 1997; (This is an English translation by K. Vogtmann and A. Weinstein of the Russian original edition: Maremaricheskie Merody Klassicheskoi Mekhaniki, Nauka, Moscow, 1974). [Google Scholar]
- Abraham, R.; Marsden, J.E. Foundations of Mechanics, 2nd ed.; AMS Chelsea Pub./American Mathematical Society: Providence, RI, USA, 2008. (Originally published 1978; OCLC: ocn191847156). [Google Scholar]
- Xu, F.; Martens, C.C.; Zheng, Y. Entanglement dynamics with a trajectory-based formulation. Phys. Rev. A 2017, 96, 022138. [Google Scholar] [CrossRef]
- Kim, Y.S.; Noz, M.E. Phase Space Picture of Quantum Mechanics: Group Theoretical Approach; Number 40 in Lecture Notes in Physics Series; World Scientific Publishing Co.: Singapore; Hackensack, NJ, USA, 1991. [Google Scholar]
- Zachos, C.K.; Fairlie, D.B.; Curtright, T.L. Quantum Mechanics in Phase Space: An Overview with Selected Papers; World Scientific Series in 20th Century Physics; World Scientific: Singapore, 2005; Volume 34. [Google Scholar] [CrossRef]
- Weyl, H. The Classical Groups: Their Invariants and Representations, 2nd ed.; Princeton Landmarks in Mathematics and Physics Mathematics; Princeton University Press: Princeton, NJ, USA, 1997. (Originally published 1947). [Google Scholar]
- Gilmore, R. Lie Groups, Lie Algebras, and Some of Their Applications; Dover Publications: Mineola, NY, USA, 2005; (Originally published: 1974, John Wiley and Sons, New York, NY, USA). [Google Scholar]
- Guillemin, V.; Sternberg, S. Symplectic Techniques in Physics, reprinted ed.; Cambridge University Press: Cambridge, UK, 2001. (Originally published 1984; OCLC: 248721606). [Google Scholar]
- Wigner, E.P. On the Quantum Correction For Thermodynamic Equilibrium. Phys. Rev. 1932, 40, 749–759. [Google Scholar] [CrossRef]
- Neumann, J.v. Wahrscheinlichkeitstheoretischer Aufbau der Quantenmechanik. Nachrichten Ges. Wiss. Göttingen Math.-Phys. Kl. 1927, 1927, 245–272. [Google Scholar]
- Neumann, J.v. Thermodynamik quantenmechanischer Gesamtheiten. Nachrichten Ges. Wiss. Göttingen Math.-Phys. Kl. 1927, 1927, 273–291. [Google Scholar]
- Landau, L.D. Das Dämpfungsproblem in der Wellenmechanik. Z. Phys. 1927, 45, 430–441. [Google Scholar] [CrossRef]
- Dirac, P.A.M. Note on Exchange Phenomena in the Thomas Atom. Math. Proc. Camb. Philos. Soc. 1930, 26, 376–385. [Google Scholar] [CrossRef]
- Blum, K. Density Matrix Theory and Applications, 3rd ed.; Number 64 in Springer Series on Atomic, Optical, and Plasma Physics; Springer: Berlin/Heidelberg, Germany, 2012. (Originally published 1981). [Google Scholar]
- Fano, U. A Stokes-Parameter Technique for the Treatment of Polarization in Quantum Mechanics. Phys. Rev. 1954, 93, 121–123. [Google Scholar] [CrossRef]
- Leonhardt, U. Measuring the Quantum State of Light; Cambridge Studies in Modern Optics; Cambridge University Press: Cambridge, UK; New York, NY, USA, 1997. [Google Scholar]
- Schleich, W.P. Quantum Optics in Phase Space, 1st ed.; Wiley: Hoboken, NJ, USA, 2001. [Google Scholar] [CrossRef]
- Simon, R.; Mukunda, N. Optical phase space, Wigner representation, and invariant quality parameters. J. Opt. Soc. Am. A 2000, 17, 2440–2463. [Google Scholar] [CrossRef]
- Colas, T.; Grain, J.; Vennin, V. Four-mode squeezed states: Two-field quantum systems and the symplectic group Sp(4,R). Eur. Phys. J. C 2022, 82, 6. [Google Scholar] [CrossRef]
- ATLAS Collaboration. Search for heavy Majorana or Dirac neutrinos and right-handed W gauge bosons in final states with charged leptons and jets in pp collisions at = 13 TeV with the ATLAS detector. Eur. Phys. J. C 2023, 83, 1164. [Google Scholar] [CrossRef]
- Mari, A.; Eisert, J. Positive Wigner Functions Render Classical Simulation of Quantum Computation Efficient. Phys. Rev. Lett. 2012, 109, 230503. [Google Scholar] [CrossRef] [PubMed]
- Bianucci, P.; Miquel, C.; Paz, J.; Saraceno, M. Discrete Wigner functions and the phase space representation of quantum computers. Phys. Lett. A 2002, 297, 353–358. [Google Scholar] [CrossRef]
- Miquel, C.; Paz, J.P.; Saraceno, M. Quantum computers in phase space. Phys. Rev. A 2002, 65, 062309. [Google Scholar] [CrossRef]
- Sánchez-Soto, L.L.; Muñoz, A.; De La Hoz, P.; Klimov, A.B.; Leuchs, G. Phase Space Insights: Wigner Functions for Qubits and Beyond. Appl. Sci. 2025, 15, 5155. [Google Scholar] [CrossRef]
- Ng, K.L.; Polkinghorne, R.; Opanchuk, B.; Drummond, P.D. Phase-space representations of thermal Bose-–Einstein condensates. J. Phys. A Math. Theor. 2019, 52, 035302. [Google Scholar] [CrossRef]
- Liang, P.; Marthaler, M.; Guo, L. Floquet many-body engineering: Topology and many-body physics in phase space lattices. New J. Phys. 2018, 20, 023043. [Google Scholar] [CrossRef]
- Yuan, Y.; Li, K.; Wang, J.H.; Ma, K. The Wigner Functions for a Spin-1/2 Relativistic Particle in the Presence of Magnetic Field. Int. J. Theor. Phys. 2010, 49, 1993–2001. [Google Scholar] [CrossRef]
- Mahlein, M.; Barioglio, L.; Bellini, F.; Fabbietti, L.; Pinto, C.; Singh, B.; Tripathy, S. A realistic coalescence model for deuteron production. Eur. Phys. J. C 2023, 83, 804. [Google Scholar] [CrossRef]
- Baker, G.A.; McCarthy, I.E.; Porter, C.E. Application of the Phase Space Quasi-Probability Distribution to the Nuclear Shell Model. Phys. Rev. 1960, 120, 254–264. [Google Scholar] [CrossRef]
- Lee, H.W. Theory and application of the quantum phase-space distribution functions. Phys. Rep. 1995, 259, 147–211. [Google Scholar] [CrossRef]
- Kurtsiefer, C.; Pfau, T.; Mlynek, J. Measurement of the Wigner function of an ensemble of helium atoms. Nature 1997, 386, 150–153. [Google Scholar] [CrossRef]
- Brody, D.C.; Graefe, E.M.; Melanathuru, R. Phase-Space Measurements, Decoherence, and Classicality. Phys. Rev. Lett. 2025, 134, 120201. [Google Scholar] [CrossRef] [PubMed]
- O Connell, R.F. Wigner distribution function approach to dissipative problems in quantum mechanics with emphasis on decoherence and measurement theory. J. Opt. B Quantum Semiclassical Opt. 2003, 5, S349–S359. [Google Scholar] [CrossRef]
- Chun, Y.J.; Lee, H.W. Measurement-induced decoherence and Gaussian smoothing of the Wigner distribution function. Ann. Phys. 2003, 307, 438–451. [Google Scholar] [CrossRef]
- Zurek, W.H. Decoherence, einselection, and the quantum origins of the classical. Rev. Mod. Phys. 2003, 75, 715–775. [Google Scholar] [CrossRef]
- Zurek, W.H. Sub-Planck structure in phase space and its relevance for quantum decoherence. Nature 2001, 412, 712–717. [Google Scholar] [CrossRef]
- Rundle, R.P.; Everitt, M.J. Overview of the Phase Space Formulation of Quantum Mechanics with Application to Quantum Technologies. Adv. Quantum Technol. 2021, 4, 2100016. [Google Scholar] [CrossRef]
- Seyfarth, U.; Klimov, A.B.; Guise, H.D.; Leuchs, G.; Sanchez-Soto, L.L. Wigner function for SU(1,1). Quantum 2020, 4, 317. [Google Scholar] [CrossRef]
- Cahill, K.E.; Glauber, R.J. Density Operators and Quasiprobability Distributions. Phys. Rev. 1969, 177, 1882–1902. [Google Scholar] [CrossRef]
- Gerry, C.C.; Knight, P. Introductory Quantum Optics, 2nd ed.; Cambridge University Press: Cambridge, UK; New York, NY, USA, 2024. [Google Scholar]
- Linowski, T.; Rudnicki, L. Relating the Glauber-Sudarshan, Wigner, and Husimi quasiprobability distributions operationally through the quantum-limited amplifier and attenuator channels. Phys. Rev. A 2024, 109, 023715. [Google Scholar] [CrossRef]
- Andreev, V.A.; Davidović, D.M.; Davidović, L.D.; Davidović, M.D.; Man’ko, V.I.; Man’ko, M.A. A transformational property of the Husimi function and its relation to the wigner function and symplectic tomograms. Theor. Math. Phys. 2011, 166, 356–368. [Google Scholar] [CrossRef]
- Weedbrook, C.; Pirandola, S.; García-Patrón, R.; Cerf, N.J.; Ralph, T.C.; Shapiro, J.H.; Lloyd, S. Gaussian quantum information. Rev. Mod. Phys. 2012, 84, 621–669. [Google Scholar] [CrossRef]
- Braunstein, S.L.; Van Loock, P. Quantum information with continuous variables. Rev. Mod. Phys. 2005, 77, 513–577. [Google Scholar] [CrossRef]
- Braunstein, S.L.; Pati, A.K. (Eds.) Quantum Information with Continuous Variables; Kluwer Academic Publishers: Dordrecht, The Netherlands, 2003. [Google Scholar]
- Rahman, A.U.; Liu, A.X.; Abd-Rabbou, M.Y.; Qiao, C.F. From Local Nonclassicality to Entanglement: A Convexity Law for Single-Excitation Dynamics. arXiv 2025, arXiv:2511.10470. [Google Scholar] [CrossRef]
- Flũhmann, C.; Nguyen, T.L.; Marinelli, M.; Negnevitsky, V.; Mehta, K.; Home, J.P. Encoding a qubit in a trapped-ion mechanical oscillator. Nature 2019, 566, 513–517. [Google Scholar] [CrossRef]
- Campagne-Ibarcq, P.; Eickbusch, A.; Touzard, S.; Zalys-Geller, E.; Frattini, N.E.; Sivak, V.V.; Reinhold, P.; Puri, S.; Shankar, S.; Schoelkopf, R.J.; et al. Quantum error correction of a qubit encoded in grid states of an oscillator. Nature 2020, 584, 368–372. [Google Scholar] [CrossRef]
- Vlastakis, B.; Kirchmair, G.; Leghtas, Z.; Nigg, S.E.; Frunzio, L.; Girvin, S.M.; Mirrahimi, M.; Devoret, M.H.; Schoelkopf, R.J. Deterministically Encoding Quantum Information Using 100-Photon Schrödinger Cat States. Science 2013, 342, 607–610. [Google Scholar] [CrossRef]
- Hofheinz, M.; Wang, H.; Ansmann, M.; Bialczak, R.C.; Lucero, E.; Neeley, M.; O’Connell, A.D.; Sank, D.; Wenner, J.; Martinis, J.M.; et al. Synthesizing arbitrary quantum states in a superconducting resonator. Nature 2009, 459, 546–549. [Google Scholar] [CrossRef]
- Lo, C.F.; Sollie, R. Generalized multimode squeezed states. Phys. Rev. A 1993, 47, 733–735. [Google Scholar] [CrossRef]
- Simon, R.; Mukunda, N.; Dutta, B. Quantum-noise matrix for multimode systems: U(n) invariance, squeezing, and normal forms. Phys. Rev. A 1994, 49, 1567–1583. [Google Scholar] [CrossRef]
- Ma, L.; Zhang, Y.D.; Pan, J.W.; Wang, X.B. THE GENERAL EXPONENTIAL QUADRATIC MULTIMODE SQUEEZED STATES. Mod. Phys. Lett. A 1995, 10, 837–840. [Google Scholar] [CrossRef]
- Dai, S.; Kang, Q.; Hu, L.; Liu, C.; Zhao, T. Entanglement Improvement of Three-mode Squeezed Vacuum State Via Number-conserving Operation. Int. J. Theor. Phys. 2025, 64, 158. [Google Scholar] [CrossRef]
- Feynman, R.P. Statistical Mechanics: A Set of Lectures; Advanced Book Classics; Westview Press: Boulder, CO, USA, 1998. (Originally published 1972 by Benjamin Cummings, Reading, MA, USA; OCLC: Ocm60679997). [Google Scholar]
- Kim, Y.S.; Wigner, E.P. Canonical transformation in quantum mechanics. Am. J. Phys. 1990, 58, 439–448. [Google Scholar] [CrossRef]
- Wigner, E.P. On Unitary Representations of the Inhomogeneous Lorentz Group. Ann. Math. 1939, 40, 149–204. [Google Scholar] [CrossRef]
- Başkal, S.; Kim, Y.S.; Noz, M.E. Theory and Applications of the Poincaré Group, 2nd ed.; Springer Nature: Cham, Switzerland, 2024. [Google Scholar] [CrossRef]
- Perelomov, A. Generalized Coherent States and Their Applications; Springer: Berlin/Heidelberg, Germany, 1986; OCLC: 851731914. [Google Scholar]
- Han, D.; Kim, Y.S.; Son, D. E(2)–like little group for massless particles and neutrino polarization as a consequence of gauge invariance. Phys. Rev. D 1982, 26, 3717–3725. [Google Scholar] [CrossRef]
- Gerry, C.C. Remarks on the use of group theory in quantum optics. Opt. Express 2001, 8, 76–85. [Google Scholar] [CrossRef]
- Wünsche, A. Symplectic groups in quantum optics. J. Opt. B Quantum Semiclassical Opt. 2000, 2, 73. [Google Scholar] [CrossRef]
- Kramer, P.; Saraceno, M. Semicoherent states and the group ISp(2, R). Phys. A Stat. Mech. Its Appl. 1982, 114, 448–453. [Google Scholar] [CrossRef]
- Ellinas, D.; Bracken, A.J. Phase space regions operators and ISp(2) maps. J. Physics Conf. Ser. 2019, 1194, 012033. [Google Scholar] [CrossRef]
- Von Neumann, J.; Beyer, R.T.; Wheeler, N.A. Mathematical Foundations of Quantum Mechanics, new ed.; Princeton University Press: Princeton, NJ, USA, 2018; (Originally published: Princeton University Press, 1996, 1955, and in German by Springer, Berlin, Germany 1932; OCLC: on1004934776). [Google Scholar]
- Wigner, E.P. The general properties of the distribution function and remarks on its weakness. In Proceedings of the First International Conference on the Physics of Phase Space, College Park, MD, USA, 20–23 May 1986; Kim, Y.S., Zachary, W.W., Eds.; Univeristy of Maryland: College Park, MD, USA, 1987; pp. 161–170. [Google Scholar]
- Başkal, S.; Kim, Y.; Noz, M. Mathematical Devices for Optical Sciences; IOP Publishing: Bristol, UK, 2019; (OCLC: 1034620988). [Google Scholar]
- Hillery, M.; O’Connell, R.F.; Scully, M.O.; Wigner, E.P. Distribution functions in physics: Fundamentals. Phys. Rep. 1984, 106, 121–167. [Google Scholar] [CrossRef]
- Schleich, W.; Walls, D.F.; Wheeler, J.A. Area of overlap and interference in phase space versus Wigner pseudoprobabilities. Phys. Rev. A 1988, 38, 1177–1186. [Google Scholar] [CrossRef]
- Arfken, G.B.; Weber, H.J.; Harris, F.E. Mathematical Methods for Physicists: A Comprehensive Guide, 7th ed.; Elsevier: Amsterdam, The Netherlands; Boston, MA, USA, 2013; (Originally published in 1966). [Google Scholar]
- Bell, J.S. EPR Correlations and EPW Distributions. Ann. New York Acad. Sci. 1986, 480, 263–266. [Google Scholar] [CrossRef]
- Mallick, B.; Chakrabarty, S.; Mukherjee, S.; Maity, A.G.; Majumdar, A.S. Efficient detection of nonclassicality using moments of the Wigner function. Phys. Rev. A 2025, 111, 032406. [Google Scholar] [CrossRef]
- Fock, V. Quanten Elecktrodynamik. Phys. Z. Der Sov. 1934, 6, 425–469. [Google Scholar]
- Stoler, D. Equivalence Classes of Minimum Uncertainty Packets. Phys. Rev. D 1970, 1, 3217–3219. [Google Scholar] [CrossRef]
- Glauber, R.J. Coherent and Incoherent States of the Radiation Field. Phys. Rev. 1963, 131, 2766–2788. [Google Scholar] [CrossRef]
- Sudarshan, E.C.G. Equivalence of Semiclassical and Quantum Mechanical Descriptions of Statistical Light Beams. Phys. Rev. Lett. 1963, 10, 277–279. [Google Scholar] [CrossRef]
- Klauder, J.R.; Skagerstam, B.S. Coherent States; World Scientific Publishing Co.: Singapore; Hackensack, NJ, USA, 1985. [Google Scholar]
- Arecchi, F.T. Measurement of the Statistical Distribution of Gaussian and Laser Sources. Phys. Rev. Lett. 1965, 15, 912–916. [Google Scholar] [CrossRef]
- Van-Brunt, A.; Visser, M. Explicit Baker–Campbell–Hausdorff Expansions. Mathematics 2018, 6, 135. [Google Scholar] [CrossRef]
- Caves, C.M.; Schumaker, B.L. New formalism for two–photon quantum optics. I. Quadrature phases and squeezed states. Phys. Rev. A 1985, 31, 3068–3092. [Google Scholar] [CrossRef]
- Henry, R.W.; Glotzer, S.C. A squeezed-state primer. Am. J. Phys. 1988, 56, 318–328. [Google Scholar] [CrossRef]
- Fisher, R.A.; Nieto, M.M.; Sandberg, V.D. Impossibility of naively generalizing squeezed coherent states. Phys. Rev. D 1984, 29, 1107–1110. [Google Scholar] [CrossRef]
- Han, D.; Kim, Y.S.; Noz, M.E. Linear canonical transformations of coherent and squeezed states in the Wigner phase space. II. Quantitative analysis. Phys. Rev. A 1989, 40, 902–912. [Google Scholar] [CrossRef] [PubMed]
- Moyal, J.E. Quantum mechanics as a statistical theory. Math. Proc. Camb. Philos. Soc. 1949, 45, 99–124. [Google Scholar] [CrossRef]
- Curtright, T.; Fairlie, D.; Zachos, C. A Concise Treatise on Quantum Mechanics in Phase Space; G—Reference, Information and Interdisciplinary Subjects Series; World Scientific: Singapore, 2014. [Google Scholar]
- Mariño, M. Advanced Topics in Quantum Mechanics, 1st ed.; Cambridge University Press: Cambridge, UK, 2021. [Google Scholar] [CrossRef]
- Yuen, H.P. Two–photon coherent states of the radiation field. Phys. Rev. A 1976, 13, 2226–2243. [Google Scholar] [CrossRef]
- Başkal, S.; Kim, Y.S.; Noz, M.E. Poincaré Symmetry from Heisenberg’s Uncertainty Relations. Symmetry 2019, 11, 409. [Google Scholar] [CrossRef]
- Yurke, B.; McCall, S.L.; Klauder, J.R. SU(2) and SU(1,1) interferometers. Phys. Rev. A 1986, 33, 4033–4054. [Google Scholar] [CrossRef]
- Gilles, L.; Knight, P. Non–classical Properties of Two-mode SU(1,1) Coherent States. J. Mod. Opt. 1992, 39, 1411–1440. [Google Scholar] [CrossRef]
- Gerry, C.C.; Benmoussa, A. Two–mode coherent states for SU(1,1) ⊗ SU(1,1). Phys. Rev. A 2000, 62, 033812. [Google Scholar] [CrossRef]
- Chai, C.l. Two–mode nonclassical state via superpositions of two–mode coherent states. Phys. Rev. A 1992, 46, 7187–7191. [Google Scholar] [CrossRef]
- Campo, D.; Parentani, R. Inflationary Spectra, Decoherence, and Two–Mode Coherent States. Int. J. Theor. Phys. 2005, 44, 1705–1727. [Google Scholar] [CrossRef]
- Ren, G.; Zhang, W.h. Entanglement of a new type of two–mode photon–added entangled coherent state. J. Mod. Opt. 2019, 66, 1408–1415. [Google Scholar] [CrossRef]
- Ren, G.; Zhang, W. Nonclassicality of superposition of photon–added two–mode coherent states. Optik 2019, 181, 191–201. [Google Scholar] [CrossRef]
- Dirac, P.A.M. A Remarkable Representation of the 3 + 2 de Sitter Group. J. Math. Phys. 1963, 4, 901–909. [Google Scholar] [CrossRef]
- Simon, R.; Sudarshan, E.C.G.; Mukunda, N. Gaussian pure states in quantum mechanics and the symplectic group. Phys. Rev. A 1988, 37, 3028–3038. [Google Scholar] [CrossRef]
- Arvind; Dutta, B.; Mukunda, N.; Simon, R. The real symplectic groups in quantum mechanics and optics. Pramana 1995, 45, 471–497. [Google Scholar] [CrossRef]
- Chacón-Acosta, G.; García-Chung, A. The relation between the symplectic group Sp(4,R) and its Lie algebra: Its application in polymer quantum mechanics. Phys. Rev. D 2021, 104, 126006. [Google Scholar] [CrossRef]
- Feynman, R.P.; Kislinger, M.; Ravndal, F. Current Matrix Elements from a Relativistic Quark Model. Phys. Rev. D 1971, 3, 2706–2732. [Google Scholar] [CrossRef]
- Davies, R.; Davies, K. On the Wigner distribution function for an oscillator. Ann. Phys. 1975, 89, 261–273. [Google Scholar] [CrossRef]
- Kim, Y.S.; Noz, M.E. Dirac Matrices and Feynman’s Rest of the Universe. Symmetry 2012, 4, 626–643. [Google Scholar] [CrossRef]
- Kocher, C.A. Quantum entanglement of optical photons: The first experiment, 1964–67. Front. Quantum Sci. Technol. 2024, 3, 1451239. [Google Scholar] [CrossRef]
- Feynman, R.P. Statistical Mechanics: A Set of Lectures, First Issued in Hardback ed.; Advanced Book Classics; CRC Press: Boca Raton, FL, USA, 2019. [Google Scholar]
- Han, D.; Kim, Y.S.; Noz, M.E. Illustrative example of Feynman’s rest of the universe. Am. J. Phys. 1999, 67, 61–66. [Google Scholar] [CrossRef]
- Breuer, H.P.; Petruccione, F. The Theory of Open Quantum Systems, reprint ed.; Clarendon Press: Oxford, UK, 2010; (Originally published, Oxford Unveristy Press, 2002). [Google Scholar]
- Han, D.; Kim, Y.S.; Noz, M.E. Stokes parameters as a Minkowskian four-vector. Phys. Rev. E 1997, 56, 6065–6076. [Google Scholar] [CrossRef]
- Born, M.; Wolf, E. Principles of Optics: Electromagnetic Theory of Propagation, Interference and Diffraction of Light, 7th ed.; Cambridge University Press: Cambridge, UK; New York, NY, USA, 1999. (Originally published 1980). [Google Scholar]
- Brosseau, C. Fundamentals of Polarized Light: A Statistical Optics Approach; John Wiley and Sons: New York, NY, USA, 1998. [Google Scholar]
- Han, D.; Kim, Y.S.; Noz, M.E. Jones–matrix formalism as a representation of the Lorentz group. J. Opt. Soc. Am. A 1997, 14, 2290–2298. [Google Scholar] [CrossRef]
- Mueller, H. Memorandum on the Polarization Optics of the Photo Elastic Shutter; OSRD project OEMsr-576 2; Office of Scientific Research and Development of the United States: Washington, DC, USA, 1943. [Google Scholar]
- Azzam, R.M.A.G.; Bashara, N.M. Ellipsometry and Polarized Light, 4. impression, paperback ed.; North-Holland Personal Library; Elsevier: Amsterdam, The Netherlands, 1999. (Originally published 1977; OCLC: 247501433). [Google Scholar]
- Başkal, S.; Kim, Y.S. de Sitter group as a symmetry for optical decoherence. J. Phys. A Math. Gen. 2006, 39, 7775–7788. [Google Scholar] [CrossRef]
- Kim, Y.S.; Noz, M.E. Symmetries Shared by the Poincaré Group and the Poincaré Sphere. Symmetry 2013, 5, 233–252. [Google Scholar] [CrossRef]
- Kim, Y.S.; Wigner, E.P. Entropy and Lorentz transformations. Phys. Lett. A 1990, 147, 343–347. [Google Scholar] [CrossRef]
- Eisert, J.; Cramer, M.; Plenio, M.B. Colloquium: Area laws for the entanglement entropy. Rev. Mod. Phys. 2010, 82, 277–306. [Google Scholar] [CrossRef]
- Kim, Y.S.; Noz, M.E. Entropy and Temperature from Entangled Space and Time. Phys. Sci. Int. J. 2014, 4, 1015–1039. [Google Scholar] [CrossRef]
- Nielsen, M.A.; Chuang, I.L. Quantum Computation and Quantum Information, 10th anniversary ed.; Cambridge University Press: Cambridge, UK; New York, NY, USA, 2010. (Originally published 2000). [Google Scholar]
- Carmeli, M.; Malin, S. Representations of the Rotation and Lorentz Groups: An Introduction; Lecture Notes in Pure and Applied Mathematics; No. 16; M. Dekker: New York, NY USA, 1976. [Google Scholar]
- Başkal, S.; Kim, Y.S.; Noz, M.E. Physics of the Lorentz Group (Second Edition): Beyond High-Energy Physics and Optics; IOP Publishing: Bristol, UK, 2021. [Google Scholar] [CrossRef]
Disclaimer/Publisher’s Note: The statements, opinions and data contained in all publications are solely those of the individual author(s) and contributor(s) and not of MDPI and/or the editor(s). MDPI and/or the editor(s) disclaim responsibility for any injury to people or property resulting from any ideas, methods, instructions or products referred to in the content. |
© 2026 by the authors. Licensee MDPI, Basel, Switzerland. This article is an open access article distributed under the terms and conditions of the Creative Commons Attribution (CC BY) license.









