Predictive Maintenance Algorithms, Artificial Intelligence Digital Twin Technologies, and Internet of Robotic Things in Big Data-Driven Industry 4.0 Manufacturing Systems
Abstract
1. Introduction
2. Literature Review
3. Material and Methods
- Operating profit (reflects the company’s efficiency in managing revenue and costs);
- Cost of goods sold (COGS) (indicator of the efficiency of production and logistics processes).
- Operating profit, where the results showed significantly higher values for companies with PdM;
- Cost of goods sold, where companies with PdM showed significantly lower values for this indicator.
- Identify whether the effects of PdM differ across countries;
- Find out in which countries the differences between companies with PdM and without PdM are statistically significant.
- A quantitative measure of the impact of PdM on operating profit and COGS;
- A more accurate empirical determination of the differences between the countries analysed.
- Data acquisition and sample selection—data were extracted from the Orbis database, which covered 5504 large and very large companies from V4 countries. A final dataset of 1094 companies was obtained by employing a stratified random sampling method. The sample was proportionally stratified based on country and company size to maintain representativeness;
- Utilisation of PdM identification—the annual reports were examined using a Python script to identify any mentions of “Predictive Maintenance” or “PdM.” Only annual reports from 2018 to 2020 were included to ensure that at least three years of data were available for assessing the impact of PdM. The classification of companies was determined by their adoption of PdM (0 indicates that it has not been implemented, while 1 indicates that it has been implemented);
- Descriptive and statistical analysis—key performance indicators (operating profit and COGS) were compared between PdM adopters and non-adopters. The Kolmogorov–Smirnov test verified that the data were not normally distributed. The economic performance of PdM and non-PdM companies was analysed through the Mann–Whitney test. The impact of PdM was evaluated across various V4 countries using the Kruskal–Wallis’s test. The impact’s magnitude was quantified using the Hodges–Lehmann median difference estimate;
- Regression analysis—in order to ascertain the primary economic variables that affect operating profit, a linear regression model was implemented. An interaction term between long-term tangible assets and added value was included, in addition to independent variables. To confirm that there was no multicollinearity, the variance inflation factor was checked. In order to determine whether PdM had a significant effect on company performance, the model was evaluated at a 5% significance level;
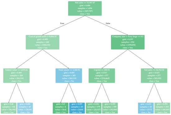
- Decision tree model for PdM adoption analysis—the CART algorithm was employed to develop a decision tree model. The target variable was the implementation of PdM (0 = no; 1 = yes). The most influential factors for the implementation of PdM were identified by incorporating a set of economic variables (X1–X17). The data were divided by the decision tree according to the most optimal threshold values, which enabled the identification of patterns in the decisions of companies.
4. Results
- Country—the Czech Republic;
- Company legal structure—public limited companies;
- Company size—very large companies;
- Utilisation of PdM—companies that implemented PdM.
| Unstandardised Coefficients | Sig. | Collinearity Statistics | |||
|---|---|---|---|---|---|
| B | Std. Error | Tolerance | VIF | ||
| Constant | 28,138.99 | 2561.00 | <0.001 | ||
| Country = SK | −4806.18 | 2311.35 | 0.038 | 0.866 | 1.155 |
| Country = PL | −5212.78 | 1795.29 | 0.004 | 0.822 | 1.217 |
| Legal form = Private limited companies | −6917.01 | 1911.47 | <0.001 | 0.916 | 1.091 |
| Company size = Large company | −14,206.46 | 1829.42 | <0.001 | 0.961 | 1.041 |
| PdM = No | −5071.42 | 1780.26 | 0.004 | 0.994 | 1.006 |
| Added Value*Tangible Fixed assets | 0.227 | 0.001 | 0.000 | 0.921 | 1.127 |
5. Discussion
6. Conclusions
7. Limitations, Implications, and Further Directions of Research
Author Contributions
Funding
Data Availability Statement
Conflicts of Interest
Appendix A

References
- Sajid, S.; Haleem, A.; Bahl, S.; Javaid, M.; Goyal, T.; Mittal, M. Data Science Applications for Predictive Maintenance and Materials Science in Context to Industry 4.0. Mater. Today Proc. 2021, 45, 4898–4905. [Google Scholar] [CrossRef]
- Çınar, Z.M.; Abdussalam Nuhu, A.; Zeeshan, Q.; Korhan, O.; Asmael, M.; Safaei, B. Machine Learning in Predictive Maintenance towards Sustainable Smart Manufacturing in Industry 4.0. Sustainability 2020, 12, 8211. [Google Scholar] [CrossRef]
- Baur, M.; Albertelli, P.; Monno, M. A Review of Prognostics and Health Management of Machine Tools. Int. J. Adv. Manuf. Technol. 2020, 107, 2843–2863. [Google Scholar] [CrossRef]
- Ruiz-Sarmiento, J.-R.; Monroy, J.; Moreno, F.-A.; Galindo, C.; Bonelo, J.-M.; Gonzalez-Jimenez, J. A Predictive Model for the Maintenance of Industrial Machinery in the Context of Industry 4.0. Eng. Appl. Artif. Intell. 2020, 87, 103289. [Google Scholar] [CrossRef]
- Meddaoui, A.; Hain, M.; Hachmoud, A. The Benefits of Predictive Maintenance in Manufacturing Excellence: A Case Study to Establish Reliable Methods for Predicting Failures. Int. J. Adv. Manuf. Technol. 2023, 128, 3685–3690. [Google Scholar] [CrossRef]
- Carvalho, T.P.; Soares, F.A.A.M.N.; Vita, R.; Francisco, R.d.P.; Basto, J.P.; Alcalá, S.G.S. A Systematic Literature Review of Machine Learning Methods Applied to Predictive Maintenance. Comput. Ind. Eng. 2019, 137, 106024. [Google Scholar] [CrossRef]
- Ayvaz, S.; Alpay, K. Predictive Maintenance System for Production Lines in Manufacturing: A Machine Learning Approach Using IoT Data in Real-Time. Expert Syst. Appl. 2021, 173, 114598. [Google Scholar] [CrossRef]
- Benešová, A.; Hirman, M.; Steiner, F.; Tupa, J. Digital Predictive Maintenance: Case Study. In Proceedings of the 2024 International Conference on Diagnostics in Electrical Engineering (Diagnostika), Pilsen, Czech Republic, 3–5 September 2024; pp. 1–6. [Google Scholar] [CrossRef]
- Maletič, D.; Maletič, M. An Exploration of Organisational Readiness for Industry 4.0: A Predictive Maintenance Perspective. Qual. Innov. Prosper. 2024, 28, 26–46. [Google Scholar] [CrossRef]
- Gu, C.; He, Y.; Han, X.; Chen, Z. Product Quality Oriented Predictive Maintenance Strategy for Manufacturing Systems. In Proceedings of the 2017 Prognostics and System Health Management Conference (PHM-Harbin), Harbin, China, 9–12 July 2017; pp. 1–7. [Google Scholar] [CrossRef]
- Cummins, L.; Sommers, A.; Ramezani, S.B.; Mittal, S.; Jabour, J.; Seale, M.; Rahimi, S. Explainable Predictive Maintenance: A Survey of Current Methods, Challenges and Opportunities. IEEE Access 2024, 12, 57574–57602. [Google Scholar] [CrossRef]
- Dalzochio, J.; Kunst, R.; Pignaton, E.; Binotto, A.; Sanyal, S.; Favilla, J.; Barbosa, J. Machine Learning and Reasoning for Predictive Maintenance in Industry 4.0: Current Status and Challenges. Comput. Ind. 2020, 123, 103298. [Google Scholar] [CrossRef]
- Serradilla, O.; Zugasti, E.; Rodriguez, J.; Zurutuza, U. Deep Learning Models for Predictive Maintenance: A Survey, Comparison, Challenges and Prospects. Appl. Intell. 2022, 52, 10934–10964. [Google Scholar] [CrossRef]
- Passlick, J.; Dreyer, S.; Olivotti, D.; Grützner, L.; Eilers, D.; Breitner, M.H. Predictive Maintenance as an Internet of Things Enabled Business Model: A Taxonomy. Electron. Mark. 2021, 31, 67–87. [Google Scholar] [CrossRef]
- Karki, B.R.; Porras, J. Digitalization for Sustainable Maintenance Services: A Systematic Literature Review. Digit. Bus. 2021, 1, 100011. [Google Scholar] [CrossRef]
- de Jonge, B.; Scarf, P.A. A Review on Maintenance Optimization. Eur. J. Oper. Res. 2020, 285, 805–824. [Google Scholar] [CrossRef]
- Juracka, D.; Nagy, M.; Zvarikova, K.; Popescu, G.H. Eco-Innovation: Analysis of EU Member States Performance in the EU Eco-Innovation Index 2013–2022. Systems 2024, 12, 452. [Google Scholar] [CrossRef]
- Zheng, M.; Li, T.; Ye, J. The Confluence of AI and Big Data Analytics in Industry 4.0: Fostering Sustainable Strategic Development. J. Knowl. Econ. 2024. [Google Scholar] [CrossRef]
- Achouch, M.; Dimitrova, M.; Ziane, K.; Karganroudi, S.S.; Dhouib, R.; Ibrahim, H.; Adda, M. On Predictive Maintenance in Industry 4.0: Overview, Models, and Challenges. Appl. Sci. 2022, 12, 8081. [Google Scholar] [CrossRef]
- Warren, D. Reactive to Proactive Maintenance Journey. SAE Tech. Pap. 2016, 2016-01-0271, 1–10. [Google Scholar] [CrossRef]
- de Faria, H.; Costa, J.G.S.; Olivas, J.L.M. A Review of Monitoring Methods for Predictive Maintenance of Electric Power Transformers Based on Dissolved Gas Analysis. Renew. Sustain. Energy Rev. 2015, 46, 201–209. [Google Scholar] [CrossRef]
- Ulansky, V.; Raza, A. A Historical Survey of Corrective and Preventive Maintenance Models with Imperfect Inspections: Cases of Constant and Non-Constant Probabilities of Decision Making. Aerospace 2024, 11, 92. [Google Scholar] [CrossRef]
- Cheng, J.C.P.; Chen, W.; Chen, K.; Wang, Q. Data-Driven Predictive Maintenance Planning Framework for MEP Components Based on BIM and IoT Using Machine Learning Algorithms. Autom. Constr. 2020, 112, 103087. [Google Scholar] [CrossRef]
- Kliestik, T.; Nica, E.; Durana, P.; Popescu, G.H. Artificial Intelligence-Based Predictive Maintenance, Time-Sensitive Networking, and Big Data-Driven Algorithmic Decision-Making in the Economics of Industrial Internet of Things. Oeconomia Copernic. 2023, 14, 1097–1138. [Google Scholar] [CrossRef]
- Maryska, M.; Doucek, P.; Nedomova, L.; Sladek, P. The Energy Industry in the Czech Republic: On the Way to the Internet of Things. Economies 2018, 6, 36. [Google Scholar] [CrossRef]
- Bui, H.N.; Duong, C.D. ChatGPT adoption in entrepreneurship and digital entrepreneurial intention: A moderated mediation model of technostress and digital entrepreneurial self-efficacy. Equilib. Q. J. Econ. Econ. Policy 2024, 19, 391–428. [Google Scholar] [CrossRef]
- Vlasov, A.I.; Grigoriev, P.V.; Krivoshein, A.I.; Shakhnov, V.A.; Filin, S.S.; Migalin, V.S. Smart Management of Technologies: Predictive Maintenance of Industrial Equipment Using Wireless Sensor Networks. Entrep. Sustain. Issues 2018, 6, 489–502. [Google Scholar] [CrossRef]
- Coandă, P.; Avram, M.; Constantin, V. A state of the art of predictive maintenance techniques. IOP Conf. Ser. Mater. Sci. Eng. 2020, 997, 012039. [Google Scholar] [CrossRef]
- Er-Ratby, M.; Kobi, A.; Sadraoui, Y.; Kadiri, M. The Impact of Predictive Maintenance on the Performance of Industrial Enterprises. SN Comput. Sci. 2025, 6, 73. [Google Scholar] [CrossRef]
- Lazaroiu, G.; Androniceanu, A.; Grecu, I.; Grecu, G.; Neguriță, O. Artificial Intelligence-Based Decision-Making Algorithms, Internet of Things Sensing Networks, and Sustainable Cyber-Physical Management Systems in Big Data-Driven Cognitive Manufacturing. Oeconomia Copernic. 2022, 13, 1047–1080. [Google Scholar] [CrossRef]
- Jiang, Y.; Yin, S.; Li, K.; Luo, H.; Kaynak, O. Industrial Applications of Digital Twins. Phil. Trans. R. Soc. A 2021, 379, 20200360. [Google Scholar] [CrossRef]
- Lazaroiu, G.; Negurita, O.; Grecu, I.; Grecu, G.; Mitran, P. Consumers’ Decision-Making Process on Social Commerce Platforms: Online Trust, Perceived Risk, and Purchase Intentions. Front. Psychol. 2020, 11, 890. [Google Scholar] [CrossRef]
- Cachada, A.; Moreira, P.M.; Romero, L.; Barbosa, J.; Leitno, P.; Gcraldcs, C.A.S.; Deusdado, L.; Costa, J.; Teixeira, C.; Teixeira, J.; et al. Maintenance 4.0: Intelligent and Predictive Maintenance System Architecture. In Proceedings of the 2018 IEEE 23rd International Conference on Emerging Technologies and Factory Automation (ETFA), Turin, Italy, 4–7 September 2018; IEEE: Piscataway, NJ, USA, 2018; pp. 139–146. [Google Scholar] [CrossRef]
- Motaghare, O.; Pillai, A.S.; Ramachandran, K.I. Predictive Maintenance Architecture. In Proceedings of the 2018 IEEE International Conference on Computational Intelligence and Computing Research (ICCIC), Madurai, India, 13–15 December 2018; IEEE: Piscataway, NJ, USA, 2018. [Google Scholar] [CrossRef]
- Franco, I.T.; de Figueiredo, R.M. Predictive Maintenance: An Embedded System Approach. J. Control Autom. Electr. Syst. 2023, 34, 60–72. [Google Scholar] [CrossRef]
- Scaife, A.D. Improve Predictive Maintenance Through the Application of Artificial Intelligence: A Systematic Review. Results Eng. 2024, 21, 101645. [Google Scholar] [CrossRef]
- Ren, Y. Optimizing Predictive Maintenance with Machine Learning for Reliability Improvement. ASME J. Risk Uncertain. Part B 2021, 7, 030801. [Google Scholar] [CrossRef]
- Dabija, D.C.; Bejan, B.M.; Pușcaș, C. A qualitative approach to the sustainable orientation of generation z in retail: The case of Romania. J. Risk Financ. Manag. 2020, 13, 152. [Google Scholar] [CrossRef]
- Deloitte. Predictive Maintenance: Transforming Maintenance Operations with Data and Analytics. Deloitte Insights. Available online: https://www2.deloitte.com/content/dam/Deloitte/us/Documents/process-and-operations/us-predictive-maintenance.pdf (accessed on 2 February 2025).
- Arena, F.; Collotta, M.; Luca, L.; Ruggieri, M.; Termine, F.G. Predictive Maintenance in the Automotive Sector: A Literature Review. Math. Comput. Appl. 2022, 27, 2. [Google Scholar] [CrossRef]
- Chinta, V.S.; Reddi, S.K.; Yarramsetty, N. Optimal Feature Selection on Serial Cascaded Deep Learning for Predictive Maintenance System in Automotive Industry with Fused Optimization Algorithm. Adv. Eng. Inform. 2023, 57, 102105. [Google Scholar] [CrossRef]
- Golightly, D.; Kefalidou, G.; Sharples, S. A Cross-Sector Analysis of Human and Organisational Factors in the Deployment of Data-Driven Predictive Maintenance. Inf. Syst. E-Bus. Manag. 2018, 16, 627–648. [Google Scholar] [CrossRef]
- Zonta, T.; da Costa, C.A.; Righi, R.d.R.; de Lima, M.J.; da Trindade, E.S.; Li, G.P. Predictive Maintenance in the Industry 4.0: A Systematic Literature Review. Comput. Ind. Eng. 2020, 150, 106889. [Google Scholar] [CrossRef]
- Nunes, P.; Santos, J.; Rocha, E. Challenges in Predictive Maintenance—A Review. CIRP J. Manuf. Sci. Technol. 2023, 40, 53–67. [Google Scholar] [CrossRef]
- Hurtado, J.; Salvati, D.; Semola, R.; Bosio, M.; Lomonaco, V. Continual Learning for Predictive Maintenance: Overview and Challenges. Intell. Syst. Appl. 2023, 19, 200251. [Google Scholar] [CrossRef]
- Rüb, M.; Tuchel, P.; Sikora, A.; Mueller-Gritschneder, D. A Continual and Incremental Learning Approach for TinyML On-Device Training Using Dataset Distillation and Model Size Adaption. In Proceedings of the 2024 IEEE 7th International Conference on Industrial Cyber-Physical Systems (ICPS), St. Louis, MO, USA, 12–15 May 2024; pp. 1–8. [Google Scholar] [CrossRef]
- Juracka, D.; Nagy, M.; Valaskova, K.; Nica, E. A Meta-Analysis of Innovation Management in Scientific Research: Unveiling the Frontier. Systems 2024, 12, 130. [Google Scholar] [CrossRef]
- Giada, C.V.; Rossella, P. Barriers to Predictive Maintenance Implementation in the Italian Machinery Industry. IFAC-PapersOnLine 2021, 54, 1266–1271. [Google Scholar] [CrossRef]
- Grand View Research. Predictive Maintenance Market Size, Share & Trends Analysis Report by Component (Software, Services), by Deployment (On-Premises, Cloud), by End-Use (Manufacturing, Automotive), by Region, and Segment Forecasts, 2023–2030. Grand View Research. 2023. Available online: https://www.grandviewresearch.com/industry-analysis/predictive-maintenance-market (accessed on 2 February 2025).
- Elkateb, S.; Metwalli, A.; Shendy, A.; Abu-Elanien, A. Machine learning and IoT—Based predictive maintenance approach for industrial applications. Alex. Eng. J. 2024, 88, 298–308. [Google Scholar] [CrossRef]
- Doran, N.M.; Badareu, G.; Puiu, S. Automation Systems Implications on Economic Performance of Industrial Sectors in Selected European Union Countries. Systems 2025, 13, 26. [Google Scholar] [CrossRef]
- Piotrowska, K.; Wanicki, P. The Czech Republic as a country with the highest development rate in research and development among the v4 countries. Zesz. Nauk. 2023, 9, 125–135. [Google Scholar] [CrossRef]
- Stefanini, R.; Tancredi, G.P.C.; Vignali, G.; Monica, L. Industry 4.0 and intelligent predictive maintenance: A survey about the advantages and constraints in the Italian context. J. Qual. Maint. Eng. 2022, 29, 37–49. [Google Scholar] [CrossRef]
- Skoumpopoulou, D.; Toliyat, S.M.H.; Ojra, A.; Shokri, A.; Hu, S. Challenges of achieving digital transformation in manufacturing firms: The case of predictive maintenance and spare part inventory management. J. Manuf. Technol. Manag. 2025, 36, 159–178. [Google Scholar] [CrossRef]
- Hojnik, B.B.; Huđek, I. Small and Medium-Sized Enterprises in the Digital Age: Understanding Characteristics and Essential Demands. Information 2023, 14, 606. [Google Scholar] [CrossRef]
- Elahu, M.; Afolaranmi, S.O.; Lastra, J.L.M.; Garcia, J.A.P. A comprehensive literature review of the applications of AI techniques through the lifecycle of industrial equipment. Discov. Artif. Intell. 2023, 3, 43. [Google Scholar] [CrossRef]
- Nyoni, R. Harnessing Data Analytics for Predictive Insights: Advancing Decision-Making with Big Data Innovations. Int. J. Res. Publ. Rev. 2025, 6, 2915–2936. [Google Scholar] [CrossRef]
- Wan, Y.; Liu, Y.; Chen, Z.; Chen, C.; Li, X.; Hu, F.; Packianather, M. Making knowledge graphs work for smart manufacturing: Research topics, applications and prospects. J. Manuf. Syst. 2024, 76, 103–132. [Google Scholar] [CrossRef]
- Ledro, C.; Nosella, A.; Pozza, I.D. Integration of AI in CRM: Challenges and guidelines. J. Open Innov. Technol. Mark. Complex. 2023, 9, 100151. [Google Scholar] [CrossRef]
- Florian, E.; Sgarbossa, F.; Zennaro, I. Machine learning-based predictive maintenance: A cost-oriented model for implementation. Int. J. Prod. Econ. 2021, 236, 108114. [Google Scholar] [CrossRef]
- Hoffmann, M.A.; Lasch, R. Unlocking the Potential of Predictive Maintenance for Intelligent Manufacturing: A Case Study On Potentials, Barriers, and Critical Success Factors. Schmalenbach J. Bus. Res. 2025; early access. [Google Scholar] [CrossRef]
- Rahman, S.; Ghosh, T.; Aurna, N.F.; Kaiser, M.S.; Anannya, M.; Hosen, A.S. Machine learning and internet of things in industry 4.0: A review. Meas. Sens. 2023, 28, 100822. [Google Scholar] [CrossRef]
- Lazaroiu, G.; Gedeon, T.; Rogalska, E.; Valaskova, K.; Nagy, M.; Musa, H.; Zvarikova, K.; Poliak, M.; Horak, J.; Crețoiu, R.I.; et al. Digital twin-based cyber-physical manufacturing systems, extended reality metaverse enterprise and production management algorithms, and Internet of Things financial and labor market technologies in generative artificial intelligence economics. Oeconomia Copernic. 2024, 15, 837–870. [Google Scholar] [CrossRef]
- Alahi, M.E.E.; Sukkuea, A.; Tina, F.W.; Nag, A.; Kurdthongmee, W.; Suwannarat, K.; Mukhopadhyay, S.C. Integration of IoT-Enabled Technologies and Artificial Intelligence (AI) for Smart City Scenario: Recent Advancements and Future Trends. Sensors 2023, 23, 5206. [Google Scholar] [CrossRef]
- Faizanbasha, A.; Rizwan, U. Optimizing burn-in and predictive maintenance for enhanced reliability in manufacturing systems: A two-unit series system approach. J. Manuf. Syst. 2025, 78, 244–270. [Google Scholar] [CrossRef]
- Rojek, I.; Jasiulewicz-Kaczmarek, M.; Piechowski, M.; Mikołajewski, D. An Artificial Intelligence Approach for Improving Maintenance to Supervise Machine Failures and Support Their Repair. Appl. Sci. 2023, 13, 4971. [Google Scholar] [CrossRef]
- Lei, X.; Sandborn, P.; Bakhshi, R.; Kashani-our, A.; Goudarzi, N. PHM based predictive maintenance optimization for offshore wind farms. In Proceedings of the 2015 IEEE Conference on Prognostics and Health Management (PHM), Austin, TX, USA, 22–25 June 2015; IEEE Xplore: New York, NY, USA, 2015; pp. 22–25. [Google Scholar] [CrossRef]
- Zvolánková, S.S.; Krajčík, V. Digital maturity of Czech SMEs concerning the demographic characteristics of entrepreneurs and enterprises. Equilib. Q. J. Econ. Econ. Policy 2024, 19, 1363–1404. [Google Scholar] [CrossRef]
- Pelau, C.; Dabija, D.-C.; Ene, I. What makes an AI device human-like? The role of interaction quality, empathy and perceived psychological anthropomorphic characteristics in the acceptance of artificial intelligence in the service industry. Comput. Hum. Behav. 2021, 122, 106855. [Google Scholar] [CrossRef]
- Lăzăroiu, G.; Andronie, M.; Iatagan, M.; Geamănu, M.; Ștefănescu, R.; Dijmărescu, I. Deep Learning-Assisted Smart Process Planning, Robotic Wireless Sensor Networks, and Geospatial Big Data Management Algorithms in the Internet of Manufacturing Things. ISPRS Int. J. Geo-Inf. 2022, 11, 277. [Google Scholar] [CrossRef]
- Gariba, M.I.; Rehman, F.U.; Prokop, V.; Giglio, C. Be digital to be sustainable! The mediating role of sustainable supply chain practices in triggering the effects of digitalisation on Sustainable Development Goals in the European Union. Oeconomia Copernic. 2024, 15, 1383–1425. [Google Scholar] [CrossRef]
- Vătămănescu, E.-M.; Bratianu, C.; Dabija, D.-C.; Popa, S. Capitalizing online knowledge networks: From individual knowledge acquisition towards organizational achievements. J. Knowl. Manag. 2023, 27, 1366–1389. [Google Scholar] [CrossRef]
- Nagy, M.; Lăzăroiu, G. Computer Vision Algorithms, Remote Sensing Data Fusion Techniques, and Mapping and Navigation Tools in the Industry 4.0-Based Slovak Automotive Sector. Mathematics 2022, 10, 3543. [Google Scholar] [CrossRef]
- Chatzoudes, D.; Kadłubek, M.; Maditinos, D. Green logistics practices: The antecedents and effects for supply chain management in the modern era. Equilib. Q. J. Econ. Econ. Policy 2024, 19, 991–1034. [Google Scholar] [CrossRef]
- Kliestik, T.; Dragomir, R.; Băluță, A.V.; Grecu, I.; Durana, P.; Karabolevski, O.L.; Kral, P.; Balica, R.; Suler, P.; Bușu, O.V.; et al. Enterprise generative artificial intelligence technologies, Internet of Things and blockchain-based fintech management, and digital twin industrial metaverse in the cognitive algorithmic economy. Oeconomia Copernic. 2024, 15, 1183–1221. [Google Scholar] [CrossRef]
- Andronie, M.; Lăzăroiu, G.; Iatagan, M.; Uță, C.; Ștefănescu, R.; Cocoșatu, M. Artificial Intelligence-Based Decision-Making Algorithms, Internet of Things Sensing Networks, and Deep Learning-Assisted Smart Process Management in Cyber-Physical Production Systems. Electronics 2021, 10, 2497. [Google Scholar] [CrossRef]
- Lizińska, W.; Sobol, D.; Rūtelionė, A. Internationalisation of science and technology parks and the stage of their life: The Central European perspective. Equilib. Q. J. Econ. Econ. Policy 2024, 19, 549–590. [Google Scholar] [CrossRef]
- Pocol, C.B.; Stanca, L.; Dabija, D.-C.; Pop, I.D.; Mișcoiu, S. Knowledge Co-creation and Sustainable Education in the Labor Market-Driven University–Business Environment. Front. Environ. Sci. 2022, 10, 781075. [Google Scholar] [CrossRef]
- Andronie, M.; Lăzăroiu, G.; Iatagan, M.; Hurloiu, I.; Ștefănescu, R.; Dijmărescu, A.; Dijmărescu, I. Big Data Management Algorithms, Deep Learning-Based Object Detection Technologies, and Geospatial Simulation and Sensor Fusion Tools in the Internet of Robotic Things. ISPRS Int. J. Geo-Inf. 2023, 12, 35. [Google Scholar] [CrossRef]
- Kliestik, T.; Kral, P.; Bugaj, M.; Durana, P. Generative artificial intelligence of things systems, multisensory immersive extended reality technologies, and algorithmic big data simulation and modelling tools in digital twin industrial metaverse. Equilib. Q. J. Econ. Econ. Policy 2024, 19, 429–461. [Google Scholar] [CrossRef]
- Gavkalova, N.; Gładysz, B.; Quadrini, W.; Sassanelli, C.; Asplund, F.; Ramli, M.R.; Detzner, P.; Deville, J.; Dragic, M.; Van Erp, T.; et al. Digital Innovation Hubs and portfolio of their services across European economies. Oeconomia Copernic. 2024, 15, 59–94. [Google Scholar] [CrossRef]
- Nagy, M.; Lăzăroiu, G.; Valaskova, K. Machine Intelligence and Autonomous Robotic Technologies in the Corporate Context of SMEs: Deep Learning and Virtual Simulation Algorithms, Cyber-Physical Production Networks, and Industry 4.0-Based Manufacturing Systems. Appl. Sci. 2023, 13, 1681. [Google Scholar] [CrossRef]
- Andronie, M.; Lăzăroiu, G.; Karabolevski, O.L.; Ștefănescu, R.; Hurloiu, I.; Dijmărescu, A.; Dijmărescu, I. Remote Big Data Management Tools, Sensing and Computing Technologies, and Visual Perception and Environment Mapping Algorithms in the Internet of Robotic Things. Electronics 2023, 12, 22. [Google Scholar] [CrossRef]
- Valaskova, K.; Nagy, M.; Grecu, G. Digital twin simulation modeling, artificial intelligence-based Internet of Manufacturing Things systems, and virtual machine and cognitive computing algorithms in the Industry 4.0-based Slovak labor market. Oeconomia Copernic. 2024, 15, 95–143. [Google Scholar] [CrossRef]
- Dadkhah, M.; Nedungadi, P.; Raman, R.; Dávid, L.D. Emerging and disruptive technologies and the sustainable development goals: A state of art and research agenda. Equilib. Q. J. Econ. Econ. Policy 2024, 19, 13–21. [Google Scholar] [CrossRef]


| Authors | Title of the Study | Number of Citations | Summarisation |
|---|---|---|---|
| Qi and Tao [44] | Digital Twin and Big Data Towards Smart Manufacturing and Industry 4.0: 360 Degree Comparison | 819 | The research highlights the significant roles of digital twin, PdM algorithms, and big data in advancing smart manufacturing. |
| Yan et al. [50] | Industrial Big Data in an Industry 4.0 Environment: Challenges, Schemes, and Applications for Predictive Maintenance | 261 | The research demonstrates that multisource heterogeneous data can provide new solutions for PdM, scheduling, and machining process optimisation aimed at energy saving. |
| Aivaliotis et al. [51] | The use of Digital Twin for predictive maintenance in manufacturing | 196 | The paper demonstrates that the digital twin approach can accurately estimate the remaining useful life of machinery (RUL), which is crucial for PdM in manufacturing settings. |
| Ayvaz and Alpay [52] | Predictive maintenance system for production lines in manufacturing: A machine learning approach using IoT data in real-time | 189 | The research presents a data-driven PdM system that utilises IoT sensor data to detect potential machinery failures in real-time, allowing for timely preventive actions to avoid production stops. |
| Jimenez et al. [53] | Towards multi-model approaches to predictive maintenance: A systematic literature survey on diagnostics and prognostics | 141 | The research highlights the increasing importance of PdM algorithms in research, indicating a shift towards multi-model approaches to address the complexity of technological systems. |
| Notation | Variable | Unit of Measurement |
|---|---|---|
| X1 | Operating profit | th. EUR |
| X2 | Costs of goods sold | th. EUR |
| X3 | Added value | th. EUR |
| X4 | Depreciation and amortisation | th. EUR |
| X5 | Net sales | th. EUR |
| X6 | Capital | th. EUR |
| X7 | Non-current assets | th. EUR |
| X8 | Current assets | th. EUR |
| X9 | Tangible fixed assets | th. EUR |
| X10 | Intangible assets | th. EUR |
| X11 | Other non-current assets | th. EUR |
| X12 | Other current assets | th. EUR |
| X13 | Total assets | th. EUR |
| Notation | Variable | Type |
| X14 | Country | Categorical |
| X15 | Legal form | Categorical |
| X16 | Company size | Binary |
| X17 | Date of incorporation | Nominal |
| X18 | PdM | Binary |
| Country | No. of Companies in Orbis | No. of Companies Analysed | Distribution of Companies by Size Classification and Application of PdM | |||
|---|---|---|---|---|---|---|
| Czechia (CZ) | 1195 | 239 | Very large | Large | ||
| 69 | 170 | |||||
| PdM | PdM | |||||
| Yes | No | Yes | No | |||
| 22 | 47 | 46 | 124 | |||
| Hungary (HU) | 789 | 237 | Very large | Large | ||
| 65 | 172 | |||||
| PdM | PdM | |||||
| Yes | No | Yes | No | |||
| 17 | 48 | 39 | 133 | |||
| Poland (PL) | 2922 | 438 | Very large | Large | ||
| 119 | 319 | |||||
| PdM | PdM | |||||
| Yes | No | Yes | No | |||
| 41 | 78 | 96 | 223 | |||
| Slovakia (SK) | 598 | 180 | Very large | Large | ||
| 44 | 136 | |||||
| PdM | PdM | |||||
| Yes | No | Yes | No | |||
| 13 | 31 | 33 | 103 | |||
| Total | 5504 | 1094 | x | x | x | x |
| Country | PdM | Mean | Median | Std. Deviation | n |
|---|---|---|---|---|---|
| Czechia (CZ) | Yes | 13,000.86 | 5067.24 | 25,481.02 | 68 |
| No | 7398.54 | 3012.15 | 25,348.98 | 171 | |
| Total | 8992.50 | 3560.78 | 25,459.31 | 239 | |
| Hungary (HU) | Yes | 7444.71 | 3397.43 | 12,955.96 | 56 |
| No | 3574.20 | 1460.77 | 8119.58 | 181 | |
| Total | 4488.75 | 1717.01 | 9597.80 | 237 | |
| Poland (PL) | Yes | 5588.88 | 1372.67 | 24,834.26 | 137 |
| No | 2269.92 | 833.75 | 11,013.85 | 301 | |
| Total | 3308.04 | 955.99 | 16,660.92 | 438 | |
| Slovakia (SK) | Yes | 4346.32 | 2008.06 | 6572.50 | 46 |
| No | 3043.37 | 1752.73 | 4687.76 | 134 | |
| Total | 3376.35 | 1951.01 | 5245.23 | 180 | |
| Total | Yes | 7382.96 | 2328.24 | 21,508.94 | 307 |
| No | 3815.93 | 1386.89 | 14,419.33 | 787 | |
| Total | 4816.92 | 1600.11 | 16,781.22 | 1094 |
| Country | PdM | Mean | Median | Std. Deviation | n |
|---|---|---|---|---|---|
| Czechia (CZ) | Yes | 94,113.86 | 51,586.15 | 134,622.34 | 68 |
| No | 126,627.48 | 59,476.11 | 204,884.33 | 171 | |
| Total | 117,376.74 | 57,119.63 | 187,888.25 | 239 | |
| Hungary (HU) | Yes | 12,225.99 | 1575.87 | 32,768.19 | 56 |
| No | 17,452.97 | 1832.32 | 51,333.16 | 181 | |
| Total | 16,217.90 | 1668.46 | 47,592.10 | 237 | |
| Poland (PL) | Yes | 41,316.01 | 11,665.37 | 224,373.99 | 137 |
| No | 61,983.88 | 13,029.54 | 246,542.93 | 301 | |
| Total | 55,519.28 | 12,669.21 | 239,765.25 | 438 | |
| Slovakia (SK) | Yes | 50,284.06 | 13,856.64 | 64,368.45 | 46 |
| No | 61,572.93 | 45,074.87 | 63,737.66 | 134 | |
| Total | 58,687.99 | 34,223.67 | 63,910.01 | 180 | |
| Total | Yes | 49,048.07 | 13,478.50 | 166,948.70 | 307 |
| No | 65,718.18 | 15,633.78 | 186,873.26 | 787 | |
| Total | 61,040.19 | 15,031.79 | 181,582.33 | 1094 |
| Kolmogorov–Smirnov | |||
|---|---|---|---|
| Operating profit | Statistic | df | Sig. |
| 0.315 | 1094 | <0.001 | |
| Kolmogorov–Smirnov | |||
| Cost of goods sold | Statistic | df | Sig. |
| 0.315 | 1094 | <0.001 | |
| PdM | n | Mean Rank | Sum of Ranks | |
|---|---|---|---|---|
| Operating profit | No | 787 | 514.16 | 404,644.00 |
| Yes | 307 | 632.97 | 194,321.00 | |
| Total | 1094 | |||
| Operating profit | ||||
| Mann–Whitney U | 94,566.00 | |||
| Wilcoxon W | 404,644.00 | |||
| Z | −5.588 | |||
| Asymp. Sig. (2-tailed) | <0.001 | |||
| PdM | n | Mean Rank | Sum of Ranks | |
|---|---|---|---|---|
| Cost of goods sold | No | 787 | 561.63 | 442,003.50 |
| Yes | 307 | 511.28 | 156,961.50 | |
| Total | 1094 | |||
| Cost of goods sold | ||||
| Mann–Whitney U | 109,683.50 | |||
| Wilcoxon W | 156,961.50 | |||
| Z | −2.368 | |||
| Asymp. Sig. (2-tailed) | 0.018 | |||
| Country | Null Hypothesis | Test | Sig. | Decision |
|---|---|---|---|---|
| CZ | The distribution of operating profit is the same across categories of PdM | Independent-Samples Kruskal–Wallis Test | <0.001 | Reject the null hypothesis |
| HU | The distribution of operating profit is the same across categories of PdM | Independent-Samples Kruskal–Wallis Test | <0.001 | Reject the null hypothesis |
| PL | The distribution of operating profit is the same across categories of PdM | Independent-Samples Kruskal–Wallis Test | <0.001 | Reject the null hypothesis |
| SK | The distribution of operating profit is the same across categories of PdM | Independent-Samples Kruskal–Wallis Test | 0.282 | Retain the null hypothesis |
| Country | Null Hypothesis | Test | Sig. | Decision |
|---|---|---|---|---|
| CZ | The distribution of cost of goods sold is the same across categories of PdM | Independent-Samples Kruskal–Wallis Test | 0.032 | Reject the null hypothesis |
| HU | The distribution of cost of goods sold is the same across categories of PdM | Independent-Samples Kruskal–Wallis Test | 0.820 | Retain the null hypothesis |
| PL | The distribution of cost of goods sold is the same across categories of PdM | Independent-Samples Kruskal–Wallis Test | 0.007 | Reject the null hypothesis |
| SK | The distribution of cost of goods sold is the same across categories of PdM | Independent-Samples Kruskal–Wallis Test | 0.003 | Retain the null hypothesis |
| Country | Hodges–Lehmann Estimate of the Median Difference for Operating Profit |
|---|---|
| CZ | 2198.17 |
| HU | 1711.64 |
| PL | 572.49 |
| SK | 403.10 |
| Country | Hodges–Lehmann Estimate of the Median Difference for the Cost of Goods Sold |
| CZ | −7581.25 |
| HU | −51.39 |
| PL | −1338.50 |
| SK | −8355.49 |
| R | R Square | Adjusted R Square | Std. Error of the Estimate |
|---|---|---|---|
| 0.897 | 0.872 | 0.872 | 26,377.96 |
| Sum of Squares | df | Mean Square | F | Sig. | |
|---|---|---|---|---|---|
| Regression | 1.027 × 1014 | 6 | 1.712 × 1013 | 24,599.86 | 0.000 |
| Residual | 7.563 × 1011 | 1087 | 6.958 × 108 | ||
| Total | 1.035 × 1014 | 1093 |
Disclaimer/Publisher’s Note: The statements, opinions and data contained in all publications are solely those of the individual author(s) and contributor(s) and not of MDPI and/or the editor(s). MDPI and/or the editor(s) disclaim responsibility for any injury to people or property resulting from any ideas, methods, instructions or products referred to in the content. |
© 2025 by the authors. Licensee MDPI, Basel, Switzerland. This article is an open access article distributed under the terms and conditions of the Creative Commons Attribution (CC BY) license (https://creativecommons.org/licenses/by/4.0/).
Share and Cite
Nagy, M.; Figura, M.; Valaskova, K.; Lăzăroiu, G. Predictive Maintenance Algorithms, Artificial Intelligence Digital Twin Technologies, and Internet of Robotic Things in Big Data-Driven Industry 4.0 Manufacturing Systems. Mathematics 2025, 13, 981. https://doi.org/10.3390/math13060981
Nagy M, Figura M, Valaskova K, Lăzăroiu G. Predictive Maintenance Algorithms, Artificial Intelligence Digital Twin Technologies, and Internet of Robotic Things in Big Data-Driven Industry 4.0 Manufacturing Systems. Mathematics. 2025; 13(6):981. https://doi.org/10.3390/math13060981
Chicago/Turabian StyleNagy, Marek, Marcel Figura, Katarina Valaskova, and George Lăzăroiu. 2025. "Predictive Maintenance Algorithms, Artificial Intelligence Digital Twin Technologies, and Internet of Robotic Things in Big Data-Driven Industry 4.0 Manufacturing Systems" Mathematics 13, no. 6: 981. https://doi.org/10.3390/math13060981
APA StyleNagy, M., Figura, M., Valaskova, K., & Lăzăroiu, G. (2025). Predictive Maintenance Algorithms, Artificial Intelligence Digital Twin Technologies, and Internet of Robotic Things in Big Data-Driven Industry 4.0 Manufacturing Systems. Mathematics, 13(6), 981. https://doi.org/10.3390/math13060981

