Multi-Modal Temporal Dynamic Graph Construction for Stock Rank Prediction
Abstract
1. Introduction
- We recognize the appearance of the bidirectional, asymmetric, and dynamic relationships between stocks. We acknowledge the importance of explicitly assimilating multi-model stock data into a graph-based learning framework for stock rank prediction;
- We propose the MTDGraph method to solve the above problem. We contain the dynamic relationship between stocks, historical sequence feature and textual feature into a graph-based learning framework. The injection of a causality factor via transfer entropy can capture causality relationships between the interrelated stock and the text-sensitivity factor help to develop the textual propagation between stocks for capturing more sound semantic embeddings;
- We empirically validate the MTDGraph method with other baselines on the dataset, CMUN-US. Experimental results reveal that the MTDGraph method obtains a superior performance compared with baseline methods on both accuracy and investment revenues.
2. Related Work
2.1. Stock Prediction
2.2. Utilizing Relations Among Companies
2.3. Graph-Based Learning
3. Proposed Method
3.1. Notations and Problem Formulation
3.2. The Overview of the MTDGraph Method
3.3. Feature Embedding via Stock-Level Modeling Layer
3.3.1. Price Embedding
3.3.2. Text Embedding
3.4. Relational Embedding via Inter-Stock Modeling Layer
3.5. Multi-Modal Information Fusion
3.6. Learning Objective
4. Experiments
4.1. Datasets
4.1.1. Sequential Data
4.1.2. Stock Relation Data
4.2. Experimental Setup
4.2.1. General Settings
4.2.2. Evaluation Metrics
4.3. Baselines
4.4. Performance Analysis
4.5. Ablation Studies Analysis
4.6. Analysis
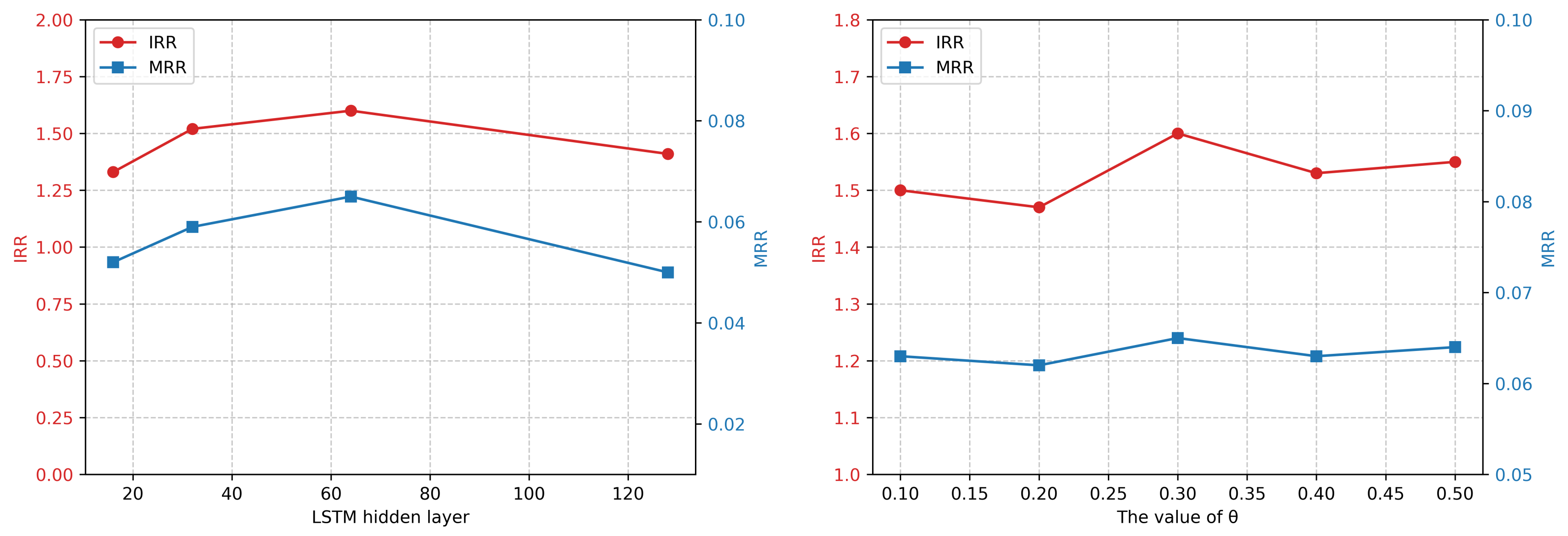
4.6.1. Parameter Analysis
4.6.2. Case Analysis
5. Conclusions
Author Contributions
Funding
Data Availability Statement
Conflicts of Interest
References
- Li, T.; Liu, Z.; Shen, Y.; Wang, X.; Chen, H.; Huang, S. Master: Market-guided stock transformer for stock price forecasting. AAAI Conf. Artif. Intell. 2024, 38, 162–170. [Google Scholar] [CrossRef]
- Xia, H.; Ao, H.; Li, L.; Liu, Y.; Liu, S.; Ye, G.; Chai, H. CI-STHPAN: Pre-trained Attention Network for Stock Selection with Channel-Independent Spatio-Temporal Hypergraph. AAAI Conf. Artif. Intell. 2024, 38, 9187–9195. [Google Scholar] [CrossRef]
- Luo, D.; Liao, W.; Li, S.; Cheng, X.; Yan, R. Causality-guided multi-memory interaction network for multivariate stock price movement prediction. In Proceedings of the 61st Annual Meeting of the Association for Computational Linguistics, Toronto, ON, Canada, 9–14 July 2023; Volume 1, Long Papers. pp. 12164–12176. [Google Scholar]
- Wang, H.; Li, S.; Wang, T.; Zheng, J. Hierarchical Adaptive Temporal-Relational Modeling for Stock Trend Prediction. In Proceedings of the IJCAI, Montreal, QC, Canada, 19–27 August 2021; pp. 3691–3698. [Google Scholar]
- Ibrahim, S.; Chen, W.; Zhu, Y.; Chen, P.Y.; Zhang, Y.; Mazumder, R. Knowledge graph guided simultaneous forecasting and network learning for multivariate financial time series. In Proceedings of the Third ACM International Conference on AI in Finance, New York, NY, USA, 2–4 November 2022; pp. 480–488. [Google Scholar]
- Feng, F.; He, X.; Wang, X.; Luo, C.; Liu, Y.; Chua, T.S. Temporal relational ranking for stock prediction. ACM Trans. Inf. Syst. (TOIS) 2019, 37, 1–30. [Google Scholar] [CrossRef]
- Deng, S.; Zhang, N.; Zhang, W.; Chen, J.; Pan, J.Z.; Chen, H. Knowledge-driven stock trend prediction and explanation via temporal convolutional network. In Proceedings of the Companion Proceedings of the 2019 World Wide Web Conference, San Francisco, CA, USA, 13–17 May 2019; pp. 678–685. [Google Scholar]
- Ding, X.; Zhang, Y.; Liu, T.; Duan, J. Knowledge-driven event embedding for stock prediction. In Proceedings of the COLING 2016—The 26th International Conference on Computational Linguistics, Osaka, Japan, 11–16 December 2016; pp. 2133–2142. [Google Scholar]
- Li, W.; Bao, R.; Harimoto, K.; Chen, D.; Xu, J.; Su, Q. Modeling the stock relation with graph network for overnight stock movement prediction. In Proceedings of the Twenty-Ninth International Conference on International Joint Conferences on Artificial Intelligence, Online, 7–15 January 2021; pp. 4541–4547. [Google Scholar]
- Ang, G.; Lim, E.P. Guided attention multimodal multitask financial forecasting with inter-company relationships and global and local news. In Proceedings of the 60th Annual Meeting of the Association for Computational Linguistics, Dublin, Ireland, 22–27 May 2022; Volume 1, Long Papers. pp. 6313–6326. [Google Scholar]
- Liu, Y.; Liu, Q.; Zhao, H.; Pan, Z.; Liu, C. Adaptive quantitative trading: An imitative deep reinforcement learning approach. AAAI Conf. Artif. Intell. 2020, 34, 2128–2135. [Google Scholar] [CrossRef]
- Adebiyi, A.A.; Adewumi, A.O.; Ayo, C.K. Comparison of ARIMA and artificial neural networks models for stock price prediction. J. Appl. Math. 2014, 2014, 614342. [Google Scholar] [CrossRef]
- Zolfaghari, M.; Gholami, S. A hybrid approach of adaptive wavelet transform, long short-term memory and ARIMA-GARCH family models for the stock index prediction. Expert Syst. Appl. 2021, 182, 115149. [Google Scholar] [CrossRef]
- Yan, K.; Li, Y. Machine learning-based analysis of volatility quantitative investment strategies for American financial stocks. Quant. Financ. Econ. 2024, 8, 364–386. [Google Scholar] [CrossRef]
- Swathi, T.; Kasiviswanath, N.; Rao, A.A. An optimal deep learning-based LSTM for stock price prediction using twitter sentiment analysis. Appl. Intell. 2022, 52, 13675–13688. [Google Scholar] [CrossRef]
- Oyewola, D.O.; Akinwunmi, S.A.; Omotehinwa, T.O. Deep LSTM and LSTM-Attention Q-learning based reinforcement learning in oil and gas sector prediction. Knowl.-Based Syst. 2024, 284, 111290. [Google Scholar] [CrossRef]
- Hsu, Y.L.; Tsai, Y.C.; Li, C.T. Fingat: Financial graph attention networks for recommending top-k k profitable stocks. IEEE Trans. Knowl. Data Eng. 2021, 35, 469–481. [Google Scholar] [CrossRef]
- Hu, Z.; Liu, W.; Bian, J.; Liu, X.; Liu, T.Y. Listening to chaotic whispers: A deep learning framework for news-oriented stock trend prediction. In Proceedings of the Eleventh ACM International Conference on Web Search and Data Mining, Marina Del Rey, CA, USA, 5–9 February 2018; pp. 261–269. [Google Scholar]
- Xu, Y.; Cohen, S.B. Stock movement prediction from tweets and historical prices. In Proceedings of the 56th Annual Meeting of the Association for Computational Linguistics, Melbourne, Australia, 15–20 July 2018; Volume 1, Long Papers. pp. 1970–1979. [Google Scholar]
- Xu, H.; Cao, D.; Li, S. A self-regulated generative adversarial network for stock price movement prediction based on the historical price and tweets. Knowl.-Based Syst. 2022, 247, 108712. [Google Scholar] [CrossRef]
- Hu, S.; Zhang, C.; Zou, G.; Lou, Z.; Ye, Y. Deep Multiview Clustering by Pseudo-Label Guided Contrastive Learning and Dual Correlation Learning. IEEE Trans. Neural Netw. Learn. Syst. 2024, 36, 3646–3658. [Google Scholar] [CrossRef]
- Li, S.; Liao, W.; Chen, Y.; Yan, R. PEN: Prediction-explanation network to forecast stock price movement with better explainability. AAAI Conf. Artif. Intell. 2023, 37, 5187–5194. [Google Scholar] [CrossRef]
- Wang, H.; Lu, S.; Zhao, J. Aggregating multiple types of complex data in stock market prediction: A model-independent framework. Knowl.-Based Syst. 2019, 164, 193–204. [Google Scholar] [CrossRef]
- Sawhney, R.; Agarwal, S.; Wadhwa, A.; Shah, R. Deep attentive learning for stock movement prediction from social media text and company correlations. In Proceedings of the 2020 Conference on Empirical Methods in Natural Language Processing (EMNLP), Online, 16–20 November 2020; pp. 8415–8426. [Google Scholar]
- Sawhney, R.; Wadhwa, A.; Agarwal, S.; Shah, R. FAST: Financial news and tweet based time aware network for stock trading. In Proceedings of the 16th Conference of the European Chapter of the Association for Computational Linguistics, Online, 19–23 April 2021; pp. 2164–2175. [Google Scholar]
- Du, X.; Tanaka-Ishii, K. Stock embeddings acquired from news articles and price history, and an application to portfolio optimization. In Proceedings of the 58th Annual Meeting of the Association for Computational Linguistics, Online, 5–10 July 2020; pp. 3353–3363. [Google Scholar]
- Wang, J.; Hu, Y.; Jiang, T.X.; Tan, J.; Li, Q. Essential tensor learning for multimodal information-driven stock movement prediction. Knowl.-Based Syst. 2023, 262, 110262. [Google Scholar] [CrossRef]
- Rad, H.; Low, R.K.Y.; Faff, R. The profitability of pairs trading strategies: Distance, cointegration and copula methods. Quant. Financ. 2016, 16, 1541–1558. [Google Scholar] [CrossRef]
- Cheng, D.; Yang, F.; Wang, X.; Zhang, Y.; Zhang, L. Knowledge graph-based event embedding framework for financial quantitative investments. In Proceedings of the 43rd International ACM SIGIR Conference on Research and Development in Information Retrieval, Virtual, 25–30 July 2020; pp. 2221–2230. [Google Scholar]
- Zhang, Q.; Zhang, Y.; Yao, X.; Li, S.; Zhang, C.; Liu, P. A dynamic attributes-driven graph attention network modeling on behavioral finance for stock prediction. ACM Trans. Knowl. Discov. Data 2023, 18, 1–29. [Google Scholar] [CrossRef]
- Chen, W.; Li, S.; Yu, X.; Wang, H.; Chen, W.; Wang, T. Automatic de-biased temporal-relational modeling for stock investment recommendation. In Proceedings of the Thirty-Third International Joint Conference on Artificial Intelligence, Jeju, Republic of Korea, 3–9 August 2024; pp. 1999–2008. [Google Scholar]
- Bi, W.; Xu, B.; Sun, X.; Wang, Z.; Shen, H.; Cheng, X. Company-as-tribe: Company financial risk assessment on tribe-style graph with hierarchical graph neural networks. In Proceedings of the 28th ACM SIGKDD Conference on Knowledge Discovery and Data Mining, Washington, DC, USA, 14–18 August 2022; pp. 2712–2720. [Google Scholar]
- Chen, Z.; Zheng, L.N.; Lu, C.; Yuan, J.; Zhu, D. ChatGPT informed graph neural network for stock movement prediction. arXiv 2023, arXiv:2306.03763. [Google Scholar] [CrossRef]
- Hu, G.H.; Liu, Y.; He, Q.; Ao, X. F2gnn: An adaptive filter with feature segmentation for graph-based fraud detection. In Proceedings of the ICASSP 2024—2024 IEEE International Conference on Acoustics, Speech and Signal Processing (ICASSP), Seoul, Korea, 14–19 April 2024; pp. 6335–6339. [Google Scholar]
- Chen, Y.; Wei, Z.; Huang, X. Incorporating corporation relationship via graph convolutional neural networks for stock price prediction. In Proceedings of the 27th ACM International Conference on Information and Knowledge Management, Torino, Italy, 22–26 October 2018; pp. 1655–1658. [Google Scholar]
- Wang, H.; Wang, T.; Li, S.; Guan, S.; Zheng, J.; Chen, W. Heterogeneous Interactive Snapshot Network for Review-Enhanced Stock Profiling and Recommendation. In Proceedings of the IJCAI, Vienna, Austria, 23–29 July 2022; pp. 3962–3969. [Google Scholar]
- Kim, R.; So, C.H.; Jeong, M.; Lee, S.; Kim, J.; Kang, J. Hats: A hierarchical graph attention network for stock movement prediction. arXiv 2019, arXiv:1908.07999. [Google Scholar]
- Xiang, S.; Cheng, D.; Shang, C.; Zhang, Y.; Liang, Y. Temporal and heterogeneous graph neural network for financial time series prediction. In Proceedings of the 31st ACM International Conference on Information & Knowledge Management, Atlanta, GA, USA, 17–21 October 2022; pp. 3584–3593. [Google Scholar]
- Zhu, P.; Li, Y.; Hu, Y.; Liu, Q.; Cheng, D.; Liang, Y. Lsr-igru: Stock trend prediction based on long short-term relationships and improved gru. In Proceedings of the 33rd ACM International Conference on Information and Knowledge Management, Boise, ID, USA, 21–25 October 2024; pp. 5135–5142. [Google Scholar]
- Hu, Y.; Liu, P.; Li, Y.; Cheng, D.; Li, N.; Dai, T.; Bao, J.; Xia, S.T. FinMamba: Market-Aware Graph Enhanced Multi-Level Mamba for Stock Movement Prediction. arXiv 2025, arXiv:2502.06707. [Google Scholar]
- Vrandečić, D.; Krötzsch, M. Wikidata: A free collaborative knowledgebase. Commun. ACM 2014, 57, 78–85. [Google Scholar] [CrossRef]
- Dixon, M.; Klabjan, D.; Bang, J.H. Classification-based financial markets prediction using deep neural networks. Algorithmic Financ. 2017, 6, 67–77. [Google Scholar] [CrossRef]
- Nelson, D.M.; Pereira, A.C.; De Oliveira, R.A. Stock market’s price movement prediction with LSTM neural networks. In Proceedings of the 2017 International Joint Conference on Neural Networks (IJCNN), Anchorage, AK, USA, 14–19 May 2017; pp. 1419–1426. [Google Scholar]
- Flennerhag, S.; Yin, H.; Keane, J.; Elliot, M. Breaking the activation function bottleneck through adaptive parameterization. Adv. Neural Inf. Process. Syst. 2018, 31, 7739–7750. [Google Scholar]
- Duan, Y.; Wang, L.; Zhang, Q.; Li, J. Factorvae: A probabilistic dynamic factor model based on variational autoencoder for predicting cross-sectional stock returns. AAAI Conf. Artif. Intell. 2022, 36, 4468–4476. [Google Scholar] [CrossRef]
- Liu, Y.; Xu, C.; Chen, L.; Yan, M.; Zhao, W.; Guan, Z. TABLE: Time-aware Balanced Multi-view Learning for stock ranking. Knowl.-Based Syst. 2024, 303, 112424. [Google Scholar] [CrossRef]
- Tian, H.; Zheng, X.; Zhao, K.; Liu, M.W.; Zeng, D.D. Inductive representation learning on dynamic stock co-movement graphs for stock predictions. INFORMS J. Comput. 2022, 34, 1940–1957. [Google Scholar] [CrossRef]






| Parameters | Value |
|---|---|
| History window size k | 5 |
| Sequence feature dimension | 5 |
| The maximum number of financial texts per day L | 30 |
| The maximum length of each texts | 40 |
| text feature dimension | 768 |
| The number of text topics | 10 |
| The learning rate | 0.001 |
| The weight of ranking loss | 0.3 |
| The number of training epochs | 20 |
| The size of the LSTM hidden layer | 64 |
| The dropout rate | 0.2 |
| Method | Reference | Prices | Texts | Relations | Characteristics |
|---|---|---|---|---|---|
| LSTM | [43] | √ | × | × | The standard LSTM followed by a fully connected (FC) layer using historical price data. |
| ALSTM | [44] | √ | × | × | The enhanced LSTM model incorporating an adaptive parameter-tuning mechanism. |
| FactorVAE | [45] | √ | × | × | The dynamic factor model based on variational autoencoder simulating the stochasticity of factors. |
| StockNet | [19] | √ | √ | × | The deep generative model integrates textual data with historical price data. |
| PEN | [22] | √ | √ | × | The explainable model with a shared representation learning to blend stock prices and texts. |
| TABLE | [46] | √ | √ | × | The hierarchical time-aware multi-view learning model for stock rank prediction. |
| HAD_GNN | [47] | √ | √ | √ | The hybrid attention graph neural network constructing the relationships from historical prices. |
| RSR_E | [6] | √ | √ | √ | The temporal graph convolution model capturing explicit relationships between stocks. |
| MTDGraph | - | √ | √ | √ | The multi-modal dynamic graph method using bidirectional, dynamic relation strength. |
| Method | MSE | MRR | IRR |
|---|---|---|---|
| LSTM | 3.30 × | 0.059 | 0.78 |
| ALSTM | 3.38 × | 0.058 | 0.87 |
| FactorVAE | 4.95 × | 0.058 | 0.82 |
| StockNet | 3.31 × | 0.059 | 1.17 |
| PEN | 3.30 × | 0.057 | 1.31 |
| TABLE | 3.08 × | 0.062 | 1.49 |
| HAD_GNN | 3.09 × | 0.057 | 1.01 |
| RSR_E | 3.12 × | 0.060 | 1.42 |
| MTDGraph | 2.72 × | 0.065 | 1.60 |
| MSE | MRR | IRR | |
|---|---|---|---|
| MTDGraph-SE | 2.84 × | 0.061 | 1.17 |
| MTDGraph-CM | 2.78 × | 0.062 | 1.40 |
| MTDGraph-WK | 3.01 × | 0.059 | 0.73 |
| MTDGraph | 2.72 × | 0.065 | 1.60 |
Disclaimer/Publisher’s Note: The statements, opinions and data contained in all publications are solely those of the individual author(s) and contributor(s) and not of MDPI and/or the editor(s). MDPI and/or the editor(s) disclaim responsibility for any injury to people or property resulting from any ideas, methods, instructions or products referred to in the content. |
© 2025 by the authors. Licensee MDPI, Basel, Switzerland. This article is an open access article distributed under the terms and conditions of the Creative Commons Attribution (CC BY) license (https://creativecommons.org/licenses/by/4.0/).
Share and Cite
Liu, Y.; Wei, Z.; Chen, L.; Xu, C.; Guan, Z. Multi-Modal Temporal Dynamic Graph Construction for Stock Rank Prediction. Mathematics 2025, 13, 845. https://doi.org/10.3390/math13050845
Liu Y, Wei Z, Chen L, Xu C, Guan Z. Multi-Modal Temporal Dynamic Graph Construction for Stock Rank Prediction. Mathematics. 2025; 13(5):845. https://doi.org/10.3390/math13050845
Chicago/Turabian StyleLiu, Ying, Zengyu Wei, Long Chen, Cai Xu, and Ziyu Guan. 2025. "Multi-Modal Temporal Dynamic Graph Construction for Stock Rank Prediction" Mathematics 13, no. 5: 845. https://doi.org/10.3390/math13050845
APA StyleLiu, Y., Wei, Z., Chen, L., Xu, C., & Guan, Z. (2025). Multi-Modal Temporal Dynamic Graph Construction for Stock Rank Prediction. Mathematics, 13(5), 845. https://doi.org/10.3390/math13050845

