Multi-Strategy Improved Binary Secretarial Bird Optimization Algorithm for Feature Selection
Abstract
1. Introduction
- The best-rand exploration strategy is proposed to effectively improve the population diversity of the algorithm by utilizing the randomness and optimality of random individuals as well as optimal individuals.
- The segmented balance strategy is proposed to enhance the quality of the FS subset when the algorithm is solved by segmenting the individuals in the population and targeting the individuals of different natures with different levels of exploration and exploitation performance.
- The four-role exploitation strategy is proposed to enhance the effective exploitation of the algorithm and improve the classification accuracy of the FS subset by different degrees of guidance through the four natures of the individuals in the population.
- A FS method based on BSFSBOA is proposed by combining the above three learning strategies, and the proposed FS method is utilized to solve 36 FS problems involving low, medium, and high dimensions, which confirms that it is a robust FS tool with efficient search performance.
2. Mathematical Framework of Secretary Bird Optimization Algorithm
2.1. Mathematical Modelling of Hunting Behavior
2.1.1. Seeking After One’s Prey
2.1.2. Depleting Prey’s Energy
2.1.3. Attacking Prey
2.2. Mathematical Modelling of Escape Behaviour
2.2.1. Escaping by Run or Fly Away
2.2.2. Hiding with the Environment
| Algorithm 1: The execution of SBOA |
| Input: Initialize parameters: , , , , , . Output: the best candidate solution (). 1: Initialize individuals using Equation (1) and form an initialized population using Equation (2). 2: for 3: Update the best candidate solution (). 4: for 5: Hunting behavior (Exploration phase of SBOA): 6: if 7: Update the position of the secret bird using Equation (4). 8: else if 9: Update the position of the secret bird using Equation (6). 10: else 11: Update the position of the secret bird using Equation (7). 12: end if 13: Use Equation (5) to keep the position of the secret bird . 14: Escape Behavior (Exploitation Phase of SBOA): 15: if 16: Update the position of the secret bird using Equation (11). 17: else 18: Update the position of the secret bird using Equation (14). 19: end if 20: Use Equation (13) to keep the position of the secret bird . 21: end for 22: Save the best candidate solution (). 23: end for 24: Return the best candidate solution (). |
3. Mathematical Modeling of BSFSBOA
3.1. Best-Rand Exploration Strategy
3.2. Segmented Balance Strategy
3.3. Four-Role Exploitation Strategy
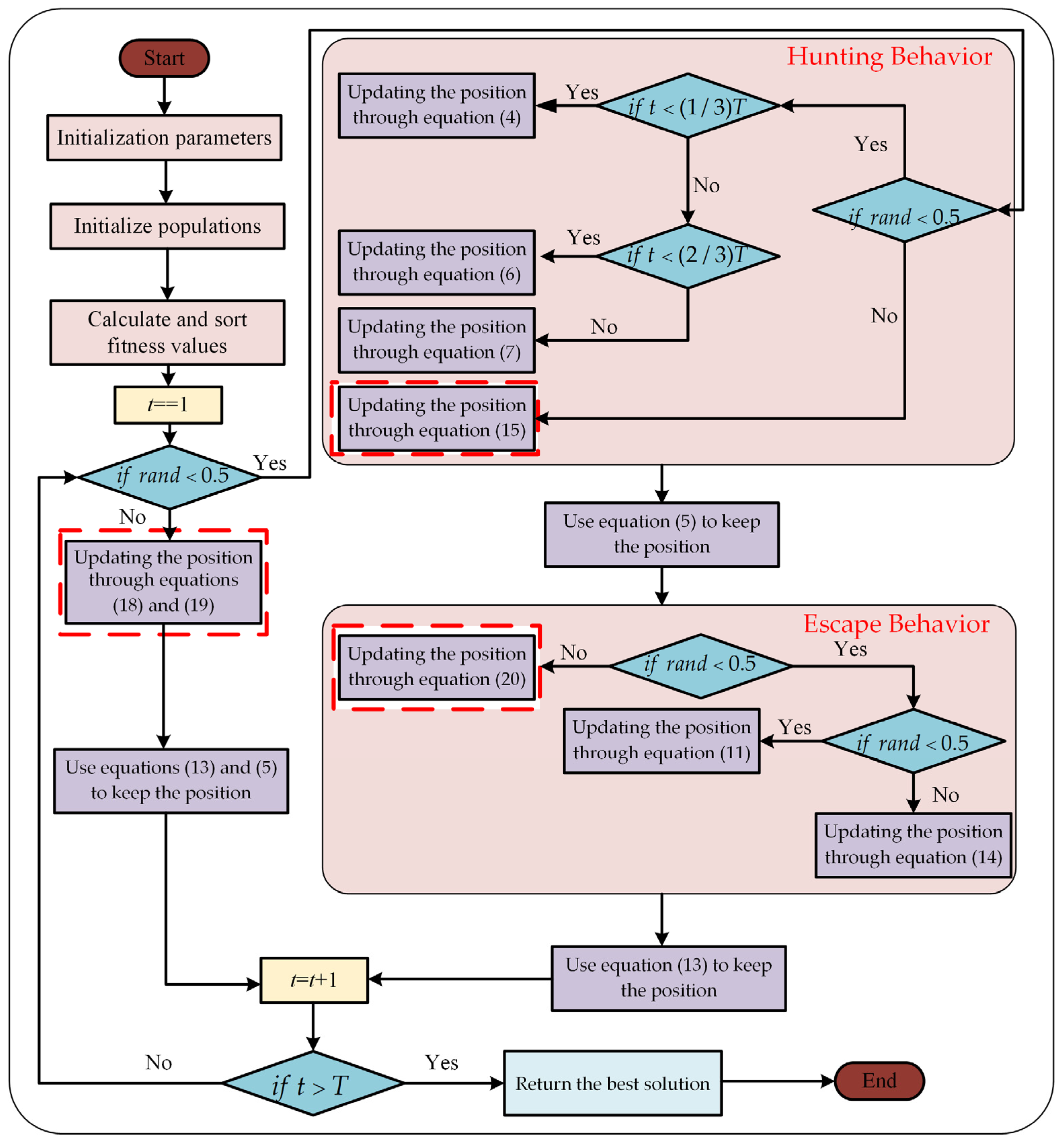
3.4. Implementation of the BSFSBOA
| Algorithm 2: The execution of BSFSBOA |
| Input: Initialize parameters: , , , , , . Output: the best candidate solution (). 1: Initialize individuals using Equation (1) and form an initialized population using Equation (2). 2: for 3: Update the best candidate solution (). 4: if 5: for 6: Hunting behavior (Exploration phase of BSFSBOA): 7: if 8: if 9: Update the position of the secret bird using Equation (4). 10: else if 11: Update the position of the secret bird using Equation (6). 12: else 13: Update the position of the secret bird using Equation (7). 14: end if 15: else 16: Update the position of the secret bird using Equation (15). 17: end if 18: Use Equation (5) to keep the position of the secret bird . 19: Escape Behavior (Exploitation Phase of BSFSBOA): 20: if 21: if 22: Update the position of the secret bird using Equation (11). 23: else 24: Update the position of the secret bird using Equation (14). 25: end if 26: else 27: Update the position of the secret bird using Equation (20). 28: end if 29: Use Equation (13) to keep the position of the secret bird . 30: end for 31: else 32: for 33: Update the position of the secret bird using Equations (18) and (19). 34: Use Equations (5) and (13) to keep the position of the secret bird . 35: end for 36: end if 37: Save the best candidate solution (). 38: end for 39: Return the best candidate solution (). |
4. Discussion of Experimental Results on the UCL Datasets
4.1. The Modeling of the FS Problems
4.2. Sensitivity Analysis of Operating Parameters
4.3. Population Diversity Analysis
4.4. Exploration/Exploitation Balance Analysis
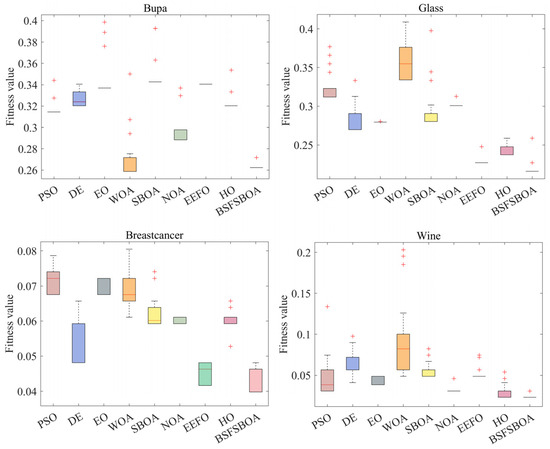
4.5. Fitness Function Value Analysis on the UCL Datasets
4.6. Friedman Nonparametric Test Analysis on the UCL Datasets
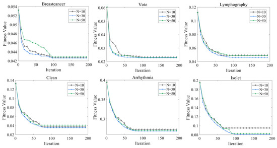
4.7. Convergence Analysis on the UCL Datasets
4.8. Classification Accuracy and Feature Subset Size Analysis on the UCL Datasets
4.9. Runtime Analysis on the UCL Datasets
5. Discussion of Expanded Experiments on the OpenML Datasets
5.1. Fitness Function Value Analysis on the OpenML Datasets
5.2. Classification Accuracy and Feature Subset Size Analysis on the OpenML Datasets
5.3. Runtime Analysis on the OpenML Datasets
6. Conclusions and Future Work
Author Contributions
Funding
Data Availability Statement
Acknowledgments
Conflicts of Interest
References
- Nssibi, M.; Manita, G.; Korbaa, O. Advances in nature-inspired metaheuristic optimization for feature selection problem: A comprehensive survey. Comput. Sci. Rev. 2023, 49, 100559. [Google Scholar] [CrossRef]
- Albukhanajer, W.A.; Briffa, J.A.; Jin, Y. Evolutionary multiobjective image feature extraction in the presence of noise. IEEE Trans. Cybern. 2014, 45, 1757–1768. [Google Scholar] [CrossRef]
- Manbari, Z.; AkhlaghianTab, F.; Salavati, C. Hybrid fast unsupervised feature selection for high-dimensional data. Expert Syst. Appl. 2019, 124, 97–118. [Google Scholar] [CrossRef]
- Zawbaa, H.M.; Emary, E.; Grosan, C.; Snasel, V. Large-dimensionality small-instance set feature selection: A hybrid bio-inspired heuristic approach. Swarm Evol. Comput. 2018, 42, 29–42. [Google Scholar] [CrossRef]
- Abdulwahab, H.M.; Ajitha, S.; Saif, M.A.N. Feature selection techniques in the context of big data: Taxonomy and analysis. Appl. Intell. 2022, 52, 13568–13613. [Google Scholar] [CrossRef]
- Wang, X.; Yang, J.; Teng, X.; Xia, W.; Jensen, R. Feature selection based on rough sets and particle swarm optimization. Pattern Recognit. Lett. 2007, 28, 459–471. [Google Scholar] [CrossRef]
- Dash, M.; Liu, H. Feature selection for classification. Intell. Data Anal. 1997, 1, 131–156. [Google Scholar] [CrossRef]
- Kabir, M.M.; Shahjahan, M.; Murase, K. A new hybrid ant colony optimization algorithm for feature selection. Expert Syst. Appl. 2012, 39, 3747–3763. [Google Scholar] [CrossRef]
- Chen, F.; Ye, S.; Xu, L.; Xie, R. FTDZOA: An Efficient and Robust FS Method with Multi-Strategy Assistance. Biomimetics 2024, 9, 632. [Google Scholar] [CrossRef]
- Ghaemi, M.; Feizi-Derakhshi, M.R. Feature selection using forest optimization algorithm. Pattern Recognit. 2016, 60, 121–129. [Google Scholar] [CrossRef]
- Jiménez-Cordero, A.; Morales, J.M.; Pineda, S. A novel embedded min-max approach for feature selection in nonlinear support vector machine classification. Eur. J. Oper. Res. 2021, 293, 24–35. [Google Scholar] [CrossRef]
- Wang, A.; An, N.; Chen, G.; Li, L.; Alterovitz, G. Accelerating wrapper-based feature selection with K-nearest-neighbor. Knowl. Based Syst. 2015, 83, 81–91. [Google Scholar] [CrossRef]
- Nemnes, G.A.; Filipoiu, N.; Sipica, V. Feature selection procedures for combined density functional theory—Artificial neural network schemes. Phys. Scr. 2021, 96, 065807. [Google Scholar] [CrossRef]
- Yuan, C.; Zhao, D.; Heidari, A.A.; Liu, L.; Chen, Y.; Chen, H. Polar lights optimizer: Algorithm and applications in image segmentation and feature selection. Neurocomputing 2024, 607, 128427. [Google Scholar] [CrossRef]
- Das, H.; Naik, B.; Behera, H.S. A Jaya algorithm based wrapper method for optimal feature selection in supervised classification. J. King Saud Univ. Comput. Inf. Sci. 2022, 34, 3851–3863. [Google Scholar] [CrossRef]
- El-kenawy, E.S.M.; Albalawi, F.; Ward, S.A.; Ghoneim, S.S.; Eid, M.M.; Abdelhamid, A.A.; Ibrahim, A. Feature selection and classification of transformer faults based on novel meta-heuristic algorithm. Mathematics 2022, 10, 3144. [Google Scholar] [CrossRef]
- Hashim, F.A.; Hussien, A.G. Snake Optimizer: A novel meta-heuristic optimization algorithm. Knowl. Based Syst. 2022, 242, 108320. [Google Scholar] [CrossRef]
- Holland, J.H. Genetic algorithms. Sci. Am. 1992, 267, 66–73. [Google Scholar] [CrossRef]
- Beyer, H.G.; Schwefel, H.P. Evolution strategies–a comprehensive introduction. Nat. Comput. 2002, 1, 3–52. [Google Scholar] [CrossRef]
- Simon, D. Biogeography-based optimization. IEEE Trans. Evol. Comput. 2008, 12, 702–713. [Google Scholar] [CrossRef]
- Li, M.; Zhao, H.; Weng, X.; Han, T. Cognitive behavior optimization algorithm for solving optimization problems. Appl. Soft Comput. 2016, 39, 199–222. [Google Scholar] [CrossRef]
- Rao, R.V.; Savsani, V.J.; Vakharia, D.P. Teaching–learning-based optimization: A novel method for constrained mechanical design optimization problems. Comput. Aided Des. 2011, 43, 303–315. [Google Scholar] [CrossRef]
- Moosavi, S.H.S.; Bardsiri, V.K. Poor and rich optimization algorithm: A new human-based and multi populations algorithm. Eng. Appl. Artif. Intell. 2019, 86, 165–181. [Google Scholar] [CrossRef]
- Gandomi, A.H.; Yang, X.S.; Alavi, A.H. Cuckoo search algorithm: A metaheuristic approach to solve structural optimization problems. Eng. Comput. 2013, 29, 17–35. [Google Scholar] [CrossRef]
- Sulaiman, M.H.; Mustaffa, Z.; Saari, M.M.; Daniyal, H. Barnacles mating optimizer: A new bio-inspired algorithm for solving engineering optimization problems. Eng. Appl. Artif. Intell. 2020, 87, 103330. [Google Scholar] [CrossRef]
- Li, S.; Chen, H.; Wang, M.; Heidari, A.A.; Mirjalili, S. Slime mould algorithm: A new method for stochastic optimization. Future Gener. Comput. Syst. 2020, 111, 300–323. [Google Scholar] [CrossRef]
- Erol, O.K.; Eksin, I. A new optimization method: Big bang–big crunch. Adv. Eng. Softw. 2006, 37, 106–111. [Google Scholar] [CrossRef]
- Mirjalili, S.; Mirjalili, S.M.; Hatamlou, A. Multi-verse optimizer: A nature-inspired algorithm for global optimization. Neural Comput. Appl. 2016, 27, 495–513. [Google Scholar] [CrossRef]
- Zhao, W.; Wang, L.; Zhang, Z. Atom search optimization and its application to solve a hydrogeologic parameter estimation problem. Knowl. Based Syst. 2019, 163, 283–304. [Google Scholar] [CrossRef]
- Abdelrazek, M.; Abd Elaziz, M.; El-Baz, A.H. CDMO: Chaotic Dwarf Mongoose optimization algorithm for feature selection. Sci. Rep. 2024, 14, 701. [Google Scholar] [CrossRef]
- Askr, H.; Abdel-Salam, M.; Hassanien, A.E. Copula entropy-based golden jackal optimization algorithm for high-dimensional feature selection problems. Expert Syst. Appl. 2024, 238, 121582. [Google Scholar] [CrossRef]
- Zhu, Y.; Li, W.; Li, T. A hybrid artificial immune optimization for high-dimensional feature selection. Knowl. Based Syst. 2023, 260, 110111. [Google Scholar] [CrossRef]
- Mostafa, R.R.; Gaheen, M.A.; Abd ElAziz, M.; Al-Betar, M.A.; Ewees, A.A. An improved gorilla troops optimizer for global optimization problems and feature selection. Knowl. Based Syst. 2023, 269, 110462. [Google Scholar] [CrossRef]
- Pan, H.; Chen, S.; Xiong, H. A high-dimensional feature selection method based on modified Gray Wolf Optimization. Appl. Soft Comput. 2023, 135, 110031. [Google Scholar] [CrossRef]
- Zhou, X.; Chen, Y.; Wu, Z.; Heidari, A.A.; Chen, H.; Alabdulkreem, E.; Wang, X. Boosted local dimensional mutation and all-dimensional neighborhood slime mould algorithm for feature selection. Neurocomputing 2023, 551, 126467. [Google Scholar] [CrossRef]
- Fu, Y.; Liu, D.; Chen, J.; He, L. Secretary bird optimization algorithm: A new metaheuristic for solving global optimization problems. Artif. Intell. Rev. 2024, 57, 123. [Google Scholar] [CrossRef]
- El-Kenawy, E.S.M.; Khodadadi, N.; Mirjalili, S.; Abdelhamid, A.A.; Eid, M.M.; Ibrahim, A. Greylag goose optimization: Nature-inspired optimization algorithm. Expert Syst. Appl. 2024, 238, 122147. [Google Scholar] [CrossRef]
- Pahnehkolaei, S.M.A.; Alfi, A.; Machado, J.T. Analytical stability analysis of the fractional-order particle swarm optimization algorithm. Chaos Solitons Fractals 2022, 155, 111658. [Google Scholar] [CrossRef]
- Kennedy, J.; Eberhart, R. Particle swarm optimization. In Proceedings of the ICNN’95-International Conference on Neural Networks, Perth, Australia, 27 November–1 December 1995; Volume 4, pp. 1942–1948. [Google Scholar]
- Storn, R. On the usage of differential evolution for function optimization. In Proceedings of the North American Fuzzy Information Processing, Berkeley, CA, USA, 19–22 June 1996; pp. 519–523. [Google Scholar]
- Faramarzi, A.; Heidarinejad, M.; Stephens, B.; Mirjalili, S. Equilibrium optimizer: A novel optimization algorithm. Knowl. Based Syst. 2020, 191, 105190. [Google Scholar] [CrossRef]
- Mirjalili, S.; Lewis, A. The whale optimization algorithm. Adv. Eng. Softw. 2016, 95, 51–67. [Google Scholar] [CrossRef]
- Abdel-Basset, M.; Mohamed, R.; Jameel, M.; Abouhawwash, M. Nutcracker optimizer: A novel nature-inspired metaheuristic algorithm for global optimization and engineering design problems. Knowl. Based Syst. 2023, 262, 110248. [Google Scholar] [CrossRef]
- Zhao, W.; Wang, L.; Zhang, Z.; Fan, H.; Zhang, J.; Mirjalili, S.; Cao, Q. Electric eel foraging optimization: A new bio-inspired optimizer for engineering applications. Expert Syst. Appl. 2024, 238, 122200. [Google Scholar] [CrossRef]
- Amiri, M.H.; Mehrabi Hashjin, N.; Montazeri, M.; Mirjalili, S.; Khodadadi, N. Hippopotamus optimization algorithm: A novel nature-inspired optimization algorithm. Sci. Rep. 2024, 14, 5032. [Google Scholar] [CrossRef] [PubMed]
- Lian, J.; Hui, G. Human evolutionary optimization algorithm. Expert Syst. Appl. 2024, 241, 122638. [Google Scholar] [CrossRef]
- Tanabe, R.; Fukunaga, A.S. Improving the search performance of SHADE using linear population size reduction. In Proceedings of the 2014 IEEE Congress on Evolutionary Computation (CEC), Beijing, China, 6–11 July 2014; pp. 1658–1665. [Google Scholar]
- Sallam, K.M.; Abdel-Basset, M.; El-Abd, M.; Wagdy, A. IMODEII: An Improved IMODE algorithm based on the Reinforcement Learning. In Proceedings of the 2022 IEEE Congress on Evolutionary Computation (CEC), Padua, Italy, 18–23 July 2022; pp. 1–8. [Google Scholar]




















| Categories | Datasets | Number of Features | Number of Categories | Dataset Size |
|---|---|---|---|---|
| Low | Aggregation | 2 | 7 | 788 |
| Banana | 2 | 2 | 5300 | |
| Iris | 4 | 3 | 150 | |
| Bupa | 6 | 2 | 345 | |
| Glass | 9 | 7 | 214 | |
| Breastcancer | 9 | 2 | 699 | |
| Exactly | 13 | 2 | 1000 | |
| Wine | 13 | 3 | 178 | |
| Medium | Zoo | 16 | 7 | 101 |
| Vote | 16 | 2 | 435 | |
| Congress | 16 | 2 | 435 | |
| Lymphography | 18 | 4 | 148 | |
| Vehicle | 18 | 4 | 846 | |
| Ionosphere | 34 | 2 | 351 | |
| Landsat | 36 | 6 | 2000 | |
| SonarEW | 60 | 2 | 208 | |
| High | Libras | 90 | 15 | 360 |
| Hillvalley | 100 | 2 | 606 | |
| Musk | 166 | 2 | 476 | |
| Clean | 167 | 2 | 476 | |
| Semeion | 256 | 10 | 1593 | |
| Arrhythmia | 279 | 16 | 452 | |
| Isolet | 617 | 26 | 1559 |
| Algorithms | Year | Parameter Settings |
|---|---|---|
| Particle Swarm Optimization (PSO) [39] | 1995 | |
| Differential Evolution (DE) [40] | 1997 | |
| Equilibrium Optimizer (EO) [41] | 2020 | |
| Whale Optimization Algorithm (WOA) [42] | 2016 | |
| Secretary Bird Optimization Algorithm (SBOA) | 2024 | |
| Nutcracker Optimization Algorithm (NOA) [43] | 2023 | |
| Electric Eel Foraging Optimization (EEFO) [44] | 2024 | |
| Hippopotamus Optimization (HO) [45] | 2024 | |
| Human Evolutionary Optimization Algorithm (HEOA) [46] | 2024 | |
| LSHADE [47] | 2014 | |
| IMODE [48] | 2022 | |
| BSFSBOA | NA |
| Datasets | Metrics | PSO | DE | EO | WOA | SBOA | NOA | EEFO | HO | BSFSBOA |
|---|---|---|---|---|---|---|---|---|---|---|
| Aggregation | Best | 0.100 | 0.106 | 0.100 | 0.100 | 0.100 | 0.100 | 0.100 | 0.111 | 0.100 |
| Mean | 0.100 | 0.106 | 0.100 | 0.100 | 0.100 | 0.100 | 0.100 | 0.111 | 0.100 | |
| Worse | 0.100 | 0.106 | 0.100 | 0.100 | 0.100 | 0.100 | 0.100 | 0.111 | 0.100 | |
| Rank | 1/1/1 | 8/8/8 | 1/1/1 | 1/1/1 | 1/1/1 | 1/1/1 | 1/1/1 | 9/9/9 | 1/1/1 | |
| Banana | Best | 0.201 | 0.190 | 0.198 | 0.198 | 0.199 | 0.206 | 0.196 | 0.188 | 0.187 |
| Mean | 0.201 | 0.190 | 0.198 | 0.198 | 0.199 | 0.206 | 0.196 | 0.188 | 0.187 | |
| Worse | 0.201 | 0.190 | 0.198 | 0.198 | 0.199 | 0.206 | 0.196 | 0.188 | 0.187 | |
| Rank | 8/8/8 | 3/3/3 | 6/6/6 | 5/5/5 | 7/7/7 | 9/9/9 | 4/4/4 | 2/2/2 | 1/1/1 | |
| Iris | Best | 0.050 | 0.085 | 0.085 | 0.025 | 0.025 | 0.025 | 0.080 | 0.050 | 0.025 |
| Mean | 0.051 | 0.089 | 0.085 | 0.029 | 0.025 | 0.025 | 0.080 | 0.050 | 0.025 | |
| Worse | 0.080 | 0.130 | 0.085 | 0.080 | 0.025 | 0.025 | 0.080 | 0.050 | 0.025 | |
| Rank | 5/6/5 | 8/9/9 | 8/8/8 | 1/4/5 | 1/1/1 | 1/1/1 | 7/7/5 | 5/5/4 | 1/1/1 | |
| Bupa | Best | 0.314 | 0.320 | 0.337 | 0.259 | 0.343 | 0.288 | 0.341 | 0.320 | 0.262 |
| Mean | 0.316 | 0.326 | 0.342 | 0.274 | 0.346 | 0.299 | 0.341 | 0.323 | 0.264 | |
| Worse | 0.344 | 0.341 | 0.399 | 0.350 | 0.393 | 0.337 | 0.341 | 0.354 | 0.272 | |
| Rank | 4/4/5 | 5/6/3 | 7/8/9 | 1/2/6 | 9/9/8 | 3/3/2 | 8/7/3 | 5/5/7 | 2/1/1 | |
| Glass | Best | 0.312 | 0.270 | 0.279 | 0.334 | 0.280 | 0.301 | 0.227 | 0.237 | 0.216 |
| Mean | 0.323 | 0.287 | 0.279 | 0.357 | 0.291 | 0.302 | 0.229 | 0.244 | 0.219 | |
| Worse | 0.377 | 0.333 | 0.280 | 0.409 | 0.398 | 0.313 | 0.248 | 0.259 | 0.259 | |
| Rank | 8/8/7 | 4/5/6 | 5/4/4 | 9/9/9 | 6/6/8 | 7/7/5 | 2/2/1 | 3/3/2 | 1/1/2 | |
| Breastcancer | Best | 0.068 | 0.048 | 0.068 | 0.061 | 0.059 | 0.059 | 0.042 | 0.053 | 0.040 |
| Mean | 0.071 | 0.056 | 0.069 | 0.068 | 0.062 | 0.060 | 0.045 | 0.059 | 0.043 | |
| Worse | 0.079 | 0.066 | 0.072 | 0.080 | 0.074 | 0.061 | 0.048 | 0.066 | 0.048 | |
| Rank | 8/9/8 | 3/3/4 | 8/8/6 | 7/7/9 | 5/6/7 | 5/5/3 | 2/2/1 | 4/4/4 | 1/1/1 | |
| Exactly | Best | 0.046 | 0.046 | 0.060 | 0.046 | 0.046 | 0.046 | 0.046 | 0.046 | 0.046 |
| Mean | 0.172 | 0.099 | 0.167 | 0.253 | 0.159 | 0.252 | 0.151 | 0.098 | 0.054 | |
| Worse | 0.299 | 0.302 | 0.291 | 0.287 | 0.287 | 0.291 | 0.291 | 0.287 | 0.287 | |
| Rank | 1/7/8 | 1/3/9 | 9/6/5 | 1/9/1 | 1/5/1 | 1/8/5 | 1/4/5 | 1/2/4 | 1/1/1 | |
| Wine | Best | 0.031 | 0.041 | 0.038 | 0.049 | 0.049 | 0.031 | 0.049 | 0.023 | 0.023 |
| Mean | 0.047 | 0.064 | 0.045 | 0.089 | 0.058 | 0.032 | 0.052 | 0.028 | 0.024 | |
| Worse | 0.134 | 0.098 | 0.049 | 0.203 | 0.082 | 0.046 | 0.075 | 0.054 | 0.031 | |
| Rank | 3/5/8 | 6/8/7 | 5/4/3 | 7/9/9 | 7/7/6 | 3/3/2 | 7/6/5 | 1/2/4 | 1/1/1 | |
| Mean Rank | Best | 4.750 | 4.750 | 6.125 | 4.000 | 4.625 | 3.750 | 4.000 | 3.750 | 1.125 |
| Mean | 6.000 | 5.625 | 5.625 | 5.750 | 5.250 | 4.625 | 4.125 | 4.000 | 1.000 | |
| Worse | 6.250 | 6.125 | 5.250 | 5.625 | 4.875 | 3.500 | 3.125 | 4.500 | 1.125 | |
| Final Rank | Best | 7 | 7 | 9 | 4 | 6 | 2 | 4 | 2 | 1 |
| Mean | 9 | 6 | 6 | 8 | 5 | 4 | 3 | 2 | 1 | |
| Worse | 9 | 8 | 6 | 7 | 5 | 3 | 2 | 4 | 1 |
| Datasets | Metrics | PSO | DE | EO | WOA | SBOA | NOA | EEFO | HO | BSFSBOA |
|---|---|---|---|---|---|---|---|---|---|---|
| Zoo | Best | 0.050 | 0.038 | 0.076 | 0.031 | 0.044 | 0.076 | 0.031 | 0.038 | 0.031 |
| Mean | 0.075 | 0.062 | 0.083 | 0.054 | 0.115 | 0.079 | 0.040 | 0.079 | 0.033 | |
| Worse | 0.128 | 0.128 | 0.115 | 0.095 | 0.179 | 0.089 | 0.076 | 0.108 | 0.038 | |
| Rank | 7/5/7 | 4/4/7 | 8/8/6 | 1/3/4 | 6/9/9 | 8/7/3 | 1/2/2 | 4/6/5 | 1/1/1 | |
| Vote | Best | 0.035 | 0.033 | 0.039 | 0.048 | 0.031 | 0.035 | 0.035 | 0.046 | 0.023 |
| Mean | 0.044 | 0.044 | 0.044 | 0.049 | 0.041 | 0.038 | 0.037 | 0.048 | 0.023 | |
| Worse | 0.071 | 0.054 | 0.048 | 0.070 | 0.052 | 0.046 | 0.037 | 0.054 | 0.023 | |
| Rank | 4/7/9 | 3/6/7 | 7/5/4 | 9/9/8 | 2/4/5 | 4/3/3 | 4/2/2 | 8/8/6 | 1/1/1 | |
| Congress | Best | 0.039 | 0.050 | 0.048 | 0.048 | 0.027 | 0.060 | 0.039 | 0.035 | 0.017 |
| Mean | 0.051 | 0.063 | 0.052 | 0.051 | 0.028 | 0.060 | 0.046 | 0.046 | 0.017 | |
| Worse | 0.073 | 0.081 | 0.058 | 0.073 | 0.035 | 0.066 | 0.048 | 0.058 | 0.017 | |
| Rank | 4/5/7 | 8/9/9 | 7/7/4 | 6/6/7 | 2/2/2 | 9/8/6 | 4/3/3 | 3/4/5 | 1/1/1 | |
| Lymphography | Best | 0.059 | 0.070 | 0.075 | 0.079 | 0.084 | 0.053 | 0.084 | 0.081 | 0.042 |
| Mean | 0.081 | 0.107 | 0.090 | 0.095 | 0.110 | 0.076 | 0.092 | 0.127 | 0.046 | |
| Worse | 0.138 | 0.149 | 0.126 | 0.132 | 0.146 | 0.126 | 0.132 | 0.143 | 0.053 | |
| Rank | 3/3/6 | 4/7/9 | 5/4/2 | 6/6/4 | 8/8/8 | 2/2/2 | 8/5/4 | 7/9/7 | 1/1/1 | |
| Vehicle | Best | 0.241 | 0.242 | 0.236 | 0.284 | 0.263 | 0.209 | 0.247 | 0.241 | 0.225 |
| Mean | 0.271 | 0.267 | 0.252 | 0.315 | 0.283 | 0.250 | 0.264 | 0.273 | 0.233 | |
| Worse | 0.311 | 0.322 | 0.262 | 0.364 | 0.311 | 0.273 | 0.289 | 0.300 | 0.247 | |
| Rank | 4/6/7 | 6/5/8 | 3/3/2 | 9/9/9 | 8/8/6 | 1/2/3 | 7/4/4 | 4/7/5 | 2/1/1 | |
| Ionosphere | Best | 0.062 | 0.072 | 0.035 | 0.015 | 0.037 | 0.037 | 0.028 | 0.022 | 0.022 |
| Mean | 0.092 | 0.121 | 0.054 | 0.055 | 0.055 | 0.053 | 0.061 | 0.051 | 0.039 | |
| Worse | 0.134 | 0.150 | 0.076 | 0.083 | 0.078 | 0.069 | 0.088 | 0.073 | 0.063 | |
| Rank | 8/8/8 | 9/9/9 | 5/4/4 | 1/5/6 | 6/6/5 | 6/3/2 | 4/7/7 | 2/2/3 | 2/1/1 | |
| landsat | Best | 0.117 | 0.112 | 0.096 | 0.105 | 0.095 | 0.099 | 0.109 | 0.094 | 0.087 |
| Mean | 0.126 | 0.122 | 0.110 | 0.121 | 0.111 | 0.108 | 0.117 | 0.104 | 0.098 | |
| Worse | 0.132 | 0.137 | 0.120 | 0.133 | 0.120 | 0.116 | 0.127 | 0.119 | 0.105 | |
| Rank | 9/9/7 | 8/8/9 | 4/4/4 | 6/7/8 | 3/5/4 | 5/3/2 | 7/6/6 | 2/2/3 | 1/1/1 | |
| SonarEW | Best | 0.049 | 0.064 | 0.040 | 0.067 | 0.015 | 0.012 | 0.020 | 0.071 | 0.008 |
| Mean | 0.084 | 0.126 | 0.072 | 0.129 | 0.051 | 0.041 | 0.059 | 0.101 | 0.018 | |
| Worse | 0.124 | 0.160 | 0.106 | 0.187 | 0.083 | 0.084 | 0.089 | 0.131 | 0.027 | |
| Rank | 6/6/6 | 7/8/8 | 5/5/5 | 8/9/9 | 3/3/2 | 2/2/3 | 4/4/4 | 9/7/7 | 1/1/1 | |
| Mean Rank | Best | 5.625 | 6.125 | 5.500 | 5.750 | 4.750 | 4.625 | 4.875 | 4.875 | 1.250 |
| Mean | 6.125 | 7.000 | 5.000 | 6.750 | 5.625 | 3.750 | 4.125 | 5.625 | 1.000 | |
| Worse | 7.125 | 8.250 | 3.875 | 6.875 | 5.125 | 3.000 | 4.000 | 5.125 | 1.000 | |
| Final Rank | Best | 7 | 9 | 6 | 8 | 3 | 2 | 4 | 4 | 1 |
| Mean | 7 | 9 | 4 | 8 | 5 | 2 | 3 | 5 | 1 | |
| Worse | 8 | 9 | 3 | 7 | 5 | 2 | 4 | 5 | 1 |
| Datasets | Metrics | PSO | DE | EO | WOA | SBOA | NOA | EEFO | HO | BSFSBOA |
|---|---|---|---|---|---|---|---|---|---|---|
| Libras | Best | 0.123 | 0.202 | 0.166 | 0.188 | 0.148 | 0.140 | 0.149 | 0.145 | 0.088 |
| Mean | 0.143 | 0.230 | 0.196 | 0.243 | 0.190 | 0.162 | 0.179 | 0.170 | 0.126 | |
| Worse | 0.169 | 0.258 | 0.222 | 0.286 | 0.235 | 0.181 | 0.215 | 0.205 | 0.151 | |
| Rank | 2/2/2 | 9/8/8 | 7/7/6 | 8/9/9 | 5/6/7 | 3/3/3 | 6/5/5 | 4/4/4 | 1/1/1 | |
| Hillvalley | Best | 0.340 | 0.352 | 0.345 | 0.316 | 0.308 | 0.303 | 0.296 | 0.268 | 0.250 |
| Mean | 0.379 | 0.376 | 0.370 | 0.345 | 0.334 | 0.327 | 0.327 | 0.307 | 0.280 | |
| Worse | 0.409 | 0.398 | 0.397 | 0.381 | 0.405 | 0.344 | 0.360 | 0.344 | 0.310 | |
| Rank | 7/9/9 | 9/8/7 | 8/7/6 | 6/6/5 | 5/5/8 | 4/3/3 | 3/4/4 | 2/2/2 | 1/1/1 | |
| Musk | Best | 0.071 | 0.069 | 0.023 | 0.066 | 0.055 | 0.059 | 0.064 | 0.051 | 0.026 |
| Mean | 0.107 | 0.084 | 0.052 | 0.105 | 0.076 | 0.082 | 0.087 | 0.090 | 0.049 | |
| Worse | 0.140 | 0.097 | 0.085 | 0.165 | 0.095 | 0.104 | 0.111 | 0.123 | 0.081 | |
| Rank | 9/9/8 | 8/5/4 | 1/2/2 | 7/8/9 | 4/3/3 | 5/4/5 | 6/6/6 | 3/7/7 | 2/1/1 | |
| Clean | Best | 0.070 | 0.060 | 0.036 | 0.069 | 0.043 | 0.069 | 0.029 | 0.047 | 0.024 |
| Mean | 0.096 | 0.076 | 0.061 | 0.105 | 0.074 | 0.108 | 0.048 | 0.065 | 0.035 | |
| Worse | 0.135 | 0.094 | 0.079 | 0.139 | 0.092 | 0.138 | 0.078 | 0.084 | 0.059 | |
| Rank | 9/7/7 | 6/6/6 | 3/3/3 | 7/8/9 | 4/5/5 | 8/9/8 | 2/2/2 | 5/4/4 | 1/1/1 | |
| Semeion | Best | 0.094 | 0.126 | 0.098 | 0.111 | 0.089 | 0.077 | 0.085 | 0.092 | 0.072 |
| Mean | 0.113 | 0.139 | 0.111 | 0.131 | 0.098 | 0.095 | 0.102 | 0.109 | 0.089 | |
| Worse | 0.129 | 0.147 | 0.120 | 0.151 | 0.110 | 0.107 | 0.117 | 0.122 | 0.104 | |
| Rank | 6/7/7 | 9/9/8 | 7/6/5 | 8/8/9 | 4/3/3 | 2/2/2 | 3/4/4 | 5/5/6 | 1/1/1 | |
| Arrhythmia | Best | 0.287 | 0.329 | 0.265 | 0.254 | 0.268 | 0.249 | 0.268 | 0.274 | 0.234 |
| Mean | 0.322 | 0.349 | 0.291 | 0.300 | 0.298 | 0.291 | 0.302 | 0.301 | 0.269 | |
| Worse | 0.350 | 0.369 | 0.322 | 0.336 | 0.325 | 0.321 | 0.324 | 0.327 | 0.296 | |
| Rank | 8/8/8 | 9/9/9 | 4/2/3 | 3/5/7 | 5/4/5 | 2/3/2 | 6/7/4 | 7/6/6 | 1/1/1 | |
| Isolet | Best | 0.126 | 0.176 | 0.133 | 0.148 | 0.132 | 0.115 | 0.100 | 0.151 | 0.066 |
| Mean | 0.154 | 0.192 | 0.154 | 0.179 | 0.148 | 0.136 | 0.124 | 0.173 | 0.081 | |
| Worse | 0.175 | 0.204 | 0.173 | 0.216 | 0.172 | 0.156 | 0.156 | 0.191 | 0.097 | |
| Rank | 4/5/6 | 9/9/8 | 6/6/5 | 7/8/9 | 5/4/4 | 3/3/2 | 2/2/3 | 8/7/7 | 1/1/1 | |
| Mean Rank | Best | 6.429 | 8.429 | 5.143 | 6.571 | 4.571 | 3.857 | 4.000 | 4.857 | 1.143 |
| Mean | 6.714 | 7.714 | 4.714 | 7.429 | 4.286 | 3.857 | 4.286 | 5.000 | 1.000 | |
| Worse | 6.714 | 7.143 | 4.286 | 8.143 | 5.000 | 3.571 | 4.000 | 5.143 | 1.000 | |
| Final Rank | Best | 7 | 9 | 6 | 8 | 4 | 2 | 3 | 5 | 1 |
| Mean | 7 | 9 | 5 | 8 | 3 | 2 | 3 | 6 | 1 | |
| Worse | 7 | 8 | 4 | 9 | 5 | 2 | 3 | 6 | 1 |
| Categories | Datasets | PSO | DE | EO | WOA | SBOA | NOA | EEFO | HO | BSFSBOA |
|---|---|---|---|---|---|---|---|---|---|---|
| Low | Aggregation | 4.30 | 7.60 | 4.18 | 4.07 | 4.15 | 3.98 | 4.12 | 8.80 | 3.80 |
| Banana | 8.00 | 3.00 | 6.00 | 5.00 | 7.00 | 9.00 | 4.00 | 2.00 | 1.00 | |
| Iris | 5.47 | 8.58 | 8.42 | 2.83 | 2.50 | 2.45 | 6.95 | 5.42 | 2.38 | |
| Bupa | 4.00 | 5.72 | 6.88 | 1.93 | 8.80 | 3.52 | 7.70 | 5.05 | 1.40 | |
| Glass | 7.90 | 5.45 | 4.38 | 8.85 | 5.65 | 6.77 | 1.98 | 2.88 | 1.13 | |
| Breastcancer | 8.25 | 3.87 | 7.95 | 7.35 | 5.25 | 4.90 | 1.88 | 4.33 | 1.22 | |
| Exactly | 5.23 | 4.02 | 6.27 | 6.62 | 4.63 | 7.45 | 4.32 | 4.22 | 2.25 | |
| Wine | 5.07 | 7.43 | 4.87 | 8.13 | 6.97 | 2.95 | 6.05 | 2.05 | 1.48 | |
| Medium | Zoo | 5.75 | 4.50 | 6.87 | 3.67 | 8.25 | 6.23 | 2.30 | 6.20 | 1.23 |
| Vote | 5.87 | 6.05 | 5.97 | 7.58 | 4.38 | 3.23 | 3.60 | 7.32 | 1.00 | |
| Congress | 5.35 | 8.42 | 6.43 | 5.42 | 2.00 | 8.08 | 4.07 | 4.23 | 1.00 | |
| Lymphography | 3.65 | 6.73 | 4.73 | 5.30 | 7.02 | 3.52 | 4.67 | 8.35 | 1.03 | |
| Vehicle | 5.83 | 5.08 | 3.13 | 8.77 | 7.10 | 3.42 | 4.65 | 5.88 | 1.13 | |
| Ionosphere | 7.95 | 8.83 | 4.12 | 4.38 | 4.43 | 4.13 | 5.30 | 3.85 | 2.00 | |
| landsat | 8.43 | 7.25 | 3.90 | 7.12 | 4.35 | 3.65 | 6.45 | 2.60 | 1.25 | |
| SonarEW | 5.77 | 8.10 | 5.07 | 8.12 | 3.38 | 2.65 | 3.90 | 6.80 | 1.22 | |
| High | Libras | 2.10 | 8.23 | 6.18 | 8.53 | 5.98 | 3.75 | 4.93 | 4.15 | 1.13 |
| Hillvalley | 8.13 | 8.03 | 7.30 | 5.60 | 4.35 | 4.00 | 3.93 | 2.52 | 1.13 | |
| Musk | 7.93 | 5.07 | 1.97 | 7.50 | 4.08 | 4.87 | 5.65 | 6.43 | 1.50 | |
| Clean | 7.13 | 5.50 | 3.50 | 8.00 | 5.03 | 8.30 | 2.17 | 4.10 | 1.27 | |
| Semeion | 6.07 | 8.77 | 5.60 | 8.03 | 3.03 | 2.37 | 3.83 | 5.53 | 1.77 | |
| Arrhythmia | 7.10 | 8.90 | 3.55 | 5.10 | 4.68 | 3.70 | 5.13 | 5.10 | 1.73 | |
| Isolet | 5.03 | 8.80 | 5.27 | 7.60 | 4.43 | 3.37 | 2.40 | 7.10 | 1.00 | |
| Mean Rank | 6.10 | 6.69 | 5.33 | 6.33 | 5.11 | 4.62 | 4.35 | 5.00 | 1.48 | |
| Final Rank | 7 | 9 | 6 | 8 | 5 | 3 | 2 | 4 | 1 |
| Categories | Datasets | PSO | DE | EO | WOA | SBOA | NOA | EEFO | HO | BSFSBOA |
|---|---|---|---|---|---|---|---|---|---|---|
| Low | Aggregation | 100.00 | 99.36 | 100.00 | 100.00 | 100.00 | 100.00 | 100.00 | 98.73 | 100.00 |
| 1 | 8 | 1 | 1 | 1 | 1 | 1 | 9 | 1 | ||
| Banana | 88.77 | 90.00 | 89.06 | 89.15 | 88.96 | 88.21 | 89.34 | 90.19 | 90.38 | |
| 8 | 3 | 6 | 5 | 7 | 9 | 4 | 2 | 1 | ||
| Iris | 99.89 | 93.89 | 93.33 | 99.78 | 100.00 | 100.00 | 96.67 | 100.0 | 100.00 | |
| 5 | 8 | 9 | 6 | 1 | 1 | 7 | 1 | 1 | ||
| Bupa | 72.32 | 68.74 | 67.49 | 74.93 | 63.86 | 73.00 | 69.57 | 67.97 | 75.94 | |
| 4 | 6 | 8 | 2 | 9 | 3 | 5 | 7 | 1 | ||
| Glass | 67.94 | 73.33 | 71.67 | 65.48 | 72.30 | 67.78 | 80.48 | 77.46 | 80.79 | |
| 7 | 4 | 6 | 9 | 5 | 8 | 2 | 3 | 1 | ||
| Breastcancer | 95.08 | 96.74 | 95.25 | 95.54 | 96.52 | 95.83 | 97.58 | 97.15 | 98.80 | |
| 9 | 4 | 8 | 7 | 5 | 6 | 2 | 3 | 1 | ||
| Exactly | 84.78 | 94.60 | 85.23 | 74.90 | 85.98 | 74.67 | 87.23 | 91.35 | 95.35 | |
| 7 | 2 | 6 | 8 | 5 | 9 | 4 | 3 | 1 | ||
| Wine | 98.29 | 96.86 | 98.38 | 93.33 | 96.57 | 97.81 | 96.95 | 99.90 | 100.00 | |
| 4 | 7 | 3 | 9 | 8 | 5 | 6 | 2 | 1 | ||
| Medium | Zoo | 95.17 | 98.33 | 94.67 | 99.17 | 91.67 | 94.50 | 99.83 | 96.67 | 100.00 |
| 6 | 4 | 7 | 3 | 9 | 8 | 2 | 5 | 1 | ||
| Vote | 97.16 | 98.24 | 96.55 | 95.29 | 97.55 | 97.05 | 96.63 | 95.63 | 98.85 | |
| 4 | 2 | 7 | 9 | 3 | 5 | 6 | 8 | 1 | ||
| Congress | 96.55 | 95.94 | 96.48 | 95.33 | 97.74 | 94.75 | 95.98 | 96.05 | 98.85 | |
| 3 | 7 | 4 | 8 | 2 | 9 | 6 | 5 | 1 | ||
| Lymphography | 94.94 | 92.76 | 94.14 | 91.49 | 91.15 | 94.71 | 92.99 | 88.28 | 96.32 | |
| 2 | 6 | 4 | 7 | 8 | 3 | 5 | 9 | 1 | ||
| Vehicle | 74.16 | 75.96 | 75.76 | 68.48 | 72.43 | 75.56 | 74.44 | 73.71 | 75.74 | |
| 6 | 1 | 2 | 9 | 8 | 4 | 5 | 7 | 3 | ||
| Ionosphere | 93.00 | 90.90 | 95.52 | 95.62 | 95.00 | 94.71 | 95.19 | 95.57 | 97.14 | |
| 8 | 9 | 4 | 2 | 6 | 7 | 5 | 3 | 1 | ||
| landsat | 89.67 | 90.83 | 90.41 | 89.68 | 90.39 | 90.29 | 90.08 | 91.27 | 91.73 | |
| 9 | 3 | 4 | 8 | 5 | 6 | 7 | 2 | 1 | ||
| SonarEW | 94.63 | 91.87 | 94.23 | 88.70 | 96.18 | 96.99 | 96.18 | 91.54 | 100.00 | |
| 5 | 7 | 6 | 9 | 4 | 2 | 3 | 8 | 1 | ||
| High | Libras | 88.33 | 80.69 | 80.19 | 74.44 | 80.93 | 83.84 | 83.47 | 82.92 | 88.52 |
| 2 | 7 | 8 | 9 | 6 | 3 | 4 | 5 | 1 | ||
| Hillvalley | 62.48 | 64.27 | 59.72 | 62.48 | 63.28 | 64.74 | 66.12 | 66.89 | 70.61 | |
| 7 | 5 | 9 | 7 | 6 | 4 | 3 | 2 | 1 | ||
| Musk | 92.91 | 97.54 | 96.46 | 90.42 | 95.37 | 93.72 | 93.89 | 91.93 | 96.88 | |
| 7 | 1 | 3 | 9 | 4 | 6 | 5 | 8 | 2 | ||
| Clean | 94.32 | 98.21 | 95.26 | 91.75 | 95.26 | 89.65 | 98.21 | 94.91 | 98.63 | |
| 7 | 2 | 5 | 8 | 4 | 9 | 2 | 6 | 1 | ||
| Semeion | 92.66 | 91.93 | 92.78 | 90.42 | 93.98 | 93.08 | 93.95 | 92.78 | 94.08 | |
| 7 | 8 | 5 | 9 | 2 | 4 | 3 | 5 | 1 | ||
| Arrhythmia | 69.11 | 68.04 | 69.04 | 69.44 | 69.22 | 68.37 | 70.11 | 67.85 | 71.30 | |
| 5 | 8 | 6 | 3 | 4 | 7 | 2 | 9 | 1 | ||
| Isolet | 88.24 | 85.74 | 85.41 | 83.07 | 86.62 | 87.43 | 90.03 | 83.28 | 93.29 | |
| 3 | 6 | 7 | 9 | 5 | 4 | 2 | 8 | 1 | ||
| Mean Rank | 5.48 | 5.13 | 5.57 | 6.78 | 5.09 | 5.35 | 3.96 | 5.22 | 1.13 | |
| Final Rank | 7 | 4 | 8 | 9 | 3 | 6 | 2 | 5 | 1 |
| Categories | Datasets | PSO | DE | EO | WOA | SBOA | NOA | EEFO | HO | BSFSBOA |
|---|---|---|---|---|---|---|---|---|---|---|
| Low | Aggregation | 2.00 | 2.00 | 2.00 | 2.00 | 2.00 | 2.00 | 2.00 | 2.00 | 2.00 |
| 1 | 1 | 1 | 1 | 1 | 1 | 1 | 1 | 1 | ||
| Banana | 2.00 | 2.00 | 2.00 | 2.00 | 2.00 | 2.00 | 2.00 | 2.00 | 2.00 | |
| 1 | 1 | 1 | 1 | 1 | 1 | 1 | 1 | 1 | ||
| Iris | 2.00 | 1.37 | 1.00 | 1.07 | 1.00 | 1.17 | 2.00 | 2.00 | 1.00 | |
| 7 | 6 | 1 | 4 | 1 | 5 | 7 | 7 | 1 | ||
| Bupa | 4.03 | 2.70 | 2.97 | 2.90 | 1.23 | 3.33 | 4.00 | 2.07 | 3.90 | |
| 9 | 3 | 5 | 4 | 1 | 6 | 8 | 2 | 7 | ||
| Glass | 3.13 | 4.23 | 2.20 | 4.17 | 3.77 | 3.33 | 4.80 | 3.67 | 4.17 | |
| 2 | 8 | 1 | 6 | 5 | 3 | 9 | 4 | 6 | ||
| Breastcancer | 2.43 | 2.43 | 2.40 | 2.50 | 2.77 | 2.57 | 2.10 | 3.00 | 2.87 | |
| 3 | 3 | 2 | 5 | 7 | 6 | 1 | 9 | 8 | ||
| Exactly | 4.53 | 6.57 | 4.43 | 3.47 | 4.30 | 3.17 | 4.67 | 7.27 | 6.73 | |
| 5 | 7 | 4 | 2 | 3 | 1 | 6 | 9 | 8 | ||
| Wine | 4.13 | 4.60 | 3.93 | 3.77 | 3.57 | 4.53 | 3.17 | 3.53 | 3.17 | |
| 7 | 9 | 6 | 5 | 4 | 8 | 1 | 3 | 1 | ||
| Medium | Zoo | 5.10 | 7.53 | 5.63 | 7.37 | 6.43 | 7.53 | 6.13 | 7.77 | 5.33 |
| 1 | 7 | 3 | 6 | 5 | 7 | 4 | 9 | 2 | ||
| Vote | 3.03 | 4.43 | 2.00 | 1.13 | 2.97 | 3.90 | 1.10 | 1.33 | 2.00 | |
| 7 | 9 | 4 | 2 | 6 | 8 | 1 | 3 | 4 | ||
| Congress | 3.20 | 4.17 | 3.23 | 1.47 | 1.17 | 3.10 | 1.53 | 1.70 | 1.00 | |
| 7 | 9 | 8 | 3 | 2 | 6 | 4 | 5 | 1 | ||
| Lymphography | 6.30 | 7.60 | 6.67 | 3.23 | 5.53 | 5.07 | 5.17 | 3.90 | 4.63 | |
| 7 | 9 | 8 | 1 | 6 | 4 | 5 | 2 | 3 | ||
| Vehicle | 6.97 | 9.13 | 6.03 | 5.60 | 6.30 | 5.40 | 6.10 | 6.57 | 5.77 | |
| 8 | 9 | 4 | 2 | 6 | 1 | 5 | 7 | 3 | ||
| Ionosphere | 9.83 | 13.43 | 4.60 | 5.13 | 3.33 | 5.00 | 6.00 | 3.73 | 4.43 | |
| 8 | 9 | 4 | 6 | 1 | 5 | 7 | 2 | 3 | ||
| landsat | 11.70 | 14.27 | 8.60 | 10.23 | 8.97 | 10.17 | 10.03 | 9.13 | 8.57 | |
| 8 | 9 | 2 | 7 | 3 | 6 | 5 | 4 | 1 | ||
| SonarEW | 21.43 | 31.73 | 12.27 | 16.57 | 9.83 | 16.23 | 14.60 | 14.90 | 10.53 | |
| 8 | 9 | 3 | 7 | 1 | 6 | 4 | 5 | 2 | ||
| High | Libras | 35.70 | 50.20 | 16.13 | 11.67 | 16.33 | 27.73 | 27.60 | 15.03 | 18.90 |
| 8 | 9 | 3 | 1 | 4 | 7 | 6 | 2 | 5 | ||
| Hillvalley | 41.20 | 54.23 | 7.37 | 7.70 | 3.40 | 25.40 | 22.33 | 8.63 | 15.40 | |
| 8 | 9 | 2 | 3 | 1 | 7 | 6 | 4 | 5 | ||
| Musk | 70.97 | 103.50 | 33.70 | 31.53 | 57.37 | 63.17 | 53.97 | 29.63 | 34.53 | |
| 8 | 9 | 3 | 2 | 6 | 7 | 5 | 1 | 4 | ||
| Clean | 74.37 | 100.80 | 31.23 | 51.80 | 52.37 | 58.07 | 60.10 | 32.50 | 32.30 | |
| 8 | 9 | 1 | 4 | 5 | 6 | 7 | 3 | 2 | ||
| Semeion | 121.03 | 168.90 | 116.67 | 114.93 | 112.77 | 108.83 | 121.47 | 113.63 | 91.20 | |
| 7 | 9 | 6 | 5 | 3 | 2 | 8 | 4 | 1 | ||
| Arrhythmia | 121.90 | 171.00 | 34.33 | 68.60 | 58.13 | 64.97 | 91.20 | 32.93 | 29.47 | |
| 8 | 9 | 3 | 6 | 4 | 5 | 7 | 2 | 1 | ||
| Isolet | 294.87 | 392.77 | 138.10 | 163.63 | 172.63 | 197.47 | 213.40 | 138.17 | 126.93 | |
| 8 | 9 | 2 | 4 | 5 | 6 | 7 | 3 | 1 | ||
| Mean Rank | 6.26 | 7.43 | 3.35 | 3.78 | 3.52 | 4.96 | 5.00 | 4.00 | 3.09 | |
| Final Rank | 8 | 9 | 2 | 4 | 3 | 6 | 7 | 5 | 1 |
| Categories | Datasets | PSO | DE | EO | WOA | SBOA | NOA | EEFO | HO | BSFSBOA |
|---|---|---|---|---|---|---|---|---|---|---|
| Low | Aggregation | 7.51 | 4.94 | 3.42 | 4.50 | 4.05 | 5.39 | 3.72 | 11.22 | 3.46 |
| 8 | 6 | 1 | 5 | 4 | 7 | 3 | 9 | 2 | ||
| Banana | 5.89 | 12.38 | 9.19 | 11.74 | 12.2 | 18.88 | 10.94 | 30.71 | 23.06 | |
| 1 | 6 | 2 | 4 | 5 | 7 | 3 | 9 | 8 | ||
| Iris | 8.11 | 4.24 | 4.26 | 4.02 | 2.98 | 4.73 | 3.21 | 10.23 | 3.32 | |
| 8 | 5 | 6 | 4 | 1 | 7 | 2 | 9 | 3 | ||
| Bupa | 8.23 | 3.93 | 4.65 | 4.46 | 3.10 | 5.03 | 4.38 | 11.73 | 3.38 | |
| 8 | 3 | 6 | 5 | 1 | 7 | 4 | 9 | 2 | ||
| Glass | 7.99 | 4.18 | 4.57 | 4.03 | 3.80 | 4.94 | 4.16 | 10.77 | 3.30 | |
| 8 | 5 | 6 | 3 | 2 | 7 | 4 | 9 | 1 | ||
| Breastcancer | 9.16 | 4.41 | 4.63 | 4.33 | 3.97 | 5.36 | 3.85 | 12.02 | 3.56 | |
| 8 | 5 | 6 | 4 | 3 | 7 | 2 | 9 | 1 | ||
| Exactly | 9.31 | 4.91 | 5.91 | 4.43 | 3.83 | 5.90 | 4.22 | 13.33 | 3.88 | |
| 8 | 5 | 7 | 4 | 1 | 6 | 3 | 9 | 2 | ||
| Wine | 7.99 | 4.32 | 4.78 | 4.69 | 3.60 | 4.99 | 3.52 | 11.12 | 3.36 | |
| 8 | 4 | 6 | 5 | 3 | 7 | 2 | 9 | 1 | ||
| Medium | Zoo | 7.77 | 4.12 | 4.43 | 4.30 | 3.76 | 4.91 | 3.40 | 11.17 | 3.30 |
| 8 | 4 | 6 | 5 | 3 | 7 | 2 | 9 | 1 | ||
| Vote | 7.85 | 4.55 | 4.44 | 4.12 | 3.55 | 5.10 | 3.68 | 9.90 | 3.32 | |
| 8 | 6 | 5 | 4 | 2 | 7 | 3 | 9 | 1 | ||
| Congress | 8.32 | 4.26 | 4.80 | 4.16 | 3.23 | 6.05 | 3.75 | 9.93 | 3.34 | |
| 8 | 5 | 6 | 4 | 1 | 7 | 3 | 9 | 2 | ||
| Lymphography | 8.56 | 4.34 | 4.39 | 4.00 | 4.07 | 5.94 | 4.02 | 9.59 | 3.36 | |
| 8 | 5 | 6 | 2 | 4 | 7 | 3 | 9 | 1 | ||
| Vehicle | 11.28 | 5.17 | 6.77 | 5.41 | 4.41 | 5.92 | 6.19 | 12.61 | 3.53 | |
| 8 | 3 | 7 | 4 | 2 | 5 | 6 | 9 | 1 | ||
| Ionosphere | 8.41 | 4.25 | 4.53 | 3.89 | 3.48 | 5.06 | 4.72 | 10.05 | 3.37 | |
| 8 | 4 | 5 | 3 | 2 | 7 | 6 | 9 | 1 | ||
| landsat | 15.02 | 6.18 | 7.74 | 5.36 | 5.46 | 7.62 | 7.05 | 16.49 | 4.14 | |
| 8 | 4 | 7 | 2 | 3 | 6 | 5 | 9 | 1 | ||
| SonarEW | 8.59 | 3.71 | 4.51 | 3.3 | 3.56 | 4.54 | 4.31 | 10.24 | 3.09 | |
| 8 | 4 | 6 | 2 | 3 | 7 | 5 | 9 | 1 | ||
| High | Libras | 11.98 | 4.37 | 4.56 | 3.36 | 3.73 | 4.85 | 6.47 | 10.28 | 3.15 |
| 9 | 4 | 5 | 2 | 3 | 6 | 7 | 8 | 1 | ||
| Hillvalley | 8.97 | 5.57 | 5.30 | 3.61 | 3.42 | 5.41 | 5.37 | 11.81 | 3.57 | |
| 8 | 7 | 4 | 3 | 1 | 6 | 5 | 9 | 2 | ||
| Musk | 8.49 | 6.02 | 5.13 | 3.65 | 4.28 | 6.05 | 4.70 | 14.48 | 3.59 | |
| 8 | 6 | 5 | 2 | 3 | 7 | 4 | 9 | 1 | ||
| Clean | 8.51 | 5.93 | 5.81 | 3.88 | 4.13 | 5.95 | 4.74 | 14.63 | 3.60 | |
| 8 | 6 | 5 | 2 | 3 | 7 | 4 | 9 | 1 | ||
| Semeion | 24.19 | 16.08 | 12.98 | 13.68 | 13.39 | 19.85 | 13.63 | 38.71 | 8.44 | |
| 8 | 6 | 2 | 5 | 3 | 7 | 4 | 9 | 1 | ||
| Arrhythmia | 8.56 | 6.78 | 4.98 | 4.30 | 4.97 | 6.53 | 6.11 | 13.50 | 4.05 | |
| 8 | 7 | 4 | 2 | 3 | 6 | 5 | 9 | 1 | ||
| Isolet | 30.65 | 26.41 | 15.27 | 16.97 | 20.85 | 28.96 | 19.29 | 57.06 | 16.12 | |
| 8 | 6 | 1 | 3 | 5 | 7 | 4 | 9 | 2 | ||
| Mean Rank | 7.74 | 5.04 | 4.96 | 3.43 | 2.65 | 6.70 | 3.87 | 8.96 | 1.65 | |
| Final Rank | 8 | 6 | 5 | 3 | 2 | 7 | 4 | 9 | 1 |
| Datasets | Number of Features | Number of Categories | Dataset Size |
|---|---|---|---|
| Titanic | 3 | 2 | 2201 |
| Balance-scale | 4 | 3 | 625 |
| Diabetes | 8 | 2 | 768 |
| Breast-w | 9 | 2 | 699 |
| HeartEW | 13 | 2 | 270 |
| KC1 | 21 | 2 | 2109 |
| PC1 | 21 | 2 | 1109 |
| Parkinsons | 22 | 2 | 195 |
| BreastEW | 30 | 2 | 569 |
| PC2 | 36 | 2 | 5589 |
| PC4 | 37 | 2 | 1458 |
| Piechart3 | 37 | 2 | 1077 |
| Pizzacutter3 | 37 | 2 | 1043 |
| Datasets | Metrics | DE | EO | WOA | SBOA | HEOA | LSHADE | IMODE | BSFSBOA |
|---|---|---|---|---|---|---|---|---|---|
| Titanic | Best | 0.269 | 0.256 | 0.232 | 0.228 | 0.246 | 0.254 | 0.234 | 0.224 |
| Mean | 0.294 | 0.256 | 0.232 | 0.228 | 0.246 | 0.254 | 0.234 | 0.224 | |
| Worse | 0.455 | 0.256 | 0.232 | 0.228 | 0.246 | 0.254 | 0.234 | 0.224 | |
| Rank | 8/8/8 | 7/7/7 | 3/3/3 | 2/2/2 | 5/5/5 | 6/6/6 | 4/4/4 | 1/1/1 | |
| Balance-Scale | Best | 0.222 | 0.237 | 0.237 | 0.222 | 0.215 | 0.215 | 0.280 | 0.208 |
| Mean | 0.222 | 0.237 | 0.237 | 0.222 | 0.215 | 0.215 | 0.280 | 0.208 | |
| Worse | 0.222 | 0.237 | 0.237 | 0.222 | 0.215 | 0.215 | 0.280 | 0.208 | |
| Rank | 4/4/4 | 6/6/6 | 6/6/6 | 4/4/4 | 2/2/2 | 2/2/2 | 8/8/8 | 1/1/1 | |
| Diabetes | Best | 0.077 | 0.077 | 0.077 | 0.077 | 0.077 | 0.077 | 0.077 | 0.072 |
| Mean | 0.078 | 0.077 | 0.077 | 0.077 | 0.077 | 0.077 | 0.077 | 0.074 | |
| Worse | 0.090 | 0.077 | 0.077 | 0.077 | 0.077 | 0.077 | 0.077 | 0.077 | |
| Rank | 2/8/8 | 2/2/1 | 2/2/1 | 2/2/1 | 2/2/1 | 2/2/1 | 2/2/1 | 1/1/1 | |
| Breast-w | Best | 0.068 | 0.046 | 0.042 | 0.066 | 0.048 | 0.066 | 0.059 | 0.040 |
| Mean | 0.069 | 0.054 | 0.056 | 0.067 | 0.048 | 0.067 | 0.061 | 0.045 | |
| Worse | 0.079 | 0.061 | 0.077 | 0.072 | 0.057 | 0.072 | 0.066 | 0.053 | |
| Rank | 8/8/8 | 3/3/3 | 2/4/7 | 6/7/5 | 4/2/2 | 6/6/5 | 5/5/4 | 1/1/1 | |
| HeartEW | Best | 0.172 | 0.121 | 0.129 | 0.140 | 0.138 | 0.147 | 0.181 | 0.090 |
| Mean | 0.201 | 0.129 | 0.148 | 0.152 | 0.148 | 0.161 | 0.192 | 0.109 | |
| Worse | 0.263 | 0.173 | 0.197 | 0.190 | 0.258 | 0.196 | 0.223 | 0.172 | |
| Rank | 7/8/8 | 2/2/2 | 3/4/5 | 5/5/3 | 4/3/7 | 6/6/4 | 8/7/6 | 1/1/1 | |
| KC1 | Best | 0.163 | 0.155 | 0.164 | 0.166 | 0.136 | 0.180 | 0.167 | 0.135 |
| Mean | 0.177 | 0.159 | 0.175 | 0.171 | 0.144 | 0.191 | 0.177 | 0.142 | |
| Worse | 0.188 | 0.162 | 0.192 | 0.177 | 0.155 | 0.208 | 0.188 | 0.151 | |
| Rank | 4/6/5 | 3/3/3 | 5/5/7 | 6/4/4 | 2/2/2 | 8/8/8 | 7/7/6 | 1/1/1 | |
| PC1 | Best | 0.058 | 0.051 | 0.063 | 0.063 | 0.067 | 0.058 | 0.046 | 0.050 |
| Mean | 0.068 | 0.053 | 0.073 | 0.068 | 0.069 | 0.060 | 0.057 | 0.052 | |
| Worse | 0.076 | 0.054 | 0.083 | 0.071 | 0.070 | 0.062 | 0.066 | 0.054 | |
| Rank | 5/5/7 | 3/2/2 | 6/8/8 | 6/6/6 | 8/7/5 | 4/4/3 | 1/3/4 | 2/1/1 | |
| Parkinsons | Best | 0.069 | 0.051 | 0.078 | 0.055 | 0.069 | 0.046 | 0.041 | 0.032 |
| Mean | 0.092 | 0.057 | 0.100 | 0.055 | 0.115 | 0.079 | 0.083 | 0.034 | |
| Worse | 0.106 | 0.083 | 0.143 | 0.055 | 0.152 | 0.097 | 0.101 | 0.051 | |
| Rank | 6/6/6 | 4/3/3 | 8/7/7 | 5/2/2 | 6/8/8 | 3/4/4 | 2/5/5 | 1/1/1 | |
| BreastEW | Best | 0.061 | 0.035 | 0.029 | 0.020 | 0.020 | 0.039 | 0.013 | 0.010 |
| Mean | 0.073 | 0.044 | 0.053 | 0.035 | 0.029 | 0.051 | 0.029 | 0.021 | |
| Worse | 0.084 | 0.056 | 0.076 | 0.052 | 0.039 | 0.064 | 0.043 | 0.035 | |
| Rank | 8/8/8 | 6/5/5 | 5/7/7 | 3/4/4 | 3/3/2 | 7/6/6 | 2/2/3 | 1/1/1 | |
| PC2 | Best | 0.006 | 0.006 | 0.006 | 0.006 | 0.006 | 0.006 | 0.006 | 0.006 |
| Mean | 0.019 | 0.006 | 0.006 | 0.006 | 0.006 | 0.006 | 0.006 | 0.006 | |
| Worse | 0.031 | 0.006 | 0.006 | 0.006 | 0.006 | 0.006 | 0.006 | 0.006 | |
| Rank | 1/8/8 | 1/1/1 | 1/1/1 | 1/1/1 | 1/1/1 | 1/1/1 | 1/1/1 | 1/1/1 | |
| PC4 | Best | 0.098 | 0.097 | 0.085 | 0.082 | 0.084 | 0.082 | 0.073 | 0.072 |
| Mean | 0.120 | 0.107 | 0.108 | 0.091 | 0.097 | 0.094 | 0.092 | 0.089 | |
| Worse | 0.145 | 0.113 | 0.123 | 0.111 | 0.111 | 0.111 | 0.111 | 0.108 | |
| Rank | 8/8/8 | 7/6/6 | 6/7/7 | 3/2/3 | 5/5/3 | 3/4/3 | 2/3/2 | 1/1/1 | |
| Piechart3 | Best | 0.122 | 0.103 | 0.100 | 0.095 | 0.095 | 0.090 | 0.092 | 0.093 |
| Mean | 0.137 | 0.110 | 0.114 | 0.107 | 0.106 | 0.105 | 0.104 | 0.104 | |
| Worse | 0.155 | 0.114 | 0.120 | 0.118 | 0.114 | 0.114 | 0.112 | 0.110 | |
| Rank | 8/8/8 | 7/6/4 | 6/7/7 | 4/5/6 | 4/4/3 | 1/3/4 | 2/2/2 | 3/1/1 | |
| Pizzacutter3 | Best | 0.108 | 0.086 | 0.086 | 0.095 | 0.084 | 0.095 | 0.092 | 0.086 |
| Mean | 0.124 | 0.099 | 0.103 | 0.103 | 0.099 | 0.103 | 0.107 | 0.091 | |
| Worse | 0.136 | 0.108 | 0.124 | 0.111 | 0.107 | 0.110 | 0.114 | 0.108 | |
| Rank | 8/8/8 | 2/2/2 | 2/6/7 | 6/4/5 | 1/3/1 | 6/5/4 | 5/7/6 | 2/1/2 | |
| MeanRank | Best | 5.92 | 4.08 | 4.23 | 4.08 | 3.62 | 4.23 | 3.77 | 1.31 |
| Mean | 7.15 | 3.69 | 5.15 | 3.69 | 3.62 | 4.38 | 4.31 | 1.00 | |
| Worse | 7.23 | 3.46 | 5.62 | 3.54 | 3.23 | 3.92 | 4.00 | 1.08 | |
| FinalRank | Best | 8 | 4 | 6 | 4 | 2 | 6 | 3 | 1 |
| Mean | 8 | 3 | 7 | 3 | 2 | 6 | 5 | 1 | |
| Worse | 8 | 3 | 7 | 4 | 2 | 5 | 6 | 1 |
| Datasets | DE | EO | WOA | SBOA | HEOA | LSHADE | IMODE | BSFSBOA |
|---|---|---|---|---|---|---|---|---|
| Titanic | 75.68 | 74.74 | 75.23 | 77.95 | 76.36 | 75.45 | 77.73 | 78.86 |
| 5 | 8 | 7 | 2 | 4 | 6 | 3 | 1 | |
| Balance-scale | 87.20 | 86.40 | 84.80 | 84.80 | 87.20 | 87.20 | 80.00 | 88.00 |
| 2 | 5 | 6 | 6 | 2 | 2 | 8 | 1 | |
| Diabetes | 92.81 | 92.81 | 92.81 | 92.81 | 92.81 | 92.81 | 92.81 | 92.81 |
| 1 | 1 | 1 | 1 | 1 | 1 | 1 | 1 | |
| Breast-w | 95.11 | 98.01 | 98.18 | 97.27 | 97.17 | 96.31 | 96.71 | 98.20 |
| 8 | 3 | 2 | 4 | 5 | 7 | 6 | 1 | |
| HeartEW | 88.64 | 83.15 | 88.77 | 85.99 | 88.09 | 85.74 | 81.79 | 90.56 |
| 3 | 7 | 2 | 5 | 4 | 6 | 8 | 1 | |
| KC1 | 82.69 | 83.34 | 84.54 | 82.48 | 85.53 | 81.40 | 82.47 | 87.02 |
| 5 | 4 | 3 | 6 | 2 | 8 | 7 | 1 | |
| PC1 | 93.50 | 94.10 | 94.86 | 92.58 | 92.94 | 93.92 | 94.80 | 94.80 |
| 6 | 4 | 1 | 8 | 7 | 5 | 2 | 2 | |
| Parkinsons | 93.85 | 92.56 | 94.53 | 90.94 | 88.29 | 93.42 | 91.88 | 97.35 |
| 3 | 5 | 2 | 7 | 8 | 4 | 6 | 1 | |
| BreastEW | 98.76 | 96.55 | 97.32 | 97.02 | 99.00 | 97.11 | 98.88 | 99.76 |
| 4 | 8 | 5 | 7 | 2 | 6 | 3 | 1 | |
| PC2 | 99.64 | 99.64 | 99.64 | 99.64 | 99.64 | 99.64 | 99.64 | 99.64 |
| 1 | 8 | 1 | 1 | 1 | 1 | 1 | 1 | |
| PC4 | 88.00 | 88.91 | 90.52 | 88.49 | 90.58 | 90.26 | 90.80 | 91.36 |
| 8 | 6 | 4 | 7 | 3 | 5 | 2 | 1 | |
| Piechart3 | 88.79 | 88.37 | 88.79 | 87.88 | 89.07 | 88.96 | 89.29 | 89.09 |
| 5 | 7 | 5 | 8 | 3 | 4 | 1 | 2 | |
| Pizzacutter3 | 89.28 | 89.71 | 89.31 | 89.10 | 89.73 | 89.36 | 88.85 | 90.64 |
| 6 | 3 | 5 | 7 | 2 | 4 | 8 | 1 | |
| Mean Rank | 4.38 | 5.31 | 3.38 | 5.31 | 3.38 | 4.54 | 4.31 | 1.15 |
| Final Rank | 5 | 7 | 2 | 7 | 2 | 6 | 4 | 1 |
| Datasets | DE | EO | WOA | SBOA | HEOA | LSHADE | IMODE | BSFSBOA |
|---|---|---|---|---|---|---|---|---|
| Titanic | 1.00 | 2.00 | 1.00 | 1.00 | 1.00 | 1.00 | 1.00 | 1.00 |
| 1 | 8 | 1 | 1 | 1 | 1 | 1 | 1 | |
| Balance-scale | 4.00 | 4.00 | 4.00 | 4.00 | 4.00 | 4.00 | 4.00 | 4.00 |
| 1 | 1 | 1 | 1 | 1 | 1 | 1 | 1 | |
| Diabetes | 1.00 | 1.03 | 1.0 | 1.00 | 1.57 | 1.00 | 1.00 | 1.00 |
| 1 | 7 | 1 | 1 | 8 | 1 | 1 | 1 | |
| Breast-w | 2.23 | 2.57 | 3.37 | 2.83 | 2.63 | 3.00 | 2.83 | 2.70 |
| 1 | 2 | 8 | 5 | 3 | 7 | 5 | 4 | |
| HeartEW | 4.47 | 6.37 | 3.57 | 2.87 | 2.80 | 4.20 | 3.67 | 3.07 |
| 7 | 8 | 4 | 2 | 1 | 6 | 5 | 3 | |
| KC1 | 4.70 | 5.70 | 4.20 | 3.70 | 2.80 | 5.00 | 4.13 | 3.17 |
| 6 | 8 | 5 | 3 | 1 | 7 | 4 | 2 | |
| PC1 | 2.93 | 3.07 | 1.43 | 1.20 | 1.80 | 1.03 | 2.13 | 1.03 |
| 7 | 8 | 4 | 3 | 5 | 1 | 6 | 1 | |
| Parkinsons | 4.23 | 5.60 | 1.73 | 4.00 | 2.17 | 4.37 | 2.20 | 2.00 |
| 6 | 8 | 1 | 5 | 3 | 7 | 4 | 2 | |
| BreastEW | 10.70 | 12.43 | 5.97 | 7.90 | 6.03 | 7.57 | 5.63 | 6.10 |
| 7 | 8 | 2 | 6 | 3 | 5 | 1 | 4 | |
| PC2 | 3.53 | 5.63 | 1.00 | 1.00 | 1.00 | 1.00 | 1.00 | 1.00 |
| 7 | 8 | 1 | 1 | 1 | 1 | 1 | 1 | |
| PC4 | 8.93 | 2.67 | 4.00 | 1.60 | 3.23 | 2.43 | 3.33 | 13.00 |
| 7 | 3 | 6 | 1 | 4 | 2 | 5 | 8 | |
| Piechart3 | 7.30 | 11.83 | 3.20 | 1.80 | 2.17 | 2.20 | 2.73 | 1.97 |
| 7 | 8 | 6 | 1 | 3 | 4 | 5 | 2 | |
| Pizzacutter3 | 10.07 | 2.50 | 2.53 | 1.97 | 2.77 | 2.67 | 2.53 | 10.40 |
| 7 | 2 | 3 | 1 | 6 | 5 | 3 | 8 | |
| Mean Rank | 5.00 | 6.08 | 3.31 | 2.38 | 3.08 | 3.69 | 3.23 | 2.92 |
| Final Rank | 7 | 8 | 5 | 1 | 3 | 6 | 4 | 2 |
| Datasets | DE | EO | WOA | SBOA | HEOA | LSHADE | IMODE | BSFSBOA |
|---|---|---|---|---|---|---|---|---|
| Titanic | 6.15 | 5.33 | 4.92 | 11.73 | 11.08 | 12.21 | 4.72 | 4.26 |
| 5 | 4 | 3 | 7 | 6 | 8 | 2 | 1 | |
| Balance-scale | 5.09 | 4.83 | 5.14 | 10.48 | 10.46 | 10.96 | 4.59 | 4.60 |
| 4 | 3 | 5 | 7 | 6 | 8 | 1 | 2 | |
| Diabetes | 4.68 | 4.72 | 4.51 | 10.40 | 9.45 | 9.92 | 3.84 | 4.08 |
| 4 | 5 | 3 | 8 | 6 | 7 | 1 | 2 | |
| Breast-w | 4.77 | 5.02 | 5.06 | 10.66 | 10.24 | 10.44 | 4.58 | 4.38 |
| 3 | 4 | 5 | 8 | 6 | 7 | 2 | 1 | |
| HeartEW | 4.43 | 4.80 | 4.67 | 9.74 | 8.63 | 10.22 | 4.49 | 4.11 |
| 2 | 5 | 4 | 7 | 6 | 8 | 3 | 1 | |
| KC1 | 4.78 | 5.33 | 5.24 | 12.12 | 9.25 | 13.19 | 5.06 | 4.81 |
| 1 | 5 | 4 | 7 | 6 | 8 | 3 | 2 | |
| PC1 | 4.74 | 4.83 | 4.82 | 10.29 | 9.26 | 10.16 | 4.50 | 4.06 |
| 3 | 5 | 4 | 8 | 6 | 7 | 2 | 1 | |
| Parkinsons | 4.57 | 4.44 | 4.48 | 9.51 | 8.56 | 9.57 | 3.92 | 4.05 |
| 5 | 3 | 4 | 7 | 6 | 8 | 1 | 2 | |
| BreastEW | 4.01 | 4.19 | 4.29 | 10.21 | 8.83 | 9.65 | 4.45 | 3.70 |
| 2 | 3 | 4 | 8 | 6 | 7 | 5 | 1 | |
| PC2 | 13.60 | 12.46 | 11.81 | 23.46 | 20.99 | 33.45 | 9.16 | 8.00 |
| 5 | 4 | 3 | 7 | 6 | 8 | 2 | 1 | |
| PC4 | 4.30 | 4.68 | 4.39 | 10.50 | 8.66 | 14.12 | 4.89 | 4.82 |
| 1 | 3 | 2 | 7 | 6 | 8 | 5 | 4 | |
| Piechart3 | 4.51 | 4.07 | 4.78 | 10.44 | 9.32 | 13.70 | 4.58 | 4.98 |
| 2 | 1 | 4 | 7 | 6 | 8 | 3 | 5 | |
| Pizzacutter3 | 4.22 | 4.4 | 5.17 | 10.35 | 9.45 | 13.50 | 4.51 | 4.82 |
| 1 | 2 | 5 | 7 | 6 | 8 | 3 | 4 | |
| Mean Rank | 2.92 | 3.62 | 3.85 | 7.31 | 6.00 | 7.69 | 2.54 | 2.08 |
| Final Rank | 3 | 4 | 5 | 7 | 6 | 8 | 2 | 1 |
Disclaimer/Publisher’s Note: The statements, opinions and data contained in all publications are solely those of the individual author(s) and contributor(s) and not of MDPI and/or the editor(s). MDPI and/or the editor(s) disclaim responsibility for any injury to people or property resulting from any ideas, methods, instructions or products referred to in the content. |
© 2025 by the authors. Licensee MDPI, Basel, Switzerland. This article is an open access article distributed under the terms and conditions of the Creative Commons Attribution (CC BY) license (https://creativecommons.org/licenses/by/4.0/).
Share and Cite
Chen, F.; Ye, S.; Wang, J.; Luo, J. Multi-Strategy Improved Binary Secretarial Bird Optimization Algorithm for Feature Selection. Mathematics 2025, 13, 668. https://doi.org/10.3390/math13040668
Chen F, Ye S, Wang J, Luo J. Multi-Strategy Improved Binary Secretarial Bird Optimization Algorithm for Feature Selection. Mathematics. 2025; 13(4):668. https://doi.org/10.3390/math13040668
Chicago/Turabian StyleChen, Fuqiang, Shitong Ye, Jianfeng Wang, and Jia Luo. 2025. "Multi-Strategy Improved Binary Secretarial Bird Optimization Algorithm for Feature Selection" Mathematics 13, no. 4: 668. https://doi.org/10.3390/math13040668
APA StyleChen, F., Ye, S., Wang, J., & Luo, J. (2025). Multi-Strategy Improved Binary Secretarial Bird Optimization Algorithm for Feature Selection. Mathematics, 13(4), 668. https://doi.org/10.3390/math13040668

