Next Article in Journal
Analysis of λ-Hölder Stability of Economic Equilibria and Dynamical Systems with Nonsmooth Structures
Previous Article in Journal
ProcessGFM: A Domain-Specific Graph Pretraining Prototype for Predictive Process Monitoring
Previous Article in Special Issue
Chaos and Bifurcations in the Dynamics of the Variable-Order Fractional Rössler System
 
 
Font Type:
Arial Georgia Verdana
Font Size:
Aa Aa Aa
Line Spacing:
Column Width:
Background:
Article

Chaos Analysis of the Fractional Genesio-Tesi System with Constant and Variable-Order Dynamics

by
Ghadah Alhawael
*,
Mohamed A. Abdoon
,
Khaled Helmi Khashan
and
Diaa Eldin Elgezouli
Department of Basic Sciences, Common First Year Deanship, King Saud University, P.O. Box 145111, Riyadh 11362, Saudi Arabia
*
Author to whom correspondence should be addressed.
Mathematics 2025, 13(24), 3992; https://doi.org/10.3390/math13243992
Submission received: 19 November 2025 / Revised: 9 December 2025 / Accepted: 11 December 2025 / Published: 15 December 2025
(This article belongs to the Special Issue Nonlinear Dynamics and Chaos Theory, 2nd Edition)

Abstract

Fractional calculus extends conventional differentiation and integration to non-integer orders, facilitating a more suitable modeling framework for complicated dynamical processes characterized by memory and long-range dependence. The fractional and variable-order fractional Genesio-Tesi systems have recently attracted significant interest owing to their rich nonlinear dynamics and the added flexibility introduced by variable fractional orders. This work comparatively studies the stability and chaotic behavior of constant-order versus variable-order formulations of the fractional Genesio–Tesi system. The study of the system dynamics is carried out by numerical simulations, including time series, bifurcation diagrams, Lyapunov exponents, and phase portraits. We identify further stability boundaries and chaotic regimes through analytical investigations based on the Jacobian eigenvalue spectrum. It is found that variable-order derivatives intensify sensitivity and transient responses, disclosing chaotic patterns that contribute to a more profound understanding of fractional nonlinear dynamics.
MSC:
26A33; 34C28; 37D45; 93C15

1. Introduction

Fractional calculus is a branch of mathematics that extends the classic ideas of differentiation and integration by allowing the order of operation to be a non-integer value. Unlike conventional integer-order operators, fractional operators provide the extra degree of freedom required for the exact description of systems whose dynamics are not well expressed by traditional models. During the past ten years, there has been an increasing interest in fractional calculus because of its strong capability in modeling complex real-world phenomena with inherent memory, hereditary characteristics, and anomalous diffusion behaviors. Refs. [1,2] represent a further generalization.
Some recent works [3,4] illustrate that fractional-order systems are powerful tools in analyzing and simulating a wide variety of physical, biological, and engineering processes. These systems allow better modeling flexibility and precision in those processes where the present state depends not only on current conditions but also on the system’s historical evolution. Such memory-driven dynamics and long-range temporal correlations are at the heart of many applications in viscoelastic materials, biological tissues, epidemiological spread, electrochemical systems, and chaotic dynamical processes [5,6]. In this respect, fractional calculus has become one of the most promising and effective approaches to dealing with complex dynamical behaviors that standard integer-order models are unable to reproduce.
One of fractional-order dynamical systems’ most intriguing and remarkable characteristics is their possibility to present chaotic behavior. This property has become fundamental in several practical applications, such as secure communications, cryptographic schemes, advanced signal processing techniques, and mathematical modeling of complex biological processes [7,8,9].
Variable-order fractional derivatives represent a further generalization of the traditional modeling framework, since the differentiation order varies in time, space, or system state. Such dynamic ability yields variable-order models capable of naturally including changing memory effects and non-stationary hereditary behavior throughout the system evolution. For these reasons, variable-order fractional formulations are exceptionally suitable for correctly describing real-world processes from engineering, biological systems, and physical sciences, whose system properties or memory intensity vary over operating conditions [10,11,12]. Compared to systems with constant fractional order, variable-order systems manifest additional modeling flexibility, enabling the modeling of highly complex, time-varying, and irregular patterns—as well as their evolving chaotic dynamics—with far more realism and accuracy [13,14]. Therefore, variable-order fractional calculus has come to play an important role as a powerful and indispensable tool of analysis in the study of nonlinear systems that possess dynamic memory, long-range dependence, and complex internal interactions [15].
In Table 1, the abbreviations are as follows: Constant Fractional Dynamical System (FDS), Variable Fractional Dynamical System (VFDS), Lyapunov Exponents (LY), Time-Series Analysis (TSER), Novel Chaos (NChaos), Symmetry Analysis (SA), Numerical Simulation (NSIM), Stability Analysis (SAN), Phase Portrait (PHPR), and Bifurcation Analysis (BIF).
The Figure 1 abstract summarizes the key components of the fractional-order Genesio–Tesi system analysis in this paper. In particular, the central model is analyzed by means of dynamical analysis, investigation of stability, and divergence behavior to provide insight into how fractional dynamics affect the evolution of the system. We have conducted a comparison between constant-order and variable-order formulations, focusing on their influence on numerical solutions and transient responses. In general, from a chaotic perspective, the approach utilizes time series, bifurcation diagrams, and Lyapunov exponents to identify regions of instability and to quantify the complexity of the system. It follows that new patterns of chaos appear, driven by variable-order effects, and in-depth insight into the system’s ability to switch from stable to highly irregular states is attained. Altogether, the scheme in this figure reflects how the use of fractional-order modeling improves understanding of nonlinear behavior within the Genesio–Tesi system and its potential applications to wider chaotic dynamics.
The solution of fractional-order systems unveils their stability characteristics, bifurcation structures, and chaotic behaviors. Some of these fractional-order jerk chaotic models have attracted much interest in the last years due to their rich dynamical features and intensified behaviors for applications in secure communications, signal processing, and control engineering [17,18,19,20,21]. This work aims to enhance the understanding of both constant-order and variable-order dynamics, providing new insights into chaos and stability that will increase their potential for real-world applications.
Variable-order fractional systems offer a robust framework for modeling processes whose memory or hereditary traits change over time or space [22]. This type of model has worked well in a number of real-world situations. For example, viscoelastic materials show memory that changes with age, meaning that the stress–strain relationship changes as the material gets worse [23,24,25,26]. In anomalous diffusion, the spatial variation of the diffusion order is due to the heterogeneity of porous media [27,28]. In biological and epidemiological systems, the strength of memory related to immunity or reinfection may fluctuate over time, rendering variable-order operators more realistic than constant-order ones [29,30]. Many engineering control systems also show adaptive memory because of changes in temperature or wear and tear on parts [31]. These examples show how important it is to study variable-order fractional systems and why they are useful for advanced dynamical analysis.
The major contribution of this work is the comparative study of fractional-order Genesio-Tesi systems by both constant-order and variable-order derivatives. Therefore, this investigation will provide new insights into how variations in fractional order can lead to chaotic dynamics, stability characteristics, and the relationships between bifurcations. In particular, for the first time, this study demonstrates how variable-order behavior enhances our understanding of the impact of time-varying memory effects on the chaotic response of the system, in contrast to previous studies. Variable-order models have demonstrated promise and complement the capabilities of fractional systems, including applications in secure communications, encryption, signal processing, and control. Such a method allows the modeling of more complicated real-life phenomena that naturally exhibit long-memory effects, based on numerical testing and computational analysis. The Fractional Genesio-Tesi system is described in the following way:
D 0 α x ( t ) = y , D 0 α y ( t ) = z , D 0 α z ( t ) = a x b y c z + d x 2 ,
subject to initial conditions:
x ( 0 ) = 0.1 , y ( 0 ) = 0.5 , z ( 0 ) = 0.2 ,
where a = 1 , b = 1.1 , c = 0.15 , and d = 1 .
The fractional-order Genesio–Tesi system provides a robust analytical tool for examining chaotic dynamics, distinguished by its sensitivity and a more complex nonlinear architecture. Specifically, it demonstrates an improved capacity, relative to the conventional model, to account for memory effects.
The system is governed by the variable-order fractional derivative D α ( t ) , where α ( t ) ( 0 , 1 ) denotes the time-dependent order of differentiation. The variable-order fractional Genesio–Tesi system is then described as:
D 0 α ( t ) x ( t ) = y , D 0 α ( t ) y ( t ) = z , D 0 α ( t ) z ( t ) = a x b y c z + d x 2 ,
subject to initial conditions: x ( 0 ) = 0.1 , y ( 0 ) = 0.5 , z ( 0 ) = 0.2 , where a = 1 , b = 1.1 , c = 0.15 , and d = 1 .
A key benefit of variable-order derivatives lies in their capacity to offer greater adaptability when modeling systems whose behavior is subject to temporal variation. Unlike the constant-order derivatives, which impose a static memory effect, variable-order formulations enable the memory to evolve in response to the system’s state or external influences. This dynamic adjustment can enhance stability, reduce undesired chaotic responses, and improve adaptability. In summary, such capabilities make variable-order models especially useful in secure communications, signal processing, encryption, and also in engineering or biological systems whose degree of nonlocality evolves with time.
In this work, we perform a comparative study of chaotic dynamics of the fractional-order Genesio–Tesi system for constant-order and variable-order cases. As a modern development, variable-order fractional derivatives allow time or state dependence for the order, which offers a deep insight into how fractional dynamics modifies stability and predictability and induces chaos. Applications of these comparisons in view of more practical modeling, where the memory effect evolves over time, are underlined for variable-order systems that model complex real-world phenomena.

2. Dynamical Analysis

This section analyzes the local dynamics of system (3) via the Jacobian and its eigenvalues. The analysis is first performed using the integer-order eigenvalues to determine the nature of the equilibrium points, which provides insight into the fractional-order behavior.

2.1. Equilibrium Points

Setting the right-hand sides of system (3) to zero gives
y = 0 , z = 0 , a x b y c z + d x 2 = 0 ,
which reduces to
x ( a + d x ) = 0 .
Thus, the system has two equilibrium points:
E 1 = ( 0 , 0 , 0 ) , E 2 = ( a / d , 0 , 0 ) .
For the parameters a = 1 and d = 1 , we obtain
E 1 = ( 0 , 0 , 0 ) , E 2 = ( 1 , 0 , 0 ) .

2.2. Jacobian Matrix

The Jacobian matrix of system (3) evaluated at a general point ( x * , y * , z * ) is
J = 0 1 0 0 0 1 a + 2 d x * b c .
At x * = 0 , the Jacobian becomes
J E 1 = 0 1 0 0 0 1 a b c = 0 1 0 0 0 1 1 1.1 0.15 .
The characteristic equation is obtained from
det ( λ I J E 1 ) = 0 ,
which yields
λ 3 + c λ 2 + b λ a = 0
or explicitly,
λ 3 + 0.15 λ 2 + 1.1 λ 1 = 0 .
The eigenvalues are
λ 1 0.628958 , λ 2 , 3 0.389479 ± 1.19927 i ,
which shows that E 1 is an unstable saddle-focus.
At x * = 1 , we have a + 2 d x * = 1 , and thus
J E 2 = 0 1 0 0 0 1 1 b c = 0 1 0 0 0 1 1 1.1 0.15 .
The characteristic equation becomes
λ 3 + c λ 2 + b λ + a = 0
or explicitly,
λ 3 + 0.15 λ 2 + 1.1 λ + 1 = 0 .
The eigenvalues are
λ 1 0.683027 , λ 2 , 3 0.266513 ± 1.18027 i ,
indicating that E 2 is also an unstable saddle-focus.

2.3. Fractional-Order Stability Criterion

The existence of two unstable saddle–focus equilibrium points is a necessary condition for chaotic behavior in the integer-order system. For the fractional-order system of order α ( 0 , 1 ) , an equilibrium point is stable if and only if all eigenvalues satisfy Matignon’s criterion:
| arg ( λ i ) | > α π 2 .
Since both equilibrium points possess eigenvalues with non-positive arguments, the system remains unstable for all α > 0 . In particular, at E 2 ,
min | arg ( λ 2 , 3 ) | = arctan 1.1215 0.2949 1.314 ,
which yields the instability threshold
α 2 π ( 1.314 ) 0.836 .
Thus, for the commonly studied fractional orders q = 0.9 and q = 0.95 , the system remains unstable and exhibits chaotic behavior. Chaotic Behavior Case ( q 0.9 )
  • For fractional orders near q = 1 (e.g., q = 0 . 9 ), the system continues to exhibit chaotic behavior.
  • The complex eigenvalues λ i of the Jacobian satisfy | arg ( λ i ) | < q π / 2 , violating Matignon’s stability boundary.
  • Result: For q = 0 . 9 , the system is unstable and produces a chaotic attractor.
Stabilized Behavior Case (Small q)
  • As the fractional order q decreases, the stability region enlarges because the boundary q π / 2 becomes smaller.
  • Stabilization: When q drops below the critical value (approximately q 0 . 836 ), the stability criterion is satisfied.
  • Result: For q < 0 . 8 , the system becomes stable and loses its chaotic behavior.
Table 2 indicates that the system possesses two unstable saddle–focus equilibrium points which are sufficient for chaos in the integer-order system. Stability for the fractional-order system is determined via Matignon’s criterion. It is clear that at E 1 and E 2 , the eigenvalues violate the fractional-order stability condition for typical orders q = 0.9 and q = 0.95 , which confirms the existence of chaos. The system is stabilized and chaotic dynamics are suppressed when q is less than a critical value; more precisely, for q = 0.7 , 0.6 , 0.5 , the system becomes non-chaotic and all trajectories converge to the equilibrium points.

2.4. Stability Analysis of the Variable-Order System

The system is governed by the variable-order fractional derivative, D 0 α ( t ) , where α ( t ) ( 0 , 1 ) denotes that the order of differentiation is time-dependent. The variable-order fractional Genesio-Tesi system that takes the form (3) can be written in matrix form.
D t α ( t ) VO x ( t ) = A x ( t ) + F ( x ( t ) ) , x ( t ) = ( x , y , z ) T ,
where
A = 0 1 0 0 0 1 a b c , F ( x ( t ) ) = 0 0 d x 2 ( t ) .
The matrix A represents the linear part of the system, while F ( x ( t ) ) collects the nonlinear terms. Following the same reasoning used in the general stability analysis of variable-order systems, asymptotic stability of the system (5) is ensured whenever every eigenvalue λ j of A satisfies
| λ j | > k = 0 α ( t ) k , λ j spec ( A ) .
Condition (6) ensures the contribution of the variable-order memory kernel is bounded and does not dominate the linear dynamics. Therefore, under that spectral condition, the variable-order fractional Genesio-Tesi system is asymptotically stable. General theoretical results, including the stability of variable-order fractional systems, solvability, and difference formulations, may be found in [32,33], together with applications to high-dimensional chaotic and hyperchaotic systems, including Lorenz-type and Chen-type models.

2.5. Divergence of the System

The divergence of the 3D chaotic differential equation system (3) can be computed from the vector field F = ( y , z , a x b y c z + d x 2 ) .
· F = F x x + F y y + F z z
· F = x ( y ) + y ( z ) + z ( a x b y c z + d x 2 )
· F = 0 + 0 c = c
Given the parameter c = 0.15 , the divergence is · F = 0.15 . Since the divergence is negative, the system is dissipative, meaning that volumes in the phase space contract over time. This is a necessary condition for the existence of a strange attractor or chaos.

3. Fractional System Algorithms and Their Formulas

In this part, we present the definition and an efficient numerical method for approximating solutions of models with the Liouville-Caputo derivative. In practice, where speed or numerical stability is not in jeopardy, simple schemes such as the Euler method are preferred because of their simplicity in implementation and low computation overhead. Yet, for higher accuracy and when computational power allows it, advanced techniques give superior results in approximating the fractional derivatives, such as the Lagrange two-step interpolation method. These methods therefore effectively bring a balance between accuracy and computational effort, hence being particularly useful in fractional-order analyses that require high precision.
Definition 1 
([34]). The Liouville–Caputo (LC) fractional derivative of a function G ( t ) with a constant fractional order 0 < α < 1 is given by
D t α L C G ( t ) = 1 Γ ( 1 α ) 0 t G ( s ) ( t s ) α d s ,
where the operator is expressed as a convolution between the first derivative of G and a power-law kernel.
Definition 2 
([21]). The variable-order Liouville–Caputo (LCV) fractional derivative of a function G ( t ) , whose fractional order α ( t ) depends on time, is defined by
D 0 α ( t ) 0 LCV G ( t ) = 1 Γ 1 α ( t ) 0 t ( t s ) α ( t ) G ( s ) d s , 0 < α ( t ) < 1 .
This operator generalizes the classical LC derivative by allowing the order of differentiation to evolve with time.
Remark 1. 
It should be noted that the normalization term Γ 1 α ( t ) is itself time-dependent because the fractional order α ( t ) varies with t. Consequently, the Gamma function inherits this temporal variation, i.e., Γ ( 1 α ( t ) ) = Γ 1 α ( t ) . Using the functional identity Γ ( z + 1 ) = z Γ ( z ) , the evolution of Γ ( 1 α ( t ) ) is governed directly by the evolution of the order function α ( t ) . This implies that the kernel adapts dynamically in time, modifying the weighting of past states in the integral as α ( t ) changes. Therefore, the LCV operator reflects a variable memory effect controlled by the temporal behaviour of α ( t ) .
Since for the interval 0 < α ( t ) < 1 , the argument of the Gamma function satisfies 1 α ( t ) ( 0 , 1 ) , for the range given, the Gamma function Γ ( x ) is well known to be finite, positive, and free of singularities, since it has no poles on ( 0 , 1 ) . Hence, Γ ( 1 α ( t ) ) is strictly non-zero for all admissible values of α ( t ) , ensuring that the normalization term in the LCV operator is always well defined. This property ensures that the kernel ( t s ) α ( t ) / Γ ( 1 α ( t ) ) does not introduce numerical or analytical singularities due to the Gamma function itself. Thus, the variable-order Liouville–Caputo derivative possesses stability and mathematical coherence during the process of α ( t ) within the interval ( 0 , 1 ) .
The smoothness of α ( t ) is essential for the well-posedness and stability of the variable-order fractional derivative. If α ( t ) is continuous and Lipschitz continuous, the kernel ( t s ) α ( t ) / Γ ( 1 α ( t ) ) varies smoothly, ensuring stable and physically meaningful simulations. Abrupt or discontinuous variations in α ( t ) could lead to singular behavior in the kernel and numerical instability.
This part presents the numerical approximation of solutions, following the approaches outlined in [17,19,21], for systems governed by the Caputo fractional operator. The system under consideration is as follows:
D 0 , t α * u ( t ) = F ( u ( t ) ) , t [ 0 , b ] , u ( 0 ) = u 0 ,
where D 0 , t α * denotes one of the fractional-order derivatives introduced in Definition 2, and u 0 represents the initial condition. The time interval [ 0 , b ] is divided into uniform subintervals with step length Δ t = 0.05 ; let u j be the numerical approximation of u ( t ) at t j .

3.1. Constant-Order Case

Following the computational procedure given in [17], the fractional differential Equation (12) can be expressed as
u ( t ) = u ( 0 ) + 1 Γ ( α ) 0 t ( t s ) α 1 G ( u , s ) d s ,
where G ( u , s ) = F ( u ( s ) ) . Evaluating (13) at t = t n + 1 yields
u n + 1 = u ( 0 ) + 1 Γ ( α ) 0 t n + 1 ( t n + 1 s ) α 1 G ( u , s ) d s .
Similarly, at t = t n ,
u n = u ( 0 ) + 1 Γ ( α ) 0 t n ( t n s ) α 1 G ( u , s ) d s .
Subtracting (15) from (14) gives
u n + 1 u n = 1 Γ ( α ) 0 t n + 1 ( t n + 1 s ) α 1 G ( u , s ) d s 0 t n ( t n s ) α 1 G ( u , s ) d s .
Applying Lagrange polynomial interpolation to approximate the integral term leads to the discrete update formula
u n + 1 = α h α Γ ( α + 2 ) k = 0 n G ( t k , u k ) ( n k + 1 ) α ( n k + 2 + 2 α ) ( n k ) α ( n k + 2 + 2 α ) h α Γ ( α + 2 ) k = 0 n G ( t k 1 , u k 1 ) ( n k + 1 ) α + 1 ( n k ) α ( n k + 1 + α ) .
For the 3D Caputo fractional dynamical model, the component-wise numerical updates read
C x n + 1 = α h α Γ ( α + 2 ) k = 0 n G 1 ( t k , x k ) ( n k + 1 ) α ( n k + 2 + 2 α ) ( n k ) α ( n k + 2 + 2 α ) h α Γ ( α + 2 ) k = 0 n G 1 ( t k 1 , x k 1 ) ( n k + 1 ) α + 1 ( n k ) α ( n k + 1 + α ) ,
where
G 1 ( t , x ) = y , G 2 ( t , y ) = z , G 3 ( t , z ) = a x + b y 2 y c z .

3.2. Variable-Order Case

D 0 , t α ( t ) * u ( t ) = F ( u ( t ) ) , t [ 0 , b ] , u ( 0 ) = u 0 ,
where D 0 , t α ( t ) * denotes the variable-order fractional derivative with order α ( t ) depending on time t.
For the variable-order Caputo derivative, and following the numerical strategy in [19], we can rewrite (19) as
u ( t ) u ( 0 ) = 1 Γ ( α ( t ) ) 0 t ( t s ) α ( t ) 1 F ( u ( s ) , s ) d s .
At t = t n + 1 ,
u n + 1 u 0 = 1 Γ ( α ( t ) ) j = 0 n t j t j + 1 F ( u ( s ) , s ) ( t n + 1 s ) α ( t ) 1 d s .
Approximating F ( u ( s ) , s ) within each [ t j , t j + 1 ] by a two-point Lagrange interpolant and integrating yields the discrete update scheme
u n + 1 = u 0 + 1 Γ ( α ( t ) ) j = 0 n h α ( t ) F ( t j , u j ) α ( t ) Γ ( α ( t ) + 1 ) ( n + 1 j ) α ( t ) h α ( t ) F ( t j 1 , u j 1 ) α ( t ) Γ ( α ( t ) + 1 ) ( n + 1 j ) α ( t ) + 1 .
For the variable-order 3D system, the scheme becomes
x n + 1 = x 0 + 1 Γ ( α ( t ) ) j = 0 n h α ( t ) G 1 ( t j , x j ) α ( t ) Γ ( α ( t ) + 1 ) ( n + 1 j ) α ( t ) ,
y n + 1 = y 0 + 1 Γ ( α ( t ) ) j = 0 n h α ( t ) G 2 ( t j , x j ) α ( t ) Γ ( α ( t ) + 1 ) ( n + 1 j ) α ( t ) ,
z n + 1 = z 0 + 1 Γ ( α ( t ) ) j = 0 n h α ( t ) G 3 ( t j , x j ) α ( t ) Γ ( α ( t ) + 1 ) ( n + 1 j ) α ( t ) ,
where
G 1 ( t , x ) = y , G 2 ( t , x ) = z , G 3 ( t , x ) = a x + b y 2 y c z .

4. Numerical Simulation

In this section, we consider the variable-order cases in the following form to demonstrate three kinds of realistic memory behavior in fractional dynamical systems: Case 1: α = 0.91 + 0.03 . c o s ( t / 10 ) , Case 2: α = 0.87 + 0.05 . ( s i n ( t / 10 ) ) , and Case 3: α = 0.95 + t a n h ( t + 1 ) . It can be seen that the first two cases add smooth periodic changes to the fractional order, which allows the system to switch slowly between areas of weaker and stronger memory. This models the oscillatory environments or cyclic influences that are often encountered. Case 1 uses a cosine modulation for symmetric changes around the mean, while Case 2 uses a sine modulation with just a bit higher amplitude to test the sensitivity to periodic perturbations with phase shift. Case 3 utilizes a hyperbolic tangent function to introduce a nonperiodic transition of the fractional order. The functions modeled by such a hyperbolic tangent are similar to those including memory variation from one regime to another, as in adaptation or learning, or the accumulation of long-term processes. This technique allows the full evaluation of different types of variable-order law influences, such as periodic, phase-shifted, and transitional, on stability, divergence, and chaotic dynamics onset in the fractional Genesio–Tesi system.

4.1. Chaos Analysis

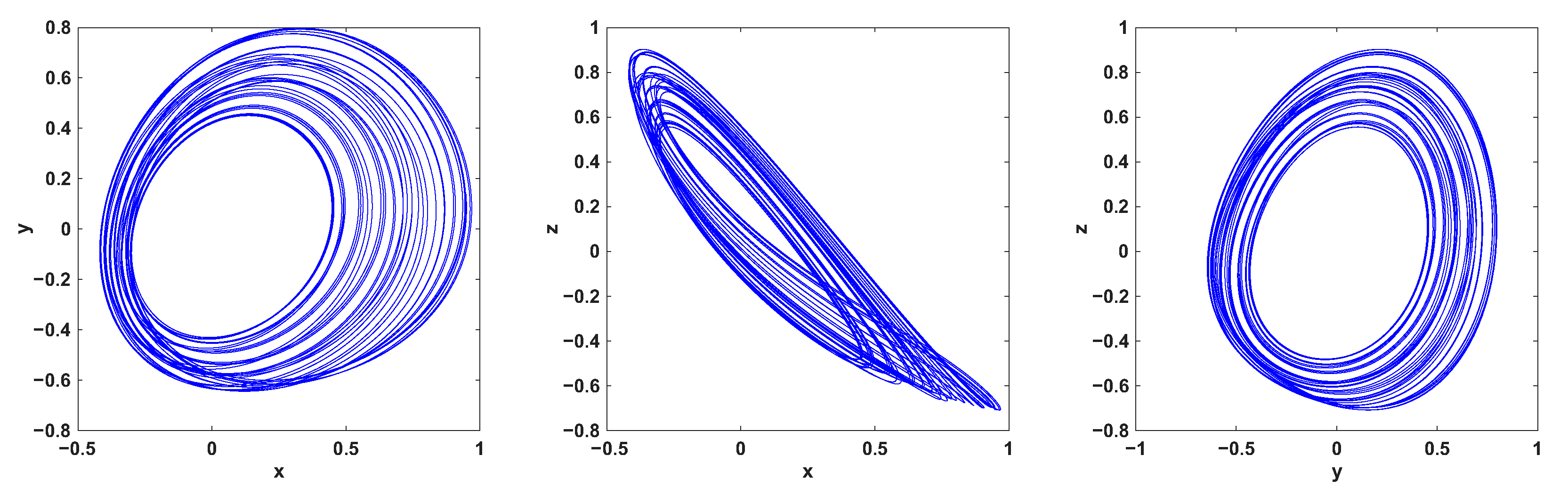
Numerical simulations in Figure 2, Figure 3, Figure 4, Figure 5, Figure 6, Figure 7, Figure 8, Figure 9, Figure 10, Figure 11, Figure 12, Figure 13, Figure 14, Figure 15 and Figure 16 present a compelling comparison of the system dynamics for constant and time-varying fractional orders α ; one can see that the same pattern in all three cases is that the introduction of time-varying component α ( t ) drastically changes the behavior of the system by inducing more complicated dynamics. Thus, in Case 1 (Figure 2, Figure 3, Figure 4 and Figure 5), a system that exhibits stable periodic behavior for constant α = 0.91 is driven into a fully chaotic regime by time-varying α ( t ) = 0.91 + 0.03 cos ( t / 10 ) . In a similar way, Case 3 (Figure 10, Figure 11 and Figure 12) demonstrates the transformation of the simple periodic limit cycle at α = 0.95 to the complex chaotic attractor under the action of α ( t ) = 0.95 + tanh ( t + 1 ) . Finally, in Case 2 (Figure 6, Figure 7, Figure 8 and Figure 9), it can be seen that the time-varying order may destabilize an asymptotically stable equilibrium point. The system, which demonstrates damped oscillations converging to zero for constant α = 0.87 , is instead forced into a chaotic motion by α ( t ) = 0.87 + 0.05 ( sin ( t / 10 ) ) . All of these findings collectively point to the variability in the fractional order as a strong factor that induces and sustains chaos in systems that would otherwise be stable or periodic.

4.2. Lyapunov Exponent

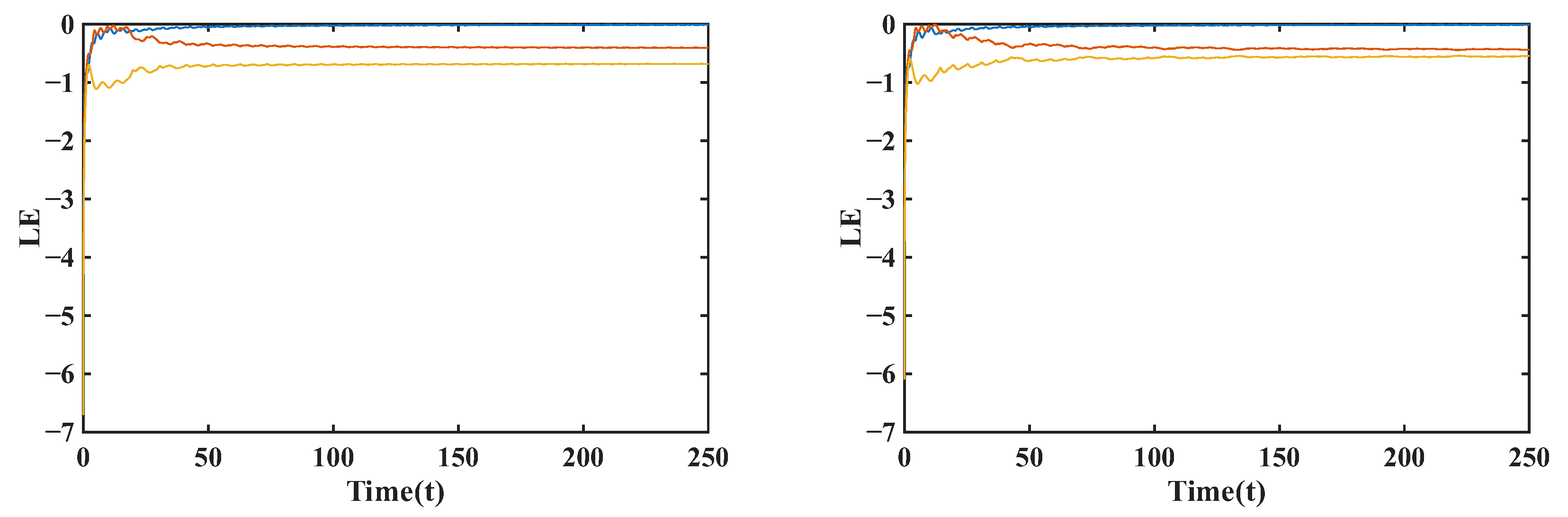
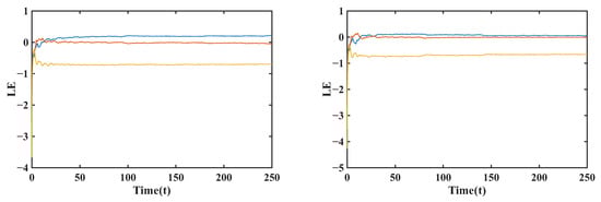
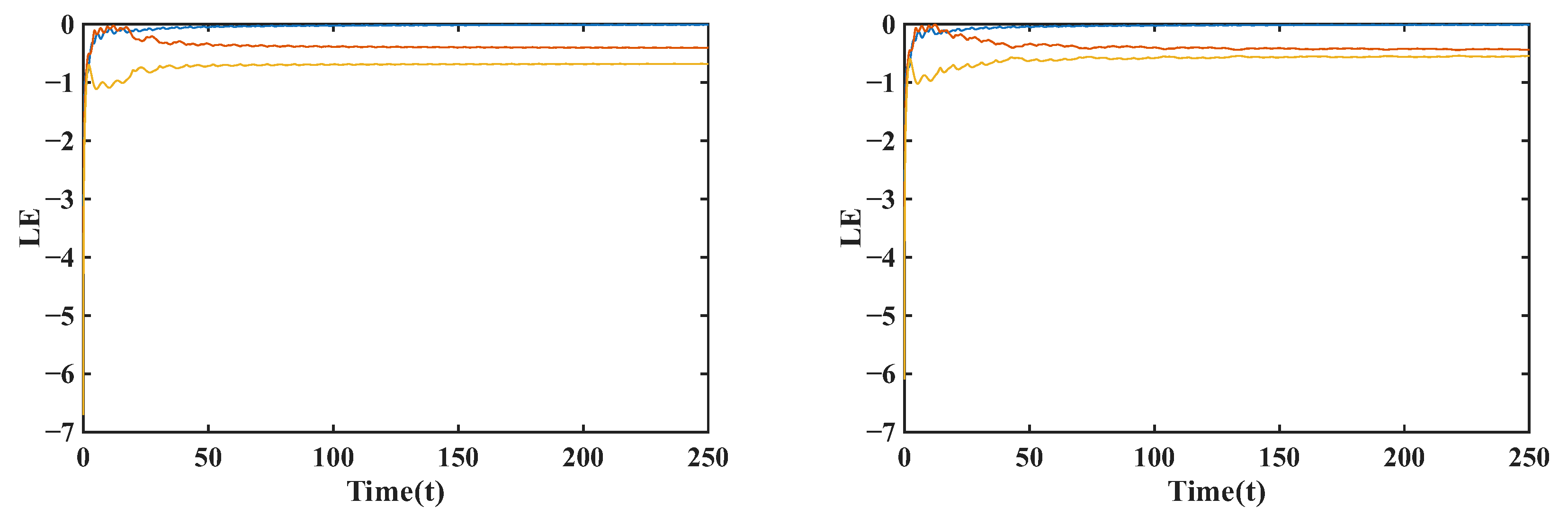
In Figure 17, Figure 18 and Figure 19, Lyapunov exponent (LE) time series are used to evaluate the effect of time-varying versus constant fractional orders on the stability of the system. For all the cases studied—namely α ( t ) = 0.91 + 0.03 cos ( t / 10 ) with constant α = 0.91 , α ( t ) = 0.87 + 0.05 sin ( t / 10 ) with constant α = 0.87 , and α ( t ) = 0.95 + tanh ( t + 1 ) with constant α = 0.95 —the largest Lyapunov exponent converges to a strictly negative value after an initial transient, confirming that the system remains nonchaotic and asymptotically stable. The presence of a slowly time-varying fractional order impacts only the transient behavior of LEs by introducing mild oscillations or longer settling times, while the long-term values are practically identical to those obtained with constant-order simulations. This evidences that the qualitative stability of the system is robust against small enough, smooth variations in α ( t ) , and that such variations mainly impact short-term memory effects without causing bifurcations or chaotic transitions.
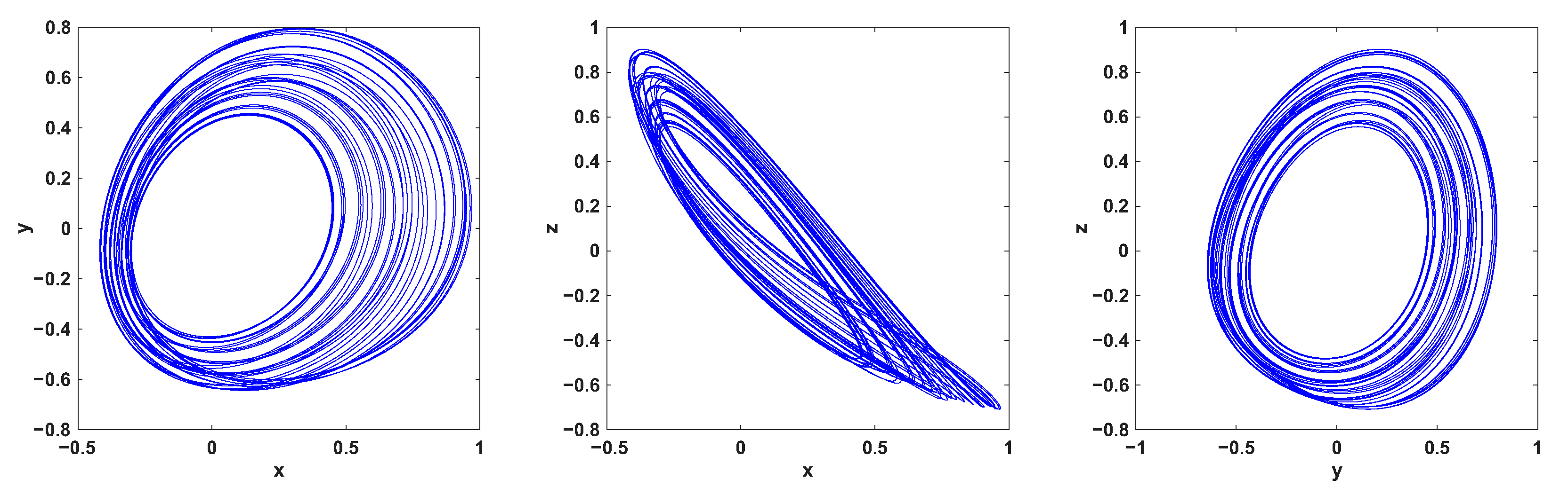
Empirical evidence from the time-varying variable-order (VO) fractional system, as can be seen in Figure 14, Figure 15 and Figure 16, demonstrates an important and new aspect of this complex dynamic: the form of the time-dependent variable-order function α ( t ) directly dictates the morphology and dynamical laws of the resulting chaotic attractor. This goes beyond the general observation that VO is able to induce chaos. More precisely, it can be observed that the smooth boundary-approaching transition, defined by α ( t ) = 0.85 + tanh ( 2 t + 2 ) , generates a unique chaotic structure which is quasi-periodic, Figure 16, unlike the classical two-scroll attractors emerging from periodic modulations. Thus, this shows that novel chaotic mechanisms are inherently generated by nonlinear order variations, giving a deeper insight into how the time-evolution of fractional memory shapes the system dynamics, confirming the inherent dynamical richness of VO systems.

4.3. Bifurcation Anlysis

Figure 20 shows the bifurcation behavior of the considered fractional-order system for the fractional order 0.90 α 0.98 . The diagram depicts the long-term maximum (blue) and minimum (red) values of the state variable x extracted after transient dynamics have been discarded. Clearly, fractional differentiation order directly influences the qualitative behavior of the system, especially the transition between regular and chaotic regimes.
For values of α close to 0.90 , the system has a stable periodic orbit where maxima and minima collapse into single branches, indicating low sensitivity to initial conditions and dominance of stable limit-cycle behavior. Increasing α toward approximately α 0.93 , the branches start to split. This splitting of branches signals the onset of a period-doubling cascade. Successive doublings are a classical route to chaos and reflect the gradual loss of stability as the memory effect—controlled by the fractional order—becomes weaker.
For values of α beyond approximately 0.95 , the diagram fills up rapidly, and points along both the blue and red branches become very scattered. Such a structure is typical for chaotic attractors and thus verifies that the system becomes fully chaotic. Convergence to periodic cycles does not occur in this range, but trajectories exhibit a strong sensitivity with respect to variations in the parameter and initial conditions. Overlapping clusters bear evidence for various coexisting oscillatory modes, as usually happens in fractional-order nonlinear systems.
While α increases towards 0.98 , the chaotic band expands further vertically, with both the maxima and the minima having taken on larger values within a wider range. Stretching of the chaotic band further means an amplification of the amplitudes of oscillations, and hence the enhancement of chaotic intensity. Asymmetry in the system dynamics reflects the fact that nonlinear feedback terms act differently upon positive and negative excursions of the state variable.

5. Numerical Solutions

The numerical comparisons in Table 3, Table 4 and Table 5 illustrate the impact of variable-order fractional dynamics on the system response compared with the respective constant-order counterparts. In the first case, with the order oscillating as α = 0.91 + 0.03 cos ( t / 10 ) , the differences between the solution at constant order ( C x , C y , C z ) and the one at variable order ( V x , V y , V z ) are small but visible, especially for larger t. This situation is consonant with the modest periodic variation in α , causing minor adjustments of the trajectory without changing the overall pattern of the system. In the second case, given by α = 0.87 + 0.05 sin ( t / 10 ) , the fluctuation in fractional order is smoother and of smaller amplitude. This results in a closer match between the constant and variable-order outputs, particularly in the initial time period. As t increases, the differences become more noticeable, but they are still limited because of the smooth sinusoidal change in α . The largest difference is seen in the third case, where the order increases according to the nonlinear function α = 0.95 + tanh ( t + 1 ) . This function quickly drives the system towards a higher effective memory as t increases. Consequently, a substantial disparity emerges between the constant and variable-order solutions, especially for t 0.5 , where the variable-order model’s corresponding values of the states are visibly amplified or attenuated. Overall, the three scenarios unequivocally illustrate that the magnitude and nature of the divergence between constant and variable-order dynamics are directly contingent upon the specific form of α ( t ) : smooth, low-amplitude fluctuations lead to minor deviations, periodic variations induce a moderate oscillatory effect, and monotonic nonlinear growth engenders substantial alterations in the system’s behavior, thereby highlighting the enhanced sensitivity of fractional systems to time-varying memory effects.

6. Discussion

This comparative study between the constant-order and variable-order formulations of the fractional Genesio-Tesi system offers substantial information about how fractional operators can influence nonlinear chaotic dynamics. The numerical results clearly show that the location of stability boundaries, transient responses, and long-term behavior depend strongly on whether the fractional order is fixed or allowed to vary with time.
Thus, in the constant-order model, the use of Matignon’s stability criterion provides a clear, analytical threshold for the onset of instability. For constant fractional order, necessary and sufficient conditions for local asymptotic stability are provided by the spectrum of eigenvalues of the Jacobian matrix. As a matter of fact, for either decreasing fractional order or system parameters out of the stability domain, the theoretical prediction agrees well with numerical simulations, supported by all the phase portraits and the sign of the largest Lyapunov exponent, confirming the transition toward oscillatory or chaotic behavior. Therefore, for the constant-order formulation, stability regions can be identified both analytically and numerically.
While the variable-order formulation introduces one more level of dynamical richness, since Matignon’s criterion cannot be applied directly in cases where the differentiation order changes with time, the stability analysis must rely entirely on numerical indicators. Time-series analysis, Lyapunov exponents, and phase-space trajectories demonstrate that orders changing in time intensify the system’s sensitivity to initial conditions and amplify irregular oscillations: transient chaos is stronger, divergence intervals are longer, and the structure of attractors is more complex. Such behavior underlines that memory effects in systems of variable order are not stationary but evolve with time, which influences the rate at which information about the past affects the current state. This kind of dynamic modulation of memory creates a more complex route to chaos than the constant-order case.
Another important finding is that the variable-order system displays wider regions of chaotic motion across the parameter space. Bifurcation diagrams suggest that parameter intervals that remain stable under constant-order dynamics become chaotic once the order starts to vary. This suggests that variable-order derivatives serve as an intrinsic source of dynamical excitation, effectively enriching the nonlinear response of the system. Such behavior is of particular relevance for understanding real processes where the memory strength of the system is inherently non-uniform, including biological systems, viscoelastic materials, and adaptive control mechanisms.
The study is oriented toward theoretical and numerical analyses; the results provide good ground for further explorations of possible applications that might arise in the future. For example, the increased chaoticity of the variable-order model might be useful in the construction of high-entropy signal generators, synchronization schemes, or robust encryption algorithms. Given that such applications are beyond the scope of this paper, the dynamical properties presented here suggest that fractional-order and variable-order formulations might enable further research into secure communication or nonlinear control strategies. These options will be left for future studies, as the work at hand is confined to the mathematical characterization and numerical exploration of the dynamics of the system. The comparison shows, in general, that constant-order fractional systems are still well-described using classical stability tools, but for variable-order systems, a completely numerical approach has to be taken because direct analytical conditions of stability are lacking. Inclusion of time-varying fractional orders significantly enhances dynamical complexity, changes the stability landscape, and enriches chaotic behavior. These conclusions make for a more profound understanding of fractional nonlinear systems and strengthen the role of variable-order FC for the purpose of modeling real dynamical processes.

7. Conclusions

This work thoroughly investigates constant- and variable-order fractional Genesio-Tesi systems. By combining the analytical tools and numerical simulations, including time series, bifurcation diagrams, Lyapunov exponents, Jacobian analysis, and stability assessment, we identify and characterize the regions of chaos and stability in the system. The results confirm that variable-order derivatives do increase the sensitivity, transient responses, and chaotic intensity of the system, with particular influence on the third state component. These results enhance the existing comprehension of fractional-order chaotic systems and demonstrate that variable-order dynamics offer a versatile framework for managing, forecasting, and modifying chaotic behavior for practical uses in secure communications, control engineering, and signal processing. Future studies may explore optimization and control strategies based on variable-order designs for the further exploitation of these novel chaotic dynamics.

Author Contributions

Conceptualization, M.A.A. and G.A.; Methodology, M.A.A. and G.A.; Validation, D.E.E.; Writing—original draft preparation, G.A., M.A.A., K.H.K. and D.E.E.; Writing—review and editing, G.A., M.A.A., K.H.K. and D.E.E.; Visualization, D.E.E. All authors have read and agreed to the published version of the manuscript.

Funding

This work was supported by the Ongoing Research Funding Program (ORF-2025-477), King Saud University, Riyadh, Saudi Arabia.

Data Availability Statement

The original contributions presented in this study are included in the article. Further inquiries can be directed to the corresponding author.

Acknowledgments

The researchers would like to thank the Ongoing Research Funding Program (ORF-2025-477), King Saud University, Riyadh, Saudi Arabia.

Conflicts of Interest

The authors declare no conflict of interest.

References

  1. Hasan, F.; Abdoon, M.A.; Saadeh, R.; Berir, M.; Qazza, A. A new perspective on the stochastic fractional order materialized by the exact solutions of allen-cahn equation. Int. J. Math. Eng. Manag. Sci. 2023, 8, 912. [Google Scholar] [CrossRef]
  2. Elbadri, M.; AlMutairi, D.M.; Almutairi, D.; Hassan, A.A.; Hdidi, W.; Abdoon, M.A. Efficient numerical techniques for investigating chaotic behavior in the fractional-order inverted Rössler system. Symmetry 2025, 17, 451. [Google Scholar] [CrossRef]
  3. Ghanbari, B. Fractional frameworks for mathematical biology. In Fractional Calculus; Elsevier: Amsterdam, The Netherlands, 2024; pp. 175–183. [Google Scholar] [CrossRef]
  4. Tiwari, S. Mathematical Modeling of Thermoelasticity Subject to Time Harmonic Boundary Condition in Fractional Order Calculus. SSRN 2025. [Google Scholar] [CrossRef]
  5. Atangana, A.; Shafiq, A. Differential and integral operators with constant fractional order and variable fractional dimension. Chaos Solitons Fractals 2019, 127, 226–243. [Google Scholar] [CrossRef]
  6. Dhakshinamoorthy, V.; Wu, G.C.; Banerjee, S. Dynamical Analysis of Memristor Based KTZ Neuron Model with Fractional Difference Operator. In Chaotic Dynamics of Fractional Discrete Time Systems; CRC Press: Boca Raton, FL, USA, 2024; pp. 78–102. [Google Scholar] [CrossRef]
  7. Allogmany, R.; Sarrah, A.; Abdoon, M.A.; Alanazi, F.J.; Berir, M.; Alharbi, S.A. A Comprehensive Analysis of Complex Dynamics in the Fractional-Order Rössler System. Mathematics 2025, 13, 3089. [Google Scholar] [CrossRef]
  8. Abdoon, M.A. Fractional Derivative Approach for Modeling Chaotic Dynamics: Applications in Communication and Engineering Systems. In Advances in Mathematical Modelling, Applied Analysis and Computation; Springer Nature: Cham, Switzerland, 2025; pp. 82–95. [Google Scholar] [CrossRef]
  9. Almutairi, D.K.; AlMutairi, D.M.; Taha, N.E.; Dafaalla, M.E.; Abdoon, M.A. Variable-Fractional-Order Nosé–Hoover System: Chaotic Dynamics and Numerical Simulations. Fractal Fract. 2025, 9, 277. [Google Scholar] [CrossRef]
  10. Yun, Y. Existence of Solutions for Asymptotically Periodic Variable-Order Fractional SchöDinger Equation with Variable Exponents 1. SSRN 2025. [Google Scholar] [CrossRef]
  11. Ahmed, A.I.; Elbadri, M.; Al-kuleab, N.; AlMutairi, D.M.; Taha, N.E.; Dafaalla, M.E. Chaos and Bifurcations in the Dynamics of the Variable-Order Fractional Rössler System. Mathematics 2025, 13, 3695. [Google Scholar] [CrossRef]
  12. Zheng, X.; Wang, H. Variable-order space-fractional diffusion equations and a variable-order modification of constant-order fractional problems. Appl. Anal. 2020, 101, 1848–1870. [Google Scholar] [CrossRef]
  13. Sierociuk, D.; Ziubinski, P. Fractional order estimation schemes for fractional and integer order systems with constant and variable fractional order colored noise. Circuits Syst. Signal Process. 2014, 33, 3861–3882. [Google Scholar] [CrossRef]
  14. Sierociuk, D.; Macias, M. Comparison of variable fractional order PID controller for different types of variable order derivatives. In Proceedings of the 14th International Carpathian Control Conference (ICCC), Rytro, Poland, 26–29 May 2013; pp. 334–339. [Google Scholar] [CrossRef]
  15. Patnaik, S.; Hollkamp, J.P.; Semperlotti, F. Applications of variable-order fractional operators: A review. Proc. R. Soc. A 2020, 476, 20190498. [Google Scholar] [CrossRef] [PubMed]
  16. Kshirsagar, K.; Nikam, V.; Gaikwad, S.; TARATE, S. Fuzzy Laplace-Adomian Decomposition method for solving Fuzzy Klein-Gordan equations. Authorea 2022. [Google Scholar] [CrossRef]
  17. Butt, A.; Ahmad, W.; Rafiq, M.; Baleanu, D. Numerical analysis of Atangana-Baleanu fractional model to understand the propagation of a novel corona virus pandemic. Alex. Eng. J. 2022, 61, 7007–7027. [Google Scholar] [CrossRef]
  18. Elgezouli, D.E.; Eltayeb, H.; Abdoon, M.A. Novel GPID: Grünwald–Letnikov fractional PID for enhanced adaptive cruise control. Fractal Fract. 2024, 8, 751. [Google Scholar] [CrossRef]
  19. Alqahtani, A.M.; Chaudhary, A.; Dubey, R.S.; Sharma, S. Comparative Analysis of the Chaotic Behavior of a Five-Dimensional Fractional Hyperchaotic System with Constant and Variable Order. Fractal Fract. 2024, 8, 421. [Google Scholar] [CrossRef]
  20. Jun-Guo, L. Chaotic dynamics and synchronization of fractional-order Genesio–Tesi systems. Chin. Phys. 2005, 14, 1517. [Google Scholar] [CrossRef]
  21. Solís-Pérez, J.; Gómez-Aguilar, J.; Atangana, A. Novel numerical method for solving variable-order fractional differential equations with power, exponential and Mittag-Leffler laws. Chaos Solitons Fractals 2018, 114, 175–185. [Google Scholar] [CrossRef]
  22. Sun, H.; Chen, W.; Chen, Y. Variable-order fractional differential operators in anomalous diffusion modeling. Phys. A Stat. Mech. Its Appl. 2009, 388, 4586–4592. [Google Scholar] [CrossRef]
  23. Samko, S.G.; Ross, B. Integration and differentiation to a variable fractional order. Integral Transform. Spec. Funct. 1993, 1, 277–300. [Google Scholar] [CrossRef]
  24. Coimbra, C.F. Mechanics with variable-order differential operators. Ann. Phys. 2003, 515, 692–703. [Google Scholar] [CrossRef]
  25. Han, B.; Yin, D.; Gao, Y. The application of a novel variable-order fractional calculus on rheological model for viscoelastic materials. Mech. Adv. Mater. Struct. 2024, 31, 9951–9963. [Google Scholar] [CrossRef]
  26. Failla, G.; Zingales, M. Advanced materials modelling via fractional calculus: Challenges and perspectives. Philos. Trans. R. Soc. A 2020, 378, 20200050. [Google Scholar] [CrossRef] [PubMed]
  27. Sun, H.; Chen, W.; Li, C.; Chen, Y. Fractional differential models for anomalous diffusion. Phys. A Stat. Mech. Its Appl. 2010, 389, 2719–2724. [Google Scholar] [CrossRef]
  28. Liu, X.; Sun, H.; Lazarević, M.; Fu, Z. A variable-order fractal derivative model for anomalous diffusion. Therm. Sci. 2017, 21, 51–59. [Google Scholar] [CrossRef]
  29. Magin, R.L. Fractional calculus models of complex dynamics in biological tissues. Comput. Math. Appl. 2010, 59, 1586–1593. [Google Scholar] [CrossRef]
  30. Valentim, C.A.; Rabi, J.A.; David, S.A.; Machado, J.A.T. On multistep tumor growth models of fractional variable-order. Biosystems 2021, 199, 104294. [Google Scholar] [CrossRef] [PubMed]
  31. Valério, D.; Sá da Costa, J. Variable order fractional controllers. Asian J. Control 2013, 15, 648–657. [Google Scholar] [CrossRef]
  32. Ostalczyk, P. Stability analysis of a discrete-time system with a variable-, fractional-order controller. Bull. Pol. Acad. Sci. Tech. Sci. 2010, 58, 613–619. [Google Scholar] [CrossRef]
  33. Mozyrska, D.; Oziablo, P.; Wyrwas, M. Stability of fractional variable order difference systems. Fract. Calc. Appl. Anal. 2019, 22, 807–824. [Google Scholar] [CrossRef]
  34. Oldham, K.; Spanier, J. The Fractional Calculus Theory and Applications of Differentiation and Integration to Arbitrary Order; Elsevier: Amsterdam, The Netherlands, 1974; Volume 111. [Google Scholar]
Figure 1. Graphical Abstract: Chaos and Stability Analysis of the Fractional Genesio–Tesi System.
Figure 1. Graphical Abstract: Chaos and Stability Analysis of the Fractional Genesio–Tesi System.
Mathematics 13 03992 g001
Figure 2. Chaos attractor of the system for Case 1 with α = 0.91 + 0.03 c o s ( t / 10 ) .
Figure 2. Chaos attractor of the system for Case 1 with α = 0.91 + 0.03 c o s ( t / 10 ) .
Mathematics 13 03992 g002
Figure 3. Chaos attractor of the system with fractional order α = 0.91 .
Figure 3. Chaos attractor of the system with fractional order α = 0.91 .
Mathematics 13 03992 g003
Figure 4. Time series of the system for Case 1 with α = 0.91 + 0.03 c o s ( t / 10 ) .
Figure 4. Time series of the system for Case 1 with α = 0.91 + 0.03 c o s ( t / 10 ) .
Mathematics 13 03992 g004
Figure 5. Time series of the system with fractional order α = 0.91 .
Figure 5. Time series of the system with fractional order α = 0.91 .
Mathematics 13 03992 g005
Figure 6. Chaos attractor of the system for Case 2 with α = 0.87 + 0.05 ( s i n ( t / 10 ) ) .
Figure 6. Chaos attractor of the system for Case 2 with α = 0.87 + 0.05 ( s i n ( t / 10 ) ) .
Mathematics 13 03992 g006
Figure 7. Chaos attractor of the system with fractional order α = 0.87 .
Figure 7. Chaos attractor of the system with fractional order α = 0.87 .
Mathematics 13 03992 g007
Figure 8. Time series of the system for Case–2 with α = 0.87 + 0.05 ( s i n ( t / 10 ) ) .
Figure 8. Time series of the system for Case–2 with α = 0.87 + 0.05 ( s i n ( t / 10 ) ) .
Mathematics 13 03992 g008
Figure 9. Time series of the system with fractional order α = 0.87 .
Figure 9. Time series of the system with fractional order α = 0.87 .
Mathematics 13 03992 g009
Figure 10. Chaos attractor of the system for Case–3 with α = 0.95 + t a n h ( t + 1 ) .
Figure 10. Chaos attractor of the system for Case–3 with α = 0.95 + t a n h ( t + 1 ) .
Mathematics 13 03992 g010
Figure 11. Chaos attractor of the system with fractional order α = 0.95 .
Figure 11. Chaos attractor of the system with fractional order α = 0.95 .
Mathematics 13 03992 g011
Figure 12. Time series of the system for Case–3 with α = 0.95 + t a n h ( t + 1 ) .
Figure 12. Time series of the system for Case–3 with α = 0.95 + t a n h ( t + 1 ) .
Mathematics 13 03992 g012
Figure 13. Time series of the system with fractional order α = 0.95 .
Figure 13. Time series of the system with fractional order α = 0.95 .
Mathematics 13 03992 g013
Figure 14. Chaos attractor of the system for Case 1 with α = 0.9 + 0.1 c o s ( t 0.5 ) .
Figure 14. Chaos attractor of the system for Case 1 with α = 0.9 + 0.1 c o s ( t 0.5 ) .
Mathematics 13 03992 g014
Figure 15. Chaos attractor of the system for Case 2 with α = 0.88 + 0.12 s i n ( t ) .
Figure 15. Chaos attractor of the system for Case 2 with α = 0.88 + 0.12 s i n ( t ) .
Mathematics 13 03992 g015
Figure 16. Chaos attractor of the system for Case 3 with α = 0.85 + t a n h ( 2 t + 2 ) .
Figure 16. Chaos attractor of the system for Case 3 with α = 0.85 + t a n h ( 2 t + 2 ) .
Mathematics 13 03992 g016
Figure 17. Lyapunov Exponents. Left: α = 0.91 + 0.03 cos ( t / 10 ) . Right: α = 0.91 .
Figure 17. Lyapunov Exponents. Left: α = 0.91 + 0.03 cos ( t / 10 ) . Right: α = 0.91 .
Mathematics 13 03992 g017
Figure 18. Lyapunov Exponents. Left: α = 0.87 + 0.05 ( s i n ( t / 10 ) ) . Right α = 0.87 .
Figure 18. Lyapunov Exponents. Left: α = 0.87 + 0.05 ( s i n ( t / 10 ) ) . Right α = 0.87 .
Mathematics 13 03992 g018
Figure 19. Lyapunov Exponents. Left: α = 0.95 + t a n h ( t + 1 ) . Right α = 0.95 .
Figure 19. Lyapunov Exponents. Left: α = 0.95 + t a n h ( t + 1 ) . Right α = 0.95 .
Mathematics 13 03992 g019
Figure 20. Bifurcation Behavior of the State Variable x with Respect to the Fractional Order α .
Figure 20. Bifurcation Behavior of the State Variable x with Respect to the Fractional Order α .
Mathematics 13 03992 g020
Table 1. Comparative analysis of constant- and variable-order fractional systems.
Table 1. Comparative analysis of constant- and variable-order fractional systems.
ReferenceFDS (CO)VFDS (VO)BIFLYChaosTSERNChaosSANSIMSANPHPR
[16]
[17]
[18]
[19]
[20]
[21]
This study
Table 2. Equilibria, eigenvalues, fractional-order stability, and observed dynamics.
Table 2. Equilibria, eigenvalues, fractional-order stability, and observed dynamics.
EquilibriumEigenvaluesStability (α)Dynamics
E 1 0.629 , 0.389 ± 1.199 i UnstableChaotic saddle-focus
E 2 0.683 , 0.267 ± 1.180 i Unstable if α 0.836 Chaotic
q 0.9 arg ( λ i ) < q π / 2 UnstableChaotic
q < 0.836 arg ( λ i ) > q π / 2 StableNon-chaotic
Table 3. Constant vs. Variable Fractional Orders for α = 0.91 and α = 0.91 + 0.03 · cos ( t / 10 ) .
Table 3. Constant vs. Variable Fractional Orders for α = 0.91 and α = 0.91 + 0.03 · cos ( t / 10 ) .
t C x C y C z V x V y V z
0.00.1000000000.5000000000.2000000000.1000000000.5000000000.200000000
0.10.3488614730.133309435−0.3625006390.3529391360.139815859−0.360247291
0.20.222859023−0.282480408−0.3708317140.231029325−0.281803218−0.381586856
0.3−0.171138349−0.3981195760.099557094−0.169703613−0.4097416480.089087288
0.4−0.3386199500.0504239740.624241928−0.3491601840.0423844920.641114411
0.50.0562100710.5578047630.2847260390.0534346510.5779488550.312800486
0.60.5494766120.351670923−0.4662796020.5744219340.379663000−0.473209639
0.70.524699890−0.250409673−0.5840344520.565112860−0.243141016−0.608700452
0.80.021142125−0.589570394−0.1354440550.051364119−0.610347768−0.167214050
0.9−0.423165091−0.2443005140.663467799−0.428293197−0.2856237560.659190049
1.0−0.1655457120.5760565530.720420312−0.1936685480.5758968880.788998259
Table 4. Constant vs. Variable Fractional Orders for α = 0.87 and α = 0.87 + 0.05 sin ( t / 10 ) .
Table 4. Constant vs. Variable Fractional Orders for α = 0.87 and α = 0.87 + 0.05 sin ( t / 10 ) .
t C x C y C z V x V y V z
0.00.1000000000.5000000000.2000000000.1000000000.5000000000.200000000
0.10.2734433490.078559543−0.3033350650.2770166280.083621033−0.302464008
0.20.130977240−0.238188534−0.2601514350.136565154−0.239177771−0.269328085
0.3−0.155916231−0.2597986680.124750394−0.157021217−0.2689655610.119714619
0.4−0.2075324660.0825566590.398748101−0.2151292850.0803763050.413237169
0.50.0721140690.3282517510.0985125740.0734417610.3429123760.111712963
0.60.2994752160.126346029−0.3131808010.3157785880.138555079−0.324065768
0.70.181686139−0.225159171−0.3103761150.197486323−0.232799399−0.332362049
0.8−0.129844735−0.3006724480.072673741−0.132654652−0.3228152860.065547642
0.9−0.2349149970.0336266970.420513500−0.2521024380.0283709570.450891583
1.00.0347707850.3435248250.1691059470.0349597650.3716626840.194892600
Table 5. Constant vs. Variable Fractional Orders for α = 0.95 and α = 0.95 + tanh ( t + 1 ) .
Table 5. Constant vs. Variable Fractional Orders for α = 0.95 and α = 0.95 + tanh ( t + 1 ) .
t C x C y C z V x V y V z
0.00.1000000000.5000000000.2000000000.1000000000.5000000000.200000000
0.10.4439358040.216255017−0.4213051630.4393510630.208080587−0.425408063
0.20.368769913−0.309877484−0.5112378290.357383495−0.313271609−0.499704953
0.3−0.135852455−0.5796968920.004384417−0.142291594−0.5672210360.021404108
0.4−0.511855966−0.0807376110.889823417−0.500493933−0.0631932000.877324919
0.5−0.0472886020.8688286070.719753796−0.0357820530.8483588900.669216692
0.60.9208201350.856509450−0.5447376440.8910855420.805146193−0.553359286
0.71.3373339150.111102287−0.6489204771.2585348120.059044091−0.663934765
0.81.176998050−0.221144748−0.0902477771.030153176−0.321134018−0.170157514
0.90.968013505−0.1223819380.1602155820.679973630−0.3122339350.069885698
1.00.9265442530.0303580610.1027721170.425589399−0.2105727510.084018889
Disclaimer/Publisher’s Note: The statements, opinions and data contained in all publications are solely those of the individual author(s) and contributor(s) and not of MDPI and/or the editor(s). MDPI and/or the editor(s) disclaim responsibility for any injury to people or property resulting from any ideas, methods, instructions or products referred to in the content.

Share and Cite

MDPI and ACS Style

Alhawael, G.; Abdoon, M.A.; Khashan, K.H.; Elgezouli, D.E. Chaos Analysis of the Fractional Genesio-Tesi System with Constant and Variable-Order Dynamics. Mathematics 2025, 13, 3992. https://doi.org/10.3390/math13243992

AMA Style

Alhawael G, Abdoon MA, Khashan KH, Elgezouli DE. Chaos Analysis of the Fractional Genesio-Tesi System with Constant and Variable-Order Dynamics. Mathematics. 2025; 13(24):3992. https://doi.org/10.3390/math13243992

Chicago/Turabian Style

Alhawael, Ghadah, Mohamed A. Abdoon, Khaled Helmi Khashan, and Diaa Eldin Elgezouli. 2025. "Chaos Analysis of the Fractional Genesio-Tesi System with Constant and Variable-Order Dynamics" Mathematics 13, no. 24: 3992. https://doi.org/10.3390/math13243992

APA Style

Alhawael, G., Abdoon, M. A., Khashan, K. H., & Elgezouli, D. E. (2025). Chaos Analysis of the Fractional Genesio-Tesi System with Constant and Variable-Order Dynamics. Mathematics, 13(24), 3992. https://doi.org/10.3390/math13243992

Note that from the first issue of 2016, this journal uses article numbers instead of page numbers. See further details here.

Article Metrics

Back to TopTop