Next Article in Journal
A General Stability for a Modified Type III Thermoelastic Bresse System via the Longitudinal Displacement
Next Article in Special Issue
Event-Driven Average Estimation with Dispersion-Tolerant Poisson–Inverse Gaussian Approach
Previous Article in Journal
Moment Estimation for Uncertain Delay Differential Equations via the Composite Heun Scheme
Previous Article in Special Issue
Standard Error Estimation in Invariance Alignment
 
 
Font Type:
Arial Georgia Verdana
Font Size:
Aa Aa Aa
Line Spacing:
Column Width:
Background:
Article

Reliability Inference for ZLindley Models Under Improved Adaptive Progressive Censoring: Applications to Leukemia Trials and Flood Risks

1
Department of Mathematical Sciences, College of Science, Princess Nourah bint Abdulrahman University, P.O. Box 84428, Riyadh 11671, Saudi Arabia
2
Faculty of Technology and Development, Zagazig University, Zagazig 44519, Egypt
*
Author to whom correspondence should be addressed.
Mathematics 2025, 13(21), 3499; https://doi.org/10.3390/math13213499
Submission received: 22 September 2025 / Revised: 28 October 2025 / Accepted: 29 October 2025 / Published: 1 November 2025

Abstract

Modern healthcare and engineering both rely on robust reliability models, where handling censored data effectively translates into longer-lasting devices, improved therapies, and safer environments for society. To address this, we develop a novel inferential framework for the ZLindley (ZL) distribution under the improved adaptive progressive Type-II censoring strategy. The proposed approach unifies the flexibility of the ZL model—capable of representing monotonically increasing hazards—with the efficiency of an adaptive censoring strategy that guarantees experiment termination within pre-specified limits. Both classical and Bayesian methodologies are investigated: Maximum likelihood and log-transformed likelihood estimators are derived alongside their asymptotic confidence intervals, while Bayesian estimation is conducted via gamma priors and Markov chain Monte Carlo methods, yielding Bayes point estimates, credible intervals, and highest posterior density regions. Extensive Monte Carlo simulations are employed to evaluate estimator performance in terms of bias, efficiency, coverage probability, and interval length across diverse censoring designs. Results demonstrate the superiority of Bayesian inference, particularly under informative priors, and highlight the robustness of HPD intervals over traditional asymptotic approaches. To emphasize practical utility, the methodology is applied to real-world reliability datasets from clinical trials on leukemia patients and hydrological measurements from River Styx floods, demonstrating the model’s ability to capture heterogeneity, over-dispersion, and increasing risk profiles. The empirical investigations reveal that the ZLindley distribution consistently provides a better fit than well-known competitors—including Lindley, Weibull, and Gamma models—when applied to real-world case studies from clinical leukemia trials and hydrological systems, highlighting its unmatched flexibility, robustness, and predictive utility for practical reliability modeling.

1. Introduction

Recently, Saaidia et al. [1] introduced the ZLindley (ZL) distribution, a new one-parameter model designed to enhance the flexibility of Lindley-type families. The proposed distribution extends the modeling capacity of existing alternatives, demonstrating superior performance in terms of goodness-of-fit when compared with several well-established models, including the Zeghdoudi, XLindley, New XLindley, Xgamma, and the classical Lindley distributions. In their study, the authors derived key statistical properties of the ZL distribution, such as its probability density and cumulative distribution functions, measures of central tendency and dispersion, and reliability characteristics. Furthermore, estimation procedures for the model parameters were explored, with particular emphasis on classical inference approaches. The distribution was also evaluated empirically through real data applications, illustrating its potential as a flexible and competitive alternative for modeling lifetime and reliability data.
Unlike the Weibull and Gamma lifetime models, which are restricted to monotone hazard rate shapes (increasing or decreasing) and hence fail to accommodate data exhibiting non-monotonic or bathtub-shaped hazard structures, the classical Lindley-type families also show limitations in modeling high-variance or heavy-tailed reliability data, often leading to biased tail-area estimates and underestimation of extreme lifetimes. In contrast, the proposed ZLindley distribution exhibits enhanced flexibility through its parameter-induced shape control. It allows for both increasing and near-constant hazard rate patterns and improved representation of over-dispersed datasets. This flexibility leads to more efficient and accurate estimation of the reliability and hazard rate functions, particularly in heterogeneous systems such as biomedical survival studies and environmental lifetime processes. Empirically, the superiority of the proposed ZLindley model was confirmed through the two real data analyses: One for the leukemia survival dataset and the other for the River Styx flood. Both applications demonstrate a significantly better fit than the classical Lindley, Weibull, and Gamma models. Collectively, these results confirm that the ZLindley framework not only enhances shape adaptability and inferential efficiency but also offers superior empirical performance across diverse reliability environments.
Let Y denote a non–negative continuous random variable representing a lifetime. If Y ZL ( ξ ) , with ξ > 0 as the scale parameter, then its probability density function (PDF) and cumulative distribution function (CDF) are defined as
g ( y ; ξ ) = 0.5 ξ ¯ ( 1 + ξ ( 2 + y ) ) e ξ y , y > 0 ,
and
G ( y ; ξ ) = 1 1 + 0.5 y ξ ¯ e ξ y ,
respectively, where ξ ¯ = ξ 1 + ξ .
Estimating the reliability and hazard rate functions offers essential insights into a system’s survival characteristics, where the reliability function measures the probability of operating beyond a certain time, and the hazard rate function indicates the immediate risk of failure. These estimates are crucial in engineering, medical, and industrial fields, among others. However, the respective reliability function (RF) and hazard rate function (HRF) at time x > 0 , of the ZL lifespan model, are given by
R ( x ; ξ ) = 1 + 0.5 x ξ ¯ e ξ x ,
and
h ( x ; ξ ) = ξ ( 1 + ξ ( 2 + x ) ) 2 + ξ ( 2 + x ) .
It is worth mentioning that the ZL distribution’s PDF is unimodal, starting at a positive value, rising to a peak, and then decaying exponentially with the rate of decay increasing as ξ grows, whereas its HRF is monotonically increasing with respect to y.
In reliability analysis and survival studies, a variety of censoring mechanisms have been suggested, which are typically organized into two major groups: Single-stage and multi-stage procedures. A single-stage censoring plan is characterized by the absence of withdrawals during the course of the test; the experiment proceeds uninterrupted until it concludes, either upon reaching a predetermined study duration or once a specified number of failures has been recorded. The traditional Type-I and Type-II censoring schemes fall within this category. On the other hand, multi-stage censoring frameworks introduce greater flexibility by permitting the removal of units at scheduled stages prior to the completion of the experiment. Well-established examples include progressive Type-I censoring and its Type-II counterpart (T2-PC), which have been studied extensively in the literature (see Balakrishnan and Cramer [2]). On the other hand, to save more time and testing cost, the hybrid progressive Type-I censoring (T1-HPC) has been introduced by Kundu and Joarder [3]. To enhance their flexibility, Ng et al. [4] introduced the adaptive progressive Type-II censoring (T2-APC) scheme, from which the T2-PC plan can be obtained as a special case. This approach allows the experimenter to terminate the test earlier if the study time exceeds a pre-specified limit. According to Ng et al. [4], the T2-APC performs well in statistical inference provided that the overall duration of the test is not a primary concern.
Nevertheless, when the test units are highly reliable, the procedure may lead to excessively long experiments, making it unsuitable in contexts where test duration is an important factor. To overcome this drawback, Yan et al. [5] introduced the improved adaptive progressive Type-II censoring (T2IAPC) scheme. This design offers two notable advantages: It guarantees termination of the experiment within a specified time window, and it generalizes several multi-stage censoring strategies, including T2-PC and T2-APC plans. Formally, consider n items placed on test with a pre-specified number of failures r, a T2-PC S = ( S 1 , , S r ) , and two thresholds τ 1 < τ 2 . When the ith failure occurs at time Y i : r : n , S i of the remaining items are randomly withdrawn from the test. Within this censoring framework, one of the following three distinct situations may occur:
  • Case 1: When Y r : r : n < τ 1 , the test terminates at Y r : r : n , yielding the standard T2-PC;
  • Case 2: When τ 1 < Y r : r : n < τ 2 , the test ends at Y r : r : n after modifying the T2-PC at Y d 1 : r : n by assigning S d 1 + 1 = = S r 1 = 0 , where d 1 denotes the number of failures observed before τ 1 . Following the rth failure, all remaining units are removed. This corresponds to the T2-APC;
  • Case 3: When τ 2 < Y r : r : n , the test stops at τ 2 . The T2-PC is then adapted by setting S d 1 + 1 = = S d 2 1 = 0 , where d 2 < r is the number of failures observed before τ 2 . At time τ 2 , all remaining units are withdrawn, with their total given by S * = n d 2 i = 1 d 1 S i .
Let y = { ( Y 1 , S 1 ) , , ( Y d 1 , S d 1 ) , ( Y d 1 + 1 , 0 ) , , ( Y d 2 1 , 0 ) , ( Y d 2 , S 🟉 ) } denote T2I-APC order statistics with size d 2 collected from a continuous population characterized by PDF g ( · ) and CDF g ( · ) , then the corresponding joint likelihood function (JLF) for this sample can be defined as
L ( ξ y ) i = 1 Q 2 g y i ; ξ i = 1 Q 1 1 G y i ; ξ S i 1 G T 🟉 ; ξ S 🟉 ,
where y i Y i : r : n for simplicity. All math notations presented in Equation (5) are defined in Table 1.
Several well-known censoring plans can be regarded as particular cases of the T2I-APC strategy, from Equation (5), such as:
  • The T1-HPC (by Kundu and Joarder [3]) when t = τ 1 = τ 2 ;
  • The T2-APC (by Ng et al. [4]) when τ 2 ;
  • The T2-PC (by Balakrishnan and Cramer [2]) when τ 1 ;
  • The T2-C (by Bain and Engelhardt [6]) when τ 1 0 , S i = 0 for i = 1 , 2 , , r 1 , and S r = n r .
Within this setting, the lower threshold τ 1 plays the role of a warning point that signals the progress of the experiment, while the upper threshold τ 2 specifies the maximum admissible testing time. If τ 2 is reached before observing the required number of failures m, the test must be stopped at τ 2 . This feature overcomes the drawback of the T2-APC plan of Ng et al. [4], in which the total test length could become unreasonably long. The inclusion of the upper bound τ 2 guarantees that the test duration is always confined to a predetermined finite interval. Although the T2I-APC plan has proven to be effective in statistical inference, it has attracted relatively limited attention; see, for example, Nassar and Elshahhat [7], Elshahhat and Nassar [8], and Dutta and Kayal [9], among others.
Reliability analysis is very important in medicine, engineering, and applied sciences because it helps us understand how long systems will last when we don’t know for sure. The newly proposed ZL distribution has demonstrated greater flexibility compared to classical Lindley-type families for modeling lifetime data; however, its implementation in practical situations frequently encounters the issue of censoring. Taking into account the T2I-APC scheme, which fixes these problems by making sure that experiments end in a set amount of time while still being able to draw conclusions quickly. Nonetheless, its utilization in contemporary flexible lifetime models, such as the ZL distribution, remains insufficiently investigated. This study addresses the gap by incorporating the ZL model through T2I-APC to create a more robust and applicable framework for survival analysis. The main objectives in this study are summarized in sixfold:
  • A comprehensive reliability analysis of the ZL model under the proposed censoring is introduced, enhancing both flexibility and practical relevance.
  • Both maximum likelihood (with asymptotic and log-transformed confidence intervals) and Bayesian methods (with credible and highest posterior density (HPD) intervals) are developed for the estimation of the model parameters, reliability function, and hazard function.
  • Efficient iterative schemes, including Newton–Raphson for likelihood estimation and a Metropolis–Hastings iterative algorithm for Bayesian inference, are tailored.
  • Extensive Monte Carlo simulations are conducted to compare the performance of different estimation approaches across varying censoring designs, thresholds, and sample sizes, identifying optimal conditions for practitioners.
  • The study demonstrates how different censoring strategies (left-, middle-, and right-censoring) influence the accuracy of estimating the scale parameter, hazard rate, and reliability function, offering practical guidelines for experimenters.
  • The methodology is validated using clinical data on leukemia patients and physical data from engineering contexts, confirming the versatility of the proposed model for heterogeneous reliability scenarios.
The structure of the paper is as follows: Section 2 and Section 3 develop the frequentist estimations, respectively. Section 4 reports the Monte Carlo results and their interpretations, while Section 5 demonstrates the applicability of the proposed approaches and techniques through two real data analyses. Concluding remarks and final observations are provided in Section 6.

2. Classical Inference

This part considers the estimation of maximum likelihood to carry out both point and interval estimators of ξ , R ( x ) , and h ( x ) . To achieve this goal, we assume that y is a T2I-APC sample collected from the proposed ZL population.

2.1. Maximum Likelihood Estimators

This subsection is devoted to deriving the MLEs of the ZL parameters ξ , R ( x ) , and h ( x ) , denoted by ξ ^ , R ^ ( x ) , and h ^ ( x ) , respectively. Using (1), (2) and (5), we can re-express the JLF (5) as follows:
L ( ξ | y ) ξ ¯ Q 2 e ξ ψ i = 1 Q 2 1 + ξ 2 + y i i = 1 Q 1 1 + 0.5 y i ξ ¯ S i 1 + 0.5 T 🟉 ξ ¯ S 🟉 ,
where ξ ¯ = ξ 1 + ξ and ψ = i = 1 Q 2 y i + i = 1 Q 1 y i S i + T 🟉 S 🟉 .
The corresponding log-JLF of (6) becomes
log L ( ξ | y ) Q 2 log ξ ¯ ξ ψ + i = 1 Q 2 log 1 + ξ 2 + y i + i = 1 Q 1 S i log 1 + 0.5 y i ξ ¯ + S 🟉 log 1 + 0.5 T 🟉 ξ ¯ .
Thus, the MLE ξ ^ of ξ can be formulated as follows:
^ ( ξ ^ ) = Q 2 ξ ¯ ψ i = 1 Q 2 A i ξ 0.5 i = 1 Q 1 B i ξ 0.5 C ξ | ξ = ξ ^ = 0 ,
where
A i ξ = 2 + y i 1 + ξ 2 + y i 1 ,
B i ξ = ξ ¯ ξ 2 y i S i 1 + 0.5 y i ξ ¯ 1
and
C ξ = ξ ¯ ξ 2 T 🟉 S 1 + 0.5 T 🟉 ξ ¯ 1 .
It is clear that the MLE ξ ^ is obtained by solving the nonlinear likelihood equation given in (8). For this purpose, we employ the Newton–Raphson (NR) iterative scheme. Let ( ξ ) denote the score function based on (8), and ( ξ ) its derivative with respect to ξ . Starting from an initial guess ξ ( 0 ) > 0 , the iteration proceeds as
ξ ( k + 1 ) = ξ ( k ) ( ξ ( k ) ) ( ξ ( k ) ) , k = 0 , 1 , 2 , ,
until convergence is achieved. The process is terminated when either the relative change in successive estimates falls below a prescribed tolerance (e.g., 10 8 ) or the absolute value of the score function becomes sufficiently small. This iterative approach guarantees a stable and efficient estimation of ξ .
It is also important to investigate the existence and uniqueness of the MLE ξ ^ . Owing to the complicated structure of the score equation in (8), establishing these properties analytically is not straightforward. To overcome this difficulty, we examine them numerically by generating a T2I-APC sample from the ZL distribution with two different choices of ξ , namely ξ ^ = ( 0.8 , 1.5 ) , under the setup n = 100 , r = 50 , ( τ 1 , τ 2 ) = ( 1 , 2 ) , and S i = 1 , i = 1 , 2 , , r . The resulting MLEs of ξ are 0.7458 and 1.2721 for the two cases, respectively. Figure 1 illustrates the log-JLF together with its first and second derivatives. The plot indicates that the vertical line at the MLE intersects the log-JLF at its maximum and the score function at zero. These graphical observations confirm that the MLE of ξ exists and is unique.
Once the estimate ξ ^ is obtained, making use the invariance feature of ξ ^ , the MLEs of the reliability R ( x ) and hazard rate h ( x ) functions, denoted by R ^ ( x ) and h ^ ( x ) , can be directly derived (for x > 0 ) as follows:
R ^ ( x ) = 1 + 0.5 x ξ ¯ ^ e ξ ^ x and h ^ ( x ) = ξ ^ ( 1 + ξ ^ ( 2 + x ) ) 2 + ξ ^ ( 2 + x ) ,
respectively.

2.2. Asymptotic Interval Estimators

Besides obtaining point estimates, it is crucial to construct the 100 ( 1 a ) % ACIs for the parameters ξ , R ( x ) , and h ( x ) . These intervals are derived from the large-sample properties of the MLE ξ ^ , which is asymptotically normal with mean ξ and variance–covariance (VC) matrix V ( · ) . While the theoretical VC matrix is defined through the Fisher information (FI) (say, I ( · ) ), its analytical form is often intractable for the present model. To overcome this difficulty, the VC matrix is approximated by the inverse of the observed FI (OFI) matrix evaluated at the MLE, that is, I ( · ) | ξ = ξ ^ . Hence, the estimated VC matrix can be expressed as:
V ( ξ ^ ) = Q 2 2 ξ + 1 ξ ¯ 2 ξ 4 + i = 1 Q 2 A i ξ + 0.5 i = 1 Q 1 B i ξ + 0.5 C ξ ξ ^ = ξ 1 ,
where
A i ξ = 2 + y i 2 1 + ξ 2 + y i 2 ,
B i ξ = y i S i ξ ¯ ξ 3 1 + 0.5 y i ξ ¯ 1 1 + 0.5 y i ξ ¯ ξ 1 + 0.5 y i ξ ¯ 1
and
C ξ = T 🟉 S i ξ ¯ ξ 3 1 + 0.5 T 🟉 ξ ¯ 1 1 + 0.5 T 🟉 ξ ¯ ξ 1 + 0.5 T 🟉 ξ ¯ 1 .   
For deriving the 100 ( 1 α ) % ACIs of the RF R ( x ) and HRF h ( x ) , one must first obtain suitable approximations for the variances of their estimators, R ^ ( x ) and h ^ ( x ) . An effective approach is the delta method, which provides variance estimates denoted by V ^ R ^ and V ^ h ^ . As outlined in Greene [10], the delta method ensures that R ^ ( x ) can be treated as approximately normal with mean R ( x ) and variance V ^ R ^ , and likewise, h ^ ( x ) is approximately normal with mean h ( x ) and variance V ^ h ^ . Subsequently, the quantities of V ^ R ^ and V ^ h ^ are given by:
V ^ R ^ = V ( ξ ) Λ R 2 ξ = ξ ^ and V ^ h ^ = V ( ξ ) Λ h 2 ξ = ξ ^ ,
respectively, where
Λ R = x 0.5 ξ ¯ 2 ξ 2 0.5 x ξ ¯ 1 e ξ x
and
Λ h = ξ ( x + 2 ) [ ξ ( x + 2 ) + 4 ] + 2 ( ξ ( x + 2 ) + 2 ) 2 .
Consequently, the ( 1 a ) 100 % ACI based on the normal approximation (say, ACI[NA]) of ξ (at a significance level a % ) is given by
ξ ^ z a 2 V ( ξ ^ ) ,
where z a 2 is the upper ( a 2 ) th standard Gaussian percentile point. Similarly, the ACI[NA] estimator of R ^ ( x ) or h ^ ( x ) can be easily acquired.
A major drawback of the conventional ACI[NA] method is that it can produce lower confidence bounds that fall below zero, even when the parameter of interest is strictly positive. In practice, negative bounds are typically truncated to zero; however, this correction is ad hoc and does not constitute a formal statistical solution. To overcome this drawback and enhance the robustness of interval estimation, Meeker and Escobar [11] proposed the log-transform normal approximation, referred to as ACI[NL]. Accordingly, the ( 1 a ) 100 % ACI[NL] for the scale parameter ξ can be expressed as
log ξ ^ z a 2 V ( log ( ξ ^ ) ) ,
is equivalent to
ξ ^ exp z a 2 ξ ^ V ( ξ ^ ) .
Similarly, the ( 1 a ) 100 % ACI[NL] estimator of R ^ ( x ) or h ^ ( x ) can be easily derived. To obtain the fitted values of the ML estimates as well as the ACI[NA] and ACI[NL] estimators for ξ ^ , R ^ ( x ) , and h ^ ( x ) , we recommend employing the Newton–Raphson (NR) algorithm, which can be efficiently implemented using the maxLik package in the R environment.

3. Bayesian Inference

In this section, we derive Bayesian point and credible estimates for the ZL parameters ξ , R ( x ) , and h ( x ) . The Bayesian approach requires explicit specification of prior information and a loss function, both of which strongly influence the resulting inference. Choosing an appropriate prior distribution for an unknown parameter, however, is often a challenging task. As highlighted by Gelman et al. [12], there is no universally accepted rule for selecting priors in Bayesian analysis. Given that the parameter ξ of the ZL model is strictly positive, a gamma prior offers a convenient and widely adopted option. Accordingly, we assume
ξ Gamma ( ϵ , υ ) , ϵ , υ > 0 ,
with prior density
Φ ( ξ ) = υ ϵ Γ ( ϵ ) ξ ϵ 1 e υ ξ , ξ > 0 .
From (6) and (11), the posterior PDF (say Ω ( · ) ) of ξ is
Ω ( ξ | y ) 1 + ξ Q 2 ξ Q 2 + ϵ 1 e ξ ψ + υ × i = 1 Q 2 1 + ξ 2 + y i i = 1 Q 1 1 + 0.5 y i ξ ¯ S i 1 + 0.5 T 🟉 ξ ¯ S 🟉 ,
where its normalized term (say, Θ ) is given by Θ = 0 Φ ( ξ ) × L ( ξ | y ) d ξ .
It should be emphasized that the squared-error loss (SEL) function is adopted here, as it represents the most commonly employed symmetric loss criterion in Bayesian inference. Nevertheless, the proposed framework can be readily generalized to accommodate alternative loss functions without altering the overall estimation procedure. Given the posterior PDF (12) and the JLF (6), the Bayes estimator of ξ , denoted by ξ ˜ , against the SEL is given by
ξ ˜ = Θ 1 0 1 + ξ Q 2 ξ Q 2 + ϵ e ξ ψ + υ × i = 1 Q 2 1 + ξ 2 + y i i = 1 Q 1 1 + 0.5 y i ξ ¯ S i 1 + 0.5 T 🟉 ξ ¯ S 🟉 d ξ .
It noted, from (13), that obtaining (closed-form) Bayes estimator of ξ , R ( x ) , or h ( x ) under the SEL function is not feasible. To address the analytical intractability of the Bayes estimates, we rely on the Markov chain Monte Carlo (MCMC) procedure to simulate samples from the posterior distribution in (12). These simulated draws enable the computation of Bayesian point estimates together with Bayes credible interval (BCI) and HPD interval estimates for the parameters of interest. Since the posterior density of ξ does not follow any known continuous law, yet resembles a normal distribution as illustrated in Figure 2, the Metropolis–Hastings (M-H) algorithm is adopted to update the posterior draws of ξ (see Algorithm 1). The resulting samples are then employed to evaluate Bayes estimates of ξ , R ( x ) , and h ( x ) as well as their corresponding uncertainty measures.
Algorithm 1 The MCMC Steps for Sampling ξ , R ( x ) , and h ( x )
1:
Input: Initial estimate ξ ^ , estimated variance V ^ ( ξ ^ ) , total iterations ð, burn-in ð , confidence level ( 1 a )
2:
Output: Posterior mean ξ ˜ , BCI and HPD intervals of ξ
3:
Put ξ ( 0 ) ξ ^
4:
Put t 1
5:
while  t ð   do
6:
   Generate ξ 🟉 N ( ξ ( t 1 ) , V ^ ( ξ ^ ) )
7:
   Compute min 1 , Ω ( ξ 🟉 y ) Ω ( ξ ( t 1 ) y )
8:
   Generate u U ( 0 , 1 )
9:
   if  u  then
10:
     Put ξ ( t ) ξ 🟉
11:
   else
12:
     Put ξ ( t ) ξ ( t 1 )
13:
   end if
14:
   Update R ( x ) and h ( x ) using ξ ( t ) in (3) and (4)
15:
   Increment t t + 1
16:
end while
17:
Discard the first ð samples as burn-in
18:
Define ð = ð ð
19:
Compute ξ ˜ = 1 ð t = ð + 1 ð ξ ( t )
20:
Sort ξ ( t ) for t = ð + 1 , , ð in ascending order
21:
Compute the ( 1 a ) 100 % BCI of ξ as:
ξ a 2 ð , ξ 1 a 2 ð
22:
Compute the ( 1 a ) 100 % HPD interval of ξ as:
ξ ( t ) , ξ ( t + ( 1 a ) ð )
where t is the index that minimizes:
ξ t + ( 1 a ) ð ξ ( t ) for t = 1 , , a ð
23:
Redo Steps 19–22 for R ( x ) and h ( x )

4. Monte Carlo Evaluations

To evaluate the accuracy and practical performance of the estimators of ξ , R ( x ) , and h ( x ) derived earlier, a series of Monte Carlo simulations were carried out. Using Algorithm 2, the T2I-APC procedure was replicated 1000 times for each of the parameter settings ξ = 0.8 and 1.5 , yielding estimates of all quantities of interest. At the fixed time point x = 0.1 , the corresponding reliability measures are obtained as ( R ( x ) , h ( x ) ) = ( 0.97797 , 0.58261 ) for ξ = 0.8 and ( 0.94002 , 1.20874 ) for ξ = 1.5 . Additional simulations were performed under varying conditions defined by the threshold parameters τ i , i = 1 , 2 , the total sample size n, the effective sample size r, and the censoring pattern S . In particular, we considered τ 1 { 0.5 , 1.0 } , τ 2 { 1.0 , 1.5 } , and n { 30 , 50 , 80 } . Table 2 summarizes, for each choice of n, the corresponding values of r along with their associated T2-PC schemes S . For ease of presentation, a notation such as 5 2 indicates that five units are withdrawn at each of the first two censoring stages.
Algorithm 2 Simulation of T2I-APC Sample.
1:
Input: Values of n, r, τ i ( i = 1 , 2 ) , and S .
2:
Set the true parameter value of the ZL( ξ ) distribution.
3:
Generate r independent random variables ϱ 1 , ϱ 2 , , ϱ r U ( 0 , 1 ) .
4:
for  i = 1 to r do
5:
   Compute σ i = ϱ i i + j = r i + 1 r S j 1 .
6:
end for
7:
for  i = 1 to r do
8:
   Compute U i = 1 j = r i + 1 r σ j .
9:
end for
10:
for  i = 1 to r do
11:
   Compute y i = G 1 ( U i ; ξ ) .
12:
end for
13:
Observe d 1 failures at time τ 1 .
14:
Remove observations y i for i = d 1 + 2 , , r .
15:
Set truncated sample size as n trunc = n d 1 1 i = 1 d 1 S i .
16:
Simulate y d 1 + 2 , , y r order statistics from the truncated distribution with PDF g ( y ) R ( y d 1 + 1 )
17:
if  y r < τ 1 < τ 2   then
18:
   Case 1: Stop the test at y r .
19:
else if  τ 1 < y r < τ 2  then
20:
   Case 2: Stop the test at y r .
21:
else if  τ 1 < τ 2 < y r  then
22:
   Case 3: Stop the test at τ 2 .
23:
end if
Once 1000 T2I-APC datasets are generated, the frequentist estimates along with their corresponding 95% asymptotic confidence intervals (ACI-NA and ACI-NL) for ξ , R ( x ) , and h ( x ) are obtained using the maxLik package (Henningsen and Toomet [13]) in the R environment (version 4.2.2).
For the Bayesian analysis, we generate ð = 12,000 MCMC samples, discarding the first ð = 2000 iterations as burn-in. The Bayesian posterior estimates, together with their 95% BCI/HPD intervals for ξ , R ( x ) , and h ( x ) , are computed using the coda package (Plummer et al. [14]) in the same R environment.
To further assess the sensitivity of the proposed Bayesian estimation procedures, two distinct sets of hyperparameters ( ϵ , υ ) were examined. Following the prior elicitation strategy of Kundu [15], the hyperparameters of the gamma prior distribution were specified as follows: Prior-A = ( 4 , 5 ) and Prior-B = ( 8 , 10 ) for ξ = 0.8 , and Prior-A = ( 7.5 , 5 ) and Prior-B = ( 15 , 10 ) for ξ = 1.5 . The hyperparameter values of ϵ and υ for the ZL parameter ξ were selected such that the resulting prior means corresponded to plausible values of ξ . Notably, Prior-A represents a diffuse prior with larger variance, reflecting minimal prior information, whereas Prior-B corresponds to a more concentrated prior informed by empirical knowledge of the ZLindley model’s scale range. Simulation evidence revealed that, although both priors produced consistent posterior means, Prior-B yielded smaller posterior variances, narrower HPD intervals, and improved coverage probabilities, highlighting the stabilizing influence of informative priors without introducing substantial bias.
To evaluate the performance of the ZL parameter estimators of ξ , R ( x ) , and h ( x ) , we compute the following summary metrics:
  • Mean Point Estimate: MPE ( ξ ^ ) = 1 1000 i = 1 1000 ξ ^ [ i ] ;
  • Root Mean Squared Error: RMSE ( ξ ^ ) = 1 1000 i = 1 1000 ξ ^ [ i ] ξ 2 ;
  • Average Relative Absolute Bias: ARAB ( ξ ^ ) = 1 1000 i = 1 1000 ξ ^ 1 ξ ^ [ i ] ξ ;
  • Average Interval Length: AIL 95 % ( ξ ) = 1 1000 i = 1 1000 U ξ ^ [ i ] L ξ ^ [ i ] ;
  • Coverage Probability: CP 95 % ( ξ ) = 1 1000 i = 1 1000 Ξ ( L ξ ^ [ i ] , U ξ ^ [ i ] ) ( ξ ) , where ξ ^ [ i ] denotes the ith point estimate of ξ and Ξ ( · ) is the indicator function. The same precision metrics are also applied to the estimates of R ( x ) and h ( x ) .
From Table 3, Table 4, Table 5, Table 6, Table 7 and Table 8, the following key findings can be drawn, emphasizing configurations with the lowest RMSEs, ARABs, and AILs, and the highest CPs:
  • Across all simulation scenarios, the estimation of ξ , R ( x ) , and h ( x ) performs satisfactorily.
  • Estimation accuracy improves as either n (or r) increases, with similar gains achieved when the total number of removals i = 1 r S i decreases.
  • Higher threshold values τ i ( i = 1 , 2 ) yield more precise parameter estimates. Specifically, the RMSEs, ARABs, and AILs decrease, while CPs increase.
  • As ξ increases:
    -
    RMSEs of ξ , R ( x ) , and h ( x ) rise;
    -
    ARABs of ξ and h ( x ) decreased, whereas that of R ( x ) increased;
    -
    AILs grow for all parameters, with corresponding CPs narrowed down.
  • Bayesian estimates obtained via MCMC, together with their credible intervals, exhibit greater robustness than frequentist counterparts due to the incorporation of informative priors.
  • For all tested values of ξ , the Bayesian estimator under Prior-B consistently outperforms alternative approaches, benefiting from the smaller prior variance relative to Prior-A. A parallel advantage is observed when comparing Bayesian intervals (BCI and HPD) to asymptotic ones (ACI-NA and ACI-NL).
  • A comparative assessment of the proposed designs of S in Table 2, for each set of n and r, reveals that:
    -
    Estimates of ξ achieve superior accuracy based on Ci (for i = 1 , 2 ), i.e., right censored sampling;
    -
    Estimates of h ( x ) achieve superior accuracy based on Bi (for i = 1 , 2 ), i.e., middle censored sampling;
    -
    Estimates of R ( x ) achieve superior accuracy based on Ai (for i = 1 , 2 ), i.e., left censored sampling.
  • Regarding interval estimation strategies:
    -
    ACI-NA outperforms ACI-NL for ξ and h ( x ) , whereas ACI-NL is more suitable for R ( x ) ;
    -
    HPD intervals are uniformly superior to BCIs;
    -
    Overall, Bayesian interval estimators (BCI and HPD) dominate their asymptotic counterparts (ACI-NA and ACI-NL).
  • As a conclusion, for reliability practitioners, the ZL lifetime model is most effectively analyzed within a Bayesian framework, leveraging MCMC methods—particularly the Metropolis–Hastings algorithm.

5. Data Analysis

This section is devoted to demonstrating the practical utility of the proposed estimators and validating the effectiveness of the suggested estimation procedures. To this end, we analyze two real-world data sets originating from the fields of medical and physics.

5.1. Clinical Application

Remission time is a critical endpoint in evaluating the effectiveness of treatments for leukemia, as it reflects both the biological response and potential durability of therapeutic interventions. In this study, we focus on remission times, measured in weeks, among leukemia patients who were randomly assigned to receive a specific treatment. Such randomized allocation ensures unbiased comparison and provides a robust framework for assessing treatment efficacy in clinical research. In this application, we shall examine the remission times (measured in weeks) for twenty leukemia patients randomly assigned to a treatment protocol. The corresponding times in ascending order are 1, 3, 3, 6, 7, 7, 10, 12, 14, 15, 18, 19, 22, 26, 28, 29, 34, 40, 48, and 49. The dataset was reported and analyzed by Bakouch et al. [16]. Using the complete leukemia dataset, we assess the adequacy and superiority of the ZL model by comparing its fit with seven alternative models from the literature:
  • Xgamma (XG ( ξ ) ) distribution by Sen et al. [17];
  • Chris-Jerry (CJ ( ξ ) ) distribution by Onyekwere and Obulezi [18];
  • Lindley (L ( ξ ) ) distribution by Johnson et al. [19];
  • Exponential (E ( ξ ) ) distribution by Johnson et al. [20];
  • Weibull (W ( α , ξ ) ) distribution by Rinne [21];
  • Gamma G ( α , ξ ) distribution by Johnson et al. [20];
  • Nadarajah–Haghighi (NH ( α , ξ ) ) distribution by Nadarajah and Haghighi [22].
In addition to the Kolmogorov–Smirnov ( KS ) statistic and its associated p-value, we compute several model selection criteria, namely the negative log–likelihood ( NL ), Akaike information ( AI ), consistent AI ( CAI ), Bayesian information ( BI ), and Hannan–Quinn information ( HQI ); see Table 9. The MLE and its standard error (SE) are used for fitting all criteria.
To evaluate the suitability of competitive distributions for modeling given lifetime data, the AdequacyModel package (by Marinho et al. [23]) in the R environment is employed. This package provides a comprehensive framework for assessing the goodness-of-fit of parametric models through numerical and graphical techniques. As shown in Table 9, the ZL lifespan distribution consistently provides the most favorable values across all considered criteria compared to its competitors. Thus, based on the leukemia data, the ZL lifetime model demonstrates superior performance relative to the alternative distributions.
To complement the numerical results, Figure 3 presents several graphical diagnostics, including: (i) estimated and fitted RF curves, (ii) probability–probability (PP) plots, (iii) quantile–quantile (QQ) plots, (iv) scaled total time on test (TTT) transform curves, (v) the log-likelihood curve relative to the fitted normal equation, and (vi) a boxplot-overlaid violin plot. From the complete leukemia dataset, Figure 3a–c clearly demonstrate that the ZL model offers an adequate fit, consistent with the goodness-of-fit measures. The TTT plot in Figure 3d suggests an increasing HRF, while Figure 3e confirms both the existence and uniqueness of the MLE ξ ^ , making it a reasonable starting value for further estimation. Finally, the distributional features depicted in Figure 3f indicates that the leukemia data distribution is approximately symmetric, with reduced variability and concentration around the median, although a slight right-skewness remains evident.
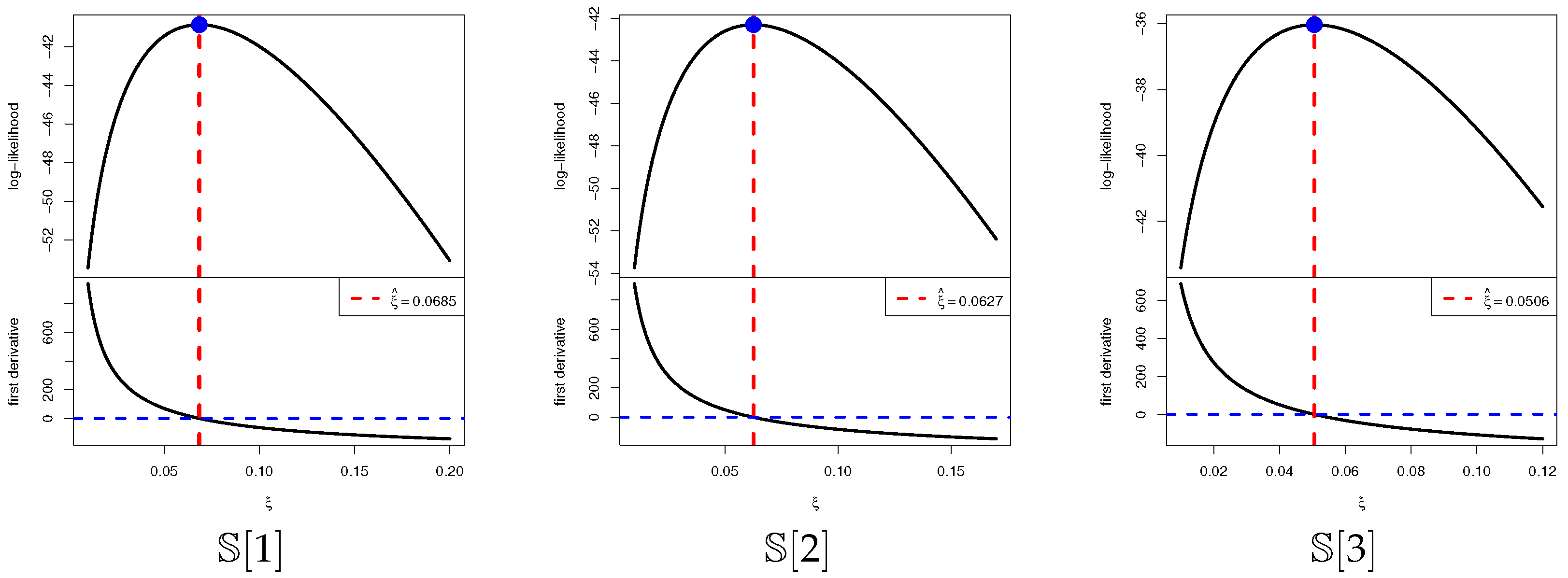
From the complete leukemia dataset, three synthetic T2I-APC samples are constructed with r = 10 fixed and different specifications of S and threshold values τ i , i = 1 , 2 , as summarized in Table 10. Since the ZL( ξ ) model is not directly supported by prior information from the leukemia data, an improper gamma prior with hyperparameters ϵ = υ = 0.001 is adopted for updating ξ . The proposed MCMC sampler is initialized using the frequentist point estimates of ξ . After discarding the first 10,000 iterations from a total of 50,000, Bayesian point estimates along with credible intervals are obtained for ξ , R ( x ) , and h ( x ) . For each design S [ i ] , i = 1 , 2 , 3 , Table 11 presents the point estimates (with SEs) and corresponding 95% interval estimates (with interval lengths (ILs)) of ξ , R ( x ) , and h ( x ) at x = 10 . The findings suggest that the likelihood-based and Bayesian procedures yield comparable estimates for ξ , R ( x ) , and h ( x ) . Nevertheless, the Bayesian approach generally provides smaller SEs, and its 95% BCI/HPD intervals are narrower than the corresponding 95% ACI-NA/ACI-NL intervals, reflecting improved precision.
To assess the existence and uniqueness of the MLE ξ ^ of ξ , Figure 4 displays the log-likelihood profiles along with the associated score functions for all sample settings S [ i ] , i = 1 , 2 , 3 , over a range of ξ values. Each plot exhibits a single, well-defined maximum, thereby confirming that ξ ^ both exists and is unique. These graphical observations are consistent with the numerical results in Table 11, providing additional support for treating the estimated ξ ^ values as dependable initial points for the subsequent Bayesian analysis.
Convergence of the MCMC samples for ξ , R ( x ) , and h ( x ) is assessed through trace plots and posterior density plots shown in Figure 5. The posterior mean and the 95% BCI estimates are highlighted by red solid and dashed lines, respectively. As illustrated in Figure 5, the Markov chains exhibit satisfactory mixing and stabilization for all parameters. The posterior of ξ appears nearly symmetric, whereas R ( x ) and h ( x ) display negative and positive skewness, respectively. Using the 40,000 post–burn-in samples, several posterior summaries were calculated for ξ , R ( x ) , and h ( x ) , including the mean, mode, quartiles Q [ i ] , i = 1 , 2 , 3 , standard deviation (Std.D), and skewness (Sk.); see Table 12. These summaries align well with the results reported in Table 11 and the graphical evidence in Figure 5. To further evaluate the convergence behavior of the MCMC chains, ergodic average plots (i.e., cumulative means) were generated for the posterior samples of the parameters ξ , R ( x ) , and h ( x ) based on S [1] (as an example); see Figure 6. The trajectories of these running averages flatten after the initial 30,000 burn-in iterations, confirming that the chains have reached stationarity. This visual stabilization, together with the absence of strong autocorrelation patterns, supports the ergodicity of the generated Markov chains and validates the reliability of the Bayesian estimates fitted from the leukemia dataset.
In addition, Figure 7 compares the 95% ACI[NA]/ACI[NL] with the BCI/HPD intervals for R ( x ) and h ( x ) under the S [ 1 ] sample from the leukemia data. The BCI/HPD intervals are consistently narrower than their ACI counterparts, reinforcing the superior precision observed in Table 11.

5.2. Physical Application

The River Styx at Jeogla provides a long-term record of annual maximum flood peaks, representing the most extreme discharge events each year. Analysis of these data enables the application of probability models and frequency methods to estimate design floods and recurrence intervals. Consequently, this record serves as a valuable resource for flood risk assessment, hydraulic design, and water resource management in flood-prone regions. In this study, the annual maximum flood peak series for 47 consecutive years from the River Styx (Jeogla) is examined. For computational convenience, the flood peak values in Table 13 are scaled by dividing by one hundred, and the transformed dataset is presented. This dataset was previously analyzed by Kuczera and Frank [24] and later reported by Bhatti and Ahmad [25].
Following the same fitting framework described in Section 5.1, we evaluate the adequacy and relative superiority of the ZL model by comparing its performance with seven competing models from the literature, using the complete River Styx dataset. The results in Table 14 show that the ZL model achieves a satisfactory fit, as evidenced by relatively narrow confidence intervals and a high p-value. As illustrated in Figure 8a–c, the ZL model provides an excellent fit to the River Styx data, consistent with the numerical goodness-of-fit measures. Also, Figure 8d confirms the existence and uniqueness of the MLE ξ ^ 0.6853 , making it a suitable initial value for subsequent computations. Figure 8e suggests an increasing HRF. Finally, Figure 8f reveals that the data are right-skewed with a concentration around lower values, a moderate spread, and one high outlier.
Using the complete River Styx dataset, we generated three artificial T2I-APC samples with a fixed censoring size r = 25 and different settings of S and threshold values τ i , i = 1 , 2 ; see Table 15. In the absence of prior knowledge about the ZL( ξ ) model, an improper gamma prior with hyperparameters is adopted for updating ξ . The MCMC algorithm is initialized with the frequentist point estimates of ξ , and a total of H = 50,000 iterations are run, discarding the first H 🟉 = 10,000 as burn-in. Posterior summaries, including Bayesian point estimates and 95% credible intervals for ξ , R ( x ) , and h ( x ) , are then obtained. Table 16 reports the point estimates (with SEs) and interval estimates (with ILs) for each configuration S [ i ] , i = 1 , 2 , 3 , evaluated at x = 0.1 . The findings reveal close agreement between the likelihood-based and Bayesian methods, though the Bayesian approach achieves smaller standard errors and narrower 95% BCI/HPD intervals compared to the 95% ACI-NA/ACI-NL intervals, highlighting its higher precision.
The existence and uniqueness of the MLE ξ ^ are illustrated in Figure 9, which depicts the log-likelihood functions together with their score counterparts across the three sample configurations S [ i ] , i = 1 , 2 , 3 . In each case, the curves exhibit a single maximum, confirming both the identifiability of the model and the robustness of the estimation procedure. These visual findings corroborate the numerical results summarized in Table 16, further supporting the choice of ξ ^ as an appropriate initial value in Bayesian computations.
Convergence diagnostics of the MCMC chains for ξ , R ( x ) , and h ( x ) are presented in Figure 10, where trace and posterior density plots are supplemented with the posterior mean (red solid line) and the 95% BCI bounds (red dashed lines). The plots confirm stable convergence across all parameters, with an approximately symmetric posterior for ξ , and negatively and positively skewed posteriors for R ( x ) and h ( x ) , respectively. Using 40,000 post–burn-in iterations, we computed summary statistics including the posterior mean, mode, quartiles, standard deviation, and skewness (see Table 17), which are fully consistent with the estimates in Table 16. As shown in Figure 11, all ergodic convergence diagnostics based on S [ 1 ] (as a representative case) indicate that the running averages of ξ , R ( x ) , and h ( x ) stabilize rapidly after the burn-in period, confirming the ergodicity and satisfactory convergence of the M-H sampler when the sample information are drawn from the River Styx dataset. In addition,Figure 12 compares the 95% ACI[NA]/ACI[NL] and BCI/HPD intervals for R ( x ) and h ( x ) based on the S [ 1 ] River Styx sample, showing that Bayesian intervals are consistently narrower, thereby reinforcing their higher efficiency.
In conclusion, the analyses conducted using samples obtained under the proposed censored dataset, applied to both the leukemia and River Styx datasets, offer a comprehensive evaluation of the ZLindley lifetime model. The findings are consistent with the simulation results and further emphasize the practical utility of the proposed approach in reliability investigations within engineering and physical sciences.

6. Concluding Remarks

This study has advanced the reliability analysis of the ZLindley distribution by embedding it within the improved adaptive progressive Type-II censoring framework. Methodologically, both classical and Bayesian estimation procedures were developed for the model parameters, reliability, and hazard functions. Asymptotic and log-transformed confidence intervals, along with Bayesian credible and highest posterior density intervals, were derived to provide robust inferential tools. The incorporation of MCMC techniques, particularly the Metropolis–Hastings algorithm, ensured accurate Bayesian inference and highlighted the practical benefits of prior information. Through extensive Monte Carlo simulations, the proposed inferential methods were systematically evaluated. The findings confirmed that estimation accuracy improves with larger sample sizes, fewer removals, and higher censoring thresholds. Moreover, Bayesian estimators under informative priors consistently outperformed their frequentist counterparts, and HPD intervals dominated alternative interval estimators in terms of coverage and precision. Importantly, the comparative assessment of censoring schemes demonstrated that left, middle, and right censoring each provide superior accuracy depending on the parameter of interest, offering guidance for practitioners in reliability testing. The practical utility of the proposed methodology was demonstrated through two diverse real-life applications: Leukemia remission times and River Styx flood peaks. In both datasets, the ZLindley distribution outperformed a range of established lifetime models, as confirmed by goodness-of-fit measures, model selection criteria, and graphical diagnostics. These applications validate the model’s flexibility in accommodating both biomedical and environmental reliability data, thereby broadening its applicability in clinical and physical domains. The ZLindley model inherently exhibits a monotonically increasing hazard rate, a behavior commonly associated with ageing or wear-out mechanisms in reliability analysis. This property makes the model suitable for processes where the risk of failure intensifies over time, such as medical survival data under cumulative treatment exposure or environmental stress models like flood levels. However, in systems characterized by early-life failures or mixed failure mechanisms, more flexible distributions such as the exponentiated Weibull, generalized Lindley, or Kumaraswamy–Lindley may provide improved adaptability. Future work could extend the ZLindley framework by introducing an additional shape parameter to capture non-monotonic hazard patterns, thereby broadening its range of applicability. In summary, the contributions of this work are threefold: (i) the integration of the ZLindley distribution with an improved censoring design that ensures efficient and cost-effective testing, (ii) the development of a comprehensive inferential framework combining likelihood-based and Bayesian approaches, and (iii) the demonstration of practical superiority through simulation studies and real data analysis. Collectively, these findings underscore the potential of the ZLindley distribution, under improved adaptive censoring, as a powerful model for modern reliability and survival analysis. Future research may explore its extension to competing risks, accelerated life testing, and regression-based reliability modeling.

Author Contributions

Methodology, R.A. and A.E.; Funding acquisition, R.A.; Software, A.E.; Supervision, R.A.; Writing—original draft, R.A. and A.E.; Writing—review & editing, R.A. All authors have read and agreed to the published version of the manuscript.

Funding

The authors extend their appreciation to the Deanship of Scientific Research and Libraries in Princess Nourah bint Abdulrahman University for funding this research work through the Program for Supporting Publication in Top-Impact Journals, Grant No. (SPTIF-2025-8).

Data Availability Statement

The authors confirm that the data supporting the findings of this study are available within the article.

Conflicts of Interest

The authors declare no conflict of interest.

References

  1. Saaidia, N.; Belhamra, T.; Zeghdoudi, H. On ZLindley distribution: Statistical properties and applications. Stud. Eng. Exact Sci. 2024, 5, 3078–3097. [Google Scholar] [CrossRef]
  2. Balakrishnan, N.; Cramer, E. The Art of Progressive Censoring; Springer: Berlin/Heidelberg, Germany, 2014. [Google Scholar]
  3. Kundu, D.; Joarder, A. Analysis of Type-II progressively hybrid censored data. Comput. Stat. Data Anal. 2006, 50, 2509–2528. [Google Scholar] [CrossRef]
  4. Ng, H.K.T.; Kundu, D.; Chan, P.S. Statistical analysis of exponential lifetimes under an adaptive Type-II progressive censoring scheme. Nav. Res. Logist. 2009, 56, 687–698. [Google Scholar] [CrossRef]
  5. Yan, W.; Li, P.; Yu, Y. Statistical inference for the reliability of Burr-XII distribution under improved adaptive Type-II progressive censoring. Appl. Math. Model. 2021, 95, 38–52. [Google Scholar] [CrossRef]
  6. Bain, L.J.; Engelhardt, M. Statistical Analysis of Reliability and Life-Testing Models, 2nd ed.; Marcel Dekker: New York, NY, USA, 1991. [Google Scholar]
  7. Nassar, M.; Elshahhat, A. Estimation procedures and optimal censoring schemes for an improved adaptive progressively type-II censored Weibull distribution. J. Appl. Stat. 2024, 51, 1664–1688. [Google Scholar] [CrossRef] [PubMed]
  8. Elshahhat, A.; Nassar, M. Inference of improved adaptive progressively censored competing risks data for Weibull lifetime models. Stat. Pap. 2024, 65, 1163–1196. [Google Scholar] [CrossRef]
  9. Dutta, S.; Kayal, S. Inference of a competing risks model with partially observed failure causes under improved adaptive type-II progressive censoring. Proc. Inst. Mech. Eng. Part O J. Risk Reliab. 2023, 237, 765–780. [Google Scholar] [CrossRef]
  10. Greene, W.H. Econometric Analysis, 4th ed.; Prentice-Hall: New York, NY, USA, 2000. [Google Scholar]
  11. Meeker, W.Q.; Escobar, L.A. Statistical Methods for Reliability Data; John Wiley and Sons: New York, NY, USA, 2014. [Google Scholar]
  12. Gelman, A.; Carlin, J.B.; Stern, H.S.; Rubin, D.B. Bayesian Data Analysis, 2nd ed.; Chapman and Hall/CRC: Boca Raton, FL, USA, 2004. [Google Scholar]
  13. Henningsen, A.; Toomet, O. maxLik: A package for maximum likelihood estimation in R. Comput. Stat. 2011, 26, 443–458. [Google Scholar] [CrossRef]
  14. Plummer, M.; Best, N.; Cowles, K.; Vines, K. CODA: Convergence diagnosis and output analysis for MCMC. R News 2006, 6, 7–11. [Google Scholar]
  15. Kundu, D. Bayesian inference and life testing plan for the Weibull distribution in presence of progressive censoring. Technometrics 2008, 50, 144–154. [Google Scholar] [CrossRef]
  16. Bakouch, H.S.; Jazi, M.A.; Nadarajah, S. A new discrete distribution. Statistics 2014, 48, 200–240. [Google Scholar] [CrossRef]
  17. Sen, S.; Maiti, S.S.; Chandra, N. The xgamma distribution: Statistical properties and application. J. Mod. Appl. Stat. Methods 2016, 15, 774–788. [Google Scholar] [CrossRef]
  18. Onyekwere, C.K.; Obulezi, O.J. Chris-Jerry distribution and its applications. Asian J. Probab. Stat. 2022, 20, 16–30. [Google Scholar] [CrossRef]
  19. Ghitany, M.E.; Atieh, B.; Nadarajah, S. Lindley distribution and its application. Math. Comput. Simul. 2008, 78, 493–506. [Google Scholar] [CrossRef]
  20. Johnson, N.; Kotz, S.; Balakrishnan, N. Continuous Univariate Distributions, 2nd ed.; John Wiley and Sons: New York, NY, USA, 1994. [Google Scholar]
  21. Rinne, H. The Weibull Distribution: A Handbook; Chapman and Hall/CRC: Boca Raton, FL, USA, 2008. [Google Scholar]
  22. Nadarajah, S.; Haghighi, F. An extension of the exponential distribution. Statistics 2011, 45, 543–558. [Google Scholar] [CrossRef]
  23. Marinho, P.R.D.; Silva, R.B.; Bourguignon, M.; Cordeiro, G.M.; Nadarajah, S. AdequacyModel: An R package for probability distributions and general purpose optimization. PLoS ONE 2019, 14, e0221487. [Google Scholar] [CrossRef] [PubMed]
  24. Kuczera, G.; Frank, S. Australian Rainfall Bruno Book 3, Chapter 2: At-Site Flood Frequency Analysis-Draft; Engineers Australia: Barton, Australia, 2015. [Google Scholar]
  25. Bhatti, F.A.; Ahmad, M. On the modified Burr IV model for hydrological events: Development, properties, characterizations and applications. J. Appl. Stat. 2022, 49, 2167–2188. [Google Scholar] [CrossRef]
Figure 1. The existence and uniqueness diagram of ξ .
Figure 1. The existence and uniqueness diagram of ξ .
Mathematics 13 03499 g001
Figure 2. The likelihood, prior, and posterior density shapes of ξ .
Figure 2. The likelihood, prior, and posterior density shapes of ξ .
Mathematics 13 03499 g002
Figure 3. Fitting diagrams of the ZL and others from leukemia data.
Figure 3. Fitting diagrams of the ZL and others from leukemia data.
Mathematics 13 03499 g003
Figure 4. Plots of log-likelihood/score functions of ξ from leukemia data.
Figure 4. Plots of log-likelihood/score functions of ξ from leukemia data.
Mathematics 13 03499 g004
Figure 5. Convergence diagnostics of ξ , R ( x ) , and h ( x ) from the leukemia dataset.
Figure 5. Convergence diagnostics of ξ , R ( x ) , and h ( x ) from the leukemia dataset.
Mathematics 13 03499 g005
Figure 6. Ergodic plot of ξ , R ( x ) , and h ( x ) from the leukemia dataset.
Figure 6. Ergodic plot of ξ , R ( x ) , and h ( x ) from the leukemia dataset.
Mathematics 13 03499 g006
Figure 7. Plots for 95% interval limits of R ( x ) and h ( x ) from leukemia data.
Figure 7. Plots for 95% interval limits of R ( x ) and h ( x ) from leukemia data.
Mathematics 13 03499 g007
Figure 8. Fitting diagrams of the ZL and others from River Styx data.
Figure 8. Fitting diagrams of the ZL and others from River Styx data.
Mathematics 13 03499 g008
Figure 9. Plots of log-likelihood/score functions of ξ from River Styx data.
Figure 9. Plots of log-likelihood/score functions of ξ from River Styx data.
Mathematics 13 03499 g009
Figure 10. Convergence diagnostics of ξ , R ( x ) , and h ( x ) from the River Styx dataset.
Figure 10. Convergence diagnostics of ξ , R ( x ) , and h ( x ) from the River Styx dataset.
Mathematics 13 03499 g010
Figure 11. Ergodic plot of ξ , R ( x ) , and h ( x ) from the River Styx dataset.
Figure 11. Ergodic plot of ξ , R ( x ) , and h ( x ) from the River Styx dataset.
Mathematics 13 03499 g011
Figure 12. Plots for 95% interval limits of R ( x ) and h ( x ) from River Styx data.
Figure 12. Plots for 95% interval limits of R ( x ) and h ( x ) from River Styx data.
Mathematics 13 03499 g012
Table 1. Options of T 🟉 , S 🟉 , ( y i , S i ) , and Q i , i = 1 , 2 .
Table 1. Options of T 🟉 , S 🟉 , ( y i , S i ) , and Q i , i = 1 , 2 .
Case Q 1 Q 2 S 🟉 T 🟉 { y i , S i }
1 r 1 r S r y r { ( y 1 , S 1 ) , , ( y r 1 , S r 1 ) , ( y r , S 🟉 ) }
2 d 1 r n r i = 1 d 1 S i y r { ( y 1 , S 1 ) , , ( y d 1 , S d 1 ) , ( y j 1 + 1 , 0 ) , , ( y r 1 , 0 ) , ( y r , S 🟉 ) }
3 d 1 d 2 n d 2 i = 1 d 1 S i τ 2 { ( y 1 , S 1 ) , , ( y d 1 , S d 1 ) , ( y d 1 + 1 , 0 ) , , ( y d 2 1 , 0 ) , ( y d 2 , 0 ) }
Table 2. Different plans of S = ( S 1 , S 2 , , S r ) in Monte Carlo simulations.
Table 2. Different plans of S = ( S 1 , S 2 , , S r ) in Monte Carlo simulations.
Test ( n , r ) Test ( n , r )
(30,10) (30,20)
A1[1](5 × 4 , 0 × 6 )A2[1](5 × 2 , 0 × 18 )
B1[2](0 × 3 , 5 × 4 , 0 × 3 )B2[2](0 × 9 , 5 × 2 , 0 × 9 )
C1[3](0 × 6 , 5 × 4 )C2[3](0 × 18 , 5 × 2 )
(50,20) (50,40)
A1[1](5 × 6 , 0 × 14 )A2[1](5 × 2 , 0 × 38 )
B1[2](0 × 7 , 5 × 6 , 0 × 7 )B2[2](0 × 19 , 5 × 2 , 0 × 19 )
C1[3](0 × 14 , 5 × 6 )C2[3](0 × 38 , 5 × 2 )
(80,30) (80,60)
A1[1](5 × 10 , 0 × 20 )A2[1](5 × 4 , 0 × 56 )
B1[2](0 × 10 , 5 × 10 , 0 × 10 )B2[2](0 × 28 , 5 × 4 , 0 × 28 )
C1[3](0 × 20 , 5 × 10 )C2[3](0 × 56 , 5 × 4 )
Table 3. Point estimation results of ξ .
Table 3. Point estimation results of ξ .
( n , r ) DesignMLEBayesianMLEBayesian
Prior→ A B A B
( τ 1 , τ 2 ) = ( 0.5 , 1.0 ) ( τ 1 , τ 2 ) = ( 1.0 , 1.5 )
MPE RMSE ARAB MPE RMSE ARAB MPE RMSE ARAB MPE RMSE ARAB MPE RMSE ARAB MPE RMSE ARAB
For ξ = 0.8
(30,10)A1[1]0.7570.3770.3950.8290.0860.0900.7920.0800.0890.8200.2690.2480.8350.0850.0890.7990.0700.078
B1[2]0.7660.4760.5190.8340.1050.1010.7960.0850.0890.8050.3040.2580.8330.0860.0980.7950.0730.082
C1[3]1.0300.3190.3400.8360.0860.0890.7990.0750.0830.9290.2380.2330.8350.0830.0860.7970.0690.076
(30,20)A2[1]0.7630.2620.2770.8150.0830.0860.8630.0730.0740.7790.2370.2280.8110.0740.0830.8580.0680.071
B2[2]0.7120.2320.2310.8080.0790.0790.8540.0710.0730.7850.2250.2240.8160.0730.0760.8640.0680.071
C2[3]0.7130.2060.2190.8110.0760.0760.8580.0660.0710.8280.1750.1770.8110.0690.0730.8580.0590.066
(50,20)A1[1]0.7200.1840.1870.8110.0690.0760.8560.0600.0670.7980.1710.1750.8160.0650.0680.8640.0580.065
B1[2]0.7700.1860.1960.8120.0690.0760.8590.0650.0690.7860.1750.1760.8140.0680.0720.8600.0590.065
C1[3]0.8240.1810.1830.8030.0670.0740.8430.0580.0650.9240.1680.1710.8230.0600.0650.8690.0570.059
(50,40)A2[1]0.7750.1730.1810.7590.0590.0650.8410.0500.0520.7850.1660.1650.7560.0580.0650.8330.0500.050
B2[2]0.7400.1470.1480.7560.0590.0650.8330.0490.0500.7800.1370.1360.7590.0570.0650.8360.0480.050
C2[3]0.7540.1460.1410.7560.0590.0650.8330.0480.0480.7650.1320.1320.7570.0570.0640.8300.0460.048
(80,30)A1[1]0.7220.1240.1230.7460.0550.0610.8520.0450.0460.7970.1130.1090.7530.0550.0610.8580.0450.046
B1[2]0.7790.1310.1300.7500.0570.0630.8590.0460.0470.7930.1300.1290.7530.0550.0620.8610.0450.046
C1[3]0.7430.1120.1090.7280.0550.0610.8340.0450.0460.8820.1070.1050.7700.0550.0610.8800.0430.045
(80,60)A2[1]0.7810.1090.1090.7600.0550.0600.7910.0420.0450.7870.1040.1030.7580.0540.0600.7870.0410.045
B2[2]0.7290.1020.1030.7540.0540.0580.7830.0410.0450.7860.1000.1010.7570.0530.0580.7830.0410.044
C2[3]0.7540.0900.0880.7580.0530.0560.7860.0410.0440.7610.0820.0810.7540.0530.0560.7800.0410.044
For ξ = 1.5
(30,10)A1[1]1.4890.5390.3301.5350.0890.0491.4970.0790.0481.5450.5100.2421.5350.0880.0491.4970.0780.047
B1[2]1.4520.7740.4271.5340.0950.0521.4960.0870.0481.5070.5740.3421.5350.0880.0511.4970.0780.047
C1[3]1.7690.4940.2371.5350.0860.0471.4970.0770.0461.6340.4250.2321.5350.0780.0471.4970.0760.042
(30,20)A2[1]1.4320.4720.2271.5170.0770.0461.5660.0760.0391.4730.4180.2091.5170.0770.0461.5650.0760.039
B2[2]1.4250.4570.2231.5170.0770.0461.5650.0760.0391.4850.3950.2001.5170.0760.0451.5660.0760.039
C2[3]1.8840.3960.2021.5260.0760.0451.5750.0730.0381.7540.3340.1811.5190.0760.0451.5670.0660.035
(50,20)A1[1]1.4620.3050.1581.5170.0710.0431.5650.0590.0351.4900.2900.1541.5170.0710.0431.5660.0590.035
B1[2]1.4420.3230.1621.5170.0760.0451.5650.0590.0351.4750.3080.1601.5180.0710.0431.5660.0590.035
C1[3]1.8170.3030.1561.5190.0710.0431.5670.0590.0351.5660.2710.1531.5190.0710.0431.5670.0580.035
(50,40)A2[1]1.4560.2960.1541.4560.0600.0361.5390.0570.0341.4700.2700.1441.4550.0590.0351.5360.0490.027
B2[2]1.4250.2960.1541.4540.0590.0351.5360.0560.0291.4720.2690.1431.4550.0570.0341.5360.0490.026
C2[3]1.3800.2440.1281.4490.0580.0341.5280.0490.0261.8930.2430.1241.4670.0570.0341.5530.0480.026
(80,30)A1[1]1.4680.2300.1191.4520.0550.0331.5640.0480.0261.4850.2290.1191.4520.0550.0321.5640.0460.025
B1[2]1.4660.2370.1261.4520.0570.0341.5640.0480.0261.4760.2320.1211.4520.0550.0331.5640.0470.025
C1[3]1.7360.2220.1161.4610.0550.0331.5740.0460.0251.5430.2060.1081.4530.0550.0321.5640.0430.024
(80,60)A2[1]1.4710.2040.1081.4600.0550.0321.4910.0460.0251.4820.1930.1011.4590.0540.0311.4910.0410.024
B2[2]1.4580.1930.0971.4520.0550.0321.4850.0410.0231.4850.1640.0871.4590.0540.0301.4900.0410.023
C2[3]1.3800.1640.0871.4530.0530.0301.4840.0400.0231.9380.1550.0821.4760.0520.0281.5170.0400.023
Table 4. Point estimation results of R ( x ) .
Table 4. Point estimation results of R ( x ) .
( n , r ) DesignMLEBayesianMLEBayesian
Prior→ A B A B
( τ 1 , τ 2 ) = ( 0.5 , 1.0 ) ( τ 1 , τ 2 ) = ( 1.0 , 1.5 )
MPE RMSE ARAB MPE RMSE ARAB MPE RMSE ARAB MPE RMSE ARAB MPE RMSE ARAB MPE RMSE ARAB
For ξ = 0.8
(30,10)A1[1]0.9650.4740.3880.9760.1150.0980.9780.1070.0950.9710.3520.2780.9760.1110.0970.9780.0990.089
B1[2]0.9790.7520.6440.9760.1370.1170.9780.1150.0980.9770.4800.3120.9760.1220.1060.9780.1050.095
C1[3]0.9790.5820.4680.9770.1150.1040.9780.1140.0970.9760.4190.3020.9760.1140.0980.9780.1000.090
(30,20)A2[1]0.9820.2730.2370.9770.1010.0890.9750.0940.0810.9760.2500.2070.9770.0990.0820.9750.0820.075
B2[2]0.9810.3360.2590.9780.1050.0920.9750.0970.0830.9780.3170.2540.9770.1010.0850.9750.0970.078
C2[3]0.9790.3670.3080.9770.1110.0960.9750.0980.0860.9780.3490.2610.9770.1060.0950.9750.0970.078
(50,20)A1[1]0.9750.2420.2020.9780.0960.0850.9760.0820.0740.9720.2340.1910.9770.0830.0740.9750.0810.068
B1[2]0.9790.2460.2130.9770.0990.0890.9750.0920.0800.9780.2400.1970.9770.0930.0800.9750.0810.074
C1[3]0.9810.2460.2050.9770.0980.0880.9750.0830.0760.9780.2380.1950.9770.0920.0790.9750.0810.074
(50,40)A2[1]0.9800.1860.1500.9800.0810.0740.9760.0660.0550.9790.1850.1470.9800.0780.0710.9770.0650.055
B2[2]0.9810.1970.1640.9800.0820.0740.9760.0690.0570.9790.1910.1530.9800.0800.0730.9760.0670.056
C2[3]0.9790.2320.1970.9800.0820.0740.9760.0690.0590.9780.2290.1870.9800.0810.0730.9760.0680.057
(80,30)A1[1]0.9790.1470.1180.9810.0770.0700.9760.0620.0510.9740.1450.1170.9790.0770.0700.9740.0610.051
B1[2]0.9790.1780.1470.9800.0780.0710.9750.0630.0530.9780.1740.1430.9800.0780.0700.9750.0630.053
C1[3]0.9810.1690.1380.9800.0780.0700.9760.0630.0530.9780.1470.1210.9800.0770.0700.9750.0630.053
(80,60)A2[1]0.9800.1190.0970.9800.0720.0620.9790.0560.0500.9800.1100.0890.9800.0720.0620.9790.0560.050
B2[2]0.9810.1390.1130.9800.0740.0640.9790.0560.0500.9780.1320.1120.9800.0730.0640.9790.0560.050
C2[3]0.9790.1460.1180.9800.0750.0690.9780.0570.0500.9780.1400.1130.9800.0740.0670.9790.0560.050
For ξ = 1.5
(30,10)A1[1]0.9230.8930.6970.9380.1530.1360.9400.1400.1330.9310.7980.6890.9380.1420.1350.9400.1360.121
B1[2]0.9421.1770.9750.9380.1690.1500.9400.1570.1380.9391.0831.0200.9380.1580.1460.9400.1420.136
C1[3]0.9400.9920.8630.9380.1580.1430.9400.1440.1380.9360.9700.7230.9380.1570.1390.9400.1420.136
(30,20)A2[1]0.9150.7450.6020.9380.1370.1310.9350.1310.1080.9240.6230.5360.9390.1370.1310.9360.1170.102
B2[2]0.9440.8430.6400.9390.1400.1330.9360.1360.1110.9400.7110.5660.9390.1370.1310.9360.1350.111
C2[3]0.9440.8790.6590.9390.1400.1330.9360.1360.1110.9410.7590.5960.9390.1400.1330.9360.1360.111
(50,20)A1[1]0.9200.5510.4460.9390.1300.1250.9360.1060.1020.9360.4940.4360.9390.1300.1250.9360.1050.100
B1[2]0.9430.5980.4720.9390.1370.1310.9360.1060.1020.9410.5370.4490.9390.1300.1250.9360.1060.102
C1[3]0.9420.5570.4530.9390.1300.1250.9360.1060.1020.9400.5180.4380.9390.1300.1250.9360.1060.102
(50,40)A2[1]0.9470.4470.3610.9430.1030.0990.9380.0880.0760.9150.4260.3590.9420.1030.0990.9370.0860.076
B2[2]0.9440.5350.4390.9430.1050.1000.9380.1020.0840.9410.4720.4040.9430.1030.0990.9380.0880.076
C2[3]0.9420.5360.4420.9430.1080.1030.9380.1030.0990.9420.4770.4090.9430.1060.1000.9380.0880.077
(80,30)A1[1]0.9250.3970.3320.9420.1000.0950.9360.0830.0740.9370.3690.3090.9430.1000.0940.9360.0780.069
B1[2]0.9420.4260.3570.9430.1030.0970.9360.0870.0750.9410.4200.3470.9430.1000.0940.9360.0840.073
C1[3]0.9420.4130.3420.9430.1000.0970.9360.0860.0750.9410.4130.3400.9430.1000.0940.9360.0830.073
(80,60)A2[1]0.9470.2950.2490.9430.0950.0850.9410.0720.0670.9120.2760.2330.9410.0920.0810.9390.0720.066
B2[2]0.9420.3390.2760.9430.1000.0940.9410.0730.0670.9410.2950.2500.9420.0960.0860.9410.0730.067
C2[3]0.9420.3660.3090.9420.1000.0940.9410.0830.0730.9410.3420.2880.9420.0970.0880.9410.0740.068
Table 5. Point estimation results of h ( x ) .
Table 5. Point estimation results of h ( x ) .
( n , r ) DesignMLEBayesianMLEBayesian
Prior→ A B A B
( τ 1 , τ 2 ) = ( 0.5 , 1.0 ) ( τ 1 , τ 2 ) = ( 1.0 , 1.5 )
MPE RMSE ARAB MPE RMSE ARAB MPE RMSE ARAB MPE RMSE ARAB MPE RMSE ARAB MPE RMSE ARAB
For ξ = 0.8
(30,10)A1[1]0.5520.3310.4680.6080.0730.1060.5760.0690.1030.6040.2370.2960.6130.0720.1030.5820.0600.091
B1[2]0.5590.4220.6240.6120.0880.1190.5800.0730.1030.5910.2690.3080.6110.0730.1130.5780.0630.096
C1[3]0.7940.2770.3980.6140.0730.1030.5820.0640.0980.6980.2060.2760.6130.0700.1000.5810.0600.090
(30,20)A2[1]0.5540.2230.3220.5960.0700.1000.6370.0620.0870.5680.2060.2680.5920.0640.0980.6330.0580.083
B2[2]0.5110.1960.2680.5900.0670.0930.6290.0610.0860.5720.1960.2630.5970.0620.0880.6380.0580.083
C2[3]0.5100.1730.2530.5930.0640.0900.6330.0570.0830.6130.1480.2080.5930.0600.0850.6320.0510.077
(50,20)A1[1]0.5180.1550.2170.5920.0590.0890.6310.0510.0780.5830.1480.2030.5970.0560.0800.6380.0500.076
B1[2]0.5600.1560.2260.5930.0590.0900.6340.0560.0810.5730.1480.2060.5950.0580.0840.6350.0500.076
C1[3]0.6130.1520.2120.5850.0580.0870.6190.0500.0760.6920.1430.1990.6020.0510.0760.6420.0490.069
(50,40)A2[1]0.5630.1450.2090.5490.0500.0760.6170.0420.0610.5710.1420.1930.5460.0500.0760.6110.0420.059
B2[2]0.5320.1240.1720.5460.0500.0760.6110.0420.0590.5670.1170.1590.5490.0490.0760.6140.0420.058
C2[3]0.5450.1210.1620.5460.0500.0760.6110.0400.0570.5540.1130.1540.5470.0480.0740.6080.0390.056
(80,30)A1[1]0.5190.1050.1440.5380.0470.0720.6270.0380.0540.5810.0940.1260.5430.0470.0720.6330.0380.054
B1[2]0.5670.1110.1520.5410.0480.0740.6330.0390.0550.5780.1100.1500.5430.0480.0730.6350.0380.054
C1[3]0.5410.0940.1260.5220.0470.0720.6120.0380.0530.6550.0900.1220.5570.0470.0710.6520.0370.053
(80,60)A2[1]0.5230.0860.1190.5440.0460.0670.5680.0350.0520.5720.0840.1180.5460.0460.0670.5680.0350.052
B2[2]0.5670.0920.1260.5490.0460.0700.5750.0350.0520.5730.0880.1190.5470.0460.0700.5710.0350.052
C2[3]0.5450.0760.1020.5470.0450.0650.5710.0350.0520.5500.0690.0930.5440.0450.0650.5660.0350.051
For ξ = 1.5
(30,10)A1[1]1.2030.5070.3841.2410.0820.0571.2060.0730.0551.2560.4820.2821.2410.0810.0561.2060.0730.054
B1[2]1.1690.7330.4971.2400.0870.0601.2050.0810.0551.2210.5400.3981.2410.0800.0591.2060.0720.052
C1[3]1.4640.4660.2751.2410.0790.0541.2060.0710.0531.3390.3990.2691.2410.0730.0541.2060.0710.049
(30,20)A2[1]1.1480.4430.2621.2250.0710.0531.2700.0700.0451.1860.3880.2391.2250.0710.0531.2690.0700.045
B2[2]1.1430.4270.2561.2250.0710.0531.2690.0700.0451.1980.3660.2281.2250.0710.0521.2700.0700.043
C2[3]1.5770.3720.2351.2330.0700.0521.2780.0680.0431.4470.3130.2101.2260.0700.0511.2710.0610.042
(50,20)A1[1]1.1760.2840.1811.2250.0660.0491.2690.0540.0401.2020.2670.1761.2250.0660.0491.2700.0540.040
B1[2]1.1580.3010.1871.2250.0700.0521.2690.0540.0401.1880.2820.1821.2250.0660.0481.2700.0540.040
C1[3]1.5060.2810.1781.2260.0660.0491.2710.0540.0401.2730.2520.1751.2260.0660.0491.2710.0540.041
(50,40)A2[1]1.1700.2740.1771.1690.0550.0411.2450.0530.0401.1820.2480.1651.1670.0540.0401.2420.0450.031
B2[2]1.1410.2740.1761.1670.0540.0401.2420.0520.0331.1850.2460.1631.1670.0530.0401.2420.0440.031
C2[3]1.0990.2260.1461.1620.0530.0401.2350.0450.0301.5800.2230.1421.1780.0530.0401.2580.0440.030
(80,30)A1[1]1.1810.2130.1371.1640.0510.0381.2680.0440.0301.1960.2120.1361.1640.0510.0371.2680.0420.029
B1[2]1.1790.2190.1441.1640.0530.0391.2680.0450.0301.1890.2150.1391.1640.0510.0371.2680.0430.029
C1[3]1.4300.2050.1331.1720.0510.0381.2770.0430.0291.2500.1900.1241.1660.0510.0371.2690.0400.027
(80,60)A2[1]1.1710.1770.1111.1640.0510.0371.1950.0380.0271.1960.1520.1001.1710.0490.0351.2000.0380.027
B2[2]1.1820.1890.1241.1720.0510.0371.2010.0420.0291.1930.1770.1161.1710.0500.0351.2010.0380.027
C2[3]1.1000.1510.1001.1650.0490.0341.1940.0370.0271.6210.1430.0931.1860.0480.0321.2240.0370.026
Table 6. Interval estimation results of ξ .
Table 6. Interval estimation results of ξ .
( t 1 , t 2 ) ( n , r ) DesignACI-NAACI-NLBCIHPD
Prior→ A B A B
AIL CP AIL CP AIL CP AIL CP AIL CP AIL CP
For ξ = 0.8
(0.5,1.0)(30,10)A1[1]1.0430.9271.1470.9240.4420.9480.3190.9600.2090.9710.1650.975
B1[2]1.0920.9251.1860.9230.4480.9470.3260.9590.2210.9690.1680.975
C1[3]0.9600.9291.0160.9270.4280.9490.3080.9610.2090.9710.1650.975
(30,20)A2[1]0.7810.9330.8830.9310.4240.9490.3030.9610.2030.9710.1570.976
B2[2]0.7550.9340.8280.9320.4130.9500.2990.9620.2030.9710.1570.976
C2[3]0.7010.9350.7240.9350.4090.9510.2990.9620.2020.9710.1550.976
(50,20)A1[1]0.6640.9360.6960.9360.4010.9520.2890.9630.1960.9720.1550.976
B1[2]0.6800.9360.7180.9350.4060.9510.2940.9620.1990.9720.1550.976
C1[3]0.6620.9360.6830.9360.4010.9520.2880.9630.1940.9720.1520.976
(50,40)A2[1]0.6110.9380.6590.9370.3960.9520.2850.9630.1930.9720.1520.976
B2[2]0.5600.9390.6270.9370.3930.9520.2840.9630.1930.9720.1510.976
C2[3]0.5450.9400.5540.9390.3930.9520.2820.9630.1900.9730.1500.976
(80,30)A1[1]0.5160.9400.5340.9400.3770.9540.2680.9650.1790.9740.1390.978
B1[2]0.5390.9400.5500.9390.3770.9540.2740.9640.1820.9730.1440.977
C1[3]0.4800.9410.5110.9400.3700.9550.2610.9650.1750.9740.1370.978
(80,60)A2[1]0.4470.9420.4780.9410.3470.9570.2500.9670.1500.9770.1180.980
B2[2]0.4180.9430.4290.9430.3400.9580.2460.9670.1480.9770.1160.980
C2[3]0.3740.9440.4270.9430.3310.9590.2400.9680.1440.9770.1140.980
(1.0,1.5)(30,10)A1[1]0.9260.9951.0580.9280.3670.9550.2590.9660.1800.9730.1500.976
B1[2]0.9241.0201.1290.9270.3710.9550.2660.9650.1910.9720.1520.976
C1[3]0.9280.9250.9840.9300.3550.9560.2510.9670.1790.9740.1470.977
(30,20)A2[1]0.9320.7510.8380.9340.3520.9570.2460.9670.1740.9740.1440.977
B2[2]0.9330.7280.7910.9350.3430.9570.2450.9670.1720.9740.1440.977
C2[3]0.9350.6930.7210.9360.3410.9580.2440.9670.1710.9740.1420.977
(50,20)A1[1]0.9360.6460.6750.9370.3340.9580.2360.9680.1700.9750.1410.977
B1[2]0.9360.6560.7010.9370.3350.9580.2400.9680.1700.9740.1410.977
C1[3]0.9360.6430.6650.9370.3300.9590.2340.9680.1670.9750.1390.978
(50,40)A2[1]0.9370.5960.6410.9380.3250.9590.2330.9680.1670.9750.1390.978
B2[2]0.9380.5490.6110.9390.3240.9590.2320.9680.1650.9750.1350.978
C2[3]0.9390.5350.5470.9400.3220.9590.2290.9690.1640.9750.1340.978
(80,30)A1[1]0.9400.5070.5230.9400.3080.9610.2190.9700.1550.9760.1240.979
B1[2]0.9390.5350.5470.9400.3130.9600.2210.9690.1570.9760.1300.978
C1[3]0.9410.4720.5020.9410.2980.9620.2100.9710.1500.9770.1200.979
(80,60)A2[1]0.9410.4410.4700.9420.2860.9630.2020.9710.1280.9790.1110.980
B2[2]0.9430.4130.4230.9430.2810.9640.1980.9720.1280.9790.1070.980
C2[3]0.9430.3710.4210.9440.2750.9640.1960.9720.1250.9790.1040.981
For ξ = 1.5
(0.5,1.0)(30,10)A1[1]1.7780.9071.9250.9040.7780.9340.5670.9480.3610.9630.2860.968
B1[2]1.8720.9052.0360.9020.8060.9320.5750.9480.3670.9620.2890.968
C1[3]1.7390.9081.8330.9060.7780.9340.5670.9480.3610.9630.2860.968
(30,20)A2[1]1.3970.9141.5300.9110.7690.9350.5510.9500.3560.9630.2830.968
B2[2]1.2650.9161.4450.9130.7410.9360.5400.9500.3560.9630.2830.968
C2[3]1.2510.9171.3430.9150.7410.9360.5390.9500.3520.9630.2810.968
(50,20)A1[1]1.2300.9171.2690.9160.7350.9370.5320.9510.3420.9640.2690.969
B1[2]1.2450.9171.3170.9150.7350.9370.5320.9510.3430.9640.2710.969
C1[3]1.2170.9171.2530.9170.7350.9370.5320.9510.3390.9640.2690.969
(50,40)A2[1]1.0630.9201.1150.9190.7260.9380.5280.9510.3370.9640.2690.969
B2[2]1.0110.9211.0780.9200.7210.9380.5130.9520.3310.9650.2620.970
C2[3]0.9870.9211.0160.9210.7100.9390.5050.9530.3270.9650.2500.970
(80,30)A1[1]0.8840.9230.9020.9230.6620.9420.4820.9540.2990.9670.2340.971
B1[2]0.9550.9220.9830.9220.6700.9410.4830.9540.3010.9670.2350.971
C1[3]0.8100.9250.8830.9230.6620.9420.4770.9550.2990.9670.2340.971
(80,60)A2[1]0.7820.9250.8710.9240.6110.9450.4380.9570.2690.9690.2120.973
B2[2]0.7230.9260.7430.9260.6030.9460.4270.9580.2550.9700.2010.974
C2[3]0.6380.9280.7100.9270.6000.9460.4250.9580.2530.9700.1990.974
(1.0,1.5)(30,10)A1[1]0.9061.7391.8380.9070.6480.9430.4640.9560.3130.9660.2620.969
B1[2]0.9041.7831.9380.9070.6570.9420.4680.9550.3160.9660.2650.969
C1[3]0.9071.7281.7680.9080.6470.9430.4630.9560.3130.9660.2590.970
(30,20)A2[1]0.9121.3621.4900.9140.6370.9440.4490.9570.3110.9660.2560.970
B2[2]0.9141.2291.4090.9170.6180.9450.4420.9570.3080.9660.2530.970
C2[3]0.9161.2161.2970.9170.6140.9450.4380.9570.3040.9670.2510.970
(50,20)A1[1]0.9171.2051.2350.9170.6080.9460.4320.9580.2940.9670.2460.971
B1[2]0.9161.2111.2750.9170.6080.9460.4320.9580.2970.9670.2490.970
C1[3]0.9171.1941.2270.9180.6080.9460.4320.9580.2950.9670.2410.971
(50,40)A2[1]0.9191.0501.0960.9200.6010.9460.4200.9590.2920.9670.2380.971
B2[2]0.9200.9931.0550.9210.5910.9470.4130.9590.2890.9680.2340.971
C2[3]0.9210.9690.9970.9220.5840.9470.4080.9590.2780.9680.2240.972
(80,30)A1[1]0.9230.8750.8880.9240.5520.9500.3890.9610.2520.9700.2140.973
B1[2]0.9220.9390.9670.9220.5540.9490.3950.9600.2600.9700.2210.972
C1[3]0.9240.7980.8710.9250.5480.9500.3840.9610.2460.9710.2040.973
(80,60)A2[1]0.9240.7730.8580.9250.5040.9530.3580.9630.2310.9720.1930.974
B2[2]0.9260.7160.7350.9260.4950.9530.3460.9640.2210.9720.1830.975
C2[3]0.9270.6330.7030.9280.4930.9540.3440.9640.2180.9730.1820.975
Table 7. Interval estimation results of R ( x ) .
Table 7. Interval estimation results of R ( x ) .
( t 1 , t 2 ) ( n , r ) DesignACI-NAACI-NLBCIHPD
Prior→ A B A B
AIL CP AIL CP AIL CP AIL CP AIL CP AIL CP
For ξ = 0.8
(0.5,1.0)(30,10)A1[1]0.6830.9380.6360.9400.1020.9550.0970.9600.0970.9600.0960.961
B1[2]0.9060.9310.7510.9360.1040.9540.1030.9550.0980.9590.0970.960
C1[3]0.7250.9370.7160.9370.1030.9550.1000.9570.0970.9600.0960.961
(30,20)A2[1]0.5020.9440.4680.9450.0980.9590.0950.9620.0910.9650.0890.967
B2[2]0.5400.9430.5150.9440.0980.9590.0960.9610.0950.9620.0890.967
C2[3]0.5670.9420.5270.9430.0990.9580.0970.9600.0960.9610.0900.967
(50,20)A1[1]0.4710.9450.4260.9460.0940.9630.0930.9630.0900.9670.0880.968
B1[2]0.4840.9450.4530.9460.0960.9610.0940.9630.0910.9660.0880.968
C1[3]0.4760.9450.4430.9460.0950.9620.0930.9630.0900.9660.0880.968
(50,40)A2[1]0.3820.9480.3590.9490.0900.9660.0890.9670.0890.9670.0850.971
B2[2]0.4160.9470.3990.9470.0920.9640.0900.9670.0890.9670.0870.969
C2[3]0.4250.9460.4130.9470.0930.9630.0900.9660.0900.9670.0880.968
(80,30)A1[1]0.3430.9490.3190.9500.0840.9720.0830.9730.0810.9740.0810.975
B1[2]0.3700.9480.3550.9490.0880.9680.0860.9700.0850.9710.0820.973
C1[3]0.3480.9490.3460.9490.0870.9690.0850.9710.0830.9720.0810.974
(80,60)A2[1]0.2770.9510.2500.9520.0750.9800.0730.9810.0680.9810.0670.981
B2[2]0.2840.9510.2840.9510.0770.9780.0760.9790.0700.9800.0690.981
C2[3]0.3230.9500.3030.9500.0780.9770.0770.9780.0710.9810.0690.982
(1.0,1.5)(30,10)A1[1]0.6830.9380.6360.9400.1020.9560.0970.9600.0960.9610.0960.961
B1[2]0.9060.9310.7510.9360.1030.9550.1020.9550.0980.9590.0960.961
C1[3]0.7250.9370.7160.9370.1020.9550.1000.9580.0970.9600.0960.961
(30,20)A2[1]0.5020.9440.4670.9450.0970.9600.0940.9630.0910.9660.0890.967
B2[2]0.5400.9430.5150.9440.0970.9600.0950.9610.0950.9620.0890.967
C2[3]0.5670.9420.5270.9430.0980.9590.0970.9600.0960.9610.0890.967
(50,20)A1[1]0.4710.9450.4260.9460.0930.9630.0910.9660.0900.9670.0880.968
B1[2]0.4840.9450.4530.9460.0950.9620.0920.9650.0900.9660.0880.968
C1[3]0.4760.9450.4430.9460.0940.9630.0910.9650.0900.9670.0880.968
(50,40)A2[1]0.3810.9480.3590.9490.0900.9660.0890.9670.0870.9690.0820.973
B2[2]0.4160.9470.3990.9470.0920.9640.0890.9670.0890.9670.0860.970
C2[3]0.4250.9460.4130.9470.0920.9640.0900.9660.0890.9670.0880.968
(80,30)A1[1]0.3430.9490.3190.9500.0840.9720.0820.9740.0810.9740.0800.977
B1[2]0.3700.9480.3550.9490.0870.9690.0860.9700.0850.9710.0820.974
C1[3]0.3480.9490.3460.9490.0850.9710.0840.9720.0820.9730.0810.975
(80,60)A2[1]0.2770.9510.2500.9520.0740.9800.0730.9810.0680.9810.0670.982
B2[2]0.2840.9510.2840.9510.0760.9790.0740.9800.0700.9810.0690.982
C2[3]0.3230.9500.3030.9500.0770.9780.0760.9790.0700.9810.0690.982
For ξ = 1.5
(0.5,1.0)(30,10)A1[1]1.5620.9161.5510.9170.1340.9520.1330.9530.1250.9580.1230.959
B1[2]1.8160.9111.6390.9150.1390.9490.1360.9510.1270.9570.1250.958
C1[3]1.5800.9161.5750.9160.1340.9520.1330.9530.1250.9580.1230.959
(30,20)A2[1]1.1500.9251.0980.9260.1290.9550.1280.9560.1200.9610.1190.961
B2[2]1.3320.9211.0990.9260.1290.9550.1280.9560.1210.9600.1210.960
C2[3]1.4040.9201.2770.9230.1320.9530.1290.9550.1210.9600.1210.960
(50,20)A1[1]1.0880.9271.0730.9270.1280.9560.1260.9570.1160.9630.1160.963
B1[2]1.1330.9261.0890.9270.1280.9560.1260.9570.1170.9620.1160.963
C1[3]1.0910.9271.0870.9270.1280.9560.1260.9570.1170.9630.1160.963
(50,40)A2[1]0.8930.9310.8790.9310.1220.9590.1180.9620.1160.9630.1130.965
B2[2]0.9430.9300.8900.9310.1240.9580.1200.9610.1160.9630.1150.963
C2[3]1.0260.9280.9980.9290.1260.9570.1240.9580.1160.9630.1160.963
(80,30)A1[1]0.7800.9330.7000.9350.1140.9640.1120.9650.1040.9700.1020.972
B1[2]0.8710.9310.8380.9320.1140.9640.1130.9650.1050.9700.1030.971
C1[3]0.8370.9320.7870.9330.1140.9640.1120.9650.1040.9700.1020.972
(80,60)A2[1]0.6320.9360.5550.9380.1020.9710.0990.9730.0880.9780.0860.979
B2[2]0.6570.9360.6420.9360.1030.9710.0990.9730.0880.9780.0870.979
C2[3]0.7690.9330.6920.9350.1050.9700.1020.9710.0930.9770.0920.977
(1.0,1.5)(30,10)A1[1]1.5610.9161.5500.9170.1330.9530.1320.9530.1250.9580.1230.959
B1[2]1.8140.9111.6370.9150.1370.9500.1350.9520.1260.9570.1250.958
C1[3]1.5790.9161.5730.9160.1340.9520.1330.9530.1250.9580.1230.959
(30,20)A2[1]1.1500.9251.0980.9260.1280.9560.1270.9570.1190.9610.1170.963
B2[2]1.3310.9211.0990.9260.1290.9550.1280.9560.1230.9600.1210.960
C2[3]1.4030.9201.2770.9230.1310.9540.1280.9560.1210.9600.1210.961
(50,20)A1[1]1.0880.9271.0730.9270.1270.9570.1250.9580.1160.9630.1160.963
B1[2]1.1330.9261.0890.9270.1270.9570.1250.9580.1170.9620.1160.963
C1[3]1.0900.9271.0860.9270.1270.9570.1250.9580.1160.9630.1160.963
(50,40)A2[1]0.8920.9310.8790.9310.1200.9600.1170.9630.1150.9630.1130.965
B2[2]0.9430.9300.8900.9310.1220.9600.1180.9620.1160.9630.1140.964
C2[3]1.0260.9280.9980.9290.1250.9580.1200.9610.1160.9630.1150.966
(80,30)A1[1]0.7800.9330.7000.9350.1120.9650.1100.9660.1090.9700.1020.974
B1[2]0.8710.9310.8380.9320.1140.9640.1130.9650.1070.9700.1020.972
C1[3]0.8370.9320.7870.9330.1160.9640.1110.9660.1040.9700.1020.973
(80,60)A2[1]0.6320.9360.5550.9380.1100.9720.1020.9740.0870.9780.0860.980
B2[2]0.6570.9360.6420.9360.1010.9720.0980.9740.0880.9780.0870.979
C2[3]0.7690.9330.6920.9350.1030.9710.1020.9720.0920.9770.0910.978
Table 8. Interval estimation results of h ( x ) .
Table 8. Interval estimation results of h ( x ) .
( t 1 , t 2 ) ( n , r ) DesignACI-NAACI-NLBCIHPD
Prior→ A B A B
AIL CP AIL CP AIL CP AIL CP AIL CP AIL CP
For ξ = 0.8
(0.5,1.0)(30,10)A1[1]0.8970.9220.9980.9210.6290.9230.4630.9290.3160.9390.2350.951
B1[2]0.9550.9201.0720.9190.6360.9210.4740.9290.3290.9380.2400.951
C1[3]0.8240.9240.8900.9230.6150.9240.4470.9300.3130.9390.2270.952
(30,20)A2[1]0.6720.9270.7590.9260.6030.9270.4430.9310.3090.9400.2220.952
B2[2]0.6500.9270.7120.9270.5920.9280.4400.9310.3060.9400.2210.952
C2[3]0.6120.9290.6320.9280.5880.9290.4310.9320.3030.9410.2210.952
(50,20)A1[1]0.5740.9290.6000.9290.5760.9300.4230.9320.2950.9420.2200.951
B1[2]0.5750.9290.6230.9280.5760.9290.4280.9320.2980.9420.2200.952
C1[3]0.5700.9300.5930.9290.5690.9300.4190.9330.2920.9410.2170.952
(50,40)A2[1]0.5240.9300.5630.9300.5690.9310.4190.9330.2920.9410.2150.952
B2[2]0.4820.9310.5360.9300.5640.9310.4140.9330.2910.9420.2130.953
C2[3]0.4650.9320.4810.9310.5560.9320.4100.9330.2870.9430.2130.953
(80,30)A1[1]0.4390.9320.4520.9320.5310.9320.3910.9350.2710.9430.1990.953
B1[2]0.4580.9320.4700.9320.5360.9320.3970.9350.2750.9420.2050.953
C1[3]0.4080.9330.4360.9320.5220.9330.3780.9350.2630.9430.1960.954
(80,60)A2[1]0.3570.9340.3640.9340.4800.9340.3540.9380.2240.9450.1660.955
B2[2]0.3820.9330.4070.9330.4890.9340.3600.9370.2460.9440.1750.955
C2[3]0.3180.9340.3600.9340.4670.9350.3450.9380.2210.9450.1630.955
(1.0,1.5)(30,10)A1[1]0.8690.9230.9270.9210.5310.9350.3990.9420.2680.9490.2160.952
B1[2]0.8720.9231.0040.9200.5380.9340.4090.9420.2770.9490.2180.952
C1[3]0.7850.9250.8530.9220.5200.9350.3850.9430.2650.9500.2060.953
(30,20)A2[1]0.6370.9280.7080.9250.5090.9360.3800.9430.2600.9500.2040.952
B2[2]0.6190.9290.6710.9260.5010.9370.3780.9430.2560.9500.2040.953
C2[3]0.5800.9290.6120.9260.4960.9370.3740.9440.2540.9500.2030.954
(50,20)A1[1]0.5480.9300.5760.9270.4840.9370.3630.9440.2500.9500.2020.953
B1[2]0.5540.9300.5960.9270.4880.9370.3670.9440.2520.9500.2020.955
C1[3]0.5480.9310.5710.9270.4830.9370.3590.9440.2470.9510.2000.953
(50,40)A2[1]0.5080.9310.5380.9280.4750.9380.3590.9440.2460.9510.1990.955
B2[2]0.4720.9320.5180.9290.4700.9380.3580.9440.2460.9510.1950.954
C2[3]0.4520.9320.4680.9290.4670.9380.3540.9450.2430.9510.1900.954
(80,30)A1[1]0.4310.9330.4410.9300.4440.9400.3340.9460.2270.9520.1800.955
B1[2]0.4500.9320.4640.9290.4520.9390.3420.9450.2320.9510.1890.955
C1[3]0.3990.9330.4260.9300.4290.9410.3260.9460.2230.9520.1790.954
(80,60)A2[1]0.3510.9340.3570.9310.4030.9420.3030.9480.1900.9540.1540.956
B2[2]0.3750.9340.3980.9310.4110.9420.3090.9470.1990.9530.1560.956
C2[3]0.3130.9350.3530.9320.3960.9420.2990.9480.1860.9540.1500.956
For ξ = 1.5
(0.5,1.0)(30,10)A1[1]1.6370.9001.7770.8990.6850.9020.5110.9230.3380.9330.2520.948
B1[2]1.7720.8981.9390.8950.7110.8990.5200.9220.3430.9330.2550.948
C1[3]1.6080.9001.7270.9000.6850.9030.5110.9230.3380.9330.2520.948
(30,20)A1[4]1.3200.9081.4540.9060.6770.9100.4960.9240.3310.9340.2490.948
B1[5]1.1780.9091.3690.9080.6550.9110.4880.9250.3310.9350.2490.948
C1[6]1.1650.9131.2480.9110.6550.9120.4870.9250.3280.9350.2460.948
(50,20)A2[1]1.1310.9131.1780.9130.6500.9140.4810.9250.3180.9350.2370.949
B2[2]1.1600.9131.2250.9120.6500.9130.4810.9250.3190.9350.2380.949
C2[3]1.1230.9141.1660.9130.6500.9140.4810.9250.3160.9350.2370.949
(50,40)A2[4]1.0080.9161.0500.9160.6420.9170.4760.9260.3150.9350.2370.949
B2[5]0.9390.9181.0010.9170.6350.9190.4620.9260.3150.9360.2370.949
C2[6]0.9170.9190.9430.9180.6250.9190.4550.9270.3150.9360.2330.949
(80,30)A3[1]0.8280.9210.8370.9210.5830.9210.4330.9290.2810.9380.2070.950
B3[2]0.8850.9200.9160.9190.5890.9200.4350.9290.2830.9380.2080.950
C3[3]0.7450.9220.8200.9210.5830.9230.4300.9290.2670.9380.1970.951
(80,60)A3[4]0.6690.9250.6870.9240.5290.9250.3830.9320.2390.9410.1770.952
B3[5]0.7240.9220.8070.9220.5370.9240.3940.9320.2520.9400.1870.952
C3[6]0.5870.9250.6580.9250.5270.9270.3810.9320.2370.9410.1760.952
(1.0,1.5)(30,10)A1[1]1.6140.9031.7280.9000.5820.9290.4430.9370.2870.9460.2330.947
B1[2]1.6630.9021.8200.8990.5930.9290.4480.9370.2900.9460.2350.947
C1[3]1.5970.9031.7180.9000.5810.9290.4420.9370.2870.9460.2330.948
(30,20)A1[4]1.2780.9111.4070.9080.5720.9300.4280.9380.2810.9460.2300.949
B1[5]1.1340.9121.3260.9090.5570.9310.4230.9380.2810.9460.2300.949
C1[6]1.1230.9131.1930.9100.5530.9310.4190.9380.2770.9470.2220.951
(50,20)A2[1]1.1180.9141.1550.9110.5480.9310.4140.9390.2680.9470.2190.950
B2[2]1.1190.9131.1740.9100.5480.9310.4140.9390.2710.9470.2200.950
C2[3]1.1040.9151.1430.9120.5480.9310.4140.9390.2680.9470.2190.950
(50,40)A2[4]0.9910.9171.0280.9140.5410.9320.4000.9400.2680.9470.2180.955
B2[5]0.9160.9190.9730.9160.5300.9320.3930.9400.2680.9470.2160.950
C2[6]0.8970.9200.9200.9170.5240.9330.3890.9400.2660.9470.2150.950
(80,30)A3[1]0.8170.9210.8340.9180.4960.9340.3700.9410.2380.9490.1910.951
B3[2]0.8650.9200.8960.9170.4980.9340.3770.9410.2380.9490.1910.951
C3[3]0.7320.9230.8040.9200.4910.9340.3670.9410.2250.9490.1800.952
(80,60)A3[4]0.6610.9250.6780.9220.4430.9370.3290.9440.2020.9510.1630.953
B3[5]0.7130.9240.7920.9210.4510.9370.3400.9430.2110.9500.1710.952
C3[6]0.5800.9260.6500.9230.4420.9370.3270.9440.2000.9510.1620.953
Table 9. Fitting outputs of the ZL and others from leukemia data.
Table 9. Fitting outputs of the ZL and others from leukemia data.
Model α ξ NL AI CAI BI HQI KS
Est. SE Est. SE Distance p -Value
ZL--0.07580.014778.860159.720159.942160.716159.9140.08320.9991
XG--0.13840.018779.398160.796161.019161.792160.9910.15900.6928
CJ--0.14380.019280.145162.289162.511163.285162.4830.18140.5262
L--0.09780.015578.872159.745159.967160.741159.9390.11890.9400
E--0.05120.011479.460160.919161.141161.915161.1130.11430.9564
W1.30810.237021.1553.802378.884160.947161.653162.939161.3360.09030.9968
G1.46340.42040.07490.025678.870161.335162.041163.326161.7230.08710.9981
NH5.25555.35000.00640.007278.878160.388161.093162.379160.7760.08470.9976
Table 10. Different T2I-APC samples from leukemia dataset.
Table 10. Different T2I-APC samples from leukemia dataset.
Sample S τ 1 ( d 1 ) τ 2 ( d 2 ) S 🟉 T 🟉 Data
S [1] ( 2 × 5 , 0 × 5 ) 35(10)40(10)0341, 3, 6, 10, 15, 18, 22, 26, 28, 34
S [2] ( 0 × 2 , 2 × 5 , 0 × 3 ) 11(5)30(10)4261, 3, 3, 7, 10, 12, 14, 18, 19, 26
S [3] ( 0 × 5 , 2 × 5 ) 15(7)20(8)8201, 3, 3, 6, 7, 7, 14, 19
Table 11. Estimates of ξ , R ( x ) , and h ( x ) from leukemia data.
Table 11. Estimates of ξ , R ( x ) , and h ( x ) from leukemia data.
SamplePar.MLEMCMCACI-NABCI
ACI-NL HPD
Est. SE Est. SE Low. Upp. IL Low. Upp. IL
S [1] ξ 0.06850.01880.06770.00890.03170.10520.07350.05060.08510.0345
0.04000.11710.07710.05020.08460.0344
R ( x ) 0.94100.00120.95270.01340.00410.01140.02860.92390.97570.9966
0.05960.08060.10850.98860.96910.9239
h ( x ) 0.13360.14460.00930.00270.16920.88490.99710.00460.01530.0106
0.00930.000.95820.00430.01480.0105
S [2] ξ 0.06270.01730.06180.00880.02870.09660.06800.04510.07940.0343
0.03640.10780.07140.04420.07840.0341
R ( x ) 0.94100.02400.96110.01200.89390.98810.09420.93440.98130.0470
0.89500.98930.09430.93730.98320.0459
h ( x ) 0.70010.00490.00760.00240.69050.70970.01920.00350.01310.0095
0.69060.70980.01920.00320.01250.0093
S [3] ξ 0.05060.01600.04960.00860.01930.08190.06260.03340.06680.0334
0.02730.09390.06660.03300.06630.0333
R ( x ) 0.94100.01730.97580.00920.90710.97490.06780.95480.99060.0358
0.90770.97550.06780.95810.99260.0346
h ( x ) 0.70010.00350.00470.00180.69330.70690.01360.00170.00890.0072
0.69330.70700.01360.00130.00830.0069
Table 12. Statistics of ξ , R ( x ) , and h ( x ) from leukemia data.
Table 12. Statistics of ξ , R ( x ) , and h ( x ) from leukemia data.
SamplePar.MeanMode Q [ 1 ] Q [ 2 ] Q [ 3 ] SDSk.
S [1] ξ 0.067660.060530.061630.067610.073610.008830.05558
R ( x ) 0.952660.963720.944190.953660.962230.01337−0.45584
h ( x ) 0.009360.007100.007400.009150.011080.002730.47232
S [2] ξ 0.061800.058350.055800.061740.067670.008710.06880
R ( x ) 0.961070.966570.953570.962090.969740.01199−0.52140
h ( x ) 0.007650.006530.005880.007430.009170.002440.53929
S [3] ξ 0.049630.045690.043750.049540.055360.008510.08850
R ( x ) 0.975840.980150.970280.976850.982540.00917−0.67514
h ( x ) 0.004660.003670.003310.004450.005770.001850.70214
Table 13. Flooding in the River Styx for 47 years.
Table 13. Flooding in the River Styx for 47 years.
0.0820.1300.1860.2210.2240.2380.2610.2670.3910.535
0.5800.6030.6120.6260.7190.7400.7990.8860.9221.050
1.0801.1101.1701.2601.6401.7701.8601.9001.9401.960
2.0602.2002.2102.3502.5502.5802.9403.0003.0903.150
4.0504.1104.3605.1305.2105.4108.780
Table 14. Fitting outputs of the ZL and others from River Styx data.
Table 14. Fitting outputs of the ZL and others from River Styx data.
Model α ξ NL AI CAI BI HQI KS
Est. SE Est. SE Distance p -Value
ZL0.0000.0000.6850.08776.859155.718155.807157.568156.4140.0640.984
XG0.0000.0001.0390.10577.187156.374156.463158.224157.0700.0700.962
CJ0.0000.0001.1710.11278.149158.299158.387160.149158.9950.1130.545
L0.0000.0000.8190.08977.103156.207156.296158.057156.9030.0750.936
E0.0000.0000.5280.07776.978155.956156.045157.807156.6530.0760.932
W1.0900.1231.9510.27576.903157.406157.679161.107158.7990.0650.982
G1.1720.2160.6200.14176.862157.242157.515160.943158.6350.0680.972
NH1.2140.4980.3930.24776.865157.703157.976161.404159.0960.0660.981
Table 15. Different T2I-APC samples from River Styx dataset.
Table 15. Different T2I-APC samples from River Styx dataset.
Sample S τ 1 ( d 1 ) τ 2 ( d 2 ) S 🟉 T 🟉 Data
S [1] ( 2 × 11 , 0 × 14 ) 3.20(25)3.25(25)03.1500.082, 0.186, 0.224, 0.238, 0.267, 0.391, 0.535, 0.580, 0.626, 0.719,
0.799, 0.886, 0.922, 1.110, 1.170, 1.770, 1.860, 1.900, 1.940, 2.350,
2.550, 2.580, 2.940, 3.000, 3.150
S [2] ( 0 × 7 , 2 × 11 , 0 × 7 ) 0.95(15)2.60(25)62.580.082, 0.130, 0.186, 0.221, 0.224, 0.238, 0.261, 0.267, 0.535, 0.603,
0.612, 0.719, 0.740, 0.799, 0.922, 1.050, 1.110, 1.260, 1.770, 1.860,
1.960, 2.200, 2.210, 2.350, 2.580
S [3] ( 0 × 14 , 2 × 11 ) 1.20(17)1.95(20)211.950.082, 0.130, 0.186, 0.221, 0.224, 0.238, 0.261, 0.267, 0.391, 0.535,
0.580, 0.603, 0.612, 0.626, 0.719, 0.922, 1.170, 1.260, 1.770, 1.940
Table 16. Estimates of ξ , R ( x ) , and h ( x ) from River Styx data.
Table 16. Estimates of ξ , R ( x ) , and h ( x ) from River Styx data.
SamplePar.MLEMCMCACI-NABCI
ACI-NL HPD
Est. SE Est. SE Low. Upp. IL Low. Upp. IL
S [1] ξ 0.77930.13410.77270.09980.51651.04210.52550.58510.97750.3924
0.55621.09180.53560.57480.96690.3921
R ( x ) 0.94100.00610.97910.00450.92900.95300.02390.96930.98710.0178
0.92910.95300.02390.96990.98760.0176
h ( x ) 0.70010.06030.20670.04470.58190.81840.23650.12730.30310.1759
0.59130.82900.23770.12290.29720.1743
S [2] ξ 0.66470.11390.66020.09150.44130.88800.44660.48720.84620.3590
0.47500.93000.45510.47980.83660.3568
R ( x ) 0.94100.00470.98400.00380.93170.95030.01860.97580.99070.0149
0.93170.95030.01860.97650.99120.0146
h ( x ) 0.70010.04680.15850.03750.60850.79180.18330.09220.23890.1467
0.61420.79800.18380.08740.23180.1444
S [3] ξ 0.48110.09220.47680.07430.30050.66180.36130.33770.62940.2917
0.33050.70040.36990.32880.61800.2892
R ( x ) 0.94100.00310.99090.00250.93490.94710.01220.98540.99520.0098
0.93490.94710.01220.98600.99560.0096
h ( x ) 0.70010.03070.09000.02470.63990.76040.12050.04750.14450.0969
0.64240.76300.12060.04330.13780.0946
Table 17. Statistics for 40,000 MCMC iterations of ξ , R ( x ) , and h ( x ) from River Styx data.
Table 17. Statistics for 40,000 MCMC iterations of ξ , R ( x ) , and h ( x ) from River Styx data.
SamplePar.MeanMode Q [ 1 ] Q [ 2 ] Q [ 3 ] SDSk.
S [1] ξ 0.772670.761040.704290.769750.838230.099590.15077
R ( x ) 0.979070.979750.976190.979360.982250.00452−0.35864
h ( x ) 0.206720.199920.175260.203810.235160.044720.36493
S [2] ξ 0.660230.642060.597910.657910.720720.091430.14738
R ( x ) 0.983950.984860.981540.984210.986620.00380−0.39312
h ( x ) 0.158460.149530.132160.155950.182290.037490.39702
S [3] ξ 0.476800.462290.426410.474710.525870.074180.17345
R ( x ) 0.990890.991510.989320.991090.992650.00251−0.49628
h ( x ) 0.090030.083970.072650.088040.105550.024740.49620
Disclaimer/Publisher’s Note: The statements, opinions and data contained in all publications are solely those of the individual author(s) and contributor(s) and not of MDPI and/or the editor(s). MDPI and/or the editor(s) disclaim responsibility for any injury to people or property resulting from any ideas, methods, instructions or products referred to in the content.

Share and Cite

MDPI and ACS Style

Alotaibi, R.; Elshahhat, A. Reliability Inference for ZLindley Models Under Improved Adaptive Progressive Censoring: Applications to Leukemia Trials and Flood Risks. Mathematics 2025, 13, 3499. https://doi.org/10.3390/math13213499

AMA Style

Alotaibi R, Elshahhat A. Reliability Inference for ZLindley Models Under Improved Adaptive Progressive Censoring: Applications to Leukemia Trials and Flood Risks. Mathematics. 2025; 13(21):3499. https://doi.org/10.3390/math13213499

Chicago/Turabian Style

Alotaibi, Refah, and Ahmed Elshahhat. 2025. "Reliability Inference for ZLindley Models Under Improved Adaptive Progressive Censoring: Applications to Leukemia Trials and Flood Risks" Mathematics 13, no. 21: 3499. https://doi.org/10.3390/math13213499

APA Style

Alotaibi, R., & Elshahhat, A. (2025). Reliability Inference for ZLindley Models Under Improved Adaptive Progressive Censoring: Applications to Leukemia Trials and Flood Risks. Mathematics, 13(21), 3499. https://doi.org/10.3390/math13213499

Note that from the first issue of 2016, this journal uses article numbers instead of page numbers. See further details here.

Article Metrics

Back to TopTop