Next Article in Journal
Bifurcation Analysis and Solitons Dynamics of the Fractional Biswas–Arshed Equation via Analytical Method
Previous Article in Journal
Generalized Averaged Gauss Quadrature Rules: A Survey
 
 
Font Type:
Arial Georgia Verdana
Font Size:
Aa Aa Aa
Line Spacing:
Column Width:
Background:
Article

LP-Based Leader-Following Positive Consensus of T-S Fuzzy Multi-Agent Systems

1
Key Laboratory of Data Science and Smart Education, Ministry of Education, Haikou 571158, China
2
School of Mathematics and Statistics, Hainan Normal University, Haikou 571158, China
3
School of Information and Communication Engineering, Hainan University, Haikou 570228, China
*
Author to whom correspondence should be addressed.
Mathematics 2025, 13(19), 3146; https://doi.org/10.3390/math13193146
Submission received: 26 August 2025 / Revised: 19 September 2025 / Accepted: 29 September 2025 / Published: 1 October 2025

Abstract

This paper investigates the leader–follower consensus problem for T-S fuzzy multi-agent systems with positive constraints by designing observer-based control protocols, where the T-S fuzzy model is mainly used to characterize the nonlinearity in the system. First, a stable system is chosen as the leader. Then, a fuzzy observer that satisfies the positivity condition is constructed for follower agents. Meanwhile, an observer-based fuzzy controller design is proposed using a matrix decomposition approach. On this basis, the positivity and asymptotic consensus of the system are achieved by a set of sufficient conditions in the form of linear programming. Subsequently, an unstable system is chosen as the leader. A virtual target is introduced. By means of the co-positive Lyapunov function and linear programming approach, an observer and controller are designed to ensure both positivity and practical consensus of systems. Compared to existing literature, the consideration of positivity constraints and the linear programming-based observation-control scheme expand the application scope of multi-agent systems while reducing the computational burden. Finally, two illustrative examples are provided to verify the effectiveness of the obtained results.

1. Introduction

Over the past few decades, multi-agent systems (MASs) have garnered significant attention due to their extensive applications in various domains such as industrial processes [1], sensor networks [2], the military [3], etc. A system whose states and outputs are always non-negative is called a positive system [4]. A controller design approach was proposed in [5] for continuous-time delay positive systems. Using homogeneous linear matrix inequality (LMI), the consensus of positive MASs (PMASs) was considered in [6] under a hierarchical control protocol. Generally speaking, the study of nonlinear systems is extremely challenging owing to their inherent high complexity [7,8]. T-S fuzzy model is widely recognized as an effective approach to nonlinear problems since it holds rigorous mathematical structure and excellent nonlinear processing capability [9]. It has gained great popularity in the research on nonlinear MASs [10]. In [11], a distributed event-triggering method was presented. There has been some research on T-S fuzzy MASs such as the consensus of MASs [12], the leader-following consensus under spoofing attacks [13], etc. However, there is still much room to study T-S fuzzy PMASs (TS-PMASs). To the best of the authors’ knowledge, there is no suitable consensus framework on TS-PMASs.
An important topic is to achieve consensus among a group of agents with one agent acting as the leader. The leader moves independently of others and is unanimously followed by the rest. Consensus between the leader and the followers is called the leader-following consensus. Leader-following control has extensive applications such as robot tracking control [14], unmanned aerial vehicle (UAV) formation control [15], missile guidance and control [16], etc. Compared with the leaderless consensus, leader-following consensus is generally considered to be more practical [17,18]. In leader-following control, the designed controller not only ensures consensus among the MASs but also guides the states of the following agents to track the trajectory of the leader system. Leader-following consensus of higher-order MASs was considered in [19], where a consensus protocol was designed using local information and the leader-following consensus was addressed for both fixed and switching interaction topologies. In [20], the output consensus of MASs with direct graph was studied based on an event-triggered strategy. The predefined-time consensus tracking problem of second-order MASs was investigated in [21]. In [13], an event-triggering scheme was proposed for MASs and faster leader-following consensus was achieved by adjusting fewer errors. A feasible robust leader-following control strategy was proposed in [22] for positive nonlinear systems with disturbance. For directed dwell time switching networks, the leader-following consensus of a group of positive agents was investigated in [23]. The positive consensus was considered in [24] for a class of MASs with average dwell time switching. However, the consensus of leader-following TS-PMASs is still an open issue, which motivates us to carry out this work.
In practical applications, system state is usually not directly measurable. Hence, an observer that relies on the system output should be proposed. A distributed control scheme was proposed in [25] using adaptive distributed observers to solve the cooperative output regulation problem of MASs. Observer-based asynchronous event-triggered control protocols for multi-agent systems under injection attacks were proposed in [26] to achieve bipartite consensus. The distributed containment control framework resistant to attacks was established for multi-agent systems under denial-of-service attacks [27], without utilizing any global information about the network topology. The observer-based leader-following consensus of discrete-time PMASs over time-varying graphs was proposed in [28]. In [29], the consensus of fractional PMASs was addressed. However, few efforts are devoted to the observers’ design of TS-PMASs. In particular, linear programming (LP) and co-positive Lyapunov functions (CLFs) are regarded as popular approaches in dealing with the issues of positive systems. Therefore, this paper attempts to construct a new observer-based control protocol for leader-following consensus of TS-PMASs by virtue of CLF and LP. Naturally, some issues need to be discussed: How to construct a fuzzy observer for TS-PMASs? How to guarantee the leader-following consensus and positivity of TS-PMASs? And how to design the control protocol and observer gain matrices? These questions further motivate us to carry out this research.
Existing design approaches of observer and control protocol of general systems are not suitable for positive systems. In addition, it is also challenging to study the combination issues of positivity constraints, TS-MASs, leader-following consensus, as well as fuzzy observer and controller. To make up for the previous work, this paper is devoted to the observer-based controller design and leader-following consensus of TS-PMASs. The main contributions lie in the following three aspects:
(i) A novel fuzzy observer is constructed for TS-PMASs. Compared with the observer designs in [26,27], this design not only considers fuzzy models that can handle nonlinearities and uncertainties, but also improves the design flexibility of the observer by using multiple gain matrices. In brief, the designs in [26,27] are a special case of the present design in this paper.
(ii) Unlike the conventional consensus controllers in [23,24,28], this paper designs a set of fuzzy observer-based consensus controllers and introduces a target item for the leader’s control. Furthermore, the controller gain design proposed in this paper introduces an improved matrix decomposition technique and it reduces the computational burden.
(iii) The literature [6,28,29] also solves the consensus problem of PMASs, where the conditions that ensure system consensus and positivity are presented in the form of a linear matrix inequality. In this paper, the derived conditions for positivity and consensus are formulated in LP. This approach is not only more suitable for positive systems, but also has lower conservatism and computational burden.
Additionally, we also provide a comparison between this paper and existing works in Table 1. The comparison highlights the advantages and innovations of this paper.
The rest of this paper is organized as follows: Section 2 provides some preliminaries. Section 3 proposes the main results. Then, two illustrative examples are presented in Section 4. Finally, Section 5 concludes the paper.
  • Notations  R n , R + n , R n × m , N , and N + represent the sets of n-dimensional vectors, n-dimensional non-negative vectors, n × m dimension real matrices, non-negative integers, and positive integers, respectively. The symbols A and ⊗ represent the transpose of A and the Kronecker product, respectively. v 1 is the 1-norm. For a matrix A = [ a i j ] R n , A 0 ( A 0 ) means that a i j > 0 ( a i j 0 ) holds for i , j = 1 , 2 , , n .
  • Graph theory A directed graph is utilized to depict the communication structure of TS-PMASs. A directed graph W = ( M , Θ , O ) . An adjacency matrix O = [ o i j ] R m × m . If agent i can receive information from agent j, then ( i , j ) Θ and o i j = 1 , otherwise o i j = 0 . It is assumed that the directed graphs in this paper are not self-looping, which implies that o i i = 0 . The Laplacian matrix L = [ l i j ] R m × m for this directed graph, where l i i = i = 1 m o i j and l i j = o i j , i j . Denote d i ( i = 1 , , N ) as the connection constant between the leader and the follower i, where d i = 1 if the leader can communicate with the follower i, otherwise d i = 0 .

2. Preliminaries

Assumption 1.
In the context of leader-following control, all following agents are only able to directly obtain the measured output of their immediate neighbors.
Definition 1
([30,31]). If the system is deemed positive, for any non-negative initial condition, all states and outputs remain non-negative.
Lemma 1
([32]). A matrix A ¯ is Metzler if and only if there exists a constant λ such that A ¯ + λ I is a non-negative matrix, denoted as A ¯ + λ I 0 .
Lemma 2
([30,31]). Consider a continuous-time system
v ˙ ( t ) = A ¯ v ( t ) + B u ( t ) , z ( t ) = C v ( t ) ,
the above system is called a positive system, if and only if A ¯ is Metzler, B 0 , and C 0 .
A leader model is defined as follows:
x ˙ 0 ( t ) = A 0 x 0 ( t ) , y 0 ( t ) = C 0 x 0 ( t ) ,
where x 0 R n and y 0 R q are the state and the output; A 0 R n × n and C 0 R q × n are the system matrix and output matrix. It is assumed that A 0 is Metzler and C 0 0 .
By Lemma 2 and the assumption on the system matrices in system (1), it is easy to deduce that the leader system (1) is positive.
Considering follower agents with nonlinear dynamics, the follower model can be given based on interval type-2 (IT2) fuzzy set theory [33] as
Rule r: IF f 1 ( x ( t ) ) is M ˜ 1 r and f 2 ( x ( t ) ) is M ˜ 2 r , ⋯, and f Ψ ( x ( t ) ) is M ˜ Ψ r , THEN
x ˙ i ( t ) = A x i ( t ) + B u i ( t ) , y i ( t ) = C x i ( t ) ,
where x i R n , u i R p , and y i R q are the system state, the input, and the output, respectively. A R n × n , B R n × p , and C R q × n are the system matrices. M ˜ ζ r is an IT2 fuzzy set of rule r corresponding to the function f ζ ( x ( t ) ) , ζ = 1 , 2 , , Ψ , r = 1 , 2 , , ϖ , Ψ and ϖ N + . The firing strength of the rth rule is the following interval sets: W r ( x ( t ) ) = [ w ̲ r ( x ( t ) ) , w ¯ r ( x ( t ) ) ] , where
w ̲ r ( x ( t ) ) = ζ = 1 Ψ μ ̲ M ˜ ζ r ( f ζ ( x ( t ) ) ) 0 , w ¯ r ( x ( t ) ) = ζ = 1 Ψ μ ¯ M ˜ ζ r ( f ζ ( x ( t ) ) ) 0 .
w ̲ r ( x ( t ) ) and w ¯ r ( x ( t ) ) denote the lower and upper grades of membership, respectively. μ ¯ M ˜ ζ r ( f ζ ( x ( t ) ) ) 0 and μ ̲ M ˜ ζ r ( f ζ ( x ( t ) ) ) 0 represent the lower and upper membership functions (LUMFs), respectively. Since μ ¯ M ˜ ζ r ( f ζ ( x ( t ) ) ) μ ̲ M ˜ ζ r ( f ζ ( x ( t ) ) ) , then w ¯ r ( x ( t ) ) w ̲ r ( x ( t ) ) for all r. The IT-2 TS-PMASs is defined as follows:
x ˙ i ( t ) = r = 1 ϖ w ˜ r ( x ( t ) ) ( A r x i ( t ) + B r u i ( t ) ) , y i ( t ) = r = 1 ϖ w ˜ r ( x ( t ) ) C r x i ( t ) ,
where w ˜ r ( x ( t ) ) = α ̲ r ( x ( t ) ) w ̲ r ( x ( t ) ) + α ¯ r ( x ( t ) ) w ¯ r ( x ( t ) ) 0 , r , r = 1 ϖ w ˜ r ( x ( t ) ) = 1 , 0 α ̲ r ( x ( t ) ) 1 , and 0 α ¯ r ( x ( t ) ) 1 are nonlinear functions and exhibit the property of α ̲ r ( x ( t ) ) + α ¯ r ( x ( t ) ) = 1 for all r. It is assumed that A r is Metzler and B r 0 , C r 0 .
By Lemma 2, it can be derived that system (3) is positive based on the assumptions on system matrices.
Definition 2.
System (2) is said to be consensus if the following statements hold:
(i) 
System (2) is positive;
(ii) 
lim t + x i ( t ) x 0 ( t ) 1 = 0 , i N .
Definition 3.
System (2) is said to be the practical consensus if system (2) is positive and fulfills lim t + x i ( t ) x 0 ( t ) 1 < for i N , where > 0 .
Remark 1.
For general MASs [34], only condition (ii) in Definition 2 is required to achieve leader-following consensus. However, due to the positivity, it is necessary to satisfy both (i) and (ii) in Definition 2 when considering the consensus of PMASs. Positive systems are used in some practical applications because these variables represent actual physical quantities that cannot be negative (such as concentration, water level, height, etc.). Therefore, it is necessary to investigate the leader-following consensus of PMASs.
Remark 2.
A definition of leader-following asymptotic consensus for TS-PMASs is presented in Definition 2. This definition has been widely used in leader-following research. For example, the higher-order leader-following consensus has been studied in [20,21]. Different from Definition 2, the tracking error lim t + x i ( t ) x 0 ( t ) 1 in Definition 3 converges to a constant greater than 0. This practical consensus can improve the safety of agents. If all agents only achieve asymptotic consensus, the system is vulnerable to attacks when the attacker can identify an individual path through agents. However, in real-world scenarios, each agent follows a distinct trajectory, making it difficult for an attacker to target all agents, even if the paths of some are compromised. Therefore, the leader-following practical consensus is more robust and practical than the traditional asymptotic consensus approach.

3. Main Results

For the leader-following consensus of TS-PMASs, we consider the following two cases: (i) leader-following asymptotic consensus and (ii) leader-following practical consensus.

3.1. Leader-Following Asymptotic Consensus

The goal of this subsection is to design a new positive observer and consensus controller based on T-S fuzzy models to achieve asymptotically leader–follower consensus. Figure 1 shows the control block diagram for this subsection.
Since some states of agents in the real world are often unmeasurable, and considering the nonlinearity of agents, a fuzzy state observer needs to be designed. To this end, the IT-2 fuzzy state observer for agent i can be formulated as
x ^ ˙ i ( t ) = r = 1 ϖ w ˜ r ( x ^ ( t ) ) ( G r x ^ i ( t ) + B r u i ( t ) + L r ( y ^ i ( t ) y i ( t ) ) ) , y ^ i ( t ) = r = 1 ϖ w ˜ r ( x ^ ( t ) ) C r x ^ i ( t ) ,
where x ^ i R n , y ^ i R g , and u i R p are the state of the observer, the output of the observer, and the input of the observer, respectively. L r and G r are the gain and system matrices to be designed.
Remark 3.
In [29], the consensus control problem of positive fractional-order multi-agent systems was studied. Among them, the conventional Luenberger observer was designed to estimate the unmeasurable state of the agents. In the design of observer (4), the IT2 type T-S fuzzy model is combined to deal with nonlinearity and uncertainty and the observer gain G r is additionally designed to increase the flexibility of the observer design. This makes observer (4) more general than that in [29]. Additionally, in the simulation part of Theorem 1, a comparison of the observer performance under different disturbances and parameter uncertainty conditions is provided. The simulation results also further verify that the fuzzy positive observer proposed in this paper has better reliability and robustness than the existing observer design [29].
For each fuzzy rule, observer-based control protocols should be designed. Consequently, the control protocol for IT-2 fuzzy rules can be defined as follows: Rule s: IF g 1 ( x ^ ( t ) ) is N ˜ 1 s and g 2 ( x ^ ( t ) ) is N ˜ 2 s , ⋯, and g o ( x ^ ( t ) ) is N ˜ o s , THEN
u i ( t ) = K j M i [ o ] i j ( x ^ i ( t ) x ^ j ( t ) ) + P d i ( x 0 ( t ) x ^ i ( t ) ) + F ( y ^ i ( t ) y i ( t ) ,
where N ˜ δ s is an IT-2 fuzzy set of rule s corresponding to the function g δ ( x ^ ( t ) ) , δ = 1 , 2 , , o , s = 1 , 2 , , κ , o , κ N . The firing strength of the sth rule is the following interval sets M s ( x ^ ( t ) ) = [ m ̲ s ( x ^ ( t ) ) , m ¯ s ( x ^ ( t ) ) ] , where
m ̲ s ( x ^ ( t ) ) = δ = 1 o μ ̲ N ˜ δ s ( g δ ( x ^ ( t ) ) ) 0 , m ¯ s ( x ^ ( t ) ) = δ = 1 o μ ¯ N ˜ δ s ( g δ ( x ^ ( t ) ) ) 0 .
m ̲ s ( x ^ ( t ) ) and m ¯ s ( x ^ ( t ) ) denote the lower and upper grades of membership, μ ¯ N ˜ δ s ( g δ ( x ^ ( t ) ) ) 0 and μ ̲ N ˜ δ s ( g δ ( x ^ ( t ) ) ) 0 denote LUMFs, respectively. Since μ ¯ N ˜ δ s ( g δ ( x ^ ( t ) ) ) μ ̲ N ˜ δ s ( g δ ( x ^ ( t ) ) ) , then m ¯ s ( x ^ ( t ) ) m ̲ s ( x ^ ( t ) ) for all s.
Then, the IT-2 T-S fuzzy control protocol is designed as
u i ( t ) = s = 1 κ m ˜ s ( x ^ ( t ) ) ( K s j M i [ o ] i j ( x ^ i ( t ) x ^ j ( t ) ) + d i P s ( x 0 ( t ) x ^ i ( t ) ) + F s ( y ^ i ( t ) y i ( t ) ) ,
where K s , P s , F s are the controller gain matrices to be designed.
m ˜ s ( x ^ ( t ) ) = β ̲ s ( x ^ ( t ) ) m ̲ s ( x ^ ( t ) ) + β ¯ s ( x ^ ( t ) ) m ¯ s ( x ^ ( t ) ) s = 1 κ ( β ̲ s ( x ^ ( t ) ) m ̲ s ( x ^ ( t ) ) + β ¯ s ( x ^ ( t ) ) m ¯ s ( x ^ ( t ) ) ) 0 , s = 1 κ m ˜ s ( x ^ ( t ) ) = 1 .
0 β ̲ s ( x ^ ( t ) ) 1 , and 0 β ¯ s ( x ^ ( t ) ) 1 are nonlinear functions and satisfy the property β ̲ s ( x ^ ( t ) ) + β ¯ s ( x ^ ( t ) ) = 1 for all s. For convenience, let s = 1 κ m ˜ s ( x ^ ( t ) ) = m ˜ s and r = 1 ϖ w ˜ r ( x ^ ( t ) ) = w ˜ r .
Define the errors: e i ( t ) = x 0 ( t ) x ^ i ( t ) and q i ( t ) = x 0 ( t ) x i ( t ) . The corresponding observer-based consensus error and actual consensus error are expressed as
e ˙ i ( t ) = w ˜ r m ˜ s ( A 0 x 0 ( t ) G r x ^ i ( t ) d i B r P s ( x 0 ( t ) x ^ i ( t ) ) B r F s ( y ^ i ( t ) y i ( t ) ) L r ( y ^ i ( t ) y i ( t ) ) j M i [ o ] i j B r K s ( x ^ i ( t ) x ^ j ( t ) ) ) = w ˜ r m ˜ s w ˜ q ( ( A 0 G r ) x 0 ( t ) + ( G r d i B r P s + B r F s C q + L r C q ) e i ( t ) ( B r F s C q + L r C q ) q i ( t ) + j M i [ o ] i j B r K s ( e i ( t ) e j ( t ) ) )
and
q i ˙ ( t ) = w ˜ r m ˜ s ( A 0 x 0 ( t ) A r x i ( t ) d i B r P s ( x 0 ( t ) x ^ i ( t ) ) B r F s ( y ^ i ( t ) y i ( t ) ) j M i [ o ] i j B r K s ( x ^ i ( t ) x ^ j ( t ) ) ) = w ˜ r m ˜ s w ˜ q ( ( A 0 A r ) x 0 ( t ) + ( A r B r F s C q ) q i ( t ) + j M i [ o ] i j B r K s ( e i ( t ) e j ( t ) ) + ( B r F s C q d i B r P s ) e i ( t ) ) .
Denote X 0 ( t ) = ( x 0 ( t ) , , x 0 ( t ) ) , q ( t ) = ( q 1 ( t ) , , q m ( t ) ) , e ( t ) = ( e 1 ( t ) , , e m ( t ) ) . By (1), (6), and (7), it follows that
X ˙ 0 ( t ) = ( I m A 0 ) X 0 ( t ) ,
e ˙ ( t ) = w ˜ r m ˜ s w ˜ q ( ( I m ( G r + B r F s C q + L r C q ) D B r P s + L B r K s ) e ( t ) I m ( B r F s C q + L r C q ) q ( t ) + I m ( A 0 G r ) X 0 ( t ) ) ,
and
q ˙ ( t ) = w ˜ r m ˜ s w ˜ q ( ( I m B r F s C q D B r P s + L B r K s ) e ( t ) + I m ( A 0 A r ) X 0 ( t ) + I m ( A r B r F s C q ) q ( t ) ) .
Combining (8)–(10), the original closed-loop system is written as
F ˙ ( t ) = w ˜ r m ˜ s w ˜ q A r s q F ( t ) ,
where A r s q = A r s q B r s q C r D r s q E r s q F r 0 0 G and F ( t ) = e ( t ) q ( t ) X 0 ( t ) with
A r s q = I m ( G r + B r F s C q + L r C q ) + L B r K s D B r P s , B r s q = I m ( B r F s C q + L r C q ) , C r = I m ( A 0 G r ) ,
D r s q = L B r K s + I m B r F s C q D B r P s , G = I m A 0 , E r s q = I m ( A r B r F s C q ) , F r = I m ( A 0 A r ) ,
and their diagonal and non-diagonal elements being:
A r s q ( i i ) = G r d i B r P s + B r F s C q + L r C q + j M i [ o ] i j B r K s , A r s ( i j ) = [ o ] i j B r K s , B r s q ( i i ) = B r F s C q L r C q , B r s q ( i j ) = 0 , C r ( i i ) = A 0 G r , C r ( i j ) = 0 , D r s q ( i i ) = B r F s C q d i B r P s + j M i [ o ] i j B r K s , D r s ( i j ) = [ o ] i j B r K s , E r s q ( i i ) = A r B r F s C q , E r s q ( i j ) = 0 , F r ( i i ) = A 0 A r , F r ( i j ) = 0 , G ( i i ) = A 0 , G ( i j ) = 0 .
Theorem 1.
Under given constants α > 0 , 0 < β 1 < β 2 , and 0 < γ 1 < γ 2 , if there exist constants δ > 0 , λ > 0 , R 3 m n vector v 0 , R n vectors z p s ( ι ) 0 , z p s 0 , z ¯ k s 0 , z ̲ k s 0 , z k s ( ι ) 0 , and R q vectors z q r ( i ) 0 , z l r ( i ) 0 , z f s ( ι ) 0 , z f s 0 such that
i = 1 n 1 n ( i ) z g r ( i ) δ I n β 2 d max B r ι = 1 p 1 p ( ι ) z p s ( ι ) + β 2 B r i = 1 p 1 p ( i ) z f s ( i ) C q + β 2 i = 1 n 1 n ( i ) z l r ( i ) C q + β 2 l max B r ι = 1 p 1 p ( ι ) z k s ( ι ) + λ I 0 ,
β 2 B r i = 1 p 1 p ( i ) z f s ( i ) C q + i = 1 n 1 n ( i ) z l r ( i ) C q 0 ,
A r B r i = 1 p 1 p ( i ) z f s ( i ) C q + λ I 0 ,
B r i = 1 p 1 p ( i ) z f s ( i ) C q d max B r ι = 1 p 1 p ( ι ) z p s ( ι ) + l max B r ι = 1 p 1 p ( ι ) z k s ( ι ) 0 ,
i = 1 n z g r ( i ) α g 1 + C q i = 1 n z l r ( i ) + γ 2 C q z f s d max γ 2 z p s + ( γ 2 l max γ 1 ρ min ) z k s 0 ,
A r g 2 C q i = 1 n z l r ( i ) γ 2 C q z f s 0 ,
A 0 ( g 1 + g 2 + g 3 ) i = 1 n z g r ( i ) + α g 1 A r g 2 0 ,
γ 1 < 1 p B r ( g 1 + g 2 ) < γ 2 , α i = 1 n 1 n ( i ) g 1 δ , β 1 < 1 n ( i ) g 1 < β 2 ,
z p s ( ı ) z p s , z f s ( ι ) z f s , z ̲ k s z k s ( ι ) z ¯ k s , ι = 1 , 2 , , p , i = 1 , 2 , , n , A 0 G r ,
hold for r { 1 , 2 , , ϖ } , s { 1 , 2 , , κ } , and q { 1 , 2 , , ϖ } , the observer (4) and the system (11) are positive, and the leader-following consensus of the system (11) is reached under the observer and controller with gain matrices
K s = ι = 1 p 1 p ( ι ) z k s ( ι ) , P s = ι = 1 p 1 p ( ι ) z p s ( ι ) , F s = ι = 1 p 1 p ( ι ) z f s ( ι ) , L r = i = 1 n 1 n ( i ) z l r ( i ) 1 n ( i ) g 1 , G r = i = 1 n 1 n ( i ) z g r ( i ) δ I n 1 n ( i ) g 1 ,
where the initial conditions satisfy e i ( 0 ) 0 , A 0 A r , and x i ( 0 ) 0 .
Proof. 
First, we prove the positivity of the closed-loop system (11). By (12h) and (13), we have
i = 1 n 1 n ( i ) z l r ( i ) β 1 i = 1 n 1 n ( i ) z l r ( i ) 1 n i g 1 i = 1 n 1 n ( i ) z l r ( i ) β 2 , i = 1 n 1 n ( i ) z q r ( i ) δ I n β 2 i = 1 n 1 n ( i ) z q r ( i ) δ I n 1 n i g 1 i = 1 n 1 n ( i ) z q r ( i ) δ I n β 1 .
Using (12a), it derives that
w ˜ r m ˜ s w ˜ q ( i = 1 n 1 n ( i ) z q r ( i ) δ I n β 2 d max B r ι = 1 p 1 p ( ι ) z p s ( ι ) + B r i = 1 p 1 p ( i ) z f s ( i ) C q + i = 1 n 1 n ( i ) z l r ( i ) β 1 C q + l max B r ι = 1 p 1 p ( ι ) z k s ( ι ) + λ I ) 0 .
Furthermore, it can be obtained that
w ˜ r m ˜ s w ˜ q ( G r d i B r P s + B r F s C q + L r C q + j M i [ o ] i j B r K s ) + λ I 0 ,
which means that w ˜ r m ˜ s w ˜ q ( G r d i B r P s + B r F s C q + L r C q + j M i [ o ] i j B r K s ) is Metzler. By (12b), it is clear that
w ˜ r m ˜ s w ˜ q ( B r i = 1 p 1 p ( i ) z f s ( i ) C q i = 1 n 1 n ( i ) z l r ( i ) β 1 C q ) 0 .
Then, w ˜ r m ˜ s w ˜ q ( B r F s C q L r C q ) 0 . From (12c), it deduces that
w ˜ r m ˜ s w ˜ q ( A r B r i = 1 p 1 p ( i ) z f s ( i ) C q + λ I ) 0 .
Thus, w ˜ r m ˜ s w ˜ q ( A r B r F s C q ) + λ I 0 . Using Lemma 1 gives that w ˜ r m ˜ s w ˜ q ( A r B r F s C q ) is Metzler. From (12d),
w ˜ r m ˜ s w ˜ q ( B r i = 1 p 1 p ( i ) z f s ( i ) C q d max B r ι = 1 p 1 p ( ι ) z p s ( ι ) + l max B r ι = 1 p 1 p ( ι ) z k s ( ι ) ) 0 ,
which means that w ˜ r m ˜ s w ˜ q ( B r F s C q d max B r P s + l max B r K s ) 0 , i.e., D r s ( i i ) 0 . Together with z k s ( ι ) 0 gives A r s ( i j ) = D r s ( i j ) = [ o ] i j B r K s 0 . Then, the matrices A r s q ( i i ) , E r s q ( i i ) , and G r s q ( i i ) are Metzler and A r s q ( i j ) 0 , B r s q ( i i ) 0 , C r ( i j ) 0 , D r s q ( i i ) 0 , D r s ( i j ) 0 , F r ( i j ) 0 . Therefore, the closed-loop system (11) is positive by Lemma 2.
Next, we discuss the consensus of system (11). Construct a CLF:
V ( t ) = F ( t ) v ,
where
v = ( v 1 , v 2 , v 3 ) , v 1 = ( g 1 , , g 1 m ) , v 2 = ( g 2 , , g 2 m ) , v 3 = ( g 3 , , g 3 m ) .
Then, the derivative of the CLF can be written as
V ˙ ( t ) = e ( t ) q ( t ) X 0 ( t ) A r s q D r s q 0 B r s q E r s q 0 C r F r G v 1 v 2 v 3 = e ( t ) q ( t ) X 0 ( t ) Θ 1 Θ 2 Θ 3 = e ( t ) Θ 1 + q ( t ) Θ 2 + X 0 ( t ) Θ 3 ,
where Θ 1 = A r s q v 1 + D r s q v 2 , Θ 2 = B r s q v 1 + E r s q v 2 , and Θ 3 = C r v 1 + F r v 2 + G v 3 . Then,
Θ 1 = ( Ξ r s q ( 1 ) , Ξ r s q ( 2 ) , , Ξ r s q ( m ) ) , Θ 2 = ( Δ r s q ( 1 ) , Δ r s q ( 2 ) , , Δ r s q ( m ) ) , Θ 3 = ( r 1 , r 2 , , r m )
with
Ξ r s q ( i ) = ( G r + C q L r ) g 1 + ( C q F s B r d i P s B r + l i K s B r ρ i K s B r ) ( g 1 + g 2 ) , Δ r s q ( i ) = A r g 2 C q L r g 1 C q F s B r ( g 1 + g 2 ) , l i = j M i [ o ] i j , ρ i = j M i [ o ] j i , r ( i ) = A 0 ( g 1 + g 2 + g 3 ) G r g 1 A r g 2 , i M .
Together with (12h), (12i), and (13), it follows that
G r g 1 = ( i = 1 n z q r ( i ) 1 n ( i ) δ I n 1 n ( i ) g 1 ) g 1 = i = 1 n z q r ( i ) i = 1 n δ 1 n ( i ) g 1 g 1 i = 1 n z q r ( i ) α g 1 , C q F s B r ( g 1 + g 2 ) = γ 2 C q z f s , d i P s B r ( g 1 + g 2 ) d max γ 2 z p s , C q L r g 1 = C q i = 1 n z l r ( i ) , l i K s B r ( g 1 + g 2 ) l max γ 2 z k s , ρ i K s B r ( g 1 + g 2 ) ρ min γ 1 z k s .
By (12e), (13), and (16), it holds that
Ξ r s q ( i ) = ( G r + C q L r ) g 1 + ( C q F s B r d i P s B r + j M i [ o ] i j K s B r j M i [ o ] j i K s B r ) ( g 1 + g 2 ) 0 ,
which means that Θ 1 = A r s q v 1 + D r s q v 2 0 . Combining (12f), (13), and (16) yields that
Δ r s q ( i ) = A r g 2 C q L r g 1 C q F s B r ( g 1 + g 2 ) 0 .
Thus, we obtain Θ 2 = B r s q v 1 + E r s q v 2 0 . Using (12g), (13), and (16), it follows that
r ( i ) = A 0 ( g 1 + g 2 + g 3 ) G r g 1 A r g 2 0 .
Therefore, Θ 3 = C r v 1 + F r v 2 + G v 3 0 . In view of the above analysis, it is straightforward to deduce that V ˙ ( t ) < 0 . Finally, the consensus of system (11) is reached. □
Remark 4.
In [22], the tracking control with external disturbance was investigated for T-S fuzzy positive systems in terms of LMI. This paper adopts LP to solve the consensus condition. This is because the existing literature [4,30] has indicated that CLF and LP are more effective than LMI when addressing issues related to positive systems. Inspired by [4], the gain matrix design for the observer and controller is optimized in this paper. On the one hand, this method avoids scaling the gain matrix, thereby reducing the conservativeness of the system. On the other hand, a more efficient control strategy is designed to improve overall performance. In Theorem 1, the expression of the optimization gain matrix is as follows: L r = i = 1 n 1 n ( i ) z l r ( i ) 1 n ( i ) g 1 ; compared with the expression of the previous gain matrix F s = ι = 1 p 1 p ( ι ) z f s ( ι ) , the latter requires an additional condition: z f s ( ι ) z f s .
Remark 5.
It is worth noting that due to the positivity condition, system (11) needs to satisfy A 0 A r . In fact, the direction of the inequality can be arbitrary. It depends on the definition of the consensus error q i ( t ) . In Theorem 2, q i ( t ) = x i ( t ) x 0 ( t ) . At this time, in order to ensure the positivity of the system, system (38) should satisfy A r A 0 . Moreover, although the given conditions A 0 A r and A r A 0 enable leader-following consensus for TS-PMASs, there are still certain limitations compared with general multi-agent systems. This is also a point that we need to continue to improve in future research.
Note that the leader’s dynamic in (1) is a positive system and does not consider control inputs. Further, Corollary 1 investigates the leader–follower consensus control problem of general multi-agent systems, where the leader possesses control inputs. The general system here means that the matrices A 0 and B 0 do not need to meet the conditions similar to the positive system. A leader model is defined as follows:
x ˙ 0 ( t ) = A 0 x 0 ( t ) + B 0 u 0 ( t ) ,
where x 0 R n and u 0 R p are the state and the input, respectively. A 0 R n × n and B 0 R n × p are the state and input matrices with matching dimensions. Then, the control protocol is defined as
u 0 ( t ) = Q 0 x 0 ( t ) ,
where Q 0 the controller gain matrix to be determined later. Using the same steps as (6)–(10) gives
F ˙ ( t ) = A F ( t ) ,
where A r s q = A r s q B r s q C r D r s q E r s q F r 0 0 G and F ( t ) = e ( t ) q ( t ) X 0 ( t ) with
C r = I m ( A 0 + B 0 Q 0 G r ) , F r = I m ( A 0 + B 0 Q 0 A r ) , G = I m ( A 0 + B 0 Q 0 ) ,
and their diagonal and non-diagonal elements being
A r ( i i ) = A 0 + B 0 Q 0 G r , F r ( i i ) = A 0 + B 0 Q 0 A r , G ( i i ) = A 0 + B 0 Q 0 , C r ( i j ) = 0 , F r ( i j ) = 0 , G ( i j ) = 0 .
Corollary 1.
Under given constants α > 0 , 0 < β 1 < β 2 , 0 < γ 1 < γ 2 , and 0 < ϵ 1 < ϵ 2 , if there exist constants δ > 0 , λ > 0 , R 3 m n vector v 0 , R n vectors z p s ( ι ) , z p s , z k s ( ι ) , z k s , z q 0 ( ι ) , and R q vectors z q r ( i ) , z l r ( i ) , z f s ( ι ) , z f s such that conditions (12a)–(12i), (13), and
ϵ 2 A 0 + B 0 ι = 1 p ( 1 p ( ι ) z q 0 ( ι ) ) + λ I 0 ,
ϵ 2 β 2 A 0 ϵ 1 i = 1 n ( 1 n ( i ) z g r ( i ) δ I n ) + β 2 B 0 ι = 1 p ( 1 p ( ι ) z q 0 ( ι ) ) 0 ,
ϵ 2 A 0 ϵ 1 A r + B 0 ι = 1 p ( 1 p ( ι ) z q 0 ( ι ) ) 0 ,
A 0 ( g 1 + g 2 + g 3 ) + ι = 1 p z q 0 ( ι ) i = 1 n z g r ( i ) + α g 1 A r g 2 0 ,
B r ι = 1 p 1 p ( ι ) z k s ( ι ) 0 ,
i = 1 n 1 p ( i ) z l r ( i ) C q 0 ,
B r ι = 1 p 1 p ( ι ) z f s ( ι ) C q 0 ,
B r ι = 1 p 1 p ( ι ) z p s ( ι ) 0 ,
B 0 ι = 1 p 1 p ( ι ) z q 0 ( ι ) 0 ,
ϵ 1 < 1 p ( ι ) B 0 ( g 1 + g 2 + g 3 ) < ϵ 2
hold for r { 1 , 2 , , ϖ } , s { 1 , 2 , , κ } , and q { 1 , 2 , , ϖ } , then the observer (4) and the system (11) are positive and the leader-following consensus of the system (11) is reached under the observer and controller with gain matrices
Q 0 = ι = 1 p 1 p ( ι ) z q 0 ( ι ) 1 p ( ι ) B 0 ( g 1 + g 2 + g 3 ) ,
where the initial conditions satisfy e i ( 0 ) 0 , x i ( 0 ) 0 , and ι = 1 , 2 , , p , i = 1 , 2 , , n .
Proof. 
From (12a)–(12d) and (23e)–(23i), it is easy to obtain that A r s q and E r s q are Metzler, B r s q 0 and D r s q 0 . From (23a) and (23i), it holds that A 0 + B 0 Q 0 is Metzler, which means that G is Metzler. By (23b) and (23c), it yields that w ˜ r ( x ^ ( t ) ) ( A 0 + B 0 Q 0 A r ) 0 and w ˜ r ( x ^ ( t ) ) ( A 0 + B 0 Q 0 G r ) 0 , which gives that C r 0 and F r 0 . Therefore, the error system (22) is positive by Lemma 2.
Construct a CLF:
V ( t ) = F ( t ) v ,
where v = ( v 1 , v 2 , v 3 ) , v 1 = ( g 1 , , g 1 m ) , v 2 = ( g 2 , , g 2 m ) , and v 3 = ( g 3 , , g 3 m ) . Using the same steps as (15) and (16), we derive that Θ 3 = ( r 1 , r 2 , , r m ) , where
r ( i ) = A 0 ( g 1 + g 2 + g 3 ) + Q 0 B 0 ( g 1 + g 2 + g 3 ) G r g 1 A r g 2 , i M .
Using the same steps as (17)–(19) and (23d), it yields that ( A 0 + B 0 Q 0 A r ) ( g 1 + g 2 ) + ( A 0 + B 0 Q 0 ) g 3 0 , which gives that
Θ 3 = C r v 1 + F r v 2 + G v 3 0 .
Based on (17), (18), and (26), we can obtain V ˙ ( t ) < 0 . Then, the consensus of system (22) is achieved. □
Remark 6.
Different from the literature [35], a controllable leader model (20) is introduced. Meanwhile, the results presented in Theorem 1 are extended for general systems. Actually, a controllable leader system has greater autonomy and enhanced adaptability to changing operating conditions and environments. On the other hand, a system without a controller lacks the ability to actively adapt and optimize. In addition, the matrix A 0 is not required to be stable in Corollary 1, which increases the applicability of the leader system.

3.2. Practical Consensus

In this subsection, the control input of the leader is considered. Similarly, Figure 2 provides the control block diagram under the practical consensus framework to illustrate the design ideas of this subsection.
The dynamic of the leader is described as
x ˙ 0 ( t ) = A 0 x 0 ( t ) + B 0 u 0 ( t ) , y 0 ( t ) = C 0 x 0 ( t ) ,
where x 0 R n , y 0 R q , and u 0 R p are the state of the leader system, the output of the leader system, and the input of the leader system, respectively. A 0 R n × n , B 0 R n × p , and C 0 R q × n are the system matrices. It is assumed that A 0 is Metzler, B 0 0 , and C 0 0 .
Similar to Section 3.1, the IT-2 fuzzy state observer of agent i is designed as
x ^ ˙ i ( t ) = w ˜ r ( A r x ^ i ( t ) + B r u i ( t ) + L r ( y ^ i ( t ) y i ( t ) ) ) , y ^ i ( t ) = w ˜ r C r x ^ i ( t ) ,
where x ^ i R n and y ^ i R q are the state and output of the observer, respectively. L r is the observer gain matrix to be determined.
Then, the IT-2 T-S fuzzy control protocol and the controller of the leader can be designed as
u 0 ( t ) = K 0 x 0 ( t ) + L 0 x 0 * , u i ( t ) = m ˜ s ( K s j M i [ o ] i j ( x ^ i ( t ) x ^ j ( t ) ) + d i P s ( x ^ i ( t ) x 0 ( t ) ) + F s ( y ^ i ( t ) y i ( t ) ) + Q s x 0 * ) ,
where x 0 * is the target vector, K 0 , L 0 , K s , P s , F s , and Q s are the controller gain matrices to be designed.
Define three errors: e i ( t ) = x ^ i ( t ) x i ( t ) , q i ( t ) = x i ( t ) x 0 ( t ) , and g 0 ( t ) = x 0 ( t ) x 0 * . Then, the observer error, tracking error, and target error are expressed as
e ˙ i ( t ) = w ˜ r w ˜ q ( A r + L r C q ) e i ( t ) ,
q ˙ i ( t ) = w ˜ r m ˜ s w ˜ q ( ( A r A 0 B 0 K 0 ) x i ( t ) + B r K s j M i [ o ] i j ( x ^ i ( t ) x ^ j ( t ) ) + d i B r P s ( e i ( t ) + q i ( t ) ) + B r F s C q e i ( t ) + ( A 0 + B 0 K 0 ) q i ( t ) + ( B r Q s B 0 L 0 ) x 0 * ) ,
and
g ˙ 0 ( t ) = ( A 0 + B 0 K 0 ) ( x 0 ( t ) x 0 * ) + ( A 0 + B 0 K 0 + B 0 L 0 ) x 0 * .
By (27) and (29), it holds that
x ˙ i ( t ) = w ˜ r m ˜ s w ˜ q ( A r x i ( t ) + B r F s C q e i ( t ) + B r K s j M i [ o ] i j ( x ^ i ( t ) x ^ j ( t ) ) + d i B r P s ( e i ( t ) + q i ( t ) ) + B r Q s x 0 * ) .
Define
e ( t ) = ( e 1 ( t ) , , e m ( t ) ) , G 0 ( t ) = ( g 0 ( t ) , , g 0 ( t ) ) , q ( t ) = ( q 1 ( t ) , , q m ( t ) ) , x ( t ) = ( x 1 ( t ) , , x m ( t ) ) , X 0 * = ( x 0 * , , x 0 * ) .
By (30)–(33), we can derive that
e ˙ ( t ) = w ˜ r w ˜ q ( I m ( A r + L r C q ) e ( t ) ) ,
q ˙ ( t ) = w ˜ r m ˜ s w ˜ q ( ( I m ( A r A 0 B 0 K 0 ) + L B r K s ) x ( t ) + ( L B r K s + D B r P s + I m B r F s C q ) e ( t ) + ( I m ( A 0 + B 0 K 0 ) + D B r P s ) q ( t ) + I m ( B r Q s B 0 L 0 ) X 0 * ) ,
G ˙ 0 ( t ) = I m ( A 0 + B 0 K 0 ) G 0 ( t ) + I m ( A 0 + B 0 K 0 + B 0 L 0 ) ,
and
x ˙ ( t ) = w ˜ r m ˜ s w ˜ q ( ( I m A r + L B r K s ) x ( t ) + D B r P s q ( t ) + ( L B r K s + D B r P s + I m B r F s C q ) e ( t ) + I m B r Q s X 0 * ) .
By (34)–(37), it follows that
F ˙ ( t ) = w ˜ r m ˜ s w ˜ q A r s q F ( t ) + w ˜ r m ˜ s Ω r s ( t ) X 0 * ,
where A r s q = A 0 0 0 0 B r s C r s q D r s 0 0 E r q 0 0 F r s G r s q H r s , F ( t ) = ( G 0 ( t ) q ( t ) e ( t ) x ( t ) ) , and Ω r s ( t ) = ( Ω 1 ( t ) Ω r s 2 ( t ) 0 Ω r s 4 ( t ) ) with
A = I m ( A 0 + B 0 K 0 ) , B r s = I m ( A 0 + B 0 K 0 ) + D B r P s , C r s q = L B r K s + D B r P s + I m B r F s C q , E r q = I m ( A r + L r C q ) , D r s = I m ( A r A 0 B 0 K 0 ) + L B r K s , F r s = D B r P s , G r s q = L B r K s + D B r P s + I m B r F s C q , H r s = I m A r + L B r K s ,
and their components, including diagonal and non-diagonal elements, being
Ω 1 ( t ) = I m ( A 0 + B 0 K 0 + B 0 L 0 ) , Ω r s 2 ( t ) = I m ( B r Q s B 0 L 0 ) , Ω r s 4 ( t ) = I m B r Q s , A ( i i ) = A 0 + B 0 K 0 , A ( i j ) = 0 , B r s ( i i ) = A 0 + B 0 K 0 + d i B r P s , B r s ( i j ) = 0 , C r s q ( i j ) = [ o ] i j B r K s , C r s q ( i i ) = B r F s C q + j M i [ o ] i j B r K s + d i B r P s , D r s ( i i ) = A r A 0 B 0 K 0 + j M i [ o ] i j B r K s , D r s ( i j ) = [ o ] i j B r K s , E r q ( i i ) = A r + L r C q , E r q ( i j ) = 0 , F r s ( i i ) = d i B r P s , F r s ( i j ) = 0 , G r s q ( i i ) = B r F s C q + j M i [ o ] i j B r K s + d i B r P s , G r s q ( i j ) = [ o ] i j B r K s , H r s ( i j ) = [ o ] i j B r K s , H r s ( i i ) = A r + j M i [ o ] i j B r K s .
Theorem 2.
Under given constants μ 1 > 0 , μ 2 > 0 , 0 < α ̲ 1 < α ¯ 1 , α 2 > 0 , α 3 > 0 , and α 4 > 0 , if there exist constant λ > 0 , R 4 m n vector v 0 , R n vectors z p s ( ι ) 0 , z p s 0 , z ¯ k s 0 , z ̲ k s 0 , z k s ( ι ) 0 , z k 0 ( ι ) 0 , z k 0 0 , z l 0 ( ι ) 0 , z l 0 0 , z q s ( ι ) 0 , z q s 0 , R q vectors z l r ( i ) 0 , z l r 0 , z f s ( ι ) 0 , z f s 0 such that
A 0 + B 0 ι = 1 p 1 p ( ι ) z k 0 ( ι ) + λ I 0 ,
A r + l max B r ι = 1 p 1 p ( ι ) z k s ( ι ) + λ I 0 ,
B r ι = 1 p 1 p ( ι ) z f s ( ι ) C q + l max B r ι = 1 p 1 p ( ι ) z k s ( ι ) + d max B r ι = 1 p 1 p ( ι ) z p s ( ι ) 0 ,
A r A 0 B 0 ι = 1 p 1 p ( ι ) z k 0 ( ι ) + l max B r ι = 1 p 1 p ( ι ) z k s ( ι ) 0 ,
1 n g 3 A r + i = 1 n 1 n ( i ) z l r ( i ) C q + λ I 0 ,
A 0 x 0 * + B 0 ι = 1 p 1 p ( ι ) z k 0 ( ι ) x 0 * + B 0 ι = 1 p 1 p ( ι ) z l 0 ( ι ) x 0 * 0 ,
B r ι = 1 p 1 p ( ι ) z q s ( ι ) x 0 * B 0 ι = 1 p 1 p ( ι ) z l 0 ( ι ) x 0 * 0 ,
A 0 g 1 + α 3 z k 0 + μ 1 g 1 0 ,
A 0 g 2 + α 4 z k 0 + d max α ¯ 1 z p s + μ 1 g 2 0 ,
α ¯ 1 C q z f s + l max α ¯ 1 z ¯ k s ρ min α ̲ 1 z ̲ k s + d max α ¯ 1 z p s + A r g 3 + C q z l r + μ 1 g 3 0 ,
A r ( g 2 + g 4 ) A 0 g 2 α 4 z k 0 + l max α ¯ 1 z ¯ k s ρ min α ̲ 1 z ̲ k s + μ 1 g 4 0 ,
A 0 g 1 + α 3 z k 0 + α 2 z l 0 + α ¯ 1 z q s μ 2 g 4 0 ,
α ̲ 1 < 1 p B r ( g 2 + g 4 ) < α ¯ 1 , 1 p B 0 ( g 1 g 2 ) < α 2 , 1 p B 0 g 1 < α 3 , 1 p B 0 g 2 < α 4 , g 1 g 2 > 0 ,
z p s ( ı ) z p s , z f s ( ι ) z f s , z q s ( ι ) z q s , z ̲ k s z k s ( ι ) z ¯ k s , z k 0 ( ι ) z k 0 , z l 0 ( ι ) z l 0 , z l r ( i ) z l r , ι = 1 , 2 , , p , i = 1 , 2 , , n ,
hold for r { 1 , 2 , , ϖ } , s { 1 , 2 , , κ } , and q { 1 , 2 , , ϖ } , the observer (28) and the system (38) are positive, and the leader-following practical consensus of the system (38) is reached under the state observer and controller with gain matrices
K s = ι = 1 p 1 p ( ι ) z k s ( ι ) , K 0 = ι = 1 p 1 p ( ι ) z k 0 ( ι ) , P s = ι = 1 p 1 p ( ι ) z p s ( ι ) , F s = ι = 1 p 1 p ( ι ) z f s ( ι ) , Q s = ι = 1 p 1 p ( ι ) z q s ( ι ) , L r = i = 1 n 1 n ( i ) z l r ( i ) 1 n g 3 , L 0 = i = 1 p 1 p ( i ) z l 0 ( i ) .
where the initial conditions satisfy e i ( 0 ) 0 , q i ( 0 ) 0 , and g 0 ( 0 ) 0 .
Proof. 
First, we prove the positivity of the closed-loop system (38). Based on (39a), it follows that A 0 + B 0 i = 1 p 1 p ( i ) z k 0 ( i ) + λ I 0 . Then, A 0 + B 0 K 0 + λ I 0 . By Lemma 1, it can be obtained that A 0 + B 0 K 0 is Metzler. Using (39b), it derives that
w ˜ r m ˜ s ( A r + l max B r ι = 1 p 1 p ( ι ) z k s ( ι ) + λ I ) 0 .
Thus, it can be derived that the inequality w ˜ r m ˜ s ( A r + j M i [ o ] i j B r K s ) + λ I 0 holds, which means that w ˜ r m ˜ s ( A r + j M i [ o ] i j B r K s ) is a Metzler matrix. By (39c), it yields that
w ˜ r m ˜ s w ˜ q ( B r i = 1 p 1 p ( i ) z f s ( i ) C q + l max B r ι = 1 p 1 p ( ι ) z k s ( ι ) + d max B r ι = 1 p 1 p ( ι ) z p s ( ι ) ) 0 .
Furthermore, we have w ˜ r m ˜ s w ˜ q ( B r F s C q + j M i [ o ] i j B r K s + d i B r P s ) 0 . From (39d), it can be readily deduced that
w ˜ r m ˜ s ( A r A 0 B 0 K 0 + j M i [ o ] i j B r K s ) 0 ,
which means that D r s i i 0 . By (39e), it is easily obtained that w ˜ r w ˜ q ( A r + L r C q + λ I ) 0 , which means that w ˜ r w ˜ q ( A r + L r C q ) is Metlzer. Using (39f) and (39g), it derives that Ω 1 ( t ) 0 and Ω r s 2 ( t ) 0 . Combining with condition B r 0 , z k s ( ι ) 0 , and z q s ( ι ) 0 , we can obtain C r s i j = D r s i j = [ o ] i j B r K s 0 and Ω r s 4 ( t ) = I m B r Q s 0 . From the above analysis, the matrices A , B r s , E r q , and H r s are Metzler and A r s q 0 , D r s 0 , F r s 0 , G r s q 0 , Ω r s ( t ) 0 . Therefore, the closed-loop system (38) is positive by Lemma 2.
Next, consider the consensus of system (38). Consider a CLF:
V ( t ) = F ( t ) v ,
with
v = ( v 1 , v 2 , v 3 , v 4 ) , v 1 = ( g 1 , , g 1 m ) , v 2 = ( g 2 , , g 2 m ) ,
v 3 = ( g 3 , , g 3 m ) , v 4 = ( g 4 , , g 4 m ) .
Then, the derivative of CLF along F ( t ) is
V ˙ ( t ) = F ( t ) A r s q v + Ω r s ( t ) v = G 0 ( t ) q ( t ) e ( t ) x ( t ) A r s q v 1 v 2 v 3 v 4 + X 0 * Ω 1 ( t ) Ω r s 2 ( t ) 0 Ω r s 4 ( t ) v 1 v 2 v 3 v 4 = G 0 A v 1 + q ( t ) ( B r s v 2 + F r s v 4 ) + e ( t ) ( C r s q v 2 + E r q v 3 + G r s q v 4 ) + x ( t ) ( D r s v 2 + H r s v 4 ) + X 0 * ( Ω 1 ( t ) v 1 + Ω r s 2 ( t ) v 2 + Ω r s 4 ( t ) v 4 ) .
Then, one has
( Γ ( 1 ) , , Γ ( m ) ) = ( A + μ 1 I m ) v 1 , ( Υ ( 1 ) , , Υ ( m ) ) = B r s v 2 + F r s v 4 + μ 1 I m v 2 ,
( π ( 1 ) , , π ( m ) ) = D r s v 2 + H r s v 4 + μ 1 I m v 4 , ( χ ( 1 ) , , χ ( m ) ) = C r s q v 2 + E r q v 3 + G r s q v 4 + μ 1 I m v 3 , ( Λ ( 1 ) , , Λ ( m ) ) = Ω 1 ( t ) v 1 + Ω r s 2 ( t ) v 2 + Ω r s 4 ( t ) v 4 μ 2 I m v 4 ,
where
Γ ( i ) = A 0 g 1 + K 0 B 0 g 1 + μ 1 g 1 , Υ ( i ) = A 0 g 2 + K 0 B 0 g 2 + d 1 P s B r ( g 2 + g 4 ) + μ 1 g 2 , π ( i ) = A r ( g 2 + g 4 ) A 0 g 2 K 0 B 0 g 2 + l i K s B r ( g 2 + g 4 ) ρ i K s B r ( g 2 + g 4 ) + μ 1 g 4 , χ ( i ) = C q F s B r ( g 2 + g 4 ) + l i K s B r ( g 2 + g 4 ) ρ i K s B r ( g 2 + g 4 ) + d i P s B r ( g 2 + g 4 ) + A r g 3 + C q L r g 3 + μ 1 g 3 , Λ ( i ) = A 0 g 1 + K 0 B 0 g 1 + L 0 B 0 ( g 1 g 2 ) + Q s B r ( g 2 + g 4 ) μ 2 g 4 , i M
with l i = j M i [ o ] i j and ρ i = j M i [ o ] j i . By (39m), (39n), and (40), one can obtain
K 0 B 0 g 1 z k 0 1 p B 0 g 1 α 3 z k 0 , K 0 B 0 g 2 z k 0 1 p B 0 g 2 α 4 z k 0 , l i K s B r ( g 2 + g 4 ) l max α ¯ 1 z ¯ k s , d i P s B r ( g 2 + g 4 ) d max α ¯ 1 z p s , Q s B r ( g 2 + g 4 ) α ¯ 1 z q s , L 0 B 0 ( g 1 g 2 ) α 2 z l 0 , C q F s B r ( g 2 + g 4 ) α ¯ 1 C q z f s , C q L r g 3 = C q z l r , ρ i K s B r ( g 2 + g 4 ) ρ min α ̲ 1 z ̲ k s .
By (39h) and (43), it holds that A 0 g 1 + K 0 B 0 g 1 + μ 1 g 1 0 , which means that ( A 11 + μ 1 I m ) v 1 0 . By (39i) and (43), it holds that
Υ ( i ) = A 0 g 2 + K 0 B 0 g 2 + d 1 P s B r ( g 2 + g 4 ) + μ 1 g 2 0 ,
which means that B 22 v 2 + μ 1 I m v 2 + F 42 v 4 0 . Combining (39j) and (43) yields that
χ ( i ) = C q F s B r ( g 2 + g 4 ) + j M i [ o ] i j K s B r ( g 2 + g 4 ) j M i [ o ] j i K s B r ( g 2 + g 4 ) + d m P s B r ( g 2 + g 4 ) + A r g 3 + C q L r g 3 + μ 1 g 3 0 ,
which implies that B 23 v 2 + E 33 v 3 + G 43 v 4 + μ 1 I m v 3 0 . Using (39k) and (43), it follows that
π ( i ) = A r ( g 2 + g 4 ) A 0 g 2 K 0 B 0 g 2 + j M i [ o ] i j K s B r ( g 2 + g 4 ) j M i [ o ] j i K s B r ( g 2 + g 4 ) + μ 1 g 4 0 ,
which gives that D 24 v 2 + H 44 v 4 + μ 1 I m v 4 0 . Using (39l) and (43), it follows that
Λ ( i ) = A 0 g 1 + K 0 B 0 g 1 + L 0 B 0 ( g 1 g 2 ) + Q s B r ( g 2 + g 4 ) μ 2 g 4 0 ,
which gives that
Ω 1 ( t ) v 1 + Ω r s 2 ( t ) v 2 + Ω r s 4 ( t ) v 4 μ 2 I m v 4 0 .
Therefore, (42) can be further written as
V ˙ ( t ) < μ 1 G 0 v 1 μ 1 q ( t ) v 2 μ 1 e ( t ) v 3 μ 1 X 0 ( t ) v 4 + μ 2 X 0 * v 4 .
Then, we have V ˙ ( t ) < μ 1 V ( t ) + μ 2 X 0 * v 4 . It further gives that
V ( t ) < e μ 1 ( t t 0 ) V ( t 0 ) + e μ 1 ( t t 0 ) ( μ 2 μ 1 X 0 * v 1 e μ 1 ( t t 0 ) μ 2 μ 1 X 0 * v 4 ) = e μ 1 ( t t 0 ) V ( t 0 ) μ 2 μ 1 X 0 * v ( e μ 1 ( t t 0 ) ) + μ 2 μ 1 X 0 * v 4 .
Then, lim t V ( t ) < , where = μ 2 μ 1 X * v 4 . By (42), we have V ( t ) = F ( t ) v G 0 ( t ) v 1 α ̲ G 0 ( t ) 1 m α ̲ g 0 ( t ) 1 n = α ̲ g 0 ( t ) 1 , where α ̲ is the minimum element of v 1 . Therefore, we have lim t + α ̲ g 0 ( t ) 1 . Then, lim t + x 0 ( t ) x 0 * 1 . By Definition 3, the system (38) can reach the positive leader-following practical consensus. □
Remark 7.
In [34,35], the leader-following consensus was considered based on condition (ii) of Definition 2, where the states eventually converge to 0. Compared with [34,35], the system (38) adds an additional item. When the additional term is zero, the state of the system can converge to a definite value x 0 * . However, due to the existence of IT-2 fuzzy rules, B r Q s B 0 L 0 cannot be equal to 0. Owing to the positivity of the system, the additional item in (38) needs to be greater than 0 and the leader-following practical consensus is achieved in terms of Definition 3.
Remark 8.
This paper primarily addresses the leader–follower consensus problem for T-S PMASs. It is worth noting that, if multiple leaders are considered, the problem becomes one of containment control. Based on the design analysis and discussion in Theorems 1 and 2, it is straightly deduced that the proposed IT-2 T-S fuzzy model and observer-based control scheme can be extended to the case of multiple leaders. On the other hand, the consensus framework presented in this paper has a certain degree of robustness to external disturbances. This property stems from IT2 T-S fuzzy model underlying the observer and controller designs, which offers a powerful mechanism for handling uncertainties and nonlinearities. However, in the presence of unbounded and multi-source disturbances, it would be necessary to incorporate additional techniques such as disturbance observers or H control methods to ensure satisfactory performance.
Next, similar to Corollary 1, the results in Theorem 2 are generalized to general multi-agent systems in Corollary 2.
Corollary 2.
Under given constants μ 1 > 0 , μ 2 > 0 , 0 < α ̲ 1 < α ¯ 1 , α 2 > 0 , α 3 > 0 , and α 4 > 0 , if there exist constant λ > 0 , R 4 m n vector v 0 , R n vectors z p s ( ι ) , z p s , z ¯ k s , z ̲ k s , z k s ( ι ) , z k 0 ( ι ) , z k 0 , z l 0 ( ι ) , z l 0 , z q s ( ι ) , z q s , and R q vectors z l r ( i ) , z l r , z f s ( ι ) , z f s such that the conditions ( 39 a ) ( 39 n ) , and
B 0 ι = 1 p 1 p ( ι ) z k 0 ( ι ) 0 , B r ι = 1 p 1 p ( ι ) z k s ( ι ) 0 , B r ι = 1 p 1 p ( ι ) z f s ( ι ) C q 0 , B r ι = 1 p 1 p ( ι ) z p s ( ι ) 0 , B 0 ι = 1 p 1 p ( ι ) z k 0 ( ι ) 0 , i = 1 n 1 n ( i ) z l r ( i ) C q 0 , B 0 ι = 1 p 1 p ( ι ) z l 0 ( ι ) 0 , B r ι = 1 p 1 p ( ι ) z q s ( ι ) 0 , ι = 1 , 2 , , p , i = 1 , 2 , , n ,
hold for r { 1 , 2 , , ϖ } , s { 1 , 2 , , κ } , and q { 1 , 2 , , ϖ } , the observer (28) and system (38) are positive and the leader-following consensus of the system (38) is reached under the state observer and controller with gain matrices
K s = ι = 1 p 1 p ( ι ) z k s ( ι ) , K 0 = ι = 1 p 1 p ( ι ) z k 0 ( ι ) , P s = ι = 1 p 1 p ( ι ) z p s ( ι ) , F s = ι = 1 p 1 p ( ι ) z f s ( ι ) , Q s = ι = 1 p 1 p ( ι ) z q s ( ι ) , L r = i = 1 n 1 n ( i ) z l r ( i ) 1 n g 3 , L 0 = i = 1 p 1 p ( i ) z l 0 ( i ) .
where the initial conditions satisfying e i ( 0 ) 0 , q i ( 0 ) 0 , and g 0 ( 0 ) 0 .
Proof. 
The proof of Corollary 2 is similar to Theorem 2 and is thus omitted. □

4. Numerical Examples

A UAV is a vehicle that is not manned but is capable of completing a mission through remote maneuvering, pre-programmed control, or autonomous control. UAVs are used in a wide variety of applications, including military, civil, scientific, and recreational. In the field of drones, leader tracking control refers to the ability of a drone to follow, track a particular drone, or perform a task related to a specific leader object. The tracking control design of the leader system and collision avoidance schemes for multiple UAV flights were investigated in [36]. A nonlinear controller capable of guiding a leader–follower formation of UAVs for positioning and trajectory tracking tasks was proposed by [37]. With the development of MASs theory, MASs-based UAV formation control has become a common method to study UAV control. UAV modeling involves the flight speed of a single UAV, the flight altitude of the UAV, the UAV heading angle, etc., and these variables have non-negative characteristics. Therefore, it is more realistic to use the positive system model to describe the UAV. In fact, in some special cases, the UAV is required to go to a designated area to complete the corresponding task, which is very consistent with the positive system model that limits the state to the non-negative quadrant. When performing tasks in such specific areas, if the general system model is used to represent the UAV, it can cause system redundancy and resource waste. In addition, when the UAV encounters internal faults or interference during the mission, the unpredictability of its state and the changing nonlinearity make the traditional linear modeling method no longer applicable. To solve the above problems, this paper proposes a UAV cooperative control method based on the T-S PMASs model.
Referring to the literature [38], the motion model of the UAV can be described as
p ˙ x i ( t ) = ν i ( t ) cos θ i cos ϕ i , p ˙ y i ( t ) = ν i ( t ) cos θ i sin ϕ i , p ˙ z i ( t ) = ν i ( t ) sin θ i , ν ˙ i ( t ) = a x i g sin θ i , ϕ ˙ i ( t ) = a y i ν i ( t ) cos θ i , θ ˙ i ( t ) = a z i ( t ) g cos θ i ν i ( t ) ,
where p x i , p y i , and p z i are the positions of the i-th UAV in the X, Y, and Z directions. ν i , θ i , and ϕ i are the flight speed, elevation angle, and azimuth angle of the UAV. Reference [39] gives a motion model of an unmanned ship and models it as a T-S PMASs. Referring to the modeling method of [39], the motion of the UAV in the two-dimensional plane can be considered and a mathematical model can be established for it. Based on this, it is assumed that the UAV moves only in the X-Y plane, that is, the elevation angle θ i and p z i are set to 0. Accordingly, the above model can be rewritten as
p ˙ x i ( t ) = ν i ( t ) cos ϕ i , p ˙ y i ( t ) = ν i ( t ) sin ϕ i , ϕ ˙ i ( t ) = a y i ν i ( t ) .
Then, by using the Taylor expansion at the reference point and the T-S fuzzy theory, the UAV system (45) can be modeled as T-S PMASs (3).
Example 1.
Based on the above analysis, the parameters for systems (1) and (2) can be selected as
A 0 = 1.35 0.52 0.55 0.925 1.45 0.23 0.535 0.06 1.15 , A 1 = 1.613 0.32 0.35 0.75 1.85 0.12 0.46 0.04 1.33 ,
A 2 = 1.63 0.39 0.45 0.75 1.85 0.12 0.46 0.04 1.33 , B 1 = 0.032 0.24 0.035 0.22 0.024 0.045 , B 2 = 0.032 0.52 0.012 0.31 0.025 0.052 , C 1 = 0.02 0.212 0.24 0.22 0.05 0.04 , C 2 = 0.03 0.02 0.014 0.025 0.032 0.05 .
We choose the parameters d max = 1 , l max = 2 , ρ min = 1 , α = 1 , β 1 = 1 , β 2 = 10 , γ 1 = 1.1 , γ 2 = 10 , and δ = 1.9 . LUMFs and uncertainty-related nonlinear type functions are chosen as α ̲ 1 ( x ^ ( t ) ) = α ̲ 2 ( x ^ ( t ) ) = 1 2 , w ̲ 1 ( x ^ ( t ) ) = 1 + sin 2 ( x ^ 1 ( t ) ) 2 , w ̲ 2 ( x ^ ( t ) ) = 1 + cos 2 ( x ^ 1 ( t ) ) 2 , α ¯ 1 ( x ^ ( t ) ) = α ¯ 2 ( x ^ ( t ) ) = 1 2 , and w ¯ r ( x ^ ( t ) ) = 1 w ̲ r ( x ^ ( t ) ) , r = 1 , 2 . The concept of imperfect premise matching is used to enhance the degree of freedom of controller design. Then, LUMFs and the uncertainty-related nonlinear type functions of the controller are selected as β ̲ s ( x ^ ( t ) ) = 3 5 , s = 1 , 2 , β ¯ s ( x ^ ( t ) ) = 2 5 , s = 1 , 2 , m ̲ 1 ( x ^ ( t ) ) = 1 e x ^ 1 2 ( t ) 5 , m ¯ 1 ( x ^ ( t ) ) = 1 e x ^ 1 2 ( t ) 2 , m ̲ 2 ( x ^ ( t ) ) = 1 m ¯ 1 ( x ^ ( t ) ) , and m ¯ 2 ( x ^ ( t ) ) = 1 m ̲ 1 ( x ^ ( t ) ) . Moreover, the schematic of UAV and the Laplace matrix of the communication topology are shown in Figure 3.
Based on Theorem 1, the controller gain matrices and observer gain matrices are obtained:
L 1 = 0.4446 9.7782 0.3532 5.3557 0.0208 1.4878 , L 2 = 0.5906 12.5369 0.3806 6.4597 0.0255 1.9688 , K 1 = 0.0760 0.0790 0.1413 0.0309 0.0277 0.0297 , K 2 = 0.0348 0.0343 0.0567 0.0155 0.0129 0.0132 , P 1 = 0.0329 0.0333 0.0697 0.0101 0.0093 0.0102 , P 2 = 0.1469 0.1445 0.2999 0.0366 0.0324 0.0341 ,
G 1 = 2.5816 0.0624 0.0653 0.1069 2.6202 0.0287 0.0601 0.0063 2.7334 , G 2 = 2.5509 0.0678 0.0712 0.1194 2.5951 0.0309 0.0703 0.0087 2.6876 , F 1 = 0.6453 2.3269 0.2140 6.6059 , F 2 = 0.9473 2.8737 0.2561 6.8144 .
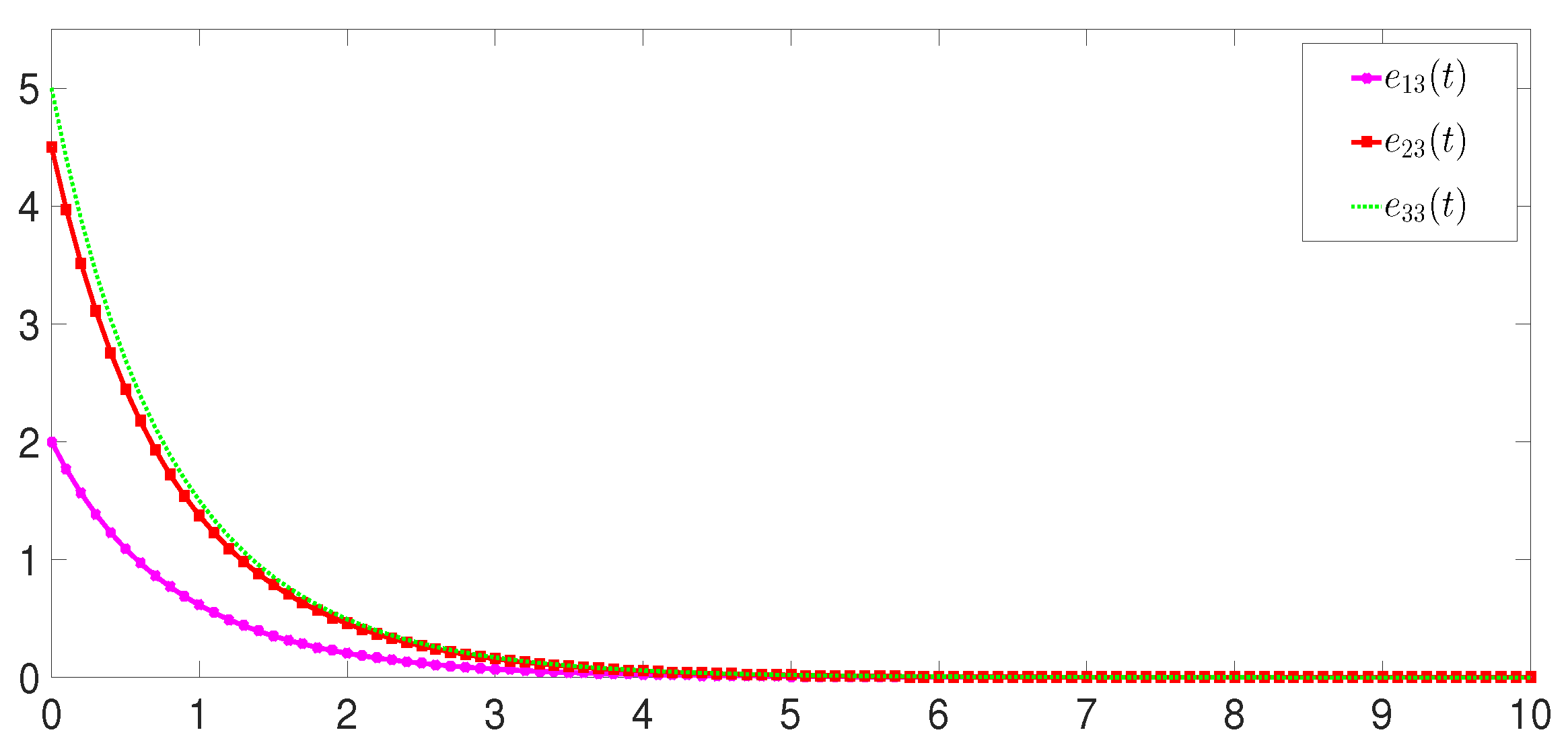
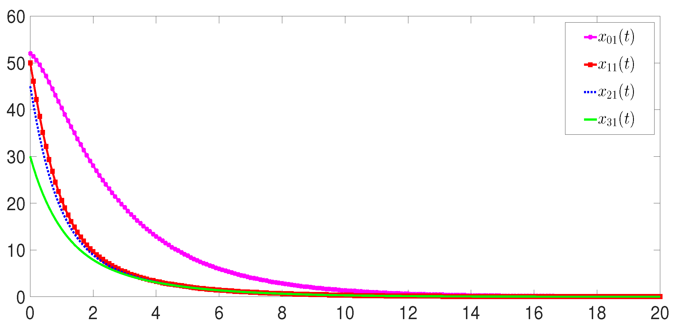
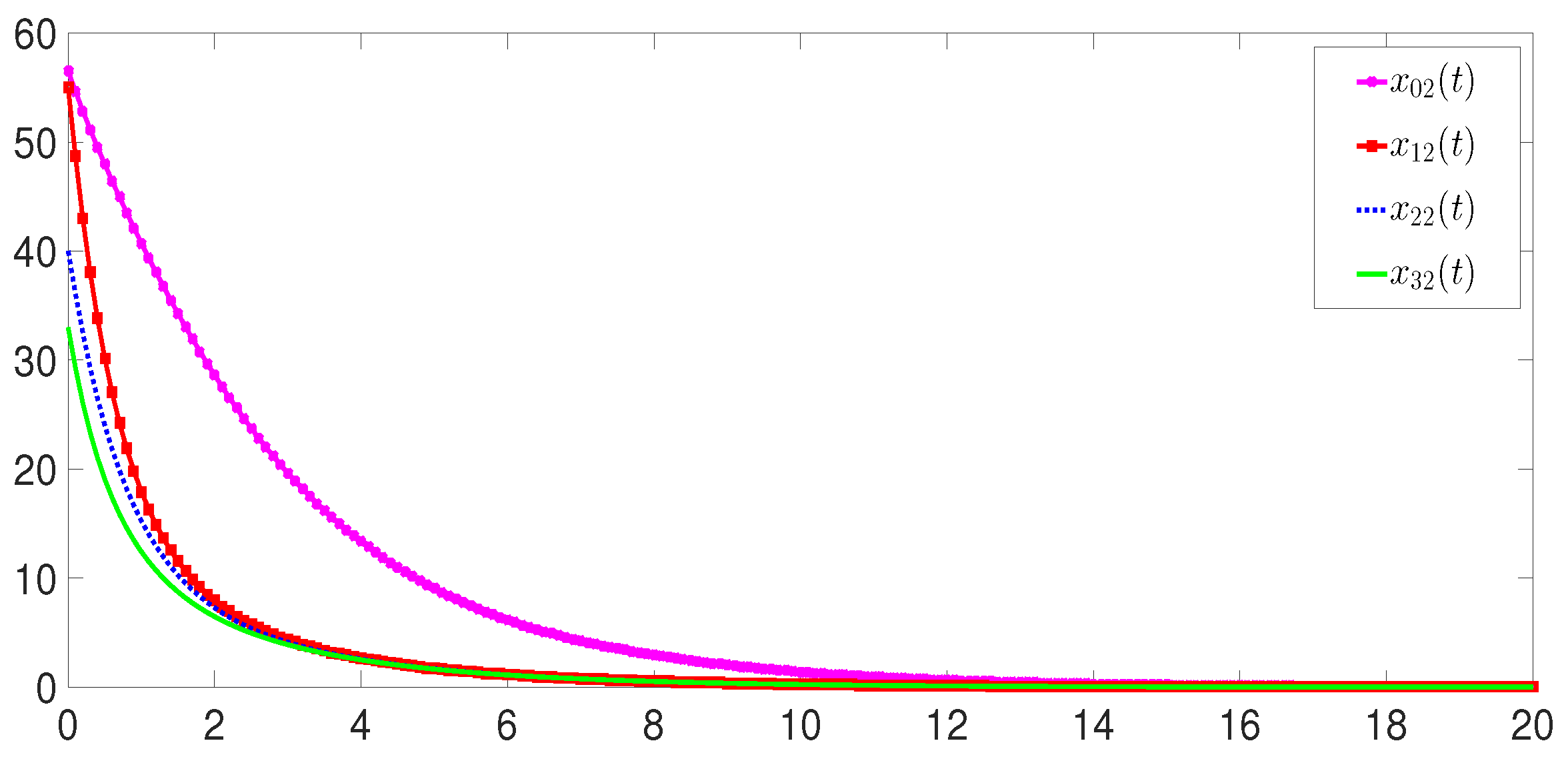
The state observation error response curves of all follower agents are plotted in Figure 4, Figure 5 and Figure 6. As can be seen from the figures, the state observation errors of the agents converge asymptotically to 0. This means that the observed states of the agents accurately track their true states, further verifying the effectiveness of the designed fuzzy observer. Subsequently, Figure 7, Figure 8 and Figure 9 depict the state response curves for all agents. The simulation results demonstrate that, under the designed IT-2 T-S fuzzy consensus control protocol, asymptotic leader–follower consensus is achieved between the follower agents and the leader. This demonstrates the effectiveness of the proposed control scheme.
To demonstrate the reliability and robustness of the proposed scheme, comparative simulations are performed under different disturbances, uncertainties, faults, and switching topologies. The corresponding steady-state errors of q i ( t ) and x ^ i ( t ) x i ( t ) are listed in Table 2.
(1) Simulations under different disturbances: Two types of disturbance are considered: sinusoidal and Gaussian white noise with values of 0.02 | s i n ( t ) | and 0.02 | r a n d n ( ) | . r a n d n ( ) represents Gaussian noise with mean 0 and variance 1. Using the observer and controller proposed in Theorem 1, the consensus and observation errors are simulated (we set the simulation time to 40 s). The maximum steady-state error of each state component after 25 s is recorded. The corresponding results in Table 2 show that the proposed observation and control scheme can still achieve leader–follower consensus under disturbances of relatively small magnitudes. It is important to note that the consensus under disturbances is a practical consensus, as the consensus error does not converge to 0 compared to normal conditions.
(2) Simulations under different uncertainty: The system matrix A r , r = 1 , 2 is considered to contain both random and fixed uncertainties. The values are 0.15 r a n d ( 3 , 3 ) and 0.13 o n e s ( ) , respectively. Similarly, the simulation results in Table 2 demonstrate that the performance of the consensus error and observation error is not affected by small uncertainties. In fact, the uncertainty value should be selected to ensure that the system matrix with uncertainty is still a Metzler matrix. If the uncertainty value is large, it will damage the positivity and performance of the system.
(3) Simulations under different faults: To verify the reliability of the proposed work, the system performance is discussed under constant and exponentially decaying faults. Agent 2 is subjected to a constant fault ( [ 0.02 ; 0.02 ; 0.02 ] ) or agent 1 is subjected to an exponentially decaying fault ( [ e 0.2 t ; e 0.2 t ; e 0.2 t ] ). According to Theorem 1, the corresponding consensus error and observation error performance are obtained in Table 2. Thus, it is found that the proposed controller can still achieve practical leader–follower consensus under small-amplitude or decaying faults. Excessively large fault values can undermine system stability.
(4) Simulations under switching topology: Assume that the communication topology between agents switches periodically between two topologies due to various external factors. The Laplacian matrix and pinning matrix of topology 1 are shown in Figure 3, and the Laplacian matrix and pinning matrix of topology 2 are selected as
L = 1 1 0 0 1 1 1 0 1 , D = 1 0 0 0 0 0 0 0 0 .
The switching rules between the two topologies are periodic and multiple periods have been tested. The results presented in Table 2 also demonstrate that the proposed observation-based control scheme remains unaffected by topology switching and can still ensure the realization of leader–follower consensus.
Based on the above analysis and discussion, it can be concluded that the control scheme developed in this paper is robust to small-amplitude uncertainties and switching topologies. It also demonstrates reliability in the face of small-amplitude faults and disturbances. This further demonstrates the effectiveness and priority of the proposed approach. Finally, it can be found that the designed controller and observer are insensitive to small-magnitude uncertain parameters and disturbances by comparing the steady-state errors under normal, disturbance, and uncertain conditions. However, they are sensitive to large-magnitude uncertain parameters and disturbances, which can undermine the system’s positivity or stability.
Example 2.
For the system (2), the system matrices are
A 0 = 1.78 0.38 1.35 0.5 1.95 0.02 0.35 0.2 1.65 , A 1 = 1.63 0.39 1.45 0.75 1.85 0.12 0.46 0.4 1.33 , A 2 = 1.65 0.47 1.46 0.55 1.88 0.13 0.44 0.3 1.54 , B 0 = 0.032 0.24 0.015 0.22 0.014 0.025 , B 1 = 0.022 0.224 0.026 0.212 0.013 0.035 , B 2 = 0.023 0.25 0.021 0.231 0.015 0.025 , C 1 = 0.02 0.22 0.23 0.12 0.02 0.01 , C 2 = 0.03 0.02 0.01 0.05 0.04 0.02 .
We choose the parameters l max = 2 , d max = 1 , l min = 1 , ρ min = 2 , α ̲ 1 = 0.1 , α ¯ 1 = 1 , α 2 = 1 , α 3 = 2 , α 4 = 3 , μ 1 = 0.1 , μ 2 = 0.2 , and x 0 * = ( 1 0.5 0.3 ) . Example 2 takes the same values for the IT-2 parameters as Example 1.
By Theorem 2, the observer and controller gain matrices can be obtained:
K 0 = 0.4357 2.0436 0.4889 0.8607 1.1258 0.0468 , L 0 = 2.5107 5.0907 8.5171 2.3599 4.5327 7.4961 ,
L 1 = 0.5177 0.5566 0.3942 0.5371 0.5285 0.5594 , L 2 = 0.4560 0.4178 0.3375 0.3945 0.4427 0.4168 , K 1 = 0.6958 0.9792 0.5525 0.3927 0.6078 0.1380 , K 2 = 0.5217 0.6717 0.2775 0.3827 0.5412 0.0880 , P 1 = 0.4806 0.1664 0.1705 0.3681 0.2468 0.0772 , P 2 = 1.3184 0.4445 0.4807 1.2021 0.4981 0.4270 , Q 1 = 6.1431 0.7730 1.6860 6.6327 0.9727 2.2186 , Q 2 = 6.4870 0.9772 2.1606 6.6769 1.0461 2.3553 , F 1 = 0.5717 1.9853 0.7622 2.2465 , F 2 = 0.8019 2.2939 0.9087 2.4802 .
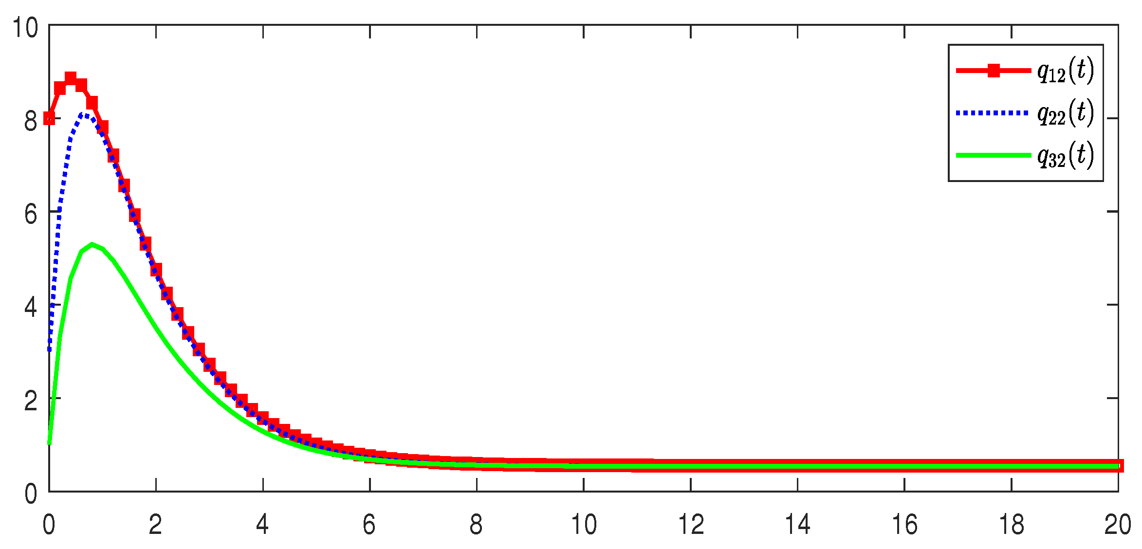
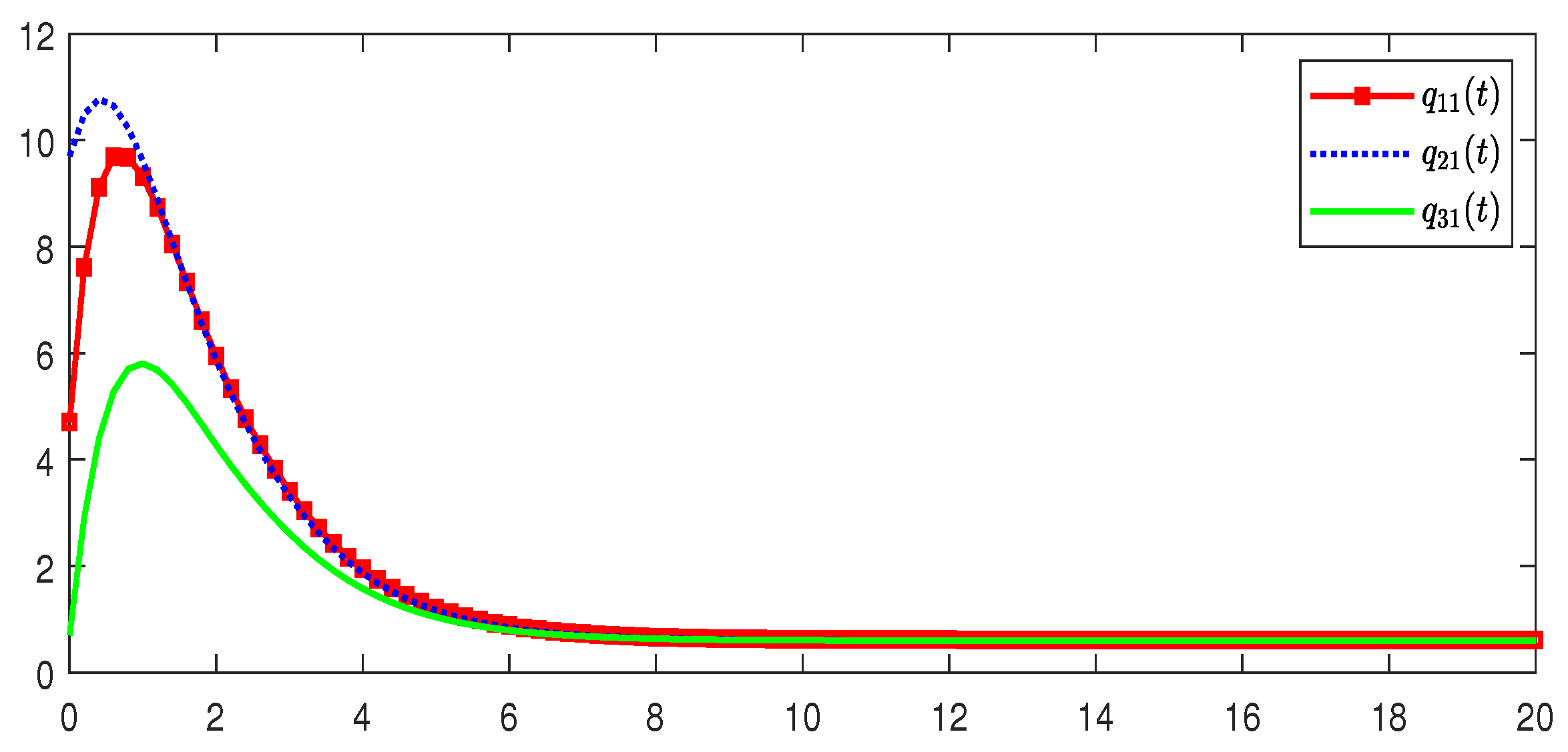
Figure 10, Figure 11 and Figure 12 show the state response curves of the follower agent’s consensus error q i ( t ) under the fuzzy consensus controller (29). The error curves of the leader agent and the virtual target are depicted in Figure 13. As shown in the figure, the consensus error of the agents converges to a finite positive value under non-negative initial conditions. At the same time, Figure 13 shows that the leader is able to track the virtual target under the designed controller u 0 ( t ) . This also shows that the leader–follower practical consensus considered in Section 3.2 is achieved, which further leads to the conclusion that the fuzzy control scheme proposed in Section 3.2 is effective. Additionally, the observation error response curves of each follower agent are shown in Figure 14, Figure 15 and Figure 16. It can be seen from the figures that the observation error of the agent converges quickly to a stable value close to 0. This once again confirms the effectiveness of the fuzzy observer proposed in this paper.
To further prove that the proposed scheme enables the practical consensus of the system to be achieved, Table 3 gives the steady-state error bounds of consensus error and target error. From the table, it can be seen that all error states converge to a set of positive values. Combined with the calculation of ℏ in the definition of practical consensus, it can be concluded that the practical consensus of systems (27) and (2) is achieved.

5. Conclusions

This paper has addressed the leader-following consensus problem of TS-PMASs using an observer-based control protocol. The primary contribution is the development of a fuzzy control protocol formulated via LP, which ensures the leader-following consensus and positivity of the considered systems. Fuzzy state observers are introduced to estimate system states and their gain matrices are constructed via a matrix decomposition approach. Moreover, the proposed results are extended to general multi-agent systems. Utilizing the CLF, the positivity and consensus of TS-PMASs are rigorously guaranteed. Compared with existing results, the proposed scheme not only reduces the computational burden and conservatism, but also can handle nonlinearities and uncertainties.
However, there are still issues that need to be resolved, such as turning a single leader into multiple leaders, considering external disturbance, time delay, faults, etc. Therefore, we will focus on leader-following consensus under multiple leaders, disturbances, faults, and delays in the future. On the other hand, the inequality constraints between the leader and follower matrices are also issues that need to be addressed in the future.

Author Contributions

Methodology, Q.L., H.Y. and C.Y.; Software, H.Y. and C.Y.; Validation, H.Y.; Investigation, Q.L. and C.Y.; Writing—original draft, Q.L. and C.Y.; Writing—review and editing, Q.L. and H.Y. All authors have read and agreed to the published version of the manuscript.

Funding

This work was supported by the National Natural Science Foundation of China (62073111 and 62463005), Natural Science Foundation of Hainan Province (122MS055, 625RC710, and 625MS047), and the open fund (DSIE202407) of Key Laboratory of Data Science and Intelligence Education (Hainan Normal University), Ministry of Education.

Data Availability Statement

The original contributions presented in this study are included in the article. Further inquiries can be directed to the corresponding author.

Conflicts of Interest

The authors declare no conflicts of interest.

References

  1. Hu, Y.; Su, H.; Lam, J. Adaptive consensus with a virtual leader of multiple agents governed by locally Lipschitz nonlinearity. Int. J. Robust Nonlinear Control 2013, 23, 978–990. [Google Scholar] [CrossRef]
  2. Ding, L.; Han, Q.L.; Guo, G. Network-based leader-following consensus for distributed multi-agent systems. Automatica 2013, 49, 2281–2286. [Google Scholar] [CrossRef]
  3. Ren, W.; Beard, R.W.; Atkins, E.M. Information consensus in multivehicle cooperative control. IEEE Control Syst. Mag. 2007, 27, 71–82. [Google Scholar] [CrossRef]
  4. Zhang, J.; Zheng, G.; Feng, Y.; Chen, Y. Event-triggered state-feedback and dynamic output-feedback control of PMJSs with intermittent faults. IEEE Trans. Autom. Control 2022, 68, 1039–1046. [Google Scholar] [CrossRef]
  5. Liu, X. Constrained control of positive systems with delays. IEEE Trans. Autom. Control. 2009, 54, 1596–1600. [Google Scholar] [CrossRef]
  6. Bhattacharyya, S.; Patra, S. Positive consensus of multi-agent systems with hierarchical control protocol. Automatica 2022, 139, 110191. [Google Scholar] [CrossRef]
  7. Li, Y.; Min, X.; Tong, S. Observer-based fuzzy adaptive inverse optimal output feedback control for uncertain nonlinear systems. IEEE Trans. Fuzzy Syst. 2021, 29, 1484–1495. [Google Scholar] [CrossRef]
  8. Li, Y.; Shao, X.; Tong, S. Adaptive fuzzy prescribed performance control of nontriangular structure nonlinear systems. IEEE Trans. Fuzzy Syst. 2020, 28, 2416–2426. [Google Scholar] [CrossRef]
  9. Takagi, T.; Sugeno, M. Fuzzy identification of systems and its applications to modeling and control. IEEE Trans. Syst. Man Cybern. 1985, 15, 116–132. [Google Scholar] [CrossRef]
  10. Chen, M.; Yan, H.; Zhang, H.; Chi, M.; Li, Z. Dynamic event-triggered asynchronous control for nonlinear multiagent systems based on T-S fuzzy models. IEEE Trans. Fuzzy Syst. 2021, 29, 2580–2592. [Google Scholar] [CrossRef]
  11. Ma, Y.; Zhao, J. Cooperative output regulation for nonlinear multi-agent systems described by TS fuzzy models under jointly connected switching topology. Neurocomputing 2019, 332, 351–359. [Google Scholar] [CrossRef]
  12. Cheng, Y.; Hu, T.; Li, Y.; Zhang, X.; Zhong, S. Delay-dependent consensus criteria for fractional-order Takagi-Sugeno fuzzy multi-agent systems with time delay. Inf. Sci. 2021, 560, 456–475. [Google Scholar] [CrossRef]
  13. Mu, X.; Gu, Z.; Hua, L. Memory-based event-triggered leader-following consensus for TS fuzzy multi-agent systems subject to deception attacks. J. Frankl. Inst. 2022, 359, 599–618. [Google Scholar] [CrossRef]
  14. Ho, H.F.; Wong, Y.K.; Rad, A.B. Robust fuzzy tracking control for robotic manipulators. Simul. Model. Pract. Theory 2007, 15, 801–816. [Google Scholar] [CrossRef]
  15. Wang, J.; Liu, J.; Chen, C.L.P.; Chen, K. Distributed observer-based formation control for leader-follower multi-uAVs with collision avoidance. IEEE Trans. Veh. Technol. 2025, 74, 11951–11962. [Google Scholar] [CrossRef]
  16. Yu, J.; Shi, Z.; Dong, X.; Li, Q.; Ren, Z. Secure cooperative guidance strategy for multi-missile system with collision avoidance. IEEE Trans. Aerosp. Electron. Syst. 2025, 61, 1034–1047. [Google Scholar] [CrossRef]
  17. Fu, L.; Lam, H.K.; Liu, F.; Xiao, B.; Zhong, Z. Static output-feedback tracking control for positive polynomial fuzzy systems. IEEE Trans. Fuzzy Syst. 2021, 30, 1722–1733. [Google Scholar] [CrossRef]
  18. Xiao, B.; Lam, H.K.; Zhou, H.; Gao, J. Analysis and design of interval type-2 polynomial-fuzzy-model-based networked tracking control systems. IEEE Trans. Fuzzy Syst. 2020, 29, 2750–2759. [Google Scholar] [CrossRef]
  19. Ni, W.; Cheng, D. Leader-following consensus of multi-agent systems under fixed and switching topologies. Syst. Control Lett. 2010, 59, 209–217. [Google Scholar] [CrossRef]
  20. Ni, J.; Shi, P.; Zhao, Y.; Pan, Q.; Wang, S. Fixed-time event-triggered output consensus tracking of high-order multiagent systems under directed interaction graphs. IEEE Trans. Cybern. 2020, 52, 6391–6405. [Google Scholar] [CrossRef]
  21. Ni, J.; Liu, L.; Tang, Y.; Liu, C. Predefined-time consensus tracking of second-order multiagent systems. IEEE Trans. Syst. Man Cybern. Syst. 2019, 51, 2550–2560. [Google Scholar] [CrossRef]
  22. Fu, L.; Lam, H.K.; Liu, F.; Zhou, H.; Zhong, Z. Robust tracking control of interval type-2 positive Takagi-Sugeno fuzzy systems with external disturbance. IEEE Trans. Fuzzy Syst. 2021, 30, 4057–4068. [Google Scholar] [CrossRef]
  23. Fan, C.; Lam, J.; Chu, K.F.; Lu, X.; Kwok, K.W. Output reachable set-based leader-following consensus of positive agents over switching networks. IEEE Trans. Cybern. 2024, 54, 3918–3930. [Google Scholar] [CrossRef] [PubMed]
  24. Cao, X.; Li, Y. Positive consensus for multi-agent systems with average dwell time switching. J. Frankl. Inst. 2021, 358, 8308–8329. [Google Scholar] [CrossRef]
  25. Cai, H.; Lewis, F.L.; Hu, G.; Huang, J. The adaptive distributed observer approach to the cooperative output regulation of linear multi-agent systems. Automatica 2017, 75, 299–305. [Google Scholar] [CrossRef]
  26. Wang, Z.; Shi, S.; He, W.; Xiao, M.; Cao, J.; Gorbachev, S. Observer-based asynchronous event-triggered bipartite consensus of multi-agent systems under false data injection attacks. IEEE Trans. Control Netw. Syst. 2023, 10, 1603–1615. [Google Scholar] [CrossRef]
  27. Ma, Y.; Che, W.; Deng, C.; Wu, Z.G. Observer-based fully distributed containment control for MASs subject to DoS attacks. IEEE Trans. Syst. Man Cybern. Syst. 2023, 53, 897–907. [Google Scholar] [CrossRef]
  28. Li, R.; Zhang, Y.; Tang, Y.; Li, S. Observer-based leader-following consensus for positive multi-agent systems over time-varying graphs. J. Frankl. Inst. 2023, 360, 13380–13394. [Google Scholar] [CrossRef]
  29. Chen, S.; An, Q.; Zhou, H.; Su, H. Observer-based consensus for fractional-order multi-agent systems with positive constraint. Neurocomputing 2022, 501, 489–498. [Google Scholar] [CrossRef]
  30. Farina, L.; Rinaldi, S. Positive Linear Systems: Theory and Applications; John Wiley & Sons: Hoboken, NJ, USA, 2000. [Google Scholar]
  31. Lam, J.; Chen, Y.; Liu, X.; Zhao, X.; Zhang, J. Positive Systems; Springer: Cham, Switzerland, 2019. [Google Scholar]
  32. Horn, R.A.; Johnson, C.R. Topics in Matrix Analysis; Cambridge University Press: Cambridge, UK, 1994. [Google Scholar]
  33. Li, H.; Wu, L.; Lam, H.K.; Gao, Y. Analysis and Synthesis for Interval Type-2 Fuzzy-Model-Based Systems; Springer: Singapore, 2016. [Google Scholar]
  34. Liu, Z.; Li, Y.; Wang, F.; Chen, Z. Reduced-order observer-based leader-following formation control for discrete-time linear multi-agent systems. IEEE/CAA J. Autom. Sin. 2021, 8, 1715–1723. [Google Scholar] [CrossRef]
  35. Wu, Y.; Zhang, H.; Wang, Z.; Zhang, C.; Huang, C. Leader-following and leaderless consensus of linear multiagent systems under directed graphs by double dynamic event-triggered mechanism. IEEE Trans. Syst. Man Cybern. Syst. 2022, 52, 6426–6438. [Google Scholar] [CrossRef]
  36. Yun, B.; Chen, B.M.; Lum, K.Y.; Lee, T.H. A leader-follower formation flight control scheme for UAV helicopters. In Proceedings of the 2008 IEEE International Conference on Automation and Logistics, Qingdao, China, 1–3 September 2008; pp. 39–44. [Google Scholar] [CrossRef]
  37. Brandão, A.S.; Sarcinelli-Filho, M.; Carelli, R. Leader-following control of a UAV-UGV formation. In Proceedings of the 2013 16th International Conference on Advanced Robotics, Montevideo, Uruguay, 25–29 November 2013; pp. 1–6. [Google Scholar] [CrossRef]
  38. Wei, L.; Chen, M.; Li, T. Dynamic event-triggered cooperative formation control for UAVs subject to time-varying disturbances. IET Control Theory Appl. 2020, 14, 2514–2525. [Google Scholar] [CrossRef]
  39. Wu, Y.; Fu, R.; Zhang, J.; Aslam, B.U. Practical PID protocol of T–S fuzzy positive multi-agent systems under attacks. Int. J. Fuzzy Syst. 2025. [Google Scholar] [CrossRef]
Figure 1. The fuzzy observation-control framework on T-S PMASs (1) and (2).
Figure 1. The fuzzy observation-control framework on T-S PMASs (1) and (2).
Mathematics 13 03146 g001
Figure 2. The practical consensus framework on T-S PMASs (27) and (2).
Figure 2. The practical consensus framework on T-S PMASs (27) and (2).
Mathematics 13 03146 g002
Figure 3. Unmanned aerial vehicle.
Figure 3. Unmanned aerial vehicle.
Mathematics 13 03146 g003
Figure 4. The simulations of x ^ 11 ( t ) x 11 ( t ) , x ^ 21 ( t ) x 21 ( t ) , and x ^ 31 ( t ) x 31 ( t ) .
Figure 4. The simulations of x ^ 11 ( t ) x 11 ( t ) , x ^ 21 ( t ) x 21 ( t ) , and x ^ 31 ( t ) x 31 ( t ) .
Mathematics 13 03146 g004
Figure 5. The simulations of x ^ 12 ( t ) x 12 ( t ) , x ^ 22 ( t ) x 22 ( t ) , and x ^ 32 ( t ) x 32 ( t ) .
Figure 5. The simulations of x ^ 12 ( t ) x 12 ( t ) , x ^ 22 ( t ) x 22 ( t ) , and x ^ 32 ( t ) x 32 ( t ) .
Mathematics 13 03146 g005
Figure 6. The simulations of x ^ 13 ( t ) x 13 ( t ) , x ^ 23 ( t ) x 23 ( t ) , and x ^ 33 ( t ) x 33 ( t ) .
Figure 6. The simulations of x ^ 13 ( t ) x 13 ( t ) , x ^ 23 ( t ) x 23 ( t ) , and x ^ 33 ( t ) x 33 ( t ) .
Mathematics 13 03146 g006
Figure 7. The simulations of x 01 ( t ) , x 11 ( t ) , x 21 ( t ) , and x 31 ( t ) .
Figure 7. The simulations of x 01 ( t ) , x 11 ( t ) , x 21 ( t ) , and x 31 ( t ) .
Mathematics 13 03146 g007
Figure 8. The simulations of x 02 ( t ) , x 12 ( t ) , x 22 , and x 32 ( t ) .
Figure 8. The simulations of x 02 ( t ) , x 12 ( t ) , x 22 , and x 32 ( t ) .
Mathematics 13 03146 g008
Figure 9. The simulations of x 03 ( t ) , x 13 ( t ) , x 23 ( t ) , and x 33 ( t ) .
Figure 9. The simulations of x 03 ( t ) , x 13 ( t ) , x 23 ( t ) , and x 33 ( t ) .
Mathematics 13 03146 g009
Figure 10. The simulations of consensus error q 11 ( t ) , q 21 ( t ) , and q 31 ( t ) .
Figure 10. The simulations of consensus error q 11 ( t ) , q 21 ( t ) , and q 31 ( t ) .
Mathematics 13 03146 g010
Figure 11. The simulations of consensus error q 12 ( t ) , q 22 ( t ) , and q 32 ( t ) .
Figure 11. The simulations of consensus error q 12 ( t ) , q 22 ( t ) , and q 32 ( t ) .
Mathematics 13 03146 g011
Figure 12. The simulations of consensus error q 13 ( t ) , q 23 ( t ) , and q 33 ( t ) .
Figure 12. The simulations of consensus error q 13 ( t ) , q 23 ( t ) , and q 33 ( t ) .
Mathematics 13 03146 g012
Figure 13. The simulations of target error g 0 ( t ) for the leader.
Figure 13. The simulations of target error g 0 ( t ) for the leader.
Mathematics 13 03146 g013
Figure 14. The simulations of e 11 ( t ) , e 21 ( t ) , and e 31 ( t ) .
Figure 14. The simulations of e 11 ( t ) , e 21 ( t ) , and e 31 ( t ) .
Mathematics 13 03146 g014
Figure 15. The simulations of e 12 ( t ) , e 22 ( t ) , and e 32 ( t ) .
Figure 15. The simulations of e 12 ( t ) , e 22 ( t ) , and e 32 ( t ) .
Mathematics 13 03146 g015
Figure 16. The simulations of e 13 ( t ) , e 23 ( t ) , and e 33 ( t ) .
Figure 16. The simulations of e 13 ( t ) , e 23 ( t ) , and e 33 ( t ) .
Mathematics 13 03146 g016
Table 1. Comparison with existing works.
Table 1. Comparison with existing works.
Item/MethodThis Paper[23][10][20,26,27][6,24,29]
Positivity××
Leader-following××
T-S fuzzy model×××
LP×××
Unknown leader input××××
Table 2. Performance comparisons.
Table 2. Performance comparisons.
ItemsSteady-State Error
max { q i } max { x ^ i x i }
DisturbanceSinusoidal0.4570.421
White noise0.5590.514
UncertaintyRandom0.0040.004
Fixed0.0030.003
FaultConstant0.6730.620
Exponential0.5810.541
Switching topology0.0040.004
Normal0.0040.004
Table 3. Error bounds of the consensus error and the target error.
Table 3. Error bounds of the consensus error and the target error.
State/Item q i ( t ) q g 0 ( t ) g
Error bounds/Constant1.8622.4060.19260.3598
Disclaimer/Publisher’s Note: The statements, opinions and data contained in all publications are solely those of the individual author(s) and contributor(s) and not of MDPI and/or the editor(s). MDPI and/or the editor(s) disclaim responsibility for any injury to people or property resulting from any ideas, methods, instructions or products referred to in the content.

Share and Cite

MDPI and ACS Style

Li, Q.; Yang, H.; Yu, C. LP-Based Leader-Following Positive Consensus of T-S Fuzzy Multi-Agent Systems. Mathematics 2025, 13, 3146. https://doi.org/10.3390/math13193146

AMA Style

Li Q, Yang H, Yu C. LP-Based Leader-Following Positive Consensus of T-S Fuzzy Multi-Agent Systems. Mathematics. 2025; 13(19):3146. https://doi.org/10.3390/math13193146

Chicago/Turabian Style

Li, Qingbo, Haoyue Yang, and Chongxiang Yu. 2025. "LP-Based Leader-Following Positive Consensus of T-S Fuzzy Multi-Agent Systems" Mathematics 13, no. 19: 3146. https://doi.org/10.3390/math13193146

APA Style

Li, Q., Yang, H., & Yu, C. (2025). LP-Based Leader-Following Positive Consensus of T-S Fuzzy Multi-Agent Systems. Mathematics, 13(19), 3146. https://doi.org/10.3390/math13193146

Note that from the first issue of 2016, this journal uses article numbers instead of page numbers. See further details here.

Article Metrics

Back to TopTop