Optimizing Efficiency for Logistics Training Using Virtual Reality Movies
Abstract
1. Introduction
2. Literature Review
2.1. Applications of VRMT in Logistics
2.2. VRMT in Corporate Training
2.3. Game Theory in Vocational Education
2.4. Research Gap
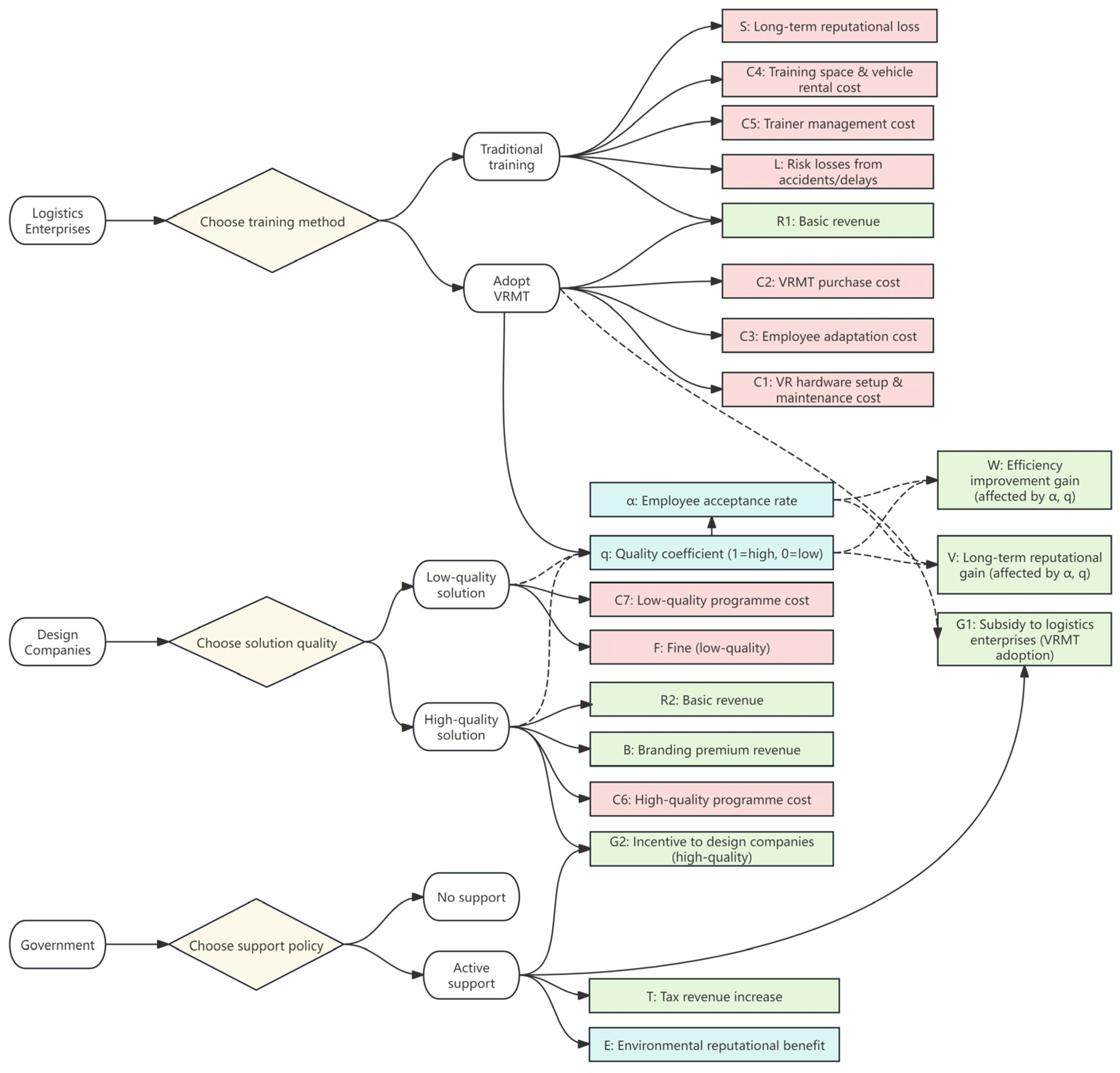
3. Establishment of the Tripartite Game Model
3.1. Description of the Problem
3.2. Model Assumptions
3.3. Parameter Definitions
3.4. Payoff Functions and Game Matrix
3.5. Benefit Functions and Expected Returns for Each Subject
- (1)
- Expected and average returns of logistics enterprises
- (2)
- Expected and average returns of design companies
- (3)
- Expected and average returns of the government
3.6. Replicated Dynamic Equations for Logistics Enterprises, Design Companies, and the Government
4. Evolutionary Equilibrium Stability Analysis of the Model
4.1. Evolutionary Stable Equilibrium Analysis of Logistics Enterprises
4.2. Evolutionary Stable Equilibrium Analysis of Design Companies
4.3. Evolutionary Stable Equilibrium Analysis of the Government
- (1)
- If , , thus is an decreasing function with respect to , which means the government strategy choices contain the following scenarios:
- (2)
- If , , thus is an increasing function with respect to , which means the government strategy choices contain the following scenarios:
4.4. Stability Analysis of Evolutionary Strategies Under the Joint Action of Tripartite Subjects
- ①
- We list the equilibrium points and their corresponding Jacobian matrices below:
- ②
- We list the equilibrium points and their corresponding Jacobian matrices below:
- ③
- We list the equilibrium points and their corresponding Jacobian matrices below:
- ④
- We list the equilibrium points and their corresponding Jacobian matrices below:
- ⑤
- We list the equilibrium points and their corresponding Jacobian matrices below:
- ⑥
- We list the equilibrium points and their corresponding Jacobian matrices below:
- ⑦
- We list the equilibrium points and their corresponding Jacobian matrices below:
- ⑧
- We list the equilibrium points and their corresponding Jacobian matrices below:
5. Simulation Experiment
5.1. Numerical Simulation
5.2. Sensitivity Analysis and Robustness
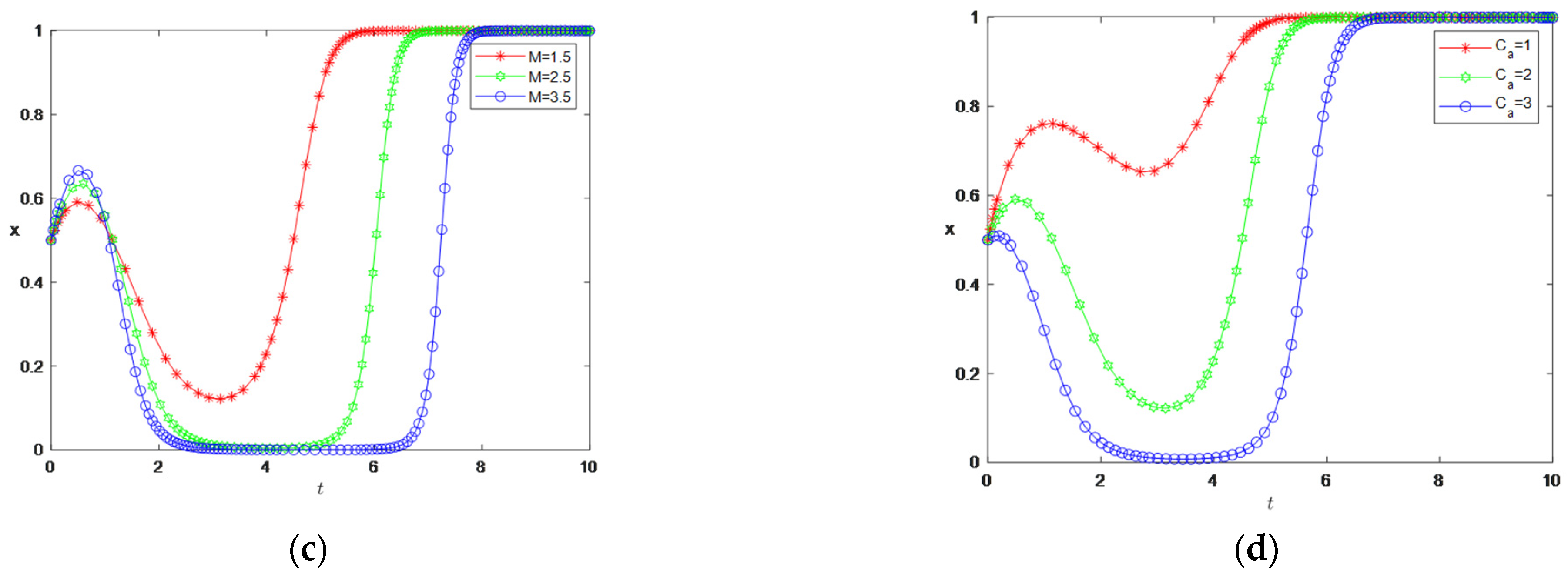
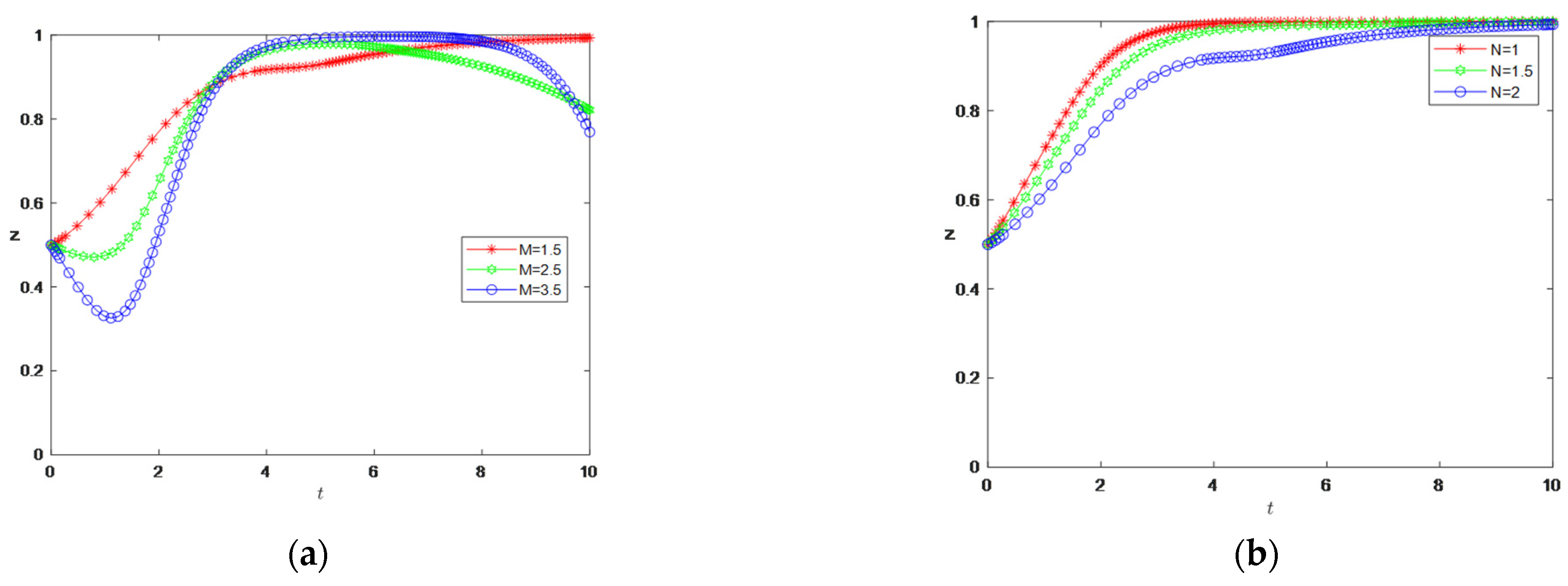
5.3. Parametric Analysis
- (1)
- Simulation results on the evolution of logistics enterprises’ strategies
- (2)
- Simulation results on the evolution of design companies’ strategies
- (3)
- Simulation results on the evolution of the government’ strategies
5.4. Case Validation: JD Logistics VRMT Implementation
6. Discussion
6.1. Key Theoretical Contributions
6.2. Practical Implications
- (1)
- To guarantee the high level and efficiency of the program, the government should assume the initiative to create a nation-wide VRMT quality certification system and back up incentives to achieve them. In particular, it implies: development of explicit standards including technical specifications and actual performance measures, creation of stratified certification of VRMT program and of dynamic assessment designed to guarantee a minimum performance level of , and the creation of a publicly available registration database to increase market transparency. The initiative germinates within the center of performance-linked tiered incentives. The design companies that are certified will be given a basic subsidy that will cover the increment of high-quality development costs. Additional bonuses will be provided to ensure a total effective incentive intensity or more (greater in particular because the corporate operational metrics efficient gains and lower accident losses ) are subsequently reduced by solutions that can be achieved at ‘high-quality level’ and have been piloted to be feasible. Concurrently, the government must proactively cultivate market awareness through promoting high-quality cases and establishing innovation awards to amplify the brand premium effect of design companies, driving them toward ≥3.0 and forming a market-driven quality improvement cycle.
- (2)
- The government should heavily invest in joint and common infrastructure and apply targeted enterprise subsidies to greatly reduce the threshold of application. Another indicator is to invest in the construction of regional VRMT public access centers with the standardized hardware and providing access to certified solution library, thereby significantly reducing the hardware investment and content procurement costs faced by small and medium-sized enterprises. The government can also introduce a smart enterprise subsidy package, offering capped direct subsidies for SMEs purchasing certified VRMT solutions, with subsidy amounts strictly adhering to the fiscal sustainability principle of . Additionally, high-subsidy or free access credentials to shared centers should be prioritized to effectively reduce initial investment and employee adaptation costs, directly enhancing employee acceptance α. The shared centre model is most applicable in SMEs and thus the VRMT application base can be expanded swiftly.
- (3)
- Develop new social value conversion mechanisms and develop a collaborative ecosystem. The government can collaborate with insurance institutions and large logistics enterprises to pilot a scheme of ‘safety benefits to financial supplement’. Taking the opportunity to assess the accuracy the cost savings of accidents incurred through the adoption of certified VRMT, explore the conversion of part of the approved savings into a sustainable financial supplement to the government VRMT support fund to cover part of the subsidy expenditure, creating a closed loop of ‘safety improvement-cost savings-capital return-sustained investment’ to enhance policy resilience. Concurrently, establishing a collaborative platform among industry, academia, and research is crucial. The government is able to provide funding into the creation of an alliance aimed at building a modular asset repository and optimizing processes to maximize the effectiveness of the development of high-quality solutions, creating a unified data connection point of tracking true effectiveness, regulation of VRMT aimed at low-skilled labour to enhance α, and bulk purchasing hardware spans departments to increase the cost-effectiveness, thereby methodically removing bottlenecks and reducing costs.
6.3. Limitations and Future Research
7. Conclusions
Author Contributions
Funding
Data Availability Statement
Acknowledgments
Conflicts of Interest
References
- Wang, Y.; Sun, H.; Jia, T.; Chen, J. The impact of buyer–supplier interaction on ambidextrous innovation and business performance: The moderating role of competitive environment. Int. J. Logist. Manag. 2021, 32, 673–695. [Google Scholar] [CrossRef]
- Xie, B.; Liu, H.; Alghofaili, R.; Zhang, Y.; Jiang, Y.; Lobo, F.D.; Li, C.; Li, W.; Huang, H.; Akdere, M. A review on virtual reality skill training applications. Front. Virtual Real. 2021, 2, 645153. [Google Scholar] [CrossRef]
- Sezer, B.; Yılmaz, F.G.K.; Yılmaz, R. Comparison of online and traditional face-to-face in-service training practices: An experimental study. Cukurova Univ. Fac. Educ. J. 2017, 46, 264–288. [Google Scholar] [CrossRef]
- Thomas, B.; Moxham, J.; Jones, J. A cost-benefit analysis of industrial training. Br. J. Ind. Relat. 1969, 7, 231–264. [Google Scholar] [CrossRef]
- Vonk, H. The gap between theory and practice. Eur. J. Teach. Educ. 1985, 8, 307–317. [Google Scholar] [CrossRef]
- Schultheis, M.T.; Rizzo, A.A. The application of virtual reality technology in rehabilitation. Rehabil. Psychol. 2001, 46, 296. [Google Scholar] [CrossRef]
- Jayaram, S.; Connacher, H.; Lyons, K. Virtual assembly using virtual reality techniques. Comput. Aided Des. 1997, 29, 575–584. [Google Scholar] [CrossRef]
- Straatmann, T.; Schumacher, J.-P.; Koßmann, C.; Poehler, L.; Teuteberg, F.; Mueller, K.; Hamborg, K.-C. Advantages of virtual reality for the participative design of work processes: An integrative perspective. Work 2022, 72, 1765–1788. [Google Scholar] [CrossRef]
- Bhagat, K.K.; Liou, W.-K.; Chang, C.-Y. A cost-effective interactive 3D virtual reality system applied to military live firing training. Virtual Real. 2016, 20, 127–140. [Google Scholar] [CrossRef]
- Weiss, P.L.; Jessel, A.S. Virtual reality applications to work. Work 1998, 11, 277–293. [Google Scholar] [CrossRef]
- Nykänen, M.; Puro, V.; Tiikkaja, M.; Kannisto, H.; Lantto, E.; Simpura, F.; Uusitalo, J.; Lukander, K.; Räsänen, T.; Teperi, A.-M. Evaluation of the efficacy of a virtual reality-based safety training and human factors training method: Study protocol for a randomised-controlled trial. Inj. Prev. 2020, 26, 360–369. [Google Scholar] [CrossRef] [PubMed]
- Alaker, M.; Wynn, G.R.; Arulampalam, T. Virtual reality training in laparoscopic surgery: A systematic review & meta-analysis. Int. J. Surg. 2016, 29, 85–94. [Google Scholar] [CrossRef] [PubMed]
- Wu, B.; Yu, X.; Gu, X. Effectiveness of immersive virtual reality using head-mounted displays on learning performance: A meta-analysis. Br. J. Educ. Technol. 2020, 51, 1991–2005. [Google Scholar] [CrossRef]
- Siu, K.-C.; Best, B.J.; Kim, J.W.; Oleynikov, D.; Ritter, F.E. Adaptive Virtual Reality Training to Optimize Military Medical Skills Acquisition and Retention. Mil. Med. 2016, 181, 214. [Google Scholar] [CrossRef]
- Deng, C.-L.; Tian, C.-Y.; Kuai, S.-G. A combination of eye-gaze and head-gaze interactions improves efficiency and user experience in an object positioning task in virtual environments. Appl. Ergon. 2022, 103, 103785. [Google Scholar] [CrossRef]
- Lampropoulos, G.; Fernández-Arias, P.; Antón-Sancho, Á.; Vergara, D. Examining the Role of Augmented Reality and Virtual Reality in Safety Training. Electronics 2024, 13, 3952. [Google Scholar] [CrossRef]
- Bowman, D.A.; McMahan, R.P. Virtual reality: How much immersion is enough? Computer 2007, 40, 36–43. [Google Scholar] [CrossRef]
- Sun, R.; Wu, Y.J.; Cai, Q. The effect of a virtual reality learning environment on learners’ spatial ability. Virtual Real. 2019, 23, 385–398. [Google Scholar] [CrossRef]
- Moreira Kares, E.; Tuomi, A.; Caiola, V.; Pillan, M.; Spallazzo, D. Social presence in shared virtual reality experience among older adults. Virtual Real. 2025, 29, 42. [Google Scholar] [CrossRef]
- Shi, C.; Miao, X.; Liu, H.; Han, Y.; Wang, Y.; Gao, W.; Liu, G.; Li, S.; Lin, Y.; Wei, X. How to promote the sustainable development of virtual reality technology for training in construction filed: A tripartite evolutionary game analysis. PLoS ONE 2023, 18, e0290957. [Google Scholar] [CrossRef]
- Lidow, D. The Entrepreneurs: The Relentless Quest for Value; Columbia University Press: New York, NY, USA, 2022. [Google Scholar]
- Wang, L. Research on logistics carbon emissions under the coupling and coordination scenario of logistics industry and financial industry. PLoS ONE 2021, 16, e261556. [Google Scholar] [CrossRef] [PubMed]
- Sandberg, E. Logistics collaboration in supply chains: Practice vs. theory. Int. J. Logist. Manag. 2007, 18, 274–293. [Google Scholar] [CrossRef]
- Syzdykbayeva, B.; Raimbekov, Z.; Mussina, K.; Baimbetova, A.; Dulatbekova, Z. Government regulation of logistics: Theoretical and practical analysis. J. Adv. Res. Law Econ. 2019, 10, 370–385. [Google Scholar] [CrossRef] [PubMed]
- Jhawar, A.; Garg, S.; Khera, S.N. Improving logistics performance through investments and policy intervention: A causal loop model. Int. J. Product. Qual. Manag. 2017, 20, 363–391. [Google Scholar] [CrossRef]
- Reif, R.; Walch, D. Augmented & Virtual Reality applications in the field of logistics. Vis. Comput. 2008, 24, 987–994. [Google Scholar] [CrossRef]
- Liu, D.; Li, Y.; Pan, Y.; Zhang, G. Design of visual simulation system for logistics engineering teaching based on VR technology. In Proceedings of the International Conference on Economics, Law and Education Research (ELER 2021), Online, 10–11 March 2021; pp. 347–351. [Google Scholar] [CrossRef]
- Wang, K. Research on the Application of Virtual Reality Technology in the Teaching of Modern Logistics Equipment Course of modern Logistics Management major in Higher Vocational Colleges. In Proceedings of the 2022 8th Annual International Conference on Network and Information Systems for Computers (ICNISC), Hangzhou, China, 16–18 September 2022; pp. 871–874. [Google Scholar] [CrossRef]
- Pehlivanis, K.; Papagianni, M.; Styliadis, A. Virtual reality & logistics. In Proceedings of the International Conference on Theory and Applications of Mathematics and Informatics, Thessaloniki, Greece, 16–18 September 2004; pp. 377–384. [Google Scholar]
- Hong, S.; Mao, B. An interactive logistics centre information integration system using virtual reality. Int. Arch. Photogramm. Remote Sens. Spat. Inf. Sci. 2018, 42, 523–526. [Google Scholar] [CrossRef]
- Golda, G.; Kampa, A.; Paprocka, I. The application of virtual reality systems as a support of digital manufacturing and logistics. IOP Conf. Ser. Mater. Sci. Eng. 2016, 145, 042017. [Google Scholar] [CrossRef]
- Cheung, E.H.; Ng, S.T. Applying virtual reality to improve the construction logistics of high-rise modular integrated construction. In Proceedings of the 2019 Modular and Offsite Construction (MOC) Summit, Banff, AB, Canada, 21–24 May 2019; pp. 76–83. [Google Scholar] [CrossRef]
- Shu, F.; Mi, W.; Xu, Z. The information sharing platform for port container terminal logistics using virtual reality. In Proceedings of the 2007 IEEE International Conference on Automation and Logistics, Jinan, China, 18–21 August 2007; pp. 2570–2575. [Google Scholar] [CrossRef]
- Min, L. Design of e-commerce logistics distribution path display system based on virtual reality technology. In Proceedings of the 2020 International Conference on Virtual Reality and Intelligent Systems (ICVRIS), Zhangjiajie, China, 18–19 July 2020; pp. 38–41. [Google Scholar] [CrossRef]
- Jasso, J.; Cruz, Z.; Álvarez, J. Applying Virtual Reality for Port Logistics Learning. In Proceedings of the 2023 IEEE International Conference on Engineering Veracruz (ICEV), Boca del Río, Mexico, 23–26 October 2023; pp. 1–5. [Google Scholar] [CrossRef]
- Lu, R. Information Age, Artificial Intelligence and Virtual Reality Technology are Integrated with Logistics Teaching Reform. In Proceedings of the International Conference on Forthcoming Networks and Sustainability in the IoT Era; Springer: Cham, Switzerland, 2021; pp. 228–232. [Google Scholar] [CrossRef]
- Abich, J., IV; Parker, J.; Murphy, J.S.; Eudy, M. A review of the evidence for training effectiveness with virtual reality technology. Virtual Real. 2021, 25, 919–933. [Google Scholar] [CrossRef]
- Krákora, D.; Hořejší, P.; Šimerová, A. Comparative Analysis of Employee Training Using Conventional Methods and Virtual Reality. Teh. Glas. 2025, 19, 157–165. [Google Scholar] [CrossRef]
- Dybała, J.; Kordecki, A. Concept of Virtual Reality Training of Facility Management Employees Using Eye Tracking. Appl. Sci. 2023, 13, 5868. [Google Scholar] [CrossRef]
- Carruth, D.W. Virtual reality for education and workforce training. In Proceedings of the 2017 15th International Conference on Emerging eLearning Technologies and Applications (ICETA), Stary Smokovec, Slovakia, 26–27 October 2017; pp. 1–6. [Google Scholar] [CrossRef]
- Li, Q. Electrical Power Enterprise Training System Based on Interactive 3D Virtual Reality. In Proceedings of the 2025 3rd International Conference on Integrated Circuits and Communication Systems (ICICACS), Raichur, India, 21–22 February 2025; pp. 1–5. [Google Scholar] [CrossRef]
- Morrissey, S.; Maye, K.; Tegtmeyer, K.H.; Casey, M.; Moolman, J.; Walsh, J. Adapting Company Employee Training in Sales and Manufacturing Sectors Using Virtual Reality: A Case Study Comparison. In Proceedings of the EDULEARN23 Proceedings, Palma, Spain, 3–5 July 2023; pp. 5095–5103. [Google Scholar] [CrossRef]
- Volfova, M.K.; Egerova, D. Key factors influencing the implementation of virtual reality in employee training. Bus. Adm. Manag. 2024, 27, 106–120. [Google Scholar] [CrossRef]
- Yao, L.J.; Li, J.; Han, J.J. Application of virtual reality technology in intelligent cold chain logistics system. J. Phys. Conf. Ser. 2020, 1651, 012030. [Google Scholar] [CrossRef]
- Pratticò, F.G.; De Lorenzis, F.; Calandra, D.; Cannavò, A. Exploring Simulation-Based Virtual Reality as a Mock-Up Tool to Support the Design of First Responders Training. Appl. Sci. 2021, 11, 7527. [Google Scholar] [CrossRef]
- Lau, K.W. Organizational learning goes virtual? A study of employees’ learning achievement in stereoscopic 3D virtual reality. Learn. Organ. 2015, 22, 289–303. [Google Scholar] [CrossRef]
- Holuša, V.; Vaněk, M.; Beneš, F.; Švub, J.; Staša, P. Virtual Reality as a Tool for Sustainable Training and Education of Employees in Industrial Enterprises. Sustainability 2023, 15, 12886. [Google Scholar] [CrossRef]
- Howard, M.C.; Gutworth, M.B.; Jacobs, R.R. A meta-analysis of virtual reality training programs. Comput. Hum. Behav. 2021, 121, 106808. [Google Scholar] [CrossRef]
- Wei, M.; Ma, L. A Study of Human Resource Management Based on Game Theory. In Proceedings of the Humanity and Social Science: Proceedings of The International Conference on Humanity and Social Science (ICHSS2016), Xiamen, China, 22–24 April 2017; p. 16. [Google Scholar] [CrossRef]
- Jide, S.; Xincheng, W.; Liangfa, S. Chinese construction workers’ behaviour towards attending vocational skills trainings: Evolutionary game theory with government participation. J. Differ. Equ. Appl. 2017, 23, 468–485. [Google Scholar] [CrossRef]
- Ma, G.; Han, C. Analysis of Vocational Training Market Regulation Based on Evolutionary Game. Curr. Sci. 2022, 2, 146–154. [Google Scholar] [CrossRef]
- Wu, T. Evolutionary Game of School Enterprise Cooperative Innovation. Front. Educ. Res. 2024, 7, 6–12. [Google Scholar] [CrossRef]
- Wang, J.; Tan, Y.; Zhan, L.; Yang, H.; Li, X.; Gao, F.; Qiu, S. Sustainable development of environmental protection talents training: Research on the behavior decision of government, university and enterprise under the background of evolutionary game. PLoS ONE 2024, 19, e0298548. [Google Scholar] [CrossRef]
- Yang, J.; Zhu, Y. Study of Training Investing Behaviors between Migrant Workers and Enterprises Based on Evolutionary Game Theory. In Proceedings of the 2010 2nd International Workshop on Intelligent Systems and Applications, Wuhan, China, 22–23 May 2010; pp. 1–4. [Google Scholar] [CrossRef]
- Taylor, P.D.; Jonker, L.B. Evolutionary stable strategies and game dynamics. Math. Biosci. 1978, 40, 145–156. [Google Scholar] [CrossRef]
- Lyapunov, A.M. The general problem of the stability of motion. Int. J. Control 1992, 55, 531–534. [Google Scholar] [CrossRef]
- Ritzberger, K.; Weibull, J.W. Evolutionary selection in normal-form games. Econom. J. Econom. Soc. 1995, 63, 1371–1399. [Google Scholar] [CrossRef]
- Selten, R. A Note on Evolutionarily Stable Strategies in Asymmetric Animal Conflicts; Springer: Berlin/Heidelberg, Germany, 1988. [Google Scholar] [CrossRef]
- Li, F.; Zhou, N.; Li, J.; Xie, W. Government regulation, time-of-use tariff and flexibility improvement of power system: A tripartite evolutionary game analysis. J. Energy Storage 2024, 101, 113748. [Google Scholar] [CrossRef]
- Kang, K.; Bai, L.; Zhang, J. A tripartite stochastic evolutionary game model of complex technological products in a transnational supply chain. Comput. Ind. Eng. 2023, 186, 109690. [Google Scholar] [CrossRef]
- Zhang, C.; Yuan, G.; Li, S.; He, J. The influence mechanism of a self-governing organization in the logistics industry based on the tripartite evolutionary game model. IEEE Access 2022, 11, 1555–1569. [Google Scholar] [CrossRef]
- Abosuliman, S.S.; Rahman, I.U.; Abdullah, S.; Qadir, A. Selection of third-party logistics in supply chain finance under probabilistic complex hesitant fuzzy sets and distance measures. Heliyon 2024, 10, e36544. [Google Scholar] [CrossRef] [PubMed]
- Zhang, X.; Goh, M.; Bai, S.; Bai, L. Logistics project risk response decision-making for global supply chain resilience and agility: An optimised case-based reasoning. Int. J. Prod. Res. 2025, 63, 2947–2969. [Google Scholar] [CrossRef]
- Akhtar, M. Logistics services outsourcing decision making: A literature review and research agenda. Int. J. Prod. Manag. Eng. 2023, 11, 73–88. [Google Scholar] [CrossRef]











| Category | Parameters | Sense | Type | 
|---|---|---|---|
| Logistics Enterprises | Hardware equipment construction and maintenance costs for logistics enterprises adopting VRMT | Cost | |
| VRMT purchase cost for logistics enterprises | Cost | ||
| VRMT adaptation costs for employees in logistics enterprises | Cost | ||
| Expenditure on practical training spaces and vehicles for logistics enterprises | Cost | ||
| Expenditure on practical trainers for logistics enterprises | Cost | ||
| Logistics enterprise basic earnings | Revenue | ||
| Incremental benefits to logistics enterprises from improved productivity | Revenue | ||
| Long-term reputational benefits to logistics enterprises from increased customer trust as a result of VRMT’s reduction in accident and delay rates | Revenue | ||
| Losses incurred by logistics enterprises due to traffic accidents or delayed deliveries as a result of training that did not meet expectations | Cost | ||
| Long-term reputational damage to the logistics enterprises due to reduced customer trust as a result of training that did not meet expectations | Cost | ||
| Design Companies | The operating cost of the design companies providing a high-quality VRMT solution, due to high production quality demands, | Cost | |
| Operating costs for design firms choosing to offer low-quality VRMT solutions | Cost | ||
| Design firms gain revenue offering VRMT services | Revenue | ||
| The incremental revenue generated by design firms as a direct result of the growth in additional purchases due to the enhanced brand reputation | Revenue | ||
| Government | Government subsidies for logistics enterprises adopting VRMT training | Cost | |
| Government incentive payments for high-quality VRMT programs | Revenue | ||
| Government fines for low-quality VRMT programs | Revenue | ||
| Incremental tax benefits to the Government from increased productivity of logistics enterprises | Revenue | ||
| Environmental reputational benefits to the government from VRMT carbon emission reductions | Utility | ||
| Shared Factors | Employees’ acceptance attitude towards VRMT | Coefficient | |
| The effect of the quality of the VRMT program provided by design firms on the training effectiveness of logistics firms. The value is 1 when the design companies provide a high-quality program and 0 when they do not. This parameter determines the significance of the efficiency improvement gains and long-term reputation gains that the logistics enterprises obtain through VRMT. | Coefficient | 
| Logistics Enterprise Strategy | Design Company Strategy | Government Strategy | Combination of Gaming Strategies | 
|---|---|---|---|
| Adopt VRMT | High-quality VRMT | Actively supports VRMT | |
| Do not actively support VRMT | |||
| Low-quality VRMT | Actively supports VRMT | ||
| Do not actively support VRMT | |||
| Do not adopt VRMT | High-quality VRMT | Actively supports VRMT | |
| Do not actively support VRMT | |||
| Low-quality VRMT | Actively supports VRMT | ||
| Do not actively support VRMT | 
| Combination of Gaming Strategies | Value of Returns to Logistics Enterprises | Value of Returns to Design Firms | Value of Returns to the Government | Underlying Assumptions | 
|---|---|---|---|---|
| H2, H3, H4, H5 | ||||
| 0 | H2, H3, H5 | |||
| H2, H3, H4, H5 | ||||
| 0 | H2, H3, H5 | |||
| 0 | H2, H3 | |||
| H2, H3, H4 | ||||
| 0 | H2, H3 | 
| Equilibrium Point | Eigenvalue | Plus or Minus Sign | Stability | Interpretation Prerequisite | 
|---|---|---|---|---|
| , , | (,,+) | Instability | Three-party passive strategy: Logistics companies do not adopt VRMT, design companies offer low-quality solutions, and the government contributes nothing, lacking the driving force to promote the system. | |
| , , | (,,) | Inconclusive | Government unilateral support is ineffective: Unless the firms in the supply chain adopt VRMT or the design firms are determined to provide low-quality solutions, the government cannot and will not move the system forward with subsidies. | |
| , , | (,,−) | Inconclusive | High-quality solutions isolated: Design companies offer high-quality solutions, but without logistics adoption and government subsidies, costs exceed benefits. | |
| , , | (,,−) | Inconclusive | Lack of corporate motivation: Government support and high-quality design companies have failed to motivate logistics companies. | |
| , , | (,,) | Inconclusive | Low-quality solutions are unsustainable: Logistics companies adopt VRMT but low-quality solutions from design companies yield inadequate training results, long-term damage to reputation, and withdrawal. | |
| , , | (,,) | Instability | Lack of government regulation: Design companies are not penalised for low-quality designs, and logistics companies abandon VRMT due to poor training results. | |
| , , | (,,) | Inconclusive | Lack of policy support: Logistics companies collaborate with design companies, but without government subsidies, companies’ net profits are insufficient. | |
| , , | (−,−,−) | ESSs | Ideal steady state: achieved through tripartite collaboration—logistics companies adopt VRMT (high employee acceptance α), design companies provide high-quality solutions (brand premium B incentives), and the government provides active support (tax and environmental benefits cover subsidy costs). | 
| Subject | Parameter Name | Parameter Assignment | Convergence Trend | Convergence Time | Priority Control | 
|---|---|---|---|---|---|
| 0.1 | 0 | 1.901 | 1 | ||
| 0.5 | 1 | 5.696 | |||
| 0.9 | 1 | 4.734 | |||
| 0.1 | 0 | 1.973 | 1 | ||
| 0.5 | 1 | 5.515 | |||
| 0.9 | 1 | 4.48 | |||
| 1.5 | 1 | 5.827 | 2 | ||
| 2.5 | 1 | 6.998 | |||
| 3.5 | 1 | 8.143 | |||
| 1 | 1 | 5.211 | 2 | ||
| 2 | 1 | 5.75 | |||
| 3 | 1 | 6.862 | |||
| 1 | 0.12 | 3.192 | 1 | ||
| 1.5 | 0.89 | 10 | |||
| 2 | 1 | 9.644 | |||
| 2 | 0.05 | 2.96 | 1 | ||
| 3 | 1 | 9.381 | |||
| 4 | 1 | 5.12 | |||
| 1.5 | 1 | 8.474 | 1 | ||
| 2.5 | 0.82 | 10 | |||
| 3.5 | 0.77 | 10 | |||
| 1 | 1 | 3.548 | 2 | ||
| 1.5 | 1 | 5.482 | |||
| 2 | 1 | 8.766 | 
| Disclaimer/Publisher’s Note: The statements, opinions and data contained in all publications are solely those of the individual author(s) and contributor(s) and not of MDPI and/or the editor(s). MDPI and/or the editor(s) disclaim responsibility for any injury to people or property resulting from any ideas, methods, instructions or products referred to in the content. | 
© 2025 by the authors. Licensee MDPI, Basel, Switzerland. This article is an open access article distributed under the terms and conditions of the Creative Commons Attribution (CC BY) license (https://creativecommons.org/licenses/by/4.0/).
Share and Cite
Zou, Q.; Jiang, X.; Hu, X.; Zheng, W.; Li, D. Optimizing Efficiency for Logistics Training Using Virtual Reality Movies. Mathematics 2025, 13, 2676. https://doi.org/10.3390/math13162676
Zou Q, Jiang X, Hu X, Zheng W, Li D. Optimizing Efficiency for Logistics Training Using Virtual Reality Movies. Mathematics. 2025; 13(16):2676. https://doi.org/10.3390/math13162676
Chicago/Turabian StyleZou, Qiaoling, Xinyan Jiang, Xiangling Hu, Wanyu Zheng, and Dongning Li. 2025. "Optimizing Efficiency for Logistics Training Using Virtual Reality Movies" Mathematics 13, no. 16: 2676. https://doi.org/10.3390/math13162676
APA StyleZou, Q., Jiang, X., Hu, X., Zheng, W., & Li, D. (2025). Optimizing Efficiency for Logistics Training Using Virtual Reality Movies. Mathematics, 13(16), 2676. https://doi.org/10.3390/math13162676
 
        


 
       