An Inter-Regional Lateral Transshipment Model to Massive Relief Supplies with Deprivation Costs
Abstract
1. Introduction
2. Literature Review
2.1. Humanitarian Logistics
2.2. Intermodality
- There have been many studies on the relief supplies distribution, but few studies consider multiple and massive relief supplies at the same time.
- Most studies focus on reducing the cost of or time spent distributing relief supplies and improving fairness, while insufficiently considering the perceived suffering of disaster victims due to resource shortages.
- The transport capacity is often limited in the process of inter-regional lateral transshipment, and the research on the combination of allocation and transportation of massive relief supplies is still relatively lacking.
3. Model Development
3.1. Problem Description
- SP: In order to enhance the Government’s disaster relief capacity and reduce the damage caused by disasters to people and property, the State has set up SPs for relief supplies. These SPs, which are pre-positioned with relief supplies, serve primarily to provide emergency relief to victims affected by disasters and to safeguard their basic needs. The location, inventory, and fixed cost of potential SPs are planned by decision makers in advance. SPs are typically distant from disasters, rarely experience disruptions, and can be considered permanent facilities.
- TN: TNs refer to the locations where transfer operations take place between different transportation modes in intermodality, mainly including airports, railway stations, ports, etc. In the context of emergency rescue, due to the relatively slow speed of water transportation, which cannot meet emergency needs, this study only considers airports and railway stations. When transferring at these nodes, there will be certain transfer time and costs, as well as waiting time and costs associated with fixed transportation schedules.
- DP: DPs are the specific locations that require receipt of relief supplies, services, or support in the event of an emergency or disaster. In the post-disaster phase, victims are accommodated in safe locations such as shelters, schools, gymnasiums, and other critical infrastructures. These people require massive relief supplies to survive, including food, water, and tents. Additionally, medical services are crucial for the injured. Due to the unpredictability of disasters, it is difficult to estimate the exact volume of demand. In situations where resources are limited, DPs may need to be prioritized based on urgency and importance.
3.2. Model Formulation
- Relief supplies are indivisible during transportation.
- The transfer of transportation modes only occurs at the TNs, and can only take place at most once at each TN.
- The transportation costs between nodes are only related to the volume of relief supplies, the transportation modes, and time, which are independent of the departure time at the nodes.
- The transfer cost at a TN is only related to the transfer mode and the node itself.
- The cost of waiting at a TN is related only to the volume of relief supplies and the waiting time.
3.2.1. Stage1 Model Formulation
3.2.2. Stage2 Model Formulation
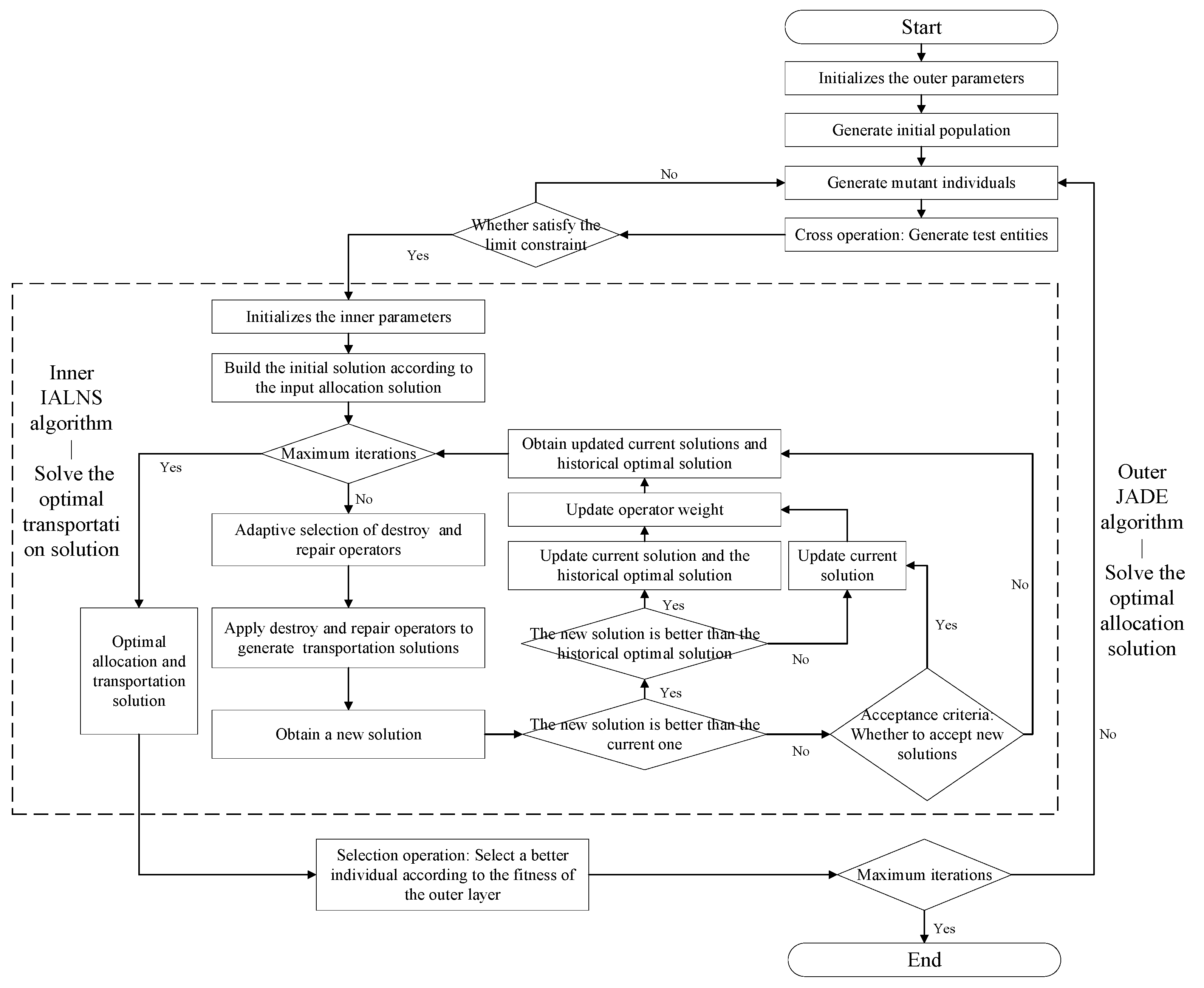
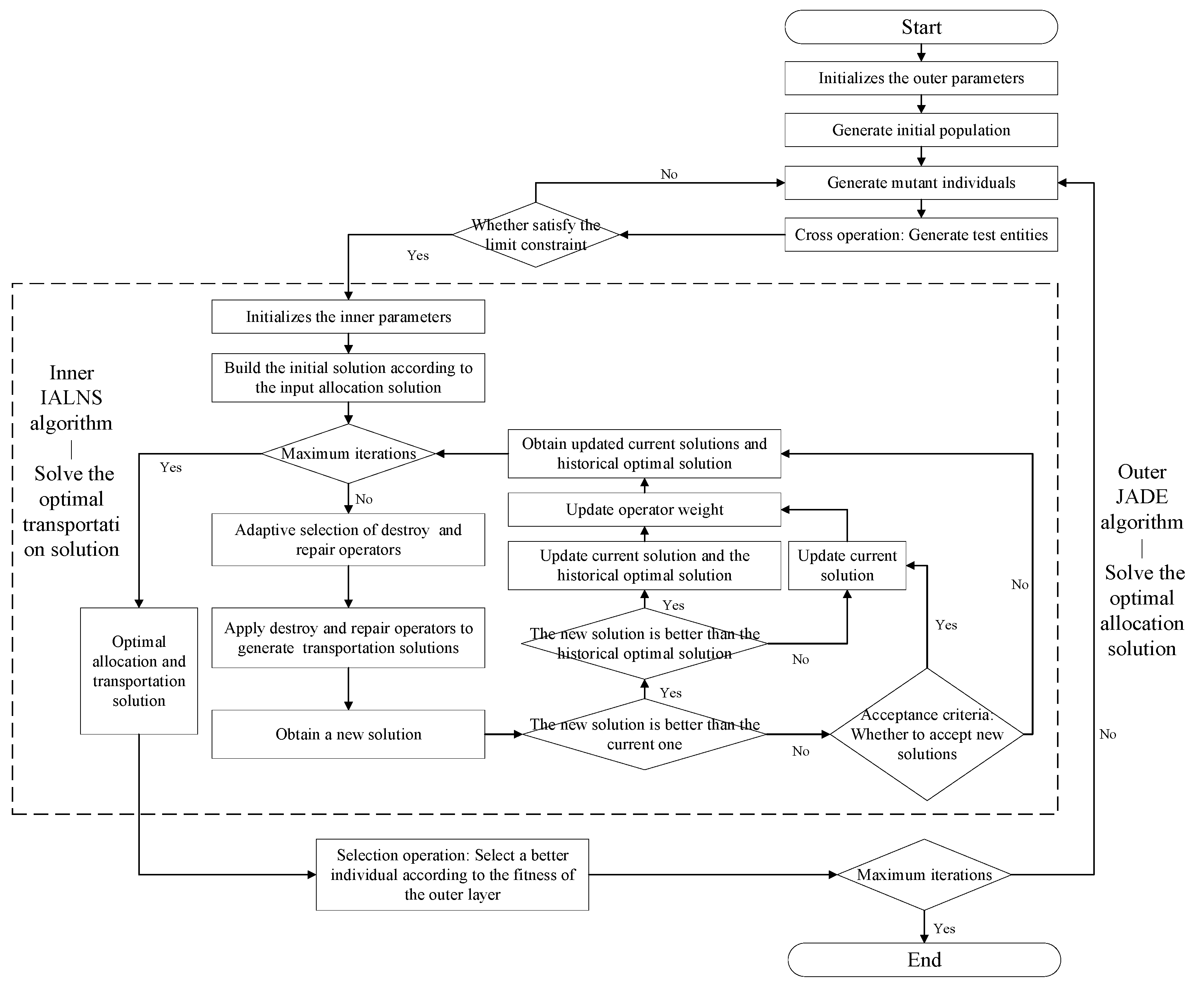
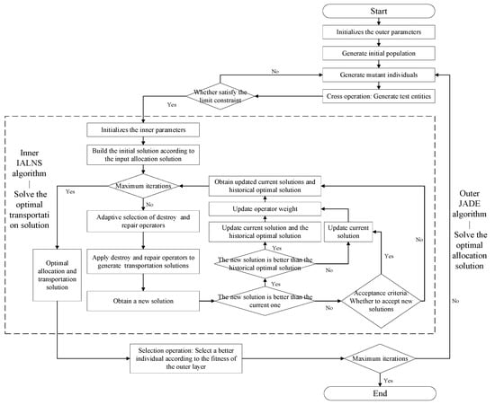
4. Solution Approach
4.1. JADE Algorithm
4.1.1. Encoding & Decoding
4.1.2. Calculate Fitness Value
4.1.3. Adaptive Parameter Strategy
4.1.4. Mutation
4.1.5. Crossover
4.1.6. Selection
4.1.7. Termination Condition
4.2. IALNS Algorithm
4.2.1. Initial Solution
4.2.2. Destroy
4.2.3. Repair
4.2.4. Dynamic Adjustment of Weights and Selection (Adaptive Process)
- Weights update
- 2.
- Roulette selection
4.2.5. Fitness Value Calculation
4.3. Intermodality Network Improvement Strategies
5. Case Study
5.1. Case Study Description
5.2. Simulation Results
5.3. Sensitivity Analysis
5.3.1. Increasing Time Weight Coefficient and Minimum Satisfaction Rate
5.3.2. Decreasing the Time Threshold and Transfer Time
- The overall satisfaction rate for all types of relief supplies in different scale scenarios is high, which indicates that the supply meets the demand and proves the superior performance and high fairness of the algorithm.
- To achieve a higher satisfaction rate, the time weights can be set in the range of [0.67, 0.72].
- A sensitivity analysis of the time thresholds shows that the more urgent the relief supplies, the more efficient the transportation needs to be.
- Transfer time had a significant effect on total time, which was reduced by 16% when transfer time was reduced by 50%.
6. Discussion
7. Recommendation
- Transshipment is the key link of massive relief supplies collection and distribution. By optimizing the collection and distribution process, transshipment efficiency can be significantly improved, and the transfer time can be shortened. Measures can be taken: (1) Planning the location of TNs reasonably to ensure they are close to major traffic arteries and areas with high demand density. (2) Increasing the use of modern transfer facilities to shorten loading and unloading times. (3) Improving the skill levels and emergency handling capabilities of operational staff to ensure the smooth progress of the transfer process.
- In the state of emergency response, the factor of time is crucial, while the economic aspect is relatively secondary. The optimal time weight in this paper falls within the range of [0.67, 0.72]. Such weight distribution helps to ensure that rescue operations respond swiftly, meeting the strict time requirements of emergency situations, while reducing transportation costs.
8. Conclusions
Author Contributions
Funding
Data Availability Statement
Conflicts of Interest
Appendix A
| Node Number | Node Name | Node Type | Node Longitude | Nodal Latitude | Stock/Demand | ||
|---|---|---|---|---|---|---|---|
| Food | Medicine | Tent | |||||
| 1 | Beijing | 1 | 116.258225 | 39.842652 | 329521 | 219681 | 219681 |
| 2 | Tianjin | 1 | 117.216107 | 39.173165 | 344961 | 229974 | 229974 |
| 3 | Shenyang | 1 | 123.507803 | 41.828794 | 268765 | 179177 | 179177 |
| 4 | Jinan | 1 | 117.126974 | 36.654238 | 199025 | 132683 | 132683 |
| 5 | Dalian | 1 | 121.615304 | 38.918953 | 141720 | 94480 | 94480 |
| 6 | Dandong | 1 | 123.9351155 | 39.98516852 | 52753 | 35169 | 35169 |
| 7 | Yingkou | 1 | 122.224651 | 40.632894 | 56780 | 37854 | 37854 |
| 8 | Chaoyang | 1 | 120.447148 | 41.581549 | 81905 | 54604 | 54604 |
| 9 | Liaoyang | 1 | 123.239342 | 41.275463 | 45840 | 30560 | 30560 |
| 10 | Kuandian | 1 | 124.763407 | 40.738867 | 9743 | 6496 | 6496 |
| 11 | Yantai | 1 | 121.4869018 | 37.37626301 | 119602 | 79735 | 79735 |
| 12 | Weihai | 1 | 122.178425 | 37.41224732 | 60383 | 40255 | 40255 |
| 13 | Jining | 1 | 116.594764 | 35.422059 | 202939 | 135293 | 135293 |
| 14 | Binzhou | 1 | 118.0142527 | 37.29223196 | 103388 | 68925 | 68925 |
| 15 | Weifang | 1 | 119.1492527 | 36.62869295 | 189131 | 126087 | 126087 |
| 16 | Linyi | 1 | 118.360087 | 35.114924 | 308934 | 205956 | 205956 |
| 17 | Shijiazhuang | 1 | 114.523254 | 38.050131 | 191818 | 127879 | 127879 |
| 18 | Tangshan | 1 | 118.2208226 | 39.60054089 | 135764 | 90509 | 90509 |
| 19 | Xingtai | 1 | 114.509159 | 37.078067 | 184426 | 122950 | 122950 |
| 20 | Qinhuangdao | 1 | 119.644626 | 39.9068445 | 65515 | 43676 | 43676 |
| 21 | Baoding | 1 | 115.5037228 | 38.81375872 | 216524 | 144349 | 144349 |
| 22 | Handan | 1 | 114.541606 | 36.633116 | 273964 | 182642 | 182642 |
| 23 | Dandong | 2 | 123.9351155 | 39.98516852 | 317400 | 211600 | 211600 |
| 24 | Fuxin | 2 | 121.7214355 | 41.98527077 | 242850 | 161900 | 161900 |
| 25 | Chengde | 2 | 117.9896034 | 40.87862053 | 495300 | 330200 | 330200 |
| 26 | Qinhuangdao | 2 | 119.644626 | 39.9068445 | 466050 | 310700 | 310700 |
| 27 | Cangzhou | 2 | 116.8340565 | 38.27741828 | 1089750 | 726500 | 726500 |
| 28 | Tangshan | 2 | 118.2208226 | 39.60054089 | 1158000 | 772000 | 772000 |
| 29 | Beijing | 2 | 116.4515004 | 39.83268321 | 3278700 | 2185800 | 2185800 |
| 30 | Dezhou | 2 | 116.4282592 | 37.37626334 | 836250 | 557500 | 557500 |
| 31 | Baoding | 2 | 115.5037228 | 38.81375872 | 1723200 | 1148800 | 1148800 |
| 32 | Binzhou | 2 | 118.0142527 | 37.29223196 | 585600 | 390400 | 390400 |
| 33 | Dongying | 2 | 118.7283256 | 37.36426468 | 331350 | 220900 | 220900 |
| 34 | Zibo | 2 | 118.0894183 | 36.77396243 | 701100 | 467400 | 467400 |
| 35 | Weifang | 2 | 119.1492527 | 36.62869295 | 1405500 | 937000 | 937000 |
| 36 | Yantai | 2 | 121.4869018 | 37.37626301 | 1058850 | 705900 | 705900 |
| 37 | Qingdao | 2 | 120.4270674 | 35.95934087 | 1551300 | 1034200 | 1034200 |
| 38 | Weihai | 2 | 122.178425 | 37.41224732 | 437100 | 291400 | 291400 |
| 39 | Lingyuan | 2 | 119.405059 | 41.252084 | 81120 | 54080 | 54080 |
| 40 | Chaoyang | 2 | 120.447148 | 41.581549 | 516300 | 344200 | 344200 |
| 41 | Jinzhou | 2 | 121.129724 | 41.103542 | 400200 | 266800 | 266800 |
| 42 | Panshan | 2 | 121.997811 | 41.250867 | 40800 | 27200 | 27200 |
| 43 | Shenyang | 2 | 123.462471 | 41.686416 | 1372050 | 914700 | 914700 |
| 44 | Benxi | 2 | 123.687336 | 41.494212 | 194400 | 129600 | 129600 |
| 45 | Anshan | 2 | 122.992172 | 41.119835 | 492300 | 328200 | 328200 |
| 46 | Yingkou | 2 | 122.224651 | 40.632894 | 342900 | 228600 | 228600 |
| 47 | Zhuanghe | 2 | 122.977943 | 39.688732 | 111300 | 74200 | 74200 |
| 48 | Dalian | 2 | 121.615304 | 38.918953 | 1129650 | 753100 | 753100 |
| 49 | Langfang | 2 | 116.690577 | 39.544257 | 821700 | 547800 | 547800 |
| 50 | Tianjin | 2 | 117.205791 | 39.091999 | 2046000 | 1364000 | 1364000 |
| 51 | Shijiazhuang | 2 | 114.523254 | 38.050131 | 1685100 | 1123400 | 1123400 |
| 52 | Nangong | 2 | 115.411076 | 37.365446 | 59250 | 39500 | 39500 |
| 53 | Xingtai | 2 | 114.509159 | 37.078067 | 1043400 | 695600 | 695600 |
| 54 | Handan | 2 | 114.541606 | 36.633116 | 1375950 | 917300 | 917300 |
| 55 | Liaocheng | 2 | 115.992163 | 36.465081 | 885450 | 590300 | 590300 |
| 56 | Heze | 2 | 115.487549 | 35.242238 | 1302450 | 868300 | 868300 |
| 57 | Jinan | 2 | 117.128124 | 36.658407 | 1415550 | 943700 | 943700 |
| 58 | Jining | 2 | 116.594764 | 35.422059 | 1243650 | 829100 | 829100 |
| 59 | Zaozhuang | 2 | 117.329389 | 34.817416 | 574500 | 383000 | 383000 |
| 60 | Linyi | 2 | 118.360087 | 35.114924 | 1648950 | 1099300 | 1099300 |
| 61 | Xintai | 2 | 117.771159 | 35.916492 | 187575 | 125050 | 125050 |
| 62 | Penglai | 2 | 120.828065 | 37.803774 | 64650 | 43100 | 43100 |
| 63 | Haiyang | 2 | 121.180458 | 36.69327 | 86250 | 57500 | 57500 |
| 64 | Rizhao | 2 | 119.535143 | 35.425663 | 445200 | 296800 | 296800 |
| 65 | Beijing Capital International Airport | 3 | 116.609564 | 40.083812 | |||
| 66 | Beijing Daxing International Airport | 3 | 116.42396 | 39.511576 | |||
| 67 | Tangshan three female river airport | 3 | 118.01368 | 39.725946 | |||
| 68 | Qinhuangdao Beidaihe Airport | 3 | 119.073352 | 39.672739 | |||
| 69 | Chengde Puning Airport | 3 | 118.090588 | 41.129901 | |||
| 70 | Chaoyang Airport | 3 | 120.44669 | 41.547256 | |||
| 71 | Jinzhou Bay International Airport | 3 | 121.292676 | 40.938825 | |||
| 72 | Shenyang Taoxian International Airport | 3 | 123.499721 | 41.639078 | |||
| 73 | Anshan Tengao Airport | 3 | 122.867024 | 41.112934 | |||
| 74 | Yingkou Lanqi Airport | 3 | 122.368941 | 40.549935 | |||
| 75 | Dandong Langtou Airport | 3 | 124.296866 | 40.032239 | |||
| 76 | Dalian Zhoushuizi International Airport | 3 | 121.549576 | 38.969369 | |||
| 77 | Tianjin Binhai International Airport | 3 | 117.368273 | 39.1366 | |||
| 78 | Shijiazhuang Zhengding International Airport | 3 | 114.705294 | 38.284424 | |||
| 79 | Binzhou Dagao general Airport | 3 | 117.896464 | 37.617116 | |||
| 80 | Dongying Victory Airport | 3 | 118.798699 | 37.512532 | |||
| 81 | Handan Airport | 3 | 114.437921 | 36.531179 | |||
| 82 | Heze Peony Airport | 3 | 115.748088 | 35.217303 | |||
| 83 | Jinan Remote Wall International Airport | 3 | 117.220528 | 36.857325 | |||
| 84 | Jining Da’an Airport | 3 | 116.359705 | 35.29947 | |||
| 85 | Linyi Qiyang Airport | 3 | 118.422814 | 35.054384 | |||
| 86 | Weifang Nanyuan Airport | 3 | 119.129077 | 36.652396 | |||
| 87 | Yantai Penglai International Airport | 3 | 120.998216 | 37.66451 | |||
| 88 | Weihai Dashuibo International Airport | 3 | 122.247027 | 37.195491 | |||
| 89 | Qingdao Jiaodong International Airport | 3 | 120.099597 | 36.368529 | |||
| 90 | Rizhao Shanzi River airport | 3 | 119.334352 | 35.405805 | |||
| 91 | Beijing East Railway Station | 3 | 116.490672 | 39.908173 | |||
| 92 | Fengtai West Railway Station | 3 | 116.258225 | 39.842652 | |||
| 93 | Tangshan South Railway Station | 3 | 118.202245 | 39.618685 | |||
| 94 | Tangshan South Railway Station | 3 | 118.205999 | 39.765933 | |||
| 95 | Qinhuangdao East Railway Station | 3 | 119.652656 | 39.948209 | |||
| 96 | Qinhuangdao South Railway Station | 3 | 119.600039 | 39.932241 | |||
| 97 | Chengde Railway Station | 3 | 117.962341 | 40.971508 | |||
| 98 | Lingyuan East Railway Station | 3 | 119.421341 | 41.268948 | |||
| 99 | Lingyuan Railway Station | 3 | 119.389554 | 41.242095 | |||
| 100 | Chaoyang South Railway Station | 3 | 120.448226 | 41.584677 | |||
| 101 | Jinzhou Railway Station | 3 | 121.1475 | 41.130288 | |||
| 102 | Xinqiu Railway Station | 3 | 121.803433 | 42.095347 | |||
| 103 | Panshan Railway Station | 3 | 122.196007 | 41.265508 | |||
| 104 | Shenyang Railway Station | 3 | 123.401711 | 41.800475 | |||
| 105 | Benxi Railway Station | 3 | 123.76559 | 41.301155 | |||
| 106 | Benxi Lake Railway Station | 3 | 123.77424 | 41.333345 | |||
| 107 | Anshan Railway Station | 3 | 122.992337 | 41.119331 | |||
| 108 | Yingkou Railway Station | 3 | 122.271765 | 40.691862 | |||
| 109 | Dandong Railway Station | 3 | 124.394082 | 40.129458 | |||
| 110 | Zhuanghe Railway Station | 3 | 122.960483 | 39.70986 | |||
| 111 | Golden State Railway Station | 3 | 121.733303 | 39.092685 | |||
| 112 | Dalian West Railway Station | 3 | 121.547467 | 39.016305 | |||
| 113 | Langfang North Railway Station | 3 | 116.712286 | 39.521125 | |||
| 114 | Tianjin West Railway Station | 3 | 117.16998 | 39.164265 | |||
| 115 | Xushui Railway Station | 3 | 115.651425 | 39.039191 | |||
| 116 | Cangzhou Railway Station | 3 | 116.884415 | 38.315589 | |||
| 117 | Shijiazhuang South Railway Station | 3 | 114.429444 | 37.982184 | |||
| 118 | Nangong Railway Station | 3 | 115.238634 | 37.369233 | |||
| 119 | Nangong East Railway Station | 3 | 115.70215 | 37.175736 | |||
| 120 | Railway stations in Texas | 3 | 116.29493 | 37.455516 | |||
| 121 | Binzhou North Railway Station | 3 | 118.071651 | 37.452173 | |||
| 122 | Dongying Railway Station | 3 | 118.478722 | 37.461438 | |||
| 123 | Xingtai Railway Station | 3 | 114.498717 | 37.076707 | |||
| 124 | Handan South Railway Station | 3 | 114.543639 | 36.552905 | |||
| 125 | Liaocheng Railway Station | 3 | 115.950195 | 36.463645 | |||
| 126 | Liaocheng North Railway Station | 3 | 115.937766 | 36.508584 | |||
| 127 | Heze Railway Station | 3 | 115.512835 | 35.236628 | |||
| 128 | Dingtao Railway Station | 3 | 115.602287 | 35.070542 | |||
| 129 | Jinan South Railway Station | 3 | 116.946181 | 36.632947 | |||
| 130 | Yanzhou North Railway Station | 3 | 116.84226 | 35.599679 | |||
| 131 | Zaozhuang West Railway Station | 3 | 117.260669 | 34.798911 | |||
| 132 | Zaozhuang East Railway Station | 3 | 117.555165 | 34.872425 | |||
| 133 | Linyi East Railway Station | 3 | 118.44996 | 35.123551 | |||
| 134 | Xintai Railway Station | 3 | 117.75772 | 35.913575 | |||
| 135 | Dongdu Railway Station | 3 | 117.724774 | 35.853924 | |||
| 136 | Zibo Railway Station | 3 | 118.062241 | 36.792335 | |||
| 137 | Weifang Railway Station | 3 | 119.104998 | 36.703189 | |||
| 138 | Weifang West Railway Station | 3 | 119.031029 | 36.717115 | |||
| 139 | Yantai Railway Station | 3 | 119.249884 | 36.656854 | |||
| 140 | Fukuyama Railway Station | 3 | 121.312033 | 37.461612 | |||
| 141 | Wenden Railway Station | 3 | 121.996934 | 37.184401 | |||
| 142 | Haiyang Railway Station | 3 | 121.1855 | 36.722425 | |||
| 143 | Qingdao North Railway Station | 3 | 120.38081 | 36.175628 | |||
| 144 | Rizhao Railway Station | 3 | 119.539378 | 35.411062 | |||
| 145 | Liaoyang Railway Station | 3 | 123.174588 | 41.287307 | |||
References
- 2023 Global Natural Disaster Assessment Report|PreventionWeb. Available online: https://www.preventionweb.net/publication/2023-global-natural-disaster-assessment-report (accessed on 6 June 2025).
- Calvin, K.; Dasgupta, D.; Krinner, G.; Mukherji, A.; Thorne, P.W.; Trisos, C.; Romero, J.; Aldunce, P.; Barrett, K.; Blanco, G.; et al. IPCC, 2023: Climate Change 2023: Synthesis Report. Contribution of Working Groups I, II and III to the Sixth Assessment Report of the Intergovernmental Panel on Climate Change; Core Writing Team, Lee, H., Romero, J., Eds.; Intergovernmental Panel on Climate Change (IPCC); IPCC: Geneva, Switzerland, 2023. [Google Scholar]
- Kundu, T.; Sheu, J.-B.; Kuo, H.-T. Emergency Logistics Management—Review and Propositions for Future Research. Transp. Res. Part E Logist. Transp. Rev. 2022, 164, 102789. [Google Scholar] [CrossRef]
- Mostajabdaveh, M.; Salman, F.S.; Gutjahr, W.J. A Branch-and-Price Algorithm for Fast and Equitable Last-Mile Relief Aid Distribution. Eur. J. Oper. Res. 2025, 324, 522–537. [Google Scholar] [CrossRef]
- Praneetpholkrang, P.; Huynh, V.N.; Kanjanawattana, S. A Multi-Objective Optimization Model for Shelter Location-Allocation in Response to Humanitarian Relief Logistics. Asian J. Shipp. Logist. 2021, 37, 149–156. [Google Scholar] [CrossRef]
- Peng, Q. Research on Demand Prediction and Distribution of Emergency Materials under Large Flood Disasters. Master’s Thesis, Beijing Jiaotong University, Beijing, China, 2022. [Google Scholar] [CrossRef]
- Sun, B.; Ma, W.; Zhao, H. A Fuzzy Rough Set Approach to Emergency Material Demand Prediction over Two Universes. Appl. Math. Model. 2013, 37, 7062–7070. [Google Scholar] [CrossRef]
- Wex, F.; Schryen, G.; Feuerriegel, S.; Neumann, D. Emergency Response in Natural Disaster Management: Allocation and Scheduling of Rescue Units. Eur. J. Oper. Res. 2014, 235, 697–708. [Google Scholar] [CrossRef]
- Aghsami, A.; Sharififar, S.; Markazi Moghaddam, N.; Hazrati, E.; Jolai, F.; Yazdani, R. Strategies for Humanitarian Logistics and Supply Chain in Organizational Contexts: Pre- and Post-Disaster Management Perspectives. Systems 2024, 12, 215. [Google Scholar] [CrossRef]
- Tomasini, R.; Wassenhove, L.V. Humanitarian Logistics; Palgrave Macmillan: London, UK, 2009; ISBN 978-1-349-30212-3. [Google Scholar]
- Holguín-Veras, J.; Jaller, M.; Van Wassenhove, L.N.; Pérez, N.; Wachtendorf, T. On the Unique Features of Post-disaster Humanitarian Logistics. J. Oper. Manag. 2012, 30, 494–506. [Google Scholar] [CrossRef]
- Holguín-Veras, J.; Pérez, N.; Jaller, M.; Van Wassenhove, L.N.; Aros-Vera, F. On the Appropriate Objective Function for Post-disaster Humanitarian Logistics Models. J. Oper. Manag. 2013, 31, 262–280. [Google Scholar] [CrossRef]
- Ghasemi, P.; Khalili-Damghani, K.; Hafezalkotob, A.; Raissi, S. Stochastic Optimization Model for Distribution and Evacuation Planning (A Case Study of Tehran Earthquake). Socio-Econ. Plan. Sci. 2020, 71, 100745. [Google Scholar] [CrossRef]
- Holguín-Veras, J.; Amaya-Leal, J.; Cantillo, V.; Van Wassenhove, L.N.; Aros-Vera, F.; Jaller, M. Econometric Estimation of Deprivation Cost Functions: A Contingent Valuation Experiment. J. Oper. Manag. 2016, 45, 44–56. [Google Scholar] [CrossRef]
- Yang, M.; Liu, Y.; Yang, G. Multi-Period Dynamic Distributionally Robust Pre-Positioning of Emergency Supplies under Demand Uncertainty. Appl. Math. Model. 2021, 89, 1433–1458. [Google Scholar] [CrossRef]
- Su, W.; Chen, L.; Gao, X. Emergency Decision Making: A Literature Review and Future Directions. Sustainability 2022, 14, 10925. [Google Scholar] [CrossRef]
- Zou, Z.; Zeng, H.; Zheng, X.; Chen, J. Research on Multi-Center Path Optimization for Emergency Events Based on an Improved Particle Swarm Optimization Algorithm. Mathematics 2025, 13, 654. [Google Scholar] [CrossRef]
- Maghsoudi, A.; Moshtari, M. Challenges in Disaster Relief Operations: Evidence from the 2017 Kermanshah Earthquake. JHLSCM 2020, 11, 107–134. [Google Scholar] [CrossRef]
- Xu, Z.; Zheng, C.; Zheng, S.; Ma, G.; Chen, Z. Multimodal Transportation Route Optimization of Emergency Supplies Under Uncertain Conditions. Sustainability 2024, 16, 10905. [Google Scholar] [CrossRef]
- Cui, T.; Shi, Y.; Wang, J.; Ding, R.; Li, J.; Li, K. Practice of an Improved Many-Objective Route Optimization Algorithm in a Multimodal Transportation Case under Uncertain Demand. Complex Intell. Syst. 2025, 11, 136. [Google Scholar] [CrossRef]
- Delforge, D.; Wathelet, V.; Below, R.; Sofia, C.L.; Tonnelier, M.; Van Loenhout, J.A.F.; Speybroeck, N. EM-DAT: The Emergency Events Database. Int. J. Disaster Risk Reduct. 2025, 124, 105509. [Google Scholar] [CrossRef]
- Yáñez-Sandivari, L.; Cortés, C.E.; Rey, P.A. Humanitarian Logistics and Emergencies Management: New Perspectives to a Sociotechnical Problem and Its Optimization Approach Management. Int. J. Disaster Risk Reduct. 2021, 52, 101952. [Google Scholar] [CrossRef]
- Che, A.; Li, J.; Chu, F.; Chu, C. Optimizing Emergency Supply Pre-Positioning for Disaster Relief: A Two-Stage Distributionally Robust Approach. Comput. Oper. Res. 2024, 166, 106607. [Google Scholar] [CrossRef]
- Ali Torabi, S.; Shokr, I.; Tofighi, S.; Heydari, J. Integrated Relief Pre-Positioning and Procurement Planning in Humanitarian Supply Chains. Transp. Res. Part E Logist. Transp. Rev. 2018, 113, 123–146. [Google Scholar] [CrossRef]
- Aslan, E.; Çelik, M. Pre-Positioning of Relief Items under Road/Facility Vulnerability with Concurrent Restoration and Relief Transportation. IISE Trans. 2019, 51, 847–868. [Google Scholar] [CrossRef]
- Caunhye, A.M.; Zhang, Y.; Li, M.; Nie, X. A Location-Routing Model for Prepositioning and Distributing Emergency Supplies. Transp. Res. Part E Logist. Transp. Rev. 2016, 90, 161–176. [Google Scholar] [CrossRef]
- Boonmee, C.; Arimura, M.; Asada, T. Facility Location Optimization Model for Emergency Humanitarian Logistics. Int. J. Disaster Risk Reduct. 2017, 24, 485–498. [Google Scholar] [CrossRef]
- Sentia, P.D.; Abdul Shukor, S.; Wahab, A.N.A.; Mukhtar, M. Logistic Distribution in Humanitarian Supply Chain Management: A Thematic Literature Review and Future Research. Ann. Oper. Res. 2023, 323, 175–201. [Google Scholar] [CrossRef]
- Gutjahr, W.J.; Fischer, S. Equity and Deprivation Costs in Humanitarian Logistics. Eur. J. Oper. Res. 2018, 270, 185–197. [Google Scholar] [CrossRef]
- Rodríguez-Espíndola, O.; Albores, P.; Brewster, C. Dynamic Formulation for Humanitarian Response Operations Incorporating Multiple Organisations. Int. J. Prod. Econ. 2018, 204, 83–98. [Google Scholar] [CrossRef]
- Biswal, A.K.; Jenamani, M.; Kumar, S.K. Warehouse Efficiency Improvement Using RFID in a Humanitarian Supply Chain: Implications for Indian Food Security System. Transp. Res. Part E Logist. Transp. Rev. 2018, 109, 205–224. [Google Scholar] [CrossRef]
- Pérez-Rodríguez, N.; Holguín-Veras, J. Inventory-Allocation Distribution Models for Postdisaster Humanitarian Logistics with Explicit Consideration of Deprivation Costs. Transp. Sci. 2016, 50, 1261–1285. [Google Scholar] [CrossRef]
- Nikkhoo, F.; Bozorgi-Amiri, A.; Heydari, J. Coordination of Relief Items Procurement in Humanitarian Logistic Based on Quantity Flexibility Contract. Int. J. Disaster Risk Reduct. 2018, 31, 331–340. [Google Scholar] [CrossRef]
- Cotes, N.; Cantillo, V. Including Deprivation Costs in Facility Location Models for Humanitarian Relief Logistics. Socio-Econ. Plan. Sci. 2019, 65, 89–100. [Google Scholar] [CrossRef]
- Loree, N.; Aros-Vera, F. Points of Distribution Location and Inventory Management Model for Post-Disaster Humanitarian Logistics. Transp. Res. Part E Logist. Transp. Rev. 2018, 116, 1–24. [Google Scholar] [CrossRef]
- Paul, J.A.; Zhang, M. Supply Location and Transportation Planning for Hurricanes: A Two-Stage Stochastic Programming Framework. Eur. J. Oper. Res. 2019, 274, 108–125. [Google Scholar] [CrossRef]
- Wang, X.; Wang, X.; Liang, L.; Yue, X.; Van Wassenhove, L.N. Estimation of Deprivation Level Functions Using a Numerical Rating Scale. Prod. Oper. Manag. 2017, 26, 2137–2150. [Google Scholar] [CrossRef]
- Wang, X.; Zhang, W.; Yu, Y.; Liu, B. An Optimization model for emergency shelter location and relief materials allocation considering human suffering. Chin. J. Manag. Sci. 2020, 28, 162–172. [Google Scholar] [CrossRef]
- Gao, P.; Liu, F.; Huang, J.; Wang, Y. Research on post-earthquake emergency material allocation considering psychological pain of victims. China Saf. Sci. J. 2022, 32, 200–207. [Google Scholar] [CrossRef]
- Khodaee, V.; Kayvanfar, V.; Haji, A. A Humanitarian Cold Supply Chain Distribution Model with Equity Consideration: The Case of COVID-19 Vaccine Distribution in the European Union. Decis. Anal. J. 2022, 4, 100126. [Google Scholar] [CrossRef]
- Kavlak, H.; Ertem, M.A.; Satır, B. Intermodal Humanitarian Logistics Using Unit Load Devices. Arab. J. Sci. Eng. 2022, 47, 3821–3846. [Google Scholar] [CrossRef] [PubMed]
- Chen, D.; Fang, X.; Li, Y.; Ni, S.; Zhang, Q.; Sang, C.K. Three-Level Multimodal Transportation Network for Cross-Regional Emergency Resources Dispatch under Demand and Route Reliability. Reliab. Eng. Syst. Saf. 2022, 222, 108461. [Google Scholar] [CrossRef]
- Ponomarov, S.Y.; Holcomb, M.C. Understanding the Concept of Supply Chain Resilience. Int. J. Logist. Manag. 2009, 20, 124–143. [Google Scholar] [CrossRef]
- Udomwannakhet, J.; Vajarodaya, P.; Manicho, S.; Kaewfak, K.; Ruiz, J.B.; Ammarapala, V. A Review of Multimodal Transportation Optimization Model. In Proceedings of the 2018 5th International Conference on Business and Industrial Research (ICBIR), Bangkok, Thailand, 17–18 May 2018; pp. 333–338. [Google Scholar]
- Basallo-Triana, M.J.; Vidal-Holguín, C.J.; Bravo-Bastidas, J.J. Planning and Design of Intermodal Hub Networks: A Literature Review. Comput. Oper. Res. 2021, 136, 105469. [Google Scholar] [CrossRef]
- Archetti, C.; Peirano, L.; Speranza, M.G. Optimization in Multimodal Freight Transportation Problems: A Survey. Eur. J. Oper. Res. 2022, 299, 1–20. [Google Scholar] [CrossRef]
- Liu, H.; Song, G.; Liu, T.; Guo, B. Multitask Emergency Logistics Planning under Multimodal Transportation. Mathematics 2022, 10, 3624. [Google Scholar] [CrossRef]
- Haghani, A.; Oh, S.-C. Formulation and Solution of a Multi-Commodity, Multi-Modal Network Flow Model for Disaster Relief Operations. Transp. Res. Part A Policy Pract. 1996, 30, 231–250. [Google Scholar] [CrossRef]
- Ning, T.; Duan, X.; An, L. Study on the Strategy of Multimodal Transportation of Medical Aid Materials for Public Health Emergencies: A Case Study Basing on COVID-19. Int. J. Low-Carbon Technol. 2021, 16, 1244–1253. [Google Scholar] [CrossRef]
- Weng, X.; Duan, S.; Zhang, J.; Fan, H. A Material Allocation Model for Public Health Emergency under a Multimodal Transportation Network by Considering the Demand Priority and Psychological Pain. Mathematics 2024, 12, 489. [Google Scholar] [CrossRef]
- Wang, F.; Ge, X.; Li, Y.; Zheng, J.; Zheng, W. Optimising the Distribution of Multi-Cycle Emergency Supplies after a Disaster. Sustainability 2023, 15, 902. [Google Scholar] [CrossRef]
- Zhang, Z.; Zhu, C.; Liu, K.; Wang, Q. Bi-Level Optimal Scheduling of Emergency Materials Considering Multimodal Transport. Eng. Lett. 2022, 30, 103. [Google Scholar]
- Fan, Y.; Ding, J.; Liu, H.; Wang, Y.; Long, J. Large-Scale Multimodal Transportation Network Models and Algorithms-Part I: The Combined Mode Split and Traffic Assignment Problem. Transp. Res. Part E Logist. Transp. Rev. 2022, 164, 102832. [Google Scholar] [CrossRef]
- Ma, Y.; Yan, X.; Zhang, J.; Gao, Z.; Yang, Y.; Li, Y. Analysis of the spatiotemporal distribution characteristics of typhoon landfalls in China over the past 50 years. Urban Disaster Reduct. 2023, 48–53. [Google Scholar]
- State Council of the People’s Republic of China. National Emergency Management System Plan during the 14th Five-Year Plan Period. 2021. Available online: https://www.mem.gov.cn/gk/zfxxgkpt/fdzdgknr/202208/P020220818570017541334.pdf (accessed on 14 July 2025).
- Liu, Z.; Zhou, S.; Liu, S. Optimization of Multimodal Transport Paths Considering a Low-Carbon Economy Under Uncertain Demand. Algorithms 2025, 18, 92. [Google Scholar] [CrossRef]

















| Reference | Problem Characteristics | Modeling | Solution Approach | |||
|---|---|---|---|---|---|---|
| Deprivation Cost | Intermodality | Multiple/Massive Relief Supplies | Model Type | Objectives | ||
| Yang et al. [15] | Multiple | MIP | MO | CPLEX | ||
| Maghsoudi et al. [18] | √ | MIP | MO | CPLEX | ||
| Xu et al. [19] | √ | MIP | MO | Genetic Algorithm, Particle Swarm Optimization | ||
| Cui et al. [20] | √ | Multiple | MILP | MO | Nondominated Sorting Genetic Algorithm Version III | |
| Gao et al. [39] | √ | Multiple | MIP | MO | Improved Genetic Algorithm | |
| Khodaee et al. [40] | √ | MIP | SO | CPLEX | ||
| Liu et al. [47] | √ | MIP | MO | Particle Swarm Optimization | ||
| Ning et al. [49] | √ | Multiple | MIP | MO | Quantum Bacterial Foraging | |
| Weng et al. [50] | √ | √ | Multiple | MIP | SO | Modified Genetic Algorithm |
| Wang et al. [51] | √ | MIP | MO | Improved NSGA-II | ||
| Zhang et al. [52] | √ | MIP | MO | Improved Genetic Algorithm | ||
| This paper | √ | √ | Multiple and massive | MINLP | MO | JADE, IALNS |
| Set and Indices | |
|---|---|
| Set of SPs, indexed by | |
| Set of DPs, indexed by | |
| Set of types of relief supplies, indexed by | |
| Parameters | |
| Deprivation cost incurred by the lack of each unit of relief supplies at DP | |
| Number of relief supplies stored at SP | |
| Number of relief supplies demanded at DP | |
| Minimum satisfaction rate of relief supplies at DP | |
| Deprivation time while waiting for relief supplies at DP | |
| Intermediate variable | |
| Shortage number of relief supplies at DP | |
| Decision variables | |
| Number of relief supplies transported from SP to DP | |
| Set and Indices | |
|---|---|
| Set of nodes, indexed by , | |
| Set of transportation modes, indexed by | |
| Set of transport section, indexed by | |
| Parameters | |
| Required travel time between node and node via mode (hour) | |
| Transfer time of relief supply from transportation mode to mode at node (hour) | |
| Latest allowable arrival time of relief supplies at DP | |
| Unit transfer costs of relief supply from transportation mode to at node (CNY) | |
| Unit transport cost of relief supply between node and by mode (CNY/hour) | |
| Waiting time of relief supplies at the node before departure (hour) | |
| Unit waiting cost of relief supplies at the node (CNY/hour) | |
| Maximum supplies transfer capacity at node from transportation mode to mode | |
| Fixed departure time of transportation mode at node | |
| Transportation capacity of transportation mode between nodes and | |
| Number of relief supplies transported from nodes to | |
| The payload capacity of transportation mode | |
| The weight of a unit of relief supply | |
| Capacity of transportation mode | |
| The volume of a unit of relief supply | |
| The number of transport vehicles available at node for relief supply | |
| Intermediate variable | |
| Actual arrival time of relief supplies at the node | |
| Decision variables | |
| 1 if relief supply is transported from node to using transportation mode , and 0 otherwise | |
| 1 if relief supply is transferred from transportation mode to at node , and 0 otherwise | |
| a | b | |
|---|---|---|
| Tent | 1.8429 | 6.255 |
| Food | 1.6634 | 6.2883 |
| Medicine | 5.2558 | 5.9126 |
| Highway | Railway | Air | |
|---|---|---|---|
| Highway | -/- | 760/3 | 3000/5 |
| Railway | 760/3 | -/- | 2000/4 |
| Air | 3000/5 | 2000/4 | -/- |
| Food | Medicine | Tent | |
|---|---|---|---|
| Weight (t) | 0.0008 | 0.0018 | 0.012 |
| Volume (m3) | 0.00322 | 0.00081 | 0.186 |
| Highway | Railway | Air | |
|---|---|---|---|
| Load (t) | 60 | 500 | 100 |
| Volume (m3) | 120 | 800 | 500 |
| Relief Supply | Maximum | Minimum | Gap | Median | Average | |
|---|---|---|---|---|---|---|
| 1DP:18 | Food | 98.91% | 98.73% | 0.18% | 98.82% | 98.82% |
| Medicine | 98.92% | 98.70% | 0.22% | 98.83% | 98.82% | |
| Tent | 98.87% | 98.60% | 0.27% | 98.74% | 98.73% | |
| 2DPs:22 | Food | 98.10% | 95.17% | 2.93% | 96.67% | 96.67% |
| Medicine | 98.08% | 95.34% | 2.74% | 96.90% | 96.89% | |
| Tent | 98.03% | 95.79% | 2.24% | 96.70% | 96.88% | |
| 2DPs:32 | Food | 98.08% | 95.48% | 2.6% | 96.98% | 96.98% |
| Medicine | 98.28% | 95.98% | 2.3% | 96.98% | 96.96% | |
| Tent | 98.48% | 95.78% | 2.7% | 97.18% | 97.06% | |
| 3DPs:2 | Food | 93.63% | 91.01% | 2.62% | 92.29% | 92.31% |
| Medicine | 93.77% | 91.00% | 2.77% | 92.22% | 92.30% | |
| Tent | 93.90% | 91.02% | 2.88% | 92.41% | 92.35% | |
| 3DPs:5 | Food | 93.69% | 91.38% | 2.31% | 92.35% | 92.51% |
| Medicine | 93.79% | 91.19% | 2.6% | 92.27% | 92.37% | |
| Tent | 93.50% | 91.39% | 2.11% | 92.29% | 92.45% | |
| 3DPs:31 | Food | 94.38% | 91.87% | 2.51% | 93.54% | 93.37% |
| Medicine | 94.18% | 91.88% | 2.3% | 93.70% | 93.45% | |
| Tent | 94.20% | 91.86% | 2.34% | 93.49% | 93.33% |
| 100Iterations | 200Iterations | 300Iterations | ||||
|---|---|---|---|---|---|---|
| Time (h) | Memory (bytes) | Time (h) | Memory (bytes) | Time (h) | Memory (bytes) | |
| 1DP | 1.81 | 154744569 | 2.4 h | 169394176 | 4.85 h | 172969984 |
| 2DPs | 2.46 | 157437952 | 3.83 h | 160182272 | 7.71 h | 166866944 |
| 3DPs | 4.07 | 158547720 | 5.17 h | 164925440 | 10.19 h | 172072960 |
Disclaimer/Publisher’s Note: The statements, opinions and data contained in all publications are solely those of the individual author(s) and contributor(s) and not of MDPI and/or the editor(s). MDPI and/or the editor(s) disclaim responsibility for any injury to people or property resulting from any ideas, methods, instructions or products referred to in the content. |
© 2025 by the authors. Licensee MDPI, Basel, Switzerland. This article is an open access article distributed under the terms and conditions of the Creative Commons Attribution (CC BY) license (https://creativecommons.org/licenses/by/4.0/).
Share and Cite
Li, S.; Zhang, N.; Qin, J. An Inter-Regional Lateral Transshipment Model to Massive Relief Supplies with Deprivation Costs. Mathematics 2025, 13, 2298. https://doi.org/10.3390/math13142298
Li S, Zhang N, Qin J. An Inter-Regional Lateral Transshipment Model to Massive Relief Supplies with Deprivation Costs. Mathematics. 2025; 13(14):2298. https://doi.org/10.3390/math13142298
Chicago/Turabian StyleLi, Shuanglin, Na Zhang, and Jin Qin. 2025. "An Inter-Regional Lateral Transshipment Model to Massive Relief Supplies with Deprivation Costs" Mathematics 13, no. 14: 2298. https://doi.org/10.3390/math13142298
APA StyleLi, S., Zhang, N., & Qin, J. (2025). An Inter-Regional Lateral Transshipment Model to Massive Relief Supplies with Deprivation Costs. Mathematics, 13(14), 2298. https://doi.org/10.3390/math13142298

