Stability Analysis of a Rumor-Spreading Model with Two Time Delays and Saturation Effect
Abstract
1. Introduction
2. Delayed Rumor-Spreading Model
2.1. A Three-Dimensional Delayed Rumor-Spreading Model
- ()
- The outsiders enter the network at any time at the constant rate .
- ()
- Each insider exits the network at any time at the constant rate .
- ()
- Owing to exposure to spreaders and in view of the influence of time delay, the ignorant insiders become rumor-spreading at time t at the rate , where , , and are constants.
- ()
- Owing to different reasons, each spreader naturally becomes rumor-stifling at any time at the constant rate .
- ()
- Owing to exposure to stiflers and in view of the influence of time delay, the spreaders become rumor-stifling at time t at the rate , where and are constants.
2.2. The Reduced Two-Dimensional Delayed Rumor-Spreading Model
2.3. Existence, Uniqueness, Non-Negativity, and Continuation of the Solution
- There exists such that (a) , (b) , .
- There exists such that (a) , (b) , .
2.4. Basic Reproduction Number
3. Existence of Rumor-Endemic Equilibrium
- (C1)
- .
- (C2)
- .
- (C3)
- .
- (C1)
- Suppose . Then, there is no rumor-endemic equilibrium.
- (C2)
- Suppose . Then, there is no rumor-endemic equilibrium.
- (C3)
- Suppose , . Then, there is no rumor-endemic equilibrium.
- (C4)
- Suppose , . Then, there is the sole rumor-endemic equilibrium , where , .
- (C5)
- Suppose , . Then, there is the sole rumor-endemic equilibrium , where , .
- (C6)
- Suppose , . Then, there are the pair of rumor-endemic equilibria and .
- (C1)
- Suppose . Then, there is no rumor-endemic equilibrium.
- (C2)
- Suppose . Then, there is the sole rumor-endemic equilibrium , where , .
- (C1)
- ⇔∧.
- (C2)
- ⇔∧.
- (C3)
- ⇔∨.
- (C4)
- ⇔∨.
- (C5)
- ⇔∧.
- (C6)
- ⇔∧.
- (C7)
- ⇔∨.
- (C8)
- ⇔∨.
- (C1)
- Suppose . Then, there is no rumor-endemic equilibrium.
- (C2)
- Suppose . Then, there is no rumor-endemic equilibrium.
- (C3)
- Suppose , . Then, there is the sole rumor-endemic equilibrium .
- (a)
- In the case where , there is no rumor-endemic equilibrium. Hence, there is no backward bifurcation.
- (b)
- In the case where , the existence of a rumor-endemic equilibrium is determined by the negativity of . Hence, there is a conditional forward bifurcation.
4. Dynamics of the Rumor-Free Equilibrium
4.1. Local Asymptotic Stability
- (C1)
- Suppose . Then, is locally asymptotically stable.
- (C2)
- Suppose . Then, is unstable.
- (C1)
- Suppose . Then, is locally asymptotically stable.
- (C2)
- Suppose . Then, is unstable.
4.2. Global Asymptotic Stability
5. Dynamics of a Rumor-Endemic Equilibrium
- (C1)
- .
- (C2)
- .
- (C1)
- .
- (C2)
- .
- (C3)
- is not very small.
6. Simulation Experiments
6.1. Asymptotic Stability of the Rumor-Free Equilibrium
- Experiment 1. Consider model (3) with , , , , , , , and .
- -
- Since , it follows from claim (C1) of Theorem 3 that is locally asymptotically stable.
- -
- Consider the four initial conditions: , , , and . For , Figure 1a displays the time plot for , Figure 1b the time plot for . Additionally, Figure 1c plots the associated phase portrait. It is observed that, for , , . Hence, is locally asymptotically stable. This observation is in line with claim (C1) of Theorem 3.
- Experiment 2. Consider model (3) with , , , , , , , and .
- -
- Since , it follows from claim (C2) of Theorem 3 that is unstable.
- -
- Consider the four initial conditions: , , , and . For , Figure 2a displays the time plot for , Figure 2b the time plot for . Additionally, Figure 2c portrays the associated phase portrait. It is observed that, for , does not approach zero. Hence, is unstable. This observation conforms to claim (C2) of Theorem 3.
- Experiment 3. Consider model (3) with , , , , , and , , , and .
- -
- Since , it follows from claim (C1) of Theorem 4 that is locally asymptotically stable.
- -
- Consider the four initial conditions: , , , , and . For , Figure 3a depicts the time plot for . Figure 3b presents the time plot for . Additionally, Figure 3c shows the associated phase portrait. It is observed that, for , , . Hence, is locally asymptotically stable. This observation fits claim (C1) of Theorem 4.
- Experiment 4. Consider model (3) with , , , , , , , , and .
- -
- Since , it follows from claim (C2) of Theorem 4 that is unstable.
- -
- Consider the four initial conditions: , , , , and . For , Figure 4a exhibits the time plot for , and Figure 4b displays the time plot for . Additionally, Figure 4c plots the associated phase portrait. It is observed that, for , does not approach zero. Hence, is unstable. This observation matches claim (C2) of Theorem 4.
- Experiment 5. Consider model (3) with , , , , , , , and .
- -
- Since , it follows from Theorem 6 that is globally asymptotically stable.
- -
- Consider the four initial conditions: , , , and . For , Figure 5a depicts the time plot for . Figure 5b shows the time plot for . Additionally, Figure 5c exhibits the associated phase portrait. It is observed that, for , , . Hence, is globally asymptotically stable. This observation is consistent with Theorem 6.
- Experiment 6. Consider model (3) with time delay, where , , , , , , , , and .
- -
- Since , it follows from Theorem 6 that is globally asymptotically stable.
- -
- Consider the four initial conditions: , , , , and . For , Figure 6a presents the time plot for . Figure 6b depicts the time plot for . Additionally, Figure 6c demonstrates the phase portrait. It is observed that, for , , . Hence, is globally asymptotically stable. This observation accords with Theorem 6.
6.2. Asymptotic Stability of the Rumor-Endemic Equilibrium
- Experiment 7. Consider model (3) with , , , , , , , and .
- -
- is a rumor-endemic equilibrium.
- -
- Since , , , it follows from Theorem 7 that is locally asymptotically stable.
- -
- Experiment 8. Consider model (3) with , , , , , , , and .
- -
- is a rumor-endemic equilibrium.
- -
- Since , , , it follows from Theorem 8 that is locally asymptotically stable.
- -
6.3. Effect of Time Delays
- Experiment 9. Consider five delayed rumor-spreading models with , , , , , , , , and .
- -
- For each combination , consider the initial condition . Figure 9a exhibits the time plot for the number of spreaders, Figure 9b depicts the time plot for the number of stiflers, Figure 9c displays the time plot for the cumulative number of spreaders, and Figure 9d shows the time plot for the cumulative number of stiflers.
- -
- The following phenomena are observed: (i) With the increase in , the number of spreaders is decreasing more slowly. (ii) With the increase in , the number of stiflers is decreasing more slowly. (iii) With the increase in , the cumulative number of spreaders is increasing more slowly. (iv) With the increase in , the cumulative number of stiflers is increasing more slowly.
- Experiment 10. Consider five delayed rumor-spreading models with , , , , , , , , and .
- -
- For , let , . For each combination , Figure 10a exhibits the time plot for the number of spreaders, Figure 10b depicts the time plot for the number of stiflers, Figure 10c displays the time plot for the cumulative number of spreaders, and Figure 10d shows the time plot for the cumulative number of stiflers.
- -
- The following phenomena are observed: (i) With the increase in , the number of spreaders is decreasing more slowly. (ii) With the increase in , the number of stiflers is decreasing more slowly. (iii) With the increase in , the cumulative number of spreaders is increasing more slowly. (iv) With the increase in , the cumulative number of stiflers is increasing more slowly.
- (a)
- With the increase in the first time delay, the number of spreaders is decreasing more slowly. The phenomenon can be explained in this way: with the increase in the first time delay, it takes longer time for an ignorant person to become rumor-spreading.
- (b)
- With the increase in the second time delay, the number of stiflers is decreasing more slowly. With the increase in the second time delay, it takes longer time for a spreader to become rumor-stifling.
- (c)
- With the increase in the first time delay, the cumulative number of spreaders is increasing more slowly. The explanation is similar to that of conclusion (a).
- (d)
- With the increase in the second time delay, the cumulative number of stiflers is increasing more slowly. The explanation is similar to that of conclusion (b).
7. Optimal Control of Delayed Rumor-Spreading
7.1. A Delayed Optimal Control Model
7.2. Solution of the Delayed Optimal Control Model
- (1)
- Set a small positive number , say .
- (2)
- Let , , . Let .
- (3)
- Let . Choose an initial control so that , .
- (4)
- Let .
- (5)
- Use Equations (52) with to forwardly calculate and , resulting in a pair of state functions, denoted and .
- (6)
- Use Equation (63) with , , and to backwardly calculate and , resulting in a pair of costate functions, denoted and .
- (7)
- Use Equations (64) and (65) with , , , and to calculate , resulting in a control, denoted .
- (8)
- If , output . Otherwise, return step (4).
- Experiment 11. Consider model (57) with , , , , , , , , , , , and . For , let .
- (i)
- By applying the Forward–Backward Sweep Method, a good control, denoted , is obtained. Figure 11a exhibits .
- (ii)
- For comparative purposes, a set of 100 controls, denoted , are generated randomly. Figure 11b displays versus u, . It is observed that the cost of is significantly lower than the costs of all the remaining controls. Hence, is satisfactory in terms of the cost.
- Experiment 12. Consider model (57) with , , , , , , , , , , , and . For , let .
- (i)
- By applying the Forward–Backward Sweep Method, a good control, denoted , is obtained. Figure 12a exhibits .
- (ii)
- For comparative purposes, a set of 100 controls, denoted , are generated randomly. Figure 12b displays versus u, . It is observed that the cost of is significantly lower than the costs of all the remaining controls. Hence, is satisfactory in terms of the cost.
7.3. Effect of Time Delays
- Experiment 13. Consider a set of models (57) with , , , , , , , , , , , and . For , let .
- (i)
- By applying the Forward–Backward Sweep Method, a set of good controls, denoted , are obtained.
- (ii)
- Figure 13 displays versus , . It is observed that is decreasing with the increase in .
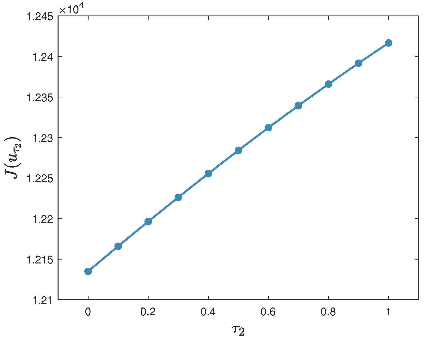
- Experiment 14. Consider a set of models (57) with , , , , , , , , , , , and . For , let .
- (i)
- By applying the Forward–Backward Sweep Method, a set of good controls, denoted , are obtained.
- (ii)
- Figure 14 displays versus , . It is observed that is increasing with the increase in .
- (a)
- The cost of the good control is decreasing with the increase in the first time delay. This phenomenon can be explained in this way: with the increase in the first time delay, it takes longer time for an ignorant person to become rumor-spreading. So, the cumulative number of spreaders decreases. Hence, the cost of the good control declines.
- (b)
- The cost of the good control is increasing with the increase in the second time delay. The phenomenon can be explained in this way: with the increase in the second time delay, it takes longer time for a spreader to become rumor-stifling. So, the cumulative number of spreaders increases. Hence, the cost of the good control increases.
8. Conclusions
Author Contributions
Funding
Data Availability Statement
Conflicts of Interest
References
- Peterson, W.; Gist, N.P. Rumor and public opinion. Am. J. Sociol. 1951, 57, 159–167. [Google Scholar] [CrossRef]
- Allport, G.W.; Postman, L. An analysis of rumor. Public Opin. Q. 1946, 10, 501–517. [Google Scholar] [CrossRef]
- Britton, N.F. Essential Mathematical Biology; Springer: Berlin/Heidelberg, Germany, 2003. [Google Scholar]
- Goffman, W.; Newill, V.A. Generalization of epidemic Theory: An application to the transmission of ideas. Nature 1964, 204, 501–517. [Google Scholar] [CrossRef]
- Daley, D.J.; Kendall, D.G. Epidemics and rumours. Nature 1964, 204, 1118. [Google Scholar] [CrossRef] [PubMed]
- Daley, D.J.; Kendall, D.G. Stochastic rumours. IMA J. Appl. Math. 1965, 1, 42–55. [Google Scholar] [CrossRef]
- Zhao, L.; Wang, J.; Chen, Y.; Wang, Q.; Cheng, J.J.; Cui, H. SIHR rumor spreading model in social networks. Phys. A 2012, 391, 2444–2453. [Google Scholar] [CrossRef]
- Wang, J.; Zhao, L.; Huang, R. 2SI2R rumor spreading model in homogeneous networks. Phys. A 2014, 413, 153–161. [Google Scholar] [CrossRef]
- Zhao, L.; Wang, X.; Wang, J.; Qiu, X.; Xie, W. Rumor-propagation model with consideration of refutation mechanism in homogeneous social networks. Discret. Dyn. Nat. Soc. 2014, 1, 659273. [Google Scholar] [CrossRef]
- Wei, Y.; Huo, L.; He, H. Research on rumor-spreading model with Holling type III functional response. Mathematics 2022, 10, 632. [Google Scholar] [CrossRef]
- Huo, L.; Ding, F.; Liu, C.; Cheng, Y. Dynamical analysis of rumor spreading model considering node activity in complex networks. Complexity 2018, 1, 1049805. [Google Scholar] [CrossRef]
- Huo, L.; Chen, S. Rumor propagation model with consideration of scientific knowledge level and social reinforcement in heterogeneous network. Physica 2020, 559, 125063. [Google Scholar] [CrossRef]
- Huo, L.; Chen, S.; Xie, X.; Liu, H.; He, J. Optimal control of ISTR rumor propagation model with social reinforcement in heterogeneous network. Complexity 2021, 1, 5682543. [Google Scholar] [CrossRef]
- Tong, X.; Jiang, H.; Chen, X.; Yu, S.; Li, J. Dynamic analysis and optimal control of rumor spreading model with recurrence and individual behaviors in heterogeneous networks. Entropy 2022, 24, 464. [Google Scholar] [CrossRef] [PubMed]
- Yang, L.X.; Li, P.; Yang, X.; Wu, Y.; Tang, Y.Y. On the competition of two conflicting messages. Nonlinear Dyn. 2018, 91, 1853–1869. [Google Scholar] [CrossRef]
- Yang, L.X.; Zhang, T.; Yang, X.; Wu, Y.; Tang, Y.Y. Effectiveness analysis of a mixed rumor-quelling strategy. J. Frankl. Inst. 2018, 355, 8079–8105. [Google Scholar] [CrossRef]
- Zhao, J.; Yang, L.X.; Zhong, X.; Yang, X.; Wu, Y.; Tang, Y.Y. Minimizing the impact of a rumor via isolation and conversion. Physica 2019, 526, 120867. [Google Scholar] [CrossRef]
- Huang, D.W.; Yang, L.X.; Li, P.; Yang, X.; Tang, Y.Y. Developing cost-effective rumor-refuting strategy through game-theoretic approach. IEEE Syst. J. 2021, 15, 5034–5045. [Google Scholar] [CrossRef]
- Long, X.; Gong, S. New results on stability of Nicholson’s blowflies equation with multiple pairs of time-varying delays. Appl. Math. Lett. 2020, 100, 106027. [Google Scholar] [CrossRef]
- Huang, C.; Liu, B. Traveling wave fronts for a diffusive Nicholson’s blowflies equation accompanying mature delay and feedback delay. Appl. Math. Lett. 2022, 134, 108321. [Google Scholar] [CrossRef]
- Huang, C.; Liu, B. Exponential stability of a diffusive Nicholson’s blowflies equation accompanying multiple time-varying delays. Appl. Math. Lett. 2025, 163, 109451. [Google Scholar] [CrossRef]
- Zhu, L.; Zhou, M.; Zhang, Z. Dynamical analysis and control strategies of rumor spreading models in both homogeneous and heterogeneous networks. J. Nonlinear Sci. 2020, 30, 2545–2576. [Google Scholar] [CrossRef]
- Dong, Y.; Huo, L.; Zhao, L. An improved two-layer model for rumor propagation considering time delay and event-triggered impulsive control strategy. Chaos Solitons Fractals 2022, 164, 112711. [Google Scholar] [CrossRef]
- Guo, H.; Yan, X.; Niu, Y.; Zhang, J. Dynamic analysis of rumor propagation model with media report and time delay on social networks. J. Appl. Math. Comput. 2023, 69, 2473–2502. [Google Scholar] [CrossRef] [PubMed]
- Luo, X.; Jiang, H.; Li, J.; Chen, S.; Xia, Y. Modeling and controlling delayed rumor propagation with general incidence in heterogeneous networks. Int. J. Mod. Phys. C 2024, 35, 2450020. [Google Scholar] [CrossRef]
- Ghosh, M.; Das, P. Analysis of online misinformation spread model incorporating external noise and time delay and control of media effort. Differ. Equ. Dyn. Syst. 2025, 33, 261–301. [Google Scholar] [CrossRef]
- Cheng, Y.; Huo, L.; Zhao, L. Dynamical behaviors and control measures of rumor-spreading model in consideration of the infected media and time delay. Inf. Sci. 2021, 564, 237–253. [Google Scholar] [CrossRef]
- Cheng, Y.; Huo, L.; Zhao, L. Stability analysis and optimal control of rumor spreading model under media coverage considering time delay and pulse vaccination. Chaos Solitons Fractals 2022, 157, 111931. [Google Scholar] [CrossRef]
- Fu, C.; Liu, G.; Yang, X.; Qin, Y.; Yang, L. A Rumor-Spreading Model with Three Identical Time Delays. Mathematics 2025, 13, 1421. [Google Scholar] [CrossRef]
- Avila-Vales, E.; Perez, A.G.C. Dynamics of a time-delayed SIR epidemic model with logistic growth and saturated treatment. Chaos Solitons Fractals 2019, 127, 55–69. [Google Scholar] [CrossRef]
- Kumar, A.; Nilam. Stability of a delayed SIR epidemic model by introducing two explicit treatment classes along with nonlinear incidence rate and holling type treatment. Comput. Appl. Math. 2019, 38, 130. [Google Scholar] [CrossRef]
- Goel, K.; Kumar, A.; Nilam. A deterministic time-delayed SVIRS epidemic model with incidences and saturated treatment. J. Eng. Math. 2020, 121, 19–38. [Google Scholar] [CrossRef]
- Kumar, A.; Nilam. Effects of nonmonotonic functional responses on a disease transmission model: Modeling and simulation. Commun. Math. Stat. 2021, 10, 195–214. [Google Scholar] [CrossRef] [PubMed]
- Kumar, A.; Nilam. Mathematical analysis of a delayed epidemic model with nonlinear incidence and treatment rates. J. Eng. Math. 2019, 115, 1–20. [Google Scholar] [CrossRef]
- Goel, K.; Nilam. Stability behavior of a nonlinear mathematical epidemic transmission model with time delay. Nonlinear Dyn. 2019, 98, 1501–1518. [Google Scholar] [CrossRef]
- Goel, K.; Nilam. A mathematical and numerical study of a SIR epidemic model with time delay, nonlinear incidence and treatment rates. Theory Biosci. 2019, 138, 203–213. [Google Scholar] [CrossRef]
- Fatini, M.E.; Sekkak, I.; Laaribi, A. A threshold of a delayed stochastic epidemic model with Crowly-Martin functional response and vaccination. Phys. A 2019, 520, 151–160. [Google Scholar] [CrossRef]
- Upadhyay, R.K.; Pal, A.K.; Kumari, S.; Roy, R. Dynamics of an SEIR epidemic model with nonlinear incidence and treatment rates. Nonlinear Dyn. 2019, 96, 2351–2368. [Google Scholar] [CrossRef]
- Huo, L.; Ma, C. Optimal control of rumor spreading model with consideration of psychological factors and time delay. Discret. Dyn. Nat. Soc. 2018, 2018, 9314907. [Google Scholar] [CrossRef]
- Huo, L.; Jiang, J.; Gong, S.; He, B. Dynamical behavior of a rumor transmission model with Holling-type II functional response in emergency event. Phys. A Stat. Mech. Its Appl. 2016, 450, 228–240. [Google Scholar] [CrossRef]
- Li, C. A study on time-delay rumor propagation model with saturated control function. Adv. Differ. Equ. 2017, 2017, 255. [Google Scholar] [CrossRef]
- Zhu, L.; Zhao, H. Dynamical behaviours and control measures of rumour-spreading model with consideration of network topology. Int. J. Syst. Sci. 2017, 48, 2064–2078. [Google Scholar] [CrossRef]
- Zhu, L.; Guan, G. Dynamical analysis of a rumor spreading model with self-discrimination and time delay in complex networks. Phys. A 2019, 533, 121953. [Google Scholar] [CrossRef]
- Zhu, L.; Huang, X. SIS model of rumor spreading in social network with time delay and nonlinear functions. Commun. Theor. Phys. 2020, 72, 015002. [Google Scholar] [CrossRef]
- Zhu, L.; Liu, W.; Zhang, Z. Delay differential equations modeling of rumor propagation in both homogeneous and heterogeneous networks with a forced silence function. Appl. Math. Comput. 2020, 370, 124925. [Google Scholar] [CrossRef]
- Huo, L.; Chen, X. Dynamical analysis of a stochastic rumor-spreading model with Holling II functional response function and time delay. Adv. Differ. Equ. 2020, 2020, 651. [Google Scholar] [CrossRef]
- Wang, J.; Jiang, H.; Hu, C.; Yu, Z.; Li, J. Stability and Hopf bifurcation analysis of multi-lingual rumor spreading model with nonlinear inhibition mechanism. Chaos Solitons Fractals 2021, 153, 111464. [Google Scholar] [CrossRef]
- Yue, X.; Huo, L. Analysis of the stability and optimal control strategy for an ISCR rumor propagation model with saturated incidence and time delay on a scale-free network. Mathematics 2022, 10, 3900. [Google Scholar] [CrossRef]
- Ghosh, M.; Das, S.; Das, P. Dynamics and control of delayed rumor propagation through social networks. J. Appl. Math. Comput. 2022, 68, 3011–3040. [Google Scholar] [CrossRef]
- Yu, S.; Yu, Z.; Jiang, H. Stability, Hopf bifurcation and optimal control of multilingual rumor-spreading model with isolation mechanism. Mathematics 2022, 10, 4556. [Google Scholar] [CrossRef]
- Yuan, T.; Guan, G.; Shen, S.; Zhu, L. Stability analysis and optimal control of epidemic-like transmission model with nonlinear inhibition mechanism and time delay in both homogeneous and heterogeneous networks. J. Math. Anal. Appl. 2023, 526, 127273. [Google Scholar] [CrossRef]
- Cao, B.; Guan, G.; Shen, S.; Zhu, L. Dynamical behaviors of a delayed SIR information propagation model with forced silence function and control measures in complex networks. Eur. Phys. J. Plus 2023, 138, 402. [Google Scholar] [CrossRef] [PubMed]
- Ma, Y.; Xie, L.; Liu, S.; Chu, X. Dynamical behaviors and event-triggered impulsive control of a delayed information propagation model based on public sentiment and forced silence. Eur. Phys. J. Plus 2023, 138, 979. [Google Scholar] [CrossRef]
- Ding, N.; Guan, G.; Shen, S.; Zhu, L. Dynamical behaviors and optimal control of delayed S2IS rumor propagation model with saturated conversion function over complex networks. Commun. Nonlinear Sci. Numer. Simul. 2024, 128, 107603. [Google Scholar] [CrossRef]
- Li, C.; Ma, Z. Dynamics analysis and optimal control for a delayed rumor-spreading model. Mathematics 2022, 10, 3455. [Google Scholar] [CrossRef]
- Xiao, D.; Ruan, S. Global analysis of an epidemic model with nonmonotone incidence rate. Math. Biosci. 2007, 208, 419–429. [Google Scholar] [CrossRef]
- Buonomo, B.; Rionero, S. On the Lyapunov stability for SIRS epidemic models with general nonlinear incidence rate. Appl. Math. Comput. 2010, 217, 4010–4016. [Google Scholar] [CrossRef]
- Diekmann, O.; Heesterbeek, J.A.P.; Metz, J.A.J. On the definition and the computation of the basic reproduction ratio R0 in models for infectious diseases in heterogeneous populations. J. Math. Biol. 1990, 28, 365–382. [Google Scholar] [CrossRef]
- van den Driessche, P.; Watmough, J. Reproduction numbers and sub-threshold endemic equilibria for compartmental models of disease transmission. Math. Biosci. 2002, 180, 29–48. [Google Scholar] [CrossRef]
- Robinson, R.K. An Introduction to Dynamical Systems: Continuous and Discrete, 2nd ed.; American Mathematical Society: Providence, RI, USA, 2012. [Google Scholar]
- Wei, H.; Li, X.; Martcheva, M. An epidemic model of a vector-borne disease with direct transmission and time delay. J. Math. Anal. Appl. 2008, 342, 895–908. [Google Scholar] [CrossRef]
- Ruan, S.; Wei, J. On the zeros of transcendental functions with applications to stability of delay differential equations with two delays. Dyn. Contin. Discret. Impuls. Syst. 2003, 10, 863–874. [Google Scholar]
- Kirk, D.E. Optimal Control Theory: An Introduction; Dover Publications: Mineola, NY, USA, 2004. [Google Scholar]
- McAsey, M.; Mou, L.; Han, W. Convergence of the forward-backward sweep method in optimal control. Comput. Optim. Appl. 2012, 53, 207–226. [Google Scholar] [CrossRef]
- Li, Q.; Zhang, Q.; Si, L.; Liu, Y. Rumor detection on social media: Datasets, methods and opportunities. In Proceedings of the Second Workshop on Natural Language Processing for Internet Freedom: Censorship, Disinformation, and Propaganda, Hong Kong, China, 4 November 2019. [Google Scholar]
- Nasser, M.; Arshad, N.I.; Ali, A.; Alhussian, H.; Saeed, F.; Da’u, A.; Nafea, I. A systematic review of multimodal fake news detection on social media using deep learning models. Results Eng. 2025, 26, 104752. [Google Scholar] [CrossRef]
- Owen, G. Game Theory; Emerald Group Pub Ltd.: Leeds, UK, 2013. [Google Scholar]














Disclaimer/Publisher’s Note: The statements, opinions and data contained in all publications are solely those of the individual author(s) and contributor(s) and not of MDPI and/or the editor(s). MDPI and/or the editor(s) disclaim responsibility for any injury to people or property resulting from any ideas, methods, instructions or products referred to in the content. |
© 2025 by the authors. Licensee MDPI, Basel, Switzerland. This article is an open access article distributed under the terms and conditions of the Creative Commons Attribution (CC BY) license (https://creativecommons.org/licenses/by/4.0/).
Share and Cite
Wei, C.; Fu, C.; Yang, X.; Qin, Y.; Yang, L. Stability Analysis of a Rumor-Spreading Model with Two Time Delays and Saturation Effect. Mathematics 2025, 13, 1729. https://doi.org/10.3390/math13111729
Wei C, Fu C, Yang X, Qin Y, Yang L. Stability Analysis of a Rumor-Spreading Model with Two Time Delays and Saturation Effect. Mathematics. 2025; 13(11):1729. https://doi.org/10.3390/math13111729
Chicago/Turabian StyleWei, Chunfeng, Chunlong Fu, Xiaofan Yang, Yang Qin, and Luxing Yang. 2025. "Stability Analysis of a Rumor-Spreading Model with Two Time Delays and Saturation Effect" Mathematics 13, no. 11: 1729. https://doi.org/10.3390/math13111729
APA StyleWei, C., Fu, C., Yang, X., Qin, Y., & Yang, L. (2025). Stability Analysis of a Rumor-Spreading Model with Two Time Delays and Saturation Effect. Mathematics, 13(11), 1729. https://doi.org/10.3390/math13111729

