Research of MIP-HCO Model Based on k-Nearest Neighbor and Branch-and-Bound Algorithms in Aerospace Emergency Launch Missions
Abstract
1. Introduction
- 1.
- Innovation in Bi-level Collaborative Optimization Framework:This study proposes a dual-layer mixed-integer programming hybrid collaborative optimization (MIP-HCO) model that decouples spatiotemporal and mission-related considerations. In the spatiotemporal coordination layer, the introduction of conflict time window constraints and path deviation limitations generates a conflict-free baseline solution, ensuring the feasibility and coordination of missions in both time and space. In the mission optimization layer, the model dynamically selects high-contribution mission combinations, enhancing the overall value of the missions. This effectively addresses the multi-objective coupling challenge, achieving an optimized balance between mission priority evaluation and resource allocation.
- 2.
- Enhancement of Dynamic Scheduling Efficiency: Under stringent time constraints, the proposed method significantly improves mission completion efficiency while effectively reducing redundancy and conflicts in resource scheduling. By optimizing the scheduling scheme, the model achieves substantial improvements in mission timeliness, resource utilization, and execution efficiency. It provides an efficient and coordinated “time-resource-efficiency” balance solution, making it particularly suitable for emergency mission scheduling.
- 3.
- KNN + B&B Computational Optimization Enhancement: This study integrates the k-Nearest Neighbor (KNN) classification algorithm with the Branch and Bound (B&B) method, effectively reducing computational complexity and improving convergence speed. By introducing a machine learning-assisted branch selection mechanism, KNN predicts the quality of candidate scheduling solutions during the B&B search process, prioritizing the expansion of branches with higher potential. This accelerates the scheduling optimization process and significantly enhances the model’s real-time adaptability in complex emergency scenarios, providing a more efficient and intelligent solution framework.
2. Related Work
2.1. Theoretical Analysis of Launch Windows
2.2. Resource Scheduling and Optimization
2.3. Emergency Launch Mission Planning
2.4. Limitations of Existing Research and Future Directions
- 1.
- Development of Dynamic Optimization Models for Launch Missions in Complex Environments: Enhancing emergency response speed by constructing dynamic optimization models capable of adapting to rapidly changing mission conditions and uncertainties;
- 2.
- Integration of Artificial Intelligence for Autonomous Decision-Making and Real-Time Adjustment Mechanisms: Leveraging AI-driven techniques to improve the intelligence and adaptability of mission planning, enabling autonomous decision-making and real-time optimization;
- 3.
- Exploration of Distributed Collaborative Planning Methods: Enhancing the capability of multiple satellite to execute missions cooperatively by developing distributed and coordinated planning frameworks, ensuring efficient resource utilization and synchronized mission execution.
3. Problem Description
3.1. Launch Mission Problem
3.2. Assumptions and Related Variables
3.2.1. Assumptions
- Assume that the transportation time between facilities is calculated based on predefined distances and speeds in Table A4, without considering factors such as traffic congestion, weather, or other unforeseen delays;
- Assume that, in the absence of mission conflicts, the satellite, rocket, and launch vehicle can immediately undergo testing upon arrival at the satellite and rocket testing facility;
- Assume that the contribution of each mission is explicitly quantified in the model.
3.2.2. Related Variables
4. Mixed-Integer Programming Hierarchical Collaborative Optimization (MIP-HCO) Model
4.1. MIP-HCO I
4.1.1. The First-Level Objective Function
4.1.2. Decision Variables
4.1.3. Constraints
4.1.4. Branch-and-Bound Method for Solving the First Model
- 1.
- Relaxation: First, ignore the integer constraints and convert the problem into a linear programming or nonlinear programming problem, allowing the variables to take non-integer values. This is referred to as the relaxed problem;
- 2.
- Branching: If the solution to the relaxed problem does not satisfy the integer constraints, branching is performed on the solution. The problem is divided into two or more subproblems;
- 3.
- Bounding: By solving the relaxed problem of each subproblem, calculate the lower and upper bounds. If the solution is an integer solution and is better than the current best solution, update the current optimal solution.;
- 4.
- Pruning: If the lower bound of a subproblem is worse than the upper bound of the current optimal solution, or if it does not have an integer solution, prune that branch. The algorithm terminates when all branches have been processed or pruned, and the difference between the upper bound of the optimal integer solution and the lower bounds of all unprocessed nodes is smaller than the set tolerance.
4.2. MIP-HCO II
4.2.1. The Second-Level Optimization Objective Function
4.2.2. New Decision Dimension Variables
4.2.3. Reinforce the Constraints
- 1.
- Mission Allocation Constraints:For each mission , if the mission is selected, a launch time must be chosen; each mission can only be scheduled within its specified available launch window ; for the K-type rocket, consider the dispatch time, testing time, waiting time before launch, and travel time. The launch window should be at least 18 h; Similarly, for the Z-type rocket, the launch window should be at least 14 h.
- 2.
- Resource Allocation Constraints:For each mission , denotes whether mission m is assigned to warehouse w; denotes whether mission m is assigned to the satellite–rocket warehouse a; denotes whether mission m is assigned to launch vehicle v; denotes whether mission m is assigned to launch site l.
- 3.
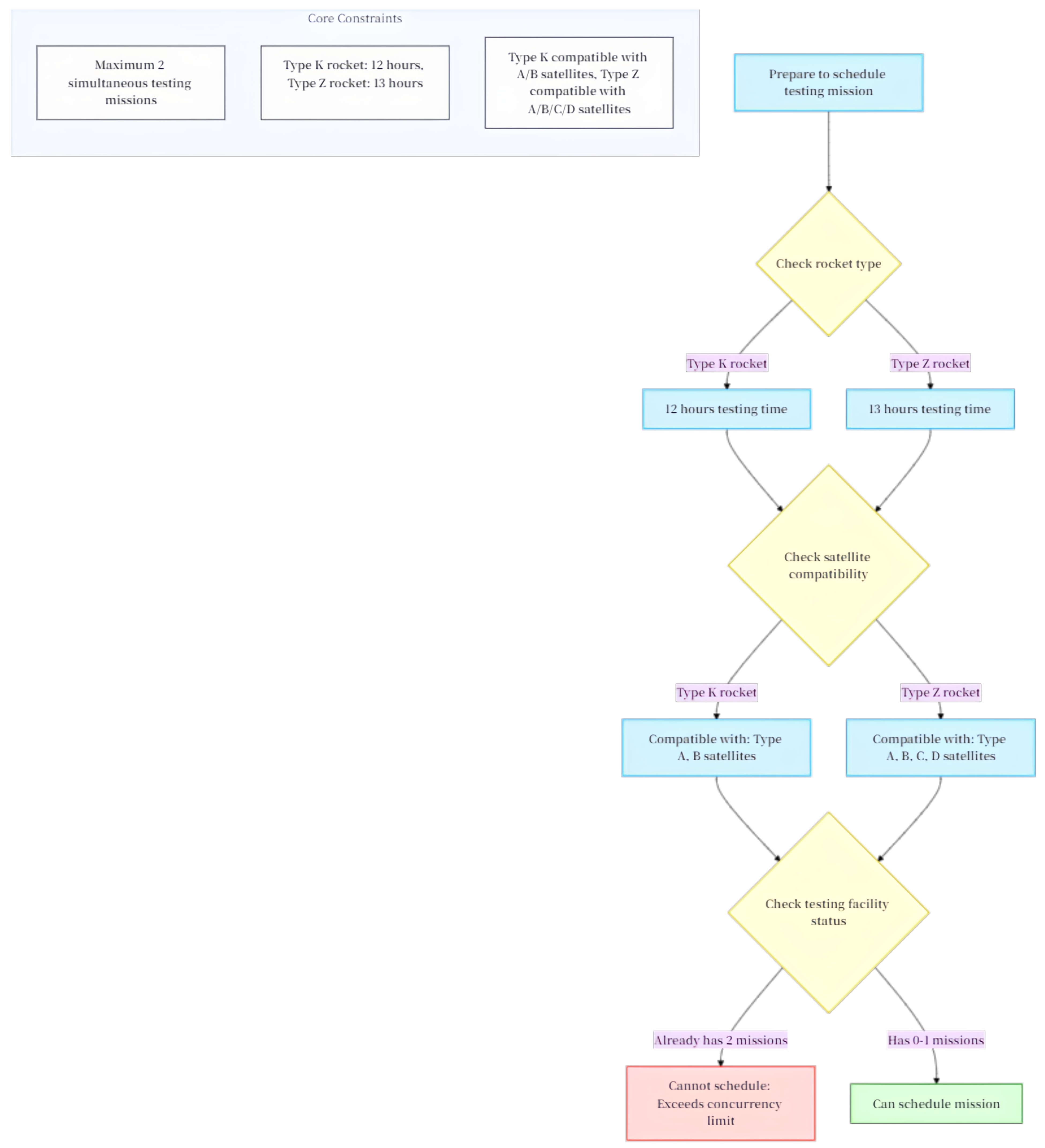
- Resource Capacity and Compatibility Constraints:For each warehouse m and rocket types K and Z, ensure that the total number of rockets used does not exceed the inventory available in the satellite rocket warehouse; For each warehouse w and satellite types , and D, ensure that the total number of satellites used does not exceed the inventory available in the satellite rocket warehouse; denotes whether mission m is assigned to the satellite rocket testing facility a at time t; for each satellite rocket testing facility a and time t, considering that a type-K rocket requires a total of 13 h for testing and a type-Z rocket requires a total of 11 h, the maximum duration is taken as 13 h. Therefore, within a 13 h time window from the launch time onward, at most two testing missions can be executed simultaneously at the satellite rocket testing facility a; for each launch vehicle v and time t, it can execute at most one mission at any given time. Additionally, type-K rockets are compatible with satellite types A and B, while type-Z rockets are compatible with satellite types , and D. A more detailed constraint selection flowchart is provided in Figure A1.
4.2.4. KNN and B&B Method for Solving the Second Model
5. Computational Results
5.1. Results of Model 1
| Algorithm 1: MIP-HCO I |
![]() |
- 1.
- Mission Allocation Optimization: As shown in Figure 5, the 25 missions are optimally allocated to the two test facilities:
- SRTF-1 handled a total of 13 missions: M7, M21, M9, M10, M16, M4, M24, M14, M25, M23, M6, M15, and M12.
- SRTF-2 handled a total of 12 missions: M22, M1, M18, M8, M17, M11, M20, M5, M2, M3, M13, and M19.
This allocation takes into account the recovery and reusability times of each mission, as presented in Table 3, ensuring the efficient utilization of the test facilities; - 2.
- Mission Sequencing and Time Optimization: The mission sequencing shown in Figure 5 demonstrates the intelligent scheduling based on the data presented in Table 3:
- Missions with shorter recovery times (e.g., M7 with 16.45 and M21 with 24.67) are scheduled earlier in the sequence.
- Missions with longer recovery times (e.g., M19 with 123.14 and M12 with 113.29) are scheduled towards the end of the sequence or at appropriate positions to avoid conflicts.
For example, Mission M7 begins the earliest in SRTF-1, with a recovery time of 16.45 and a reusability time of 18.95, allowing subsequent missions to follow promptly; - 3.
- Resource Conflict Avoidance Strategy: The sequencing in Figure 5 illustrates how conflicts in the use of the same launch vehicle are avoided:
- Similarly, the KLV-9 vehicle is used for three missions (M1, M14, and M17). By scheduling M1 and M17 in SRTF-2, and M14 in SRTF-1 with appropriate time intervals, resource occupation conflicts are avoided.
This cross-facility and within-facility temporal offset scheduling ensures that the use of the KLV-9 vehicle, as well as other vehicles, does not result in conflicts.
5.2. Evaluation of Overall Time Utilization Efficiency in Model 1 Minimization
5.3. Results of Model 2
| Algorithm 2: MIP-HCO II |
![]() |
5.4. Evaluation of Overall Time Utilization Efficiency in MIP-HCO II Minimization
6. Model Comparison Experiment
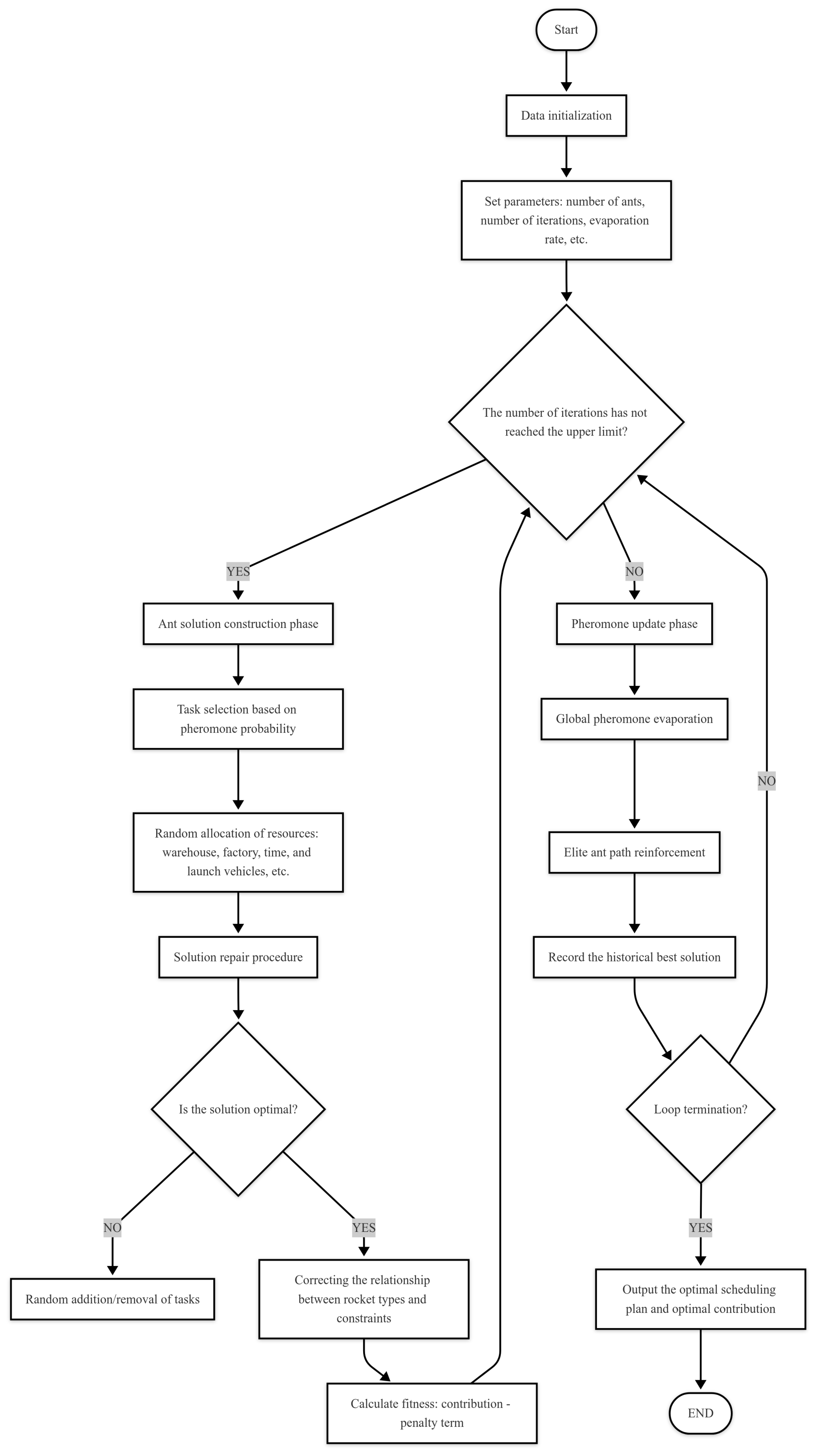
6.1. Modeling of Comparative Experiments (Using Simulated Annealing as an Example)
- 1.
- Temperature Check: Verify whether the current temperature is greater than zero. If the temperature has dropped to zero, the iteration terminates, and the final result is output. Otherwise, the iteration continues;
- 2.
- Generation of Neighborhood Solution: Randomly perturb decision variables such as mission assignments, launch timing, satellite–rocket storage facilities, satellite–rocket testing facilities, launch sites, and launch vehicles. The operator represents a randomly selected operation from the given set.
- 3.
- Penalty Calculation: The penalty term is computed as defined below, where represents the penalty weights associated with different constraints; and represent the inventory of K-type and Z-type rockets in storage facility w, respectively; represents the inventory of satellite type s in storage facility w; is the compatibility function between rocket and launch vehicle , where it equals 1 if they are incompatible, and it equals 0 if they are compatible.
- 4.
- Compute the difference between the contribution of the neighborhood solution and the penalty term. The contribution of each mission and mission group in the neighborhood solution is calculated using the objective function, and the penalty term is then subtracted.
- 5.
- Decision to Accept the Neighborhood Solution: Compare the difference between the current solution and the new solution in terms of contribution minus the penalty term. If the new solution yields a higher contribution than the current solution, it is accepted. Otherwise, acceptance is determined probabilistically using an acceptance probability formula. p represents the probability of accepting the new solution; represents the difference between the contribution of the current solution and the penalty term; represents the contribution of the current solution.
6.2. Comparison of SA Results
6.3. Comparison of ACO Results
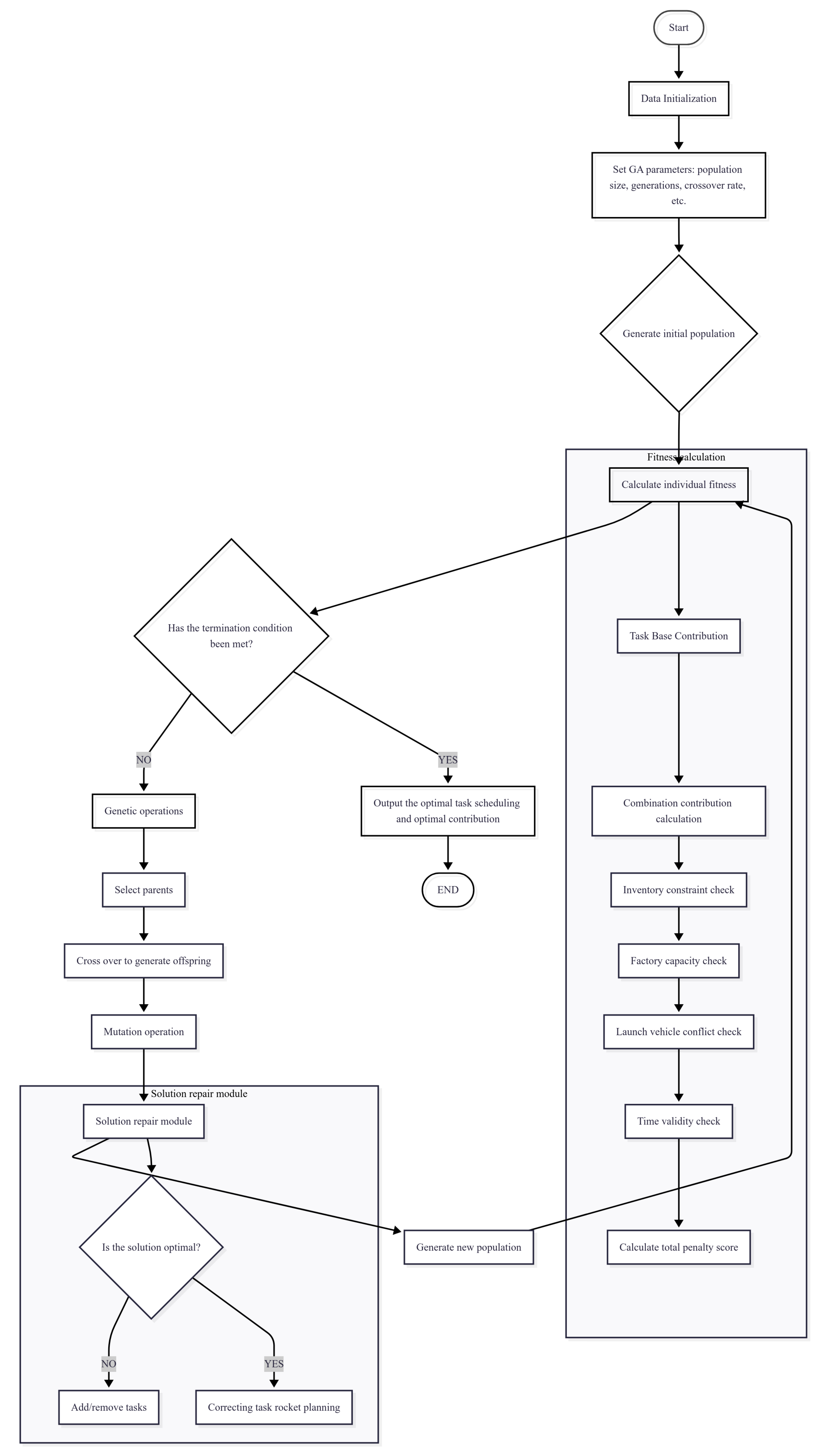
6.4. Comparison of GA Results
6.5. Comprehensive Evaluation
7. Model Expansion
7.1. KNN+B&B Computational Complexity Analysis
7.1.1. KNN Complexity Analysis
- KNN training phase: , where m is the number of training samples and d is the feature dimension;
- KNN accelerated selection phase: , where k is the number of neighbors.
7.1.2. B&B Complexity Analysis
- B&B phase: , where V denotes the number of binary variables;
- In the MIP-HCO model, the number of binary variables V is given bywhere n denotes the number of missions; |LW|, |SRW|, |SRTF|, |LV|, and |LS| represent the cardinalities of the sets of launch windows, satellite–rocket warehouse, satellite–rocket test facilities, launch vehicles, and launch sites, respectively; and |Contribution| represents the size of the contribution relation set between missions.
7.1.3. KNN + B&B Complexity Analysis
7.2. Scalability Analysis for Expanded Problem Sizes
8. Discussion
9. Conclusions
Author Contributions
Funding
Data Availability Statement
Acknowledgments
Conflicts of Interest
Appendix A. The Details of the Problem Description
| Serial Number | Satellite and Rocket Warehouse | K-Type Rocket | Z-Type Rocket | A-Type Satellite | B-Type Satellite | C-Type Satellite | D-Type Satellite |
|---|---|---|---|---|---|---|---|
| 1 | SRW-1 | 12 | 13 | 7 | 10 | 5 | 8 |
| 2 | SRW-2 | 18 | 7 | 8 | 5 | 10 | 7 |
| Serial Number | Rocket | Compatible Satellite |
|---|---|---|
| 1 | K-type Rocket | A,B |
| 2 | Z-type Rocket | A,B,C,D |
| Mission | X-Type Satellite | Launch Window A | Launch Window B | Launch Window C |
|---|---|---|---|---|
| M1 | D | 15 | 28 | 45 |
| M2 | B | 22 | 32 | 57 |
| M3 | C | 17 | 44 | 65 |
| M4 | A | 20 | 30 | 51 |
| M5 | A | 18 | 31 | 72 |
| M6 | B | 15 | 37 | 53 |
| M7 | C | 17 | 46 | 49 |
| M8 | D | 14 | 40 | 52 |
| M9 | D | 15 | 43 | 67 |
| M10 | B | 17 | 38 | 53 |
| M11 | C | 19 | 39 | 59 |
| M12 | A | 13 | 40 | 45 |
| M13 | A | 20 | 37 | 59 |
| M14 | B | 19 | 35 | 60 |
| M15 | C | 20 | 36 | 54 |
| M16 | D | 22 | 35 | 57 |
| M17 | D | 19 | 25 | 54 |
| M18 | B | 24 | 40 | 66 |
| M19 | C | 20 | 42 | 55 |
| M20 | A | 13 | 26 | 57 |
| M21 | A | 15 | 29 | 65 |
| M22 | B | 13 | 16 | 58 |
| M23 | C | 20 | 33 | 53 |
| M24 | D | 14 | 38 | 62 |
| M25 | D | 17 | 44 | 54 |
| K-Type Launch Vehicle Speed | Z-Type Launch Vehicle Speed | No-Load Speed * |
|---|---|---|
| 35 | 25 | 50 |
| Serial Number | Launch Vehicle Facility | K-Type Launch Vehicle | Z-Type Launch Vehicle |
|---|---|---|---|
| 1 | LVF-1 | KLV-1, KLV-2, KLV-3 | ZLV-1, ZLV-2, ZLV-3 |
| 2 | LVF-2 | KLV-4, KLV-5, KLV-6 | ZLV-4, ZLV-5, ZLV-6 |
| 3 | LVF-3 | KLV-7, KLV-8, KLV-9 | ZLV-7, ZLV-8, ZLV-9 |
| Rocket | Satellite and Rocket Docking Test | Rocket–Vehicle Docking Test | Launch Vehicle Test | Pre-Launch Preparation | Awaiting Launch | Launch Vehicle Withdrawal | Post-Launch Recovery of Launch Vehicle |
|---|---|---|---|---|---|---|---|
| K-type | 12 | 1 | 0.5 | 3 | 0.25 | 1.5 | |
| Z-type | 10 | 1 | 0.5 | 1 | 0.33 | 2.5 |
Appendix B. Mission Contribution in the MIP-HCO II Model
| Mission | Contribution | Mission | Contribution |
|---|---|---|---|
| M1 | 1.5 | M14 | 2 |
| M2 | 2 | M15 | 2.5 |
| M3 | 6 | M16 | 4 |
| M4 | 3 | M17 | 12 |
| M5 | 8 | M18 | 7 |
| M5 | 5 | M19 | 2 |
| M7 | 4 | M20 | 2 |
| M8 | 3 | M21 | 3 |
| M9 | 1 | M22 | 5 |
| M10 | 6 | M23 | 4 |
| M11 | 1.5 | M24 | 2 |
| M12 | 2.5 | M25 | 3 |
| M13 | 1.5 | — | — |
| Serial Number | Mission Group | Mission Group Contribution | Serial Number | Mission Group | Mission Group Contribution |
|---|---|---|---|---|---|
| M1, M2 | 2 | M11, M14, M15 | 6 | ||
| M4, M5 | 4 | M12, M14, M15 | 6 | ||
| M3, M7, M8 | 5 | M11, M12, M14 | 7 | ||
| M9, M10 | 5 | M11, M12, M15 | 7 | ||
| M11, M12, M13 | 6 | M11, M13, M14 | 8 | ||
| M12, M13, M14 | 7 | M16, M19, M23 | 9 | ||
| M13, M14, M15 | 8 | M21, M24, M25 | 9 | ||
| M11, M12, M13, M14 | 9 | M6, M8, M20, M22 | 9 | ||
| M12, M13, M14, M15 | 9 | M11, M12, M13, M15 | 10 | ||
| M11, M13, M14, M15 | 10 | M11, M12, M13, M14, M15 | 11 |
Appendix C. The Details of Selection Process Under Multiple Constraints

Appendix D. The Details of Modeling of Comparative Experiment (ACO)

Appendix E. The Details of Modeling of Comparative Experiment (GA)

References
- Matteo, M.; Molinaro, A.; Morosi, S.; Scalise, S. Aerospace Communications for Emergency Applications. Proc. IEEE 2011, 99, 1267–1284. [Google Scholar] [CrossRef]
- Wu, F.; Liu, X.; Wang, J.; Li, C.; Liu, Y.; Su, J.; Zhang, A.; Wang, M. Research on agile space emergency launching mission planning simulation and verification method. J. Syst. Eng. Electron. 2023, 34, 1023–1045. [Google Scholar]
- Duan, J.; Liu, Y. Two-dimensional launch window method to search for launch opportunities of interplanetary missions. Chin. J. Aeronaut. 2020, 11, 739–749. [Google Scholar] [CrossRef]
- Dai, C.-Q.; Zhang, Y.; Yu, F.R.; Chen, Q. Dynamic scheduling scheme with mission laxity for data relay satellite networks. IEEE Trans. Veh. Technol. 2024, 73, 2605–2620. [Google Scholar] [CrossRef]
- Wang, Y.; Liu, J.; Yin, Y.; Tong, Y.; Liu, J. Space information network resource scheduling for cloud computing: A deep reinforcement learning approach. Wirel. Commun. Mob. Comput. 2022, 1, 1927937. [Google Scholar] [CrossRef]
- Meng, S.; Xing, L.; Levitin, G. Activation delay and aborting policy minimizing expected losses in consecutive attempts having cumulative effect on mission success. Reliab. Eng. Syst. Saf. 2024, 247, 110078. [Google Scholar] [CrossRef]
- Qiu, Q.; Cui, L. Gamma process based optimal mission abort policy. Reliab. Eng. Syst. Saf. 2019, 190, 106496. [Google Scholar] [CrossRef]
- Li, C.; Chen, H.; Xiahou, T.; Zhang, Q.; Liu, Y. Health status assessment of radar systems at aerospace launch sites by fuzzy analytic hierarchy process. Qual. Reliab. Eng. Int. 2023, 39, 3385–3409. [Google Scholar] [CrossRef]
- Resende, B.A.D.; Dedini, F.G.; Eckert, J.J.; Sigahi, T.F.; Pinto, J.D.S.; Anholon, R. Proposal of a facilitating methodology for fuzzy FMEA implementation with application in process risk analysis in the aeronautical sector. Int. J. Qual. Reliab. Manag. 2024, 41, 1063–1088. [Google Scholar] [CrossRef]
- Huang, T.; Xiahou, T.; Mi, J.; Chen, H.; Huang, H.Z.; Liu, Y. Merging multi-level evidential observations for dynamic reliability assessment of hierarchical multi-state systems: A dynamic Bayesian network approach. Reliab. Eng. Syst. Saf. 2024, 249, 110225. [Google Scholar] [CrossRef]
- Wang, X.; Liang, X.D.; Li, X.Y.; Luo, P. An Integrated Multiattribute Group Decision-Making Approach for Risk Assessment in Aviation Emergency Rescue. Int. J. Aerosp. Eng. 2022, 1, 9713921. [Google Scholar] [CrossRef]
- Kaplan, M.H. Modern Satellite Dynamics and Control; Courier Dover Publications: New York, NY, USA, 2020; pp. 1–432. Available online: https://books.google.co.jp/books?hl=en&lr=&id=aF0EEAAAQBAJ&oi=fnd&pg=PA1&dq=Modern+Satellite+Dynamics+and+Control&ots=qTg4W-zsbf&sig=jPhiHBFv22xb4tR9CrNsIsyxHNI&redir_esc=y#v=onepage&q=Modern%20Satellite%20Dynamics%20and%20Control&f=false (accessed on 18 November 2020).
- Houin, A.; Sood, R. Optimal launch windows for artemis iii and beyond leveraging contour maps. In Proceedings of the 73rd International Astronautical Congress (IAC), Paris, France, 18–22 September 2022. Available online: https://www.researchgate.net/profile/Aaron-Houin/publication/364829121_Optimal_Launch_Windows_for_Artemis_III_and_Beyond_Leveraging_Contour_Maps/links/65de0b1aadf2362b635a6606/Optimal-Launch-Windows-for-Artemis-III-and-Beyond-Leveraging-Contour-Maps.pdf (accessed on 23 September 2022).
- Brandimarte, P. Scheduling satellite launch missions: An MILP approach. J. Sched. 2013, 16, 29–45. [Google Scholar] [CrossRef]
- Zhaojun, Z.; Funian, H.; Yanhua, Y.; Na, Z. Ant colony algorithm for satellite control resource scheduling problem. Artif. Intell. 2018, 48, 3295–3305. [Google Scholar]
- Wang, Y.; Sheng, M.; Zhuang, W.; Zhang, S.; Zhang, N.; Liu, R.; Li, J. Multi-resource coordinate scheduling for earth observation in space information networks. IEEE J. Sel. Areas Commun. 2018, 36, 268–279. [Google Scholar] [CrossRef]
- Chen, L.; Tang, F.; Li, Z.; Yang, L.T.; Yu, J.; Yao, B. Time-varying resource graph based resource model for space-terrestrial integrated networks. In Proceedings of the IEEE INFOCOM 2021-IEEE Conference on Computer Communications, Vancouver, BC, Canada, 10–13 May 2021; pp. 1–10. [Google Scholar] [CrossRef]
- Cui, J.; Zhang, X. Application of a multi-satellite dynamic mission scheduling model based on mission priority in emergency response. Sensors 2019, 19, 1430. [Google Scholar] [CrossRef]
- Yi, G.; Chao, H.; Yunhan, C.; Wei, X.W. Mission replanning for multiple agile earth observation satellites based on cloud coverage forecasting. IEEE J. Sel. Top. Appl. Earth Obs. Remote Sens. 2021, 15, 594–608. Available online: https://ieeexplore.ieee.org/stamp/stamp.jsp?arnumber=9652077 (accessed on 15 December 2021).
- Zhuo, H.H.; Kambhampati, S. Model-lite planning: Case-based vs. model-based approaches. Artif. Intell. 2017, 246, 1–21. [Google Scholar] [CrossRef]
- Haslum, P.; Ivankovic, F.; Ramirez, M.; Gordon, D.; Thiébaux, S.; Shivashankar, V.; Nau, D. Extending classical planning with state constraints: Heuristics and search for optimal planning. J. Artif. Intell. Res. 2018, 62, 373–431. [Google Scholar] [CrossRef]
- Soleymani, M.; Fakoor, M.; Bakhtiari, M. Optimal mission planning of the reconfiguration process of satellite constellations through orbital maneuvers: A novel technical framework. Adv. Space Res. 2019, 63, 3369–3384. [Google Scholar] [CrossRef]
- Fakoor, M.; Bakhtiari, M.; Soleymani, M. Optimal design of the satellite constellation arrangement reconfiguration process. Adv. Space Res. 2016, 58, 372–386. [Google Scholar] [CrossRef]
- Niu, C.; Li, A.; Huang, X.; Li, W.; Xu, C. Research on global dynamic path planning method based on improved A* algorithm. Math. Probl. Eng. 2021, 2021, 4977041. [Google Scholar] [CrossRef]
- Morgado, F.M.P.; Marta, A.C.; Gil, P.J.S. Multistage rocket preliminary design and trajectory optimization using a multidisciplinary approach. Struct. Multidiscip. Optim. 2022, 65, 192. [Google Scholar] [CrossRef]
- Benedikter, B.; Zavoli, A.; Colasurdo, G.; Pizzurro, S.; Cavallini, E. Convex approach to three-dimensional launch vehicle ascent trajectory optimization. Journal of Guidance, Control, and Dynamics. J. Guid. Control Dyn. 2021, 44, 1116–1131. [Google Scholar] [CrossRef]
- Federici, L.; Zavoli, A.; Colasurdo, G.; Mancini, L.; Neri, A. Integrated optimization of first-stage SRM and ascent trajectory of multistage launch vehicles. J. Spacecr. Rockets. 2021, 58, 786–797. [Google Scholar] [CrossRef]
- Mahjub, A.; Mazlan, N.M.; Abdullah, M.Z.; Azam, Q. Design optimization of solid rocket propulsion: A survey of recent advancements. J. Spacecr. Rockets. 2020, 57, 3–11. [Google Scholar] [CrossRef]
- Chen, H.; Sarton du Jonchay, T.; Hou, L.; Ho, K. Multifidelity space mission planning and infrastructure design framework for space resource logistics. J. Spacecr. Rockets. 2021, 58, 538–551. [Google Scholar] [CrossRef]
- Gollins, N.; Ho, K. Hierarchical Framework for Space Exploration Campaign Schedule Optimization. J. Spacecr. Rockets. 2024, 61, 1146–1164. [Google Scholar] [CrossRef]
- Bertsimas, D.; Tsitsiklis, J. Simulated annealing. Stat. Sci. 1993, 8, 10–15. [Google Scholar] [CrossRef]
- Chen, Z.; Wang, R.L. Ant colony optimization with different crossover schemes for global optimization. Cluster Comput 2017, 20, 1247–1257. [Google Scholar] [CrossRef]
- Kordos, M.; Boryczko, J.; Blachnik, M.; Golak, S. Optimization of Warehouse Operations with Genetic Algorithms. Appl. Sci. 2020, 10, 4817. [Google Scholar] [CrossRef]















| Symbol | Explanation |
|---|---|
| The launch time of mission m | |
| Z | The maximum value among the launch times of all missions |
| Whether mission m selects launch window t | |
| Whether mission m selects satellite and rocket warehouse w | |
| Whether mission m selects satellite and rocket testing facility a | |
| Launch vehicle selection variable | |
| Launch site selection variable | |
| Whether mission m uses satellite and rocket testing facility a at time t. | |
| M | The set of missions |
| W | The set of satellite and rocket warehouses |
| V | The set of launch vehicles |
| L | The set of launch sites |
| A | The set of satellite and rocket testing facilities |
| Serial Number | Point Location | X Coordinate (km) | Y Coordinate (km) |
|---|---|---|---|
| 1 | SRW-1 | 13.02 | 16.31 |
| 2 | SRW-2 | 2.66 | 4.15 |
| 3 | SRTF-1 | 13.21 | 15.87 |
| 4 | SRTF-2 | 0.71 | 7.24 |
| 5 | LVF-1 | 9.65 | 14.35 |
| 6 | LVF-2 | 11.96 | 16.32 |
| 7 | LVF-3 | 2.89 | 4.41 |
| 8 | LS-1 | 14.22 | 17.63 |
| 9 | LS-2 | 16.43 | 14.91 |
| 10 | LS-3 | 1.38 | 3.44 |
| 11 | LS-4 | 5.71 | 0.69 |
| Mission | Launch Vehicle | Post-Launch Recovery Time | Reusable Time |
|---|---|---|---|
| M1 | KLV-9 | 27.21 | 28.71 |
| M2 | KLV-1 | 77.51 | 79.01 |
| M3 | ZLV-9 | 80.4 | 82.9 |
| M4 | ZLV-2 | 49.23 | 50.73 |
| M5 | ZLV-1 | 99.48 | 101.98 |
| M6 | KLV-6 | 84.36 | 85.86 |
| M7 | ZLV-1 | 16.45 | 18.95 |
| M8 | ZLV-5 | 40.7 | 43.2 |
| M9 | KLV-6 | 31.44 | 32.94 |
| M10 | KLV-3 | 37.12 | 38.62 |
| M11 | ZLV-8 | 62.15 | 64.65 |
| M12 | ZLV-2 | 113.29 | 115.79 |
| M13 | KLV-2 | 106.73 | 108.23 |
| M14 | KLV-9 | 61.33 | 62.83 |
| M15 | ZLV-5 | 41.7 | 44.2 |
| M16 | ZLV-8 | 46.96 | 49.46 |
| M17 | KLV-9 | 52.77 | 54.27 |
| M18 | KLV-5 | 41.34 | 43.34 |
| M19 | ZLV-7 | 123.14 | 125.64 |
| M20 | ZLV-7 | 66.25 | 68.75 |
| M21 | KLV-5 | 24.67 | 26.17 |
| M22 | KLV-2 | 28.54 | 30.04 |
| M23 | ZLV-9 | 83.7 | 86.2 |
| M24 | ZLV-4 | 69.55 | 72.05 |
| M25 | KLV-2 | 108.9 | 110.4 |
| Mission | Satellite and Rocket Warehouse | Launch Vehicle | Satellite and Rocket Testing Facility | Launch Site | Rocket | Launch Vehicle Return Time |
|---|---|---|---|---|---|---|
| M3 | SRW-2 | ZLV-2 | SRTF-1 | LS-1 | Z | 16.33 |
| M5 | SRW-2 | KLV-2 | SRTF-2 | LS-2 | K | 70.25 |
| M7 | SRW-2 | ZLV-3 | SRTF-1 | LS-4 | Z | 46.33 |
| M8 | SRW-2 | ZLV-3 | SRTF-1 | LS-1 | Z | 68.33 |
| M9 | SRW-2 | KLV-9 | SRTF-2 | LS-4 | K | 33.25 |
| M10 | SRW-1 | KLV-3 | SRTF-2 | LS-3 | K | 38.25 |
| M11 | SRW-2 | ZLV-2 | SRTF-2 | LS-1 | Z | 19.33 |
| M12 | SRW-2 | ZLV-3 | SRTF-2 | LS-4 | Z | 49.33 |
| M13 | SRW-1 | KLV-9 | SRTF-1 | LS-4 | K | 65.25 |
| M14 | SRW-1 | KLV-3 | SRTF-2 | LS-1 | K | 19.25 |
| M15 | SRW-2 | ZLV-7 | SRTF-1 | LS-1 | Z | 37.33 |
| M16 | SRW-1 | ZLV-8 | SRTF-1 | LS-1 | Z | 21.33 |
| M17 | SRW-1 | KLV-5 | SRTF-2 | LS-4 | K | 54.25 |
| M18 | SRW-1 | KLV-4 | SRTF-2 | LS-1 | K | 65.25 |
| M19 | SRW-2 | ZLV-2 | SRTF-1 | LS-3 | Z | 53.33 |
| M23 | SRW-2 | ZLV-6 | SRTF-1 | LS-3 | Z | 31.33 |
Disclaimer/Publisher’s Note: The statements, opinions and data contained in all publications are solely those of the individual author(s) and contributor(s) and not of MDPI and/or the editor(s). MDPI and/or the editor(s) disclaim responsibility for any injury to people or property resulting from any ideas, methods, instructions or products referred to in the content. |
© 2025 by the authors. Licensee MDPI, Basel, Switzerland. This article is an open access article distributed under the terms and conditions of the Creative Commons Attribution (CC BY) license (https://creativecommons.org/licenses/by/4.0/).
Share and Cite
Li, X.; Zhan, F.; Huang, J.; Chen, Y. Research of MIP-HCO Model Based on k-Nearest Neighbor and Branch-and-Bound Algorithms in Aerospace Emergency Launch Missions. Mathematics 2025, 13, 1652. https://doi.org/10.3390/math13101652
Li X, Zhan F, Huang J, Chen Y. Research of MIP-HCO Model Based on k-Nearest Neighbor and Branch-and-Bound Algorithms in Aerospace Emergency Launch Missions. Mathematics. 2025; 13(10):1652. https://doi.org/10.3390/math13101652
Chicago/Turabian StyleLi, Xiangzhe, Feng Zhan, Jinqing Huang, and Yan Chen. 2025. "Research of MIP-HCO Model Based on k-Nearest Neighbor and Branch-and-Bound Algorithms in Aerospace Emergency Launch Missions" Mathematics 13, no. 10: 1652. https://doi.org/10.3390/math13101652
APA StyleLi, X., Zhan, F., Huang, J., & Chen, Y. (2025). Research of MIP-HCO Model Based on k-Nearest Neighbor and Branch-and-Bound Algorithms in Aerospace Emergency Launch Missions. Mathematics, 13(10), 1652. https://doi.org/10.3390/math13101652



