Next Article in Journal
Soret Effect on the Instability of Double-Diffusive Convection in a Saturated Vertical Brinkman Porous Layer of Oldroyd-B Fluid
Next Article in Special Issue
Regularized Kaczmarz Solvers for Robust Inverse Laplace Transforms
Previous Article in Journal
Attempting the Impossible: Enumerating Extremal Submodular Functions for n = 6
 
 
Font Type:
Arial Georgia Verdana
Font Size:
Aa Aa Aa
Line Spacing:
Column Width:
Background:
Article

Variables Selection from the Patterns of the Features Applied to Spectroscopic Data—An Application Case

by
José L. Romero-Béjar
1,2,3,
Francisco Javier Esquivel
1,4 and
José Antonio Esquivel
4,5,*
1
Department of Statistics and Operations Research, University of Granada, 18011 Granada, Spain
2
Instituto de Investigación Biosanitaria (ibs.GRANADA), 18014 Granada, Spain
3
Institute of Mathematics, University of Granada (IMAG), Ventanilla 11, 18001 Granada, Spain
4
Laboratory of 3D Archaeological Modelling, University of Granada, 18011 Granada, Spain
5
Department of Prehistory and Archaeology, University of Granada, 18011 Granada, Spain
*
Author to whom correspondence should be addressed.
Mathematics 2025, 13(1), 99; https://doi.org/10.3390/math13010099
Submission received: 4 November 2024 / Revised: 20 December 2024 / Accepted: 25 December 2024 / Published: 29 December 2024

Abstract

Spectroscopic data allows for the obtaining of relevant information about the composition of samples and has been used for research in scientific disciplines such as chemistry, geology, archaeology, Mars research, pharmacy, and medicine, as well as important industrial use. In archaeology, it allows the characterization and classification of artifacts and ecofacts, the analysis of patterns, the characterization and study of the exchange of materials, etc. Spectrometers provide a large amount of data, the so-called “big data” type, which requires the use of multivariate statistical techniques, mainly principal component analysis, cluster analysis, and discriminant analysis. This work is focused on reducing the dimensionality of the data by selecting a small subset of variables to characterize the samples and presents a mathematical methodology for the selection of the most efficient variables. The objective is to identify a subset of variables based on spectral features that allow characterization of the samples under study with the least possible errors when performing quantitative analyses or discriminations between different samples. The subset is not predetermined and, in each case, is obtained for each set of samples based on the most important features of the samples under study, which allows for a good fit to the data. The reduction of the number of variables to an important performance based on the previously chosen difference between features, with a great fit to the raw data. Thus, instead of 2151 variables, a minimum optimal subset of 32 valleys and 31 peaks is obtained for a minimum difference between peaks or between valleys of 20 nm. This methodology has been applied to a sample of minerals and rocks extracted from the ECOSTRESS 1.0 spectral library.

1. Introduction

Spectroscopy is based on the detection of the absorption or emission of electromagnetic radiation at different wavelengths, obtaining an electromagnetic spectrum based on the energy levels involved in the quantum transitions produced. This process provides a large amount of information in the different areas of the electromagnetic spectrum and is a non-destructive technique widely used to analyze important but delicate or scarce samples.
The use of spectroscopic techniques involves a large number of values for a selected spectral range, usually 350–2500 nm or some subrange thereof, as well as the values of some physical parameter (reflectance, transmittance, or absorbance) to quantify the interaction between light and matter in terms of energy. However, this interaction is a complex process greatly constrained by the accuracy of the instrument used, the distortion produced by noise, and the wavelength range used. The use of preprocessing methods allows the attenuation of the influence of noise by mathematical techniques of smoothing, the elimination of the baseline, scaling, and normalization [1,2], and mathematical transformations [3].
On the other hand, data acquisition provides a large amount of data (big data) from each sample, greatly increasing the complexity of the analysis and the interpretation of the results. In this sense, the application of multivariate statistics and chemometric methods is essential. These complex methods allow the identification of the possible patterns in the data by means of factor analysis (FA), principal component analysis (PCA), cluster analysis (CA), and discriminant analysis (LDA mainly), allowing the obtaining of classification, discrimination, identification and association between samples [4,5,6].
In this work, we propose the extraction of a subset of variables in smaller numbers than the original set, preserving the intrinsic features (amplitude and shape) and reducing dimensionality. The use of this subset minimizes the problems derived from a large amount of data by obtaining a relevant subset of variables, reducing the effects of noise, increasing the number of analysis methods to be applied, highlighting the most important features, and obtaining reliable patterns well fitted to the data.

2. Materials and Methods

These ideas were applied to a sample of minerals and rocks extracted from the ASTER Spectral Library (Advanced Spaceborne Thermal Emission Reflection Radiometer) on NASA’s Terra platform. ASTER provides observations in the visible and near-infrared (VNIR, 0.4–1.0 nm), the short wavelength infrared (SWIR, 1.0–2.4 nm), and the thermal infrared (TIR, 8–12 nm) parts of the electromagnetic spectrum (http://speclib.jpl.nasa.gov (accessed on 5 September 2024)). This library includes over 3400 spectra of natural and man-made materials from the Jet Propulsion Laboratory (JPL), Johns Hopkins University (JHU), and the United States Geological Survey (USGS) released in 2018 [7].
The first version of the library ASTER (version 1.2) was released in July 1998, and more recently, complimentary spectral libraries have been made available from other collections, such as http://speclib.asu.edu (accessed on 5 September 2024) [8] or http://speclab.cr.usgs.gov (accessed on on 5 September 2024) [9]. In this paper, we use ASTER version 2, which includes new spectra provided by JPL from 0.4–15.4 nm of 100 rock samples and new measurements of the original 160 JPL mineral samples (3 particle size fractions) found in version 1.2 of the library. The JPL portion of the ASTER 2 is named ECOSTRESS 1.2, but no new contributions have been included from the USGS and Johns Hopkins University collections [7]. JPL’s ECOSTRESS 1.2 spectral library includes 541 VIS/SWIR and 472 TIR spectra of green vegetation, 51 VIS/SWIR and TIR spectra for non-photosynthetic vegetation and soil, artificial, meteorite, mineral, NPV, rock, vegetation and water/snow/ice. This library covers VIS/SWIR and TIR domain (0.35–15.4 μm) [10].
The JPL mineral spectra are obtained from Ward’s Natural Science Establishment, the Burnham Mineral Company, the Source Clay Mineral Repository, and/or the JPL collection. The composition of each mineral sample was determined by standard X-ray diffraction analysis, and sample purity was evaluated based on the number and intensity of diagnostic peaks. In addition, chemical composition data were acquired by Cameca CAMEBAX electron microprobe analysis at the University of California for minerals that deviated significantly from idealized compositions [7].
The algorithms used in this work were created by the authors and developed in the R programming language and environment. The scripts for the analysis have been developed using the software R version 2.2.2 (2022), R studio 2023.06.0 (2023), Signal Processing “gsignal” ([11], https://github.com/gjmvanboxtel/gsignal (accessed on 5 September 2024)) and Read/Write “haven” 2.5.4 ([12], https://github.com/tidyverse/haven (accessed on 5 September 2024)) R-libraries.

3. Dataset

A WNIR-SWIR spectrum is composed of the values of some physical parameter, usually absorbance, reflectance, or transmittance, provided by a spectrometer from a sample of material measured at hundreds of equally spaced wavelengths so recording large amounts of data [13]). The values of each sample are a function of wavelengths recorded as a real function of a real y = f(x), x ϵ A ⊆ [350, 2500] nm or x ϵ A ⊆ [400, 4000] cm−1. The curve obtained is called spectral signature or spectrum and contains the variations of the reflected electromagnetic radiation as a function of wavelengths or frequency.
Mathematically, a spectrum can be assimilated to a time series using the wavelengths of the electromagnetic spectrum as a non-temporal independent variable in 1 nm intervals (Figure 1):
The usual units for recording spectroscopic data are wavelengths (nm) or frequencies (cm−1), which are related by the equation (10,000,000 = wavelength × cm−1) because 1 cm−1 is the energy of a photon with a wavelength of 1 nm. Unfortunately, this process is influenced by the resolution of the instrument, and each pixel may correspond to several spectra mixed together. In addition, the fine spectral information is also recorded in many bands that are mixed together, which makes analysis very difficult.
The spectral signatures are studied by means of the frequency–domain metrics based on statistical parameters such as spectral centroid, spectral bandwidth, spectral contrast, etc. Its intensity and position in the electromagnetic spectrum provide very important information about the chemical composition of the material [14]. On the other hand, the geometrical characteristics of the curve constitute first-order diagnostic elements as the shoulders (Figure 2a), the symmetry/asymmetry in peaks and valleys (Figure 2b), and the concavity/convexity and the growth/decay intervals have particular interest.
However, the large amount of data for each sample makes it very difficult to analyze the data and extract reliable, and largely due to the high number of variables, this results in even the most commonly known methods being infeasible at times. One usual approach to this problem is to reduce dimensionality, resulting in a mapping of the data to a lower dimensional subspace while retaining as much information as possible from the original dataset. A usual process in the analysis of spectra is to first reduce the dimensionality due to the “large p—small n” (p = no. variables, n = no. objects) effect, i.e., many variables and few samples, and must be analyzed using multivariate analysis approaches and methods [17].
In this work, we propose the use of the most important features of the spectral signatures to obtain a dataset with very few dimensions to characterize it.

4. Features Extraction and Selection

Remote sensing provides relevant information through a large number of channels and often contains many overlapping features, but the high dimensionality of data increases the number of statistical parameters to be estimated and decreases the precision of the estimates. This problem is called the “curse of dimensionality” or the Hughes phenomenon and opposes the usual general conception in spectroscopy that full dimensionality is always better than subspace in terms of classification accuracy [18]. Also, the high-dimensional feature space is almost empty and, therefore, can be represented in a lower-dimensional subspace without losing considerable information in terms of class separability [19,20]. One of the most commonly used methods allows for identifying a subset of relevant spectral frequencies that minimize possible dimensionality reduction errors by means of mathematical strategies for efficient variable selection [21,22].
Spectral curves are finite realizations of a stochastic process functional with a discrete independent variable, x (wavelength, frequency, or energy), and a dependent variable, y, measuring the interaction between the material under study and electromagnetic radiation. The most usual case in the study of rocks and minerals is part of the WSWIR electromagnetic spectrum that comprises both the visible and near-infrared spectra, i.e., the spectral signatures are y = f(x), x ϵ A ⊆ [350, 2500] nm or x ϵ A ⊆ [400, 4000] cm−1 [23].
The analysis of a spectrum focuses on finding the values of the independent variable at which the values of the dependent variable change significantly or the graph of the function changes trend, mainly maximum (peaks), minimum (valleys), and inflection points. A high reflectance produces peaks, indicating a strong reflection of the incident energy, while a low reflectance produces a valley, indicating a high absorption of the energy [23,24]. In rock analysis, the ranges 850–1350 nm (in the near-infrared), 1450–1950 nm, and 2150–2400 nm are common (Figure 1), and peaks and valleys differentiate well between different materials.
Feature extraction focuses on minimizing redundancy, reducing dimensionality, and improving discrimination by applying various mathematical techniques based on the spatial neighborhood relationships of pixels [25]. Most applications used for feature extraction are based on selecting a set of features to capture the most important global features, but without paying enough attention to the local features of the data. This work proposes the use of wavelengths having high energy peaks corresponding to local maxima of the spectrum because the frequencies at which there are absorptions of radiation (“peaks” or “signals”) can be correlated directly to bonds of the compound. In addition, each interatomic bond can vibrate by stretching or bending motions, allowing individual bonds to absorb at more than one frequency. Moreover, the interatomic bonds can vibrate by stretching or bending motions, although individual bonds can absorb at more than one frequency. This fact is useful for differentiating similar types of bonds and classifying materials.
A three-step sequential algorithm to capture the most relevant local features in each spectral signature. In addition, this idea is extended to analyze any group of samples (e.g., a spectral library), thus obtaining a significant reduction in the dimensionality of the features, allowing us to characterize the different materials and to obtain results more easily interpretable from complex statistical methods.

4.1. Smoothing

Smoothing and filtering are two commonly used techniques to remove noise from the underlying data, reveal important features, and detect patterns. Global smoothing methods include moving average smoothing, fitting to a smoothing spline, and the Savitzky–Golay filter, although non-parametric methods are more recent and focus on the smoothing of a locally weighted scatter plot by means of local fitting segments of the data. Local regression methods are surface smoothing methods based on modifications of classical methods such as linear and nonlinear regression, and they allow for the obtaining of good results when classical techniques do not provide good results, although they are computationally intensive.
One of the recent local regression methods is Loess, which fits a local polynomial at each point x0 using only observations in a neighborhood of x0 weighted with least squares but giving more weight to points near x0 and less weight to points farther away. The value of the regression function is obtained by evaluating each local polynomial at x0. The subsets of data used for each weighted least squares fit in Loess are obtained using the nearest neighborhood clustering algorithm, and the traditional weight function used is the tri-cube weight function [26]. This weight function fits a polynomial of the third degree in each wavelength value wavelength value:
w x = 1 x 3 3 ,     x < 1 0 , x 1
However, other weighting functions can be used if they satisfy others.
The use of weights is essential since points close to each other in the space of explanatory variables are more likely to be related to each other than points farther apart. Therefore, the points with higher probabilities of fitting locally have the greatest influence on the local parameter estimates, but points with lower probabilities of fitting the model have less influence on the parameter estimates.
The choice of the degree of the polynomial is of great importance and must maintain a balance between obtaining reliable results and ease of calculation. In addition, the choice of the percentage of points in the neighborhood with respect to the total is important since, as this value increases, the smoothed function becomes smoother [7]. To analyze spectroscopic data of rocks and minerals, we propose the use of a second-degree polynomial and a value called span, which controls the size of the neighborhood and is a fraction of neighborhood points.
The application of the Loess method allows the removal of noise and obtaining the most important features and components of the spectrum while significantly reducing the dimensionality of the data (Figure 3).

4.2. Dataset of Features

Peak detection is performed by considering each spectrum as similar to a time series, with the wavelength or energy as the independent variable and the value provided by the spectrometer as the dependent variable. One of the first methods proposed for detecting the primary peaks of a waveform is based on defining a peak with respect to its height relative to adjacent valleys by first removing noise in an attempt to distinguish the “real” peaks from the noise [27]. More recently, peak detection methods are based on the calculation of a detection threshold being the best known (a) “N-sigma” (spectralmean + N∙σ) with N a value to choose based on context (usually 3–8), (b) the mean of local maxima, (c) the valley between spectral intensity distributions, (d) signal-to-noise ratio, (f) root-mean-square function of the spectrum (see [28,29]), and (e) slope between each point (xi, yi) and (xi+1, yi+1) ([30]).
The detection algorithms are designed to minimize the number of discarded peaks, avoid the abundance of false positives, and better distinguish “real” peaks from signal noise. In this way, it is possible to better identify the features of interest in the spectra [31]. These algorithms require a prior evaluation of various parameters, such as the minimum height required for a wavelength to be considered a peak, the minimum separation between nearby peaks, the minimum peak width, and the maximum peak width. The choice of these values largely determines the reliability of the results obtained (Figure 4):
The extraction of peaks from raw data has some major drawbacks, such as the large number of detected peaks, the spatial dependencies of adjacent pixels not being taken into account, and many non-relevant peaks appearing. For this reason, it is important to preprocess the data by local smoothing [19].

4.3. Local Proximity Algorithm

In the analysis of a dataset of minerals or rocks, it is very important to consider the values and basic characteristics of each one of them. However, when a spectral dataset consists of several samples, it is common for peaks to appear with similar values but with very small differences between wavelengths, and the same is true for valleys. For this reason, it is essential to reduce the number of similar values of features (peaks or valleys). The result obtained for the dataset provides a large number of features that are very close to each other, so an algorithm of reduction of the number of features is carried out in order to keep those with wavelengths not too close to each other.
In this work, we propose to develop a features debugging process based on the idea that if two or more nearby peaks are part of the measurement of a single “real” and relevant feature, they are grouped together to form a mean peak, and the same for valleys. Next, an algorithm is used to calculate the groups of peaks whose elements are at a distance D less than a previously selected D0 threshold. In this way, D0-compact and D0-isolated groups of peaks are obtained, and the averages of each group constitute the basis of variable selection. A parallel reasoning is carried out for the valleys only.

5. Selection Process

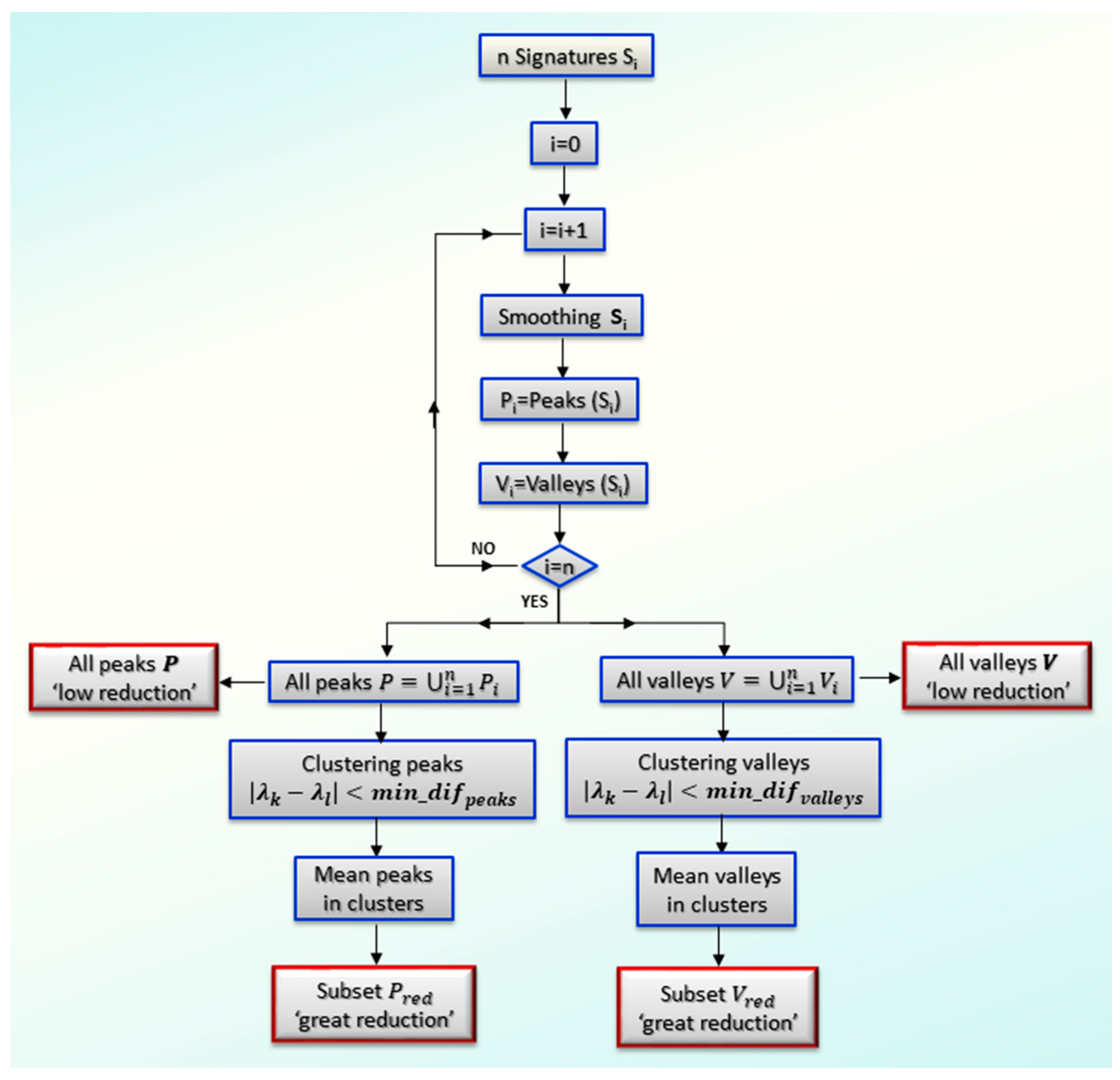
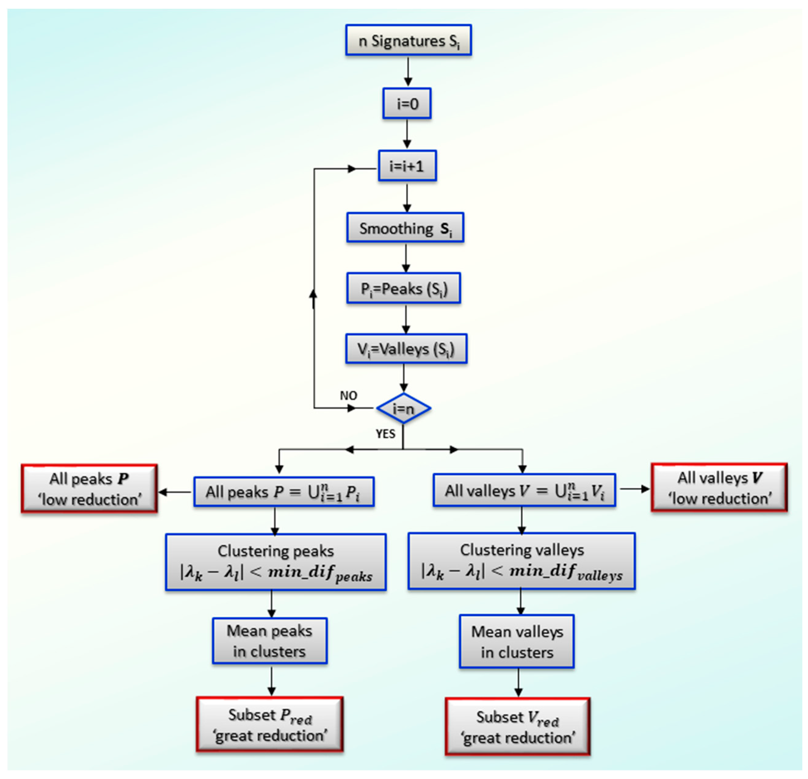
The analysis process begins with the application of the Loess smoothing technique to each sample, followed by the obtaining of the features constituted by the peaks and valleys. This process provides a large number of features including wavelengths very close to each other, which may be repeated by encompassing the features of all the samples. The ‘local proximity algorithm’ allows a reduction in the number of features carried out to keep those with wavelengths not too close to each other (Figure 5). Therefore, it leads to working with all peaks (low reduction) or grouping the peaks very close to each other (using the local proximity algorithm), and the same has been applied to the valleys. Thus, it is possible to use one of these four options depending on the level of detail required.
First, the algorithm smooths the signatures of each sample using the loess function [26,32] and then computes the peaks and valleys of that sample, obtaining the P and V. It also provides a first choice with all the features (R = PV), although it contains a number of features that are very close to each other. The reduction of variables is important, although it still contains many variables. The reduction obtained depends on the number of samples to be analyzed but usually provides a reduction between 10–30%.
The use of the ’local proximity algorithm’ allows a simplification focused on obtaining the set of features that merges those that are too close to each other in each type, peaks or valleys, independently. The method used to cluster the features whose distance from each other is less than previously specified values m i n _ d i f p e a k s or m i n _ d i f v a l l e y s , which can be different for peaks and valleys. The values of these parameters are determined by the objective to be achieved. Thus, the peaks correspond to local maxima in a neighborhood and are, therefore, reflectance maxima and absorbance minima, and each is related to a specific bond. The valleys, however, are local minima of reflectance and maxima of absorbance, which is appropriate to analyze the absorption bands.
The subset obtained has a much lower dimensionality than the original, reliably characterizes the spectral signatures, drastically reduces the computation time, and facilitates the extraction of patterns in the data. This feature-based version of the dataset or “spectral kernel” allows the use of some multivariate methods impossible to use with the full data (i.e., discriminant analysis requires the number of data to be greater than the number of variables +2).

6. Study Case

These ideas have been applied to ten rocks and minerals that have some relation with the manufacture of tools during Prehistoric times, mainly in the Neolithic and Chalcolithic periods. The dataset is constituted by raw data obtained from the ECOSTRESS 1.2 spectral library that includes over 3400 spectra of natural and man-made materials [33], with values at [400, 2500] nm with 1 nm resolution, providing 2151 variables for each sample in the WSWIR range of the electromagnetic spectrum. The minerals and rocks selected are shown in Table 1:
The application of the algorithm requires the choice of different input parameters that determine the results obtained. For Loess smoothing, ‘interpolation’ to the surface option and a span value α = 0.05 to control the degree of smoothing have been selected for the adjustment. A minimum dstance between two features of 20 nm has been used for the acquisition of peaks and valleys. These values are a compromise between accuracy and operability, although other values are possible depending on the object of the work. Finally, the minimum to consider that two peaks are distinct has been set at min_difpeaks and min_difvalleys.
We have performed three analyses with values of these parameters: 20 nm, 30 nm, and 40 nm, assigning the same values to min_difpeaks and min_difvalleys in both cases (a global min_dif = min(min_difpeaks, min_difvalleys), although different values could have been chosen in each case. Application to the chosen samples shows that the subset of variables fits the raw data very well and represents the most important features with high fidelity, allowing the samples of interest to be analyzed with a significant reduction in dimensionality. Spectral signatures are plotted in Figure 6a–c, and Figure 6d shows the spectral signatures using the full raw data (2151 variables 400–2500 nm with 1 nm resolution). The fit with different values of min_dif (20, 30, and 40 nm) shows the simplified spectra based on the main features for all samples (Figure 6):
The results obtained have provided the wavelengths that capture the most relevant features for all the samples in the dataset (Table 2):
On the other hand, the use of the reduced subset of variables proposed in this work facilitates the application of the different chemometrics methods. As an example, to check the reliability of the results obtained, a cluster analysis was carried out using the single-linkage clustering or nearest neighbor clustering algorithm. This procedure is of the SHAN type (sequential, hierarchical, agglomerative, and non-overlapping) and uses the Euclidean distance. This algorithm sequentially combines the two clusters containing the closest pair of elements that do not yet belong to the same cluster as each other in each step. Mathematically, the distance between clusters A and B is expressed by
d i s t A , B = m i n x ϵ A , y ϵ B d ( x , y )
where A and B are two clusters of elements and d(x,y) the Euclidean distance between x and y (Figure 7) [33,34]:
The results obtained using min_dif = 20, 30, and 40 nm show an almost perfect match and only show minimal differences between some small groups in terms of clustering level. Also, any value other than the above can also be chosen, although the higher the value, the worse the fit to the data. We propose the choice of a value between 20–200 nm to obtain feasible results.

7. Conclusions

Spectral signatures are based on raw data, which has some drawbacks as it provides a large amount of data (big data type) for each sample. These data are recorded by means of a large number of variables, usually in the 350–2500 nm or 400–2500 nm range, which increases the complexity and makes it difficult to interpret the results. Therefore, the selection of the most relevant wavelengths is an essential process for pattern recognition of spectroscopic data that reduces dimensionality and improves the comprehensibility and interpretability of statistical classification models.
The use of a subset of relevant variables is a very important idea in the study of spectroscopic data. Our proposal is to use the wavelengths corresponding to the main features of preprocessed data in order to reduce the spikiness caused by noise and measuring instruments. The use of the Loess or Lowess regression method allows the selection of the most relevant features, producing local and sample-specific smoothing.
Usually, the computation of these features provides redundant values since different samples of the same material may differ from other samples of the same material mainly due to factors such as the characteristics of the spectrometer used, the diagenesis processes, the formation conditions, etc., of each sample, so it is necessary to carry out a selection process to determine only the strong peaks and valleys.
This procedure starts from the raw data and produces informative and non-redundant features, facilitating the subsequent automated processing and analysis with machine learning and data-mining techniques.
Finally, we propose future lines of research based on Dirichlet models [35], deep learning algorithms [36], and classification using LSTM Networks.

Author Contributions

Conceptualization, J.A.E.; Data curation, J.L.R.-B. and F.J.E.; Formal analysis, J.A.E.; Investigation, J.A.E.; Methodology, J.L.R.-B. and F.J.E.; Software, J.L.R.-B. and F.J.E.; Supervision, J.A.E.; Writing—original draft, J.A.E.; Writing—review & editing, F.J.E. and J.A.E. All authors have read and agreed to the published version of the manuscript.

Funding

This research received no external funding.

Data Availability Statement

The original contributions presented in this study are included in the article. Further inquiries can be directed to the corresponding author.

Conflicts of Interest

The authors declare no conflicts of interest.

References

  1. Gholizadeh, A.; Borůvka, L.; Saberioon, M.M.; Kozák, J.; Vašát, R.; Němeček, K. Comparing Different Data Preprocessing Methods for Monitoring Soil Heavy Metals Based on Soil Spectral Features. Soil Water Res. 2015, 10, 218–227. [Google Scholar] [CrossRef]
  2. Angelopoulou, T.; Balafoutis, A.; Zalidis, G.; Bochtis, S. From Laboratory to Proximal Sensing Spectroscopy for Soil Organic Carbon Estimation. Sustainability 2020, 12, 443. [Google Scholar] [CrossRef]
  3. Esquivel, F.J.; Esquivel, J.A.; Morgado, A.; Romero-Béjar, J.L.; García del Moral, L.F. Preprocessing of Spectroscopic Data Using Affine Transformations to Improve Pattern-Recognition Analysis: An Application to Prehistoric Lithic Tools. Mathematics 2022, 10, 4250. [Google Scholar] [CrossRef]
  4. Parish, R. The Application of Visible/Near-Infrared Reflectance (VNIR) Spectroscopy to Chert: A Case Study from the Dover Quarry Sites, Tennessee. Geoarchaeology 2011, 26, 420–439. [Google Scholar] [CrossRef]
  5. Fang, Q.; Houng, H.; Zhao, L.; Kukolich, S.; Yin, K.; Wang, C. Visible and Near-Infrared Reflectance Spectroscopy for Investigating Soil Mineralogy: A Review. J. Spectrosc. 2018, 2018, 3168974. [Google Scholar] [CrossRef]
  6. García del Moral, L.F.; Morgado, A.; Esquivel, J.A. Reflectance spectroscopy in combination with cluster analysis as tools for identifying the provenance of Neolithic flint artefacts. J. Archaeol. Sci. Rep. 2021, 37, 103041. [Google Scholar] [CrossRef]
  7. Baldridge, A.M.; Hook, S.J.; Grove, C.I.; Rivera, G. The ASTER spectral library version 2.0. Remote Sens. Environ. 2019, 113, 711–715. [Google Scholar] [CrossRef]
  8. Christensen, P.R.; Bandfield, J.L.; Hamilton, V.E.; Howard, D.A.; Lane, M.D.; Piatek, J.L.; Ruff, S.W.; Stefanov, W.L. A thermal emission spectral library of rock-forming minerals. J. Geophys. Res. 2000, 105, 9735. [Google Scholar] [CrossRef]
  9. Kokaly, R.F.; Clark, R.N.; Swayze, G.A.; Livo, K.E.; Hoefen, T.M.; Pearson, N.C.; Wise, R.A.; Benzel, W.; Lowers, H.A.; Driscoll, R.L.; et al. USGS Spectral Library Version 7, Data Series 1035; U.S. Geological Survey: Reston, VA, USA, 2017. [Google Scholar]
  10. Meerdink, S.K.; Hook, S.J.; Roberts, D.A.; Abbott, E.A. The ECOSTRESS spectral library version 1.0. Remote Sens. Environ. 2019, 230, 111196. [Google Scholar] [CrossRef]
  11. Van Boxtel, G. Signal Processing. 2021. Available online: https://github.com/gjmvanboxtel/gsignal (accessed on 5 September 2024).
  12. Wickham, H.; Miller, E.; Smith, D. Haven. 2023. Available online: https://github.com/tidyverse/haven (accessed on 5 September 2024).
  13. Xiaobo, Z.; Jiewena, Z.; Povey MJ, W.; Holmes, M.; Hanpin, M. Variables selection methods in near-infrared spectroscopy. Anal. Chim. Acta 2010, 667, 14–32. [Google Scholar] [CrossRef] [PubMed]
  14. Clark, R.N. Spectroscopy of rocks and minerals and principles of spectroscopy. In Remote Sensing for the Earth Sciences: Manual of Remote Sensing, 3rd ed.; Rencz, A.N., Ed.; John Wiley and Sons Inc.: New York, NY, USA, 1999; Volume 3, pp. 3–52. [Google Scholar]
  15. Cerdeño, M.L.; Martínez, J.A.; Agua, F.; Sagardoy, T.; Monasterio, M. Ámbar en la Meseta Oriental durante el Bronce Final: Yacimientos locales e importaciones bálticas. Trab. Prehist. 2012, 69, 375–384. [Google Scholar] [CrossRef]
  16. Kruse, F.A. Expert system analysis of hyperspectral data. Proc. SPIE—Int. Soc. Opt. Eng. 2008, 6966, 1–12. [Google Scholar]
  17. Mehmood, T.; Sæbø, S.; Liland, K.V. Comparison of variable selection methods in partial least squares regression. J. Chemom. 2020, 34, e3226. [Google Scholar] [CrossRef]
  18. Hughes, G. On the mean accuracy of statistical pattern recognizers. IEEE Trans. Inf. Theory 1968, 14, 55–63. [Google Scholar] [CrossRef]
  19. Benediktsson, J.P.; Ghamisi, P. Spectral-Spatial Classification of Hyperspectral Remote Sensing Images; Artech House: Boston, MA, USA, 2015; ISBN 9781608078127. [Google Scholar]
  20. Rasti, B.; Hong, D.; Hang, R.; Ghamisi, P.; Kang, X.; Chanussot, J.; Benediktsson, J.A. Feature extraction for hyperspectral imagery: The evolution from shallow to deep: Overview and toolbox. IEEE Geosci. Remote Sens. Mag. 2020, 8, 60–88. [Google Scholar] [CrossRef]
  21. Zhang, J.; Yana, H.; Xionga, Y.; Li, Q.; Min, S. An ensemble variable selection method for vibrational spectroscopic data analysis. R. Soc. Chem. Adv. Pap. 2019, 9, 6708–6716. [Google Scholar] [CrossRef] [PubMed]
  22. Yang, Y.; Yang, Y.; Shang, H.L. Feature extraction for functional time series: Theory and application to NIR spectroscopy data. J. Multivar. Anal. 2022, 189, 104863. [Google Scholar] [CrossRef]
  23. Kumar, B.; Dikshit, O.; Gupta, A.; Singh, M.K. Feature extraction for hyperspectral image classification: A review. J. Remote Sens. 2020, 41, 6248–6287. [Google Scholar] [CrossRef]
  24. Heiden, U.; Segl, K.; Kaufmann, H. Determination of robust spectral features for identification of urban surface materials in hyperspectral remote sensing data. Remote Sens. Environ. 2007, 111, 537–552. [Google Scholar] [CrossRef]
  25. Cleveland, W.S. Robust Locally Weighted Regression and Smoothing Scatterplots. J. Am. Stat. Assoc. 1979, 74, 829–836. [Google Scholar] [CrossRef]
  26. Marshall, R.J. The Determination of Peaks in Biological Waveforms. Comput. Biomed. Res. 1986, 19, 319–329. [Google Scholar] [CrossRef] [PubMed]
  27. Zhurov, K.O.; Kozhinov, A.N.; Fornelli, L.; Tsybin, Y.O. Distinguishing Analyte from Noise Components in Mass Spectra of Complex Samples: Where to Cut the Noise? Anal. Chem. 2014, 86, 3308–3316. [Google Scholar] [CrossRef]
  28. Kilgour, D.P.A.; Hughes, S.; Kilgour, S.L.; Mackay, C.L.; Palmblad, M.; Tran, B.Q.; Goo, Y.A.; Ernst, R.K.; Clarke, D.J.; Goodlett, D.R. Autopiquer—A Robust and Reliable Peak Detection Algorithm for Mass Spectrometry. J. Am. Mass Spectrom. 2017, 28, 253–262. [Google Scholar] [CrossRef] [PubMed]
  29. Lecis, M.; Bardin, S.; Ciobanu, C.I.; Ciobani, L. PEAKIT: A Gaussian Process regression analysis tool for chemical exchange saturation transfer spectra. J. Magn. Reson. 2022, 334, 107122. [Google Scholar] [CrossRef]
  30. Bailin, Y.; Xingli, W. Spectral Reflectance Features of Rocks and Ores and Their Applications. Chin. J. Geochem. 1991, 10, 188–195. [Google Scholar] [CrossRef]
  31. Cleveland, W.S.; Grosse, E.; Shyu, W.M. Local regression model. In Chapter 8 of Statistical Models; Chambers, S.J.M., Hastie, T.J., Eds.; Wadsworth & Brooks/Cole: Pacific Grove, CA, USA, 1992. [Google Scholar]
  32. Everitt, B.S.; Landau, S.; Leese, M.; Stahl, D. Cluster Analysis, 5th ed.; John Wiley & Sons: Chichester, UK, 2011. [Google Scholar]
  33. Backhaus, K.; Erichson, B.; Gensler, S.; Weiber, R.; Weiber, T. Multivariate Analysis, 2nd ed.; Springer: Wiesbaden, Germany, 2023. [Google Scholar]
  34. Kumar, V.S. A Big Data Analytical Framework for Intrusion Detection Based On Novel Elephant Herding Optimized Finite Dirichlet Mixture Models. Int. J. Data Inform. Intell. Comput. 2023, 2, 11–20. [Google Scholar] [CrossRef]
  35. Nisha, C.M.; Thangarasu, N. Deep Learning Algorithms and Their Relevance: A Review. Int. J. Data Inform. Intell. Comput. 2023, 2, 1–10. [Google Scholar] [CrossRef]
  36. Jency, J.; Simritha, R. Sentiment Analysis and Topic Classification with LSTM Networks and TextRazor. Int. J. Data Inform. Intell. Comput. 2024, 3, 42–51. [Google Scholar] [CrossRef]
Figure 1. Spectral signature of alunite.
Figure 1. Spectral signature of alunite.
Mathematics 13 00099 g001
Figure 2. Spectral features, (a) an intense and well-defined feature at 1160 cm−1, next to the so-called ‘Baltic shoulder’ between 1200 and 1250 cm−1 (grey color) (modified from [15]), (b) asymmetric bands (modified from [16]).
Figure 2. Spectral features, (a) an intense and well-defined feature at 1160 cm−1, next to the so-called ‘Baltic shoulder’ between 1200 and 1250 cm−1 (grey color) (modified from [15]), (b) asymmetric bands (modified from [16]).
Mathematics 13 00099 g002
Figure 3. Olivine spectral signature using (a) raw data without preprocessing and (b) smoothed data.
Figure 3. Olivine spectral signature using (a) raw data without preprocessing and (b) smoothed data.
Mathematics 13 00099 g003
Figure 4. Peaks of alunite showing the influence of the minimum distance between peaks.
Figure 4. Peaks of alunite showing the influence of the minimum distance between peaks.
Mathematics 13 00099 g004
Figure 5. Variable reduction algorithm with Pi—the set of peaks in Si and Vi—the set of valleys in Si.
Figure 5. Variable reduction algorithm with Pi—the set of peaks in Si and Vi—the set of valleys in Si.
Mathematics 13 00099 g005
Figure 6. Plots of simplified signatures by means of the wavelength selection, (a) greater separation between peaks, (b) high separation between peaks, (c) intermediate separation between peaks and (d) small separation between peaks. The min_dif value is for min(min_difpeaks, min_difvalleys).
Figure 6. Plots of simplified signatures by means of the wavelength selection, (a) greater separation between peaks, (b) high separation between peaks, (c) intermediate separation between peaks and (d) small separation between peaks. The min_dif value is for min(min_difpeaks, min_difvalleys).
Mathematics 13 00099 g006
Figure 7. Dendrograms using (a) all data. The separation between features is (b) 20 nm, (c) 30 nm, and (d) 40 nm.
Figure 7. Dendrograms using (a) all data. The separation between features is (b) 20 nm, (c) 30 nm, and (d) 40 nm.
Mathematics 13 00099 g007
Table 1. Selected minerals and rocks, including name, classification, and chemical formulation.
Table 1. Selected minerals and rocks, including name, classification, and chemical formulation.
AluniteMineralKAl3 (SO4)2 (OH)
ChalcopyriteMineralCuFeS2
ChertSedimentary rockSiO2  main component
DicktiteMineralAl2Si2O5(OH)4
DolomiteSedimentary rockCaMg(CO3)2
IlliteMineral(K, H3O) (Al, Mg, Fe)2 (Si, Al)4O10 [(OH)2, (H2O)]
MuscoviteMineralKAl2(AlSi3O10) (OH)2
SerpentineIgneous and metamorphic rockMg3Si2O5 (OH)4
RhyoliteIgneous rockSiO2 + (Ca, K, Na) [AlSi3O8]
WollastoniteMineralCaSiO3 (51% de SiO2)
Table 2. The most important features.
Table 2. The most important features.
min_dif = 40
Peaks (15)538, 602, 668, 766, 818, 974, 1185, 1343, 1529, 1704, 1829, 1958, 2045, 2150, 2266
Valleys (12)644, 734, 929, 1120, 1310, 1455, 1635, 1684, 1803, 1944, 2181, 2345
min_dif = 30
Peaks (22)538, 602, 668, 766, 818, 927, 964, 1004, 1185, 1343, 1455, 1491, 1522, 1582, 1680, 1716, 1829, 1942, 1974, 2045, 2150, 2266
Valleys (21)613, 660, 734, 899, 953, 992, 1100, 1139, 1263, 1334, 1441, 1538, 1635, 1684,
1732, 1811, 1928, 1970, 2181, 2320, 2364
min_dif = 20
Peaks (31)538, 602, 668, 766, 818, 927, 964 1004 1185, 1267, 1299, 1329, 1370, 1455, 1491,
1522, 1555, 1589, 1680, 1716, 1774, 1805, 1852, 1894, 1942, 1974, 2045, 2136,
2178, 2266, 2370
Valleys (32)613, 650, 670, 734, 899, 953, 992 1100 1139, 1263, 1302, 1326, 1354, 1417, 1474,
1538, 1635, 1684, 1732, 1811, 1928, 1970, 2093, 2128, 2165, 2196, 2225, 2249,
2275, 2320, 2357, 2414
Disclaimer/Publisher’s Note: The statements, opinions and data contained in all publications are solely those of the individual author(s) and contributor(s) and not of MDPI and/or the editor(s). MDPI and/or the editor(s) disclaim responsibility for any injury to people or property resulting from any ideas, methods, instructions or products referred to in the content.

Share and Cite

MDPI and ACS Style

Romero-Béjar, J.L.; Esquivel, F.J.; Esquivel, J.A. Variables Selection from the Patterns of the Features Applied to Spectroscopic Data—An Application Case. Mathematics 2025, 13, 99. https://doi.org/10.3390/math13010099

AMA Style

Romero-Béjar JL, Esquivel FJ, Esquivel JA. Variables Selection from the Patterns of the Features Applied to Spectroscopic Data—An Application Case. Mathematics. 2025; 13(1):99. https://doi.org/10.3390/math13010099

Chicago/Turabian Style

Romero-Béjar, José L., Francisco Javier Esquivel, and José Antonio Esquivel. 2025. "Variables Selection from the Patterns of the Features Applied to Spectroscopic Data—An Application Case" Mathematics 13, no. 1: 99. https://doi.org/10.3390/math13010099

APA Style

Romero-Béjar, J. L., Esquivel, F. J., & Esquivel, J. A. (2025). Variables Selection from the Patterns of the Features Applied to Spectroscopic Data—An Application Case. Mathematics, 13(1), 99. https://doi.org/10.3390/math13010099

Note that from the first issue of 2016, this journal uses article numbers instead of page numbers. See further details here.

Article Metrics

Back to TopTop