Mathematical Models for Named Data Networking Producer Mobility Techniques: A Review
Abstract
1. Introduction
1.1. Contribution
- Insight into the most relevant recent review publications on mathematical models for NDN producer mobility.
- Highlighting the recent NDN mobility techniques: the Anchor technique, the Anchorless technique, and the Rendezvous technique.
- Discussing the findings and future trends of NDN hybrid mobility in aspects of architecture, features, and security.
1.2. Contribution
1.3. Current Review Trend
| Year | Domain/Focus Area | Reference | Simulation Tools | Method | Parameter |
|---|---|---|---|---|---|
| 2017 | security | [25] | Omnet++, SUMO, and Veins | Review | Security and privacy |
| 2018 | energy | [26] | ndnSIM and Matlab | HCN | energy |
| architecture | [27] | ndnSIM | Random-replacement (RR) policy and consumer-cache caching algorithm | Cache | |
| Security and vehicular | [28] | Review | Security | ||
| Energy, architecture, and security | [29,30,31,32] | Review | Security and privacy | ||
| 2019 | Energy, security, routing, and IoT | [34,35,36,37] | ndnSIM | Linear topology | Memory and computation overhead |
| 2020 | Energy, vehicular, cache | [38,39,40] | ndnSIM | routing | Windows size |
| 2021 | Vehicular, cache | [41,42] | ndnSIM | Mobility, bloom filter | Speed, delivery delay, transmission range, and distance between vehicles |
| 2022 | Vehicular, security, mobility, forwarding | [43,44,45,46,47,48,54,55,56,57] | Omnet++, SUMO, and Veins | Routing, caching, and security | Cache |
| 2023 | Architecture, application, technology, security, caching | [49,50,51,52,53,58] | ndnSIM | Security, caching | Interest flooding attack |
2. NDN Architecture and Mobility Component
Technological Advancement NDN Producer Mobility Strategies
3. Recent Mobility Techniques
3.1. Rendezvous Technique
| Algorithm 1: Algorithm to Transmit Interest Using Rendezvous Technique | |||
| Input: Interest Packet with Prefix pt Process For Consumer Request | |||
| Output: A packet send to consumer,cs | |||
| 1 | if node is the Producer then return Data; | ||
| 2 | if first time receiving Interest then return NACK; | ||
| 3 | FIFO_Q Outgoing_Q = [ ]; | ||
| 4 | foreach ⟨ ƿ, n → ɋ ⟩ in the FIB in descending order of length (ƿ) do | ||
| 5 | if ƿ is the prefix of ƿt and ɋ ≠ ςs then | ||
| 6 | enqueue (Outgoing_Q, ɋ); | ||
| 7 | while OutgoingQ ≠ [ ] do | ||
| 8 | ɋ ← dequeue (Outgoing_Q); | ||
| 9 | forward I through ɋ; | ||
| 10 | while router get a Interest do | ||
| 11 | case Data for I from ɋ do return Data; | ||
| 12 | case NACK for I from ɋ do continue; | ||
| 13 | case I from node k ≠ ɋ do send NACK to k; repeat Line 10 | ||
| 14 | return NACK; | ||
= ϨINT × (α + ç) + Ϩdata × (α + ç),
3.2. Anchor Technique
| Algorithm 2: Algorithm to Transmit Interest Using Anchor Technique | |||
| Input: Interest Packet with Prefix pt Process For Consumer Request | |||
| Output: A packet send to consumer,cs | |||
| 1 | if node is the Producer then return Data; | ||
| 2 | if first time receiving Interest then return ACK; | ||
| 3 | FIFO_Q OutgoingQ = [ ]; | ||
| 4 | foreach ⟨ þ, n → ð ⟩ in the FIB in ascending order of length (þ) do | ||
| 5 | if þ is the prefix of þt and þ ≠ cs then | ||
| 6 | enqueue (OutgoingQ, ð); | ||
| 7 | while OutgoingQ ≠ [ ] do | ||
| 8 | ð ← dequeue (OutgoingQ); | ||
| 9 | forward I through ð; | ||
| 10 | when switch receive a packet do | ||
| 11 | case Data for I from ð do return Data; | ||
| 12 | case ACK for I from ð do continue; | ||
| 13 | case I from node k ≠ ð do send ACK to k; repeat Line 10 | ||
| 14 | return ACK; | ||
= Ϩint × (α + 2ç) + Ϩdata × (α + ç),
3.3. Anchorless Technique
| Algorithm 3: Algorithm to Transmit Interest Using Anchorless Technique | |||
| Input: Interest Packet with Prefix pt Process For Consumer Request | |||
| Output: A packet send to consumer,cs | |||
| 1 | if ɛ ← FIB.LPM(I) | ||
| 2 | return | ||
| 3 | if I.s = [ ] then | ||
| 4 | if has valid Interface (ɛ,NextHop) then | ||
| 5 | BestRouteForwardingStrategy (I.ɛ) | ||
| 6 | else | ||
| 7 | I.seq ← ɛ.seq; send to Neighbor(I) | ||
| 8 | else | ||
| 9 | if has ProducerInterface (ɛ,NextHop) then | ||
| 10 | BestRouteForwardingStrategy (I.ɛ) | ||
| 11 | else if | ||
| 12 | ɛ.seq ≥ I.seq ∧ ∈ ɛ.FIB then | ||
| 13 | I.seq ← ɛ.seq; send to Neighbor(I) | ||
= ϨInt × (2α + 2ç) + Ϩdata × (2α + 2),
4. Findings and Future Trends of NDN Mobility
5. Conclusions
Author Contributions
Funding
Data Availability Statement
Conflicts of Interest
References
- Gbadamosi, S.A.; Hancke, G.P.; Abu-Mahfouz, A.M. Building upon NB-IoT networks: A roadmap towards 5G new radio networks. IEEE Access 2020, 8, 188641–188672. [Google Scholar] [CrossRef]
- Wang, X.; Cai, S. Mobility Management in Vehicular Named Data Networking. IEEE Sens. Lett. 2021, 5, 7500804. [Google Scholar] [CrossRef]
- Din, I.U.; Hassan, S.; Almogren, A.; Ayub, F.; Guizani, M. PUC: Packet Update Caching for energy efficient IoT-based Information-Centric Networking. Future Gener. Comput. Syst. 2020, 111, 634–643. [Google Scholar] [CrossRef]
- Karim, F.A.; Hafizah, A.; Aman, M. Named Data Networking: A Survey on Routing Strategies. IEEE Access 2022, 10, 90254–90270. [Google Scholar] [CrossRef]
- Aboodi, A.; Wan, T.C.; Sodhy, G.C. Survey on the Incorporation of NDN/CCN in IoT. IEEE Access 2019, 7, 71827–71858. [Google Scholar] [CrossRef]
- Afanasyev, A.; Burke, J.; Refaei, T.; Wang, L.; Zhang, B.; Zhang, L. A Brief Introduction to Named Data Networking. In Proceedings of the IEEE Military Communications Conference MILCOM, Los Angeles, CA, USA, 29–31 October 2018; pp. 605–611. [Google Scholar]
- Cisco. Mobile Video Delivery with Hybrid ICN IP-Integrated ICN Solution for 5G. Cisco White Pap. 2017, 1–14. Available online: https://www.cisco.com/c/dam/en/us/solutions/collateral/service-provider/ultra-services-platform/mwc17-hicn-video-wp.pdf (accessed on 15 July 2023).
- Mtibaa, A.; Tourani, R.; Misra, S.; Burke, J.; Zhang, L. Towards edge computing over named data networking. In Proceedings of the 2018 IEEE International Conference on Edge Computing (EDGE), San Francisco, CA, USA, 2–7 July 2018; pp. 117–120. [Google Scholar]
- Shuja, J.; Bilal, K.; Alasmary, W.; Sinky, H.; Alanazi, E. Applying machine learning techniques for caching in next-generation edge networks: A comprehensive survey. J. Netw. Comput. Appl. 2021, 181, 103005. [Google Scholar] [CrossRef]
- Chen, C.; Jiang, J.; Fu, R.; Chen, L.; Li, C.; Wan, S. An Intelligent Caching Strategy Considering Time-Space Characteristics in Vehicular Named Data Networks. IEEE Trans. Intell. Transp. Syst. 2021, 23, 19655–19667. [Google Scholar] [CrossRef]
- Baranski, S.; Konorski, J. Mitigation of fake data content poisoning attacks in NDN via blockchain. In Proceedings of the 2020 30th International Telecommunication Networks and Applications Conference (ITNAC), Melbourne, Australia, 25–27 November 2020. [Google Scholar] [CrossRef]
- Tsai, P.H.; Zhang, J.B.; Tsai, M.H. An Efficient Probe-Based Routing for Content-Centric Networking. Sensors 2022, 22, 341. [Google Scholar] [CrossRef]
- Islam, S.; Abdalla, A.H.; Mohd Isa, F.N.; Hasan, M.K. Performance evaluation of multi-interfaced fast handoff scheme for PNEMO environment. Elektron. Elektrotech. 2018, 24, 80–85. [Google Scholar] [CrossRef]
- Li, X.; Wang, S.; Wu, W.; Chen, X.; Xiao, B. Interest tree based information dissemination via vehicular named data networking. In Proceedings of the 2018 27th International Conference on Computer Communication and Networks (ICCCN), Hangzhou, China, 30 July–2 August 2018. [Google Scholar]
- Buragohain, M.; Nandi, S. Quality of Service provisioning in Named Data Networking via PIT entry reservation and PIT replacement policy. Comput. Commun. 2020, 155, 166–183. [Google Scholar] [CrossRef]
- Manzo, G.; Kalogeiton, E.; Di Maio, A.; Braun, T.; Palattella, M.R.; Turcanu, I.; Souas, R.; Rizzo, G. DeepNDN: Opportunistic Data Replication and Caching in Support of Vehicular Named Data. In Proceedings of the 2020 IEEE 21st International Symposium on “A World of Wireless, Mobile and Multimedia Networks” (WoWMoM), Cork, Ireland, 31 August–3 September 2020; pp. 234–243. [Google Scholar]
- Abou-Nassar, E.M.; Iliyasu, A.M.; El-Kafrawy, P.M.; Song, O.Y.; Bashir, A.K.; Abd El-Latif, A.A. DITrust Chain: Towards Blockchain-Based Trust Models for Sustainable Healthcare IoT Systems. IEEE Access 2020, 8, 111223–111238. [Google Scholar] [CrossRef]
- Hussaini, M.; Naeem, M.A.; Kim, B.S.; Maijama’a, I.S. Efficient Producer Mobility Management Model in Information-Centric Networking. IEEE Access 2019, 7, 42032–42051. [Google Scholar] [CrossRef]
- Kim, D.; Ko, Y.B. On-demand anchor-based mobility support method for named data networking. In Proceedings of the 2017 19th International Conference on Advanced Communication Technology (ICACT), PyeongChang, Republic of Korea, 19–22 February 2017; pp. 19–23. [Google Scholar]
- Ahmed, M.Z.; Hashim, A.H.A.; Ramli, H.A.M.; Khalifa, O.O.; Alkali, A.H.; Adamu, Z.M. Simulation of handoff algorithm for NDN producer’s mobility. J. Adv. Res. Dyn. Control Syst. 2020, 12, 2242–2251. [Google Scholar] [CrossRef]
- Liu, D.; Huang, C.; Chen, X.; Jia, X. Space-terrestrial integrated mobility management via named data networking. Tsinghua Sci. Technol. 2018, 23, 431–439. [Google Scholar] [CrossRef]
- Torres, J.V.; Alvarenga, I.D.; Boutaba, R.; Duarte, O.C.M.B. Evaluating CRoS-NDN: A comparative performance analysis of a controller-based routing scheme for named-data networking. J. Internet Serv. Appl. 2019, 10, 20. [Google Scholar] [CrossRef]
- Saxena, D.; Raychoudhury, V. Scalable, Memory-efficient Pending Interest Table of Named Data Networking. In Proceedings of the International Conference on Mobile Ad Hoc and Sensor Systems (MASS), Delhi, India, 10–13 December 2020; pp. 1–8. [Google Scholar]
- Deebak, B.D.; Al-Turjman, F.; Aloqaily, M.; Alfandi, O. IoT-BSFCAN: A smart context-aware system in IoT-Cloud using mobile-fogging. Future Gener. Comput. Syst. 2020, 109, 368–381. [Google Scholar] [CrossRef]
- Ngai, E.; Ohlman, B.; Tsudik, G.; Uzun, E.; Wählisch, M.; Wood, C.A. Can We Make a Cake and Eat it Too? A Discussion of ICN Security and Privacy. ACM SIGCOMM Comput. Commun. Rev. 2017, 47, 49–54. [Google Scholar] [CrossRef]
- Muchtar, F.; Abdullah, A.H.; Hassan, S.; Masud, F. Energy conservation strategies in Host Centric Networking based MANET: A review. J. Netw. Comput. Appl. 2018, 111, 77–98. [Google Scholar] [CrossRef]
- Meddeb, M.; Dhraief, A.; Belghith, A.; Monteil, T.; Drira, K.; Al-Ahmadi, S. Named Data Networking: A Promising Architecture for the Internet of Things (IoT). Int. J. Semant. Web Inf. Syst. 2018, 14, 86–112. [Google Scholar] [CrossRef]
- Khelifi, H.; Luo, S.; Nour, B.; Shah, S.C. Security and privacy issues in vehicular named data networks: An overview. Mob. Inf. Syst. 2018, 2018, 5672154. [Google Scholar] [CrossRef]
- Chatterjee, T.; Ruj, S.; Bit, S.D. Security Issues in Named Data Networks. Computer 2018, 51, 66–75. [Google Scholar] [CrossRef]
- Mick, T.; Tourani, R.; Misra, S. LASeR: Lightweight Authentication and Secured Routing for NDN IoT in Smart Cities. IEEE Internet Things J. 2018, 5, 755–764. [Google Scholar] [CrossRef]
- Rainer, B.; Petscharnig, S. Challenges and opportunities of named data networking in vehicle-to-everything communication: A review. Information 2018, 9, 264. [Google Scholar] [CrossRef]
- Zhang, Z.; Yu, Y.; Zhang, H.; Newberry, E.; Mastorakis, S.; Li, Y.; Afanasyev, A.; Zhang, L. An Overview of Security Support in Named Data Networking. IEEE Commun. Mag. 2018, 56, 62–68. [Google Scholar] [CrossRef]
- Azamuddin, W.M.H.; Aman, A.H.M.; Hassan, R.; Abdali, T.A.N. Named Data Networking Mobility: A Survey; Springer International Publishing: Berlin/Heidelberg, Germany, 2022; Volume 1548 CCIS, ISBN 9783030972547. [Google Scholar]
- Farkhana, M.; Abdul Hanan, A.; Suhaidi, H.; Ahamad Tajudin, K.; Kamal Zuhairi, Z. Energy conservation of content routing through wireless broadcast control in NDN based MANET: A review. J. Netw. Comput. Appl. 2019, 131, 109–132. [Google Scholar] [CrossRef]
- Kumar, N.; Singh, A.K.; Aleem, A.; Srivastava, S. Security Attacks in Named Data Networking: A Review and Research Directions. J. Comput. Sci. Technol. 2019, 34, 1319–1350. [Google Scholar] [CrossRef]
- Nour, B.; Sharif, K.; Li, F.; Biswas, S.; Moungla, H.; Guizani, M.; Wang, Y. A survey of Internet of Things communication using ICN: A use case perspective. Comput. Commun. 2019, 142–143, 95–123. [Google Scholar] [CrossRef]
- Li, Z.; Xu, Y.; Zhang, B.; Yan, L.; Liu, K. Packet Forwarding in Named Data Networking Requirements and Survey of Solutions. IEEE Commun. Surv. Tutor. 2019, 21, 1950–1987. [Google Scholar] [CrossRef]
- Muchtar, F.; Abdullah, A.H.; Al-Adhaileh, M.; Zamli, K.Z. Energy conservation strategies in Named Data Networking based MANET using congestion control: A review. J. Netw. Comput. Appl. 2020, 152, 102511. [Google Scholar] [CrossRef]
- Khelifi, H.; Luo, S.; Nour, B.; Moungla, H.; Faheem, Y.; Hussain, R.; Ksentini, A. Named Data Networking in Vehicular Ad Hoc Networks: State-of-the-Art and Challenges. IEEE Commun. Surv. Tutor. 2020, 22, 320–351. [Google Scholar] [CrossRef]
- Chen, C.; Wang, C.; Qiu, T.; Atiquzzaman, M.; Wu, D.O. Caching in Vehicular Named Data Networking: Architecture, Schemes and Future Directions. IEEE Commun. Surv. Tutor. 2020, 22, 2378–2407. [Google Scholar] [CrossRef]
- Al-Omaisi, H.; Sundararajan, E.A.; Alsaqour, R.; Abdullah, N.F.; Abdelhaq, M. A survey of data dissemination schemes in vehicular named data networking. Veh. Commun. 2021, 30, 100353. [Google Scholar] [CrossRef]
- Nayak, S.; Patgiri, R.; Borah, A. A survey on the roles of Bloom Filter in implementation of the Named Data Networking. Comput. Netw. 2021, 196, 108232. [Google Scholar] [CrossRef]
- da Silva, E.T.; Costa, A.L.D.; de Macedo, J.M.H. On the realization of VANET using named data networking: On improvement of VANET using NDN-based routing, caching, and security. Int. J. Commun. Syst. 2022, 35, e5348. [Google Scholar] [CrossRef]
- Shah, M.S.M.; Leau, Y.B.; Yan, Z.; Anbar, M. Hierarchical Naming Scheme in Named Data Networking for Internet of Things: A Review and Future Security Challenges. IEEE Access 2022, 10, 19958–19970. [Google Scholar] [CrossRef]
- Ahed, K.; Benamar, M.; Lahcen, A.A.; Ouazzani, R. El Forwarding strategies in vehicular named data networks: A survey. J. King Saud Univ.—Comput. Inf. Sci. 2022, 34, 1819–1835. [Google Scholar] [CrossRef]
- Lee, R.T.; Leau, Y.B.; Park, Y.J.; Anbar, M. A Survey of Interest Flooding Attack in Named-Data Networking: Taxonomy, Performance and Future Research Challenges. IETE Tech. Rev. 2022, 39, 1027–1045. [Google Scholar] [CrossRef]
- Gundoǧan, C.; Amsuss, C.; Schmidt, T.C.; Wahlisch, M. Content Object Security in the Internet of Things: Challenges, Prospects, and Emerging Solutions. IEEE Trans. Netw. Serv. Manag. 2022, 19, 538–553. [Google Scholar] [CrossRef]
- Naeem, M.A.; Nguyen, T.N.; Ali, R.; Cengiz, K.; Meng, Y.; Khurshaid, T. Hybrid Cache Management in IoT-Based Named Data Networking. IEEE Internet Things J. 2022, 9, 7140–7150. [Google Scholar] [CrossRef]
- Azamuddin, W.M.H.; Aman, A.H.M.; Sallehuddin, H.; Abualsaud, K.; Mansor, N. The Emerging of Named Data Networking: Architecture, Application and Technology. IEEE Access 2023, 11, 23620–23633. [Google Scholar] [CrossRef]
- Benmoussa, A.; Kerrache, C.A.; Lagraa, N.; Mastorakis, S.; Lakas, A.; Tahari, A.E.K. Interest Flooding Attacks in Named Data Networking: Survey of Existing Solutions, Open Issues, Requirements, and Future Directions. ACM Comput. Surv. 2023, 55, 1–37. [Google Scholar] [CrossRef]
- Alubady, R.; Salman, M.; Mohamed, A.S. A review of modern caching strategies in named data network: Overview, classification, and research directions. Telecommun. Syst. 2023, 84, 581–626. [Google Scholar] [CrossRef]
- Asaf, K.; Rehman, R.A.; Kim, B.S. Blockchain technology in Named Data Networks: A detailed survey. J. Netw. Comput. Appl. 2020, 171, 102840. [Google Scholar] [CrossRef]
- Aldaoud, M.; Al-Abri, D.; Awadalla, M.; Kausar, F. Leveraging ICN and SDN for Future Internet Architecture: A Survey. Electronics 2023, 12, 1723. [Google Scholar] [CrossRef]
- Jeet, R.; Kumar, P.A.R. A survey on interest packet flooding attacks and its countermeasures in named data networking. Int. J. Inf. Secur. 2022, 21, 1163–1187. [Google Scholar] [CrossRef]
- Azamuddin, W.M.H.; Aman, A.H.M.; Hassan, R.; Mansor, N. Comparison of Named Data Networking Mobility Methodology in a Merged Cloud Internet of Things and Artificial Intelligence Environment. Sensors 2022, 22, 6668. [Google Scholar] [CrossRef]
- Singh, K.K.; Dudeja, R.K. Hybrid Information Placement in Named Data Networking-Internet of Things System. In Proceedings of the 2022 8th International Conference on Advanced Computing and Communication Systems (ICACCS), Coimbatore, India, 25–26 March 2022; pp. 593–601. [Google Scholar] [CrossRef]
- Iqbal, S.M.A. Cache-MCDM: A hybrid caching scheme in Mobile Named Data Networks based on multi-criteria decision making. Future Gener. Comput. Syst. 2024, 154, 344–358. [Google Scholar] [CrossRef]
- Bilgili, S.; Demir, A.K.; Alam, S. IfNot: An approach towards mitigating interest flooding attacks in named data networking of things. Internet Things 2024, 25, 101076. [Google Scholar] [CrossRef]
- Cao, K.; Xu, G.; Zhou, J.; Wei, T.; Chen, M.; Hu, S. QoS-adaptive approximate real-time computation for mobility-aware IoT lifetime optimization. IEEE Trans. Comput. Des. Integr. Circuits Syst. 2018, 38, 1799–1810. [Google Scholar] [CrossRef]
- Tang, Y.; Cheng, N.; Wu, W.; Wang, M.; Dai, Y.; Shen, X. Delay-minimization routing for heterogeneous VANETs with machine learning based mobility prediction. IEEE Trans. Veh. Technol. 2019, 68, 3967–3979. [Google Scholar] [CrossRef]
- Khalid, A.; Rehman, R.A.; Burhan, M. CBILEM: A novel energy aware mobility handling protocol for SDN based NDN-MANETs. Ad Hoc Netw. 2023, 140, 103049. [Google Scholar] [CrossRef]
- Mascarenhas, D.M.; Moraes, I.M. PIF and ReCiF: Efficient interest-packet forwarding mechanisms for named-Data Wireless Mesh Networks. Information 2018, 9, 243. [Google Scholar] [CrossRef]
- Guo, X.; Yang, S.; Cao, L.; Wang, J.; Jiang, Y. A new solution based on optimal link-state routing for named data MANET. China Commun. 2021, 18, 213–229. [Google Scholar] [CrossRef]
- Vaiyapuri, T.; Parvathy, V.S.; Manikandan, V.; Krishnaraj, N.; Gupta, D.; Shankar, K. A Novel Hybrid Optimization for Cluster-Based Routing Protocol in Information-Centric Wireless Sensor Networks for IoT Based Mobile Edge Computing. Wirel. Pers. Commun. 2021, 127, 39–62. [Google Scholar] [CrossRef]
- Alhowaidi, M.; Nadig, D.; Hu, B.; Ramamurthy, B.; Bockelman, B. Cache management for large data transfers and multipath forwarding strategies in Named Data Networking. Comput. Netw. 2021, 199, 108437. [Google Scholar] [CrossRef]
- Rui, L.; Yang, S.; Huang, H. A producer mobility support scheme for real-time multimedia delivery in named data networking. Multimed. Tools Appl. 2018, 77, 4811–4826. [Google Scholar] [CrossRef]
- Zhang, Y.; Xia, Z.; Mastorakis, S.; Zhang, L. KITE: Producer mobility support in named data networking. In Proceedings of the 5th ACM Conference on Information-Centric Networking, Boston, MA, USA, 21–23 September 2018; ACM: New York, NY, USA, 2018; pp. 125–136. [Google Scholar]
- Fei, Y.; Zhu, H.; Yin, J. Modeling and verifying NLSR protocol of NDN for CPS using UPPAAL. J. Softw. Evol. Process 2023, 35, e2384. [Google Scholar] [CrossRef]
- Westerhoff, L.; Reinhardt, S.; Schafer, G.; Wolisz, A. Security analysis and concept for the multicast-based handover support architecture MOMBASA. In Proceedings of the IEEE Global Telecommunications Conference, Dallas, TX, USA, 29 November–3 December 2004; Volume 4, pp. 2201–2207. [Google Scholar]
- Abrar, A.; Arif, A.S.C.M.; Zaini, K.M. Producer mobility support in information-centric networks: Research background and open issues. Int. J. Commun. Netw. Distrib. Syst. 2022, 28, 312–336. [Google Scholar] [CrossRef]
- Li, H. PFECC: A precise feedback-based explicit congestion control algorithm in nameddata networking. Turkish J. Electr. Eng. Comput. Sci. 2021, 29, 1124–1138. [Google Scholar] [CrossRef]
- Sadr, S.; Adve, R.S. Handoff rate and coverage analysis in multi-tier heterogeneous networks. IEEE Trans. Wirel. Commun. 2015, 14, 2626–2638. [Google Scholar] [CrossRef]
- Hou, R.; Zhou, S.; Cui, M.; Zhou, L.; Zeng, D.; Luo, J.; Ma, M. Data Forwarding Scheme for Vehicle Tracking in Named Data Networking. IEEE Trans. Veh. Technol. 2021, 70, 6684–6695. [Google Scholar] [CrossRef]
- Ayaz, M.; Iqbal, J.; Adnan, M.; Hussain, S.S.; Alabrah, A.; Amin, N.U.; Al-Hadhrami, S.; Mizanur Rahman, S.M. A Content Dissemination Technique Based on Priority to Improve Quality of Service of Vehicular Ad Hoc Networks. J. Adv. Transp. 2022, 2022, 6903450. [Google Scholar] [CrossRef]
- Ahmed, M.Z.; Hashim, A.H.A.; Hassan, A.M.; Khalifa, O.O.; Alkali, A.H.; Ahmed, A.M. Performance evaluation of best route and broadcast strategy for NDN producer’s mobility. Int. J. Eng. Adv. Technol. 2019, 9, 3671–3677. [Google Scholar] [CrossRef]
- Islam, S.; Abdalla, A.H.; Khalifa, M.K.H.O.O.; Mahmoud, O.; Saeed, R.A. Macro mobility scheme in NEMO to support seamless handoff. In Proceedings of the 2012 International Conference on Computer and Communication Engineering, ICCCE 2012, Kuala Lumpur, Malaysia, 3–5 July 2012; pp. 234–238. [Google Scholar]
- Qu, D.; Wang, X.; Huang, M.; Li, K.; Das, S.K.; Wu, S. A cache-aware social-based QoS routing scheme in Information Centric Networks. J. Netw. Comput. Appl. 2018, 121, 20–32. [Google Scholar] [CrossRef]
- Auge, J.; Carofiglio, G.; Grassi, G.; Muscariello, L.; Pau, G.; Zeng, X. MAP-Me: Managing Anchor-Less Producer Mobility in Content-Centric Networks. IEEE Trans. Netw. Serv. Manag. 2018, 15, 596–610. [Google Scholar] [CrossRef]
- Ahmed, M.Z.; Hassan, A.M.; Alkali, A.H.; Hashim, A.H.A.; Khalifa, O.O.; Ramli, H.A.B.M. Performance Evaluation of Scenerio-aware Protocol for Producer Mobility Support in NDN. In Proceedings of the 2019 7th International Conference on Mechatronics Engineering (ICOM), Putrajaya, Malaysia, 30–31 October 2019. [Google Scholar] [CrossRef]
- Wu, F.; Yang, W.; Ren, J.; Lyu, F.; Yang, P.; Zhang, Y.; Shen, X. NDN-MMRA: Multi-Stage Multicast Rate Adaptation in Named Data Networking WLAN. IEEE Trans. Multimed. 2020, 23, 3250–3263. [Google Scholar] [CrossRef]
- Wang, X.; Cai, S. An Efficient Named-Data-Networking-Based IoT Cloud Framework. IEEE Internet Things J. 2020, 7, 3453–3461. [Google Scholar] [CrossRef]
- Alduayji, S.; Belghith, A.; Gazdar, A.; Al-Ahmadi, S. PF-ClusterCache: Popularity and Freshness-Aware Collaborative Cache Clustering for Named Data Networking of Things. Appl. Sci. 2022, 12, 6706. [Google Scholar] [CrossRef]
- Zhang, J.; Liu, P.; Zhang, F.; Iwabuchi, H.; De Moura, A.A.D.H.E.A.; De Albuquerque, V.H.C. Ensemble Meteorological Cloud Classification Meets Internet of Dependable and Controllable Things. IEEE Internet Things J. 2021, 8, 3323–3330. [Google Scholar] [CrossRef]
- Jahanian, M.; Chen, J.; Ramakrishnan, K.K. Graph-based namespaces and load sharing for efficient information dissemination in disasters. In Proceedings of the 2019 IEEE 27th International Conference on Network Protocols (ICNP), Chicago, IL, USA, 8–10 October 2019. [Google Scholar]
- Zhang, Y.; Xia, Z.; Afanasyev, A.; Zhang, L. A note on routing scalability in named data networking. In Proceedings of the 2019 IEEE International Conference on Communications Workshops (ICC Workshops), Shanghai, China, 20–24 May 2019. [Google Scholar] [CrossRef]
- Wilhelm, G.; Ayaida, M.; Fouchal, H. A secure cloud approach for intelligent transport systems. In Proceedings of the 2019 IEEE Global Communications Conference (GLOBECOM), Waikoloa, HI, USA, 9–13 December 2019. [Google Scholar] [CrossRef]
- Kim, H.; Ko, N. A Scalable Pub/Sub System for NDN. In Proceedings of the 2020 International Conference on Information and Communication Technology Convergence (ICTC), Jeju, Republic of Korea, 21–23 October 2020; pp. 1067–1069. [Google Scholar] [CrossRef]
- Ahmed, M.Z.; Hashim, A.H.A.; Khalifa, O.O.; Alsaqour, R.A.; Saeed, R.A.; Alkali, A.H. Queuing Theory Approach for NDN Mobile Producer’s Rate of Transmission Using Network Coding. In Proceedings of the 2021 International Congress of Advanced Technology and Engineering, ICOTEN 2021, Online, 4–5 July 2021; pp. 1–6. [Google Scholar] [CrossRef]
- Ahmed, M.Z.; Hashim, A.H.A.; Khalifa, O.O.; Saeed, R.A.; Alsaqour, R.A.; Alkali, A.H. Connectivity Framework for Rendezvous and Mobile Producer Nodes Using NDN Interest Flooding. In Proceedings of the 2021 International Congress of Advanced Technology and Engineering, ICOTEN 2021, Online, 4–5 July 2021. [Google Scholar] [CrossRef]
- Ramani, S.K.; Afanasyev, A. Rapid establishment of transient trust for NDN-based vehicular networks. In Proceedings of the 2020 IEEE International Conference on Communications Workshops (ICC Workshops), Dublin, Ireland, 7–11 June 2020. [Google Scholar] [CrossRef]
- Luo, J.; He, C.; Wang, J.; Deng, L.; Ran, Y. Anchored Secret Sharing for Access Control with Fast Revocation in Named Data Networking. In Proceedings of the 2021 4th International Conference on Hot Information-Centric Networking (HotICN), Nanjing, China, 25–27 November 2021; pp. 51–56. [Google Scholar] [CrossRef]
- Wang, X.; Cai, S. Efficient Road Safety Data Retrieval in VNDN. IEEE Syst. J. 2021, 15, 996–1004. [Google Scholar] [CrossRef]
- Saranya, N.; Geetha, K.; Rajan, C. Data replication in mobile edge computing systems to reduce latency in internet of things. Wirel. Pers. Commun. 2020, 112, 2643–2662. [Google Scholar] [CrossRef]
- Hasan, M.K.; Islam, S.; Sulaiman, R.; Khan, S.; Hashim, A.H.A.; Habib, S.; Islam, M.; Alyahya, S.; Ahmed, M.M.; Kamil, S.; et al. Lightweight Encryption Technique to Enhance Medical Image Security on Internet of Medical Things Applications. IEEE Access 2021, 9, 47731–47742. [Google Scholar] [CrossRef]
- Zhang, X.; Gong, L.; Xun, Y.; Piao, X.; Leit, K. Centaur: A evolutionary design of hybrid NDN/IP transport architecture for streaming application. In Proceedings of the 2016 IEEE 7th Annual Ubiquitous Computing, Electronics and Mobile Communication Conference, UEMCON 2016, New York, NY, USA, 20–22 October 2016. [Google Scholar]
- Hu, Y.; Serban, C.; Wang, L.; Afanasyev, A.; Zhang, L. PLI-Sync: Prefetch Loss-Insensitive Sync for NDN Group Streaming. In Proceedings of the ICC 2021-IEEE International Conference on Communications, Montreal, QC, Canada, 14–23 June 2021; pp. 1–6. [Google Scholar]
- Thomas, Y.; Fotiou, N.; Toumpis, S.; Polyzos, G.C. Improving mobile ad hoc networks using hybrid IP-Information Centric Networking. Comput. Commun. 2020, 156, 25–34. [Google Scholar] [CrossRef]
- Yan, Z.; Park, Y.J.; Leau, Y.B.; Ren-Ting, L.; Hassan, R. Hybrid Network Mobility Support in Named Data Networking. In Proceedings of the International Conference on Information Networking, Barcelona, Spain, 7–10 January 2020; pp. 16–19. [Google Scholar]
- Li, Z.; Liu, K.; Liu, D.; Shi, H.; Chen, Y. Hybrid wireless networks with FIB-based Named Data Networking. Eurasip J. Wirel. Commun. Netw. 2017, 2017, 54. [Google Scholar] [CrossRef]
- Gündoğan, C.; Kietzmann, P.; Schmidt, T.C.; Wählisch, M. Hopp: Robust and resilient publish-subscribe for an information-centric internet of things. In Proceedings of the 2018 IEEE 43rd Conference on Local Computer Networks (LCN), Chicago, IL, USA, 1–4 October 2018; pp. 331–334. [Google Scholar]
- Deng, G.; Xie, X.; Shi, L.; Li, R. Hybrid information forwarding in VANETs through named data networking. In Proceedings of the IEEE International Symposium on Personal, Indoor and Mobile Radio Communications, PIMRC, Hong Kong, China, 30 August–2 September 2015; pp. 1940–1944. [Google Scholar]
- Paranjothi, A.; Tanik, U.; Wang, Y.; Khan, M.S. Hybrid-Vehfog: A robust approach for reliable dissemination of critical messages in connected vehicles. Trans. Emerg. Telecommun. Technol. 2019, 30, e3595. [Google Scholar] [CrossRef]
- Aldahlan, B.; Fei, Z. A geographic routing strategy with DTN support for vehicular named data networking. In Proceedings of the 2019 IEEE International Conference on Computational Science and Engineering (CSE) and IEEE International Conference on Embedded and Ubiquitous Computing (EUC), CSE/EUC 2019, New York, NY, USA, 1–3 August 2019; pp. 361–366. [Google Scholar]
- Russell, K.; Simon, R. Evaluation of a Geo-region Based Architecture for Information Centric Disruption Tolerant Networks. In Proceedings of the 2019 International Conference on Computing, Networking and Communications, ICNC 2019, Honolulu, HI, USA, 18–21 February 2019; pp. 911–917. [Google Scholar]
- Wu, F.; Yang, W.; Lu, J.L.; Lyu, F.; Ren, J.; Zhang, Y.X. RLSS: A Reinforcement Learning Scheme for HD Map Data Source Selection in Vehicular NDN. IEEE Internet Things J. 2022, 9, 10777–10791. [Google Scholar] [CrossRef]
- Aboud, A.; Touati, H.; Hnich, B. Hybrid 802.11 p-cellular architecture for NDN-based VANET. Int. J. Commun. Syst. 2022, 36, e5393. [Google Scholar] [CrossRef]
- Quang Minh, N.; Yamamoto, R.; Ohzahata, S.; Kato, T. Performance evaluation of MANET based on named data networking using hybrid routing mechanism. J. Commun. 2019, 14, 819–825. [Google Scholar] [CrossRef]
- Gameiro, L.; Senna, C.; Luís, M. Ndniot-fc: Iot devices as first-class traffic in name data networks. Future Internet 2020, 12, 207. [Google Scholar] [CrossRef]
- Javaheri, A.; Hashemi, S.N.S.; Bohlooli, A. Hybrid Naming Scheme Based PURSUIT Architecture for Smart City. In Proceedings of the 2020 4th International Conference on Smart City, Internet of Things and Applications (SCIOT), Mashhad, Iran, 16–17 September 2020; pp. 33–38. [Google Scholar] [CrossRef]
- Majed, A.-q.; Wang, X.; Yi, B. Name lookup in named data networking: A review. Information 2019, 10, 85. [Google Scholar] [CrossRef]
- Chen, Z.; Kim, J.; Lee, M. Named-Data Network based secure communication strategy for smart cities. Internet Technol. Lett. 2021, 4, e211. [Google Scholar] [CrossRef]
- Hlaing, H.H.; Funamoto, Y.; Mambo, M. Performance Comparison of Hybrid Encryption-based Access Control Schemes in NDN. In Proceedings of the 2021 17th International Conference on Mobility, Sensing and Networking (MSN), Exeter, UK, 13–15 December 2021; pp. 622–627. [Google Scholar]
- Hussain, S.; Ullah, S.S.; Gumaei, A.; Al-Rakhami, M.; Ahmad, I.; Arif, S.M. A Novel Efficient Certificateless Signature Scheme for the Prevention of Content Poisoning Attack in Named Data Networking-Based Internet of Things. IEEE Access 2021, 9, 40198–40215. [Google Scholar] [CrossRef]








| Communication Model | TC/IP | NDN | ||
|---|---|---|---|---|
| Description | Advantages | Description | Advantages | |
| Communication Model | Focuses on the host, facilitating communication between source and destination IP addresses. The focus is on direct communication. | Conventional client-server applications that include retrieving data from designated servers. | Content-centric network architecture over a connection between hosts. Consumers indicate their interest in specific content. | Suitable for content distribution, caching, and situations data dependent on the content’s name |
| Addressing | Specific location of hosts. Employed for both the source and destination. | Specifies the source and destination hosts | Content-based and represented named data object. | Content-centric communication, caching and |
| Routing and Forwarding | Routing based on IP address. | Efficient point-to-point communication | Routing and forwarding based on the content name. | Optimize content distribution using caching |
| Caching and In-Network Storage | Not applicable on TCP/IP. | Support small-scale data retrieval | Inherent in NDN. | Optimize bandwidth usage |
| Security | Rely on additional protocols such as TLS/SSL. | Establish security mechanism | Built-in into NDN. | Contribute authenticity and integrity |
| Mobility | Mobility support is an extension. | Require additional mechanism | Incorporates mobility support. | Efficiently addresses producer mobility |
| Metric | Description |
|---|---|
| Ϩdata | Data packet size (bytes) |
| ϨInt | Interest packet size in (bytes) |
| α | Latency rate between producer and consumer (bytes) |
| ç | Latency rate between Producer and new location producer’ (bytes) |
| ÞT | Movement time for producer (ms) |
| lrend | Packet arrival time at server rendezvous (ms) |
| lint | Packet Interest time transmission (ms) |
| v | Producer velocity (ms) |
| lpn | Time taken for retransmission (ms) |
| dw | Delay for wired connection (ms) |
| dwint | Delay for arrival packet Interest (ms) |
| Metric | Description |
|---|---|
| Ϩdata | Data packet size (bytes) |
| ϨInt | Interest packet size in (bytes) |
| α | Latency rate between producer and consumer (bytes) |
| ç | Latency rate between producer and new location producer’ (bytes) |
| ÞT | Movement time for producer (ms) |
| Lw | Latency rate for wired connection (ms) |
| lint | Time transmission for interest packets (ms) |
| v | Producer velocity (ms) |
| lpn | Time taken for retransmission (ms) |
| Metric | Description |
|---|---|
| Ϩdata | Data packet size (bytes) |
| ϨInt | Interest packet size in (bytes) |
| α | Latency rate between producer and consumer (bytes) |
| ç | Latency rate between Producer and new location producer’ (bytes) |
| ÞT | Movement time for producer (ms) |
| lpn | Time taken for retransmission (ms) |
| Lw | Latency rate for wired connection (ms) |
| Lwl | Latency rate for wireless connection (ms) |
| lint | Time transmission for interest packets (ms) |
| v | Producer velocity (ms) |
| lup | Time taken for wireless retransmission (ms) |
| ɛInt | Encapsulation data cache interest packet on FIB (bytes) |
| ɛdata | Encapsulation data cache data packets pada FIB (bytes) |
| tr | Interest tracing between the current FIB and to latest |
| Ref | Technique | Simulation Tools | Parametric | Advantages on Performance | Weakness on Performance |
|---|---|---|---|---|---|
| [84] | Rendezvous | ndnSIM | Queuing transmission, content load | The performance from the simulation results shows an increase in transmission and effective load sharing. | The simulation shows queueing transmission and increased latency. |
| [85] | mini-NDN | Routing and scalability | The simulation highlights NDN routing and scalability | The result shows a lack of highlights tracing and data rendezvous | |
| [86] | OMNet++ | Network overhead and scalability | The simulation results indicate improved network overhead transmission and are more scalable. | The simulation does not cover communication between two moving vehicles. | |
| [87] | ndnSIM | scalability | The results exhibit enhanced NDN network performance and scalability | The results show it’s not practical in load balancing and failure recovery | |
| [88] | C++ and MATLAB | Network overhead and throughput | The simulation presents reducing network overhead with high throughput | This method does not cover scalability with the rendezvous server | |
| [89] | ndnSIM | scalability | The simulation shows the improvement in scalability and availability during transmission. | The results show handoff latency is still high. | |
| [67] | Anchor | ndnSIM | Forwarding and content locator | The simulation demonstrates the improvement of the stateful forwarding plane and locator freeness. | This experiment is not suitable for scalability design. |
| [90] | MATLAB | Content security | The simulation portrays the improvement in trustworthy and updated request-respond transmission. | The results generate less secure privacy for vehicular communication. | |
| [91] | MATLAB | Content encryption | The simulation results establish the reduced encryption interest time | This experiment does not apply to cluster-based anchor | |
| [76] | ndnSIM | Handoff and delay | The simulation result determines the reduced handoff and delay | This experiment is not compatible with the local mobile node | |
| [78] | Anchorless | mini-NDN | Cost metric | The simulation has improved network cost metrics. | The experiment is only suitable for single gateway but not for multi-gateway |
| [79] | ndnSIM | Handoff and packet loss | The simulation results have reduced handoff and packet loss | The experiment has increased on end-to-end delay |
| Technology and Application | Advantages |
|---|---|
| Integration with 5G/6G networks | Integrating NDN hybrid mobility with 5G/6G networks can enhance performance and efficiency. The 5G/6G networks provide fast data transmission speeds and minimal delay, enhancing NDN hybrid mobility’s efficiency. In addition, NDN hybrid mobility can alleviate the burden on the 5G/6G network by facilitating the caching and retrieval of data from intermediate nodes. |
| Support for edge computing | Edge computing involves utilizing computer resources at the network edge to process data locally instead of transferring it to a distant data center for processing. Integrating NDN hybrid mobility with edge computing enhances efficiency and decreases the delay in retrieving data in mobile and wireless networks. |
| Integration with blockchain technology | Utilizing blockchain technology enables secure and verifiable data authentication in NDN hybrid mobility. It guarantees the genuineness and uncorrupted nature of data while facilitating meticulous control over data access. |
| Support for vehicular communication | NDN hybrid mobility facilitates inter-vehicle communication, enhancing transportation networks’ efficacy and security. Vehicle-to-vehicle communication facilitates data exchange regarding traffic conditions, road hazards, and other elements that may impact driving. |
| Integration with machine learning and artificial intelligence | Integrating NDN hybrid mobility with ML and AI can enhance the network’s performance. It enhances the efficiency of data routing, forecasts user behavior, and detects potential network issues. |
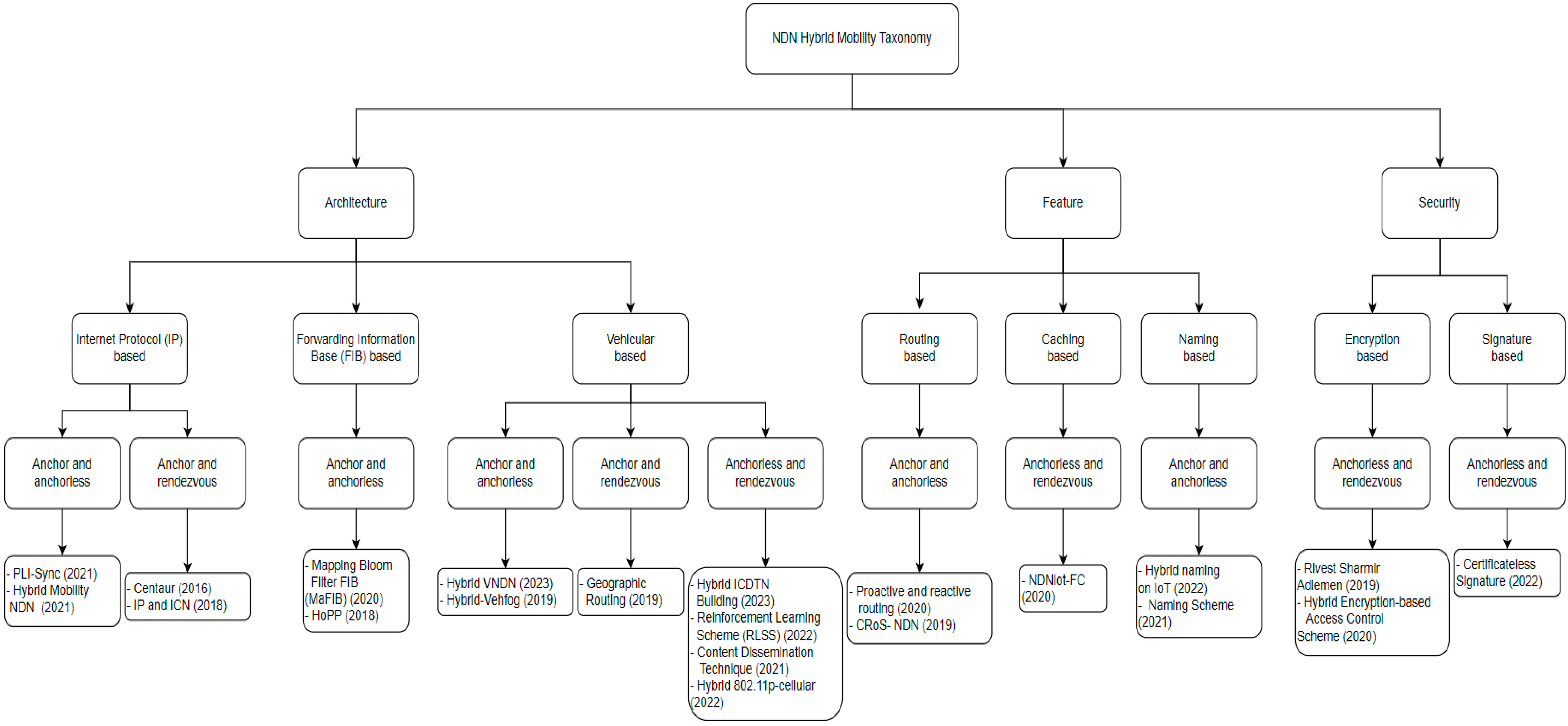
| Hybrid Classification | Simulation Tools (Mathematical/Experiment) | Technique | Ref | Method | Future Advantage | |
|---|---|---|---|---|---|---|
| Architecture | IP based | Experiment | Anchor and rendezvous | [95] | Centaur | Application for real-time streaming |
| Experiment | Anchor and anchorless | [96] | PLI-Sync | Reduce wireless mobility packet loss | ||
| Mathematical | Anchor and rendezvous | [97] | IP and ICN | Improve network data delivery traffic | ||
| Mathematical | Anchor and anchorless | [98] | Hybrid mobility NDN | Resolving problems with signaling protocols and retrieval of data | ||
| FIB based | Experiment | Anchor and anchorless | [99] | Mapping Bloom Filter FIB (MaFIB) | False-positive probability performance increases | |
| Mathematical | Anchor and anchorless | [100] | HoPP | Limit the FIB table to facilitate mobility capabilities | ||
| Vehicular based | Mathematical | Anchor and anchorless | [101] | Hybrid VNDN | Advantage of geospatial and named data characteristics | |
| Experiment | Anchor and anchorless | [102] | Hybrid-Vehfog | Enhance communication in obstacle-shadowing zones | ||
| Mathematical | Anchor and rendezvous | [103] | Geographic routing | Improve content distribution in vehicle networks | ||
| Experiment | Anchorless and rendezvous | [104] | Hybrid ICDTN building | Enhance the ICDTN application on the NDN network | ||
| Experiment | Anchorless and rendezvous | [105] | Reinforcement Learning Scheme (RLSS) | Enhance data retrieval with deep learning | ||
| Experiment | Anchorless and rendezvous | [74] | Content Dissemination Technique | Priority of Interest size based on limited location | ||
| Mathematical | Anchorless and rendezvous | [106] | Hybrid 802.11p-cellular | Improve the effectiveness of interest transfer | ||
| Feature | Routing based | Experiment | Anchor and anchorless | [107] | proactive and reactive routing | Enhance name prefix advertising |
| Experiment | Anchor and anchorless | [22] | CRoS-NDN | Improve routing effectiveness | ||
| Caching based | Mathematical | Anchorless and rendezvous | [108] | NDNiot-FC | Enhance caching strategy | |
| Naming based | Mathematical | Anchor and anchorless | [109] | Hybrid naming on IoT | Enables faster name lookup on IOT connections | |
| Mathematical | Anchor and anchorless | [110] | Naming Scheme | Name lookup functionality in NDN | ||
| Security | Encyption based | Experiment | Anchorless and rendezvous | [111] | Rivest Sharmir Adleman encryption | Secure data precision and key update frequency |
| Experiment | Anchorless and rendezvous | [112] | Hybrid Encryption-based Access Control Schemes | Increase interest and privacy | ||
| Signature based | Experiment | Anchorless and rendezvous | [113] | Certificateless Signature Scheme | Preservation of the NDN IoT network | |
| Challenge/Limitation/Network Types/Mobility and Content Request Challenge | Description | Impact on Network Optimization |
|---|---|---|
| Transition and Coexistence | The implementation of NDN necessitates a shift from the current TCP/IP framework. The process of migrating while maintaining old networks can be intricate and demanding. | Possible disruptions and compatibility problems may arise during the period of changeover. |
| Addressing Complexity | Although content-based naming is advantageous, managing and guaranteeing unique, significant, and scalable content names can be difficult, particularly in extensive implementations. | The intricacy involved in overseeing content naming rules could result in inefficiencies in the process of routing and forwarding. |
| Security Concerns | NDN incorporates security measures, but ongoing attention and study are required to address difficulties related to key management, safe routing, and protection against different types of assaults. | Weaknesses can compromise the accuracy and genuineness of information, potentially jeopardizing the network’s overall security. |
| Scalability | As the network expands, particularly in extensive and ever-changing settings, the scalability of NDN’s forwarding and routing techniques may encounter difficulties. | As the network size increases, potential bottlenecks and delays in retrieving content may occur. |
| QoS Assurance | Maintaining a consistent QoS might require some work. Content-based routing does not guarantee achieving the desired QoS levels, resulting in fluctuations in the quality of service. | Varying QoS is observed while dealing with different types of information and user demands. |
| Wireless Sensor Networks | The implementation of NDN may need help due to sensor nodes’ limited resources and energy limits. | Rising energy usage and possible delays in sensor networks with limited resources. |
| Vehicular Networks | Efficient management of producer and consumer movements is necessary to handle rapid mobility and dynamic topology effectively. | Demands proficient management of producer and customer mobility. Difficulties arise when optimizing content retrieval when vehicle positions often vary, impacting real-time applications. |
| Edge Computing Networks | Seamless integration with edge computing necessitates meticulous handling of localized content extraction and processing. | The difficulties in obtaining smooth integration may affect the advantages of edge computing in applications that require low latency. |
| IoT Networks | The heterogeneous characteristics of IoT devices and their differing data demands can pose difficulties in achieving optimal content delivery. | Efficiently retrieving content in varied IoT contexts requires managing various devices and data kinds. |
| Producers on the Move | Ensuring optimal content retrieval when producers navigate around the network. | Anticipated disturbances and interruptions in the distribution of content due to the relocation of producers. |
| Dynamic Consumer Mobility | Managing situations where consumers relocate and demonstrate interest in material from several areas. | The difficulties lie in the adaptation of content retrieval algorithms to customer mobility, which has a direct impact on efficiency. |
| Handover and Connectivity | Managing seamless transitions between various access points and ensuring uninterrupted connectivity. | Possible disruptions in retrieving content during handovers can affect the overall user experience. |
| Diverse Content Types | Overseeing a range of content categories, encompassing both fixed and fluid information. | Difficulties in optimizing content retrieval for diverse types may result in inconsistent performance. |
| Dynamic Request Patterns | Adjusting to evolving patterns of content demands and interests. | Challenges in accurately forecasting and effectively addressing sudden changes in the demand for content impact the overall optimization. |
| Large-Scale Content Distribution | Effectively managing the dissemination of extensive content, such as multimedia streams or software upgrades. | Possible obstacles to scaling and potential delays in distributing content on a big scale negatively affect the network’s efficiency. |
Disclaimer/Publisher’s Note: The statements, opinions and data contained in all publications are solely those of the individual author(s) and contributor(s) and not of MDPI and/or the editor(s). MDPI and/or the editor(s) disclaim responsibility for any injury to people or property resulting from any ideas, methods, instructions or products referred to in the content. |
© 2024 by the authors. Licensee MDPI, Basel, Switzerland. This article is an open access article distributed under the terms and conditions of the Creative Commons Attribution (CC BY) license (https://creativecommons.org/licenses/by/4.0/).
Share and Cite
Azamuddin, W.M.H.; Mohd Aman, A.H.; Sallehuddin, H.; Salam, M.; Abualsaud, K. Mathematical Models for Named Data Networking Producer Mobility Techniques: A Review. Mathematics 2024, 12, 649. https://doi.org/10.3390/math12050649
Azamuddin WMH, Mohd Aman AH, Sallehuddin H, Salam M, Abualsaud K. Mathematical Models for Named Data Networking Producer Mobility Techniques: A Review. Mathematics. 2024; 12(5):649. https://doi.org/10.3390/math12050649
Chicago/Turabian StyleAzamuddin, Wan Muhd Hazwan, Azana Hafizah Mohd Aman, Hasimi Sallehuddin, Maznifah Salam, and Khalid Abualsaud. 2024. "Mathematical Models for Named Data Networking Producer Mobility Techniques: A Review" Mathematics 12, no. 5: 649. https://doi.org/10.3390/math12050649
APA StyleAzamuddin, W. M. H., Mohd Aman, A. H., Sallehuddin, H., Salam, M., & Abualsaud, K. (2024). Mathematical Models for Named Data Networking Producer Mobility Techniques: A Review. Mathematics, 12(5), 649. https://doi.org/10.3390/math12050649

