Improved Real-Time Detection Transformer-Based Rail Fastener Defect Detection Algorithm
Abstract
1. Introduction
2. Related Work
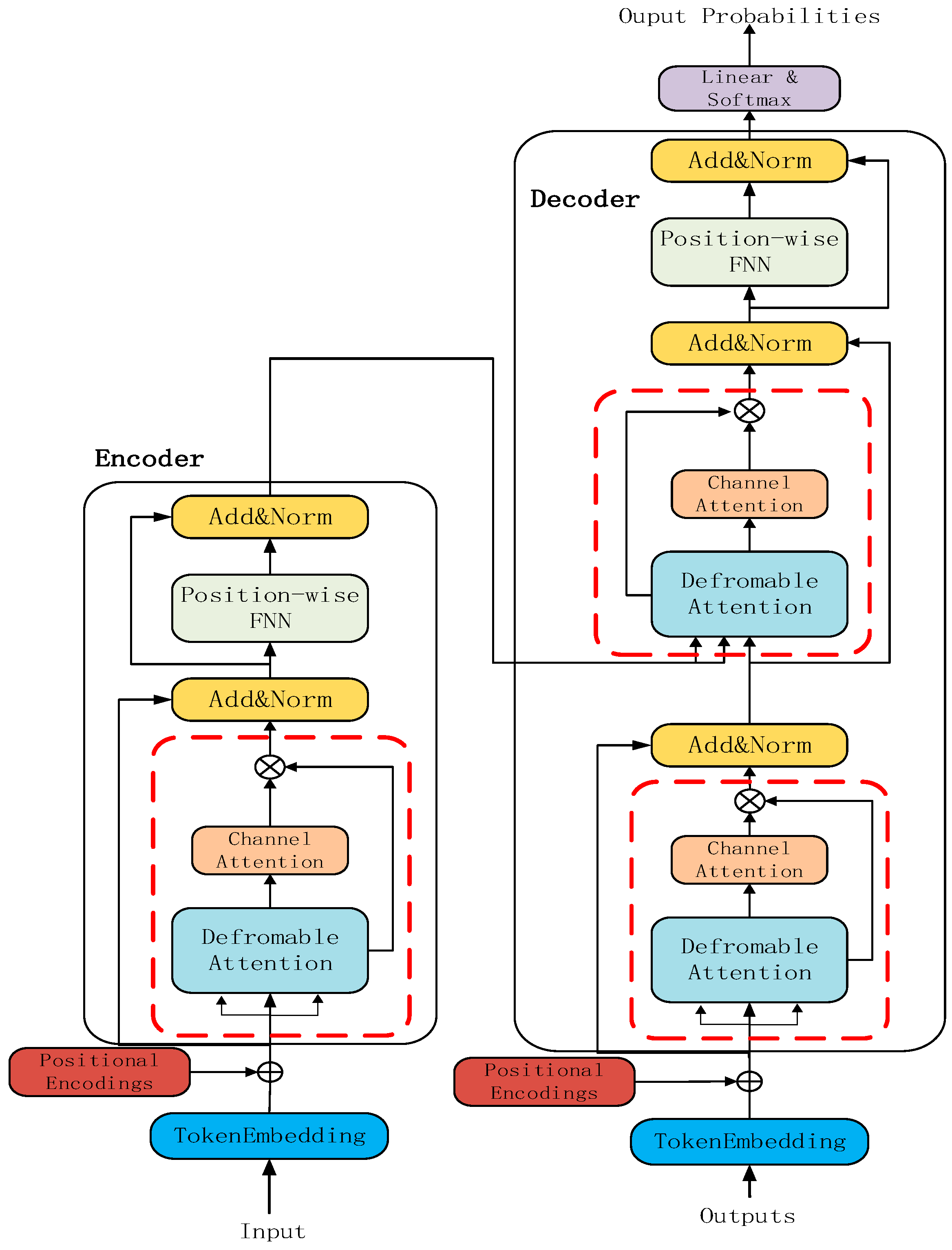
3. Improved RT-DETR-Based Algorithm for Rail Fastener Defect Detection
3.1. Backbone Network Integrated with Super-Resolution Convolution Module
- (1)
- More details and higher clarity: super-resolution processing typically provides clearer and sharper edges, making the image appear more detailed and realistic.
- (2)
- Richer textures: by restoring more detail information, super-resolution processing can reveal richer texture effects, making surface materials appear more realistic.
- (3)
- Preservation of the original image’s structure and semantic content: Super-resolution technology generally aims to retain the original image’s structure and semantic content, rather than making substantial changes or modifications to the image. Overall, super-resolution processing can be seen as an enhancement of the image quality rather than a modification of the image content itself.
3.2. Self-Attention Mechanism Integrated with CA
4. Experiments
4.1. Dataset Description and Evaluation Metrics
4.2. Experimental Environment and Parameter Setting
4.3. Experimental Results and Analysis
5. Ablation Study
6. Conclusions
Author Contributions
Funding
Data Availability Statement
Conflicts of Interest
References
- Fei, Y.; Tu, W.-J.; Wei, Z.-L.; Ke, Z.-T.; Liu, X.-B.; Yang, A.-H.; Wang, S.-L. Review on Development Status of Inspection Equipment for Track Maintenance. Commun. Signal. Power Supply Railw. 2023, 23, 47–69. [Google Scholar]
- Bochkovskiy, A.; Wang, C.-Y.; Liao, H.-Y.M. Yolov4: Optimal speed and accuracy of object detection. arXiv 2020, arXiv:2004.10934. [Google Scholar]
- Li, C.; Li, L.; Jiang, H.; Weng, K.; Geng, Y.; Li, L.; Ke, Z. YOLOv6: A single-stage object detection framework for industrial applications. arXiv 2022, arXiv:2209.02976. [Google Scholar]
- Wang, C.-Y.; Bochkovskiy, A.; Liao, H.-Y.M. YOLOv7: Trainable bag-of-freebies sets new state-of-the-art for real-time object detectors. In Proceedings of the IEEE/CVF Conference on Computer Vision and Pattern Recognition, Vancouver, BC, Canada, 17–24 June 2023; pp. 7464–7475. [Google Scholar]
- Carion, N.; Massa, F.; Synnaeve, G.; Usunier, N.; Kirillov, A.; Zagoruyko, S. End-to-end object detection with transformers. In European Conference on Computer Vision; Springer International Publishing: Cham, Switzerland, 2020; pp. 213–229. [Google Scholar]
- Zhu, X.; Su, W.; Lu, L.; Li, B.; Wang, X.; Dai, J. Deformable detr: Deformable transformers for end-to-end object detection. arXiv 2020, arXiv:2010.04159. [Google Scholar]
- Zhang, H.; Li, F.; Liu, S.; Zhang, L.; Su, H.; Zhu, J.; Ni, L.M.; Shum, H.-Y. Dino: Detr with improved denoising anchor boxes for end-to-end object detection. arXiv 2022, arXiv:2203.03605. [Google Scholar]
- Zhao, Y.; Lv, W.; Xu, S.; Wei, J.; Wang, G.; Dang, Q.; Liu, Y.; Chen, J. Detrs beat yolos on real-time object detection. In Proceedings of the IEEE/CVF Conference on Computer Vision and Pattern Recognition, Seattle, WA, USA, 16–22 June 2024; pp. 16965–16974. [Google Scholar]
- Viola, P.; Jones, M. Rapid object detection using a boosted cascade of simple features. In Proceedings of the 2001 IEEE Computer Society Conference on Computer Vision and Pattern Recognition. CVPR 2001, Kauai, HI, USA, 8–14 December 2001; IEEE: Piscataway, NJ, USA, 2001; Volume 1, p. I-I. [Google Scholar]
- Ma, H.; Min, Y.; Yin, C.; Cheng, T.; Xiao, B.; Yue, B.; Li, X. A real time detection method of track fasteners missing of railway based on machine vision. Int. J. Perform. Eng. 2018, 14, 1190. [Google Scholar] [CrossRef]
- Gibert, X.; Patel, V.M.; Chellappa, R. Sequential score adaptation with extreme value theory for robust railway track inspection. In Proceedings of the IEEE International Conference on Computer Vision Workshops, Boston, MA, USA, 7–12 June 2015; pp. 42–49. [Google Scholar]
- Gibert, X.; Patel, V.M.; Chellappa, R. Deep multitask learning for railway track inspection. IEEE Trans. Intell. Transp. Syst. 2016, 18, 153–164. [Google Scholar] [CrossRef]
- Ou, Y.; Luo, J.; Li, B.; He, B. A classification model of railway fasteners based on computer vision. Neural Comput. Appl. 2019, 31, 9307–9319. [Google Scholar] [CrossRef]
- Dai, X.X.; Ding, S.H.; Yang, E.H. Development and verification of automatic inspection system for high-speed railway fastener. J. Railw. Sci. Eng. 2018, 15, 2478–2486. [Google Scholar]
- Girshick, R.; Donahue, J.; Darrell, T.; Malik, J. Rich feature hierarchies for accurate object detection and semantic segmentation. In Proceedings of the IEEE Conference on Computer Vision and Pattern Recognition, Columbus, OH, USA, 23–28 June 2014; pp. 580–587. [Google Scholar]
- Girshick, R. Fast r-cnn. In Proceedings of the IEEE International Conference on Computer Vision, Santiago, Chile, 7–13 December 2015; pp. 1440–1448. [Google Scholar]
- He, K.; Gkioxari, G.; Dollár, P.; Girshick, R. Mask r-cnn. In Proceedings of the IEEE International Conference on Computer Vision, Venice, Italy, 22–29 October 2017; pp. 2961–2969. [Google Scholar]
- Ren, S.; He, K.; Girshick, R.; Sun, J. Faster R-CNN: Towards real-time object detection with region proposal networks. IEEE Trans. Pattern Anal. Mach. Intell. 2016, 39, 1137–1149. [Google Scholar] [CrossRef] [PubMed]
- Wei, X.; Yang, Z.; Liu, Y.; Wei, D.; Jia, L.; Li, Y. Railway track fastener defect detection based on image processing and deep learning techniques: A comparative study. Eng. Appl. Artif. Intell. 2019, 80, 66–81. [Google Scholar] [CrossRef]
- Redmon, J. You only look once: Unified, real-time object detection. In Proceedings of the IEEE Conference on Computer Vision and Pattern Recognition, Las Vegas, NV, USA, 27–30 June 2016. [Google Scholar]
- Redmon, J.; Farhadi, A. YOLO9000: Better, faster, stronger. In Proceedings of the IEEE Conference on Computer Vision and Pattern Recognition, Honolulu, HI, USA, 21–26 July 2017; pp. 7263–7271. [Google Scholar]
- Redmon, J. Yolov3: An incremental improvement. arXiv 2018, arXiv:1804.02767. [Google Scholar]
- Guo, F.; Qian, Y.; Shi, Y. Real-time railroad track components inspection based on the improved YOLOv4 framework. Autom. Constr. 2021, 125, 103596. [Google Scholar] [CrossRef]
- Jocher, G.; Chaurasia, A.; Stoken, A.; Borovec, J.; Kwon, Y.; Michael, K.; Fang, J.; Wong, C.; Yifu, Z.; Montes, D.; et al. v6.2-YOLOv5 Classification Models, Apple M1, Reproducibility, ClearML and Deci.ai Integrations. Zenodo (2022). Available online: https://github.com/ultralytics/yolov5/discussions/8996 (accessed on 26 September 2024).
- Chollet, F. Xception: Deep learning with depthwise separable convolutions. In Proceedings of the IEEE Conference on Computer Vision and Pattern Recognition, Honolulu, HI, USA, 21–26 July 2017; pp. 1251–1258. [Google Scholar]
- Lin, T.Y.; Dollár, P.; Girshick, R.; He, K.; Hariharan, B.; Belongie, S. Feature pyramid networks for object detection. In Proceedings of the IEEE Conference on Computer Vision and Pattern Recognition, Honolulu, HI, USA, 21–26 July 2017; pp. 2117–2125. [Google Scholar]
- Li, X.; Wang, Q.; Yang, X.; Wang, K.; Zhang, H. Track fastener defect detection model based on improved YOLOv5s. Sensors 2023, 23, 6457. [Google Scholar] [CrossRef] [PubMed]
- Ward, C.M.; Harguess, J.; Crabb, B.; Parameswaran, S. Image quality assessment for determining efficacy and limitations of Super-Resolution Convolutional Neural Network (SRCNN). In Applications of Digital Image Processing XL; SPIE: San Diego, CA, USA, 2017; Volume 10396, pp. 19–30. [Google Scholar]
- Koonce, B.; Koonce, B. ResNet 50. In Convolutional Neural Networks with Swift for Tensorflow: Image Recognition and Dataset Categorization; Apress: Berkeley, CA, USA, 2021; pp. 63–72. [Google Scholar]
- Chen, X.; Wang, X.; Zhou, J.; Qiao, Y.; Dong, C. Activating more pixels in image super-resolution transformer. In Proceedings of the IEEE/CVF Conference on Computer Vision and Pattern Recognition, Vancouver, BC, Canada, 17–24 June 2023; pp. 22367–22377. [Google Scholar]






| Model | AR/% | mAP@0.5:0.9/% | Params/MB |
|---|---|---|---|
| DETR | 84.5 | 80.2 | 158 |
| Deformable DETR | 86.4 | 80.5 | 153 |
| Dino | 90.1 | 85.9 | 181 |
| RT-DETR (baseline) | 90.6 | 85.4 | 77 |
| The proposed model | 92.3 | 88.2 | 77.4 |
| Model | SRConv | CA | mAP@0.5:0.9/% | Params/MB |
|---|---|---|---|---|
| DINO | 85.9 | 181 | ||
| DINO | √ | 87.1 | 183 | |
| DINO | √ | 88.2 | 181 | |
| DINO | √ | √ | 89 | 183 |
| Deformable DETR | 80.1 | 153 | ||
| Deformable DETR | √ | 81.6 | 154 | |
| Deformable DETR | √ | 83 | 153 | |
| Deformable DETR | √ | √ | 83.4 | 154 |
| RT-DETR | 85.4 | 77 | ||
| RT-DETR | √ | 86.9 | 77.4 | |
| RT-DETR | √ | 87 | 77 | |
| RT-DETR | √ | √ | 87.6 | 77.4 |
Disclaimer/Publisher’s Note: The statements, opinions and data contained in all publications are solely those of the individual author(s) and contributor(s) and not of MDPI and/or the editor(s). MDPI and/or the editor(s) disclaim responsibility for any injury to people or property resulting from any ideas, methods, instructions or products referred to in the content. |
© 2024 by the authors. Licensee MDPI, Basel, Switzerland. This article is an open access article distributed under the terms and conditions of the Creative Commons Attribution (CC BY) license (https://creativecommons.org/licenses/by/4.0/).
Share and Cite
Song, W.; Liao, B.; Ning, K.; Yan, X. Improved Real-Time Detection Transformer-Based Rail Fastener Defect Detection Algorithm. Mathematics 2024, 12, 3349. https://doi.org/10.3390/math12213349
Song W, Liao B, Ning K, Yan X. Improved Real-Time Detection Transformer-Based Rail Fastener Defect Detection Algorithm. Mathematics. 2024; 12(21):3349. https://doi.org/10.3390/math12213349
Chicago/Turabian StyleSong, Wei, Bin Liao, Keqing Ning, and Xiaoyu Yan. 2024. "Improved Real-Time Detection Transformer-Based Rail Fastener Defect Detection Algorithm" Mathematics 12, no. 21: 3349. https://doi.org/10.3390/math12213349
APA StyleSong, W., Liao, B., Ning, K., & Yan, X. (2024). Improved Real-Time Detection Transformer-Based Rail Fastener Defect Detection Algorithm. Mathematics, 12(21), 3349. https://doi.org/10.3390/math12213349

