Abstract
Driven by the traditional concept of “Raising Children to Ensure Old-age Security”, China’s elderly care system has long relied on a family-centered approach, with intergenerational financial transfers (IFTs) serving as a major source of income for the elderly. However, as China’s population ages, the government’s plan to implement delayed retirement from 2025, along with pension reforms, is expected to reshape family-based eldercare and intergenerational financial dynamics. This paper employs an Overlapping Generation (OLG) model, grounded in unified growth theory, which incorporates a delayed retirement policy under the constraint of pension fund balance to examine the impact of adjusting the pension contribution rates (PCRs) and raising retirement age (RA) on IFT rates. The research findings indicate a negative correlation between RA, PCR, and IFT. Both policies have the potential to alleviate the burden on family-based eldercare. The integrated implementation of these two policies not only creates room for a phased reduction in pension contribution rates but also enables the effective utilization of senior workers’ expertise and experience.
Keywords:
overlapping generations (OLG) model; delayed retirement; pension contribution rate (PCR); intergenerational financial transfer (IFT) MSC:
91-10; 91B15
1. Introduction
According to China’s 2022 National Aging Development Report, by the end of the year, the population aged 60 and over reached 280 million, constituting 19.8% of the total population, with nearly 210 million people aged 65 and older, resulting in a dependency ratio of 21.8%. This rapid demographic transition presents substantial challenges to China’s social security system, highlighting the urgency of addressing the issue of “getting old before getting rich”. Ensuring basic living standards for the elderly has become a pressing priority as the traditional family-based elderly care model faces increasing strain from the one-child policy, evolving family structures, and changing intergenerational dynamics.
Amid the dual pressures of declining birthrates and a growing elderly population, the Chinese government announced the gradual implementation of a delayed retirement policy in 2025. This policy aims to extend working years, enhance elderly income, increase their economic independence, and alleviate the reliance on family-based care. Simultaneously, the nation’s pension system serves as a crucial pillar of social security, ensuring elderly welfare and reducing dependence on family support. However, while both the delayed retirement policy and the pension system are designed to mitigate the pressures on family-based care, their combined impact on intergenerational financial transfers (IFTs) within families remains underexplored.
Family-based elderly care, specifically in the form of IFTs, plays a critical role in addressing the needs of an aging population. There are two main hypotheses explaining IFT motives: the exchange motive and the altruistic motive [1,2]. The exchange motive suggests that the IFT is not merely unconditional but occurs with the expectation of reciprocal benefits, such as financial support in return for childcare services provided by parents [3,4]. Under this hypothesis, a positive correlation is observed between the amount of the IFT and the recipient’s income level [5,6,7]. Conversely, the altruistic motive posits that financial transfers are driven by genuine concern for family members’ well-being, leading to need-based support, particularly from children to parents in response to increasing financial demands [8,9,10]. In the context of Confucian values and filial piety, empirical studies on IFTs in China generally favor the altruistic hypothesis, emphasizing the cultural significance of supporting elderly parents unconditionally [11,12,13].
However, traditional patterns of intergenerational support in China are undergoing profound changes due to shrinking family sizes, evolving intergenerational relationships, and the high cost of living. As the elderly dependency ratio continues to rise, where one working adult may be responsible for supporting multiple elderly individuals, the sustainability of family-based care is increasingly being called into question. In this context, leveraging the social pension insurance system to promote “social elderly care” is essential to reducing the pressure on families and ensuring elderly welfare [14,15].
Research examining the interaction between social pensions and IFTs has produced mixed findings, largely revolving around the “crowding-in” and “crowding-out” effects. The crowding-in effect posits that public pensions can complement family support, reinforcing intergenerational solidarity and enhancing financial transfers. For example, studies by Chang [16] and Xu [17] suggest that pension schemes positively influence IFTs by strengthening family ties, aligning with Künemund and Rein’s viewpoint that fiscal policies like pensions can enhance family cohesion [18,19]. In contrast, the crowding-out effect suggests that public pensions can reduce the elderly’s dependence on family financial support, thereby decreasing IFTs, particularly in low-income families [20,21,22,23,24]. Empirical studies, such as those by Jiao [25] and Zhang and Chen [26], using data from the China Health and Retirement Longitudinal Study (CHARLS), demonstrated that pension system participation significantly reduces IFTs from children to parents, easing the caregiving burden on families.
Despite these contributions, limited research has examined how changes in pension contribution rates (PCRs) impact IFTs, nor have scholars thoroughly explored the potential effects of the delayed retirement policy on family-based care. The policy’s goals of increasing elderly income, reducing fiscal pressure on the pension system, and maintaining budget balance necessitate a deeper investigation into its implications for intergenerational resource redistribution [27,28]. Given the evident influence of parental income on IFTs, it is crucial to integrate the delayed retirement policy, PCR adjustments, and family-based support to gain a comprehensive understanding of their combined effects.
We developed an Overlapping Generation (OLG) model to analyze the combined effects of raising the retirement age (RA) and adjusting pension contribution rates (PCRs) on intergenerational financial transfers (IFTs). By integrating the delayed retirement policy and PCR adjustments within an OLG framework, we aim to provide a dynamic perspective on how these policies interact to shape family-based elderly care. While prior research often focused on isolated policy effects, our approach examines the broader implications for family caregiving responsibilities, intergenerational solidarity, and the overall welfare of elderly individuals. This analysis allows us to address existing gaps in understanding the interconnectedness of these policy measures and their long-term impacts on social security systems.
By incorporating the economic and demographic realities of China’s ongoing aging transition, this study offers policy recommendations to enhance elderly welfare while reducing family caregiving pressures. The findings aim to contribute to the ongoing discourse on pension system reforms, delayed retirement, and sustainable family-based elderly care in aging societies. This research underscores the importance of policy coherence in addressing the multifaceted challenges of aging populations and fostering innovative and resilient social security systems.
The remainder of this paper is structured as follows: Section 2 introduces the theoretical framework, detailing the OLG model construction. Section 3 presents the model’s conclusions and general equilibrium analysis. Section 4 conducts numerical simulations to validate the main findings and explore sensitivity analysis on key parameters. Finally, Section 5 summarizes the main findings and discusses policy implications.
2. Theoretical Model
This paper’s OLG model is based on Diamond’s [29] extension of Samuelson’s [30] framework. By incorporating production and capital markets, the Diamond model enables younger generations to shape their future welfare through savings and investment. It has become a key tool for analyzing social security policies, the economic impacts of aging, and the distribution of wealth across generations.
In this model, the economy consists of individuals, firms, and the government. Individuals maximize lifetime utility by adjusting consumption, savings, and fertility. Firms aim to maximize profits by optimizing capital and labor, while the government maintains the balance of the pension system.
2.1. Representative Individuals
We adhere to the core structure of Ref. [29], incorporating an endogenous fertility rate while analyzing how RA, PCRs, and IFTs interact.
In our model, an individual’s life is divided into two standardized periods: adulthood and old age, each of which is set to a unit length of 1. During adulthood, the individual devotes all available time to work and child-rearing, with no leisure considered. As shown in Equation (1), the wage income during adulthood, denoted as , is allocated among several uses: supporting parents through IFT, denoted as , paying pension contributions at a rate of , consumption , savings , and child-rearing costs , where represents the cost of raising a child per wage unit, and denotes the population growth rate .
In old age, the individual’s time is partially allocated to work and the remainder to leisure. With the implementation of delayed retirement policy, individuals continue working during a proportion of their old age, defined as . Consequently, as shown in Equation (2), old-age consumption is determined by savings from adulthood , where is the return on capital, support from children , wages earned from working in old age, and pension benefits received during the rest of the old age. The budget constraints for the individual’s adulthood and old age can be represented as follows:
It is assumed that all individuals care about their own consumption, their parents’ consumption, and their children’s growth, and have the same intertemporal utility function in logarithmic additive form. The utility function can be expressed as in Equation (3):
Here, represents the individual’s preference for consumption during old-age relative to adulthood; captures the preference for the number of children; indicates the concern for the parents’ well-being in their later years; and represents the parents’ consumption in old age. Under a two-period budget framework, individuals optimize their utility by adjusting consumption in both life stages, choosing the number of offspring, and determining the financial transfers to their parents. The utility maximization is governed by the following conditions:
By substituting Equations (4) and (5) into Equations (1) and (2), we can derive the representative individual’s optimal savings and fertility rate .
2.2. Firms
The production function is based on the standard Cobb–Douglas form with Harrod-neutral technological progress, which is widely applied in growth theory. Assume that firms operate in a perfectly competitive market, where they can maximize their profits by adjusting capital and labor inputs. Considering the impact of technological progress and following the standard setup in the existing literature, this paper represents the production function as the following:
in which represents the total output in period , captures the total factor productivity, is the exogenously given technology parameter, and the term denotes the output elasticity of capital. reflects the total labor supply in period , including adults and elderly individuals who continue to work, such that . represents the total capital of firms kept in period , and the capital per effective worker is given by . The firm’s profit can be expressed as the following:
where represents the firm’s profit, is the return on capital, and denotes the wage rate. To derive the optimal conditions for profit maximization, we take the first-order derivatives of the profit function with respect to labor and capital , the first-order conditions yield the following:
When the economy reaches equilibrium, we have , which implies . Assuming that capital is fully depreciated within one period, and letting , the wage rate and the return on capital can be derived as follows:
Within this framework, capital per effective worker grows at a constant rate in the steady state, i.e., , consequently .
2.3. Government
The government is primarily responsible for maintaining the balance of social pension insurance income and expenditure. Due to the fact that individual pension accounts in China often lack actual accumulation, which is known as an “empty account”, we assume that the pension system operates under a pay-as-you-go (PAYG) framework in our model.
In Equation (14), the left-hand side represents the totals pension payments received by retired population, while the right-hand side represents the concurrent pension fund income, including contributions made by working individuals during adulthood () and additional contributions from delayed retirees (). Dividing both sides by yields the pension received by elderly individuals in the current period as follows:
2.4. The Equilibrium
To achieve equilibrium in the capital market, the following conditions must be met for individuals, firms, and the government:
Individual Perspective: Given the current wage rate, PCR, and the requirement for RA, individuals maximize utility by optimally choosing consumption, savings, and fertility rates under budget constraints.
Firm Perspective: Given the wage rate and the return on capital, firms maximize their profits by selecting the optimal quantities of capital and labor.
Government Perspective: Under the given PCR and RA, the government needs to ensure the balance between the income and expenditure of the pension fund.
Labor Market Equilibrium: Labor supply in period must meet enterprise demand, i.e., .
Capital Market Equilibrium: With full capital depreciation in one period, capital accumulation entirely comes from the individual savings from the previous period. Under the PAYG system, this equation can be expressed as the following:
By dividing both sides of Equation (16) by total labor supply , we can obtain the capital per effective worker:
3. General Equilibrium Analysis
We then further explore the effects of adjusting the PCR and raising the RA on IFTs through general equilibrium analysis. In the growth framework of our work, when the economy is in equilibrium, the capital per effective worker stabilizes at , and the fertility rate is also stable at . Following the balanced growth path assumptions by Guo and Yan [31], we set that the IFT stabilizes at .
By integrating Equations (7), (8), (12), (13), (15) and (17), we can derive the dynamic equations for the capital per effective worker and the fertility rate:
Additionally, based on the optimal conditions for individual decisions , and considering , , we have:
Substituting , , and into Equations (18) and (19), we obtain the conditions that the capital per effective worker and the fertility rate must satisfy in equilibrium:
By solving Equations (20)–(23) simultaneously, we can determine that capital per effective worker and the IFT in equilibrium are functions of and PCR. We define the right-hand sides of Equations (21) and (22) as and , respectively; thus, we have the following:
According to the implicit function theorem, we obtain:
From Equation (21), we know that , , ; from Equation (22), we have ,,. Thus, we obtain
Further, from Equation (26), we know that . Since , and , the sign of cannot be determined precisely and requires further calculations.
By simplifying the above equation, the determination of the sign can be reduced by analyzing the sign of . Thus, we obtain:
It is evident that if the requirements for the delayed retirement period remain unchanged, an increase in the PCR will lead to a reduction in the IFT from children to parents. Similarly, if the PCR remains unchanged, raising the RA will also cause a decrease in the IFT. In other words, delaying retirement and increasing the PCR both have a significant crowding-out effect on the IFT within family-based elderly care.
4. Simulation and Numerical Analysis
4.1. Parameter Calibration
We assume that the representative individual enters adulthood at age 20, with each period spanning 35 years, and transitions into old age at age 55. By referencing national policies and commonly used parameter values in the literature, we calibrate the model parameters as shown in Table 1. In cases where there is no delayed retirement, we set .
Table 1.
Baseline model parameter.
Typically, in OLG models, one period is set to 35 years. Following the parameter settings in the existing literature [32,33], the annual time preference discount factor is set to 0.99, which yields a 35-year period discount factor of .
Studies by Xiang and Yan [34] estimate that the cost of raising a child accounts for 25% of an individual’s wage income, while Jing et al. [35] suggest that this figure is around 8%. Considering the current emphasis on children’s education in China, we set , which denotes the proportion of wages spent on child-rearing at 17%.
Based on the parameter settings of Yu et al. [36] and considering the intensity of parental altruism and the transfer payments from children to parents, the preference for the number of children () is set to 0.4.
According to studies on China’s capital output elasticity, the value of ranges between 0.4 and 0.6. Following the estimation by Guo et al. [37], which found that China’s capital output elasticity slightly exceeded 0.4 from 1997 to 2012, this paper sets .
The value of Total Factor Productivity () does not affect the conclusions of this study, so it is standardized to one.
Based on the economic growth rate over the past five years from the “China Statistical Yearbook” and China’s development goals for 2025, the economic growth rate is set at 5%, i.e., .
In China, the statutory retirement age for workers is between 50 and 60 years old. Assuming the representative individual enters old age at 55, the total time endowment during old age is normalized to one, with representing the portion allocated to work. Considering factors such as the health condition and average life expectancy, this paper selects the range of as the following: .
China has been gradually reducing the PCR since 2016, which was set at 20% for many years. Despite the ongoing reduction efforts, the 20% rate is still considered the baseline in this study, with parameter variations explored around this figure. Specifically, the PCR is adjusted within the range .
4.2. Numerical Analysis
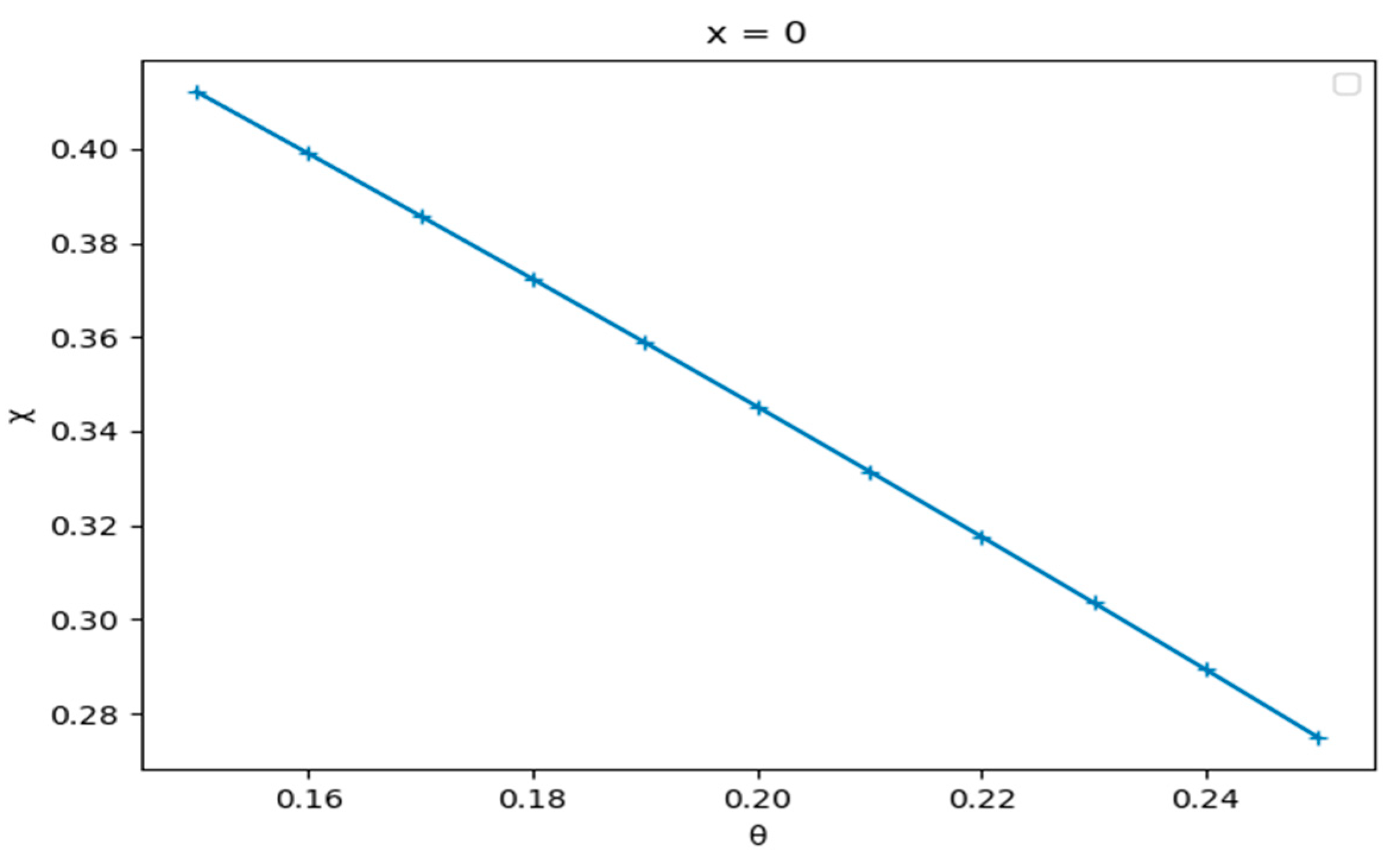
We begin by examining the effect of a delayed retirement policy on the IFT while holding the PCR constant at 20%. Table 2 presents the changes in IFT rates as the retirement age gradually rises from 55 to 65, with the PCR fixed at the baseline value of 20%. Simulation results reveal that an extended retirement period leads to a decline in the equilibrium IFT rate, indicating that raising the RA alleviates the burden on family-based elderly care.
Table 2.
The impact of raising RA on IFT with constant PCR.
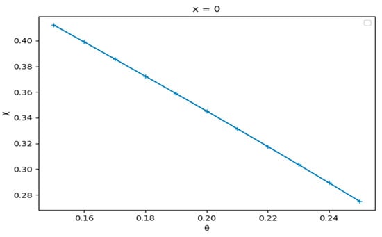
Figure 1 shows that raising the RA has an overall negative effect on IFTs, with a clear inverse relationship: the later the retirement, the lower the IFT rate. Raising the RA affects the welfare balance between adulthood and old age, directly influencing the amount of IFTs within families. By extending work during old age, raising the RA increases labor income, improving the elderly’s standard of living and reducing their dependency on children, thus lowering the IFT. However, it also reduces pension benefits, which can diminish financial security and increase the IFT. Despite these opposing effects, the income gain from delaying retirement prevails, leading to a net reduction in IFTs from children to parents.
Figure 1.
The impact of raising RA on IFT with constant PCR.
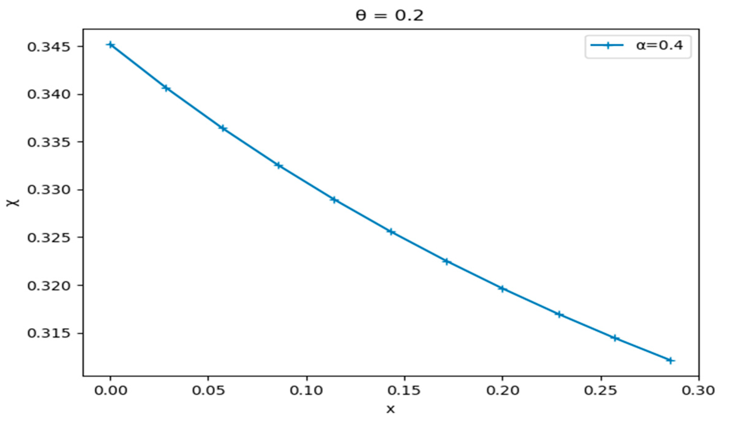
In addition to delayed retirement, adjusting the PCR is another key approach to mitigating population aging. Table 3 explores the effect of varying PCR levels on the IFT, assuming a fixed RA of 55. The simulation results show that higher PCRs reduce the equilibrium IFT rate, indicating a crowding-out effect on family IFTs and lessening the burden of family-based elderly care.
Table 3.
The impact of adjusting PCR on IFT in the absence of delayed retirement.
Figure 2 illustrates the impact of the PCR on IFTs. As the PCR rises, the disposable income of the representative individual during adulthood decreases, leaving less income for family-based elderly care, which in turn lowers the IFT. Simultaneously, similar to the effects of delaying retirement, a higher PCR increases the pension income in old age, gradually substituting for family-provided care and further reducing IFT. Therefore, there is a significant negative correlation between PCR and IFT: the higher the PCR, the lower the IFT from children to parents under utility maximization.
Figure 2.
The impact of adjusting PCR on IFT in the absence of delayed retirement.
Next, we will simultaneously adjust the PCR and RA to observe how the implementation of delayed retirement and pension contribution rate adjustments will affect the IFT, as shown in Figure 3. By raising the RA, society can tap into the labor potential of younger elderly individuals without increasing the burden of family-based elderly care. At the same time, moderately reducing the PCR can alleviate the financial strain on the working-age population, thereby encouraging higher labor market participation. This interaction is reflected in the graph, where the IFT exhibits a steady decline, indicating that, as these policy adjustments are made, the need for the IFT decreases without causing sharp fluctuations. The graph demonstrates that a combination of delayed retirement and PCRs can effectively enhance the overall efficiency of the social pension system through multiple mechanisms, all while ensuring that family burdens do not increase and elderly individuals’ welfare remains intact. This policy mix is particularly well suited to the context of China’s aging population and economic transition, offering both flexibility and feasibility for addressing these challenges.
Figure 3.
The impact of adjusting PCR and RA on IFT.
4.3. Sensitivity Analysis
In a general equilibrium state, the IFT rate depends not only on the RA and the PCR but also on the reasonableness of other baseline parameters. This section conducts a robustness check by varying the values of capital output elasticity () and preference for the number of children () while keeping all other parameters constant.
4.3.1. Taking Different Values of
Table 4 and Figure 4 illustrate the effect of raising the RA on the IFT rate across different levels of capital output elasticity. As shown, while the overall direction of raising RA’s impact on labor supply remains consistent, the IFT rate decreases as capital output elasticity rises. A higher capital output elasticity indicates greater returns on capital for the representative individual in old age, reducing the need for income to sustain a normal post-retirement life. This lessens dependency on children and lowers the IFT rate. For instance, without delayed retirement, an increase in capital output elasticity from 0.4 to 0.55 decreases the IFT rate from 0.492 to 0.245.
Table 4.
The impact of raising RA on IFT when varies with constant PCR.
Figure 4.
The impact of raising RA on IFT when varies with constant PCR.
Table 5 and Figure 5 show that, while changes in capital output elasticity do not alter the direction of varying PCR’s impact on the IFT rate, they do affect the magnitude of the effect. As capital output elasticity rises from 0.4 to 0.55, increasing the PCR from 15% to 25% results in a larger reduction in the IFT rate, with the decline growing from 0.119 to 0.158. In short, the higher the capital output elasticity, the greater the reduction in the IFT rate as the PCR increases.
Table 5.
The impact of adjusting PCR on IFT when varies in the absence of delayed retirement.
Figure 5.
The impact of adjusting PCR on IFT when varies in the absence of delayed retirement.
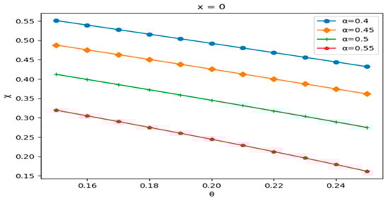
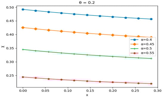
Next, we conduct a sensitivity analysis on α based on the simultaneous adjustment of PCR and RA, as shown in the Figure 6. We observe that as the value of α increases, the magnitude of changes in intra-family economic support gradually decreases, while the relationship between the IFT, PCR, and RA continues to exhibit a steady downward trend. This trend suggests that, even in the face of economic fluctuations and shifts in capital allocation, the marginal output of capital maintains a consistent influence on family economic decisions over the long term. Additionally, other notable patterns emerge. First, as α increases, the overall value of χ shows a clear downward trend. This trend indicates that, with the growing importance of capital in the economic system, families become more reliant on capital income, reducing the need to adjust economic pressure through intergenerational support. In a context where capital-output elasticity is rising, individuals tend to prioritize capital returns, thereby lowering the demand for family-based elderly care. Consequently, families become less sensitive to changes in pension policies.
Figure 6.
The impact of adjusting RA and PCR on IFT when varies.
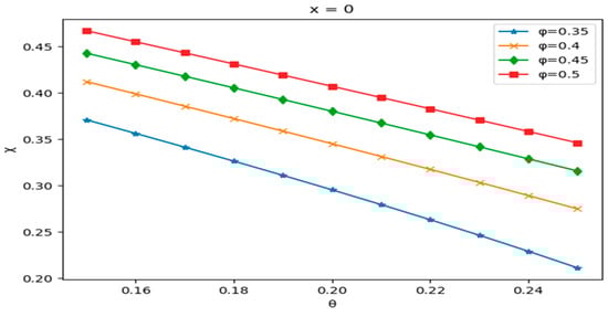
4.3.2. Taking Different Values of
Table 6 and Figure 7 illustrate that, although an increase in the preference for children does not alter the direction of delaying retirement’s effect on the IFT rate, it does reduce the magnitude of this impact. As the preference for children rises from 0.35 to 0.5, the effect of raising the RA on the IFT rate decreases from 0.042 to 0.025. While raising the RA consistently lowers the IFT rate, a stronger preference for children lessens the extent of this reduction.
Table 6.
The impact of raising RA on IFT when varies with constant PCR.
Figure 7.
The impact of raising RA on IFT when varies with constant PCR.
Table 7 and Figure 8 collectively illustrate that, although changes in parents’ preferences for children do not alter the overall direction of varying PCR’s impact on IFT, they significantly influence the extent of this impact. As parents’ preferences for children increase from 0.35 to 0.5, the reduction in IFT rates driven by rising PCR decreases from 0.16 to 0.121. This decrease suggests that, as preference grows stronger, the potential reduction in IFTs due to adjustments in PCR becomes smaller.
Table 7.
The impact of adjusting PCR on the IFT when varies in the absence of delayed retirement.
Figure 8.
The impact of adjusting PCR on the IFT when varies in the absence of delayed retirement.
Next, we adjust φ to conduct a robustness check on the child preference parameter as shown in Figure 9. Although changes in φ directly affect family resource allocation decisions, leading to greater reliance on children during economic challenges and altering intergenerational support, the overall direction of the policy impact on IFT remains robust. Regardless of varying family preferences for the number of children, the adjustments to RA and PCR continue to show stable effects on IFTs, with the IFT displaying a similar trend in the graphs. As the PCR increases and the RA is delayed, the IFT is gradually crowded out. However, we observe that, in regions with higher retirement ages, the decline in χ is slower, suggesting a more moderate reduction in intergenerational transfers. The graphs also indicate that a higher φ corresponds to a generally higher level of the IFT, reflecting stronger economic dependence on children within the family. As a result, the sensitivity to the implementation of policy combinations increases with a higher φ, as families are more responsive to these policy changes.
Figure 9.
The impact of adjusting RA and PCR on IFT when varies.
4.3.3. Taking Different Values of
Table 8 and Figure 10 demonstrate the impact of raising the RA on IFTs while holding the PCR constant. As the RA increases, the level of the IFT consistently declines. This trend indicates that, with longer labor participation, the need for intergenerational financial support diminishes. Additionally, as the value of the proportion of child-rearing costs rises, the decline in the IFT becomes more pronounced, suggesting that, for households with higher child-rearing burdens, raising the RA more effectively reduces the pressure of intergenerational financial transfers. Furthermore, when is higher, the initial level of IFT is lower, reflecting a greater dependence on financial support for children in these households and a correspondingly heavier burden on family elder care.
Table 8.
The impact of raising RA on IFT when varies with constant PCR.
Figure 10.
The impact of raising RA on the IFT when varies with constant PCR.
Table 9 and Figure 11 illustrate that maintaining a lower PCR without delayed retirement places a notable financial burden on family-based elderly care. As the PCR increases, the IFT steadily decreases, indicating a gradual reduction in the strain on family elderly care. However, under high child-rearing costs, even without reducing the PCR, families struggle to allocate a sufficient disposable income for the IFT. Therefore, the combined approach of reducing the PCR and raising the RA is essential, as lowering the PCR alone may not sufficiently ease the burden on family-based elderly care, making the integration of both policies necessary for balancing social and family welfare systems.
Table 9.
The impact of adjusting PCR on IFT when varies in the absence of delayed retirement.
Figure 11.
The impact of adjusting PCR on the IFT when varies in the absence of delayed retirement.
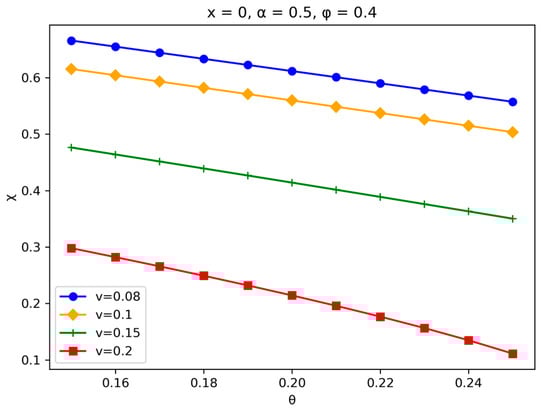
As presented in Figure 12, by adjusting for varying levels of child-rearing costs, we can observe that regardless of fluctuations in child-rearing costs as a proportion of income, the direction of policy effects on IFTs remains consistent, demonstrating the broad applicability of the policy measures.
Figure 12.
The impact of adjusting PCR and RA on IFT when varies.
In the context of China’s aging population and economic transition, restructuring family-based elderly care responsibilities and optimizing the pension system are increasingly urgent. As child-rearing costs rise, the variation in χ flattens, indicating reduced flexibility in a family’s capacity to provide intergenerational economic support. This reduced flexibility narrows the scope for adjusting pension contributions and delaying retirement without increasing the financial burden on families. Higher v values, reflecting greater economic pressure, correspond with less room for policy adjustments, whereas a lower v allow for more policy flexibility.
While the primary goal of these policies is to alleviate the pressure on the social pension system, the marginal effectiveness diminishes under high child-rearing cost scenarios. Increased economic pressure leads families to respond more conservatively, weakening the overall impact of the policies. When child-rearing costs are high, more disposable household resources are allocated to children, leaving less capacity for elderly care. This effect highlights the constraints on family resource allocation and emphasizes the need for pension policy to account for long-term family resource distribution. Policymakers must not only focus on income transfers and economic support but also consider the role of child-rearing costs in shaping these dynamics.
5. Conclusions
This study employs an Overlapping Generation model to examine the interactions between delayed retirement policies and adjustments in pension contribution rates (PCRs) on intergenerational financial transfers (IFTs). The results underscore that extending the retirement age and strategically adjusting the PCR can mitigate the fiscal strain on the public pension system while enhancing the economic self-sufficiency of the elderly. Importantly, these policies, if balanced effectively, can achieve this goal without placing additional caregiving burdens on families.
The numerical analysis reveals that a delayed retirement policy capitalizes on the productive capacity of younger elderly individuals, reducing their reliance on family support and thereby alleviating the caregiving load on children. This strategy complements reductions in the PCR, which, if implemented cautiously, can sustain the stability of the public pension system without fully displacing the essential role of family-based elderly care. Although higher PCRs can lead to a partial “crowding-out” effect, the current pension framework does not entirely replace traditional family support structures, necessitating a nuanced policy approach.
From a policy perspective, these findings suggest that a carefully calibrated combination of delayed retirement and PCR adjustments offers a viable path to enhance both social welfare and economic sustainability. Policymakers should prioritize the complementarity between public pension reforms and family caregiving practices, ensuring that reforms do not disproportionately shift the caregiving burden onto families.
Further research should explore the heterogeneity of these policy impacts, particularly among different demographic groups, such as rural and low-income households, where the reliance on family support remains substantial. Additionally, conducting more granular sensitivity analyses could refine our understanding of how delayed retirement and PCR adjustments interact under varying economic conditions. Future studies might also consider integrating broader demographic changes, such as shifting fertility rates and evolving family structures, to provide a more comprehensive assessment of these reforms’ long-term implications for social security sustainability.
Author Contributions
Conceptualization, W.Y.; Methodology, Y.G. and R.W.; Software, Y.G., R.W. and X.F.; Validation, X.F.; Formal analysis, Y.G. and R.S.; Resources, Y.H.; Writing—original draft, Y.G.; Writing—review & editing, W.Y., R.W. and R.S.; Visualization, R.W. and X.F.; Supervision, W.Y. and Y.H.; Funding acquisition, W.Y. and Y.H. All authors have read and agreed to the published version of the manuscript.
Funding
This work was funded by the Shandong Provincial Social Science Planning Project: 22CGLJ21; Shandong Provincial Social Science Planning Project: 22CJJJ29; Shandong Provincial Natural Science Foundation: ZR2022MG027; Shandong Provincial Natural Science Foundation: ZR2022MG057, and National Social Science Foundation of China: 24BJY183.
Data Availability Statement
No new data were created or analyzed in this study. Data sharing is not applicable to this article.
Conflicts of Interest
The authors declare no conflict of interest.
Nomenclature
| individual wage income | |
| individual wage income during old age | |
| individual consumption during adulthood | |
| individual savings during adulthood | |
| population growth rate | |
| consumption during old age | |
| pension benefits during old age | |
| intergenerational financial transfer (IFT) proportion | |
| pension contribution rate (PCR) | |
| child-rearing cost as a proportion of wage | |
| proportion of old age spent working (due to delayed retirement) | |
| return on capital | |
| preference for consumption in old age relative to adulthood | |
| preference for the number of children | |
| concern for parents’ well-being | |
| total capital of firms | |
| total labor supply (adults and working elderly) | |
| total output in the economy | |
| output elasticity of capital (production function parameter) | |
| growth rate of capital per effective worker | |
| total factor productivity | |
| firm’s profit | |
| capital per effective worker | |
| number of adults in the economy | |
| Denotes the steady-state level of each economic variable, indicating the equilibrium or long-term value |
References
- Cordoba, J.; Ripoll, M. Intergenerational transfers and the fertility–income relationship. Econ. J. 2016, 126, 949–977. [Google Scholar] [CrossRef]
- Li, Y.; Guo, M. Filial piety matters: A study of intergenerational supports and parental health. SSM-Popul. Health 2022, 18, 101096. [Google Scholar] [CrossRef]
- Cox, D. Motives for private income transfers. J. Polit. Econ. 1987, 95, 508–546. [Google Scholar] [CrossRef]
- Becker, G. A theory of social interactions. J. Political Econ. 1974, 82, 1063–1093. [Google Scholar] [CrossRef]
- Varvarigos, D. Upstream intergenerational transfers in economic development: The role of family ties and their cultural transmission. J. Math. Econ. 2021, 96, 102514. [Google Scholar] [CrossRef]
- Meng, S.; Pan, F.; Wu, F. Intergenerational financial support for homeownership and co-residence in Chinese cities. Cities 2023, 137, 104310. [Google Scholar] [CrossRef]
- Nivakoski, S. Does the exchange motive influence intergenerational transfers? Evidence from Ireland. Rev. Econ. Household 2019, 17, 1049–1079. [Google Scholar] [CrossRef]
- Fujiu, H.; Yano, M. Two-sided altruism as a motive for intergenerational transfer. Stud. Nonlinear Dyn. Econom. 2019, 23, 20190019. [Google Scholar] [CrossRef]
- Koda, Y.; Uruyos, M. Intergenerational transfers, demographic transition, and altruism: Problems in developing Asia. Rev. Dev. Econ. 2018, 22, 904–927. [Google Scholar] [CrossRef]
- Mukherjee, A. Intergenerational altruism and retirement transfers evidence from the social security notch. J. Hum. Resour. 2022, 57, 1466–1497. [Google Scholar] [CrossRef]
- Lin, J.P.; Yi, C.C. A comparative analysis of intergenerational relations in east Asia. Int. Sociol. 2013, 28, 297–315. [Google Scholar] [CrossRef]
- Zhang, C. Family support or social support? The role of clan culture. J. Popul. Econ. 2019, 32, 529–549. [Google Scholar] [CrossRef]
- Zhang, H.; Li, W.; Zhou, L.; Lai, T. The number of children and household commercial insurance purchases: Altruism or investment? J. Cent. Univ. Financ. Econ. 2023, 1, 26–38. (In Chinese) [Google Scholar]
- Nikolov, P.; Adelman, A. Do private household transfers to the elderly respond to public pension benefits? Evidence from rural China. J. Econ. Ageing 2019, 14, 100204. [Google Scholar] [CrossRef]
- Reyes, A.M. Intergenerational support and retirement timing among older men and women by race/ethnicity. Soc. Sci. Res. 2023, 109, 102783. [Google Scholar] [CrossRef] [PubMed]
- Chang, Y.M. Strategic transfers, redistributive fiscal policies, and family bonds: A micro-economic analysis. J. Popul. Econ. 2012, 25, 1481–1502. [Google Scholar] [CrossRef]
- Xu, J. The welfare effects of social insurance reform in the presence of intergenerational transfers. BE J. Macroecon. 2023, 23, 591–635. [Google Scholar] [CrossRef]
- Künemund, H.; Rein, M. There is more to receiving than needing: Theoretical arguments and empirical explorations of crowding in and crowding out. Ageing Soc. 1999, 19, 93–121. [Google Scholar] [CrossRef]
- Witvorapng, N.; Yoon, Y.; Pothisiri, W. Do expectations for post-retirement family and government support crowd out pre-retirement savings? Insights from the working-age population in Thailand. J. Pension Econ. Financ. 2022, 21, 218–236. [Google Scholar] [CrossRef]
- Chen, X.; Eggleston, K.; Sun, A. The impact of social pensions on intergenerational relationships: Comparative evidence from China. J. Econ. Ageing 2018, 12, 225–235. [Google Scholar] [CrossRef]
- Ko, P.; Mohring, K. Chipping-in or crowding-out? The impact of pension receipt on older adults’ intergenerational support and subjective well-being in rural China. J. Cross-Cult. Gerontol. 2021, 36, 139–154. [Google Scholar] [CrossRef] [PubMed]
- Cox, D.; Jappelli, T. The effect of borrowing constraints on consumer liabilities. J. Money Credit Bank. 1993, 25, 197–213. [Google Scholar] [CrossRef]
- Cox, D.; Hansen, B.E.; Jimenez, E. How responsive are private transfers to income? Evidence from a laissez-faire economy. J. Public Econ. 2004, 88, 2193–2219. [Google Scholar] [CrossRef]
- Que, C.Q.; Dai, H.J. Crowding in or out? National public pension, inter-generational contract, and family support to empty-nest older parents in rural China. J. Aging Soc. Policy 2024, 2349480. [Google Scholar] [CrossRef]
- Jiao, N. Does public pension affect intergenerational support in rural China? Popul. Res. 2016, 40, 88–102. (In Chinese) [Google Scholar]
- Zhang, C.; Chen, B. Can public pension system substitutes family mutual insurance? Econ. Res. J. 2014, 49, 102–115. (In Chinese) [Google Scholar]
- He, L.; Zhong, T.; Wang, Z. Assessing delayed retirement policies linked to dynamic life expectancy with stochastic dynamic mortality. Mathematics 2023, 11, 4929. [Google Scholar] [CrossRef]
- Appleton, S.; Huang, J.; Lou, X.; Zhou, M. Money and mental health: The impact of intergenerational transfers on elderly people in China. Health Econ. 2024, 33, 2645–2670. [Google Scholar] [CrossRef]
- Diamond, P. National debt in a neoclassic growth model. Am. Econ. Rev. 1965, 55, 1126–1150. [Google Scholar]
- Samuelson, P.A. An exact consumption-loan model of interest with or without the social contrivance of money. J. Political Econ. 1958, 66, 467–482. [Google Scholar] [CrossRef]
- Guo, K.; Yan, S. Postponing Retirement, Intergenerational Transfer and Labor Supply Growth. Econ. Res. J. 2016, 51, 128–142. [Google Scholar]
- Guo, K.; Gong, L. Social insurance, old-age support and economic growth. J. Financ. Res. 2012, 379, 78–90. (In Chinese) [Google Scholar]
- Geng, Z.; Sun, Q. Delayed Retirement, Endogenous Fertility, and Pensions. J. Financ. Res. 2020, 479, 77–94. (In Chinese) [Google Scholar]
- Xiang, L.; Yan, C. Delayed Retirement, Pension Insurance system reform and economic growth: An analysis of the innovation-driven economic growth model. J. Cent. Univ. Financ. Econ. 2023, 6, 90–113. [Google Scholar]
- Jing, P.; Chen, M.; Hu, Q. Can delayed retirement age crack the “impossible trinity” of pension contribution rate reduction. J. Financ. Econ. 2020, 46, 64–78. (In Chinese) [Google Scholar]
- Yu, W.; Li, Q.; Wang, Q. Postponed retirement, grandparent care and contribution rate for enterprise annuity. Econ. Sci. 2021, 2, 12. (In Chinese) [Google Scholar]
- Guo, K.; Wang, Y.; Hang, J. Scale effect of data, structural change and productivity growth. China Ind. Econ. 2024, 8, 5–23. [Google Scholar]
Disclaimer/Publisher’s Note: The statements, opinions and data contained in all publications are solely those of the individual author(s) and contributor(s) and not of MDPI and/or the editor(s). MDPI and/or the editor(s) disclaim responsibility for any injury to people or property resulting from any ideas, methods, instructions or products referred to in the content. |
© 2024 by the authors. Licensee MDPI, Basel, Switzerland. This article is an open access article distributed under the terms and conditions of the Creative Commons Attribution (CC BY) license (https://creativecommons.org/licenses/by/4.0/).











