A Novel Pareto-Optimal Algorithm for Flow Shop Scheduling Problem
Abstract
1. Introduction
2. The FSS Problem
- (i)
- The processing times of each machine are given and fixed, which can be zero if the machine performs no processing.
- (ii)
- The setup times are included in the processing time and are not dependent on the position of the job in the sequence.
- (iii)
- A job can be processed only on one machine at any given time, and each machine processes only one job at a time.
- (iv)
- It is not possible to preempt the job operation on the machines.
2.1. Mathematical Modeling
2.2. Objective Function
3. Multiobjective Optimization
3.1. Multiobjective GA
3.2. Proposed Multiobjective Optimization Approach (DIPGA)
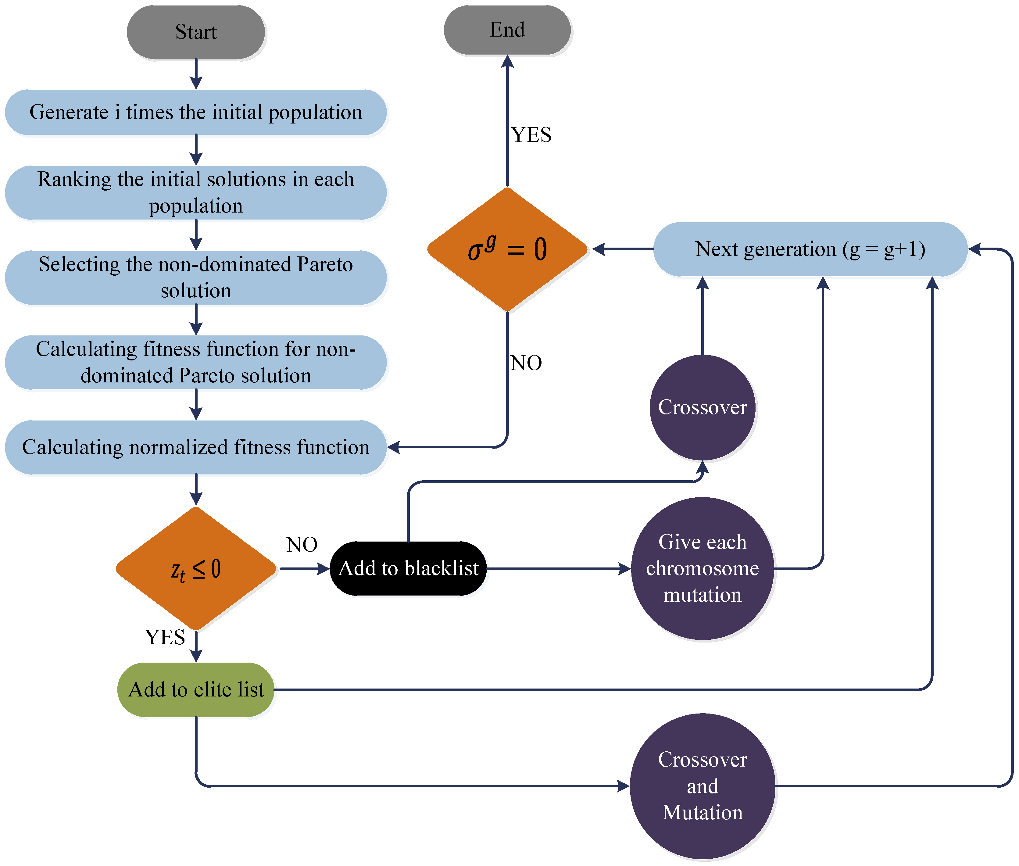
- Step 1. Generating i times the initial population unsystematically. The population size of each generation equals N.
- Step 2. Choose the non-dominated Pareto solutions for each initial population by following step 2.1 to step 2.4 (each Pareto solution consists of k individual non-dominated solutions). See Figure 2.
- Step 2.1. Sorting the solution based on one of the objective functions (F1 and F2).
- Step 2.2. Ranking the sorting solution.
- Step 2.3. The first ranking is the first individual solution in the non-dominated Pareto solutions.
- Step 2.4. The available solution is selected as an individual solution in a non-dominated Pareto when at least one of the values of the objective functions is better than the previously ranked objective function. The genetic algorithm begins by generating N non-dominated solutions. The starting population is called generation 1.
- Step 3. Determining the ideal point () in each generation. and are the best solutions obtained via the algorithm for each generation (extreme point).
- Step 4. Calculating the summation distance (fitness) between the ideal point and k individual solutions in the non-dominated front i () (red lines in Figure 3).Figure 3. Distance between the ideal point and individual solutions in the non-dominated front (red lines).Figure 3. Distance between the ideal point and individual solutions in the non-dominated front (red lines).
- Step 5. To select the parents for generating the next generation g in step 1, normalized fitness is calculated based on Equations (16) and (17), in which it signifies the mean fitness of the Pareto solution in generation , is the normalized fitness of the Pareto solution i, and σg represents the standard deviation of fitness in generation . Since the problem’s objective function is a minimization problem, the solution with the best fitness is selected as the elite solution and added to a list titled the blacklist. To prevent the algorithm from getting stuck in a local optimum, it is necessary to give lower-ranking solutions a chance to be selected. Therefore, crossover and mutation operators are applied. The rates of these operators are adjusted to account for the presence of blacklisted chromosomes. For blacklisted chromosomes, the crossover operator is applied, and the resulting offspring are added to the elite list. Similarly, the mutation operator is used on blacklisted chromosomes, and the newly generated Pareto solutions are also added to the elite list. This approach ensures diversity and helps in avoiding premature convergence to local optima.
- Step 6. In this step, we produced an offspring of the parents (elite list) to enter the next generation. When the jobs are less than 50, a one-point crossover is employed in this problem. In addition, given the number of jobs, the two-point mutation was utilized. For example, with nine jobs, two randomly selected chromosomes containing possible genes are as follows:
| Parent 1 | 2 | 1 | 5 | 3 | 6 | 4 | 7 | 9 | 8 |
| Parent 2 | 4 | 3 | 2 | 5 | 4 | 1 | 3 | 2 | 5 |
| Offspring 1 | 4 | 3 | 2 | 5 | 6 | 1 | 7 | 9 | 8 |
| Offspring 2 | 2 | 1 | 5 | 3 | 6 | 4 | 7 | 9 | 8 |
| Offspring 1 | 2 | 1 | 5 | 3 | 6 | 8 | 7 | 9 | 4 |
- Step 7. Repeat steps 2 to 4 until the (see Figure 4).
4. Illustrative Examples
5. Experimental Evaluations
- What were the main algorithms compared against DIPGA in the experimental evaluations?The main algorithms compared against DIPGA were the weight-based genetic algorithm (WBGA), non-dominated sorted genetic algorithm (NSGA), multiobjective genetic algorithm (MOGA), Pareto-archived evolution strategy (PAES), non-dominated sorting genetic algorithm (NSGA-II), grey wolf optimizer (GWO), particle swarm optimization (PSO), and ant colony optimization (ACO).
- How was the performance of the algorithms measured in this study?The performance of the algorithms was measured using the mean deviation from the ideal point (MDI), which calculates the distance of the achieved solutions from the optimum solutions for each instance.
- What was the significance of the statistical analysis performed in this study?The statistical analysis using ANOVA was significant as it provided a rigorous method for comparing the performance of the algorithms, ensuring the reliability and validity of the results obtained from the comparisons.
- What was the main finding regarding the performance of DIPGA compared to the other algorithms?The main finding was that DIPGA consistently outperforms the other algorithms statistically, demonstrating a better ability to explore and exploit the solution space, resulting in solutions closer to the ideal Pareto front.
6. Conclusions
Author Contributions
Funding
Data Availability Statement
Conflicts of Interest
References
- Andrés, C.; Albarracín, J.M.; Tormo, G.; Vicens, E.; García-Sabater, J.P. Group technology in a hybrid flowshop environment: A case study. Eur. J. Oper. Res. 2005, 167, 272–281. [Google Scholar] [CrossRef]
- Salmasi, N.; Logendran, R.; Skandari, M.R. Total flow time minimization in a flowshop sequence-dependent group scheduling problem. Comput. Oper. Res. 2010, 37, 199–212. [Google Scholar] [CrossRef]
- Pinedo, M.L. Scheduling; Springer International Publishing: Cham, Switzerland, 2016. [Google Scholar] [CrossRef]
- Sekkal, D.N.; Belkaid, F. A multi-objective optimization algorithm for flow shop group scheduling problem with sequence dependent setup time and worker learning. Expert Syst. Appl. 2023, 233, 120878. [Google Scholar] [CrossRef]
- Kamburowski, J. The nature of simplicity of Johnson’s algorithm. Omega 1997, 25, 581–584. [Google Scholar] [CrossRef]
- Johnson, S.M. Optimal two- and three-stage production schedules with setup times included. Nav. Res. Logist. Q. 1954, 1, 61–68. [Google Scholar] [CrossRef]
- Osman, I.; Potts, C. Simulated annealing for permutation flow-shop scheduling. Omega 1989, 17, 551–557. [Google Scholar] [CrossRef]
- Ogbu, F.A.; Smith, D.K. The application of the simulated annealing algorithm to the solution of the n/m/Cmax flowshop problem. Comput. Oper. Res. 1990, 17, 243–253. [Google Scholar] [CrossRef]
- Espinouse, M.L.; Formanowicz, P.; Penz, B. Minimizing the makespan in the two-machine no-wait flow-shop with limited machine availability. Comput. Ind. Eng. 1999, 37, 497–500. [Google Scholar] [CrossRef]
- Bertolissi, E. Heuristic algorithm for scheduling in the no-wait flow-shop. J. Mater. Process. Technol. 2000, 107, 459–465. [Google Scholar] [CrossRef]
- Fink, A.; Voß, S. Solving the continuous flow-shop scheduling problem by metaheuristics. Eur. J. Oper. Res. 2003, 151, 400–414. [Google Scholar] [CrossRef]
- Thornton, H.W.; Hunsucker, J.L. A new heuristic for minimal makespan in flow shops with multiple processors and no intermediate storage. Eur. J. Oper. Res. 2004, 152, 96–114. [Google Scholar] [CrossRef]
- Bouquard, J.L.; Billaut, J.C.; Kubzin, M.A.; Strusevich, V.A. Two-machine flow shop scheduling problems with no-wait jobs. Oper. Res. Lett. 2005, 33, 255–262. [Google Scholar] [CrossRef]
- Spieksma, F.C.R.; Woeginger, G.J. The no-wait flow-shop paradox. Oper. Res. Lett. 2005, 33, 603–608. [Google Scholar] [CrossRef]
- Hu, Z.; Liu, W.; Ling, S.; Fan, K. Research on multi-objective optimal scheduling considering the balance of labor workload distribution. PLoS ONE 2021, 16, e0255737. [Google Scholar] [CrossRef] [PubMed]
- Wang, J.-B. Flow shop scheduling problems with decreasing linear deterioration under dominant machines. Comput. Oper. Res. 2007, 34, 2043–2058. [Google Scholar] [CrossRef]
- Oulamara, A. Makespan minimization in a no-wait flow shop problem with two batching machines. Comput. Oper. Res. 2007, 34, 1033–1050. [Google Scholar] [CrossRef]
- Qian, B.; Wang, L.; Huang, D.X.; Wang, X. Multi-objective no-wait flow-shop scheduling with a memetic algorithm based on differential evolution. Soft. Comput. 2009, 13, 847–869. [Google Scholar] [CrossRef]
- Khalili, M.; Tavakkoli-Moghaddam, R. A multi-objective electromagnetism algorithm for a bi-objective flowshop scheduling problem. J. Manuf. Syst. 2012, 31, 232–239. [Google Scholar] [CrossRef]
- Ponnambalam, S.G.; Jagannathan, H.; Kataria, M.; Gadicherla, A. A TSP-GA multi-objective algorithm for flow-shop scheduling. Int. J. Adv. Manuf. Technol. 2004, 23, 909–915. [Google Scholar] [CrossRef]
- Tavakkoli-Moghaddam, R.; Rahimi-Vahed, A.-R.; Mirzaei, A.H. Solving a Bi-Criteria Permutation Flow Shop Problem Using Immune Algorithm. In Proceedings of the 2007 IEEE Symposium on Computational Intelligence in Scheduling, Honolulu, HI, USA, 1–5 April 2007; pp. 49–56. [Google Scholar]
- Abdollahpour, S.; Rezaeian, J. Minimizing makespan for flow shop scheduling problem with intermediate buffers by using hybrid approach of artificial immune system. Appl. Soft. Comput. 2015, 28, 44–56. [Google Scholar] [CrossRef]
- Wang, Y.; Xie, N. Flexible flow shop scheduling with interval grey processing time. Grey Syst. Theory Appl. 2021, 11, 779–795. [Google Scholar] [CrossRef]
- Gen, M.; Cheng, R. Genetic Algorithms and Engineering Optimization; John Wiley & Sons: Hoboken, NJ, USA, 1999. [Google Scholar]
- Dimopoulos, C.; Zalzala, A.M.S. Recent developments in evolutionary computation for manufacturing optimization: Problems, solutions, and comparisons. IEEE Trans. Evol. Comput. 2000, 4, 93–113. [Google Scholar] [CrossRef]
- Ahn, G.; Hur, S. Multiobjective Real-Time Scheduling of Tasks in Cloud Manufacturing with Genetic Algorithm. Math Probl. Eng. 2021, 2021, 1–10. [Google Scholar] [CrossRef]
- Lv, L.; Shen, W. An improved NSGA-II with local search for multi-objective integrated production and inventory scheduling problem. J. Manuf. Syst. 2023, 68, 99–116. [Google Scholar] [CrossRef]
- Tian, G.; Zhang, L.; Fathollahi-Fard, A.M.; Kang, Q.; Li, Z.; Wong, K.Y. Addressing a Collaborative Maintenance Planning Using Multiple Operators by a Multi-Objective Metaheuristic Algorithm. IEEE Trans. Autom. Sci. Eng. 2023, 9, e22242. [Google Scholar] [CrossRef]
- Zhang, W.; Wang, Y.; Yang, Y.; Gen, M. Hybrid multiobjective evolutionary algorithm based on differential evolution for flow shop scheduling problems. Comput. Ind. Eng. 2019, 130, 661–670. [Google Scholar] [CrossRef]
- Marichelvam, M.K.; Tosun, Ö.; Geetha, M. Hybrid monkey search algorithm for flow shop scheduling problem under makespan and total flow time. Appl. Soft. Comput. 2017, 55, 82–92. [Google Scholar] [CrossRef]
- Zhang, P.; Qian, Y.; Qian, Q. Multi-objective optimization for materials design with improved NSGA-II. Mater. Today Commun. 2021, 28, 102709. [Google Scholar] [CrossRef]
- Tamiz, M.; Jones, D.; Romero, C. Goal programming for decision making: An overview of the current state-of-the-art. Eur. J. Oper. Res. 1998, 111, 569–581. [Google Scholar] [CrossRef]
- Xin, B.; Chen, L.; Chen, J.; Ishibuchi, H.; Hirota, K.; Liu, B. Interactive Multiobjective Optimization: A Review of the State-of-the-Art. IEEE Access 2018, 6, 41256–41279. [Google Scholar] [CrossRef]
- Sadjadi, S.J.; Heidari, M.; Alinezhad Esboei, A. Augmented ε-constraint method in multiobjective staff scheduling problem: A case study. Int. J. Adv. Manuf. Technol. 2014, 70, 1505–1514. [Google Scholar] [CrossRef]
- Deb, K. Multi-objective Optimisation Using Evolutionary Algorithms: An Introduction. In Multi-Objective Evolutionary Optimisation for Product Design and Manufacturing; Springer: London, UK, 2011; pp. 3–34. [Google Scholar]
- Jones, D.F.; Mirrazavi, S.K.; Tamiz, M. Multi-objective meta-heuristics: An overview of the current state-of-the-art. Eur. J. Oper. Res. 2002, 137, 1–9. [Google Scholar] [CrossRef]
- Schaffer, J.D. Multiple objective optimization with vector evaluated genetic algorithms. In Proceedings of the First International Conference on Genetic Algorithms and Their Applications; Psychology Press: London, UK, 2014; pp. 93–100. [Google Scholar]
- Horn, J.; Nafpliotis, N.; Goldberg, D.E. A niched Pareto genetic algorithm for multiobjective optimization. In Proceedings of the First IEEE Conference on Evolutionary Computation. IEEE World Congress on Computational Intelligence, Orlando, FL, USA, 27–29 June 1994; pp. 82–87. [Google Scholar]
- Fonseca, C.M.; Fleming, P.J. Multiobjective optimization and multiple constraint handling with evolutionary algorithms. I. A unified formulation. IEEE Trans. Syst. Man Cybern. Part A Syst. Hum. 1998, 28, 26–37. [Google Scholar] [CrossRef]
- Kim, M.; Hiroyasu, T.; Miki, M.; Watanabe, S. SPEA2+: Improving the performance of the strength Pareto evolutionary algorithm 2. In Parallel Problem Solving from Nature-PPSN VIII: 8th International Conference, Birmingham, UK, 18–22 September 2004; Proceedings 8; Springer: Berlin/Heidelberg, Germany, 2004; pp. 742–751. [Google Scholar]
- Murata, T.; Ishibuchi, H. MOGA: Multi-objective genetic algorithms. In Proceedings of the IEEE International Conference on Evolutionary Computation, Perth, WA, Australia, 29 November 1995–1 December 1995; pp. 289–294. [Google Scholar]
- Hajela, P.; Lin, C.-Y. Genetic search strategies in multicriterion optimal design. Struct. Optim. 1992, 4, 99–107. [Google Scholar] [CrossRef]
- Zitzler, E.; Thiele, L. Multiobjective evolutionary algorithms: A comparative case study and the strength Pareto approach. IEEE Trans. Evol. Comput. 1999, 3, 257–271. [Google Scholar] [CrossRef]
- Knowles, J.D.; Corne, D.W. Approximating the Nondominated Front Using the Pareto Archived Evolution Strategy. Evol. Comput. 2000, 8, 149–172. [Google Scholar] [CrossRef]
- Corne, D.W.; Jerram, N.R.; Knowles, J.D.; Oates, M.J. PESA-II: Region-based selection in evolutionary multiobjective optimization. In Proceedings of the 3rd Annual Conference on Genetic and Evolutionary Computation, San Francisco, CA, USA, 7 July 2001; pp. 283–290. [Google Scholar]
- Sarker, R.; Liang, K.-H.; Newton, C. A new multiobjective evolutionary algorithm. Eur. J. Oper. Res. 2002, 140, 12–23. [Google Scholar] [CrossRef]
- Deb, K.; Pratap, A.; Agarwal, S.; Meyarivan, T.A.M.T. A fast and elitist multiobjective genetic algorithm: NSGA-II. IEEE Trans. Evol. Comput. 2002, 6, 182–197. [Google Scholar] [CrossRef]
- Yen, G.G.; Haiming, L.u. Dynamic multiobjective evolutionary algorithm: Adaptive cell-based rank and density estimation. IEEE Trans. Evol. Comput. 2003, 7, 253–274. [Google Scholar] [CrossRef]
- Coello Coello Coello, C.A.; Toscano Pulido, G. A Micro-Genetic Algorithm for Multiobjective Optimization; Springer: Berlin/Heidelberg, Germany, 2001; pp. 126–140. [Google Scholar]
- Haiming Lu Yen, G.G. Rank-density-based multiobjective genetic algorithm and benchmark test function study. IEEE Trans. Evol. Comput. 2003, 7, 325–343. [Google Scholar] [CrossRef]
- Coello Coello, C.A. A Comprehensive Survey of Evolutionary-Based Multiobjective Optimization Techniques. Knowl. Inf. Syst. 1999, 1, 269–308. [Google Scholar] [CrossRef]
- Xiujuan, L.; Zhongke, S. Overview of multi-objective optimization methods. J. Syst. Eng. Electron. 2004, 15, 142–146. [Google Scholar]
- Jensen, M.T. Reducing the Run-Time Complexity of Multiobjective EAs: The NSGA-II and Other Algorithms. IEEE Trans. Evol. Comput. 2003, 7, 503–515. [Google Scholar] [CrossRef]
- Li, M.; Liu, L.; Lin, D. A fast steady-state ε-dominance multi-objective evolutionary algorithm. Comput. Optim. Appl. 2011, 48, 109–138. [Google Scholar] [CrossRef]
- Kao, G.K.; Jacobson, S.H. Finding preferred subsets of Pareto optimal solutions. Comput. Optim. Appl. 2008, 40, 73–95. [Google Scholar] [CrossRef]
- De Jong, K.A.; Spears, W.M. An Analysis of the Interacting Roles of Population Size and Crossover in Genetic Algorithms; Springer: Berlin/Heidelberg, Germany, 1991; pp. 38–47. [Google Scholar]
- Rezaei, H.; Bozorg-Haddad, O.; Chu, X. Grey Wolf Optimization (GWO) Algorithm. In Advanced Optimization by Nature-Inspired Algorithms; Springer: Berlin/Heidelberg, Germany, 2018; pp. 81–91. [Google Scholar]
- Srinivas, N.; Deb, K. Muiltiobjective Optimization Using Nondominated Sorting in Genetic Algorithms. Evol. Comput. 1994, 2, 221–248. [Google Scholar] [CrossRef]
- Wang, D.; Tan, D.; Liu, L. Particle swarm optimization algorithm: An overview. Soft Comput. 2018, 22, 387–408. [Google Scholar] [CrossRef]
- Dorigo, M.; Di Caro, G. Ant colony optimization: A new meta-heuristic. In Proceedings of the 1999 Congress on Evolutionary Computation-CEC99 (Cat. No. 99TH8406), Washington, DC, USA, 6–9 July 1999; pp. 1470–1477. [Google Scholar]
- Available online: http://people.brunel.ac.uk/~mastjjb/jeb/info.html (accessed on 15 February 2024).






| Job | ||
|---|---|---|
| 1 | 5 | 2 |
| 2 | 2 | 6 |
| 3 | 1 | 2 |
| 4 | 7 | 5 |
| 5 | 6 | 6 |
| 6 | 3 | 7 |
| 7 | 7 | 2 |
| 8 | 5 | 1 |
| 9 | 1 | 16 |
| 10 | 20 | 3 |
| 9 | 3 | 10 | 6 | 4 | 5 | 1 | 2 | 7 | 8 |
| 3 | 7 | 2 | 5 | 4 | 8 | 6 | 9 | 10 | 1 |
| 9 | 10 | 4 | 2 | 5 | 8 | 1 | 6 | 7 | 3 |
| Instance | DIPGA | NSGA | MOGA | NSGA-II | WBGA | PAES | GWO | PSO | ACO |
|---|---|---|---|---|---|---|---|---|---|
| 20 × 5 | 0.035 | 0.055 | 0.072 | 0.042 | 0.087 | 0.045 | 0.037 | 0.051 | 0.04 |
| 20 × 5 | 0.023 | 0.044 | 0.041 | 0.039 | 0.078 | 0.048 | 0.033 | 0.048 | 0.035 |
| 20 × 5 | 0.039 | 0.04 | 0.082 | 0.053 | 0.093 | 0.056 | 0.038 | 0.052 | 0.041 |
| 20 × 10 | 0.035 | 0.065 | 0.055 | 0.049 | 0.091 | 0.051 | 0.034 | 0.05 | 0.037 |
| 20 × 10 | 0.038 | 0.058 | 0.077 | 0.058 | 0.077 | 0.056 | 0.036 | 0.049 | 0.038 |
| 20 × 10 | 0.021 | 0.041 | 0.056 | 0.037 | 0.084 | 0.034 | 0.032 | 0.048 | 0.036 |
| 20 × 15 | 0.023 | 0.048 | 0.08 | 0.053 | 0.081 | 0.041 | 0.033 | 0.051 | 0.037 |
| 20 × 15 | 0.03 | 0.035 | 0.094 | 0.032 | 0.067 | 0.032 | 0.036 | 0.047 | 0.039 |
| 20 × 15 | 0.035 | 0.033 | 0.047 | 0.038 | 0.067 | 0.039 | 0.035 | 0.045 | 0.038 |
| 30 × 10 | 0.027 | 0.053 | 0.074 | 0.041 | 0.084 | 0.058 | 0.034 | 0.051 | 0.037 |
| 30 × 10 | 0.021 | 0.044 | 0.082 | 0.039 | 0.099 | 0.061 | 0.035 | 0.048 | 0.039 |
| 30 × 10 | 0.028 | 0.042 | 0.093 | 0.04 | 0.094 | 0.047 | 0.033 | 0.049 | 0.038 |
| 30 × 15 | 0.031 | 0.044 | 0.072 | 0.043 | 0.083 | 0.053 | 0.037 | 0.05 | 0.039 |
| 30 × 15 | 0.027 | 0.043 | 0.065 | 0.045 | 0.081 | 0.057 | 0.034 | 0.048 | 0.038 |
| 30 × 15 | 0.025 | 0.041 | 0.057 | 0.045 | 0.047 | 0.057 | 0.032 | 0.046 | 0.036 |
| 50 × 10 | 0.033 | 0.055 | 0.059 | 0.038 | 0.067 | 0.049 | 0.034 | 0.048 | 0.038 |
| 50 × 10 | 0.033 | 0.051 | 0.084 | 0.036 | 0.078 | 0.049 | 0.035 | 0.049 | 0.039 |
| 50 × 10 | 0.029 | 0.032 | 0.078 | 0.036 | 0.087 | 0.069 | 0.034 | 0.047 | 0.037 |
| 75 × 20 | 0.041 | 0.063 | 0.091 | 0.052 | 0.088 | 0.065 | 0.036 | 0.05 | 0.038 |
| 75 × 20 | 0.035 | 0.065 | 0.051 | 0.054 | 0.094 | 0.049 | 0.037 | 0.049 | 0.039 |
| 75 × 20 | 0.034 | 0.052 | 0.087 | 0.036 | 0.092 | 0.064 | 0.035 | 0.048 | 0.038 |
| Average | 0.03 | 0.047 | 0.071 | 0.043 | 0.081 | 0.051 | 0.039 | 0.047 | 0.041 |
Disclaimer/Publisher’s Note: The statements, opinions and data contained in all publications are solely those of the individual author(s) and contributor(s) and not of MDPI and/or the editor(s). MDPI and/or the editor(s) disclaim responsibility for any injury to people or property resulting from any ideas, methods, instructions or products referred to in the content. |
© 2024 by the authors. Licensee MDPI, Basel, Switzerland. This article is an open access article distributed under the terms and conditions of the Creative Commons Attribution (CC BY) license (https://creativecommons.org/licenses/by/4.0/).
Share and Cite
Shahsavari-Pour, N.; Heydari, A.; Fekih, A.; Asadi, H. A Novel Pareto-Optimal Algorithm for Flow Shop Scheduling Problem. Mathematics 2024, 12, 2951. https://doi.org/10.3390/math12182951
Shahsavari-Pour N, Heydari A, Fekih A, Asadi H. A Novel Pareto-Optimal Algorithm for Flow Shop Scheduling Problem. Mathematics. 2024; 12(18):2951. https://doi.org/10.3390/math12182951
Chicago/Turabian StyleShahsavari-Pour, Nasser, Azim Heydari, Afef Fekih, and Hamed Asadi. 2024. "A Novel Pareto-Optimal Algorithm for Flow Shop Scheduling Problem" Mathematics 12, no. 18: 2951. https://doi.org/10.3390/math12182951
APA StyleShahsavari-Pour, N., Heydari, A., Fekih, A., & Asadi, H. (2024). A Novel Pareto-Optimal Algorithm for Flow Shop Scheduling Problem. Mathematics, 12(18), 2951. https://doi.org/10.3390/math12182951

