Next Article in Journal
Coarse-Gridded Simulation of the Nonlinear Schrödinger Equation with Machine Learning
Previous Article in Journal
GaitAE: A Cognitive Model-Based Autoencoding Technique for Gait Recognition
 
 
Font Type:
Arial Georgia Verdana
Font Size:
Aa Aa Aa
Line Spacing:
Column Width:
Background:
Article

Prediction of Wind Turbine Gearbox Oil Temperature Based on Stochastic Differential Equation Modeling

1
School of Automation and Electrical Engineering, Lanzhou Jiaotong University, Lanzhou 730070, China
2
Rail Transit Electrical Automation Engineering Laboratory of Gansu Province, Lanzhou Jiaotong University, Lanzhou 730070, China
*
Author to whom correspondence should be addressed.
Mathematics 2024, 12(17), 2783; https://doi.org/10.3390/math12172783
Submission received: 16 July 2024 / Revised: 3 September 2024 / Accepted: 3 September 2024 / Published: 9 September 2024

Abstract

Aiming at the problem of high failure rate and inconvenient maintenance of wind turbine gearboxes, this paper establishes a stochastic differential equation model that can be used to fit the change of gearbox oil temperature and adopts an iterative computational method and Markov-based modified optimization to fit the prediction sequence in order to realize the accurate prediction of gearbox oil temperature. The model divides the oil temperature change of the gearbox into two parts, internal aging and external random perturbation, adopts the approximation theorem to establish the internal aging model, and uses Brownian motion to simulate the external random perturbation. The model parameters were calculated by the Newton–Raphson iterative method based on the gearbox oil temperature monitoring data. Iterative calculations and Markov-based corrections were performed on the model prediction data. The gearbox oil temperature variations were simulated in MATLAB, and the fitting and testing errors were calculated before and after the iterations. By comparing the fitting and testing errors with the ordinary differential equations and the stochastic differential equations before iteration, the iterated model can better reflect the gear oil temperature trend and predict the oil temperature at a specific time. The accuracy of the iterated model in terms of fitting and prediction is important for the development of preventive maintenance.

1. Introduction

As global climate change and environmental problems become more serious, more attention is being paid to renewable energy sources that do not emit large amounts of greenhouse gases and pollutants. Wind energy is one of the most important and cleanest renewable energy sources, which has attracted much attention globally. Its advantages are characterized by high efficiency and non-pollution, wide distribution, abundant reserves, etc. It has good competitiveness in society and good commercialization prospects [1]. The year-on-year increase in installed wind power capacity will lead to significant challenges in the operation and maintenance of wind turbines. Wind turbines can be categorized into horizontal-axis wind turbines and vertical-axis wind turbines. Wind turbine generators (WTGs) are generally operated in sparsely populated remote areas and inevitably suffer from wind and sunshine, high and low temperatures, sand, salt erosion, and some other unique local climatic influences, and they also withstand the impact of random perturbations arising from the uncertainty of wind energy. At the same time, in order to maximize the capture of wind energy, horizontal-axis wind turbines are becoming larger and larger, the diameter of the wind power blades is increasing, and most of the unit components are lifted up to a hundred meters in the air, so the unit’s operation and maintenance costs are much higher than those of traditional power generation equipment [2]. When downtime failure occurs, wind farms face huge losses and compensation, so it is necessary to carry out preventive maintenance on wind turbines.
Preventive maintenance refers to maintenance activities carried out prior to equipment failure and is categorized into planned maintenance and maintenance on a case-by-case basis. Preventive maintenance is done through the monitoring of equipment operation with monitoring indicators and finding fault signals before the failure of the equipment to take the necessary maintenance activities, not only to avoid the occurrence of downtime failure, but also to make the equipment work in a good condition for a long time. Planned maintenance is based on a fixed period of time for equipment maintenance activities and is done by arranging maintenance personnel and equipment in advance to save time and temporary scheduling costs. However, the formulation of the maintenance cycle does not take into account the actual state of the equipment for its subsequent operation, and often, the occurring maintenance is not enough [3,4,5]. Zhou Jian [6] proposed a failure rate model that takes into account the situation of “repair not new” and influences the formulation of preventive maintenance cycles through the influence factor, so that the maintenance plan is more in line with the failure pattern of the components and avoids the over-maintenance and under-maintenance that may be encountered in traditional preventive maintenance. He Xuehong [7] took into account the aging phenomenon of the equipment with the increase of the operation time and the amount of maintenance, so he introduced the service age regression factor and then formulated the indefinite cycle dimension strategy according to the change of the reliability of the equipment in different maintenance cycles. Zhang Guojun [8] proposed an improved service age regression factor, which greatly reduces the maintenance cost per unit of time during the maintenance cycle through the correction of the failure rate. Dependent maintenance evaluates the condition of the equipment by collecting parameters and data from the equipment and repairs the equipment based on the results of the condition evaluation [9,10,11,12]. Since visual maintenance can overcome many of the shortcomings of planned maintenance, visual maintenance is attracting more and more attention.
According to the different ways to detect the state, maintenance can be divided into continuous-monitoring-state maintenance and non-continuous-monitoring-state maintenance. In continuous-monitoring-state maintenance, the monitoring equipment and pre-investment costs are higher, as are the signal processing equipment requirements, so generally it is installed in nuclear power plants and other systems high security requirements. In non-continuous monitoring state maintenance, faults are prone to occurring between two consecutive state detections, so it is extremely important to predict the state between two consecutive state detections. Zhu Wen [13] used the MSET method to estimate the state of the gearbox bearing temperature of wind turbines, and the real-time trend of the residual difference between the estimated and actual values of the bearing temperature was used to judge whether the gearbox was operating normally or not. Zhang Wenjing [14] decomposed the denoising-processed vibration signal into wavelet packets, took its energy in each frequency band as a feature vector, and used a back-propagation (BP) neural network for modelling and prediction, so as to achieve an intelligent diagnosis of wind turbine faults. Rosmaini A [15] focused on issues such as identification and collection of required condition monitoring data, data analysis, modelling, and decision making, and provided an analytical comparison from the perspective of a practical application. Zhang Xiaohong [16] defined the internal recession of the system as a Markov process, and based on the Markov process, a minimization cost model was developed and solved for the optimal maintenance intervals. Ding Peng [17] proposed a parameter estimation method for the Weibull distribution based on a small sample of fault data and the case of no fault data to provide ideas for the development of initial preventive maintenance strategies. Luo Sensen [18] proposed an improved failure prediction and health management (PHM) model, which in turn led to the development of a state-introduced multi-component opportunistic maintenance model for wind turbines. Zhang Lupeng [19] proposed an opportunity maintenance strategy to repair components that exceed the state maintenance threshold and those that enter the state opportunity maintenance interval at the same time, which greatly reduces the total maintenance cost. In summary, accurate prediction of equipment condition plays a crucial role in finding the most maintenance cycles and developing optimal maintenance strategies. However, when constructing state-change models, most studies do not take into account the effects due to external random perturbations, which in turn do not allow for an accurate estimation of the equipment state.
To address the above problems, this paper took the oil temperature of wind turbine gearboxes as the research object, established a stochastic differential equation model for the change of oil temperature of gearboxes, and used iterative updating and Markov-based updating for the fitted and predicted sequences of the model, respectively. The updated model could more accurately predict the oil temperature of the gearbox, providing a more accurate basis for the development of contingent maintenance strategies.
The rest of the paper is organized as follows: Section 2 constructs a model of gearbox oil temperature variation. Section 3 solves the drift and diffusion coefficients. Section 4 updates the model-fitted sequence and the predicted sequence. Section 5 verifies the fitting and generalization ability of the model.

2. Stochastic Differential Equation (SDE) Modeling of Gearbox Oil Temperature Variations

Definition 1. 
x ( t )  represents the oil temperature of the wind turbine gearbox at moment t.
Definition 2. 
The variation of the gearbox oil temperature is only related to the oil temperature and operating time of the gearbox.
Definition 3. 
The oil temperature of the gearbox is spatially averaged.
The process of change of x ( t ) can be expressed as follows:
d x ( t ) = α ( x ( t ) , t ) d t
where α ( x ( t ) , t ) is the relative rate of change.
The variation of the oil temperature of the gearbox is related to the operating time on the one hand, and to random environmental influences on the other hand, the magnitude of which is related to the state in which the equipment is located. Random environmental influences include the weather, wind speed, and routine daily inspections, patrols, and maintenance. Therefore, the relative rate of change can be expressed by the sum of two items, where the first item is the inevitable increase of the gearbox oil temperature with the increase of the running time under the condition of not considering the effect of a random perturbation, i.e., the recession of the gearbox oil temperature itself, and the second item is the effect of a random perturbation on the change of the gearbox oil temperature. The random perturbation is simulated by the Brownian motion here because the perturbation is random. Thus, α ( x ( t ) , t ) can be expressed as:
α ( x ( t ) , t ) = β ( x ( t ) , t ) + γ ( x ( t ) , t ) W
where β ( x ( t ) , t ) is the recession of the gearbox oil temperature itself, γ ( x ( t ) , t ) W is the random perturbation received by the gearbox oil temperature, and W is a noise term. Then, Equation (1) is:
d x ( t ) = β ( x ( t ) , t ) d t + γ ( x ( t ) , t ) W d t
Let the expectation of the random perturbation suffered by the gearbox be 0, and the random perturbation be independent and smooth. Then, the external random perturbation can be described by Brownian motion B ( t ) . Equation (3) can be expressed as follows:
d x ( t ) = β ( x ( t ) , t ) d t + γ ( x ( t ) , t ) d B t
where β ( x ( t ) , t ) is the drift coefficient, γ ( x ( t ) , t ) is the diffusion coefficient, and B t is Brownian motion.
Suppose K is any constant, for all | x | and | y | , if satisfied:
| β ( x , t ) β ( y , t ) | + | γ ( x , t ) γ ( y , t ) | K | x y |
| β ( x , t ) | + | γ ( y , t ) | K ( 1 + | x | )
Then it is shown that Equation (4) has a continuous unique solution.
If both Equations (5) and (6) are satisfied, Equation (4) can be expressed as:
x ( t ) = x ( t 0 ) + t 0 t β ( x ( t ) , t ) d t + t 0 t γ ( x ( t ) , t ) d B t
where t 0 is the initial time.

3. Drift and Diffusion Coefficient Solutions

The drift coefficient is:
β ( x ( t ) , t ) = lim h 0 E [ ( x ( t + h ) x ( t ) ) | x ( t ) ] h
From Equation (8), β ( x ( t ) , t ) is the first-order average rate of change at time t.
Assuming that β ( x ( t ) , t ) is a continuous function on [ 0 , t ] , the drift coefficient β ( x ( t ) , t ) can be approximated by Weierstrass’ first approximation theorem:
β ( x ( t ) , t ) = k = 0 n ( n k ) t n k x ( t ) k = ( t + x ( t ) ) n = t n ( 1 + x ( t ) t ) n
Further calculations are available:
β ( x ( t ) , t ) = t n k = 0 n ( n k ) ( x ( t ) t ) k = t n k = 0 n n ( n 1 ) ( n k + 1 ) k ! ( x ( t ) t ) k
When n = t and t , there is:
β ( x ( t ) , t ) = t n k = 0 n x ( t ) k k ! = t n [ a 0 + a 1 x ( t ) + a 2 x 2 ( t ) + + a n 1 x n 1 ( t ) + a n x n ( t ) ] = t n [ a 1 x ( t ) + a 2 x 2 ( t ) + + a n 1 x n 1 ( t ) + a n x n ( t ) ] ( a 0 = 0 ) = t n [ a 1 + a 2 x ( t ) + + a n 1 x n 2 ( t ) + a n x n 1 ( t ) ] x ( t )
It is obtained from the Taylor expansion:
β ( x ( t ) , t ) = t n [ a 1 1 + 1 1 + a × x ( t ) ] x ( t ) = t n × 1 1 + a × x ( t ) × x ( t ) ( a 1 = 1 ) = λ 0 ( t ) × g ( x ( t ) ) × x ( t ) = λ ( x ( t ) , t ) × x ( t )
where λ 0 ( t ) is the baseline failure rate function and λ ( x ( t ) , t ) is the monitoring value change rate.
Taking expectations for both the left and right sides of Equation (4) yields:
d E x ( t ) = β ( E x ( t ) , t ) d t = λ ( E x ( t ) , t ) × E x ( t )
The desired value of the gearbox temperature is:
x ( t ) = exp ( 0 t λ ( x ( t ) , t ) d t ) = exp ( 0 t β η ( t η ) β 1 × 1 1 + a × x ( t ) d t )
Since the derivative of x ( t ) is the product of x ( t ) and λ ( t ) , the constructed likelihood function is:
L ( β , η , a ) = i = 1 r λ ( x ( t i ) , t i ) j = 1 N x ( t j ) = i = 1 r β η ( t i η ) β 1 1 1 + a × x ( t i ) j = 1 N exp ( ( t j η ) β 1 1 1 + a × x ( t j ) )
where N is the total number of data and r is the fault data.
Setting:
H = [ ln L β ln L η ln L a ] T
H = [ 2 ln L β 2 2 ln L β η 2 ln L β a 2 ln L η β 2 ln L η 2 2 ln L η a 2 ln L a β 2 ln L a η 2 ln L a 2 ]
The iterative formula is constructed as:
[ β η a ] k + 1 T = [ β η a ] k T H ( k ) H ( k )
The diffusion coefficient is:
γ 2 ( x ( t ) , t ) = lim h 0 E [ ( x ( t + h ) x ( t ) ) 2 | x ( t ) ] t
From Equation (9), γ ( x ( t ) , t ) is the average second-order moment growth rate at time t.
It is assumed that the disturbance suffered by the gearbox is only related to the current temperature of the gearbox and not the running time. Therefore, the diffusion coefficient can be expressed as:
γ ( x ( t ) , t ) = k x ( t )
In the ( 0 , T ) cycle, take the step Δ t , the step condition is satisfied:
0 n Δ t T ( n = 1 , 2 , , N )
The change in the temperature of the gearbox during the time period Δ t is denoted as Δ x ( t ) , then there is:
x ( t i ) x ( t i 1 ) λ ( E x ( t i 1 ) , t i 1 ) E x ( t i 1 ) Δ t = γ ( x ( t i 1 ) , t ) Δ B t i
Therefore, the parameter k can be expressed as:
k i = x ( t i ) x ( t i 1 ) λ ( E x ( t i 1 ) , t i 1 ) E x ( t i 1 ) Δ t γ ( x ( t i 1 ) , t )
k = 1 n i = 1 n k i

4. Gearbox Oil Temperature Iteration Update

Definition: σ ( t ) is the ratio of the actual value to the predicted value, then σ ( t ) can be expressed as:
σ ( t ) = x ( t ) / x ( t )
where x ( t ) is the actual oil temperature of the gearbox at moment t and x ( t ) is the predicted oil temperature of the stochastic differential equation model at moment t.
Based on the ratio of actual to predicted values, the state space is divided into n, respectively:
1 = [ A 1 , A 2 ) , 2 = [ B 1 , B 2 ) , 3 = [ C 1 , C 2 ) , , n 1 = [ M 1 , M 2 ) , n = [ N 1 , N 2 ]
where, if
min ( σ ( t ) ) A 2 max ( σ ( t ) ) N 1
then
A 1 = min ( σ ( t ) ) N 2 = max ( σ ( t ) )
Otherwise:
A 1 = A 2 N 1 = N 2
If σ ( t i ) [ L 1 , L 2 ) , then it means that at moment t i , the predicted value lies in state space l .
The state transfer matrix is calculated based on the determined state space and the state changes of the predicted sequence:
P ( n ) = [ P 11 ( n ) P 12 ( n ) P 1 N ( n ) P 21 ( n ) P 22 ( n ) P 2 N ( n ) P n 1 ( n ) P n 2 ( n ) P n n ( n ) ]
where P ( n ) is the n-step state transfer matrix. Due to the specificity of the gearbox oil temperature, only one step state transfer matrix P needs to be calculated.
Correction of the fitted value data: the predicted sequence is corrected according to the state space to which the predicted sequence of stochastic differential equations belongs, and the corrected fitted sequence is:
If
σ ( t ) [ L 1 , L 2 )
then
x 1 ( t ) = ( L 1 + L 2 ) / 2 × x ( t )
Correction of prediction data: the probability that the predicted value is located in each state at the prediction time is known from the one-step state transfer matrix, and the corrected prediction sequence is:
If
σ ( t 1 ) [ L 1 , L 2 ) P L 1 = φ 1 , P L 2 = φ 2 , P L N = φ n
then
x 1 ( t ) = ( φ 1 × ( A 1 + A 2 ) + φ 2 × ( B 1 + B 2 ) + × φ n ( N 1 + N 2 ) ) / 2 × x ( t )
After the above calculations and a new machine temperature prediction sequence x 1 ( t ) , recalculate the ratio of the actual value to the predicted value σ ( t ) and the state space boundaries A 1 and N 2 , and determine whether the predicted value belongs to the state space. According to the re-determination of the state space and the prediction of the sequence of changes in the re-calculation of the state transfer matrix, the state transfer matrix is calculated as follows:
1 = 1 2 [ P 11 P 12 P 1 N P 21 P 22 P 2 N P N 1 P N 2 P N N ] + 1 2 [ Q 11 Q 12 Q 1 N Q 21 Q 22 Q 2 N Q N 1 Q N 2 Q N N ]
where P k l is the probability that the predicted value changes from state k to state l before correction, and Q k l is the probability that the predicted value changes from state k to state l after correction.
The fitted and test sequences were calculated as above.
A new machine temperature prediction sequence x 2 ( t ) can be obtained after the calculation, and the new machine temperature prediction sequence x 3 ( t ) can be obtained again by re-computing σ ( t ) , A 1 , N 2 , the state space, the new state transfer matrix, and so on for the iterative calculation.
The fitting ability and generalization ability of the stochastic differential equation model prediction sequence x ( t ) and the prediction sequence after iteration x 1 ( t ) , x 2 ( t ) , x n ( t ) are verified by calculating the fitting error η f and the testing error η t . The fitting error η f and the testing error η t are calculated as:
η f = i = 1 n | x l ( t ) x ( i ) x ( i ) | η t = i = n + 1 n + m | x l ( t ) x ( i ) x ( i ) |
where x l ( t ) is the predicted sequence after the lth iteration, n is the number of model fitting samples, and m is the number of model testing samples.

5. Example Analysis

In this paper, based on the wind turbine gearbox oil temperature monitoring data of a wind farm in Jiuquan area, the stochastic differential equation model and iterative computational method mentioned in previously were utilized to fit and predict the gearbox oil temperature. The gearbox oil temperature monitoring data are shown in Table 1.
The independent variable is the equipment running time, and the dependent variable is gearbox oil temperature. Model training and iterative calculations were performed using the first 13 monitoring data to predict the 14th monitoring data, and the fitting error η f and testing error η t were calculated and analyzed for model accuracy.
Based on the modelling of the gearbox oil temperature variation in Section 2 and the solution of the drift coefficient and diffusion coefficient in Section 3, the authors carried out the modelling and simulation in MATLAB R2023a software by combining the built-in functions and custom scripts and functions. The solution of the unknown parameters in the drift parameters needed to be carried out by estimating the parameters according to the Newton–Raphson iterative method described in Section 3 after choosing the initial values of β , η , and α by the authors themselves. The diffusion coefficient was solved for k = 0.0012 . Ultimately, the simulation results of Equation (7) in MATLAB are plotted in Figure 1.
Due to the addition of Brownian motion to the modelling of gearbox oil temperature changes in Section 2 and Brownian motion producing a different sequence of random numbers each time it is run, there were differences in the results produced by each MATLAB simulation run, but this just improved the realism and reliability of the simulation results.
The relative error versus time curve is shown in Figure 2.
As can be seen from the simulation results (Figure 1 and Figure 2):
  • With an increase in running time, gearbox oil temperature change showed a trend of slow growth followed by accelerated growth. It can be assumed that there was no significant change in the gearbox oil temperature in the first 733 h. This finding indicates that the collection interval and maintenance interval of the gearbox oil temperature should not be too small in the first 733 h. Setting a collection interval that is too small will lead to an increase in the operating cost of the equipment on the one hand and to the generation of a large amount of redundant data on the other hand, which will increase the difficulty of storing and processing. The maintenance interval being too small could easily lead to excessive maintenance, which would not only increase the operating cost of the equipment, but also reduce its operating reliability.
  • The difference between the predicted value of the stochastic differential equation model and the actual value of the oil temperature increased significantly after the running time reached 733 h, a phenomenon that indicates that the effect of stochastic perturbations on the gearbox oil temperature becomes more significant as oil temperature increases.
The fitting and testing errors of the stochastic differential equation model were:
η f = 35.36 % η t = 11.46 %
The ordinary differential equation was modeled as:
d x ( t ) = β ( x ( t ) , t ) d t
where the drift parameters were solved similarly to Section 3.
The simulation results of the prediction curve of the gearbox oil temperature ordinary differential equation model are shown in Figure 3.
The fitting and testing errors of the ordinary differential equation model were:
η f = 39.33 % η t = 22.05 %
As can be seen from Figure 3, the fitting curve based on the ordinary differential equation model produced an overall performance of a smooth curve. Although the general trend changed in line with the trend of the gearbox oil temperature, it could not reflect the impact of the random perturbation, while the stochastic differential equation model with added Brownian motion had the nature of independent increments, which could be used to make the predicted value approximated to any value of the time. It can also be concluded by comparing the fitting error and testing error that the stochastic differential equation model had better fitting and generalization ability than the ordinary differential equation model.
According to the MATLAB simulation results, the first 13 predictions of the stochastic differential equation model could be obtained, and the ratio was calculated according to Equation (25). The first 13 predictions and ratio of the stochastic differential equation model are shown in Table 2.
By comparing the national standards with other literature, this paper divides the state space into five states, which are:
Overpredicted status 1 :
1 = [ A 1 , 0.989 )
where A 1 is calculated as shown in Equations (27)–(29), with A 1 = 0.9194 before iterative calculations were performed.
Slightly larger state in the forecast 2 :
2 = [ 0.989 , 0.998 )
Predicted value accuracy status 3 :
3 = [ 0.998 , 1.002 )
Slightly smaller state in the forecast 4 :
4 = [ 1.002 , 1.011 )
Prediction understatement 5 :
5 = [ 1.011 , N 2 ]
where N 2 is calculated as shown in Equations (27)–(29), with N 2 = 1.1568 before iterative calculations were performed.
Based on the above division of the state space, the states to which the predicted values belong are shown in Table 3.
From Table 3, the one-step state transfer matrix P is:
P = ( 0 0 0 0 1 0 1 / 2 0 0 1 / 2 0 1 0 0 0 0 0 0 1 / 2 1 / 2 1 / 3 0 1 / 3 1 / 3 0 )
Markov-corrected predicted values are:
X = 105.22 × 1 / 3 × 1 / 2 × ( 0.9194 + 0.989 + 0.998 + 1.001 + 1.002 + 1.011 ) = 103.83
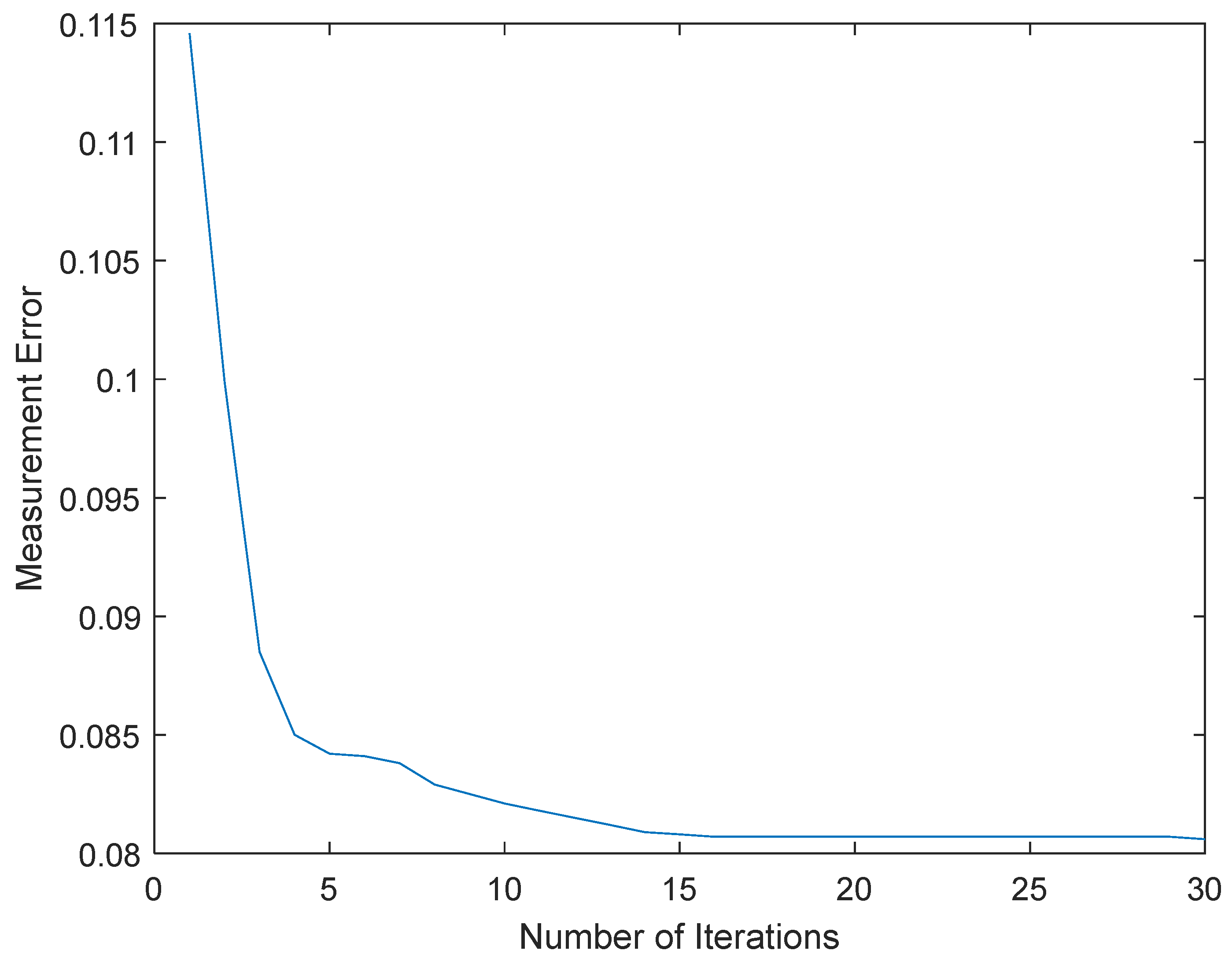
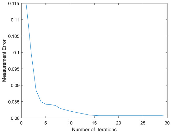
The fitted and test data were corrected, and the fitting and test errors were calculated according to the iterative calculation method described in Section 4. The variation of the fitting and test errors are plotted in Figure 4 and Figure 5.
As can be seen in Figure 4 and Figure 5, as the number of iterations increased, both the fitting error and the test error stabilized and were smaller than before the iterations. The fitting error eventually stabilized at around 2%, and the testing error eventually stabilized at around 8%, which optimized both the fitting and generalization effects after the iteration, compared to 35.36% and 11.46% before the iteration. It can also be seen that the fitting error tended to stabilize around eight iterations and had a tendency to disperse as the number of iterations increased, and the test error gradually became smaller as the number of iterations increased. However, after the fifteenth iteration, the degree of reduction in the test error with the increase in the number of iterations was no longer significant. The results of the above analysis show that having a higher number of iterations was not necessarily better, and the number of iterations may be too high, which may result in the dispersion of the data and waste of resources.

6. Conclusions

For the wind turbine gearbox oil temperature change problem, this paper establishes a stochastic differential equation model of gearbox oil temperature change and uses an iterative calculation method to optimize the established model. The optimized model could accurately fit the trend of gearbox oil temperature change and predict the gearbox oil temperature. Weierstrass’ first approximation theorem was used in the model to solve the drift coefficients, Brownian motion was used to simulate the external random perturbations, and iterative calculations and Markov chain-based corrections were performed on the predicted values generated by the model, which greatly improved the model’s fitting and generalization capabilities. Meanwhile, when comparing with those of the ordinary differential equation model, the fitting error and test error changed from the previous 39.33% and 22.05% to 35.36% and 11.46%, respectively, which verified the necessity of considering the external stochastic perturbation. In the example analysis, by comparing the fitting error and test error before and after the iteration, it was found that the fitting error and test error changed from the previous 35.36% and 11.46% to about 2.5% and 8%, respectively, which further verified the validity of the iterative update. Obviously, this method of accurately predicting the transmission oil temperature is very important for the development of preventive maintenance.

Author Contributions

Conceptualization, H.S. and Z.D.; methodology, H.S. and Z.D.; software, Z.D. and X.W.; validation, Z.D.; formal analysis, Z.D. and H.S.; investigation, Z.D. and H.S.; resources, X.W.; data curation, H.S. and X.W.; writing—original draft preparation, Z.D.; writing—review and editing, Z.D. and H.S.; visualization, Z.D. and X.W.; supervision, H.S.; project administration, H.S.; funding acquisition, H.S. All authors have read and agreed to the published version of the manuscript.

Funding

This research was funded by the National Natural Science Foundation of China, grant number 61867003.

Data Availability Statement

The data used to support the findings of the study are included within this paper.

Acknowledgments

The authors would like to express their sincere appreciation to the anonymous reviewers for providing valuable suggestions and comments that have significantly contributed to the improvement of the manuscript.

Conflicts of Interest

The authors declare no conflicts of interest.

References

  1. Liu, B.; He, Z.; Jin, H. Wind Power Status and Development Trends. J. Northeast Electr. Power Univ. 2016, 36, 7–9. [Google Scholar] [CrossRef]
  2. Ma, Z.; Teng, W.; Liu, Y.; Wang, D.; Kusiak, A. Application of the multi-scale enveloping spectrogram to detect weak faults in a wind turbing gearbox. IET Renew. Power Gener. 2017, 11, 578–584. [Google Scholar] [CrossRef]
  3. Nakagawa, T. Periodic and sequential preventive maintenance policies. J. Appl. Probab. 1986, 23, 536–542. [Google Scholar] [CrossRef]
  4. Jung, G.; Lee, C.; Park, D. Periodic preventive maintenance policies following the expiration of warranty. J. Asia-Pac. J. Oper. Res. 2000, 17, 17. [Google Scholar]
  5. Zhang, J. Optimized Maintenance Decision of Wind Turbine-Generator System Based on Proportional Intensity Mode. Master’s Thesis, North China Electric Power University, Beijing, China, 2011. [Google Scholar]
  6. Zhou, J. Optimized Overhaul of Wind Turbines Based on Opportunistic Maintenance Strategies. Master’s Thesis, North China Electric Power University, Beijing, China, 2011. [Google Scholar]
  7. He, X.; Wang, Z.; Zhai, X. Research on whole-life system maintenance model based on time-varying reliability. J. China Mech. Eng. 2013, 24, 5. [Google Scholar]
  8. Zhang, G.; Shi, Y. Optimization of fan bearing maintenance intervals considering minimum costs. J. Electron. Meas. Instrum. 2019, 33, 8. [Google Scholar]
  9. Hameed, Z.; Ahn, S.; Cho, Y. Practical aspects of a condition monitoring system for a wind turbine with emphasis on its design, system architecture, testing and installation. J. Renew. Energy 2010, 35, 879–894. [Google Scholar] [CrossRef]
  10. Tian, Z.; Jin, T.; Wu, B.; Ding, F. Condition based maintenance optimization for wind power generation systems under continuous monitoring. J. Renew. Energy 2011, 36, 1502–1509. [Google Scholar] [CrossRef]
  11. Dong, X.; Zhang, X.; Zheng, K.; Wang, S. Health Status Assessment of Wind Turbine based on Combination Weighting and Cloud Model. J. Acta Energiae Solaris Sin. 2018, 39, 8. [Google Scholar]
  12. Liu, Q.; Yang, J. Fault diagnosis of wind turbine gearbox based on dual-tree complex wavelet and information entropy. In Proceedings of the 2018 Prognostics and System Health Management Conference, Chongqing, China, 26–28 October 2018; pp. 1194–1199. [Google Scholar]
  13. Zhu, W. Analysis of Wind Turbine Operating Condition and Inspection. Master’s Thesis, North China Electric Power University, Beijing, China, 2012. [Google Scholar]
  14. Zhang, W.; Zhang, L.; Liu, M. Wavelet and BP Neural Network Based Fault Diagnosis for Wind Turbine Gear Sion. Tech. Autom. Appl. 2017, 36, 1–4+16. [Google Scholar]
  15. Rosmaini, A.; Shahrul, K. An overview of time-based and condition-based maintenance in industrial application. Comput. Ind. Eng. 2012, 63, 135–149. [Google Scholar]
  16. Zhang, X.; Zhang, X.; Zhang, J.; Luo, Y.; Feng, Z.; Shi, G.; Zhang, X. Maintenance Decision Modeling for Multi-unit System based on Deterioration Multi-state Space Partitioning Method. Comput. Integr. Manuf. Syst. 2022, 28, 769–779. [Google Scholar]
  17. Ding, P. Study on Reliability Analysis and Strategy Decision of Wind Power Equipment Based on Bayesian Random Sampling. Master’s Thesis, North China Electric Power University, Beijing, China, 2019. [Google Scholar]
  18. Luo, S. Research on Optimized Maintenance Strategy for Wind Turbines Based on Fault Data and Monitoring Data. Master’s Thesis, North China Electric Power University, Beijing, China, 2019. [Google Scholar]
  19. Zhang, L. Conditional Opportunity Maintenance Strategies for Wind Turbines. Master’s Thesis, North China Electric Power University, Beijing, China, 2015. [Google Scholar]
Figure 1. Comparison of gearbox oil temperature monitoring data with predicted values from stochastic differential equation models.
Figure 1. Comparison of gearbox oil temperature monitoring data with predicted values from stochastic differential equation models.
Mathematics 12 02783 g001
Figure 2. Relative error plot for stochastic differential equation model of gearbox oil temperature.
Figure 2. Relative error plot for stochastic differential equation model of gearbox oil temperature.
Mathematics 12 02783 g002
Figure 3. Comparison of gearbox oil temperature monitoring data with the predicted values of the ordinary differential equation model.
Figure 3. Comparison of gearbox oil temperature monitoring data with the predicted values of the ordinary differential equation model.
Mathematics 12 02783 g003
Figure 4. Plot of fitting error change.
Figure 4. Plot of fitting error change.
Mathematics 12 02783 g004
Figure 5. Plot of test error variation.
Figure 5. Plot of test error variation.
Mathematics 12 02783 g005
Table 1. Oil temperature monitoring data of a wind turbine gearbox of a wind power plant in the Jiuquan area.
Table 1. Oil temperature monitoring data of a wind turbine gearbox of a wind power plant in the Jiuquan area.
Time/hOil Temperature/°CTime/hOil Temperature/°C
6337.756141.7
15438.562142.6
26138.968443.2
35239.273343.5
38739.676548.7
43840.577473.2
48541.378994.4
Table 2. Predicted and actual gearbox oil temperatures.
Table 2. Predicted and actual gearbox oil temperatures.
Time/hOil Temperature/°COil Temperature Prediction/°CRatio
6337.737.720.9995
15438.538.870.9905
26138.938.281.0162
35239.239.220.9995
38739.639.820.9950
43840.540.780.9931
48541.341.700.9904
56141.741.101.0146
62142.642.231.0088
68443.243.031.0040
73343.541.101.0584
76548.752.970.9194
77473.263.281.1568
Table 3. Gearbox oil temperature prediction value and their states.
Table 3. Gearbox oil temperature prediction value and their states.
Time/hOil Temperature/°COil Temperature Prediction/°CState of Affairs
6337.737.723
15438.538.872
26138.938.285
35239.239.223
38739.639.822
43840.540.782
48541.341.702
56141.741.105
62142.642.234
68443.243.034
73343.541.105
76548.752.971
77473.263.285
Disclaimer/Publisher’s Note: The statements, opinions and data contained in all publications are solely those of the individual author(s) and contributor(s) and not of MDPI and/or the editor(s). MDPI and/or the editor(s) disclaim responsibility for any injury to people or property resulting from any ideas, methods, instructions or products referred to in the content.

Share and Cite

MDPI and ACS Style

Su, H.; Ding, Z.; Wang, X. Prediction of Wind Turbine Gearbox Oil Temperature Based on Stochastic Differential Equation Modeling. Mathematics 2024, 12, 2783. https://doi.org/10.3390/math12172783

AMA Style

Su H, Ding Z, Wang X. Prediction of Wind Turbine Gearbox Oil Temperature Based on Stochastic Differential Equation Modeling. Mathematics. 2024; 12(17):2783. https://doi.org/10.3390/math12172783

Chicago/Turabian Style

Su, Hongsheng, Zonghao Ding, and Xingsheng Wang. 2024. "Prediction of Wind Turbine Gearbox Oil Temperature Based on Stochastic Differential Equation Modeling" Mathematics 12, no. 17: 2783. https://doi.org/10.3390/math12172783

APA Style

Su, H., Ding, Z., & Wang, X. (2024). Prediction of Wind Turbine Gearbox Oil Temperature Based on Stochastic Differential Equation Modeling. Mathematics, 12(17), 2783. https://doi.org/10.3390/math12172783

Note that from the first issue of 2016, this journal uses article numbers instead of page numbers. See further details here.

Article Metrics

Back to TopTop