Context-Aware Risk Attribute Access Control
Abstract
1. Introduction
- (1)
- We propose a context-aware risk access control model that integrates multidimensional factors, including user identity, environmental context, and behavioral information. This model dynamically assesses the risk levels of access requests and facilitates flexible access control decisions based on this assessment.
- (2)
- We introduce a combined weighting method based on game theory into the risk assessment process. By balancing both subjective and objective weighting methods, this approach enhances the accuracy and objectivity of risk assessments. After users obtain permissions, their activities during sessions are monitored through smart contracts. Upon detection of malicious behavior, user privileges can be reduced or sessions can be terminated, thereby realizing adaptive characteristics.
2. Related Work
3. CARAC Access Control Model
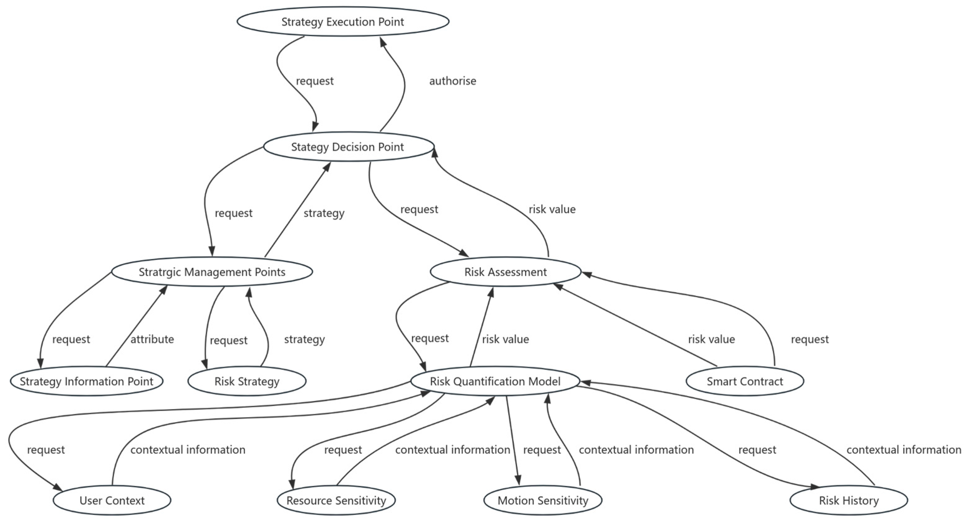
3.1. Model Construction
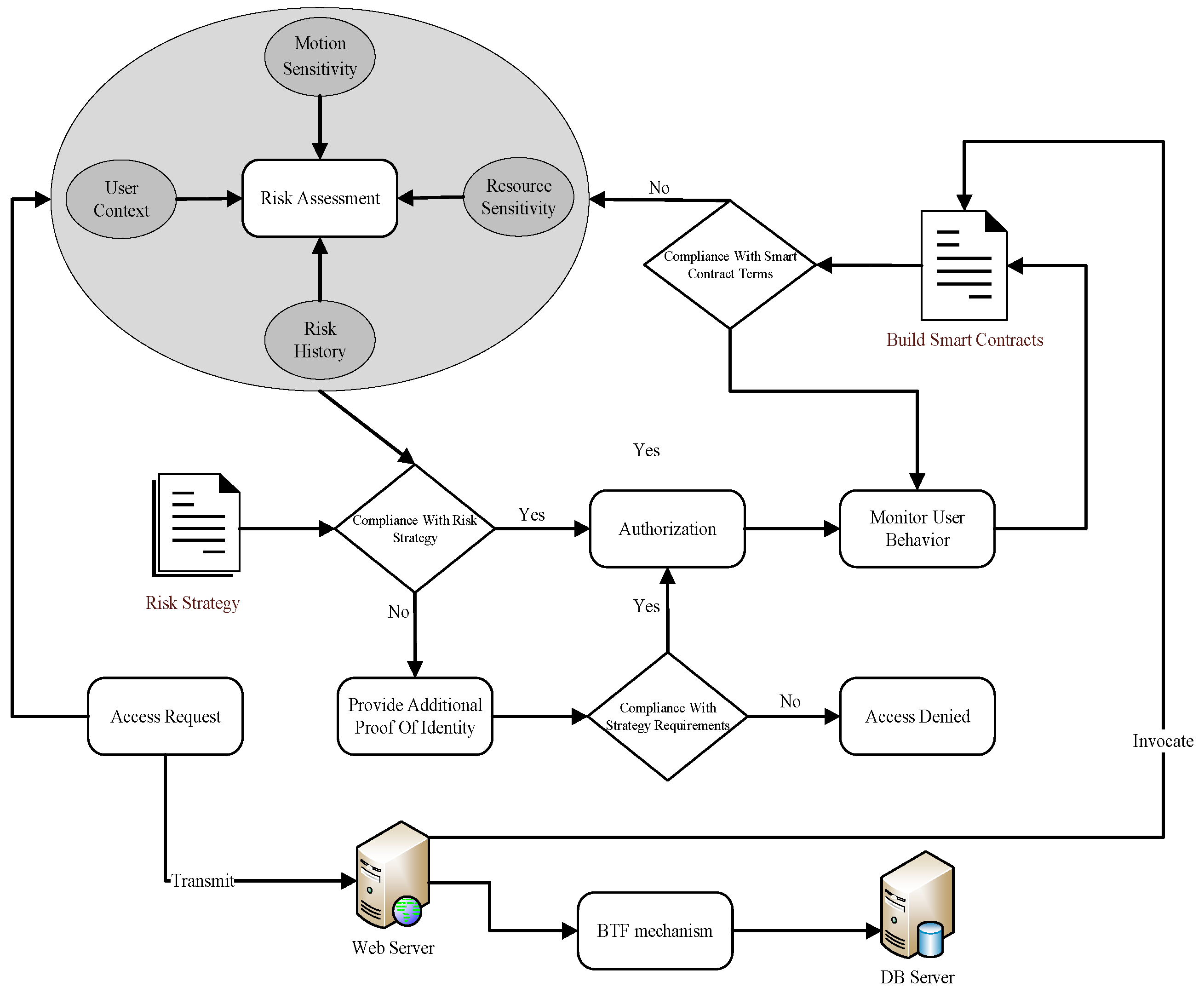
3.2. Workflow Design of the Model
3.2.1. Model Workflow
3.2.2. Smart Contract Design
3.2.3. Smart Contract Algorithm
| Algorithm 1. User Behavior Monitor | ||||
| Input: uid, permission, action | ||||
| Output: Change permission | ||||
| 1. | Get UserScores from Permission | |||
| 2. | PermissionLevel ← GetPermission (permission) | |||
| 3. | Get InitialValue | |||
| 4. | InitialValue ← PermissionLevel | |||
| 5. | UserScores ← InitialValue//Grant users initial scores based on permissions | |||
| 6. | Adjust permissions based on user behavior | |||
| 7. | Define behavior type and score//Define user behavior and action values | |||
| 8. | BehaviorType ← GetAction(action) | |||
| 9. | CurrentScore = UserScore | |||
| 10. | while (CurrentScore > THRESHOLD) and then | |||
| 11. | CurrentScore ← BehaviorScore//Update scores based on action values | |||
| 12. | if (CurrentScore == UserScore) and then | |||
| 13. | Ignore the event//The user score has not changed | |||
| 14. | else | |||
| 15. | PermissionLevel ← CurrentScore | |||
| 16. | Permission update | |||
| 17. | return Permission//Adjust permissions based on user scores | |||
| 18. | end if | |||
| 19. | end while | |||
| 20. | Permission update//Update user permissions | |||
| 21. | return Permission | |||
3.2.4. Model Utility Analysis
- (1)
- Initialize verification nodes: When deploying smart contracts, the system initializes a list of verification nodes. Each verification node is responsible for verifying user access requests and participating in the distributed decision-making process of the BFT mechanism.
- (2)
- Receive access requests: Users submit access requests to smart contracts. The contract records each request through an event mechanism and triggers further verification processes.
- (3)
- Verify request validity: Smart contracts use the BFT mechanism to verify user requests. Each verification node checks and evaluates requests to ensure they comply with access control policies. The BFT mechanism ensures consistency and security of the system in the event of partial node failures or attacks by conducting consistency checks among multiple validation nodes.
- (4)
- Granting or denying access permissions: Based on the verification results of the BFT mechanism, smart contracts determine whether to grant user access permissions. If the majority of verification nodes confirm that the request is valid, the contract will grant access and record this operation. If the request is rejected, the contract will block user access and record the reason for the rejection.
- (5)
- Real time monitoring and adjustment: Smart contracts continuously monitor user behavior during user sessions. The BFT mechanism ensures that the system can dynamically adjust access control policies to address potential security threats or abnormal behavior. Once abnormal user behavior is detected, smart contracts will automatically take measures, such as adjusting user permissions or terminating sessions, to prevent data leakage or other security risks.
- (6)
- System adaptability and flexibility: Through the BFT mechanism, smart contracts enhance their adaptability and flexibility to abnormal situations. Even under extreme conditions such as node failures or malicious attacks, the BFT mechanism maintains stability and consistency through a distributed verification process, thereby enhancing the overall security and reliability of the system.
4. Risk Perception Based on a Game Theory-Based Weight Assignment Method
4.1. Establishment of Risk Indicators
4.2. Combination Weighting Method Based on Game Theory
4.2.1. Subjective Weighting Method—Analytic Hierarchy Process (AHP)
4.2.2. Objective Weighting Method—Entropy Weighting Method
4.2.3. Comprehensive Empowerment Method
4.3. Perceive the Risks of the System
5. Experimental Analysis
6. Conclusions
Author Contributions
Funding
Data Availability Statement
Conflicts of Interest
References
- Atlam, H.F.; Azad, M.A.; Alassafi, M.O. Risk-based access control model: A systematic literature review. Future Internet 2020, 12, 103. [Google Scholar] [CrossRef]
- Cha, S.C.; Hsuan, Y.H.; Yeh, K.H. An Evolutionary Risk-based Access Control Framework for Enterprise File Systems. In Proceedings of the IEEE 8th World Forum on Internet of Things (WF-IoT), Yokohama, Japan, 26 October–11 November 2022. [Google Scholar]
- Ke, C.; Wu, J.; Xiao, F. A privacy risk assessment scheme for fog nodes in access control system. IEEE Trans. Reliab. 2021, 71, 1513–1526. [Google Scholar] [CrossRef]
- Atlam, H.F.; Azad, M.A.; Fadhel, N.F. Efficient NFS model for risk estimation in a risk-based access control model. Sensors 2022, 22, 2005. [Google Scholar] [CrossRef] [PubMed]
- Shaikh, R.A.; Adi, K.; Logrippo, L. Dynamic risk-based decision methods for access control systems. Comput. Secur. 2012, 31, 447–464. [Google Scholar] [CrossRef]
- Yang, H.Y.; Ning, Y.G. A dynamic risk access control model for cloud platform. J. Xi’an Electron. Sci. Technol. Univ. 2018, 45, 80–88. [Google Scholar]
- Ding, H.F.; Peng, C.G. Privacy risk adaptive access control model based on evolutionary game. J. Commun. 2019, 40, 9–20. [Google Scholar]
- Hou, M.W.; Lan, X. Research on the application of privacy protection technology in healthcare big data publishing. China Digit. Med. 2020, 15, 92–94. [Google Scholar]
- Wang, Y.; Jiang, Z.Y. Research on the status quo, problems and countermeasures of information security of healthcare big data in China. Mod. Med. Health 2021, 37, 3036–3039. [Google Scholar]
- Jiang, R.; Yang, X.; Chen, Z. A medical big data access control model based on fuzzy trust prediction and regression analysis. Appl. Soft Comput. 2022, 117, 108423. [Google Scholar] [CrossRef]
- Zhang, W.; Li, H.; Zhang, M. Privacy-aware risk-adaptive access control in health information systems using topic models. In Proceedings of the 23rd ACM on Symposium on Access Control Models and Technologies, Indianapolis, IN, USA, 13–15 June 2018. [Google Scholar]
- Jiang, R.; Liu, R.; Zhang, T. An electronic medical record access control model based on intuitionistic fuzzy trust. Inf. Sci. 2024, 658, 120054. [Google Scholar] [CrossRef]
- Wang, J.Y.; Liu, S.R. Research progress on risky access control for big data. Comput. Sci. 2020, 47, 56–65. [Google Scholar]
- Kesarwani, A.; Khilar, P.M. Development of trust based access control models using fuzzy logic in cloud computing. J. King Saud Univ. Comput. Inf. Sci. 2022, 34, 1958–1967. [Google Scholar] [CrossRef]
- Suleiman, D.; Shaout, A. Enhanced Multilevel Fuzzy Inference System for Risk Adaptive Hybrid RFID Access Control System. Int. J. Online Biomed. Eng. 2022, 18, 31–51. [Google Scholar] [CrossRef]
- Zhang, S.W.; Li, B.Y.; Deng, L.M. Adaptive access control model based on context-awareness. Comput. Appl. Res. 2024; in press. [Google Scholar]
- Shi, X.J.; Yu, W.H. A fuzzy neural network based access control risk quantification method. Intell. Comput. Appl. 2018, 8, 31–35. [Google Scholar]
- Oliveira, M.T.; Reis, L.H.A. AC-ABAC: Attribute-based access control for electronic medical records during acute care. Expert Syst. Appl. 2023, 213, 119271. [Google Scholar] [CrossRef]
- Aghili, S.F.; Sedaghat, M. MLS-ABAC: Efficient multi-level security attribute-based access control scheme. Future Gener. Comput. Syst. 2022, 131, 75–90. [Google Scholar] [CrossRef]
- Shao, R.X.; Tian, X.X. ABAC access control scheme based on MQTT protocol in smart grid. Comput. Appl. Res. 2022, 39, 3436–3443. [Google Scholar]












| Title 1 Action | Resource Sensitivity | Title 2 Action Risk Value | ||
|---|---|---|---|---|
| Availability | Integrity | Confidentiality | ||
| Create | Sensitive/not sensitive | 1 | 1 | 0 |
| View | Sensitive | 0 | 0 | 1 |
| Not sensitive | 1 | 0 | 0 | |
| Modify | Sensitive/not sensitive | 1 | 1 | 0 |
| Delete | Sensitive/not sensitive | 1 | 1 | 0 |
| User Scenario | Resource Sensitivity | Action Sensitivity | Risk History | |
|---|---|---|---|---|
| User Scenario | 1 | |||
| Resource Sensitivity | 1 | |||
| Action Sensitivity | 1 | |||
| Risk History | 1 |
| Criterion Level | Subjective Weights | Objective Weights | Portfolio Weights | Indicator Level | Subjective Weights | Objective Weights | Portfolio Weights |
|---|---|---|---|---|---|---|---|
| User scenario | 0.3724 | 0.4126 | 0.4239 | User role | 0.0384 | 0.0415 | 0.0417 |
| User access level | 0.0539 | 0.0573 | 0.0575 | ||||
| Privilege level | 0.1419 | 0.1746 | 0.1765 | ||||
| Current position | 0.1749 | 0.2014 | 0.2029 | ||||
| Access time | 0.1458 | 0.1529 | 0.1533 | ||||
| Connection type | 0.1351 | 0.0946 | 0.0923 | ||||
| Equipment type | 0.1518 | 0.1153 | 0.1132 | ||||
| Web classification level | 0.1582 | 0.1624 | 0.1626 | ||||
| Resource sensitivity | 0.1548 | 0.1739 | 0.1794 | Resource utilization rate | 0.3825 | 0.3139 | 0.4001 |
| Quality of resources | 0.1385 | 0.1847 | 0.1266 | ||||
| Resource value | 0.4791 | 0.5014 | 0.4734 | ||||
| Motion sensitivity | 0.2155 | 0.2274 | 0.2311 | Establish | 0.0605 | 0.0452 | 0.0831 |
| View | 0.1034 | 0.1346 | 0.0573 | ||||
| Modify | 0.3157 | 0.3584 | 0.2526 | ||||
| Delete | 0.5204 | 0.4618 | 0.6069 | ||||
| Risk history | 0.2573 | 0.1851 | 0.1656 | Historical risk values | 0.5484 | 0.5059 | 0.5544 |
| User confidence | 0.4516 | 0.4941 | 0.4456 |
Disclaimer/Publisher’s Note: The statements, opinions and data contained in all publications are solely those of the individual author(s) and contributor(s) and not of MDPI and/or the editor(s). MDPI and/or the editor(s) disclaim responsibility for any injury to people or property resulting from any ideas, methods, instructions or products referred to in the content. |
© 2024 by the authors. Licensee MDPI, Basel, Switzerland. This article is an open access article distributed under the terms and conditions of the Creative Commons Attribution (CC BY) license (https://creativecommons.org/licenses/by/4.0/).
Share and Cite
Li, B.; Yang, F.; Zhang, S. Context-Aware Risk Attribute Access Control. Mathematics 2024, 12, 2541. https://doi.org/10.3390/math12162541
Li B, Yang F, Zhang S. Context-Aware Risk Attribute Access Control. Mathematics. 2024; 12(16):2541. https://doi.org/10.3390/math12162541
Chicago/Turabian StyleLi, Binyong, Fan Yang, and Shaowei Zhang. 2024. "Context-Aware Risk Attribute Access Control" Mathematics 12, no. 16: 2541. https://doi.org/10.3390/math12162541
APA StyleLi, B., Yang, F., & Zhang, S. (2024). Context-Aware Risk Attribute Access Control. Mathematics, 12(16), 2541. https://doi.org/10.3390/math12162541
