Next Article in Journal
Partial Derivative Equations and Identities for Hermite-Based Peters-Type Simsek Polynomials and Their Applications
Previous Article in Journal
Solution of an Initial Boundary Value Problem for a Multidimensional Fourth-Order Equation Containing the Bessel Operator
 
 
Font Type:
Arial Georgia Verdana
Font Size:
Aa Aa Aa
Line Spacing:
Column Width:
Background:
Article

Polytomous Knowledge Structures Based on Entail Relations

Department of Mathematics, Shantou University, Shantou 515821, China
Mathematics 2024, 12(16), 2504; https://doi.org/10.3390/math12162504
Submission received: 28 May 2024 / Revised: 2 August 2024 / Accepted: 11 August 2024 / Published: 14 August 2024
(This article belongs to the Topic Adversarial Machine Learning: Theories and Applications)

Abstract

In knowledge structure theory (KST), an individual’s knowledge state represents the items that the individual can completely solve. Based on the differences in individuals’ latent cognitive competence, polytomous knowledge states can be used to partially represent individuals to solve items. This paper explores the construction of polytomous knowledge states and polytomous knowledge structures on a polytomous knowledge domain Q × L . A quasi-ordinal polytomous knowledge space and a polytomous knowledge space can be induced by two different entail relations, respectively. When the polytomous knowledge structure ( Q , L , K ) on Q × L is determined, accurately evaluating an individual’s polytomous knowledge state is the key to providing learning guidance and taking teaching remedial measures for the individual. Therefore, we study the basic assessment procedure for a given polytomous knowledge structure, and a concrete example is designed to illustrate the method presented in this paper.

1. Introduction

Knowledge Structure Theory (KST) is a mathematical psychology theory proposed by Falmagne and Doignon in 1985 [1]. It is mainly used to evaluate individual knowledge and guide further learning. One of the characteristics of KST is the evaluation of individual knowledge based on knowledge structures and competence structures. A knowledge structure is a collection of knowledge states in the knowledge domain Q reflecting the precedence relation between items at the performance level. Meanwhile, a competence structure is a family of competence states on a set of skills S, which reflects the precedence relation between skills at the competence level [2,3].
KST evaluates individual knowledge based on individuals’ responses to items. The main issue of KST is how to construct knowledge structures and knowledge states [1,4,5,6]. At the beginning of KST, Doignon and Falmagne constructed knowledge structures from the quasi-order between items based on Birkhoff’s Theorem [7,8]. Later on, Falmagne and Doignon extended the quasi-order on Q to entail relations between subsets of items Q; thus, a knowledge space can be induced. Afterwards, researchers proposed efficient methods such as Query [9,10,11,12] and Ps-Query [13] to construct knowledge structures. All the algorithms related to the aforementioned methods are based on the judgment of experts on some special “queries” on the set of items Q. It should be noted that there is a default settings that each individual’s answer to any item is either completely correct or completely incorrect, without considering the individual’s partial solution to items [1,5]. In fact, the dichotomous case is too restrictive in the application of KST to some other fields, such as psychological assessment, attitudes and opinions, partial credit items, response times, etc. [14,15,16,17].
Dichotomous KST has been generalized to polytomous cases. At first, Schrepp [18] generalized the main KST concepts to items with more than two response alternatives. Next, Bartl and Belohlavek [19] studied graded knowledge states based on a completely residuated lattice. Several years ago, Stefanutti et al. [17] provided the mathematical foundation for the generalization of KST to the case of more than two ordered response categories. Almost at the same time, Heller [15] generalized quasi-ordinal knowledge spaces to polytomous items. These works open the field to a systematic generalization of KST concepts to the polytomous case, which led to the application of KST to a number of different fields.
For dichotomous cases, based on expert query, Koppen and Doignon established a bijective between knowledge spaces and entail relations. Correspondingly, for polytomous cases [20], there exists some precedence relations between polytomous items, which provides a method for the construction of polytomous knowledge structures from precedence relations. Based on the works of Stefanutti et al. [17] and Heller [15], it is natural to construct polytomous knowledge structures based on the entail relations of polytomous items.
KST provides an effective way to determine the individual’s knowledge state in the process of computer-adaptive tests. Suppose that the knowledge structure on Q is specified according to the information presented according to each individual’s knowledge state. Learning guidance and remedial teaching measures can be provided for further study. There is a question: for the given knowledge structure K on Q, how does one determine the individual knowledge state? Falmagne and Dowling developed the “basic assessment procedure” to accurately assess an individual’s knowledge state [21,22]. For a determined polytomous knowledge structure, there is no method that can accurately evaluate an individual polytomous knowledge state. Therefore, this paper attempts to establish a “basic assessment procedure” for a given polytomous knowledge structure.
How to construct polytomous knowledge structures and polytomous knowledge states is the key in polytomous KST. The aim of the present work is not only to study polytomous knowledge structures induced by entail relations on Q × L + but also to design algorithms for evaluating an individual’s polytomous knowledge state based on polytomous knowledge structures. In 2020, Stefanutti took the Rosenberg Self-Esteem Scale as an example to study the construction of polytomous knowledge structures from the test data. However, this paper constructed polytomous knowledge structures based on the entail relation determined via problem solving [17]. For a polytomous knowledge domain Q × L , if there is no restriction on Q × L , then the polytomous knowledge structure is K = L Q . However, if there exists an entail relation on Q × L + , then the polytomous knowledge structure is a subset of L Q . In dichotomous KST, an approach for constructing knowledge structures via query was introduced by Koppen and Doignon [11,20]. Some results in this article show that a quasi-ordinal polytomous knowledge space can be induced by an entail relation on Q × L + . Moreover, a polytomous knowledge space can be obtained via an entail relation from P * ( Q × L + ) to Q × L + . When the polytomous knowledge structure ( Q , L , K ) on Q is determined, we study the basic assessment procedure on ( Q , L , K ) . We design an algorithm for evaluating an individual’s polytomous knowledge state. The algorithm shows that one can always assess the individual’s polytomous knowledge state by simply testing some virtual items in Q × L + .
The rest of the paper is organized as follows. Section 2 introduces some basic concepts of KST and the polytomous generalization of KST. Polytomous knowledge structures induced by entail relations on Q × L are discussed in Section 3. Section 4 presents the basic assessment procedure of polytomous knowledge structures. Section 5 summarizes the main results of this study.

2. Basic Concepts in KST and Polytomous Generalization of KST

A knowledge state refers to a subset of the set of items Q that an individual is capable of solving. A pair ( Q , K ) is said to be a knowledge structure if K is a collection of knowledge states with , Q K .
A knowledge structure ( Q , K ) is said to be a knowledge space if it is union-closed; that is, F K for any nonempty F K . A knowledge structure ( Q , K ) is said to be a simple closure space if it is intersection-closed; that is, H K for any nonempty H K . A learning path in ( Q , K ) is a maximal chain C in the poset ( K , ) .
Let ( L , ) be a complete lattice; i.e., a partially ordered set in which every subset G L has both a supremum sup G and an infimum inf G . The top and bottom elements of L are denoted by ⊤ and ⊥, resp. An element x L is said to be join-irreducible if for any G L , sup G = x implies x G [23]. The set of all join-irreducible elements of ( L , ) is denoted by L + . Sometimes, a join-irreducible element is also called irreducible.
In the works of Heller and Stefanutti et al. [15], a polytomous knowledge state is defined as a mapping K : Q L , where L is a complete lattice. For any set X, the collection of all subsets of X is written as P ( X ) . Moreover, P * ( X ) denote the family P ( X ) { } . A mapping K : Q L is denoted by K = { ( q , K ( q ) ) q Q } , where K ( q ) represents the level in L of q with respect to K. For convenience, we omit the pair ( q , ) if K ( q ) = for some q Q . Alternatively, a mapping K : Q L can also be represented as a | Q | -tuple of the form v 1 v 2 v | Q | , where v i = K ( q i ) for any i = 1 , 2 , , | Q | . Moreover, if the pair ( p , l ) Q × L is denoted by p l , then p l K expresses the fact that K ( p ) = l .
Definition 1
([17]). Let K L Q . A triple ( Q , L , K ) is said to be a polytomous knowledge structure when it contains at least Q × { } and Q × { } .
Remark 1.
Note that Q × { } represents the case when the mastery of each item has reached to the maximum level; i.e., an individual completely masters all the items in Q. Similarly, Q × { } represents the case when the mastery of each item has reached to the minimum level; i.e., an individual masters no item in Q. Let Q = { a , b , c } and L = { 0 , 1 , 2 } . With the numerical order, the polytomous knowledge state K = { ( a , 1 ) , ( c , 2 ) } means that the individual’s mastery of a reaches level 1 but not 2, the mastery of b only reaches, and the mastery of c reaches ⊤.
Let ( L , ) be a complete lattice. For any v L , let v = { u L : u v } and O π ( L ) = { v : v L } . For any p v K , consider p v = { p u : u v } , which induces a mapping ∗ defined as follows:
K K * = p v K p v = p Q p K ( p ) .
For example, let Q = { a , b , c } and L = { 0 , 1 , 2 , 3 } . Consider K = 231 L Q , if L is endowed with the numerical order, then K * = { a 0 , a 1 , a 2 , b 0 , b 1 , b 2 , b 3 , c 0 , c 1 } . If L is endowed with the order 0 1 3 and 0 2 3 , then K * = { a 0 , a 2 , b 0 , b 1 , b 2 , b 3 , c 0 , c 1 } .
Definition 2
([15]). Let ( Q , L , K ) be a polytomous knowledge structure. For any K K , the mapping K * : Q O π ( L ) is said to be the extended polytomous knowledge state corresponding to K. The family K * = { K * : K K } is called the extended polytomous knowledge structure for K .
For any p Q and v L , denote K p v * = { K * K * : p v K * } .
Definition 3
([17]). A polytomous knowledge structure ( Q , L , K ) is called a polytomous knowledge space when K is closed under the supremum; i.e., G K for all G K , where ( G ) ( q ) = s u p { K ( q ) : K G } .
Definition 4
([24]). A polytomous knowledge structure ( Q , L , K ) is called a polytomous closure space when K is closed under the infimum; i.e., G K for all G K , where ( G ) ( q ) = i n f { K ( q ) : K G } .
For more about the polytomous generalization of KST, refer to [15,17]. Hereafter, Q, L, and S are always nonempty finite sets.

3. Constructing Polytomous Knowledge Structures from Entail Relations

Definition 5
([24]). Let Q be a set of items and L be a complete lattice. A pair ( q , l ) Q × L is called a response category of Q × L , and a pair ( q , l ) Q × L + is called a non-trivial response category of Q × L .
A response category ( q , l ) means solving the item q to the level l. The quality of the responses to the items of the individuals may be judged using game-like points or other parameters. Sometimes, the pair ( p , v ) is denoted by p v , called a polytomous (virtual) item p v [15].
Example 1.
Let Q = { a , b , c } , L a = { 0 , 1 , 2 } with the numerical order, L b = { 0 , 1 , 2 , 3 } with the order 0 1 3 and 0 2 3 , L c = { 0 , 1 } with the numerical order. Then, all non-trivial response categories of Q × L form the set Q × L + = { ( a , 1 ) , ( a , 2 ) , ( b , 1 ) , ( b , 2 ) , ( b , 3 ) , ( c , 1 ) } .
A practical problem is how to construct polytomous knowledge structures and polytomous knowledge states. If there are no specific restrictions, one method is to consult experienced experts to consider all possible polytomous knowledge states on Q × L . Obviously, this requires a significant amount of work. We know that polytomous items in a specific domain Q are not independent, and the polytomous items are interrelated. Therefore, some polytomous knowledge states are easily excluded, and it is possible to construct polytomous knowledge structures and polytomous knowledge states based on the relationships between polytomous items. The relationships between polytomous items can be given by experienced experts. This method is called the query method. Usually, the experts chosen are teachers who are proficient in a certain knowledge domain. Experts identify entail relations based on problem-solving processes rather than other methods. For example, consider the two items q 1 : 8 9 1 9 and q 2 : 8 15 2 15 . There are some skills required to solve the two items: “subtract fractions having the same denominator”, “reduce fraction to minimal terms (simplify)”. The process of solving q 1 is as follows: 8 9 1 9 = 7 9 , denoted by q 1 1 . Obviously, the skill, “subtract fractions having the same denominator” is required to solve the virtual item q 1 1 . The process of solving q 2 is as follows: 8 15 2 15 = 6 15 , denoted by q 2 1 ; 8 15 2 15 = 6 15 = 2 5 , denoted by q 2 2 . Obviously, the skills, “subtract fractions having the same denominator” and “reduce fraction to minimal terms (simplify)” are required to solve the virtual item q 2 2 . Therefore, the virtual item q 1 1 can be regarded as the basis or prerequisite for the virtual item q 2 2 . Therefore, ( q 1 1 , q 2 2 ) is an element in the entail relation R . Consider the following sequence of questions on Q × L + :
Assuming that an individual is unable to answer the polytomous item p i , can it be concluded that the individual is also unable to answer the polytomous item q j ? Not considering the influence of accidental factors in the process of answering questions, such as careless mistakes or lucky guesses. When the expert being asked answers positively or negatively to all of these questions in Q × L + , they obtain a quasi-order on Q × L + .
Definition 6.
A relation R on Q × L + is called a entail relation if the following two conditions are satisfied:
 (1)
for any q Q and i , j L q , if i j , then ( q i , q j ) R ;
 (2)
for any p , q , r Q and i L p , j L q , t L r , if ( p i , q j ) R and ( q j , r t ) R , then ( p i , r t ) R .
Remark 2.
If ( p i , q j ) R , then p i can be regarded as the basis or prerequisite for the polytomous item q j . To solve q j , it is necessary to solve p i ; in other words, if an individual does not solve p i , he can not solve q j . In Definition 6, condition (1) shows that if an individual’s response to item q does not reach level i, then the individual’s response to item q must also not reach level j, where i j . That is, ( q i , q j ) R for any i j with i , j L + . Condition (2) means that R is transitive; that is, if an individual’s response to item p does not reach level i, then the individual’s response to item q does not reach level j, and if an individual’s response to item q does not reach level j, then the individual’s response to item r does not reach level t. Eventually, if an individual’s response to item p does not reach level i, then the individual’s response to item r does not reach level t.
In KST, the entail relation between items is determined through the process of problem solving. The entail relation exists but is not determined by experts. However, this relation needs to be obtained by experts based on the process of problem solving. Therefore, experts only present the entail relation rather than determining this relation. When the entail relation R on Q × L + is determined by consulting experienced experts, then the polytomous knowledge structure can be built. The process of constructing polytomous knowledge states and polytomous knowledge structures from R is as follows:
( K K ( p i , q j ) R : p i K * q j K * )
or
( K K ( p i , q j ) R : q j K * p i K * )
Example 2.
In Example 1, Q × L + = { ( a , 1 ) , ( a , 2 ) , ( b , 1 ) , ( b , 2 ) , ( b , 3 ) , ( c , 1 ) } , assuming that there are three elements a 1 R b 2 , a 2 R b 3 , b 1 R c 1 in R , i.e., R = { ( a 1 , b 2 ) , ( a 2 , b 3 ) , ( b 1 , c 1 ) } . Note that a 1 represents the pair ( a , 1 ) Q × L + ; the others are similar. Eventually, the polytomous knowledge structure induced by R is
K = { , a 1 , b 1 , a 2 , a 1 b 1 , a 1 b 2 , a 2 b 1 , a 2 b 2 , a 2 b 3 , b 1 c 1 , a 1 b 1 c 1 , a 1 b 2 c 1 , a 2 b 1 c 1 , a 2 b 2 c 1 , a 2 b 3 c 1 } .
See Table 1. In Table 1, a 1 is a polytomous knowledge state, since ( p i , q j ) R : p i { a 1 } * q j { a 1 } * . However, c 1 is not a polytomous knowledge state, since ( b 1 , c 1 ) R , but b 1 { c 1 } * c 1 { c 1 } * does not hold.
We find that the polytomous knowledge structure K induced by R satisfies both ⊔ closure and ⊓ closure, and we have the following conclusion.
Theorem 1.
Let R be an entail relation on Q × L + and K be a collection of Q × L + satisfing
K K ( ( p i , q j ) R : p i K * q j K * )
Then K is a quasi-ordinal polytomous knowledge space.
Proof. 
It’s obvious that Q × { } K and Q × { } K , since p i Q × { } q j Q × { } and q j Q × { } p i Q × { } for all ( p i , q j ) R . Take any K , K K and ( p i , q j ) R , then p i K * q j K * and p i K * q j K * . Assume p i ( K K ) * , then p i K * or p i K * . Therefore, when q j K * or q j K * , it means q j ( K K ) * . Therefore, K K K . Similarly, i I K i K for any K i K , i I . Take any K , K K and ( p i , q j ) R . We have p i K * q j K * and p i K * q j K * . Assume p i ( K K ) * , then p i K * and p i K * . Therefore, q j K * and q j K * ; that is, q j ( K K ) * . Therefore, K K K . Similarly, i I K i K for any K i K , i I . Thus, K is a quasi-ordinal polytomous knowledge space. □
For an entail relation R on Q × L + , each pair ( p i , q j ) R means that the foundation of q j is p i . However, in many cases, the foundation of a certain polytomous item may be a set of polytomous items, so the form of the questions can be extended.
Consider the following sequence of questions from P * ( Q × L + ) to Q × L + : Assuming that an individual cannot answer all polytomous items in A of P ( Q × L + ) , can the individual also not answer the polytomous item q j ? We also do not consider accidental factors in the process of answering questions, such as careless mistakes or lucky guesses. When the expert is asked for positive or negative answers to all such forms of questions, they obtain a relation from P * ( Q × L + ) to P ( Q × L + ) , which is defined as follows.
Definition 7.
Let A be a subset of Q × L + . A relation R is called an entail relation from P * ( Q × L + ) to Q × L + if R satisfies the following conditions:
 (1)
if q j A , then ( A , q j ) R ;
 (2)
if A , B P * ( Q × L + ) , q j Q × L + , satisfy b l B , ( A , b l ) R and ( B , q j ) R , then ( A , q j ) R .
Remark 3.
For any ( A , q j ) R , the set A can be regard as a foundation of q j . In order to solve the polytomous item q j , it is necessary to solve all the polytomous items in A. When the entail relation R from P * ( Q × L + ) to Q × L + is determined, the polytomous knowledge structure can be constructed. The process of constructing polytomous knowledge states and polytomous knowledge structures from R is as follows:
K K ( ( A , q j ) R : ( p i A p i K * ) q j K * ) .
Theorem 2.
Let K be a polytomous knowledge structure on Q. A relation R from P * ( Q × L + ) to Q × L + satisfies
( A , q j ) R ( K K , ( p i A p i K * ) q j K * ) ,
then R is a entail relation from P * ( Q × L + ) to Q × L + ; that is:
 (1)
if q j A , then ( A , q j ) R ;
 (2)
if A , B P * ( Q × L + ) , q j Q × L + satisfies b l B * , ( A , b l ) R and ( B , q j ) R , then ( A , q j ) R .
Proof. 
(1): for any K K , if p i A and p i K * , q j A , then q j K * ; therefore, ( A , q j ) R .
(2): Suppose A , B , q j satisfies the conditions in (2). Take any K K satisfying p i A p i K * . Since ( A , b l ) R for any b l B * , we have b l K * for all b l B . Since ( B , q j ) R , we have q j K * ; that is, K K , ( p i A p i K * ) q j K * . Therefore, ( A , q j ) R . □
Example 3.
In Example 1, suppose the entail relation from P * ( Q × L + ) to Q × L + is { a 1 } R b 2 , { a 2 , c 1 } R b 3 , { a 1 , b 2 } R c 1 ; i.e., R = { ( a 1 , b 2 ) , ( a 2 c 1 , b 3 ) , ( a 1 b 2 , c 1 ) } . Eventually, the polytomous knowledge structure induced by R is
K = { , a 1 , b 1 , a 2 , a 1 b 1 , a 1 b 2 , a 1 c 1 , a 2 b 1 , a 2 c 1 , a 2 b 2 , a 2 b 3 , a 1 b 1 c 1 , a 1 b 2 c 1 , a 1 b 3 c 1 , a 2 b 1 c 1 , a 2 b 2 c 1 , a 2 b 3 c 1 } .
See Table 2. In Table 2, a 1 is a polytomous knowledge state, since ( A , q j ) R : ( p i A p i { a 1 } * ) q j { a 1 } * . However, c 1 is not a polytomous knowledge state, since ( a 1 b 2 , c 1 ) R , but a 1 { c 1 } * , b 2 { c 1 } * c 1 { c 1 } * does not hold. We find that K is-closed but is not-closed. It is easy to verify that a 2 b 3 K and a 1 b 3 c 1 K ; however, a 2 b 3 a 1 b 3 c 1 = a 1 b 3 K . We have the following conclusion.
Theorem 3.
Let R be a entail relation from P * ( Q × L + ) to Q × L + . K is a collection of subsets Q × L + that satisfy
K K ( ( A , q j ) R : ( p i A p i K * ) q j K * ) .
Then, K is-closed; i.e., K is a polytomous knowledge space.
Proof. 
It is obvious that Q × { } K and Q × { } K . Let K α K be a collection of polytomous knowledge states, where α I is a index set. For any ( A , q j ) R , we have ( p i A p i K α * ) q j K α * . For any α I , ( p i A p i ( α I K α ) * ) q j ( α I K α ) * . Thus, α I K K . Therefore, K is a polytomous knowledge space. □

4. Knowledge Assessment of Polytomous Knowledge Structure ( Q , L , K )

In Section 3, we mainly considered the construction of the polytomous knowledge structure from the entail relation on Q × L + or from P * ( Q × L + ) to Q × L + . When the polytomous knowledge structure on Q is determined, accurately evaluating an individual’s polytomous knowledge state is the key to providing further learning and implementing teaching remedial measures for the individual. The basic assessment procedure is often used in dichotomous KST [21,22].
In this section, we introduce the basic assessment procedure using a given polytomous knowledge structure. Taking the polytomous knowledge structure constructed in Example 2, we illustrate the process of using the basic assessment procedure to evaluate an individual’s polytomous knowledge state.
Let K be the polytomous knowledge state of an individual whose polytomous knowledge state exists but is unknown before testing, and assume that the polytomous knowledge structure is K . At the beginning of the test, as there is no relevant information about the individual, the extended polytomous knowledge structure is denotes as K 0 * = K * . Then, individual is asked to solve a polytomous item q i Q × L + . If the individual successfully solves q i , then all the extended polytomous knowledge states are deleted from K 0 * that do not contain q i . If the individual is unable to solve q i , all the extended polytomous knowledge states that contain q i are deleted from K 0 * . The remaining extended polytomous knowledge states form a new set, then a new polytomous item is tested. The steps are repeated until the K n * in the n step only contains one extended polytomous knowledge state. The pre-image of this extended polytomous knowledge state is the polytomous knowledge state of the individual.
A key issue is determining which polytomous item to test at each step. The principle is to eliminate as many extended polytomous knowledge states as possible in each step. Specifically, let K n * be the set of extended polytomous knowledge states after the step n. For any q i Q × L + , the set of all extended polytomous knowledge states containing q i is denoted by
K n , q i * = { K * K n * : q i K * } .
The polytomous item tested in the step n + 1 is the one that minimizes the value of
| | K n , q i * | | K n * | 1 2 | ,
which enables the testing of step n + 1 to exclude as many extended polytomous knowledge states as possible.
We take the polytomous knowledge structure in Example 2 to illustrate the process of the basic assessment procedure, where
K = { , a 1 , b 1 , a 2 , a 1 b 1 , a 1 b 2 , a 2 b 1 , a 2 b 2 , a 2 b 3 , b 1 c 1 , a 1 b 1 c 1 , a 1 b 2 c 1 , a 2 b 1 c 1 , a 2 b 2 c 1 , a 2 b 3 c 1 } .
Thus,
K 0 * = K * = { , { a 0 , a 1 } , { b 0 , b 1 } , { a 0 , a 1 , a 2 } , { a 0 , a 1 , b 0 , b 1 } , { a 0 , a 1 , b 0 , b 2 } ,
{ a 0 , a 1 , a 2 , b 0 , b 1 } , { a 0 , a 1 , a 2 , b 0 , b 2 } , { a 0 , a 1 , a 2 , b 0 , b 1 , b 2 , b 3 } , { b 0 , b 1 , c 0 , c 1 } ,
{ a 0 , a 1 , b 0 , b 1 , c 0 , c 1 } , { a 0 , a 1 , b 0 , b 2 , c 0 , c 1 } , { a 0 , a 1 , a 2 , b 0 , b 1 , c 0 , c 1 } ,
{ a 0 , a 1 , a 2 , b 0 , b 2 , c 0 , c 1 } , { a 0 , a 1 , a 2 , b 0 , b 1 , b 2 , b 3 , c 0 , c 1 } } .
If the polytomous knowledge state of an individual is K = { a 2 , b 2 , c 1 } , then the extend polytomous knowledge state of K is K * = { a 0 , a 1 , a 2 , b 0 , b 2 , c 0 , c 1 } . Table 3 can be directly obtained.
Based on Table 3, we can choose either the polytomous item a 2 or b 1 for the first test. Suppose that a 2 is the polytomous item that was selected in the first test. Then, the individual can correctly answer a 2 , since a 2 K * = { a 0 , a 1 , a 2 , b 0 , b 2 , c 0 , c 1 } . Therefore, we delete the extended polytomous knowledge states that do not contain a 2 from K 0 * , then
K 1 * = { { a 0 , a 1 , a 2 } , { a 0 , a 1 , a 2 , b 0 , b 1 } , { a 0 , a 1 , a 2 , b 0 , b 2 } , { a 0 , a 1 , a 2 , b 0 , b 1 , b 2 , b 3 } ,
{ a 0 , a 1 , a 2 , b 0 , b 1 , c 0 , c 1 } , { a 0 , a 1 , a 2 , b 0 , b 2 , c 0 , c 1 } , { a 0 , a 1 , a 2 , b 0 , b 1 , b 2 , b 3 , c 0 , c 1 } } .
The remaining polytomous items are { a 1 , b 1 , b 2 , b 3 , c 1 } . Table 4 can be directly obtained.
Based on Table 4, we can choose either the polytomous items b 1 , c 1 , or b 2 for the second test. Suppose b 1 is the polytomous item that was selected in the second test. Then, the individual cannot correctly answer b 1 , since b 1 K * = { a 0 , a 1 , a 2 , b 0 , b 2 , c 0 , c 1 } . Therefore, we delete the extended polytomous knowledge states that contain b 1 from K 1 * , then
K 2 * = { { a 0 , a 1 , a 2 } , { a 0 , a 1 , a 2 , b 0 , b 2 } , { a 0 , a 1 , a 2 , b 0 , b 2 , c 0 , c 1 } } .
The remaining polytomous items are { a 1 , b 2 , b 3 , c 1 } . Table 5 can be directly obtained.
Based on Table 5, we can choose either the polytomous item b 2 or c 1 for the third test. Suppose that c 1 is the polytomous item that was selected in the third test. Then, the individual can correctly answer c 1 , since c 1 K * = { a 0 , a 1 , a 2 , b 0 , b 2 , c 0 , c 1 } . Therefore, we delete the extended polytomous knowledge states that do not contain c 1 from K 2 * . Then,
K 3 * = { { a 0 , a 1 , a 2 , b 0 , b 2 , c 0 , c 1 } } .
Since K 3 * only contains one extended polytomous knowledge state, the pre-image of { a 0 , a 1 , a 2 , b 0 , b 2 , c 0 , c 1 } is the polytomous knowledge state of the individual, i.e., K = { a 2 , b 2 , c 1 } . According to the above discussion, for an individual with state { a 2 , b 1 , c 2 } , we can assess the individual’s knowledge by simply testing in order a 2 b 1 c 1 rather than testing all the virtual items { a 1 , a 2 , b 1 , b 2 , b 3 , c 1 } .
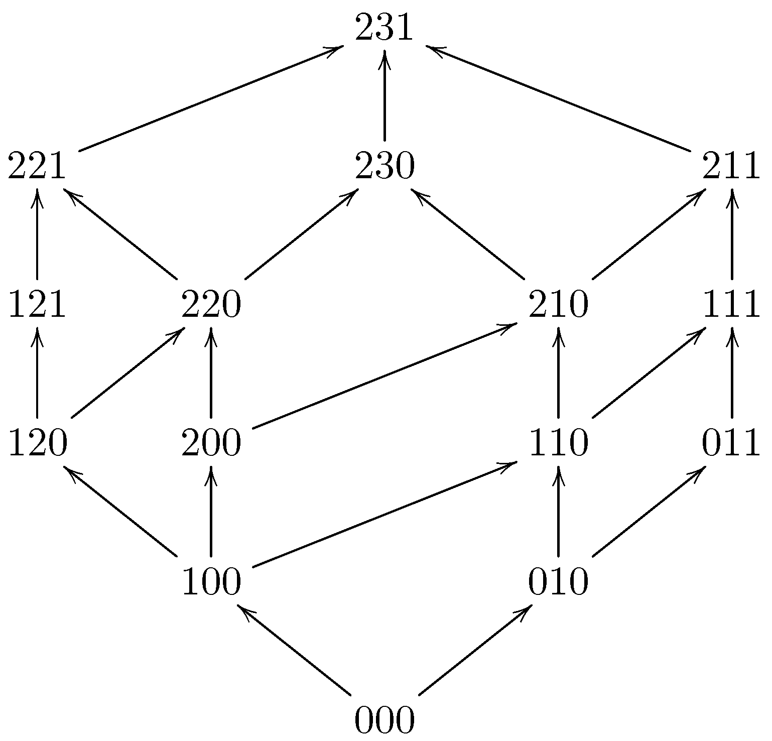
Finally, we analyze the learning paths in the polytomous knowledge structure in Example 2. The Hasse diagram of the polytomous knowledge structure K is shown in Figure 1.
Note that the learning paths in the polytomous knowledge structures are maximal chains of polytomous knowledge states. In Figure 1, there are several learning paths:
learning path 1: 000 100 120 121 221 231 ;
learning path 2: 000 100 120 220 221 231 ;
learning path 3: 000 100 120 220 230 231 ;
learning path 4: 000 100 200 220 221 231 ;
learning path 5: 000 100 200 220 230 231 ;
learning path 6: 000 100 200 210 230 231 ;
learning path 7: 000 100 200 210 211 231 ;
learning path 8: 000 100 110 210 230 231 ;
learning path 9: 000 100 110 210 211 231 ;
learning path 10: 000 100 110 111 211 231 ;
learning path 11: 000 010 110 210 230 231 ;
learning path 12: 000 010 110 210 211 231 ;
learning path 13: 000 010 110 111 211 231 ;
learning path 14: 000 010 011 111 211 231 .
We choose one of these learning paths from 000 to 231 to illustrate the learning process: learning path 6: 000 100 200 210 230 231 .
step 1. 000 100 . Learning of item a reaches level 1 but not level 2;
step 2. 100 200 . Learning of item a reaches the maximum level of 2;
step 3. 200 210 . Learning of item b reaches level 1 but not level 3;
step 4. 210 230 . Learning of item b reaches the maximum level of 3;
step 5. 230 231 . Learning of item c reaches the maximum level of 1.

5. Conclusions

Determining how to construct polytomous knowledge structures and polytomous knowledge states is the key in polytomous KST. In this paper, we mainly consider polytomous knowledge structures induced by entail relations on Q × L + . Theorem 1 shows that a quasi-ordinal polytomous knowledge space can be induced by an entail relation on Q × L + . Moreover, Theorem 2 indicates that a polytomous knowledge space can be obtained via an entail relation from P * ( Q × L + ) to Q × L + . When the polytomous knowledge structure ( Q , L , K ) on Q is determined, accurately evaluating an individual’s polytomous knowledge state is the key to providing learning guidance and teaching remedial measures to the individual. Therefore, in Section 4, we study the basic assessment procedure on a given polytomous knowledge structure. Moreover, taking the polytomous knowledge structure constructed in Example 2, we illustrate the process of using the basic assessment procedure to evaluate an individual’s polytomous knowledge state. In Section 3, we take the polytomous knowledge structure constructed in Section 3 as an example to elaborate the evaluation process. The process shows that the individual whose polytomous knowledge state is { a 2 , b 1 , c 2 } only needs to test the virtual items a 2 , b 1 , c 1 to obtain the polytomous knowledge state of the individual. Note that this is the ideal case; i.e., there is no consideration for careless errors and lucky guesses. Finally, we choose one of these learning paths to illustrate the learning process.
In this paper, the entail relation is given by experienced experts based on the relationship between polytomous items. However, the entail relations given by different experts may be different, and the experts may make incorrect judgments, which will lead to inaccurate polytomous knowledge structures. However, entail relations on Q × L + may be built from problem solving and problem space [25,26,27,28,29]. By introducing the problem space into polytomous KST, we can solve the construction entail relation and thus solve the construction of polytomous knowledge structures. In the future, we can consider establishing the entail relations from the perspective of problem solving.
In the present article, polytomous knowledge structures are considered for the case where these response scales reflect the performance level. We can easily extend the assumption to establish that the entail relation can be derived from latent cognitive competence. This involves constructing fuzzy competence structures based on the entail relation on fuzzy skills [24,30]. This topic will be considered in future work.

Funding

This work is supported by the National Natural Science Foundation of China (Nos. 12301585, 11971287) and the Natural Science Foundation of Fujian Province, China (No. 2023J05175).

Data Availability Statement

Data are contained within the article.

Acknowledgments

The author would like to express her gratitude to the anonymous referee for his or her helpful suggestions and careful reading of this paper.

Conflicts of Interest

The author declares no conflict of interest.

References

  1. Doignon, J.P.; Falmagne, J.C. Spaces for the assessment of knowledge. Int. J. Man Mach. Stud. 1985, 23, 175–196. [Google Scholar] [CrossRef]
  2. Heller, J.; Anselmi, P.; Stefanutti, L.; Robusto, E. A necessary and sufficient condition for unique skill assessment. J. Math. Psychol. 2017, 79, 23–28. [Google Scholar] [CrossRef]
  3. Stefanutti, L.; de Chiusole, D. On the assessment of learning in competence based knowledge space theory. J. Math. Psychol. 2017, 80, 22–32. [Google Scholar] [CrossRef]
  4. Falmagne, J.C.; Koppen, M.; Villano, M.; Doignon, J.P.; Johanessen, L. Introduction to knowledge spaces: How to build, test and search them. Psychol. Rev. 1990, 97, 204–224. [Google Scholar] [CrossRef]
  5. Falmagne, J.C.; Doignon, J.P. Learning Spaces: Interdisciplinary Applied Mathematics; Springer: Berlin/Heidelberg, Germany, 2011. [Google Scholar]
  6. Falmagne, J.C.; Albert, D.; Doble, C.; Eppstein, D.; Hu, X. Knowledge Spaces: Applications in Education; Springer: New York, NY, USA, 2013. [Google Scholar]
  7. Birkhoff, G. Rings of sets. Duke Math. J. 1937, 3, 443–454. [Google Scholar] [CrossRef]
  8. Birkhoff, G. Lattice Theory, 3rd ed.; American Mathematical Society: Providence, RI, USA, 1967. [Google Scholar]
  9. Heller, J. A formal framework for characterizing querying algorithms. J. Math. Psychol. 2004, 48, 1–8. [Google Scholar] [CrossRef]
  10. Kambouri, M.; Koppen, M.; Villano, M.; Falmagne, J.C. Knowledge assessment: Tapping human expertise by the QUERY routine. Int. J. Hum.-Comput. Stud. 1994, 40, 119–151. [Google Scholar] [CrossRef]
  11. Koppen, M. Extracting human expertise for constructing knowledge spaces: An algorithm. J. Math. Psychol. 1993, 37, 1–20. [Google Scholar] [CrossRef]
  12. Muller, C.E. A procedure for facilitating an expert’s judgements on a set of rules. In Mathematical Psychology in Progress; Springer: Berlin/Heidelberg, Germany, 1989; pp. 157–170. [Google Scholar]
  13. Cosyn, E.; Thiery, N. A Practical Procedure to Build a Knowledge Structure. J. Math. Psychol. 2000, 44, 383–407. [Google Scholar] [CrossRef]
  14. Bottesi, G.; Spoto, A.; Freeston, M.H.; Sanavio, E.; Vidotto, G. Beyond the score: Clinical evaluation through formal psychological assessment. J. Personal. Assess. 2015, 97, 252–260. [Google Scholar] [CrossRef]
  15. Heller, J. Generalizing quasi-ordinal knowledge spaces to polytomous items. J. Math. Psychol. 2021, 101, 102515. [Google Scholar] [CrossRef]
  16. Spoto, A.; Bottesi, G.; Sanavio, E.; Vidotto, G. Theoretical foundations and clinical implications of formal psychological assessment. Psychother. Psychosom. 2013, 82, 197–199. [Google Scholar] [CrossRef] [PubMed]
  17. Stefanutti, L.; Anselmi, P.; de Chiusole, D.; Spoto, A. On the polytomous generalization of knowledge space theory. J. Math. Psychol. 2020, 94, 102306. [Google Scholar] [CrossRef]
  18. Schrepp, M. A generalization of knowledge space theory to problems with more than two answer alternatives. J. Math. Psychol. 1997, 41, 237–243. [Google Scholar] [CrossRef] [PubMed]
  19. Bartl, E.; Belohlavek, R. Knowledge spaces with graded knowledge states. Inf. Sci. 2011, 181, 1426–1439. [Google Scholar] [CrossRef]
  20. Koppen, M.; Doignon, J.P. How to build a knowledge space by querying an expert. J. Math. Psychol. 1990, 34, 311–331. [Google Scholar] [CrossRef]
  21. Dowling, C.E.; Hockemeyer, C. Automata for the assessment of knowledge. IEEE Trans. Knowl. Data Eng. 2001, 13, 451–461. [Google Scholar] [CrossRef]
  22. Falmagne, J.C.; Doignon, J.P. A Markovian procedure for assessing the state of a system. J. Math. Psychol. 1988, 32, 232–258. [Google Scholar] [CrossRef]
  23. Gierz, G.; Hofmann, K.H.; Keimel, K.; Lawson, J.D.; Mislove, M.; Scott, D.S. Continuous Lattices and Domains. In Encyclopedia of Mathematics and Its Applications; Cambridge University Press: Cambridge, UK, 2003; Volume 93. [Google Scholar]
  24. Sun, W.; Li, J.; Lin, F.; He, Z. Constructing polytomous knowledge structures from fuzzy skills. Fuzzy Sets Syst. 2023, 461, 108395. [Google Scholar] [CrossRef]
  25. Simon, H.A. The functional equivalence of problem solving skills. Cogn. Psychol. 1975, 7, 268–288. [Google Scholar] [CrossRef]
  26. Simon, H.A.; Reed, S.K. Modelling strategy shifts in a problem-solving task. Cogn. Psychol. 1976, 8, 86–97. [Google Scholar] [CrossRef]
  27. Stefanutti, L.; Albert, D. Skill Assessment in Problem Solving and Simulated Learning Environments. J. Univers. Comput. Sci. 2003, 9, 1455–1468. [Google Scholar]
  28. Stefanutti, L. On the assessment of procedural knowledge: From problem spaces to knowledge spaces. Br. J. Math. Stat. Psychol. 2019, 72, 185–218. [Google Scholar] [CrossRef] [PubMed]
  29. Stefanutti, L.; de Chiusole, D. A Brancaccio, Markov solution processes: Modeling human problem solving with procedural knowledge space theory. J. Math. Psychol. 2021, 103, 102552. [Google Scholar] [CrossRef]
  30. Sun, W.; Li, J.; Ge, X.; Lin, Y. Knowledge structures delineated by fuzzy skill maps. Fuzzy Sets Syst. 2021, 407, 50–66. [Google Scholar] [CrossRef]
Figure 1. Hasse diagram of the polytomous knowledge structure K .
Figure 1. Hasse diagram of the polytomous knowledge structure K .
Mathematics 12 02504 g001
Table 1. Polytomous knowledge structure induced by the entail relation R .
Table 1. Polytomous knowledge structure induced by the entail relation R .
Polytomous Knowledge States ( a 1 , b 2 ) ( a 2 , b 3 ) ( b 1 , c 1 ) Polytomous Knowledge States ( a 1 , b 2 ) ( a 2 , b 3 ) ( b 1 , c 1 )
a 1 a 2 b 3
b 1 a 2 c 1 ×
c 1 × b 1 c 1
a 2 b 2 c 1 ×
b 2 × b 3 c 1 ××
b 3 ×× a 1 b 1 c 1
a 1 b 1 a 1 b 2 c 1
a 1 b 2 a 1 b 3 c 1 ×
a 1 b 3 × a 2 b 1 c 1
a 1 c 1 × a 2 b 2 c 1
a 2 b 1 a 2 b 3 c 1
a 2 b 2 a 0 b 0 c 0
Table 2. Construct the polytomous knowledge structure ( Q , L , K ) from R .
Table 2. Construct the polytomous knowledge structure ( Q , L , K ) from R .
Polytomous Knowledge States ( a 1 , b 2 ) ( a 2 c 1 , b 3 ) ( a 1 b 2 , c 1 ) Polytomous Knowledge States ( a 1 , b 2 ) ( a 2 c 1 , b 3 ) ( a 1 b 2 , c 1 )
a 1 a 2 b 3
b 1 a 2 c 1
c 1 × b 1 c 1 ×
a 2 b 2 c 1 ×
b 2 × b 3 c 1 ××
b 3 ×× a 1 b 1 c 1
a 1 b 1 a 1 b 2 c 1
a 1 b 2 a 1 b 3 c 1
a 1 b 3 × a 2 b 1 c 1
a 1 c 1 a 2 b 2 c 1
a 2 b 1 a 2 b 3 c 1
a 2 b 2 a 0 b 0 c 0
Table 3. Compute | | K 0 , q i * | | K 0 * | 1 2 | for choosing the first virtual item.
Table 3. Compute | | K 0 , q i * | | K 0 * | 1 2 | for choosing the first virtual item.
Virtual Items | K 0 * | | | K 0 , q i * | | K 0 * | 1 2 |
a 1 12 | 12 15 1 2 | = 9 30
b 1 8 | 8 15 1 2 | = 1 30
c 1 6 | 6 15 1 2 | = 3 30
a 2 7 | 7 15 1 2 | = 1 30
b 2 6 | 6 15 1 2 | = 3 30
b 3 2 | 2 15 1 2 | = 11 30
Table 4. Compute | | K 1 , q i * | | K 1 * | 1 2 | for choosing the second virtual item.
Table 4. Compute | | K 1 , q i * | | K 1 * | 1 2 | for choosing the second virtual item.
Virtual Items | K 1 * | | | K 1 , q i * | | K 1 * | 1 2 |
a 1 7 | 7 7 1 2 | = 1 2
b 1 4 | 4 7 1 2 | = 1 14
c 1 3 | 3 7 1 2 | = 1 14
b 2 4 | 4 7 1 2 | = 1 14
b 3 2 | 2 7 1 2 | = 3 14
Table 5. Compute | | K 2 , q i * | | K 2 * | 1 2 | for choosing the third virtual item.
Table 5. Compute | | K 2 , q i * | | K 2 * | 1 2 | for choosing the third virtual item.
Virtual Items | K 2 * | | | K 2 , q i * | | K 2 * | 1 2 |
a 1 3 | 3 3 1 2 | = 1 2
c 1 1 | 1 3 1 2 | = 1 6
b 2 2 | 2 3 1 2 | = 1 6
b 3 0 | 0 3 1 2 | = 1 2
Disclaimer/Publisher’s Note: The statements, opinions and data contained in all publications are solely those of the individual author(s) and contributor(s) and not of MDPI and/or the editor(s). MDPI and/or the editor(s) disclaim responsibility for any injury to people or property resulting from any ideas, methods, instructions or products referred to in the content.

Share and Cite

MDPI and ACS Style

He, Z. Polytomous Knowledge Structures Based on Entail Relations. Mathematics 2024, 12, 2504. https://doi.org/10.3390/math12162504

AMA Style

He Z. Polytomous Knowledge Structures Based on Entail Relations. Mathematics. 2024; 12(16):2504. https://doi.org/10.3390/math12162504

Chicago/Turabian Style

He, Zhaorong. 2024. "Polytomous Knowledge Structures Based on Entail Relations" Mathematics 12, no. 16: 2504. https://doi.org/10.3390/math12162504

APA Style

He, Z. (2024). Polytomous Knowledge Structures Based on Entail Relations. Mathematics, 12(16), 2504. https://doi.org/10.3390/math12162504

Note that from the first issue of 2016, this journal uses article numbers instead of page numbers. See further details here.

Article Metrics

Back to TopTop