Next Article in Journal
Diverse but Relevant Recommendations with Continuous Ant Colony Optimization
Previous Article in Journal
Person Re-Identification in Special Scenes Based on Deep Learning: A Comprehensive Survey
 
 
Font Type:
Arial Georgia Verdana
Font Size:
Aa Aa Aa
Line Spacing:
Column Width:
Background:
Article

Dynamic Contact Analysis of Flexible Telescopic Boom Systems with Moving Boundary

State Key Laboratory of Structural Analysis for Industrial Equipment, Dalian University of Technology, Dalian 116024, China
*
Author to whom correspondence should be addressed.
Mathematics 2024, 12(16), 2496; https://doi.org/10.3390/math12162496
Submission received: 25 June 2024 / Revised: 1 August 2024 / Accepted: 8 August 2024 / Published: 13 August 2024
(This article belongs to the Topic Advances in Nonlinear Dynamics: Methods and Applications)

Abstract

A flexible telescopic boom is a multi-body system composed of several hollow booms nestled into each other. For this kind of system, due to the limitation of the elemental size being fixed, it is necessary to divide it into many small-sized elements and judge which two elements are in a contact state in real time using the traditional finite element methods. This complex operation often requires calculations on enormous scales and can even result in simulation failure. In view of the above difficulties, an efficient dynamic contact analysis model of flexible telescopic boom systems with a moving boundary is proposed in this study. Firstly, on the deformable axis of the boom, some crucial points are defined as inner and outer contact points, and spatial points are selected as nodes for describing the motion of the system. Secondly, in contrast to the traditional solid finite element method, the assumption that elemental nodes are fixed with the material points is removed, and on this basis, a geometrical nonlinear dynamic element with moving nodes is constructed, which can describe the moving boundary problem effectively and is used to model each boom. Thirdly, to better cooperate with the moving boundary conditions, a contact model and its corresponding discretization method are developed on the premise of not removing the sliding joint constraints, which are used for dynamic contact analysis considering the friction effect between adjacent booms. Finally, experiments were conducted to evaluate the accuracy of the modeling, wherein the dynamic response properties of the supported beam under the action of a moving load and the dynamic behavior of the telescopic boom being extracted were analyzed.

1. Introduction

A flexible telescopic boom, as a kind of combination of structures with two or more beam parts sliding into each other, is an important mechanical system with an extensive practical field, with applications in truck cranes, aerial vehicles, or flexible extensible antennas [1,2,3]. In particular, its slender characteristic and the use of light material for a telescopic boom make the contradiction between the rapidity, stability, and accuracy of the mechanism in the operation more prominent, and solving this issue requires establishing accurate predictions of the dynamic behavior of telescopic booms when they are extracted and retracted. Therefore, an effective dynamic model is indispensable for telescopic booms.
The study of telescopic booms starts with the work on the stability and motion planning of boom systems for some engineering machines, such as aerial work platforms, where most of the dynamics models used to describe the motion of extraction and retraction are rigid models established with ADAMS 2020 software or classical analytical rigid body modeling theory [4,5,6,7]. Recurdy software can also solve similar problems [8]. Its principle is different from that of ADAMS 2020, wherein the description method is absolute, while this software uses relative description. The software also needs to be used in conjunction with ANSYS and cannot be simulated separately. Other finite models considering the flexibility of booms built with ANSYS 2023 software or equivalent stepped beam theory are mainly applied to analyze the static strength load and stability of the system under full extension [9,10,11,12,13,14,15,16,17]. However, some related experiments [18] have proven that, with the light weight of materials and the increase in load at the end, the flexibility of the boom has become an important factor that cannot be ignored in the research of the extraction and retraction dynamics of telescopic booms.
In a few studies on the extraction and retraction dynamics of multiple flexible bodies nested into each other, according to the description of the constraint mode between adjacent booms, the modeling approaches can be divided into three categories: the section superposition method, the geometric constraint method, and the force constraint method. The section superposition method [19] does not consider specific connected modes between adjacent booms and has the same features as the stepped beam model; that is to say, this method simply superimposes the mass, the bending, and the torsional modulus of the overlapped part and ignores the internal contact problem, which does not conform to the actual situation. The geometric constraint method considers the contact mode as local sliding joint constraints to realize the coupling between degrees of freedom of adjacent booms, and an approach using three basic constraints to form a sliding joint in a floating coordinate system is proposed in reference [20]. Hiroki Fujita [21] used the absolute nodal coordinate formulation together with the sliding constraints to develop a modeling procedure for a telescopic boom, wherein the LuGre friction model is adopted for describing the contact effect between booms. The force constraint method [22] couples the motion between adjacent booms by applying the contact force to the contact position of the booms. Marjamäki [23,24] presented a non-linear finite element model with the geometrically exact Reissner’s beam elements for flexible telescopic systems, wherein a sliding-spring element was adopted to model contact force between booms, and a master–slave technique yielded a system equation without algebraic constraints.
More representative research discussed above is the work carried out by Marjamäki and Hiroki Fujita [21,24], and their main ideas have something in common, which can be summarized as follows: That is, each boom is discretized by traditional finite element methods, and the next operation is either to establish the constraint equations that the contact positions of adjacent booms need to satisfy and regard the constraint reactions as contact force between them, or to add a contact force model at the contact position directly. In terms of the friction effects, it can be considered to introduce the friction laws required by friction and contact forces to satisfy the motion equations of the systems. However, it should be noted that, during the extraction and retraction of the telescopic boom, the contact position between adjacent booms changes over time. Meanwhile, constrained nodes or contact force-acting points move along the deformable axis of the booms. In fact, this issue belongs to the contact problem with moving boundaries, and unfortunately, due to the limitation of the elemental size being fixed, it is necessary to divide it into many small-sized elements and assess which two elements are in contact in real time using the traditional finite element methods. Otherwise, the simulation may be seriously distorted and even result in failure. Moreover, this complex operation undoubtedly implies calculations on enormous scales and creates solving difficulties. Some scholars have discussed these problems and reached valuable conclusions [25,26,27,28].
The difficulties in traditional finite element methods in solving the dynamic contact problem of telescopic booms stem from the confusion of moving boundary description, whereas the study on the related moving boundary starts with the classical work by Tabarrok [29], who investigated the extraction motion of flexible beams along the axis through the rigid jacket. There, the concept of variable-length beams was first proposed, and its application made the boundary always express the constraints of the end position of the beam. Afterwards, Stylianou and Tabarrok [30,31] put forward a finite element method with a time-varying element domain. Using this method, JP Sadler and Zhijia Yang [32] studied the dynamics of a flexible beam being extracted from a rotating sliding joint and discussed the effect of dynamic stiffening. Recently, the applications of variable-length beam elements in solving the problem of moving boundaries have attracted the attention of more scholars [33,34,35]. For instance, GÜRGÖZE and Sharifnia et al. [33,34,35] are committed to derivating the analytical dynamic equations and corresponding dynamic boundary conditions of the axially moving beam model passing through the rigid sliding joint, given the approximate analytical solution by modal analysis methods. Hong and Ren [36] introduced material coordinates into description variables and proposed an ANCF-ALE variable-length beam element. On this basis, a rigid coupling point was fixed on the moving node, and the dynamic modeling of a one-dimensional flexible medium through the sliding joint was realized by changing the length of elements on both sides of the coupling point. The above studies have solved many related scientific problems, but many studies are limited to researching the axially moving beam or the motion of the telescopic system composed of two bodies, one of which is rigid. Therefore, it is still urgent to model the complex systems with multiple flexible beams nested into each other.
It can be seen that the idea of the elemental size being variable offers great advantages in solving the problem of moving boundaries in the solid finite element model. Moreover, this idea may give rise to a more general idea of selecting movable points with explicit physical meaning as nodes of elements to describe the motion of flexible bodies instead of material points fixed on the bodies in traditional finite element methods. Inspired by this idea, this study further explores the finite methods under the framework of spatial description and clarifies the relationship and differences between two kinds of time derivatives, namely spatial and material time derivatives, associated with each point in the element. In addition, it is important to note that the virtual power principle, the basic principle of dynamic modeling, is expressed by the material time derivatives. On this basis, an efficient dynamic contact analysis model of multiple flexible telescopic boom systems with moving boundaries is proposed in this study.
In the field of bionics, many scholars have also conducted in-depth research [37,38,39,40]. However, due to the lack of explanation of the relation and differences between these moveable points and material points on the bodies, many references only stay on the research of the motion of one flexible beam passing through one rigid sleeve or slider joint, and it is critically difficult to model the complex systems with multiple flexible beams. In this study, in accordance with the characteristics of the nested telescopic multibody system and the thought of varying length beams, a modeling method for the dynamic analysis of the mechanism of multiple flexible beams nested into each other is proposed. The dynamic boundary conditions of the adjacent inner and outer layer beams can be strictly satisfied by dividing the elements according to the spatial positions of the centroids of the constrained cross-sections for each layer beam. This method has the ability to address the dynamic constraint problem that the traditional finite element model does not have. It not only describes the dynamic behavior of the nested multi-body system accurately but also provides a reference for similar dynamic constraint system modeling.
This study is organized as follows: Section 2 and Section 3 describe the crucial points for telescopic boom systems. Section 4 describes the discrete method of the moving node element. Section 5 provides the modeling scheme for the single boom. Section 6 and Section 7 analyze the dynamic contact constraint between the adjacent booms and the virtual power of contact force. Section 8 mainly talks about contact analysis with the friction effect between adjacent booms. Section 9 and Section 10 provides examples and summarizes some conclusions and recommendations for telescopic boom systems.

2. Moving Boundary and Crucial Points for Telescopic Boom Systems

The telescopic boom system consists of multiple slender, hollow, flexible booms, wherein some sliding blocks with a width smaller than the length of the booms are installed at two ends of each boom. This design limits the contact region between adjacent booms to the location of the sliding blocks. Due to the width of the sliding blocks being very small, the motion of the narrow area of contact between them can be approximately regarded as rigid body motion. In this case, the model of contact between adjacent booms can be summarized as follows:
(1)
Interaction between the middle cross-section of the area in contact with the sliding blocks installed at the left end of the boom and one cross-section of its adjacent outer boom.
(2)
Interaction between the middle cross-section of the area in contact with the sliding blocks installed at the right end of the boom and one cross-section of its adjacent inner boom.
During the expansion and contraction process of nested multibody systems, the end of the inner arm segment slides along the inner cavity of the outer arm segment, while the end of the outer arm segment slides along the outer wall of the inner arm segment. The interaction area between the two moves axially and has strong fluidity. Therefore, each boom has only four cross-sections at most affected by the contact forces from other booms, wherein two of them are the middle cross-sections of the area in contact with the sliding blocks installed at the left and right ends of the boom, which are briefly recorded as the left cross-section and right cross-section of the boom in the following. Meanwhile, the other two are the cross-sections in contact with the sliding blocks installed at the left end of its adjacent inner boom and the right end of its adjacent outer boom, which are defined as the inner and outer contact cross-sections of the boom, respectively, as shown by Figure 1. Moreover, the centroids of these cross-sections are called the left and right contact points, the inner and outer contact points, and they constitute the crucial points used to describe the motion of the telescopic boom system.
It can be seen that, during the process of extraction and retraction, the overlapping part between adjacent booms is time-varying. For example, the inner and outer points of Boom2 can move along its centroid line, which represents that the contact positions in contact with its inner and outer booms are sliding along the axial direction. This feature may make the length of the centroid line between adjacent crucial points defined above change dynamically, and the contact force acting points may move along the boom. Thus, moving loads and moving boundaries are the fundamental characteristics of the motion of a telescopic boom. In terms of the traditional finite methods, the difficulty of solving this type of problem stems from the description mode of the boom, wherein the material description is commonly used when selecting nodes of an element; that is, the selected nodes are always fixed on the material points on the boom. This inevitably requires a real-time assessment of which two elements are in contact when analyzing the motion of a telescopic boom system. Compared to the traditional rigid hinge connection method of connecting adjacent objects in series in multibody systems, nested multibody systems can be seen as a parallel connection method surrounded by inner and outer arm segments, with the interaction area located at both ends of the arm segments. This connection method allows for possible axial relative motion between the inner and outer arm segments in the local contact area, whether in static or dynamic analysis.
In fact, what can better reflect the characteristics of motion is the change in the inner and outer contact points of each boom. Therefore, a description mode that can take the crucial points, including inner and outer contact points, as part of the nodes and allow them to move along the centroid line of the boom is more suitable for modeling the telescopic boom system. In this case, it is necessary to abandon the assumption that nodes of elements are always fixed on the material points and select the spatial points as the nodes to describe the boom, which can be called a spatial description. Inspired by this thought, a geometrical nonlinear dynamic element with moving nodes that are used to model each boom is constructed in the following sections.

3. Material Points and Spatial Points of the Moving Node Element

As shown in Figure 2, the position of a point on the centroid line of a beam can be represented by its initial arc length coordinate s , which can also be called the material coordinate. Afterward, if the material coordinate is confined to being constant, such a point is defined as a material point. Otherwise, the point is defined as a spatial point. In other words, spatial points can move inside the beam they belong to, but material points cannot. Unlike material points, spatial points require explicit physical quantities or functions indicating how their material coordinates change to make their definitions more clear.
For the beam, the position vector r of a spatial point on the centroid line can be regarded as a function of material coordinates s and time t . With the time changes, spatial points move inside the beam and overlap with different material points. In terms of a spatial point, it is occupied by different material points at different moments, and the corresponding material coordinate s is also changed with time t . According to the rules of the composite function derivation, the first-order time derivative of the position vector r is
r ˙ d r d t = r t + r s s ˙
and its second-order time derivative is
r ¨ d 2 r d t 2 = 2 r t 2 + r s s ¨ + 2 r s 2 s ˙ 2 + 2 2 r s t s ˙
According to their mathematical definitions, r / t is the velocity of the material point whose material coordinate is s . To make a distinction between them, d r / d t ( r ˙ ) and r / t are called the spatial and material velocities, respectively. Therefore, there exist two kinds of time derivatives:
(1)
Total time derivative d / d t , which is also called spatial time derivative.
(2)
Partial time derivative / t , which is also called material time derivative.
They are related to each other by
t = d d t s s ˙
In accordance with Equation (3), the second-order material time derivative operator can be written as
2 t 2 = d 2 d t 2 s s ¨ 2 s 2 s ˙ 2 2 2 s t s ˙
It is seen that spatial and material time derivatives are rather different from each other in both their definitions and calculations. Different from traditional finite element methods of the solid, spatial points are selected as nodes of elements, which is also a crucial part of constructing the element with moving nodes. In the following statements of this study, for any variable a , the symbols a and a indicate the first and second derivative of a with respect to the original arc length, respectively.

4. Discrete Method of the Moving Node Element

As shown in Figure 3, one beam is divided into n − 1 sections equally in accordance with the arc-length coordinates of its centroid line, where the position vectors of each node are r 1 , r 2 , , r n 1 , r n , and the derivatives of the position vectors of two end nodes with respect to arc-length coordinates are expressed as r 1 , r n , r 1 , r n , as well as the corresponding arc-length coordinates, which are s 1 , s n . To describe the torsion effects of elements, the torsion angles of the cross-sections of each node are introduced, namely γ 1 , γ 2 , , γ n 1 , γ n , as well as their arc-length derivatives, which are written as γ 1 , γ 2 , , γ n 1 , γ n .
These nodal parameters constitute the nodal descriptive variables of the spline element, that is, the basic variable q c = [ r 1 ; r 2 ; ; r n 1 ; r n ; r 1 ; r n ; r 1 ; r n ] , the arc-length variable χ c = [ s 1 , s n ] , and the torsion variable γ c = [ γ 1 ; γ 2 ; ; γ n 1 ; γ n ; γ 1 ; γ 2 ; ; γ n 1 ; γ n ] , where arc-length coordinates can be obtained by a linear interpolation from that of two ends, as follows:
s i = n i s 1 + i 1 s n / n 1
It can be seen in Figure 3 that, in terms of each small element on the subinterval [ s i , s i + 1 ] , the left and right nodes are not fixed with material points and belong to spatial points. As the time changes, there is a flow of material at the node. Hence, in order to represent the change in material points occupying the nodes, the original arc-length coordinates s i , s i + 1 at the nodes are functions of time t. The position vector of the arbitrary point of the element can be approximately given by Hermite interpolation:
r = N 1 r i + N 2 r i + 1 + N 3 r i + N 4 r i + 1 + N 5 r i + N 6 r i + 1
Additionally, the shape functions are defined as
N 1 = ξ 1 3 6 ξ 2 + 3 ξ + 1 ,       N 2 = ξ 3 6 ξ 3 15 ξ + 10
N 3 = ξ 3 ξ + 1 ξ 1 3 L i + 1   ,       N 4 = ξ 3 3 ξ 2 7 ξ + 4 L i + 1
N 5 = 1 2 ξ 2 ξ 1 3 L i + 1 2       ,       N 6 = 1 2 ξ 3 ξ 1 2 L i + 1 2
where L i + 1 = s i + 1 s i , the normalized parameter
ξ = L i 1 s s i
Different from the traditional shape functions, ξ should be kept constant and s , L i vary with time when the node can move in the element, which implies only the normalized parameter ξ could be regarded as the indicator of points in the element, and the explicit function to describe the change of arc-length coordinates can be given by
s ˙ = s ˙ i + ξ L ˙ i
Arc-length derivatives of the position vectors of all nodes can be seen, but those of the inner nodes r k , r k     ( k = 2 , 3 , , n 1 ) do not belong to the nodal variables. In accordance with the third-order continuity requirement of r k at the nodes, r k , r k can be obtained by a fifth-order spline interpolation.
r i A + r i   B = r i C + r 1 r n r 1 r n D
r i A ¯ + r i   B ¯ = r i C ¯ + r 1 r n r 1 r n D ¯
where i = 1 , 2 , n , and the coefficient matrices A ¯ , B ¯ , C ¯ , A , B , C are n × n constant tridiagonal matrices, and their detailed derivations can be found in Appendix A. Then, Equations (12) and (13) can be rewritten as
r i r i   = r i r 1 r n r 1 r n ζ
where the matrix ζ is as follows:
ζ = C ¯ C D ¯ D A ¯ A B ¯ B 1
Submitting Equation (14) into Equation (6), one obtains the position vector of the beam element on the subinterval [ s i , s i + 1 ] as follows:
r = S χ c q c
where the matrix S is a function of the arc-length variable χ c = [ s 1 , s 2 , , s n ] . Spatial velocity and spatial acceleration can be obtained by differentiating the first and second-order total derivatives with respect to the time of Equation (16), as follows:
r ˙ = S q ˙ c + S χ c χ ˙ c q c Ψ q ˙ c χ ˙ c
r ¨ = Ψ q ¨ c χ ¨ c + Ψ χ c χ ˙ c q ˙ c χ ˙ c Ψ q ¨ c χ ¨ c + α Ψ
The torsion angle γ of the cross-section corresponding to an arbitrary point on the element is approximated by the cubic Hermite interpolation
γ = N ¯ 1 γ i + N ¯ 2 γ i + 1 + N ¯ 3 γ i + N ¯ 4 γ i + 1 N γ c
Additionally, shape functions are defined by the constant normalized parameter ξ
N ¯ 1 = 1 3 ξ 2 + 2 ξ 3             ,       N ¯ 2 = 3 ξ 2 2 ξ 3
N ¯ 3 = ( ξ 2 ξ 2 + ξ 3 ) L i + 1       ,       N ¯ 4 = ( ξ 3 ξ 2 ) L i + 1
Differentiating the first and second-order total derivatives with respect to the time of Equation (19), one obtains the following:
γ ˙ = N γ ˙ c + N χ c χ ˙ c γ c φ γ ˙ c χ ˙ c
γ ¨ = φ γ ¨ c χ ¨ c + φ χ c χ ˙ c γ ˙ c χ ˙ c φ γ ˙ c χ ˙ c + α φ

5. Modeling Scheme for the Single Boom

In beam theories, the cross-sections of a slender beam are usually regarded as rigid. In order to represent their motions, a coordinate system located at each centroid is introduced. The normal vector e s and two principal axis vectors e t and e b of the cross-section are selected as base vectors, and any point’s position vector on the centroid line is described by the original arc-length coordinate s and time t , as shown in Figure 4.
Since the base vectors of the cross-sections’ coordinate system stay together and are orthogonal to each other with time or arc-length coordinates changing, the relationship between them and the base vectors { g 1 , g 2 , g 3 } of the global coordinate system can be described as an orthogonal matrix obtained by Cardan angles.
e t e b e s = cos β cos γ cos α sin γ + sin α sin β cos γ sin α sin γ cos α sin β cos γ cos β sin γ cos α cos γ sin α sin β sin γ sin α cos γ + cos α sin β sin γ sin β sin α cos β cos α cos β g 1 g 2 g 3
where α , β , γ are the rotation angles of three fixed-axis rotations, with the first axis being g 1 and the third axis being e s . This transformation matrix can convert vectors between global and local. It means local_vector = Transformation_matrix × global_vector. The global coordinate system should be chosen based on the principle of avoiding the coincidence of the base vector g 1 and normal vector e s .
Based on the hypothesis that normal vectors of cross-sections coincide with tangent vectors of centroid lines, r can be expressed as
r = r e s
It can be seen that the first two Cardan angles are used to describe bend effects, while the third Cardan angle is used to describe the torsion effect, which can be named the torsion angle. Additionally, the first two Cardan angles can be determined by the first-order arc-length derivative of the position vector.
α = arctan ( g 2 T r / g 3 T r )
β = arcsin ( g 1 T r / r )
Additionally, the rotation described by Cardan angles can be divided into three successive fixed-axis rotations, and the corresponding rotation axes can be, respectively, written as
p 1 = sin β e s + cos β cos γ e t cos β sin γ e b
p 2 = sin γ e t + cos γ e b
p 3 = e s
Then, the angular velocity of the cross-section can be obtained
ω = α / t p 1 + β / t p 2 + γ / t p 3
Accordingly, components of the angular velocity ω can be written as
ω s ω t ω b = sin β 0 1 cos β cos γ sin γ 0 cos β sin γ cos γ 0 α / t β / t γ / t
Owing to the non-neglected geometric nonlinear effects of slender structures, the generalized strains of geometrically exact beam theory, namely the stretch ratio of arc lengths and curvature components in coordinate systems of cross-sections, are adopted to describe the deformation of the elements, wherein the stretch ratio of the arc length of the point P can be expressed as ε s = r 1 .
According to the definitions of angular velocities and curvatures, the only difference between them is what the derivatives of Cardan angles refer to. Thus, referring to Equation (10), components of the curvature can be expressed as
κ s κ t κ b = sin β 0 1 cos β cos γ sin γ 0 cos β sin γ cos γ 0 α β γ
Arc-length stretch ratios and curvatures are irrelevant to rigid motion. Beam elements based on strains as defined are applicable in the geometrical nonlinear analysis.
The principle of virtual power is the foundation for building finite elements. Before its application, the kinds of velocities and accelerations in its expression should be clarified. Resulting from Newton’s law, whose original object is a mass point, the virtual power principle is surely written in terms of material velocities and material accelerations. Accordingly, when a beam is studied, it reads as follows:
δ p f = 0 L δ ε / t T σ d s + 0 L δ r / t · 2 r / t 2 ρ d s + 0 L δ ω · J · ω / t + ω × J · ω ρ d s
where s is the original arc-length of the beam; δ p f is the virtual power of external forces; ω and J are the angular velocity and inertial tensor of the cross-section, respectively, while ε and σ are the generalized strain and stress of geometrically exact beam theory, respectively, namely
ε = [ ε s , κ s , κ t , κ b ]
σ = [ f s , m s , m t , m b ]
The constitutive relation that they satisfy is usually given by the equations
σ = E A G J E I t E I b ε D ε
Additionally, ε / t is the material velocity of ε , which is also a function of the initial arc length and time. It can be written as
ε / t = ε ˙ ε s ˙
By virtue of the characteristics of the motion of the telescopic boom, during its extraction and retraction, the arc-length coordinates of the inner and outer contact points located on the same boom may change over time, and they belong to the spatial points, the positions of which may coincide. That is to say, providing that the inner and outer contact points are selected as the nodes of the element simultaneously, the length of the element between two nodes may be equal to zero at some point (Figure 5).
In order to avoid this unreasonable situation, only the outer contact point is selected as the node of the element, and with it as the boundary, each boom is divided into two spline beam elements with moving nodes, namely
(1)
One spline element between the left contact point and the outer contact point;
(2)
One spline element between the outer contact point and the right contact point.
In terms of the outermost boom, there is no outer contact point, but the centroid of the cross-section connected with the luffing cylinder can play a role and participate in the division of the spline element, as shown in Figure 6.
For the convenience of description, the booms are numbered in ascending order from the outermost boom to the innermost boom, and the descriptive variables of the left contact point, the inner and outer contact points, and the right contact point are denoted by the physical quantities containing the subscripts 1, 2, 3, and 4.
Due to the fact that there is no inner contact point for the innermost boom, except for it, an additional arc-length coordinate s 2 , k is introduced into the descriptive variables of other booms to represent the position of the inner contact point. Moreover, each spline element is divided into n − 1 sections equally. In accordance with the name rules of the variables mentioned above, the position vectors associated with the left and right contact points and the outer contact point of the boom k are defined as r 1 , k , r 4 , k , r 3 , k , respectively, and the torsion angles of the cross-section in which they are located are expressed as γ 1 , k , γ 4 , k , γ 3 , k , as well as the corresponding arc-length coordinates, which are written as s 1 , k , s 4 , k , s 3 , k . Then, the descriptive variables, including those of boom k can be expressed as follows:
Mathematics 12 02496 i001
The nodal parameters in the spline element are their position vectors and torsion angles of the cross-section. The virtual power equation of each boom can be assembled as follows:
δ q k T ( M k q ¨ k + F k ) = 0
For this modeling method under the framework of spatial description, the following should be noted:
(1)
During the telescopic boom’s extraction and retraction, in terms of each boom, the inner and outer contact points move along the centroid line, which may give rise to the movement of other nodes except for the nodes at the two ends. That is to say, they belong to spatial points, the arc-length coordinates of which may change over time, whereas the nodes at the two ends are fixed on the material points, the arc-length coordinates of which are not a function of time. Moreover, the centroid of the cross-section connected with the luffing cylinder is always fixed on the material point, the arc-length coordinates of which are also not a function of time.
(2)
The inner contact point follows the left node of the adjacent inner boom; then, the outer contact point follows the right node of the adjacent outer boom. However, the inner, movable mode of their boom is different. That is to say, the outer contact point is fixed on the node of the element and moves following with it, while the inner contact point can move between two nodes, and it is necessary to identify the functional formula between its arc-length coordinate and the spatial position, which can be obtained by interpolation Equation (6).

6. Dynamic Contact Constraint between the Adjacent Booms

Unlike the traditional mechanical system, the area in contact with the sliding block may move on the flexible boom of the telescopic boom system. Moreover, the sliding block has a certain width, which is very small compared with the length of the boom. In this way, the effect of contact force between adjacent booms can be simplified to prevent the relative rotation and lateral and vertical translation between the left cross-section of the inner boom and the inner contact cross-section of the outer boom, as well as the right cross-section of the outer boom and the outer contact cross-section of the inner boom. As shown in Figure 7, combined with the following relationship of their movement along the axis of the boom during the process of extraction and retraction, the contact constraint between the adjacent booms can be described as follows under the framework of the spatial description in this study.
(1)
Constraint I: For the left cross-section of the inner boom and the inner contact cross-section of the outer boom, their centroids coincide and their orientations are consistent. That is to say, the position vector of centroids r 1 , k + 1 , r 2 , k and the column vector Ψ 1 , k + 1 , Ψ 2 , k composed of Cardan angles satisfy the constraint equation
r 1 , k + 1 r 2 , k = 0 ; r ˙ 1 , k + 1 r ˙ 2 , k = 0 ; r ¨ 1 , k + 1 r ¨ 2 , k = 0
Ψ 1 , k + 1 Ψ 2 , k = 0 ; Ψ ˙ 1 , k + 1 Ψ ˙ 2 , k = 0 ; Ψ ¨ 1 , k + 1 Ψ ¨ 2 , k = 0
(2)
Constraint II: For the right cross-section of the outer boom and the outer contact cross-section of the inner boom, their centroids coincide and their orientations are consistent. That is to say, the position vector of centroids r 4 , k , r 3 , k + 1 and the column vector Ψ 4 , k , Ψ 3 , k + 1 composed of Cardan angles satisfy the constraint equation
r 4 , k r 3 , k + 1 = 0 ; r ˙ 4 , k r ˙ 3 , k + 1 = 0 ; r ¨ 4 , k r ¨ 3 , k + 1 = 0
Ψ 4 , k Ψ 3 , k + 1 = 0 ; Ψ ˙ 4 , k Ψ ˙ 3 , k + 1 = 0 ; Ψ ¨ 4 , k Ψ ¨ 3 , k + 1 = 0
Moreover, when the telescopic boom is extracted and retracted, the nodes at the two ends of the boom as well as the centroid of the cross-section connected with the luffing cylinder always occupy the initial material points. Thus, their arc-length coordinates do not change over time, and they satisfy the constraint equation
s 1 , k = 0 ,       s 4 , k = L k ,       s 3 , 1 = L h
where L k is the axial length of the k t h boom, and L h is the axial length between the centroid of the cross-section connected with the luffing cylinder and the node at the left end of the outermost boom.
In contrast with the complex operation of real-time judgment, according to which two elements are in a contacting state in traditional finite element methods, under the framework of the spatial description, the dynamic contact constraints between adjacent booms are greatly simplified with the help of the relations and differences between spatial and material time derivatives.

7. Virtual Power of Contact Force between the Adjacent Booms

Since the motion of the area of contact with the sliding block can be approximately regarded as rigid motion under the condition that their width is small compared with the length of the boom, the resultant of the contact forces distributed on them can be equivalent to the constraint reaction acting on the inner and outer contact points, wherein the constraint force and moment acting on the inner and outer contact points of the k t h boom can be denoted as f 2 , k , m 2 , k and f 3 , k , m 3 , k . Then, the virtual power of the contact force is equal to the sum of the dot product between constraint force and material virtual velocity and the dot product between constraint moment and material virtual angular velocity. The virtual power of the inner contact point is as follows:
By means of the functional Equations (3) and (4) of two kinds of time derivatives, the material virtual velocity at the centroid and the material virtual angular of the inner contact cross-section can be formulated, respectively, as
δ ( r 2 , k t ) = δ r ˙ 2 , k r 2 , k δ s ˙ 2 , k
δ ω 2 , k = T ω ( δ Ψ ˙ 2 , k Ψ 2 , k δ s ˙ 2 , k )
where T ω is the 3 × 3 dimensional matrix composed of rotation axis vectors. Accordingly, the virtual power of the constraint reaction acting on the inner contact point can be expressed as
δ w 2 , k = ( δ r ˙ 2 , k r 2 , k δ s ˙ 2 , k ) · f 2 , k + ( T ω ( δ Ψ ˙ 2 , k Ψ 2 , k δ s ˙ 2 , k ) ) · m 2 , k
Meanwhile, the contact forces always appear in pairs, and the constraint force and moment acting on the left end node of the ( k + 1 ) t h boom are f 2 , k , m 2 , k . The contribution of the constraint reaction to the total virtual power of the system can be obtained as
δ w 2 = δ w 2 , k + δ w 1 , k + 1 = δ s ˙ 2 , k ( r 2 , k · f 2 , k + ( T ω Ψ 2 , k ) · m 2 , k ) δ s ˙ 2 , k η 2 , k
The unknown contact multiplier can be denoted as
η 2 , k = ( ( 1 + ε 2 , k ) f s 2 , k + κ s 2 , k m s 2 , k + κ t 2 , k m t 2 , k + κ b 2 , k m b 2 , k )
The same can be obtained for the virtual power of the outer contact point. The formula is in Appendix A. It can be seen that, under the framework of spatial description, the dynamic contact constraints between adjacent booms are non-ideal constraints, which may give rise to some unknown contact multipliers, the number of which is the same as that of the inner and outer points of the system.

8. Contact Analysis with the Friction Effect between Adjacent Booms

As is well known, friction resists the relative motion between bodies, which has a noticeable influence on the dynamic behavior of many mechanical systems. Similarly, in terms of the telescopic boom system, the friction effects of dynamic contact between layers cannot be ignored, while the analysis of the friction effect requires accurately solving the normal contact force. In a nested multi-body system, the contact load is transmitted between each layer of arm segments through local sliders arranged at the end. In the process of telescopic movement, the contact points between adjacent arm segments are numerous, and the contact positions change instantaneously. However, the existing traditional contact force model often needs to remove the kinematic constraints between bodies and then assess the contact points by the relative motion between related bodies, calculate the gaps, and introduce the contact collision pair to obtain the normal contact forces. Unfortunately, when the models are used to solve the contact problems with small gaps, it may be difficult to distinguish the size of the gaps and the computational errors, which often cause numerically ill issues, and the dynamic contact is more sensitive to this condition. In view of this, this section gives a dynamic contact analysis model considering the friction effects under the conditions of satisfying sliding constraints between adjacent booms, as mentioned in Section 6.

8.1. Calculation of the Constraint Reactions

To meet the engineering requirements, telescopic boom systems in practical applications are not only constrained by the dynamic contact force between adjacent booms but also affected by the luffing cylinder, the telescopic cylinder, wire ropes, etc., while the acting points of the latter are all located at the cross-section connected with the luffing cylinder on the outermost boom or the cross-sections at the two ends of each boom. Each boom can be treated as an independent multi-body system without constraints, and by applying the principle of virtual power, the dynamic equation of a singular boom can be obtained as
M k q ¨ k + F k = G f , k f k
where q k is the column vector composed of the descriptive variables of the k t h boom, and f k is the column vector composed of the components of forces acting on the boom. Moreover, G f , k stems from the virtual power of the external forces, which is constituted by the transposed matrix of the transfer coefficient matrix between the material virtual velocity of the centroid, the material virtual angular velocity of the cross-section affected by the forces, and the virtual generalized velocity δ q ˙ k . After the two ends of Equation (51) are left multiplied by the transposition of the matrix G f , k , it can be expressed as
f k = ( G f , k T G f , k ) 1 ( G f , k T M k q ¨ k + F k )
where the descriptive variables q k of the k t h boom are part of the system variables q . Therefore, the linear relationship between q ¨ k and the vector η of contact multipliers can be obtained by equation
q ¨ k = A k η + a k
Combined with Equations (52) and (53), the relation equality between the external forces f k acting on the boom and the Lagrange contact multipliers vector η of contact multipliers can be written as
f k = B k η + b k
where
B k = ( G f , k T G f , k ) 1 G f , k T M k A k
b k = ( G f , k T G f , k ) 1 ( G f , k T M k a k + F k )
It can be seen that, by analyzing the force on the singular boom, the constraint force and moment acting on the left and right end nodes, the inner and outer contact points of the boom, in accordance with their origin, can be classified into two categories:
(1)
Forces and moments acting on the left and right end nodes, the centroid of the cross-section connected with the luffing cylinder, which originates from the luffing cylinder, and the telescopic cylinder and wire ropes;
(2)
Forces and moments acting on the inner and outer contact points originate from contact forces generated from the contact constraints between the adjacent booms.
Therefore, the constraint forces and moments of the inner and outer points of the boom can be further picked up from Equation (54)
f 2 , k = B f 2 , k η + b f 2 , k ,   m 2 , k = B m 2 , k η + b m 2 , k
f 3 , k = B f 3 , k η + b f 3 , k ,   m 3 , k = B m 3 , k η + b m 3 , k
Since the motion of the area of contact with the sliding block can be approximately regarded as rigid motion, the constraint forces and moments are the result of equivalent forces at the inner or outer point of contact forces between adjacent booms, while the research goal of contact analysis is reasonably establishing the relationship between the constraint forces and moments and contact forces distributed on the sliding blocks. Therefore, the calculation of constraint force and moment is an essential step when conducting contact analysis.

8.2. Discrete Model of Distributed Contact Forces

The contact analysis between adjacent booms depends on the specific shape of the cross-section, most of which is rectangular and U-shaped with round corners in many telescopic booms. As shown in Figure 8, the inner and outer contour lines of the cross-section are composed of four rounding curves and four straight lines, and the rounding angles are all 90 degrees. Moreover, the sliding blocks are installed at the rounding curves. According to the contact characteristics of the adjacent arm segments of the nested multibody system, two types of dynamic contact modes are summarized, and the centroid of the section in the contact area is selected as the key point to describe the movement of the system. The finite element model of the arm segment is established by using the dynamic joint large deformation beam element. By virtue of its advantage of allowing the joints to move in the continuous body, the constraint conditions can make the model meet the dynamic contact effect between adjacent arm segments and the virtual power of the contact force with Lagrange multipliers.
As shown in Figure 9, to simplify the model of contact analysis, the following assumptions are made:
(1)
The contact forces on the sliding blocks are distributed on the rounding curves at the two ends;
(2)
Multiple contact points are equally divided on each rounding curve, and the real contact mode can be approximated by encrypting the contact points;
(3)
The contact force acting on each contact point is regarded as the spring force of a radial spring with only compression and no tension, which is consolidated on one end of the sliding blocks.

8.3. Contact Analysis of Considering Friction Effects

In the discrete model of distributed contact forces, it can be considered that the compression of the radial spring results from the micro motion of the inner and outer booms along the constrained direction. Similarly, in terms of adjacent booms, contact areas with the inner and outer contact cross-sections as the middle cross-sections are regarded as rigid motion. Therefore, the micro motion of contact areas relative to the sliding blocks can be described by the infinitesimal relative displacement u t , u b of the centroid of the middle section along the lateral and vertical directions, as well as its infinitesimal rotation angles α , β , γ relative to the coordinate system of the cross-section. Moreover, these five micro displacements and rotation angles are not system description variables but intermediate variables introduced for contact analysis.
As shown by Figure 10, the width of the sliding block is 2 w and the radius of rounding of the middle cross-section is r , while the coordinates of the center of rounding in the coordinate system of the cross-section are ( y j , z j ) . Then, the position vector of the ith contact point on the rounding P j at the ends of the contact area before the micro motion can be expressed as
r ¯ i , j = k s w e s + y j e t + z j e b + r ( cos θ i , j e t + sin θ i , j e b )
where θ i , j is the azimuth angle used to show the position of the contact point. k s = 1 indicates that P j is on the front end of the contact area, and k s = 1 indicates that P j is on the back end of the contact area. Additionally, the position vector of the i t h contact point on the rounding P j after the micro motion can be written as
r i , j = r ¯ i , j + u t e t + u b e b + ( α e s + β e t + γ e b ) × r ¯ i , j
Consequently, the compression displacement of a radial spring can be obtained as
δ i , j = ( r i , j r ¯ i , j ) · k t ( cos θ i , j e t + sin θ i , j e b )
where k t is an indicator of the compression direction, and when analyzing the contact forces on the contact areas with the inner contact cross-sections as the middle cross-sections, k t = 1 ; meanwhile, when analyzing the contact forces on the contact areas with the outer contact cross-sections as the middle cross-sections, k t = 1 . Additionally, there exists a unilateral constraint relationship between the compression displacements and contact forces, as follows:
(1)
When δ i , j > 0 , the radial spring is compressed, and the value of the contact force is greater than 0.
(2)
When δ i , j 0 , the value of contact force is 0.
(3)
The value of contact force satisfies the function f i , j = k ( δ i , j ) δ i , j , and to satisfy the requirements of (1) and (2), the stiffness value k is a function of compression displacement δ i , j .
By virtue of a significant number of computational experiments, we find that, as long as the stiffness value is large enough, the obtained contact force may converge uniformly, and the stiffness only affects the specific value of the five micro displacements and rotation angles introduced above. However, the requirements of (1) and (2) may cause the switching effects of discontinuity of function of the stiffness with compression displacement, which often has a negative effect on the computational properties. To avoid this situation as much as possible, the function is smoothed by piecewise polynomial interpolation, namely a cubic polynomial transition function constructed over an extremely small interval 0 , ε , which satisfies the following boundary conditions:
(1)
When δ i , j = ε , k = k 0 , d k / d δ i , j = 0 .
(2)
When δ i , j = 0 , k = 0 , d k / d δ i , j = 0 .
As shown by Figure 10, the smoothed function of stiffness value can be expressed as
k = k 0   δ i , j ε k 0 ( 3 ( δ i , j / ε ) 2 2 ( δ i , j / ε ) 3 ) 0 δ i , j < ε 0     δ i , j < 0
The contact force at the i t h contact point of rounding P j can be formulated as
f i , j n = f i , j k t ( cos θ i , j e t + sin θ i , j e b )
and the corresponding friction force can be employed as
f i , j s = μ s i g n ( s ˙ ) f i , j e s
where μ is the friction coefficient, and the function s i g n ( s ˙ ) represents the plus and minus sign of time derivatives of the arc-length coordinates of the inner and outer contact points:
(1)
When the telescopic boom is being extracted, the arc-length coordinate of the inner contact point increases, and the direction of friction force is the same as the normal vector e s of the corresponding cross-section, while the arc-length coordinate of the outer contact point is decreasing, and the direction of friction force is opposite to the normal vector e s of the corresponding cross-section.
(2)
When the telescopic boom is being retracted, the arc-length coordinate of the inner contact point is decreasing, and the direction of friction force is opposite to the normal vector e s of the corresponding cross-section, while the arc-length coordinate of the outer contact point is increasing, and the direction of friction force is the same as the normal vector e s of the corresponding cross-section.
The result of the centroid of the inner and outer cross-sections arising from the normal contact forces and friction forces acting on all contact points can be expressed as
f ¯ c = j = 1 4 i ( f i , j n + f i , j s )
m ¯ c = j = 1 4 i ( r ¯ i , j × ( f i , j n + f i , j s ) )
In accordance with the equivalent relationship between them and contact forces, it can be obtained as
f c · e t + f ¯ c · e t = 0
f c · e b + f ¯ c · e b = 0
m c · e t + m ¯ c · e t = 0
m c · e b + m ¯ c · e b = 0
m c · e s + m ¯ c · e s = 0
Equalities (67)–(71) provide the equations used to determine the five micro displacements and rotation angles above. The rest of the equality is used as an auxiliary equation to solve the unknown contact multipliers.
f c · e s + f ¯ c · e s = 0
The specific flowchart to obtain the auxiliary equation is shown in Figure 11.
It can be seen that the dynamic equation of the telescopic boom system contains unknown contact multipliers with the same number of inner and outer contact points. Additionally, contact analysis of each pair of contact areas between adjacent booms may give rise to an auxiliary equation, and the number of all auxiliary equations is equal to that of the contact multipliers; furthermore, they can solve the unknown contact multipliers. The impact of interlayer friction on the telescopic arm cannot be ignored. The greater the friction on the slider, the higher the oscillation frequency at the end. In order to reduce the impact of the oscillation of the end in engineering applications, materials with a small friction coefficient should be selected as much as possible to use the slider or grease with a high-quality effect.

9. Numerical Examples

In this section, numerical examples are given to validate the proposed method; then, the numerical results are compared against those of analytical solutions and ADAMS 2020 software, where the specific telescopic boom system was analyzed using the proposed method. In this study, the examples were implemented using the ode45 solver in MATLAB® 2019a. All the examples were performed on the same PC with an Intel Core 3.2 GHz processor and 32 GB of RAM.
A telescopic boom system shown in Figure 12 consists of three booms with U-shaped cross-sections, and for each boom, the length is 10 m and the wall thickness is 15 mm, with sliding blocks of width 300 mm on the rounding part at the two ends. Moreover, the gaps between adjacent booms are all 5 mm, and the coordinate system of the cross-section is established at the center of the lower half circle of the U-shaped cross-section.
In accordance with the characteristic that booms are nested into each other, under the state of a rigid body, the contour lines of the cross-section of each boom from outside to inside are equidistant curves. Therefore, the origins of their coordinate system and the centers of rounding are coincident, and the radius of rounding decreases successively by virtue of the wall thickness and gaps; as a result, the dimension parameters obtained for the cross-section of each boom are as shown in Table 1.
As shown in Figure 13a, the global coordinate system is built at the bottom of the platform, where the X-axis and Z-axis point to the front and upward sides, respectively, which together with the Y-axis constitute the right-handed coordinate system. For the center D1 of the rotating shaft fixed on the bottom and the point D3 connected with the luffing cylinder, their position vectors relative to the coordinate system of the left cross-section of the 1 t h boom are denoted as r ¯ 1 and r ¯ 3 , and their specific values are (−956 mm, 0, 556 mm) and (7250 mm, 0, −556 mm). Meanwhile, for the center D1 of the shaft sleeve and the point D2 connected with the luffing cylinder on the platform, their position vectors relative to the global coordinate system are denoted as r 1 and r 2 , and their specific values are (−556 mm, 0, 350 mm) and (100 mm, 0, 50 mm).
In terms of the driving mechanism of the single cylinder plus wire ropes, the main parameters are as follows. For the extracted rope, the position vectors of connection points B4, B6 relative to the coordinate system of the bottom cross-sections of 1 t h boom and 3 t h boom are (50 mm, 0, 0) and (−40 mm, 0, 0), and the pulley is installed on top of the cylinder block, which is 9 m away from the center of the bottom cross-section of 2 t h boom. For the retracted rope, the position vectors of connection points B1, B3 relative to the coordinate system of the top cross-sections of the 1 t h boom and 3 t h boom are (680 mm, 0, 0) and (640 mm, 0, 0), and the pulley is installed on the bottom of the 2 t h boom, and the position vector whose center is relative to the coordinate system of the bottom cross-section is (660 mm, 0, 0). Moreover, the original lengths L 1 , L 2 of the extracted and retracted ropes are 10 m and 18 m.
In the state of a rigid body at the initial moment, the distances between the bottom centers of adjacent booms are the same, which are both equal to the initial length L s of the piston rod. Additionally, the length L h of the luffing cylinder can be determined by the luffing angle θ given
L h r 1 r 2 + R ( r ¯ 3 r ¯ 1 )
where the rotating matrix can be expressed as
R = cos θ 0 sin θ 0 1 0 sin θ 0 cos θ
All booms are made of the same material, with the Poisson’s ratio υ being 0.3, the mass density ρ being 7850 kg/m3, and the modulus of elasticity E being 2.1 × 1011 Pa. Furthermore, the constitutive modulus, linear mass density, and the mass center’s coordinates of the cross-section are calculated as shown in Table 2.
In accordance with the method proposed, the multi-body dynamic model of this telescopic boom is established, wherein each spline element forming the model of the boom is divided into eight small elements. Moreover, the dynamic behaviors of extraction and retraction of the telescopic boom are analyzed, respectively, and the specific work conditions are as follows.
(1)
Dynamic of extraction: at the initial moment, the luffing angle θ is 60°, and the length L s of the piston rod is 2 m. To reduce the impact on the system as much as possible, the extracted velocity of the piston rod is increased from 0 to 0.5 m/s in the time interval (0, 4 s), then held constant for 8 s, and finally decreased from 0.5 m/s to 0 in the time interval (12 s, 16 s). Meanwhile, the accelerations at 4 s and 12 s are both 0, and taking them as the boundary condition, the curve of velocity with time in the acceleration and deceleration stages can be fitted by cubic polynomial interpolation, as shown in Figure 14.
(2)
Dynamic of retraction: at the initial moment, the luffing angle θ is 60°, and the length L s of the piston rod is 8 m. Similarly, the retracted velocity of the piston rod is increased from 0 to 0.5 m/s in the time interval (0, 4 s), then held constant for 8 s, and finally decreased from 0.5 m/s to 0 in the time interval (12 s, 16 s). Meanwhile, the accelerations at 4 s and 12 s are both 0, and taking them as the boundary condition, the curve of velocity with time in the acceleration and deceleration stages can be fitted by cubic polynomial interpolation, as shown in Figure 15.
All simulations are carried out using the ODE45 solver, and the relative error and absolute error are ε r = 1 × 10 6 and ε a = 1 × 10 7 , respectively, while the smooth factor is set as h = 0.01 .
Figure 14. Curves of extracted displacement, velocity, and accelerations with time of the piston rod.
Figure 14. Curves of extracted displacement, velocity, and accelerations with time of the piston rod.
Mathematics 12 02496 g014
Figure 15. Curves of retracted displacement, velocity, and accelerations with time of the piston rod.
Figure 15. Curves of retracted displacement, velocity, and accelerations with time of the piston rod.
Mathematics 12 02496 g015
ADAMS, as a universal dynamic simulation software for mechanical systems, adopts the Lagrange method in the dynamic theory of multiple rigid bodies to form the dynamic equations of the system, wherein bodies are defined as rigid and the flexibility of the structures is ignored, while some general finite element software has difficulties in simulating the dynamic behaviors of the mechanical system containing the rigid motion with a large range. Therefore, the method of co-simulation with ADAMS 2020 and ANSYS 2023 is the most frequently used scheme for the dynamic analysis of multiple flexible body systems. However, in terms of the telescopic boom system, the numerical solution using this method often does not converge [6,20,21,23,24], which results from the analysis method in which each boom is divided into several elements with fixed areas, and the traditional contact model, which needs to calculate the gaps, is adopted between adjacent booms. When the telescopic boom is being extracted or retracted, a real-time assessment of which two elements are in state of contact with each other is necessary, and an adjustment of the elements is unavoidable and gives rise to errors; moreover, the contact gaps are extremely small, even those of the same order of magnitude of the errors. Additionally, the small errors may cause the size of the integration step to decrease at the next iteration step, which makes the size of the step smaller and smaller until the simulation fails.
To conveniently compare and analyze, firstly, the simulation of extraction motion with the modulus of elasticity being 10 × 101 and a small load at the top, namely 2.1 × 1012 Pa, is carried out, and in this way, the deformation of the boom is small, becoming close to the rigid body, and the results can be approximately compared with the body model built by ADAMS 2020. Then, the dynamic behaviors of extraction and retraction motion for the telescopic boom with the conventional modulus of elasticity are analyzed so as to obtain some theoretical reference on the design of telescopic booms.

9.1. Comparison of the Method Proposed and ADAMS

In accordance with the dimension parameters and the initial position of connection points, a rigid model of the telescopic boom is built in ADAMS/View, where the telescopic cylinder is modeled using two rods connected by a prismatic pair, and the Cable module of ADAMS 2020 is used to establish the pulley-rope system of the extracted and retracted ropes, as well as the luffing cylinder with constant length being simplified as a rod. To reduce the deformation as much as possible to compare with ADAMS 2020, in this example, the modulus of elasticity is set to 10 × 101, namely 2.1 × 1012 Pa, and the load acting on the top of the 3 t h boom is 1 t. Additionally, the length of the piston rod is 2 m at the initial moment and then changes according to the curves shown in Figure 14 to drive the telescopic boom. In the state of an ideal rigid body, the X and Z coordinates of the position vector of the centroid at the top of the 3 t h boom can be expressed theoretically as
r X = r X 0 + 2 s 0 cos θ ,       r Z = r Z 0 + 2 s 0 sin θ
Their time derivatives can be obtained as
v X = 2 v 0 cos θ ,       v Z = 2 v 0 sin θ
a X = 2 a 0 cos θ ,       a Z = 2 a 0 sin θ
where L s is the luffing angle of the telescopic boom, and r X , r z are the initial coordinates of the top center of the 3 t h boom, while s 0 , v 0 , a 0 are the telescopic displacement, velocity, and acceleration of the piston rod shown in Figure 14 and Figure 15, respectively. As shown in Figure 16, Time histories for the X, Z coordinates and their time derivatives of the top center of the 3 t h boom are obtained. There is a good agreement between the presented results and those by ADAMS 2020, and their change trend is consistent with the driving history curves of the piston rod. Moreover, Figure 17 gives the errors between them and the theory solutions demonstrated by Equations (75) and (76), which are within 5 mm and 3 mm/s.
Time histories for the forces of the luffing cylinder and telescopic cylinder are given in Figure 18. It can be seen that the presented results have good accuracy when compared with those calculated by ADAMS 2020, where their trend is consistent with the displacements and acceleration driving history curves of the piston rod, and the forces of the luffing cylinder are increased from 139.86 kN to 236.49 kN gradually.
Additionally, the deformation of booms in this example is small, but the flexibilities are considered, which is different from the rigid model of ADAMS 2020; therefore, whether for the change in position coordinates and their time derivatives or the response of cylinder forces over time, the results obtained by the proposed method have vibration components compared with those of ADAMS 2020. When the telescopic arm is in elongation and contraction motion, under the combined action of the deformation of the arm segment and the interlayer contact force, including friction force, the end will be accompanied by different degrees of high-frequency oscillation, which makes it difficult to accurately reflect the arm segment as a rigid body. The reason for this can be analyzed as follows: under the condition of flexible deformation, the end of the telescopic arm will produce downtorsion, and during the telescopic process, it is easy to produce continuous up and down jitter under the impact of a load.

9.2. Dynamic Analysis of Extraction Motion for the Telescopic Boom

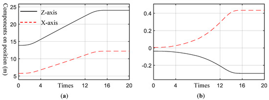
In this example, the modulus of elasticity of the booms is set to the conventional value E = 2.1 × 1011 Pa, and the load acting on the top of the 3 t h boom is 25 t. Moreover, the friction effects between layers with the dynamic and static coefficients of μ r = 0.1 and μ a = 0.15 , and their speed threshold switching value defined by this study of v ε = 0.01   m / s , are considered. Figure 19, Figure 20 and Figure 21 show time histories for components based on the positions, velocities, and accelerations along the X-axis and Z-axis of the top center of the 3 t h boom.
It can be seen that the changing trends in these components are consistent with the driving history curves of the piston rod. With time progressing, the components in the positions deviate from the theoretical solutions gradually, which results from the deformation of the booms increasing with the extraction. Moreover, under the action of the flexibilities of booms and dynamic friction contact force, the components of acceleration may fluctuate at the stage of uniform motion.
As shown in Figure 22, the contact areas between the 2 t h boom and 3 t h boom include two parts, namely part I between the inner contact cross-section of the 2 t h boom and the left cross-section of the 3 t h boom, and part II between the outer contact cross-section of the 3 t h boom and the right cross-section of the 2 t h boom. Three base vectors of the cross-section point to the axial, transverse, and vertical directions, respectively.
Figure 23, Figure 24 and Figure 25 show components of constraint forces and moments acting on the inner contact point of the 2 t h boom and the outer contact point of the 3 t h boom with respect to the coordinate system of the cross-section. Some conclusions can be summarized as follows:
(1)
Constraint forces and moments acting on the inner contact point of the 2 t h boom mainly come from the interaction forces of contact forces acting on the sliding blocks installed on the left end of the 3 t h boom. As shown by Figure 24a, the components of constraint forces are always positive along the axial direction and negative along the vertical direction of the cross-section. This indicates that, for the inner cavity of the 2 t h boom in contact with the sliding blocks, the friction force is positive along the axial direction, and the result of normal pressure is opposite along the vertical direction, while for the constraint moment of the inner contact point of the 2 t h boom, there is only the component Ma around the transverse positive direction (right-hand rule) shown in Figure 25a.
(2)
Constraint forces and moments acting on the outer contact point of the 3 t h boom mainly come from the interaction forces of contact forces acting on the sliding blocks installed on the right end of the 2 t h boom. As shown in Figure 24b, components of constraint forces are always negative along the axial direction and positive along the vertical direction of the cross-section. This indicates that, for the outer wall of the 3 t h boom in contact with the sliding blocks, the friction force is opposite along the axial direction and the result of normal pressure is positive along the vertical direction, while for constraint moments of the outer contact point of the 3 t h boom, there is only the component Mb around the transverse opposite direction (right-hand rule) shown in Figure 25b.
(3)
As the extraction length increases, the component values of constraint forces and moments acting on the inner contact point of the 2 t h boom, shown in Figure 24a and Figure 25a, gradually increase. Meanwhile, for the outer contact point of the 3 t h boom, as shown in Figure 24b and Figure 25b, the component values of the constraint forces gradually decrease, and the component values of constraint moments gradually increase. After 8 s, their trend becomes slow and fluctuates. At 16 s, the extraction motion stops, and then the values gradually stabilize. In fact, the configuration at 8 s happens to be rather special, as at this time, the length of the piston rod becomes 5 m, which is the transition position when there is overlap between the 1 t h boom and 3 t h boom, as shown in Figure 23. After and before this position, the force pattern of the system may change.
(4)
The fluctuation period of the vertical components is consistent with that of the axial components for the constraint forces, which results from the Coulomb friction ratio between the normal contact force and tangential friction on the slide blocks.
The dynamic contact analysis method proposed by this study can give the distributions of contact forces on the sliding blocks at an arbitrary time. For instance, at the moment of 16 s, contact forces on the sliding blocks installed at the left end of the 3 t h boom and the right end of the 2 t h boom are shown in Figure 26. For the convenience of illustration, rounding curves located at the two ends of the sliding blocks are divided into two categories, wherein one is the part close to the sides of the load, which includes rounding I-1, rounding I-2, and rounding I-3. The other is the part close to the sides of the platform, which includes rounding II-1, rounding II-2, and rounding II-3. It can be seen that the maximum value of normal contact forces on the sliding blocks installed at the left end of the 3 t h boom is 47.16 kN, and they make the sliding blocks bear the torque around the transverse opposite direction, while the maximum value of normal contact forces on the sliding blocks installed at the right end of the 2 t h boom is 52.49 kN, and they make the sliding blocks bear the torque around the transverse positive direction. Moreover, the distributions of normal contact forces are vertically symmetrical.
As shown in Figure 26, to display the time histories of contact force at each contact point, around the axial positive direction (et-axis), potential contact points on the rounding I-1, I-2, II-1, II-2 are labeled from 1 to 20, and those on the rounding I-3, II-3 are labeled from 1 to 40, respectively. Then, in Appendix A, Figure A1 and Figure A2 show the time histories for normal contact force at each contact point located at the sliding blocks installed at the left end of the 3 t h boom and the right end of the 2 t h boom.
The following can be seen: (1) Except for rounding II-1, II-2, and I-3, contact forces on the rest of the rounding are all zeros. (2) For contact forces on the sliding blocks installed at the right end of the 2 t h boom, they always make the sliding blocks bear the torque around the transverse opposite direction, while for contact forces on the sliding blocks installed at the left end of the 3 t h boom, they always make the sliding blocks bear the torque around the transverse positive direction (3). As the extraction length increases, contact forces increase gradually. Similarly, after 8 s, their trend of change becomes slow and fluctuates. At 16 s, the extraction motion stops, and then their values gradually stabilize.
Figure 27 shows the time histories for the forces of the luffing cylinder and the telescopic cylinder installed between the 1 t h boom and 2 t h boom.
It can be seen that the force of the luffing cylinder is 698.89 kN at the initial moment, gradually increases at the stage of extraction motion, and stabilizes at 1260.66 kN. While the force of the telescopic cylinder is 498.26 kN at the initial position, it reaches the peak value of 514.47 kN at 8 s and then stabilizes at 487.06 kN. The size of the carrying load mainly affects the oscillation amplitude of the telescopic arm end and basically does not affect the frequency. The larger the carrying load, the larger the amplitude. Large-load expansion is a more dangerous condition. There is a large difference between dynamic stress and static stress in the extension movement of the telescopic arm, and the special configuration is in the transition position where the outermost arm and the innermost arm have no overlap, and the dynamic stress is about twice the static stress. At this time, it is difficult to ensure the safety of the work by simply checking the static strength.

10. Conclusions

In this study, a large deformation spline beam element with nodes that can move in the medium is constructed, which eliminates the traditional assumption that the element nodes are consolidated with material points and uses quintic spline interpolation to meet the high-order continuity requirements and reduce the degree of freedom.
The system composed of multiple flexible arm segments nested into each other relies on the slider to transfer the load, and the contact points between adjacent arm segments are numerous, the contact position transient changes, and the interlayer friction effect cannot be ignored. According to these characteristics, two kinds of dynamic contact modes are summarized in this study, and the centroid of the section in the contact area is chosen as the key point to describe the movement of the system. The dynamic contact constraint conditions and the virtual power of the contact force between the adjacent arm segments are given based on the functional relationship between material velocity and acceleration and space velocity and acceleration. On this basis, an interlayer frictional contact analysis model and contact force discretization method without lifting the dynamic constraints are proposed, auxiliary equations for determining the unknown contact multiplier of the system are given, and the system acceleration is solved. Numerical simulation shows that the spatial description of the model allows the nodes to move in the continuous body, which meets the modeling requirements of the axial movement of the contact position between the adjacent arm segments. Moreover, the proposed frictional contact analysis model does not need contact kinematics constraints, and it has good numerical stability when solving the problem of large-scale dynamic contact between adjacent arm segments. It can avoid the complicated operation of the traditional method to assess the contact position in real time, constantly update the information of the unit, and address the numerically ill condition of the traditional contact force model when solving the small gap contact problem. According to the simulation results, the laws of the influence of some key factors on the dynamic behavior of the telescopic boom and the mechanism of longitudinal oscillation are revealed, and it is found that, in some special positions, the dynamic and static stresses of the boom are rather different, and accurate dynamic simulation is needed.
In the process of operation, the end of the telescopic arm will have different degrees of high-frequency oscillation under the combined action of the flexibility of the arm segment and the interlayer contact force, including friction. The intensity of oscillation is closely related to load capacity, the friction coefficient of the slide block, the tensile modulus of the rope row, and other factors, and has a very regular relationship. The dynamic stress and dynamic contact force of the arm segment are very complicated and different from the static load. In some special positions, the two are very different. In order to ensure the safe operation of the arm segment, it is necessary to analyze its dynamics.

Author Contributions

Methodology, T.Z. and Z.Q.; Software, T.W. All authors have read and agreed to the published version of the manuscript.

Funding

This work has been supported by the National Natural Science Foundation of China (Grant No. 11872137, and No. 91748203).

Data Availability Statement

The data will be made available by the authors on request.

Acknowledgments

Authors gratefully acknowledge the funding source. The authors also would like to thank the anonymous reviewers for their quality reviews and suggestions.

Conflicts of Interest

The authors declare no conflict of interest.

Appendix A

ω s ω t ω b = sin β 0 1 cos β cos γ sin γ 0 cos β sin γ cos γ 0 α / t β / t γ / t
A ¯ 1 = 1 8 0 8 8 0 8 8 0 8 1 ,   A 1 = 0 7 16 7 7 16 7 7 16 7 0
B ¯ 1 = 0 1 6 1 1 6 1 1 6 1 0 ,   B 1 = 1 1 0 1 1 0 1 1 0 1 1
D ¯ 1 = 1 0 0 1 0 0 0 0 ,   D 1 = 0 0 0 0 1 0 0 1
δ w 3 = δ w 3 , k + δ w 4 , k 1 = δ s ˙ 3 , k ( r 3 , k · f 3 , k + ( T ω Ψ 3 , k ) · m 3 , k ) δ s ˙ 3 , k η 3 , k
Figure A1. Time histories for normal contact force at each contact point located at the sliding blocks installed at the left end of 3 t h boom.
Figure A1. Time histories for normal contact force at each contact point located at the sliding blocks installed at the left end of 3 t h boom.
Mathematics 12 02496 g0a1
Figure A2. Time histories for normal contact force at each contact point located at the sliding blocks installed at the right end of 2 t h boom.
Figure A2. Time histories for normal contact force at each contact point located at the sliding blocks installed at the right end of 2 t h boom.
Mathematics 12 02496 g0a2

References

  1. Koo, B.; Chang, S.M.; Kang, S.H. Natural mode analysis of a telescopic boom system with multiple sections using the Rayleigh-Ritz method. J. Mech. Sci. Technol. 2018, 32, 1677–1684. [Google Scholar] [CrossRef]
  2. Hou, M.T.; Huang, M.X.; Chang, C.M. Nested folded-beam suspensions with low longitudinal stiffness for comb-drive actuators. J. Micromech. Microeng. 2014, 24, 125022. [Google Scholar] [CrossRef]
  3. Yue, T.; Zhang, X.Y.; Wang, L.X.; Ai, J.Q. Flight dynamic modeling and control for a telescopic wing morphing aircraft via asymmetric wing morphing. Aerosp. Sci. Technol. 2017, 70, 328–338. [Google Scholar] [CrossRef]
  4. Wang, Z.; He, X.; Zhou, Z.; Xie, L. Operating Stability Analysis of folding arm aerial work vehicle based on ADAMS. Mech. Electr. Eng. 2020, 37, 6. [Google Scholar]
  5. Yan, H.; Wang, W.; Wang, Z. Kinematics and Dynamics Simulation of Fork Loading Device with Telescopic arm based on ADAMS. Hoisting Conveying Mach. 2013, 09, 57–62. [Google Scholar]
  6. Zhang, X.; Wang, J.G.; Wang, X.; Gao, F. Numerical performances of invariable and moving boundary methods during fluid penetration into anisotropic porous media. Comput. Geotech. 2020, 121, 103458. [Google Scholar] [CrossRef]
  7. Cheng, J. Force Analysis of Boom Expansion Mechanism of Aerial Work Vehicle. Constr. Mach. 2016, 10, 80–83. [Google Scholar]
  8. Lv, X. Failure Analysis and Detection Technology of Crane Wire Rope; Hangzhou University of Electronic Science and Technology: Hangzhou, China, 2014. [Google Scholar]
  9. Shen, F.-P.; Wang, J. Finite element Analysis of Truck Crane Subarm Structure. J. Shandong Univ. Technol. (Nat. Sci. Ed.) 2006, 20, 51–55. [Google Scholar]
  10. Yu, H.; Yu, L.; Li, S. Contact Analysis of Telescopic Arm of Aerial Work Vehicle Based on Finite Element Method. Mech. Sci. Technol. Aerosp. Eng. 2014, 33, 4. [Google Scholar]
  11. Lu, N.; Lan, P.; Bai, H. Accurate Theoretical Solution for Stability Analysis of Crane Box Telescopic Boom. J. Harbin Archit. Univ. 2000, 33, 89–93. [Google Scholar]
  12. Teng, R.; Liu, K.Y.; Chen, L. Calculation of Lifting Performance of Large Tonnage Telescopic Boom Crane by Finite Element Method. Chin. J. Constr. Mach. 2011, 09, 194–199. [Google Scholar]
  13. Gao, L.; Teng, R.; Wang, X. Research on Vibration Characteristics of Boom System of Straight Arm Aerial Work Vehicle. J. Vib. Shock 2016, 35, 6. [Google Scholar]
  14. Wang, J. Research on Vibration Suppression of Boom of Telescopic Boom Aerial Working Vehicle; Dalian University of Technology: Dalian, China, 2016. [Google Scholar]
  15. Du, L.; Lu, N.L.; Lan, P. Analysis of Flexibility and Stability of Crane Telescopic Boom with Elastic Restraint and Second-Order Effect. Adv. Mater. Res. 2013, 774–776, 109–113. [Google Scholar] [CrossRef]
  16. Huang, X.L.; Ji, A.M. Analysis of Nonlinear Local Buckling of Crane Telescopic Boom. Appl. Mech. Mater. 2013, 387, 197–201. [Google Scholar] [CrossRef]
  17. Xu, G.N.; Gao, G.H.; Guo, Z.C. Analysis on Nonlinear Buckling Failure Influence Factors of Telescopic Boom System Based on Arc-Length and FEM Method. Appl. Mech. Mater. 2014, 532, 291–296. [Google Scholar] [CrossRef]
  18. Du, W.; Wu, P.; Yao, X. Dynamic Modeling Analysis and Experiment of Multistage Flexible Telescopic Arm. Mach. Des. Manuf. 2017, 12, 35–39. [Google Scholar]
  19. Andrusiv Lubov, P. Mathematical Modeling and Dynamic Response Characteristics of Transversely Vibrating Segmented Structures; University of Louisville: Louisville, KY, USA, 2007. [Google Scholar]
  20. Korkealaakso, P.; Mikkola, A.; Rantalainen, T.; Rouvinen, A. Description of joint constraints in the floating frame of reference formulation. Proc. Inst. Mech. Eng. Part K J. Multi-Body Dyn. 2009, 223, 133–145. [Google Scholar] [CrossRef]
  21. Fujita, H.; Sugiyama, H. Development of flexible telescopic boom model using absolute nodal coordinate formulation sliding joint constraints with LuGre friction. Theor. Appl. Mech. Lett. 2012, 2, 063005. [Google Scholar] [CrossRef]
  22. Barthels, P.; Wauer, J. Modeling and Dynamic Analysis of Telescopic Systems of Structural Members with Clearance. Nonlinear Dyn. 2005, 42, 371–382. [Google Scholar] [CrossRef]
  23. Heikki, M.; Jari, M. Modelling telescopic boom the plane case: Part I. Comput. Struct. 2003, 81, 1597–1609. [Google Scholar]
  24. Heikki, M.; Jari, M. Modelling a telescopic boom the 3D case: Part II. Comput. Struct. 2006, 84, 2001–2015. [Google Scholar]
  25. Cao, X.; Huang, X.; Zhao, Y.; Sun, Z.; Li, H.; Jiang, Z.; Ceccarelli, M. A Method of Human-Like Compliant Assembly Based on Variable Admittance Control for Space Maintenance. Cyborg Bionic Syst. 2023, 4, 00466. [Google Scholar] [CrossRef] [PubMed]
  26. Liu, W.; Bai, X.; Yang, H. Tendon Driven Bistable Origami Flexible Gripper for High-Speed Adaptive Grasping. IEEE Robot. Autom. Lett. 2024, 9, 5417–5424. [Google Scholar] [CrossRef]
  27. Shi, Y.; Hou, X.; Na, Z.; Zhou, J.; Yu, N.; Liu, S.; Xin, L.; Gao, G.; Liu, Y. Bio-inspired Attachment Mechanism of Dynastes Hercules: Vertical Climbing for On-Orbit Assembly Legged Robots. J. Bionic Eng. 2024, 21, 137–148. [Google Scholar] [CrossRef]
  28. Alves, S.; Babcinschi, M.; Silva, A.; Neto, D.; Fonseca, D.; Neto, P. Integrated Design Fabrication and Control of a Bioinspired Multimaterial Soft Robotic Hand. Cyborg. Bionic Syst. 2023, 4, 0051. [Google Scholar] [CrossRef] [PubMed]
  29. Tabbarok, B.; Leech, C.M.; Kim, Y.I. On the dynamics of axially moving beams. J. Frankl. Inst. 1974, 297, 201–220. [Google Scholar] [CrossRef]
  30. Stylianou, M.; Tabarrok, B. Finite element analysis of an axially moving beam, part I: Time integration. J. Sound Vib. 1993, 178, 433–453. [Google Scholar] [CrossRef]
  31. Stylianou, M.; Tabarrok, B. Finite element analysis of an axially moving beam, part II: Stability analysis. J. Sound Vib. 1993, 178, 455–481. [Google Scholar] [CrossRef]
  32. Sadler, J.P.; Yang, Z.J. A comprehensive study of modal characteristics of a cylindrical manipulator with both link and joint flexibility. Mech. Mach. Theory 1997, 32, 941–956. [Google Scholar] [CrossRef]
  33. Gürgöze, M.; Yüksel, S. Transverse vibrations of a flexible beam sliding through a prismatic joint. J. Sound Vib. 1999, 223, 467–482. [Google Scholar] [CrossRef]
  34. Sharifnia, M.; Akbarzadeh, A. A constrained assumed modes method for solution of a new dynamic equation for an axially moving beam. Comput. Math. Appl. 2016, 72, 2167–2180. [Google Scholar] [CrossRef]
  35. Kalyoncu, M. Mathematical modelling and dynamic response of a multi-straight-line path tracing flexible robot manipulator with rotating-prismatic joint. Appl. Math. Model. 2008, 32, 1087–1098. [Google Scholar] [CrossRef]
  36. Hong, D.F.; Ren, G.X. A modeling of sliding joint on one-dimensional flexible medium. Multibody Syst. Dyn. 2011, 26, 91–106. [Google Scholar] [CrossRef]
  37. Zhang, X.; Pan, W.; Scattolini, R.; Yu, S.; Xu, X. Robust tube-based model predictive control with Koopman operators. Automatica 2022, 137, 110114, ISSN 0005-1098. [Google Scholar] [CrossRef]
  38. Sun, Y.; Peng, Z.; Hu, J.; Ghosh, B.K. Event-triggered critic learning impedance control of lower limb exoskeleton robots in interactive environments. Neurocomputing 2024, 564, 126963, ISSN 0925-2312. [Google Scholar] [CrossRef]
  39. Luo, R.; Peng, Z.; Hu, J.; Ghosh, B.K. Adaptive optimal control of affine nonlinear systems via identifier–critic neural network approximation with relaxed PE conditions. Neural Netw. 2023, 167, 588–600, ISSN 0893-6080. [Google Scholar] [CrossRef] [PubMed]
  40. Wang, K.; Boonpratatong, A.; Chen, W.; Ren, L.; Wei, G.; Qian, Z.; Lu, X.; Zhao, D. The Fundamental Property of Human Leg During Walking: Linearity and Nonlinearity. IEEE Trans. Neural Syst. Rehabil. Eng. 2023, 31, 4871–4881. [Google Scholar] [CrossRef] [PubMed]
Figure 1. Inner and outer points of the telescopic boom system.
Figure 1. Inner and outer points of the telescopic boom system.
Mathematics 12 02496 g001
Figure 2. Material points and spatial points on the centroid line of a beam.
Figure 2. Material points and spatial points on the centroid line of a beam.
Mathematics 12 02496 g002
Figure 3. Parameters reduction in spline elements whose nodes belong to spatial nodes.
Figure 3. Parameters reduction in spline elements whose nodes belong to spatial nodes.
Mathematics 12 02496 g003
Figure 4. Global coordinate system and cross-section’s coordinate system of a beam.
Figure 4. Global coordinate system and cross-section’s coordinate system of a beam.
Mathematics 12 02496 g004
Figure 5. The characteristics of the motion of a telescopic boom.
Figure 5. The characteristics of the motion of a telescopic boom.
Mathematics 12 02496 g005
Figure 6. Division of elements with moving nodes in a telescopic boom.
Figure 6. Division of elements with moving nodes in a telescopic boom.
Mathematics 12 02496 g006
Figure 7. The constraint between the adjacent booms.
Figure 7. The constraint between the adjacent booms.
Mathematics 12 02496 g007
Figure 8. Rectangular and U-shaped cross-sections with round corners.
Figure 8. Rectangular and U-shaped cross-sections with round corners.
Mathematics 12 02496 g008
Figure 9. The discrete mode of contact forces acting on the sliding block of the rectangular and U-shaped cross-section with round corners.
Figure 9. The discrete mode of contact forces acting on the sliding block of the rectangular and U-shaped cross-section with round corners.
Mathematics 12 02496 g009
Figure 10. The functional relationship between contact stiffness and compression displacements. (a) Before smooth. (b) After smooth.
Figure 10. The functional relationship between contact stiffness and compression displacements. (a) Before smooth. (b) After smooth.
Mathematics 12 02496 g010
Figure 11. Contact analysis and the determination of unknown contact multipliers.
Figure 11. Contact analysis and the determination of unknown contact multipliers.
Mathematics 12 02496 g011
Figure 12. A telescopic boom system with three U-shaped cross-section booms.
Figure 12. A telescopic boom system with three U-shaped cross-section booms.
Mathematics 12 02496 g012
Figure 13. Parameters of (a) boundary points of the outermost boom; (b) telescopic cylinder and wire ropes.
Figure 13. Parameters of (a) boundary points of the outermost boom; (b) telescopic cylinder and wire ropes.
Mathematics 12 02496 g013
Figure 16. Time histories for X, Z coordinates (a) and their time derivatives (b) of the top center of 3 t h boom.
Figure 16. Time histories for X, Z coordinates (a) and their time derivatives (b) of the top center of 3 t h boom.
Mathematics 12 02496 g016
Figure 17. Errors of X, Z coordinates (a) and their time derivatives (b) of the top center of 3 t h boom.
Figure 17. Errors of X, Z coordinates (a) and their time derivatives (b) of the top center of 3 t h boom.
Mathematics 12 02496 g017
Figure 18. Time histories for the forces of the telescopic cylinder (a) and the luffing cylinder (b).
Figure 18. Time histories for the forces of the telescopic cylinder (a) and the luffing cylinder (b).
Mathematics 12 02496 g018
Figure 19. Components on positions (a), as well as their errors and theory solutions (b) for the top center of 3 t h boom along the X-axis and Z-axis.
Figure 19. Components on positions (a), as well as their errors and theory solutions (b) for the top center of 3 t h boom along the X-axis and Z-axis.
Mathematics 12 02496 g019
Figure 20. Components on velocities (a), as well as their errors and theory solutions (b) for the top center of 3 t h boom along the X-axis and Z-axis.
Figure 20. Components on velocities (a), as well as their errors and theory solutions (b) for the top center of 3 t h boom along the X-axis and Z-axis.
Mathematics 12 02496 g020
Figure 21. Components on accelerations (a), as well as their errors and theory solutions (b) for the top center of 3 t h boom along the X-axis and Z-axis.
Figure 21. Components on accelerations (a), as well as their errors and theory solutions (b) for the top center of 3 t h boom along the X-axis and Z-axis.
Mathematics 12 02496 g021
Figure 22. Schematic diagram of contact analysis between 2 t h boom and 3 t h boom.
Figure 22. Schematic diagram of contact analysis between 2 t h boom and 3 t h boom.
Mathematics 12 02496 g022
Figure 23. Configurations of a Telescopic Boom Before and After 8s. (a) Before 8 s. (b) At 8 s. (c) After 8 s.
Figure 23. Configurations of a Telescopic Boom Before and After 8s. (a) Before 8 s. (b) At 8 s. (c) After 8 s.
Mathematics 12 02496 g023
Figure 24. Components of constraint forces (a) and moments (b) acting on the inner contact point of 2 t h boom with respect to the coordinate system of cross-section.
Figure 24. Components of constraint forces (a) and moments (b) acting on the inner contact point of 2 t h boom with respect to the coordinate system of cross-section.
Mathematics 12 02496 g024
Figure 25. Components of constraint forces (a) and moments (b) acting on the outer contact point of 3 t h boom with respect to the coordinate system of cross-section.
Figure 25. Components of constraint forces (a) and moments (b) acting on the outer contact point of 3 t h boom with respect to the coordinate system of cross-section.
Mathematics 12 02496 g025
Figure 26. (a) Distributions of contact forces on the sliding blocks installed at the left end of 3 t h boom. (b) Distributions contact forces on the sliding blocks installed at the right end of 2 t h boom.
Figure 26. (a) Distributions of contact forces on the sliding blocks installed at the left end of 3 t h boom. (b) Distributions contact forces on the sliding blocks installed at the right end of 2 t h boom.
Mathematics 12 02496 g026
Figure 27. Time histories for the forces of the luffing cylinder (a) and telescopic cylinder (b).
Figure 27. Time histories for the forces of the luffing cylinder (a) and telescopic cylinder (b).
Mathematics 12 02496 g027
Table 1. Dimension parameters of a U-shaped cross-section.
Table 1. Dimension parameters of a U-shaped cross-section.
RoundingTop Right Part P1Top Left Part P2Lower Half Circle P3
Position of center (mm)(300, 300)(−300, 300)(0, 0)
Azimuth of beginning and end (°)0°~90°90°~180°180°~360°
External radius of 1 t h boom (mm)9090390
External radius of 2 t h boom (mm)7070370
External radius of 3 t h boom (mm)5050350
Table 2. Constitutive modulus, linear mass density, and the mass center’s coordinates of the cross-section.
Table 2. Constitutive modulus, linear mass density, and the mass center’s coordinates of the cross-section.
Tensional   Modulus   E A Bending   Modulus   E I t Bending   Modulus   E I b Torsional   Modulus   G J s Linear   Mass   Density   d m Mass   Center   ( y c , z c )
1 t h boom7.22 × 1087.22 × 1085.55 × 108318.86(0, 0.045)
2 t h boom6.30 × 1086.30 × 1084.85 × 108304.07(0, 0.044)
3 t h boom5.46 × 1085.46 × 1084.20 × 108289.27(0, 0.043)
Disclaimer/Publisher’s Note: The statements, opinions and data contained in all publications are solely those of the individual author(s) and contributor(s) and not of MDPI and/or the editor(s). MDPI and/or the editor(s) disclaim responsibility for any injury to people or property resulting from any ideas, methods, instructions or products referred to in the content.

Share and Cite

MDPI and ACS Style

Zhao, T.; Qi, Z.; Wang, T. Dynamic Contact Analysis of Flexible Telescopic Boom Systems with Moving Boundary. Mathematics 2024, 12, 2496. https://doi.org/10.3390/math12162496

AMA Style

Zhao T, Qi Z, Wang T. Dynamic Contact Analysis of Flexible Telescopic Boom Systems with Moving Boundary. Mathematics. 2024; 12(16):2496. https://doi.org/10.3390/math12162496

Chicago/Turabian Style

Zhao, Tianjiao, Zhaohui Qi, and Tianyu Wang. 2024. "Dynamic Contact Analysis of Flexible Telescopic Boom Systems with Moving Boundary" Mathematics 12, no. 16: 2496. https://doi.org/10.3390/math12162496

APA Style

Zhao, T., Qi, Z., & Wang, T. (2024). Dynamic Contact Analysis of Flexible Telescopic Boom Systems with Moving Boundary. Mathematics, 12(16), 2496. https://doi.org/10.3390/math12162496

Note that from the first issue of 2016, this journal uses article numbers instead of page numbers. See further details here.

Article Metrics

Back to TopTop