A Real-Number SNP Circuit for the Adder and Subtractor with Astrocyte-like Dendrite Selection Behavior Based on Colored Spikes
Abstract
1. Introduction
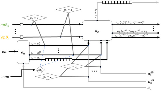
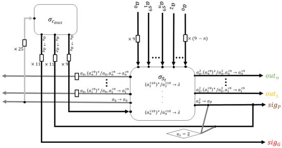
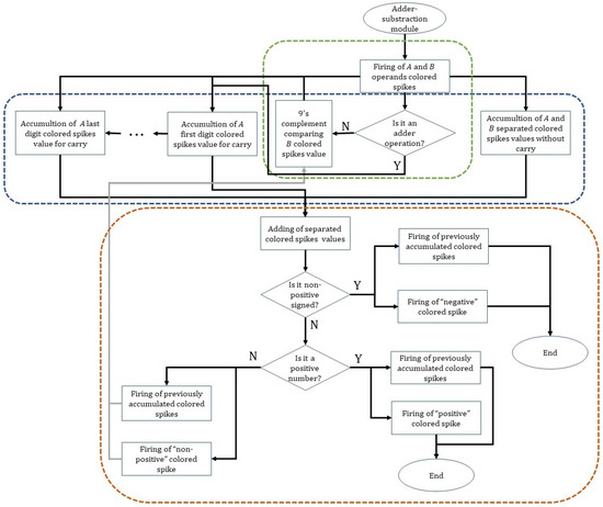
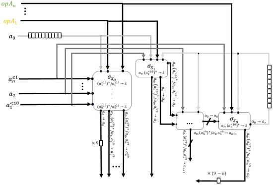
2. Signed Addition/Subtraction SNP Circuit
- n is the assigned color for every 10th-order exponent (i.e., , , , etc.);
- m is the number of digits with the same 10th-order exponent;
- is a set of colored spikes used for representing every operand 10th-order digit.
2.1. Formal Definition
- is a set of colors that represents the 10th order of the input operand digits, the number of digits, the flag signal, the reset signal, and the negative/positive signals, respectively, where ;
- is the alphabet of every colored spike;
- ; every neuron within the circuit starts with any accumulation of spikes at the beginning of the computation, where . This set of neurons contains rules of the following form:
- is the firing rule, with a regular expression E of the form ; defines the j number of spikes and type of color i that the neuron consumed in the process; defines the l number of spikes and the type of the color k that the neuron fires to the environment. Consider and ;
- is the inhibition rule, with a regular expression E of the form ; defines the j number of spikes and type of color i that the neuron consumed in the process; defines a process of consumption without firing spikes to the environment. Consider ;
- is a set of inputs for the addition process activation, the separated digits for the operand A, and the separated digits of the operand B, respectively, where ;
- is a set of outputs for the operation result as separated digits, positive result sign, and negative result sign, respectively, where ;
- . This set of synapses contains rules of the following form:
- is the firing rule, with a regular expression E of the form ; defines the j number of spikes and type of color i that the pre-synaptic neuron consumed in the process; defines the l number of spikes and the type of the color k that the pre-synaptic neuron fires to the post-synaptic neuron. Consider and ;
- is the inhibition rule, with a regular expression E of the form ; defines the j number of spikes and type of color i that the pre-synaptic neuron consumed in the process; defines a process of consumption without firing spikes to the post-synaptic neuron. Consider ;
- ; is a dendritic delay of n times from a neuron towards ;
- of the form , where , , and . The set of synapses is controlled by the set of astrocytes , and the threshold for every astrocyte in the set is equal to a single colored spike;
- is the pruning astrocyte, which deletes the set of synapses connected to it. The internal pruning astrocyte rule takes the form of .
2.2. Circuit Behavior
3. Hardware Implementation
4. Conclusions and Future Work
Author Contributions
Funding
Data Availability Statement
Conflicts of Interest
References
- Maass, W. Networks of spiking neurons: The third generation of neural network models. Neural Netw. 1997, 10, 1659–1671. [Google Scholar] [CrossRef]
- Jahnke, A.; Schönauer, T.; Roth, U.; Mohraz, K.; Klar, H. Simulation of spiking neural networks on different hardware platforms. In Proceedings of the International Conference on Artificial Neural Networks, Lausanne, Switzerland, 8–10 October 1997; Springer: Berlin/Heidelberg, Germany, 1997; pp. 1187–1192. [Google Scholar]
- Cabarle, F.G.C. Thinking about spiking neural P systems: Some theories, tools, and research topics. J. Membr. Comput. 2024, 6, 148–167. [Google Scholar] [CrossRef]
- Bialek, W.; Rieke, F. Reliability and information transmission in spiking neurons. Trends Neurosci. 1992, 15, 428–434. [Google Scholar] [CrossRef]
- Judd, K.T.; Aihara, K. Pulse propagation networks: A neural network model that uses temporal coding by action potentials. Neural Netw. 1993, 6, 203–215. [Google Scholar] [CrossRef]
- Paun, G. Spiking Neural P Systems with Astrocyte-Like Control. J. Univers. Comput. Sci. 2007, 13, 1707–1721. [Google Scholar]
- Derouiche, A.; Frotscher, M. Peripheral astrocyte processes: Monitoring by selective immunostaining for the actin-binding ERM proteins. Glia 2001, 36, 330–341. [Google Scholar] [CrossRef]
- Reemst, K.; Noctor, S.; Lucassen, P.; Hol, E. The indispensable roles of microglia and astrocytes during brain development. Front. Hum. Neurosci. 2016, 10, 566. [Google Scholar] [CrossRef]
- Lavialle, M.; Aumann, G.; Anlauf, E.; Pröls, F.; Arpin, M.; Derouiche, A. Structural plasticity of perisynaptic astrocyte processes involves ezrin and metabotropic glutamate receptors. Proc. Natl. Acad. Sci. USA 2011, 108, 12915–12919. [Google Scholar] [CrossRef]
- Bernardinelli, Y.; Muller, D.; Nikonenko, I. Astrocyte-synapse structural plasticity. Neural Plast. 2014, 2014, 232105. [Google Scholar] [CrossRef] [PubMed]
- Hopfield, J.J.; Tank, D.W. Computing with neural circuits: A model. Science 1986, 233, 625–633. [Google Scholar] [CrossRef]
- Song, T.; Rodríguez-Patón, A.; Zheng, P.; Zeng, X. Spiking neural P systems with colored spikes. IEEE Trans. Cogn. Dev. Syst. 2017, 10, 1106–1115. [Google Scholar] [CrossRef]
- Song, T.; Pan, L.; Păun, G. Spiking neural P systems with rules on synapses. Theor. Comput. Sci. 2014, 529, 82–95. [Google Scholar] [CrossRef]
- Cabarle, F.G.C.; Adorna, H.N.; Pérez-Jiménez, M.J.; Song, T. Spiking neural P systems with structural plasticity. Neural Comput. Appl. 2015, 26, 1905–1917. [Google Scholar] [CrossRef]
- Idowu, R.K.; Muniyandi, R.C.; Othman, Z.A. The prospects of using spiking neural P system for intrusion detection. Int. J. Inf. Netw. Secur. 2013, 2, 492. [Google Scholar]
- Olvera-Martinez, L.; Jimenez-Borgonio, T.; Frias-Carmona, T.; Abarca-Rodriguez, M.; Diaz-Rodriguez, C.; Cedillo-Hernandez, M.; Nakano-Miyatake, M.; Perez-Meana, H. First SN P visual cryptographic circuit with astrocyte control of structural plasticity for security applications. Neurocomputing 2021, 457, 67–73. [Google Scholar] [CrossRef]
- Song, T.; Pang, S.; Hao, S.; Rodríguez-Patón, A.; Zheng, P. A parallel image skeletonizing method using spiking neural P systems with weights. Neural Process. Lett. 2019, 50, 1485–1502. [Google Scholar] [CrossRef]
- Dong, J.; Luo, B.; Zhang, G. Automatic design of arithmetic operation spiking neural P systems. Natural Comput. 2022, 22, 55–67. [Google Scholar] [CrossRef]
- Zhang, G.; Rong, H.; Paul, P.; He, Y.; Neri, F.; Pérez-Jiménez, M.J. A complete arithmetic calculator constructed from spiking neural P systems and its application to information fusion. Int. J. Neural Syst. 2021, 31, 2050055. [Google Scholar] [CrossRef]
- Vazquez, A.; Garcia, L.; Avalos, J.G.; Sanchez, G.; Nakano, M.; Toscano, K.; Sanchez, J.C. A high-precision multi-arithmetic neural circuit for the efficient computation of the new filtered-X Kronecker product APL-NLMS algorithm applied to active noise control. Expert Syst. Appl. 2022, 191, 116255. [Google Scholar] [CrossRef]
- Wang, H.; Zhou, K.; Zhang, G. Arithmetic operations with spiking neural P systems with rules and weights on synapses. Int. J. Comput. Commun. Control 2018, 13, 574–589. [Google Scholar] [CrossRef]
- Zeng, X.; Song, T.; Zhang, X.; Pan, L. Performing four basic arithmetic operations with spiking neural P systems. IEEE Trans. Nanobiosci. 2012, 11, 366–374. [Google Scholar] [CrossRef]
- Song, X.; Peng, H.; Wang, J.; Ning, G.; Sun, Z. Small universal asynchronous spiking neural P systems with multiple channels. Neurocomputing 2020, 378, 1–8. [Google Scholar] [CrossRef]
- Peng, H.; Yang, J.; Wang, J.; Wang, T.; Sun, Z.; Song, X.; Luo, X.; Huang, X. Spiking neural P systems with multiple channels. Neural Netw. 2017, 95, 66–71. [Google Scholar] [CrossRef]
- Chen, X.; Peng, H.; Wang, J.; Hao, F. Supervisory control of discrete event systems under asynchronous spiking neuron P systems. Inf. Sci. 2022, 597, 253–273. [Google Scholar] [CrossRef]
- Song, X.; Wang, J.; Peng, H.; Ning, G.; Sun, Z.; Wang, T.; Yang, F. Spiking neural P systems with multiple channels and anti-spikes. Biosystems 2018, 169, 13–19. [Google Scholar] [CrossRef]
- Paul, P.; Sosík, P. Solving the SAT problem using spiking neural P systems with coloured spikes and division rules. J. Membr. Comput. 2024, 1–12. [Google Scholar] [CrossRef]
- Frias, T.; Sanchez, G.; Garcia, L.; Abarca, M.; Diaz, C.; Sanchez, G.; Perez, H. A new scalable parallel adder based on spiking neural P systems, dendritic behavior, rules on the synapses and astrocyte-like control to compute multiple signed numbers. Neurocomputing 2018, 319, 176–187. [Google Scholar] [CrossRef]
- Childs, L.N. RSA cryptography and prime numbers. Cryptol. Error Correct. Algebr. Introd.-Real-World Appl. 2019, 135–151. [Google Scholar] [CrossRef]
- Gante, J.; Sousa, L.; Falcao, G. Dethroning GPS: Low-power accurate 5G positioning systems using machine learning. IEEE J. Emerg. Sel. Top. Circuits Syst. 2020, 10, 240–252. [Google Scholar] [CrossRef]











| Time Steps | ||||||
|---|---|---|---|---|---|---|
| , | , | , | , | , | , , | |
| , | , | , | , | , | , , | |
| , | , | , | , | , | , , | |
| , | , | , | , | , | , , |
| Time Steps | ||||||
|---|---|---|---|---|---|---|
| , | , | , | , | , | , , | |
| , | , | , | , | , | , , | |
| , | , | , | , | , | , , | |
| , | , | , | , | , | , , |
| Frias et al. (2018) [28] | Our Proposal |
|---|---|
| Frias et al. (2018) [28] | Our Proposal |
|---|---|
| Frias et al. (2018) [28] | Our Proposal |
|---|---|
Disclaimer/Publisher’s Note: The statements, opinions and data contained in all publications are solely those of the individual author(s) and contributor(s) and not of MDPI and/or the editor(s). MDPI and/or the editor(s) disclaim responsibility for any injury to people or property resulting from any ideas, methods, instructions or products referred to in the content. |
© 2024 by the authors. Licensee MDPI, Basel, Switzerland. This article is an open access article distributed under the terms and conditions of the Creative Commons Attribution (CC BY) license (https://creativecommons.org/licenses/by/4.0/).
Share and Cite
Jimenez-Borgonio, T.; Sanchez-Garcia, J.C.; Olvera-Martinez, L.; Cedillo-Hernandez, M.; Diaz-Rodriguez, C.; Frias-Carmona, T. A Real-Number SNP Circuit for the Adder and Subtractor with Astrocyte-like Dendrite Selection Behavior Based on Colored Spikes. Mathematics 2024, 12, 2149. https://doi.org/10.3390/math12142149
Jimenez-Borgonio T, Sanchez-Garcia JC, Olvera-Martinez L, Cedillo-Hernandez M, Diaz-Rodriguez C, Frias-Carmona T. A Real-Number SNP Circuit for the Adder and Subtractor with Astrocyte-like Dendrite Selection Behavior Based on Colored Spikes. Mathematics. 2024; 12(14):2149. https://doi.org/10.3390/math12142149
Chicago/Turabian StyleJimenez-Borgonio, Tonatiuh, Juan Carlos Sanchez-Garcia, Luis Olvera-Martinez, Manuel Cedillo-Hernandez, Carlos Diaz-Rodriguez, and Thania Frias-Carmona. 2024. "A Real-Number SNP Circuit for the Adder and Subtractor with Astrocyte-like Dendrite Selection Behavior Based on Colored Spikes" Mathematics 12, no. 14: 2149. https://doi.org/10.3390/math12142149
APA StyleJimenez-Borgonio, T., Sanchez-Garcia, J. C., Olvera-Martinez, L., Cedillo-Hernandez, M., Diaz-Rodriguez, C., & Frias-Carmona, T. (2024). A Real-Number SNP Circuit for the Adder and Subtractor with Astrocyte-like Dendrite Selection Behavior Based on Colored Spikes. Mathematics, 12(14), 2149. https://doi.org/10.3390/math12142149

