Abstract
This paper presents the novel enhanced Wagner–Hagras interval type-3 Takagi–Sugeno–Kang fuzzy logic system with type-1 non-singleton inputs (EWH IT3 TSK NSFLS-1) that uses the backpropagation (BP) algorithm to train the antecedent and consequent parameters. The proposed methodology dynamically changes the parameters of only the alpha-0 level, minimizing some criterion functions as the current information becomes available for each alpha-k level. The novel fuzzy system was applied in two industrial processes and several fuzzy models were used to make comparisons. The experiments demonstrated that the proposed fuzzy system has a superior ability to predict the critical variables of the tested processes with lower prediction errors than those produced by the benchmark fuzzy systems.
Keywords:
backpropagation algorithm; gradient descent algorithm; GMAW; HSM; interval type-3 fuzzy systems; robotic gas metal arc welding; type-1 non-singleton inputs MSC:
94D05
1. Introduction
In the world of modern business, it is required to improve the performance and the quality of fuzzy systems when they are used to predict and control real-time nonlinear dynamical industrial processes. Among others, the processes of financial systems [1,2,3,4,5], industrial manufacturing processes [6,7,8], autonomous mobile robots [9,10,11,12,13], intelligent controllers [14,15,16,17,18,19,20,21,22,23,24,25,26], route selection [27,28], clustering systems [29,30], medical systems [31,32,33], vision and pattern recognition systems [34,35,36], granular computing and optimization [37,38], database and information systems [39,40], and plant monitoring and diagnostics [18,41,42,43,44] are characterized by high uncertainty, nonlinearity, and time-varying behavior [45,46]. Type-3 fuzzy logic systems (T3 FLS) make it possible to model the effects of uncertainties and to minimize them by optimizing the parameters during the learning process. They can approximate any real continuous function on a compact set to arbitrary accuracy [47,48].
The fuzzy logic systems can be classified as follows:
- By the math model used in the consequent section [47,48,49]: (a) Mamdani, with a single value , or interval value , (b) Takagi–Sugeno–Kang (TSK), a linear function of inputs , where is a numerical value of the rule , and (c) Takagi–Sugeno (TS), with a nonlinear function of the state space , where is the state vector, is the system matrix, is the input matrix, and is the input vector at time .
- By the math model used as a primary membership function (MF) [47,48,49]: (a) type-1 (T1), with a single primary MF, and (b) type-2 (T2), with a double primary MF.
- By the type of input value [49]: (a) singleton (S), modeled as crisp numbers, (b) type-1 non-singleton (NS-1), modeled as type-1 fuzzy numbers, and (c) type-2 non-singleton (NS-2), modeled as type-2 fuzzy numbers.
- By the math model used as a secondary membership function [47,48,49]: (a) interval (I), with a fixed value of 1 as secondary MF, Figure 1, (b) Wagner–Hagras (WH) general type-2 (GT2), with a single triangular or Gaussian secondary MF, Figure 2 and Figure 3, and (c) WH type-3 (WH T3), with a double triangular or Gaussian secondary MF, Figure 4.
Figure 1. Interval secondary MF in IT2 singleton model.
Figure 2. Gaussian secondary MF in GT2 with singleton inputs.
Figure 3. Gaussian secondary MF in GT2 with type-1 non-singleton inputs.
Figure 4. Two Gaussian functions for modeling the uncertain secondary MF in IT3 fuzzy systems [47,48].
According to the four elements of the previous classification, Table 1 shows the similarities and differences between the classical fuzzy systems.
Table 1.
Several fuzzy systems created with different arrangements of the four elements of classification [47,48,49].
In this article, we are using the fuzzy systems with the following considerations: (a) the inputs are modeled as type-1 non-singleton numbers (NSFLS-1), (b) the primary membership functions (MF) of the fuzzifier are modeled using two Gaussians with uncertain mean and with the same standard deviation (IT2), and (c) the secondary MFs are modeled as two Gaussians with uncertain standard deviation and with the same mean value (IT3).
In addition, in Ref. [49] (pp. 432–433), the names of the TSK systems are abbreviated based on the antecedent and consequent fuzzy types. “A” means antecedent, and “C” means consequent. A2-C1 represents the case of TSK FLS when its antecedents are type-2 fuzzy sets, but its consequents are type-1 fuzzy sets; A1-C1 represents the case of TSK FLS when its antecedents and its consequents are both type-1 fuzzy sets; and A2-C0 represents the case of TSK FLS when its antecedents are type-2 fuzzy sets, but its consequents are crisp numbers. It is important to mention that this paper focuses on the case of an A2-C1 TSK NSFLS-1 system so that the A2-C1 specification can be omitted in the abbreviated name, i.e., it is called TSK NSFLS-1.
Type-3 fuzzy model presents several similarities with the IT2 and general GT2 models due to its analogous mathematical foundations [48].
The concept of aggregating horizontal slices, initially introduced by Wagner and Hagras [50,51,52] for GT2 fuzzy systems and was expounded by Mendel [53] forms the basis of the WH fuzzy systems. Our work builds upon this, focusing on the simplification and straightening of the WH fuzzy model, resulting in the novel EWH IT3 TSK NSFLS-1, a significant contribution to the field.
To the best knowledge of the authors, in the modern state-of-the-art literature, neither publications of the WH IT3 TSK NSFLS-1 fuzzy model nor of the EWH IT3 TSK NSFLS-1 fuzzy model have been made. However, there are some relevant publications that can be considered as a reference works of previous fuzzy systems:
- IT3 Mamdani NSFLS-1 and NSFLS-2 fuzzy models:In [47], the authors presented an IT3 Mamdani NSFLS-2 system, while in [48] they presented an IT3 Mamdani NSFLS-1. In both cases the application was to forecast the head end transfer bar temperature in the entry zone of a hot strip mill, updating the antecedent and consequent parameters using the backpropagation learning algorithm.
- IT3 Mamdani SFLS model:In [54], a fractional order learning algorithm is used to update the centroid parameters for IT3 Mamdani SFLS. The maximum correntropy Kalman filter and the maximum correntropy unscented Kalman filter with the proposed adaptive fuzzy kernel size are presented in [55] to optimize both the rule and the antecedent parameters. An adaptive IT3 Mamdani SFLS employing deep reinforcement learning is presented in [56] for efficient voltage stabilization of a 5G telecommunication power system that supplies constant power loads with negative impedance instabilities. In [57], the authors applied a learning strategy based on a correntropy unscented Kalman filter with a fuzzy kernel size to an IT3 SFLS to optimize the balanced closed-loop voltages of direct current microgrids. In [58], an IT3 Mamdani NSFLS is used to simulate the synchronization with the leader of a slave chaotic financial system, using a specific control law. A new machine learning technique for solving multi-pantograph singular differential equations is presented in [59]. In [60], the performance-emissions of a single-cylinder compression ignition engine with diesel hydrogen dual fuel is predicted. A fuzzy-based spherical IT3 SFLS system is used to estimate the desired outputs, including nitrogen oxides, total unburned hydrocarbons, thermal breakdown efficiency, and soot. Extended and unscented Kalman filters are proposed to optimize IT3 FLS parameters. In [61], the performance-emissions of a single-cylinder compression ignition engine with diesel hydrogen dual fuel were predicted.
- IT3 Mamdani NSFLS model:In [62], the authors present an IT3 Mamdani NSFLS system for forecasting COVID-19 cases, which does not require learning from training input and output data. In [63], an IT3 Mandami NSFLS is modeled using first-order dynamic factional order fuzzy systems and applied to model the brushless DC motor. In [64], the authors use the correntropy Kalman filter to update the consequent parameters and the maximum correntropy unscented Kalman filter to update the antecedent parameters of the IT3 Mamdani NSFLS. In [65], two IT3 Mandami NFLS are used to model uncertainties and predict tracking error using fractional order calculation for gyroscopes of microelectromechanical systems. In [66], the unscented Kalman filter with gradient descent method is used to update the consequent and antecedent parameters of an IT3 Mamdani NSFLS applied to predict CO2 solubility as a function of temperature, sodium chloride molality, and the pressure. The authors of [67] use the gradient descent method to learn on an IT3 Mamdani NSFLS-1 predictor. In [68], the IT3 Mamdani NSFLS is updated using proportional adaptation rules and applied to control an autonomous vehicle.
- IT3 TS SFLS model:In [69], the authors present a novel method based on IT3 TS fuzzy logic systems and an online learning approach designed for energy control and battery charging planning for hybrid photovoltaic battery systems and proposed a specific control law for tunning. In [70], a fuzzy IT3 TS system is proposed to model the behavior of a photovoltaic panel as the single-diode approach using the online fractional order learning algorithm to optimize the consequent parameters of the proposed IT3 system. In [71], the authors presented an aircraft-related application of the IT3 TS SFLS fuzzy system for nonlinear aerodynamic modeling from recorded flight data, using trial and error and manual tuning of various constants to adjust antecedent and consequent parameters. In [72,73], the design for the construction of the IT2 TS SFLS uses the type-2 modified interval fuzzy c-regression model clustering algorithm and the hyperplane shape membership function.
To demonstrate the feasibility and the strength of the novel EWH IT3 TSK NSFLS-1 dynamic system, it is applied in two industrial environments: (a) in robotic welding operations to predict the three quality variables of the gas metal arc welding (GMAW) process, and (b) in a hot strip mill (HSM) to predict the surface temperature of the transfer bar head end at the finishing mill (FM) entry zone. To the best knowledge of the authors, in the modern state-of-the-art literature, there are no references to applications of the proposed EWH IT3 TSK NSFLS-1 fuzzy system.
The main contributions of this article are the following:
- A novel mathematical formulation of the backpropagation (BP) learning algorithm to train and tune the antecedent and consequent parameters of the novel EWH IT3 TSK NSFLS-1 fuzzy logic system.
- A more accurate and economical method for estimating the final value of the output , which uses the average as a measure of central tendency, named as the enhanced EWH method, instead of assigning ascending weights at each level of the alphas, as in the classical WH method.
- A novel method which dynamically constructs the EWH IT3 TSK NSFLS-1 system with a temporal structure, which estimates the parameters of the antecedent and consequent sections of each rule at each level-, with , updating only the parameters of the level-, or IT2 used as the base to construct the levels-, . According to the state-of-the-art literature there are no publications using this methodology.
- A new initialization procedure for the fuzzy rule base of the level-, IT2 fuzzy system where the initialization of the consequent parameters with expert knowledge is not required. This proposal initializes the parameters of the consequent section of TSK as zero, both the center = 0, and the spread = 0.
This work is organized as follows. This section presents the state-of the-art literature related to our proposal and the highlights of our contributions. Section 2 presents the fundamentals of the novel EWH IT3 TSK NSFLS-1 system and the complete mathematical development of the BP training method for parameters training and updating, allowing the reader to understand our novel methodology. Section 3 states the quality problem of both applications: (a) the robotic gas metal arc welding process and (b) the HSM process. Section 4 presents the performance and efficiency obtained in both applications by our novel fuzzy system. Finally, Section 5 provides our conclusions.
2. Materials and Methods
2.1. The Novel EWH IT3 TSK NSFLS-1 Fuzzy System
A type-2 fuzzy set, denoted by , is characterized by a type-2 MF , where is the input value and the primary membership value, [49]. Where is the primary membership of .
and .
At each value of , say , the 2-dimensional plane, the axes of which are , and is called a vertical slice of . A secondary MF is a vertical slice of , [49]. Considering for and , i.e.,
in which . is called the secondary grade and it is the amplitude of a secondary MF. . is the secondary MF, it is a type-1 fuzzy set. can be re-expressed in a vertical slice manner as follows:
Alternatively:
The domain of a secondary MF is called the primary membership of .
The amplitude of a secondary MF is called a secondary grade [49]. is the secondary grade in (2).
In [49], an plane for a fuzzy set (FS) denoted by , is the union of all primary memberships of whose secondary grades are greater than or equal to the value .
Alternatively, can be expressed as follows:
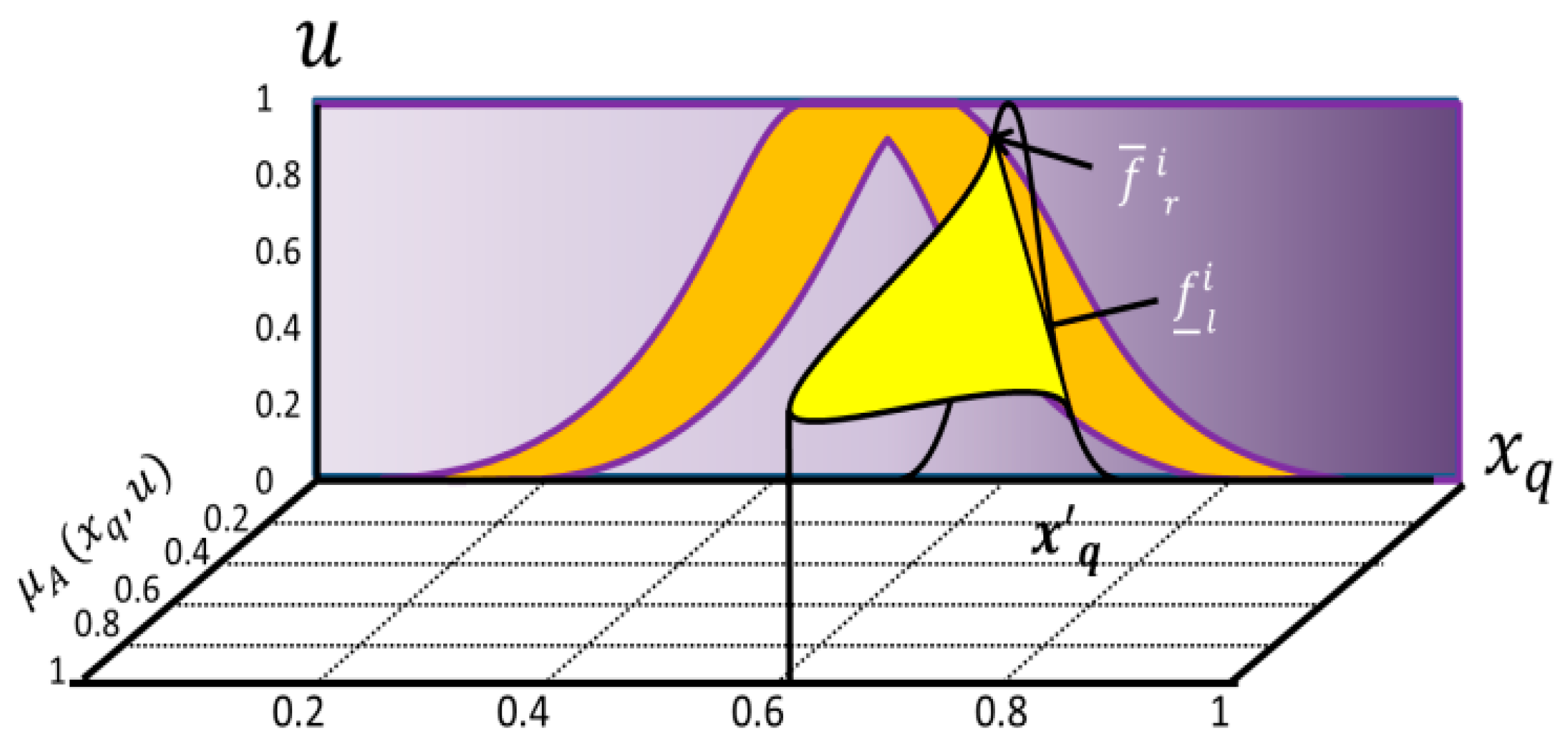
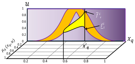
where and are the lower and upper membership functions of the footprint of uncertainty of . is called the -cut at level-, Figure 5.
Figure 5.
Level- or horizontal slice on (y, z) axis of a triangular secondary MF.
The horizontal-slice representation of the FS can be
The horizontal slice in y, z-axis at the level- is defined in (12).
In [49], the equation to calculate each of the -cuts intersections which occur at input, for each fuzzy rule, is modeling as a triangle secondary MF using the followiing:
with refers to the input variable , that is , refers to the rule of a maximum number of rules, , the number of the level- of , is a parameter defined by the designer, is the secondary MF value , is the upper primary MF and is the lower primary MF of the antecedent section, is the lower and is the upper intersections of the secondary MF and the value at level-, of the input , of the rule, Figure 5.
For each rule, when the vertical slice of the rule antecedent is activated, then the level- firing interval, for each rule at each level- is calculated using (15).
The basis and the foundations of the IT3 fuzzy systems, [49,54], is the uncertainty in its secondary MF, . In the IT3 fuzzy systems, the interval value represents this additional uncertainty. This uncertainty is modeled as an expansion of the uncertainty contained in the interval and : the horizontal level- is replaced by both horizontal levels, the low level- and upper level-.
The calculation of the values of corresponding for each layer , is determined by the designer, and is performed by using (16) and (17):
where is the number of levels- or layers- determined by the designer.
The classical WH model (18) uses the weighted average of end-point defuzzification as can be seen in [49].
In the proposed EWH IT3 TSK NSFLS-1, the defuzzification can be calculated in a more economical way using (2), with being the number of input variables, being the rule of rules, and the level of a total of levels-.
Considering that the average value is mathematically a statistical measure of central tendency as proposed in our enhanced EWH model, it can be ensured that the bias is eliminated and therefore the prediction error of the fuzzy system decreases, achieving a better estimation than that obtained using the classical WH weighted average defuzzification model that assigns increasing weights to the level- as it is ascending. Although there are various methods of defuzzification, among them being the centroid, height, direct [49], and possibilistic mean [74] defuzzification, our methodology does not use the classical WH weighted average defuzzification, our model uses as defuzzification the average of the output contribution of each level-, which includes the estimated output of the horizontal level-, which is not included by the classical WH model.
Remark 1.
Equation (19) shows one of the novelties of this paper which represents an enhancement of the Wagner–Hagras model (18) by adding the level- which provides the basis for the evaluation of the overall IT3 system and determines its better performance.
Then, substituting (20) in (19), the following equation for is obtained:
where and are the left and the right points of the center of sets of each estimated output , at level- and its union can be stated as an expansion of produced by elements , including the level-, as shown in Figure 4:
Each weighted output , corresponding to each level-, is calculated and is modeled with the uncertainty of the level-, with . The final fuzzy system is composed by 2 elements, (26) as shown in Figure 6.
Figure 6.
Gaussian function modeling uncertainty of secondary MF in WH GT2 equivalent to WH IT3 systems [47,48].
Each is type-reduced by (23)
then, substituting (23) in (22), we can obtain (24):
expanding (24) for each numerator
and substituting names of each term:
Now , the estimated output of the EWH IT3 TSK NSFLS-1, can be modeled as an EWH GT2 TSK NSFLS-1 system composed of 2 elements. The numerical constants are defined using (27):
and substituting names:
the compact expression of the model (26) can be expressed as (29):
2.2. Input Variables
The inputs are type-1 non-singleton numbers modeled as a Gaussian with a mean value and standard deviation value .
2.3. Membership Functions
For each rule of the IT2 fuzzy model at level-, the primary MF of the antecedent section, ,,…, is defined using two Gaussian functions (T2 MFs) with uncertain means of the form (31).
where is the membership function value of the variable , is the uncertain mean, is the common standard deviation, is the number of input variables, and , is the rule of fuzzy rules.
2.4. Fuzzy Rule Base
The fuzzy rule base model of the level- has inputs , …, and one output , and rules of the form:
where , and denotes the center, denotes the spread, is the consequent interval value of the rule of the level-, where is the number of inputs, is the number of rules, is the consequent T2 MF of the input of the rule. Each parameter is initially defined by the designer, and is an interval value , where denotes the left number and denotes the right number of the interval value. The consequent centroid is calculated using (33) and (34):
The secondary MF changes its mathematical model and shape, and it is represented by a type-1 fuzzy set.
Using the Karnik–Mendel (KM) [49] algorithm to compute the type-reduction by using (35) and (36), is calculated as the average of end-points, :
and :
where is the number of rules, is the index calculated by the KM algorithm, [49] to maximize , and is the index also calculated by the KM algorithm to minimize .
In the case of the level-, the firing interval is the estimated by (15), and is the consequent centroid calculated by (33) and (34). In the case of any other level-, the firing interval is the estimated by (42) and (43), and is the consequent centroid calculated by (37) and (38).
2.5. Firing Intervals
Each firing interval of the horizontal level-, IT2 NSFLS-1 fuzzy system, is calculated by (15) with , and it is used to construct the functions to estimate the antecedent’s firing intervals at each level- with for and .
In this proposal, each horizontal layer- is modeled as an IT2 TSK NSFLS-1 system.
As one of the novelties of this paper we propose to use (42) and (43) to estimate the -cuts of the firing interval of the antecedents of each rule at each level- by using the firing interval of the IT2 TSK NSFLS-1 fuzzy system located at level- (IT2) as the base of the construction of the 3D structure of the proposed EWH IT3 TSK NSFLS-1 fuzzy system.
As one of the novelties of this proposal, the secondary MF is modeled as Gaussian function (41), and estimates the mean value by (39):
and the standard deviation by (40):
Then, to calculate each of the antecedent’s firing intervals at each level- we propose (41) as the Gaussian function named , which graphically, in the three-dimensional space, this secondary MF is located in a plane perpendicular to the plane of the primary T2 MF and the input :
Solving (41) as the quadratic function for the projection of and over the axis of the primary value corresponding to the input :
We can obtain (42) and (43):
with , . Using (42) and (43) the firing interval at level- is raised to two levels: directly calculating at level- and at level-.
The -cuts are estimated using the Gaussian secondary MF model (41), that calculates the vertical height from 0 to 1, corresponding to the -cuts when the secondary MF is fired by input.
Using only one type-1 Gaussian secondary MF as (41), the proposed methodology requires for each of the levels- to calculate the antecedent firing intervals , Figure 6 and Figure 7, with .
Figure 7.
Level- on y, z-axis of Gaussian secondary MF and geometrical point of view of the firing interval .
This proposal does not calculate the -cuts, , generated by the intersection of the primary MF and the input, required to calculate the antecedent firing intervals using the classical model (15) proposed by Mendel [49]. Instead of it, we directly calculate the named -cuts of the firing interval using (42) and (43).
2.6. TSK Consequent Parameters
This paper proposes the use of Gaussian secondary MFs model (46) as the base to estimate the -cuts of the TSK consequent parameters (46) and (47) of each rule of each level-, of the input, based on the consequent parameters and of the rule at level- raised to level-.
As one of the novelties of this proposal, the secondary MF is modeled as Gaussian function (46), and estimates the mean value by (44) using the center :
and estimates the standard deviation by (45), using the spread . Both are initialized by the designer:
Then, to calculate each of the consequent’s interval parameters at each level- we propose (46) as the Gaussian function named .
Solving (46) as the quadratic function for the level- projection of and over the axis of , the primary value corresponding to :
We can obtain the proposed (47) and (48) to directly calculate the consequent parameters at level-:
where the center is calculated as and the spread , with , , the intervals of consequent parameters , at the level- we have , with and at the level-, we have , with .
2.7. Level- Expansion
The proposed EWH IT3 TSK NSFLS-1 algorithm solves the processing of the uncertainty of the secondary grade of each level-, by replacing this level by two levels- which represent the uncertainty in the secondary membership: the lower level- and the upper level-. Now, the expanded number of the horizontal levels- is , transforming the EWH IT3 TSK NSFLS-1 into a IT2 TSK NSFLS-1 systems by applying the proposed methodology to levels-, with and , Figure 8.
Figure 8.
Construction of the structure of the EWH IT3 NSFLS-1 fuzzy system. First column is the calculated antecedent firing interval (42) and (43). Second and third columns are the consequent parameters calculated by (47) and (48). The last column is the output (35) and (36).
2.8. Calculation
For each input–output training data pair , is estimated using (19). The proposed EWH IT3 TSK NSFLS-1 is dynamically constructed because its structure is calculated for each input variable . The horizontal level- or IT2 TSK NSFLS-1 is used as the basis to estimate the structure of each horizontal level- or IT2 TSK system. Regardless of whether it is, the horizontal low level- or upper level-, it requires the same procedure: in each level-, two IT2 TSK NSFLS-1 are constructed requiring only the antecedent firing interval at level- and at level-, and the intervals of consequent parameters , where at level- and , where at level- with the number of input variables, and the number of rules of each level-, Figure 9.
Figure 9.
Logical flow of calculation (19) in the EWH IT3 TSK NSFLS-1 fuzzy system.
An important characteristic of our proposal is that the structure constructed by the estimation of the parameters of the antecedent and consequent sections of each rule, at each level-, is that this is dynamics and temporal, and through the proposed BP training method only the parameters of the level- or IT2 are updated. When each IT2 TSK NSFLS-1 system is constructed and evaluated at the level- for each input–output training data pair, its error is used to update the parameters of the basic and permanent IT2 TSK NSFLS-1 system.
2.9. The BP Method for Parameters Tuning
An objective function can have a nonlinear form to an adjustable parameter . In the interactive descent methods, the next point is determined by one step down from the current point in the negative direction of the gradient of the function . The learning rates are selected by trial and error while meeting the selected criteria of minimizing the error [49].
where is the first partial derivatives of with respect to the parameter .
Each rule of the level- applies the following equations to update three antecedent parameters, , , and and + 1 consequent parameters called center values , , and +1 consequent parameters called spread values , , .
where , , , , and are the training rates of its corresponding parameter and are determined by the designer.
Equations (50)–(54) require finding the partial derivatives used to train and update all the parameters of the antecedent and consequent sections of each rule only of the IT2 TSK NFLS-1 fuzzy system located at level-.
The mean quadratic error function is
where is the output value of the input–output data pair, and is the estimated output of the EWH IT3 TSK NSFLS-1 fuzzy system. The objective is to determine the parameters , , , , , and , , such that (55) is minimized.
The error function is
each level- previously defined during the construction process, contributes only by updating the parameters of the permanent level-. No parameters of the temporal level- have training.
For instance, using the chain rule to obtain the partial derivatives of the mean quadratic error function (55) only with respect to the antecedent parameter (50) of the level-, we have
In similar way as (57) is obtained, we can obtain and for antecedent’s parameters training.
One of the novelties of this work is to propose the methodology to train the consequent’s parameters of the EWH IT3 TSK NSFLS-1 fuzzy system, through the partial derivatives of the mean quadratic error function with respect to both parameters and . In similar form like (57) we can obtain (58) for the center , and (59) for the spread .
As shown in Table 2, the final derived equations for training the parameters of the antecedent section, depend on the relative position of with respect to and parameters, to estimate and . Using both = and = , Table 3 shows the complete set of equations for directly updating and tuning the antecedent parameters , and , with training under contribution, and Table 4 under the contribution. Table 5 and Table 6 show the complete set of equations to train and tune the TSK consequent parameters the center and the spread , for both, the lower level- and the upper level-. In summary, Table 2, Table 3, Table 4, Table 5 and Table 6 show the equations required to directly implement in any programming language the proposed BP learning methodology.
Table 2.
Locations of , for and estimation.
Table 3.
Backpropagation equations for antecedent parameters training under contribution.
Table 4.
Backpropagation equations for antecedent parameters training under contribution.
Table 5.
Equations for center and spread update under lower contribution.
Table 6.
Equations for center and spread update under upper contribution.
2.10. The Convergence Analysis
In this section, we demonstrate that the training method developed in this proposal guarantees that the output of the fuzzy model converges as , considering that we do not have any knowledge of the plant, but we do have knowledge of the inputs and outputs provided by the sensors. Assuming that these values are bounded by the limits of the process operation, Lemma 1 can be applied to demonstrate the convergence of the parameters when training, as shown in [47,48], where it is established that, by choosing a as small as the fuzzy system can match all pairs of input and output data with arbitrary accuracy.
Lemma 1.
For an arbitrary maximum error limit the fuzzy system with initial parameters and common standard deviation , has the property that where is the output in the training phase, is the input training vector, is the output training value, with .
3. Test Application Statement: Industrial Process Description
3.1. Robotic GMAW Critical Variables Prediction
Welding is a multi-energy process that involves phenomena as different as plasma physics, heat flow, fluid flow, and heat and metal transfer. The basic concept of the GMAW process was known in the 1920s, but only in 1948 was the process commercially available [75,76]. Initially, the process included an inert gas as protection and hence it was called inert gas metal welding. Later developments used reactive gases such as CO2 and other gas mixtures, leading to the GMAW terminology, which involved the use of both inert and reactive gases. The reason for the acceptance of the GMAW process for all industrial applications is due to its versatility and specific advantages as shown in Table 7, and disadvantages as shown in Table 8.
Table 7.
Advantages of GMAW welding.
Table 8.
Disadvantages of GMAW welding.
The GMAW establishes an electric arc between a continuous filler metal electrode and the weld pool. This is protected by an externally supplied gas. The heat of the arc melts the surface of the base metal and the end of the electrode. The molten metal from the electrode is transferred through the arc to the workpiece where it becomes the deposited weld. In addition to the welding gun, the actual equipment required for the GMAW process includes an electrical power source, an electrode wire feed unit, and a shielding gas source [77]. The torch guides the electrode cable, power cable and shielding gas tube as shown in Figure 10.
Figure 10.
Diagram of the classic gas metal arc welding process.
The GMAW process can be used to join virtually any metal using many joint configurations and in all welding positions. The welding process is a complicated process, as it involves many scientific and engineering disciplines such as chemistry, physics, metallurgy, materials science, and mechanics [77]. The process also involves a complex interaction of phenomena in solid, liquid, gaseous, and plasma states. The complication of the process is because many of these phenomena occur simultaneously in a relatively small volume (0.1 to 10 mm3) over a short distance (1 to 20 mm), and frequently for short periods of time.
3.1.1. Experimental Test Bed
The developed experimental system is basically composed of the KUKA KR16 industrial robot, the Lincoln 455M power supply and the wire feeder as shown in Figure 11.
Figure 11.
Experimental welding system.
The Kuka KR-16 is a six degrees of freedom robot, with a payload capacity of 16 kg and a reach of 1610 mm. The robot establishes communication with a master computer through the serial port using the 3964R protocol for end-effector positioning. The developed software controls the speed setting of the robot’s end effector and therefore the speed of the welding torch. The Lincoln Electric® Power wave 455 M (Lincoln Electric Holdings, Inc., Cleveland, OH, USA) is a power source for highly automated or semi-automated applications. The power supply provides the voltage and current necessary to establish the electric arc between the electrode and the workpiece. Power wave 10M-10R are used as electrode power units. They are used to control the voltage and speed of the wire. The unit’s power supply establishes communication with the master controller through encoders that allow parameter modification from the PC.
The control system is integrated by a PC master computer, which establishes communication at two levels, both positioning the end effector of the robot through the serial port using the 3964R protocol; as well as communication with the Sensoray 626 data acquisition card, which controls the start of the electric arc and gas injection, the analog voltage conversion, and the digital data to modify the voltage and current encoder data to feed the 455 M power supply. The developed system is controlled by an application program developed in C++ that was experimentally validated using steel plates.
3.1.2. Data Collection and Model Parameters
To develop the solution model, the instrumentation of the system and the control of the most important parameters from the welding process are required. There are three types of variables that affect the welding process: variables that can be varied online during the process, variables that are established at the beginning of the process, and variables that cannot be modified. For the GMAW process, the variables that belong to the first group are the voltage provided by the power source, the wire feed speed and the current, as well as the torch travel speed. The variables belonging to the second group are the composition and flow of the shielding gas, the angle of the torch, the distance of the electrode from the workpiece and the composition and diameter of the electrode. The variables that cannot be modified are the thickness of the base metal, the geometry of the joint, and the physical properties of the base metal. According to this classification, it was decided to control the travel speed developed by the industrial robot registered in the robot’s control unit, the wire feeding speed obtained from the power wave 10M-10R and the arc voltage obtained directly from the output terminals from the 455M power supply. Hence, the key experimental values are as shown in Table 9 and the fixed experimental parameters are as shown in Table 10.
Table 9.
Parameter values.
Table 10.
Fixed experimental parameters.
The size and shape of the welded bead are important design considerations. In fact, the geometry of the bead directly affects the quality of the joint, as well as the costs related to the manufacturing of the components. Three geometric factors were selected as variables to be measured in the experiment: seam width, seam height, and penetration. Bead width and height are important characteristics to ensure that the weld joint is complete, with a minimum of defects, particularly in multi-pass welds. In this case, if the height is too much, it is difficult to make the following passes. Additionally, when there are thin welds, it is more likely to have missing fusion at the seam. Penetration is the distance that the fusion line extends below the surface of the welded material. It represents the most important geometric characteristic of welding. To change the shape of the seam it is necessary to change the metal deposit per unit area, which can be measured by the cross-sectional area of the weld beam. The measurement of these variables was carried out through the Carl Zeiss 4.8 AxioVision software program as shown in Figure 12:
Figure 12.
Measurement of welding bed.
3.2. HSM Transfer Bar Surface Temperature Prediction
The HSM process presents many complexities and uncertainties involved in rolling operations. Figure 13 shows the HSM sub-processes: the reheat furnace, the transfer tables, the roughing mill (RM), the scale breaker (SB), the finishing mill (FM), the round out tables, the cooling banks, and the down coiler (CLR).
Figure 13.
Schematic representation of HSM, [47,48,75].
There are several mathematical models to control the FM, which is the most critical subprocess since the necessary work references are calculated to obtain the caliber of the target strip, the width, and the temperature of the target strip in the exit zone of the FM. The mathematical model takes as inputs the FM target strip gauge, target strip width, target strip temperature, slab steel grade, slab chemistry hardness ratio, the distribution of the FM load capacity, FM gauge offset, FM offset temperature, FM work rolls and backup rolls diameters, FM load distribution, transfer bar gauge, transfer bar width and the most critical variable, the transfer bar surface temperature at the FM entry zone.
The model requires determining precisely what the temperature of the transfer bar is in the FM entry zone. A minimum error in this input temperature results in a coil without the required mechanical quality. To estimate this temperature, it is necessary to know the surface temperature of the transfer bar, which is measured by a pyrometer located on the exit side of the RM. In addition, it is necessary to know the time necessary to move the transfer bar from the RM exit zone to the entry zone of the FM.
The measurements of these pyrometers are necessarily affected not only by the calibration, resolution, and repeatability of the sensor but also by the noise produced during the growth of scale on the metal surface, water vapor in the environment and the physical location of the pyrometer. Also contributing to the noise is the recalescence phenomenon, which occurs at the MR output in the body of the transfer bar [78]. The data measured by the pyrometers are not filtered by any way, the data are directly communicated to the control software of level 2 which is running in a server that processes the feedback data. The mathematical tracking model estimates the time required by the transfer bar to move its head from the RM exit zone to the FM entry zone. This estimated time is affected by the free-air radiation phenomenon during the transfer bar translation and the inherent uncertainty of kinematic and dynamic modeling.
The parameters of the mathematical model are fitted using the error of surface temperature directly measured by the pyrometers located at the FM entry zone and the transfer bar surface temperature estimated by the math model. The methodology estimates the head end transfer bar surface temperature at the FM entry zone, which was tested offline using real data from a HSM industrial facility located at Monterrey, Mexico.
4. Experimental and Modeling Results
4.1. Robotic GMAW Critical Variables Prediction
This section presents the experimental tests and results: the prediction of the three most important variables of the robotic welding process. The system was trained using a data set collected from welding beads obtained from twenty-seven previously welded steel plates. The used plates are made of AISI-SAE-1018 steel with dimensions of 10 cm long, 2” wide and ¼” thick as shown in Figure 14.
Figure 14.
Image of one of the weld beads obtained during experiments.
The plates were prepared for metallographic inspection as follows: samples for metallographic analysis were taken by cutting small pieces 1 cm long from the center of the plate. The samples were then sanded on a circular grinder and polished with diamond paste and finally chemically etched with Nital, which is a mixture of acid and alcohol, for microscopic inspection. The cross-sectional area was then measured in terms of width, height, and penetration using the AxioVision software program as described previously.
4.1.1. Input–Output Data Pairs for Training
Twenty-seven input and output data pair values were obtained and used as offline training singleton data pairs, , as shown in Table 11. The inputs are , the wire feed speed, , the voltage, and the travel speed of the robot arm. There are three outputs: is the width, is the height, and is the depth of the weld.
Table 11.
Singleton input–output data pairs for training.
In the case of the type-1 non-singleton inputs, the sigma values were initialized as = 0.00125 (mm), = 0.000625 (mm), and = 0.000025 (mm).
4.1.2. The Fuzzy Rule Bases
The EWH IT3 TSK NSFLS-1 fuzzy rule base consists of a set of IF-THEN rules that represent the complete system model. The IT2 TSK NSFLS-1, which is the base of the IT3 system construction, has three inputs , and and one output . The rule base has rules as shown in Table 12 for the T1 fuzzy systems, and in Table 13 for the IT2, GT2 and IT3 fuzzy systems, using the same sigma values for all the rules: = 0.25 , = 0.125 , and = 0.001 . While all the consequent parameters for the fuzzy systems were initialized to 0: the mean = 0, and the spread = 0.
Table 12.
Initial values of the antecedent section of the T1 FLS rule base.
Table 13.
Non-singleton initial values for the antecedent section of the IT2, GT2, and EWH IT3 rule bases.
For each benchmarking system, three different fuzzy systems initialized with the same fuzzy rule bases were independently built, trained, and evaluated. The first was for the width prediction values , the second was for the height prediction , and the third was for the weld depth prediction . This rule base is basically the same for the nine fuzzy systems used as benchmarking to compare the performance of the proposal: T1 TSK SFLS, T1 TSK NSFLS, IT2 TSK SFLS, IT2 TSK NSFLS-1, GT2 TSK SFLS, GT2 TSK NSFLS-1, WH IT3 TSK SFLS, WH IT3 TSK SFLS and EWH WH IT3 TSK SFLS.
4.1.3. Input–Output Data Pairs for Testing
Twenty-seven pairs of input and output data were used to test, in offline mode, the prediction of weld width, height and depth, which are shown in Table 14.
Table 14.
Singleton initial values for testing T1, IT2, GT2, and EWH IT3 TSK FLS systems.
4.1.4. Experimental Results and Discussion
A Dell i7 PC, 16 GB of RAM and 2.8 GHz using Win 11 HSL operating system was used to run the benchmarking and the proposed fuzzy systems programmed in MS VS 2022 C++ language. All the benchmarking systems were tested using 10 levels- for GT2 FLS systems and 22 levels- for IT3 FLS systems, and all the tested fuzzy systems were trained using the proposed BP learning algorithm.
In the predictions of the quality variables, we used as performance index the root mean square error (RMSE). We use (60) to calculate the RMSE:
where is the output value of the input–output data pair (the measured output value), is the estimation obtained by the fuzzy system, and is the number of data pairs.
The results obtained by the benchmarking fuzzy systems for the predictions of the width of the weld bead are shown in Figure 15. The EWH IT3 TSK SFLS presented better performance than the classic WH IT3 TSK SFLS by 97.69%, and when comparing to the WH GT2 TSK SFLS and to the IT2 TSK SFLS, the performance is 100% better. When comparing the performance reached by the GT2 TSK SFLS with the one reached by the IT2 SFLS, it is the case that the former presented better performance than the latter by the 96.49%. Finally, the performance of the proposed EWH IT3 TSK NSFLS-1 is better than the one reached by the classic WH IT3 TSK NSFLS-1 by 98.37%, and by 100% when compared against both, the GT2 and the IT2 TSK NSFLS-1.
Figure 15.
EWH IT3 TSK FLS performance in width prediction.
The RMSE predictions for the height of the weld bead are shown in Figure 16. When comparing the performance of the EWH IT3 TSK SFLS with that of the classic WH IT3 TSK SFLS, the former is better than the latter by 92.21%. In the case of comparing the NSFLS-1 systems, the proposed EWH IT3 TSK NSFLS-1 outperforms the classic WH IT3 TSK by 93.63%.
Figure 16.
EWH IT3 TSK FLS performance in height prediction.
The third quality variable is the depth of the weld bead, of which the RMSE errors in its predictions are given in Figure 17, where the performance of the EWH IT3 TSK SFLS is better than the performance obtained by the classic WH IT3 TSK SFLS systems by 96.62%, while the proposed EWH IT3 TSK NSFLS-1 is better by 96.92% than the WH IT3 TSK NSFLS-1 systems, and 100% better than the GT2 and IT2 TSK NSFLS-1.
Figure 17.
EWH IT3 TSK FLS performance in depth prediction.
The GT2 systems were designed using 10 levels-α while the IT3 used 22 levels-α. As shown in Figure 15, Figure 16 and Figure 17, by using the proposed methodology, in which the average of the outputs of the 2 levels-α are used to calculate the output of the IT3 fuzzy system, without using increasing weights in the weighted average, the error has decreased considerably, compared to the errors obtained by the benchmarking fuzzy systems. Thus, it can also be said that their estimations are the best and can effectively be implemented in real-world scenarios to predict the behavior of any industrial process.
Our results compared favorably with recent efforts. For example, Li et al. [79] predicted the bead geometry of the weld seam using different artificial neural networks (ANN) topologies due to the change in welding speed without making it clear how the other experimental factors affected it. Some studies have also included regression models for weld bead geometry, including penetration. It was reported, however, that ANN algorithms perform better than regression models, although with high relative errors [80] compared to our approach. Some other authors have also determined the geometric parameters of the weld bead such as height and width with a fuzzy system controller; however, penetration was predicted indirectly using a vision system [81]. In our approach we do not require the use of a vision system. An attractive process using deep neural network (DNN) to predict geometric features for GMAW, metal inert gas (MIG) and tungsten inert gas (TIG) welding processes was also developed in [82], which also included penetration, height and width, but the errors were significantly larger compared to those in our work.
A flowchart for the implementation of the proposed EWH IT3 TSK NSFLS-1 system is shown in Appendix A, Figure A1.
4.2. HSM Transfer Bar Surface Temperature Prediction
This section presents experimental testing by the offline modeling of the proposed fuzzy system to predict the transfer bar surface temperature.
4.2.1. Input–Output Data Pairs
From an industrial HSM process, one hundred and seventy-five noisy input–output data pairs of three different types of coils (Table 15) were obtained and used as offline training data, . The inputs were , the transfer bar surface temperature directly measured by the pyrometer located at the RM exit zone, and was the time used to move the transfer bar head end from the exit zone of the RM to the entry zone of the FM. The output y was the transfer bar surface temperature directly measured by the pyrometers located at the FM entry zone and used to calculate the temperature prediction error.
Table 15.
Type of coils.
4.2.2. Antecedent Membership Functions
The primary membership functions for each antecedent of the base IT2 TSK NSFLS-1 system were Gaussian functions with uncertain means , , and with the standard deviation , as shown in Table 16 and Table 17. An array of two inputs, each with five MF each, produces rules.
Table 16.
Parameters for MFs of .
Table 17.
Parameters for MFs of .
4.2.3. Fuzzy Rule Base
The EWH IT3 TSK NSFLS-1 fuzzy rule base was constituted by a set of IF-THEN rules which represented the model of the system. The IT2 TSK NSFLS-1 located at the level-, which was the base for the three-dimensional construction of the proposed fuzzy system had two inputs and and one output . The consequent parameters were initialized as the center = 0, and the spread = 0. The rule base had rules of the type shown in Table 18.
Table 18.
Initial fuzzy rule base.
4.2.4. Experimental Results and Discussion
The transfer bar temperature prediction performance was tested through simulations running in C++. All the benchmarking systems were tested using different levels-: 1, 10, 100, and 1000 for GT2 FLS systems and 2, 22, 202, 2002 for IT3 FLS systems, and all the tested fuzzy systems were trained using the proposed BP training algorithm.
The simulation results for Mamdani fuzzy systems, show that the EWH algorithm obtained an enhancement of 1.25% with respect to the classic WH model when using the BP learning method in GT2 SFLS systems. It can be seen in the RMSE errors shown in Table 19 and Figure 18. On the other hand, the EWH algorithm using IT3 SFLS model shows an enhancement of 0.82% over the classic WH singleton. See Table 20 and Figure 19. In the case of Mamdani type-1 non-singleton inputs, the EWH model present better prediction by 3.25% with respect to the classic WH GT2 systems. In the case of the IT3 models, the EWH IT3 NSFLS-1 showed an enhancement of 6.28% over the classic WH algorithm as it is shown by RMSE errors in Table 19 and Figure 18.
Table 19.
Comparison between the benchmark models IT2 SFLS, IT2 NSFLS-1, and GT2 models with BP learning using the classic WH algorithm and the EWH algorithm with different number of levels- [47,48].
Figure 18.
RMSE of prediction of GT2 in both Mamdani and TSK fuzzy systems.
Table 20.
Comparison between the benchmark models IT2 SFLS, IT2 NSFLS-1, and IT3 models with BP learning using the classic WH algorithm and the EWH algorithm with different number of levels- [47,48].
Figure 19.
RMSE of prediction of IT3 in both Mamdani and TSK systems.
The performance of the EWH GT2 TSK SFLS fuzzy systems presented an enhancement of the 2.28% in its temperature predictions over the classic WH GT2 TSK SFLS systems. See Table 19 and Figure 18. In the EWH IT3 TSK SFLS singleton systems, the predicted temperature showed the high performance of 95.32% when compared to the temperature prediction of the WH IT3 TSK fuzzy system, as it is shown by Table 20 and Figure 19.
In the case of the GT2 TSK NSFLS-1 systems, the best results were obtained with 10 -cuts, showing an enhancement of 36.04% by the EWH GT2 TSK algorithm over the WH GT2 TSK NSFLS-1. See Table 19 and Figure 18. In contrast, when the IT3 fuzzy systems are used, the results show a reduction in the error rates generating an enhancement of 95.69% on the estimations of the EWH IT3 TSK NSFLS-1 over the estimations of the WH IT3 TSK NSFLS-1, as it is shown in Table 20 and Figure 19.
In the offline tuning of the benchmarking fuzzy systems, twenty training epochs were used with the training input–output data pairs, which guarantees the convergence of the proposed EWH IT3 TSK NSFLS-1, as experimentally demonstrated in this research.
With the proposed BP training method, the EWH IT3 TSK NSFLS-1 system was the one that presented the best performance. The results obtained by the GT2 systems are better than those of the IT2 models, but not better than those of the IT3 systems, as shown in Figure 19.
5. Conclusions
This paper proposes the novel EWH IT3 TSK NSFLS-1 system, which is trained offline using the classical BP method. The experimental section deals with two industrial processes, (a) the prediction of the main variables for the GMAW robot welding process, width, height, and depth of the weld; and (b) the prediction of the surface temperature of the transfer bar in a HSM process. The consequent values were initialized to 0 and were successfully updated from the training data sets. The results were compared with several fuzzy systems: T1 TSK SFLS, T1 TSK NSFLS, IT2 TSK SFLS, IT2 TSK NSFLS-1, GT2 TSK SFLS, GT2 TSK NSFLS-1, WH IT3 TSK SFLS, WH IT3 TSK SFLS. The performance index used to compare the accuracy of the predictions was the RMSE. The simulation results showed that the proposed fuzzy system, the EWH IT3 TSK NSFLS-1, obtained the best predictions, at least ten times better, verifying that the use of averaging greatly improved the estimation.
In both industrial applications, the novel fuzzy system produced the best performance by generating the minimum prediction error and greatly outperformed all the fuzzy benchmarking systems, demonstrating that it is suitable for application in the prediction of the critical variables of industrial processes. They can approximate almost any real continuous function.
As a future work, we have the application of the proposed EWH IT3 TSK NSFLS-1 in the prediction of (a) the seam area in robot welding process; (b) the final strip gage, final strip width, and final strip surface temperature obtained at the FM exit zone and at the CLR entry zone in a HSM process; (c) the exchange rate of USA DLR vs MX Peso; (d) the levels of sales of any product; and (e) the required inventory level of any product, among many others. For future work, the coming improvement in the characteristics of the proposed fuzzy system entails developing the hybrid training mechanism for the antecedent and consequent parameters tuning and update, such as the hybrid BP-recursive least square, BP-orthogonal least square, and BP-Kalman filter, among others.
Author Contributions
Conceptualization: G.M.M. Data curation: G.A.H.C., G.M.M. and I.L.-J., M.A.A.G. and P.N.M.-D. Formal analysis: G.A.H.C., G.M.M., I.L.-J., M.A.A.G., D.C.M.-P. and P.N.M.-D. Investigation: G.A.H.C., G.M.M., M.A.A.G., D.C.M.-P. and P.N.M.-D. Methodology: G.A.H.C., G.M.M. and P.N.M.-D. Project administration: G.M.M. Resources: G.A.H.C., G.M.M., I.L.-J., M.A.A.G., D.C.M.-P. and P.N.M.-D. Software: G.A.H.C., G.M.M. and P.N.M.-D. Validation: G.A.H.C., G.M.M., I.L.-J., M.A.A.G., D.C.M.-P. and P.N.M.-D. Visualization: G.M.M., I.L.-J., M.A.A.G., D.C.M.-P. and P.N.M.-D. Writing—original draft: G.A.H.C., G.M.M. and P.N.M.-D. Writing—review and editing: G.A.H.C., G.M.M., I.L.-J., M.A.A.G., D.C.M.-P. and P.N.M.-D. All authors have read and agreed to the published version of the manuscript.
Funding
This research received no external funding.
Data Availability Statement
No new data were created or analyzed in this study.
Conflicts of Interest
The authors declare no conflicts of interest.
Appendix A
A flowchart for the implementation of the proposed algorithm applied to the solution of the robotic GMAW quality prediction, adapted from [48].

Figure A1.
Flow chart of the steps of the proposed EWH IT3 TSK NSFLS-1 fuzzy system.
Figure A1.
Flow chart of the steps of the proposed EWH IT3 TSK NSFLS-1 fuzzy system.


References
- Anastasakis, V.; Mort, N. Prediction of the GSP-USD exchange rate using statistical and neural network models. In Proceedings of the IASTED International Conference on Artificial Intelligence and Applications, Benalmádena, Spain, 8–10 September 2003. [Google Scholar]
- Hernandez, M.A.; Mendez, G.M. Modeling and prediction of the MXN-USA exchange rate using interval singleton type-2 fuzzy logic systems. In Proceedings of the IEEE International Conference on Fuzzy Systems, Vancouver, BC, Canada, 16–21 July 2006. [Google Scholar]
- Lendasse, A.; de Boot, E.; Wertz, V.; Verleysen, V.M. Non-linear financial time series forecasting: Application to the bel 20 stock market index. Eur. J. Econ. Soc. Syst. 2000, 14, 81–91. [Google Scholar] [CrossRef]
- Thangavel, B.; Srinivasan, S.; Kathamuthu, T.; Zhai, G.; Gunasekaran, N. Dynamical Analysis of T–S Fuzzy Financial Systems: A Sampled-Data Control Approach. Int. J. Fuzzy Syst. 2022, 24, 1944–1957. [Google Scholar] [CrossRef]
- Xu, A.; Tian, M.W.; Kausar, N.; Mohammadzadeh, A.; Pamucar, D.; Ozbilge, E. Optimal type-3 fuzzy control and analysis of complicated financial systems. J. Intell. Fuzzy Syst. 2023, 44, 7121–7134. [Google Scholar] [CrossRef]
- Mendez, M.; Cavazos, A.; Leduc, L.; Soto, R. Hot strip mill temperature prediction using hybrid learning interval singleton type-2 FLS. In Proceedings of the IASTED International Conference on Modeling and Simulation, Artificial Intelligence and Applications, Palm Springs, CA, USA, 24–26 February 2003. [Google Scholar]
- Mendez, M.; Cavazos, A.; Leduc, L.; Soto, R. Modeling of a hot strip mill temperature using hybrid learning for interval type-1 and type-2 non-singleton type-2 fuzzy logic systems. In Proceedings of the IASTED International Conference on Artificial Intelligence and Applications, Benalmádena, Spain, 8–10 September 2003. [Google Scholar]
- Mendez, G.M.; Leduc-Lezama, L.; Colas, R.; Murillo-Perez, G.; Ramirez-Cuellar, J.; Lopez, J.J. Modelling and control of coiling entry temperature using interval type-2 fuzzy logic systems. Ironmak. Steelmak. 2010, 37, 126–134. [Google Scholar] [CrossRef]
- Biglarbegian, M.; Melek, W.W.; Mendel, J.M. Design of novel interval type-2 fuzzy controllers for modular and reconfigurable robots: Theory and experiments. IEEE Trans. Ind. Electron. 2011, 58, 1371–1384. [Google Scholar] [CrossRef]
- Hagras, H.A. A hierarchical type-2 fuzzy logic control architecture for autonomous mobile robots. IEEE Trans. Fuzzy Syst. 2004, 12, 524–539. [Google Scholar] [CrossRef]
- Martinez, R.; Castillo, O.; Aguilar, L.T. Optimization of interval type-2 fuzzy logic controller for a perturbed autonomous wheeled mobile robot using genetic algorithm. Inf. Sci. 2009, 179, 2158–2174. [Google Scholar] [CrossRef]
- Sahab, N.; Hagras, H. Adaptive non-singleton type-2 fuzzy logic systems: A way forward for handling numerical uncertainties in real world applications. Int. J. Comput. Commun. 2011, 6, 503–529. [Google Scholar] [CrossRef]
- Amador-Angulo, L.; Castillo, O.; Melin, P.; Castro, J.R. Interval type-3 fuzzy adaptation of the bee colony optimization algorithm for optimal fuzzy control of an autonomous mobile robot. Micromachines 2022, 13, 1490. [Google Scholar] [CrossRef]
- Biglarbegian, M.; Melek, W.W.; Mendel, J.M. On the robustness of type-1 and interval type-2 fuzzy logic systems in modeling. Inf. Sci. 2011, 81, 1325–1347. [Google Scholar] [CrossRef]
- Hameed, I.A. Simplified architecture of a type-2 fuzzy controller using four embedded type-1 fuzzy controllers and its applications to a greenhouse climate control system. Int. J. Syst. Control Eng. 2009, 223, 619–631. [Google Scholar] [CrossRef]
- Hsiao, M.Y.; Li, T.H.; Lee, J.Z.; Chao, C.H.; Tsai, S.H. Design of interval type-2 fuzzy sliding-mode controller. Inf. Sci. 2008, 178, 1696–1716. [Google Scholar] [CrossRef]
- Knychas, S.; Szabat, K. Adaptive speed control of drive system with 2-type neuro fuzzy controller. Prz. Elektrotechniczny 2011, 87, 160–163. [Google Scholar]
- Linda, O.; Manic, M. Interval type-2 fuzzy voter design for fault tolerant systems. Inf. Sci. 2011, 181, 2933–2950. [Google Scholar] [CrossRef]
- Mohammadi, S.M.A.; Gharaveisi, A.A.; Mashinchi, M.; Vaezi-Nejad, S.M. An evolutionary tuning technique for type-2 fuzzy logic controller. Trans. Inst. Meas. Control 2011, 33, 223–245. [Google Scholar] [CrossRef]
- Pan, Y.P.; Er, M.J.; Huang, D.P.; Wang, Q.R. Fire-rule-based direct adaptive type-2 fuzzy H(infinity) tracking control. Eng. Appl. Artif. Intell. 2011, 24, 1174–1185. [Google Scholar] [CrossRef]
- Sepulveda, R.; Castillo, O.; Melin, P.; Montiel, O. An efficient computational method to implement type-2 fuzzy logic in control applications. In Analysis and Design of Intelligent Systems Using Soft Computing Techniques; Springer: Berlin/Heidelberg, Germany, 2007. [Google Scholar]
- Sierra, G.K.; Bulla, J.O.; Melgarejo, M.A. An embedded type-2 fuzzy processor for the inverted pendulum control problem. IEEE Lat. Am. Trans. 2011, 9, 263–269. [Google Scholar]
- Wu, D.R.; Mendel, J.M. On the continuity of type-1and type-2 fuzzy logic systems. IEEE Trans. Fuzzy Syst. 2011, 19, 179–192. [Google Scholar]
- Zhang, X.X.; Li, H.X.; Qi, C.K. Spatially constrained fuzzy-clustering-based sensor placement for spatiotemporal fuzzy-control system. IEEE Trans. Fuzzy Syst. 2010, 18, 946–957. [Google Scholar] [CrossRef]
- Dumitrescu, C.; Ciotirnae, P.; Vizitiu, C. Fuzzy logic for intelligent control system using soft computing applications. Sensors 2021, 21, 2617. [Google Scholar] [CrossRef] [PubMed]
- Vassilyev, S.N.; Kudinov, Y.I.; Pashchenko, F.F.; Durgaryan, I.S.; Kelina, A.Y.; Kudinov, I.Y.; Pashchenko, A.F. Intelligent control systems and fuzzy controllers. I. fuzzy models, logical-linguistic and analytical regulators. Autom. Remote Control 2020, 81, 171–191. [Google Scholar] [CrossRef]
- Koohathongsumrit, N.; Meethom, W. An integrated approach of fuzzy risk assessment model and data envelopment analysis for route selection in multimodal transportation networks. Expert Syst. Appl. 2021, 171, 114342. [Google Scholar] [CrossRef]
- Kaushik, A.; Bali, R.S.; Srivastava, G. A fuzzy optimized route selection framework for autonomous vehicles using V-NDN. In Proceedings of the IEEE International Conference on Big Data, Sorrento, Italy, 15 December 2023. [Google Scholar]
- Aliev, R.A.; Pedrycz, W.; Guirimov, B.G.; Aliev, R.R.; Ilhan, U.; Babagil, M.; Mammadli, S. Type-2 fuzzy neural networks with fuzzy clustering and differential evolution optimization. Inf. Sci. 2011, 181, 1591–1608. [Google Scholar] [CrossRef]
- Akhmedova, S.; Stanovov, V.; Kamiya, Y. A Hybrid Clustering Approach Based on Fuzzy Logic and Evolutionary Computation for Anomaly Detection. Algorithms 2022, 15, 342. [Google Scholar] [CrossRef]
- Acosta, H.; Wu, D.R.; Forrest, B.M. Fuzzy experts on recreational vessels, a risk modeling approach for marine invasions. Ecol. Model. 2010, 221, 850–863. [Google Scholar] [CrossRef]
- Khan, M.N.U.; Tang, Z.; Cao, W.; Abid, Y.A.; Pan, W.; Ullah, A. Fuzzy-based efficient healthcare data collection and analysis mechanism using edge nodes in the IoMT. Sensors 2023, 23, 7799. [Google Scholar] [CrossRef]
- Lee, C.S.; Wang, M.H.; Hagras, H. Type-2 fuzzy ontology and its application to personal diabetic-diet recommendation. IEEE Trans. Fuzzy Syst. 2010, 18, 316–328. [Google Scholar] [CrossRef]
- Melin, P.; Mendoza, O.; Castillo, O. An improved method for edge detection based on interval type-2 fuzzy logic. Expert Syst. Appl. 2010, 37, 8527–8535. [Google Scholar] [CrossRef]
- Al-Faris, M.; Chiverton, J.; Ndzi, D.; Ahmed, A.I. Vision based dynamic thermal comfort control using fuzzy logic and deep learning. Appl. Sci. 2021, 11, 4626. [Google Scholar] [CrossRef]
- Melin, P.; Mendoza, O.; Castillo, O. Face recognition with an improved interval type-2 fuzzy logic Sugeno integral and modular networks. IEEE Trans. Syst. Man Cybern.-Part A Syst. Hum. 2011, 41, 1001–1012. [Google Scholar] [CrossRef]
- Pedrycz, W. The development of granular meta structures and their use in a multifaceted representation of data and models. Kybernetes 2010, 39, 1184–1200. [Google Scholar] [CrossRef]
- Ali, I.; Li, Y.; Pedrycz, W. Granular computing approach to evaluate spatio-temporal events in intuitionistic fuzzy sets data through formal concept analysis. Axioms 2023, 12, 407. [Google Scholar] [CrossRef]
- Niewiadomski, A. On finity, countability, cardinalities, and cylindric extensions of type-2 fuzzy sets in linguistic summarization of databases. IEEE Trans. Fuzzy Syst. 2010, 18, 532–545. [Google Scholar] [CrossRef]
- Qiu, D.; Jiang, H.; Chen, S. Fuzzy Information Retrieval Based on Continuous Bag-of-Words Model. Symmetry 2020, 12, 225. [Google Scholar] [CrossRef]
- Flores, W.C.; Mombello, E.E.; Jardini, J.A.; Ratta, G.; Corvo, A.M. Expert systems for the assessment of power transformer insulation condition based on type-2 fuzzy logic systems. Expert Sys. Appl. 2011, 38, 8119–8127. [Google Scholar] [CrossRef]
- Absar, M.H.; Mirza, G.F.; Zakai, W.; John, Y.; Mansoor, N. Novel IoT-based plant monitoring system. Eng. Proc. 2023, 32, 12. [Google Scholar] [CrossRef]
- Rivas Pellicer, M.; Tungekar, M.Y.; Carpitella, S. Where to place monitoring sensors for improving complex manufacturing systems? discussing a real case in the food industry. Sensors 2023, 23, 3768. [Google Scholar] [CrossRef]
- Makhloufi, S.; Abdessemed, R. Type-2 fuzzy logic optimum PV/inverter sizing ratio for grid-connected PV systems: Application to selected Algerian locations. J. Electr. Eng. Technol. 2011, 6, 731–741. [Google Scholar] [CrossRef]
- Dereli, T.; Baykasoglu, A.; Altun, K.; Durmusoglu, A.; Turksen, I.B. Industrial applications of type2 fuzzy sets and systems: A concise review. Comput. Ind. 2011, 62, 125–137. [Google Scholar] [CrossRef]
- Wu, D.; Mendel, J.M. Uncertainty measures for interval type-2 fuzzy sets. Inf. Sci. 2007, 177, 5378–5393. [Google Scholar]
- Méndez, G.M.; Lopez-Juarez, I.; Dorantes, P.N.M.; Alcorta, M.A. A New method for design of interval type-3 fuzzy logic systems with uncertain type-2 non-singleton inputs (IT3 NSFLS-2): A study case in a hot strip mill. IEEE Access 2023, 11, 44065–44081. [Google Scholar] [CrossRef]
- Méndez, G.M.; López-Juárez, I.; Alcorta García, M.A.; Martinez-Peon, D.C.; Montes-Dorantes, P.N. The enhanced Wagner–Hagras OLS–BP hybrid algorithm for training IT3 NSFLS-1 for temperature prediction in HSM processes. Mathematics 2023, 11, 4933. [Google Scholar] [CrossRef]
- Mendel, J. Uncertain Rule-Based Fuzzy Systems. Introduction and New Directions, 2nd ed.; Springer: Cham, Switzerland, 2017. [Google Scholar] [CrossRef]
- Wagner, C.; Hagras, H. zSlices Towards Bridging the Gap Between Interval and General Type-2 Fuzzy Logic. In Proceedings of the 2008 IEEE International Conference on Fuzzy Systems (IEEE World Congress on Computational Intelligence), Hong Kong, China, 1–6 June 2008. [Google Scholar]
- Wagner, C.; Hagras, H. Towards general type-2 fuzzy logic systems based on zSlices. IEEE Trans. Fuzzy Syst. 2010, 18, 637–660. [Google Scholar] [CrossRef]
- Wagner, C.; Hagras, H. ZSlices based general type-2 fuzzy sets and systems. In Advances in Type-2 Fuzzy Sets and Systems: Theory and Applications; Sadeghian, A., Mende, J.M., Tahayori, H., Eds.; Springer: New York, NY, USA, 2013. [Google Scholar]
- Mendel, J.M. General type-2 fuzzy logic systems made simple: A tutorial. IEEE Trans. Fuzzy Syst. 2014, 22, 1162–1182. [Google Scholar] [CrossRef]
- Mohammadzadeh, A.; Sabzalian, M.H.; Zhang, W. An interval type-3 fuzzy system and a new online fractional-order learning algorithm: Theory and practice. IEEE Trans. Fuzzy Syst. 2019, 28, 1940–1950. [Google Scholar] [CrossRef]
- Qasem, S.N.; Ahmadian, A.; Mohammadzadeh, A.; Rathinasamy, S.; Pahlevanzadeh, B. A type-3 logic fuzzy system: Optimized by a correntropy based Kalman filter with adaptive fuzzy kernel size. Inf. Sci. 2021, 572, 424–443. [Google Scholar] [CrossRef]
- Gheisarnejad, M.; Mohammadzadeh, A.; Farsizadeh, V.; Khooban, M.H. Stabilization of 5G telecom converter-based deep type-3 fuzzy machine learning control for telecom applications. IEEE Trans. Circuits Syst. II Express Briefs 2021, 69, 544–548. [Google Scholar] [CrossRef]
- Taghieh, A.; Mohammadzadeh, A.; Zhang, C.; Kausar, N.; Castillo, O. A type-3 fuzzy control for current sharing and voltage balancing in microgrids. Appl. Soft Comput. 2022, 129, 109636. [Google Scholar] [CrossRef]
- Tian, M.W.; Bouteraa, Y.; Alattas, K.A.; Yan, S.R.; Alanazi, A.K.; Mohammadzadeh, A.; Mobayen, S. A type-3 fuzzy approach for stabilization and synchronization of chaotic systems: Applicable for financial and physical chaotic systems. Complexity 2022, 2022, 1–17. [Google Scholar] [CrossRef]
- Ma, C.; Mohammadzadeh, A.; Turabieh, H.; Mafarja, M.; Band, S.S.; Mosavi, A. Optimal type-3 fuzzy system for solving singular multi-pantograph equations. IEEE Access 2020, 8, 225692–225702. [Google Scholar] [CrossRef]
- Tarafdar, A.; Majumder, P.; Deb, M.; Bera, U.K. Performance-emission optimization in a single cylinder CI-engine with diesel hydrogen dual fuel: A spherical fuzzy MARCOS MCGDM based Type-3 fuzzy logic approach. Int. J. Hydrogen Energy 2023, 48, 28601–28627. [Google Scholar] [CrossRef]
- Ochoa, P.; Castillo, O.; Melin, P.; Castro, J.R. Interval type-3 fuzzy differential evolution for parameterization of fuzzy controllers. Int. J. Fuzzy Syst. 2023, 25, 1360–1376. [Google Scholar] [CrossRef]
- Castillo, O.; Castro, J.R.; Melin, P. Forecasting the COVID-19 with interval type-3 fuzzy logic and the fractal dimension. Int. J. Fuzzy Syst. 2022, 37, 7909–7943. [Google Scholar] [CrossRef]
- Mohammadzadeh, A.; Castillo, O.; Band, S.S.; Mosavi, A. A novel fractional-order multiple-model type-3 fuzzy control for nonlinear systems with unmodeled dynamics. Int. J. Fuzzy Syst. 2021, 23, 1633–1651. [Google Scholar] [CrossRef]
- Wang, J.-h.; Tavoosi, J.; Mohammadzadeh, A.; Mobayen, S.; Asad, J.H.; Assawinchaichote, W.; Vu, M.T.; Skruch, P. Non-singleton type-3 fuzzy approach for flowmeter fault detection, experimental study in a gas industry. Sensors 2021, 21, 7419. [Google Scholar] [CrossRef]
- Vafaie, R.H.; Mohammadzadeh, A.; Piran, M.J. A new type-3 fuzzy predictive controller for mems gyroscopes. Nonlinear Dynam. 2021, 106, 381–403. [Google Scholar] [CrossRef]
- Tian, M.W.; Mohammadzadeh, A.; Tavoosi, J.; Mobayen, S.; Asad, J.H.; Castillo, O.; Várkonyi-Kóczy, A.R. A deep-learned type-3 fuzzy system and its application in modeling problems. Acta Polytech. Hung. 2022, 19, 151–172. [Google Scholar] [CrossRef]
- Cao, Y.; Raise, A.; Mohammadzadeh, A.; Rathinasamy, S.; Band, S.S.; Mosavi, A. Deep learned recurrent type-3 fuzzy system: Applications for renewable energy modeling/prediction. Energy Rep. 2021, 7, 8115–8127. [Google Scholar] [CrossRef]
- Tian, M.W.; Yan, S.R.; Mohammadzadeh, A.; Tavoosi, J.; Mobayen, S.; Safdar, R.; Assawinchaichote, W.; Vu, M.A.; Zhilenkov, A. Stability of interval type-3 fuzzy controllers for autonomous vehicles. Mathematics 2021, 9, 2742. [Google Scholar] [CrossRef]
- Castillo, O.; Valdez, F.; Peraza, C.; Yoon, J.H.; Geem, Z.W. High-speed interval type-2 fuzzy systems for dynamic parameter adaptation in harmony search for optimal design of fuzzy controllers. Mathematics 2021, 9, 758. [Google Scholar] [CrossRef]
- Liu, Z.; Mohammadzadeh, A.; Turabieh, H.; Mafarja, M.; Band, S.; Mosavi, A. A new online learned interval type-3 fuzzy control system for solar energy management systems. IEEE Access 2021, 9, 10498–10508. [Google Scholar] [CrossRef]
- Taghieh, A.; Mohammadzadeh, C.; Zhang, S.; Rathinasamy; Bekiros, S. A novel adaptive interval type-3 neuro-fuzzy robust controller for nonlinear complex dynamical systems with inherent uncertainties. Nonlinear Dyn. 2022, 111, 411–425. [Google Scholar] [CrossRef]
- Singh, D.J.; Verma, N.K.; Ghosh, A.K.; Malagaudanavar, A. An approach towards the design of interval type-3 T-S fuzzy system. IEEE Trans. Fuzzy Syst. 2022, 30, 3880–3893. [Google Scholar] [CrossRef]
- Singh, D.J.; Verma, N.K. Interval Type-3 T-S fuzzy system for nonlinear aerodynamic modeling. Appl. Soft Comput. 2024, 150, 111097. [Google Scholar] [CrossRef]
- Luukka, P.; Stoklasa, J. Possibilistic mean based defuzzification for fuzzy expert systems and fuzzy control—LSD for general fuzzy sets. J. Comput. Appl. Mat. 2024, 441, 115663. [Google Scholar] [CrossRef]
- Submerged Arc Welding (SAW)—Weld Guru. Available online: https://weldguru.com/submerged-arc-welding/ (accessed on 2 April 2024).
- Ramos-Jaime, D.; López-Juárez, I.; Perez, P. Effect of process parameters on robotic GMAW bead area estimation. Procedia Technol. 2013, 7, 398–405. [Google Scholar] [CrossRef]
- Wu, C.S.; Zhong, L.M.; Gao, J.Q. Visualization of hump formation in high-speed gas metal arc welding. Meas. Sci. Technol. 2009, 20, 115702. [Google Scholar] [CrossRef]
- Mendez, G.M.; Leduc, L.A.; Colas, R.; Cavazos, A.; Soto, R. Modelling recalescence after stock reduction during hot strip rolling. Ironmak. Steelmak. 2013, 33, 484–492. [Google Scholar] [CrossRef]
- Li, R.; Dong, M.; Gao, H. Prediction of bead geometry with changing welding speed using artificial neural network. Materials 2021, 14, 1494. [Google Scholar] [CrossRef] [PubMed]
- Giarollo, D.F.; Hackenhaar, W.; Mazzaferro, C.C.P.; Mazzaferro, J.A.E. Bead geometry prediction in pulsed GMAW welding: A comparative study on the performance of artificial neural network and regression models. Soldag. Inspeção 2022, 27, e2722. [Google Scholar] [CrossRef]
- Girón-Cruz, J.A.; Pinto-Lopera, J.E.; Alfaro, S.C.A. Weld bead geometry real-time control in gas metal arc welding processes using intelligent systems. Int. J. Adv. Manuf. Technol. 2022, 123, 3871–3884. [Google Scholar] [CrossRef]
- Tran, N.H.; Bui, V.H.; Hoang, V.T. Development of an artificial intelligence-based system for predicting weld bead geometry. Appl. Sci. 2023, 13, 4232. [Google Scholar] [CrossRef]
Disclaimer/Publisher’s Note: The statements, opinions and data contained in all publications are solely those of the individual author(s) and contributor(s) and not of MDPI and/or the editor(s). MDPI and/or the editor(s) disclaim responsibility for any injury to people or property resulting from any ideas, methods, instructions or products referred to in the content. |
© 2024 by the authors. Licensee MDPI, Basel, Switzerland. This article is an open access article distributed under the terms and conditions of the Creative Commons Attribution (CC BY) license (https://creativecommons.org/licenses/by/4.0/).


















