Next Article in Journal
A Machine Learning-Based Framework with Enhanced Feature Selection and Resampling for Improved Intrusion Detection
Previous Article in Journal
Dynamics of Infectious Diseases Incorporating a Testing Compartment
 
 
Font Type:
Arial Georgia Verdana
Font Size:
Aa Aa Aa
Line Spacing:
Column Width:
Background:
Article

Dynamics of a Stochastic Predator–Prey Model with Smith Growth Rate and Cooperative Defense

1
School of Applied Mathematics, Shanxi University of Finance and Economics, Taiyuan 030006, China
2
School of Electrical and Control Engineering, North University of China, Taiyuan 030051, China
*
Author to whom correspondence should be addressed.
Mathematics 2024, 12(12), 1796; https://doi.org/10.3390/math12121796
Submission received: 29 February 2024 / Revised: 3 May 2024 / Accepted: 5 June 2024 / Published: 8 June 2024

Abstract

The random changes in the environment play a crucial role in the sustainability of ecosystems. Usually, the construction of stochastic models does not take into account the non-linear growth of intrinsic growth rate. In addition, prey only considers the collective response of the population when encountering predators and ignores the role of individual prey. To address this issue, we contemplate the dynamics of a stochastic prey–predator model with Smith growth rate and cooperative defense. The population density of prey is measured by mass, and the growth limitations are based on the proportion of unused available resources. Additionally, the grazing pattern of the predator incorporates cooperative characteristics into the functional response. We carry out existence and uniqueness analysis for the global positive solution. Then, we construct sufficient conditions for the existence of an ergodic stationary distribution of positive solutions for investigating whether prey and predator populations continue to survive. Numerical examples indicate that the Smith growth rate, cooperative defense and environmental disturbance play crucial roles in the coexistence of interacting populations.

1. Introduction

At present, research on ecology is mainly based on the long-term survival perspective constructed by the interaction between predator and prey to understand population dynamics in ecosystems. Mathematical models provide quantitative insights for studying species interactions. Due to the complexity of biological survival and the limitations of constructing models, the study of populations can only be based on the construction and analysis of some features (predation fear [1,2], harvest [3], prey refuge [4], additional food [5] and so on) through mathematical models, rather than all features.
In biological mathematics, many scholars assume that the growth rate of a biological population is a linear function of the population, so they establish logistic growth models to study the changes in species populations. However, organisms that meet the logistic growth model are limited by limited resources [6], do not take into account individual reproduction and nutrient supply, and they are suitable for low biological populations. In 1963, Smith [7] found that experimental data of Daphnia algae did not conform to a linear model. Through simulations of experimental data, Smith hypothesized that the relative growth rate of population density was proportional to the amount of remaining food. Therefore, population dynamics with limited growth should be based on the proportion of unused available resources, the Smith model replaces the linear function in the Logistic model with a hyperbolic function [8]. Currently, researchers are particularly interested in the following research. The authors explored the optimum control strategy of Cydia Pomonella integrated management predator–prey model with Smith growth in [6]. The authors proposed a partial differential predator–prey model with the Smith growth function in [9]. Utilizing the coupled map lattice method, the model transformed into the space- and time- discrete model, and researchers examined the potential of flip bifurcation, Neimark–Sacker bifurcation and Turing bifurcation. The authors explored the stability and Hopf bifurcation of the model with Smith growth under ODE and PDE models in [10].
To describe the interaction of prey and predator more realistic, biological intrinsic relationships have been taken into consideration in the formulation of a predator–prey model. For example, bacteria emit signals between populations to alleviate predation pressure. When the concentration of signal molecules exceeds a critical value, the bacteria will initiate an anti-predation response [11]. In addition, researchers find that prey often gather and exhibit collective defense mechanisms to resist predation. Therefore, the Monod–Haldane functional response is proposed and demonstrated to play a role in the defense of prey populations. When the prey exhibits individual behavior at a low population size, the predation rate will monotonically increase. Once the prey population exceeds a certain threshold size, it will exhibit group behavior and the predation rate will decrease [12]. However, some species cooperate with each other to defend themselves against prey in order to maintain their sustainable growth [13], and the Monod–Haldane functional response fails to capture this phenomenon. Therefore, some scholars discover a new response function that can effectively capture the inhibitory effect of cooperative defense on predation in the population, and in this functional response, group defense and cooperative defense can work together [11]. Actually, the change of the cooperative defense affects species richness by experimental analysis rather than the viewpoint of dynamic analysis. Motivated by above works, in this paper, we study a prey–predator model with the group defense and cooperative defense.
In the real world, the dynamic behaviors of a model is determined by both the internal laws and the changes in the external environment. Interestingly, the biological models presented by stochastic differential equations may exhibit a wider range of complex dynamic features than ordinary differential Equations [1,14]. In particular, seasonal changes in food and climate can lead to seasonal fluctuations in population numbers. Thus, the variability and randomness of the environment are taken into account in the state of the species, which results in one or more model parameters being randomly perturbed. Since these perturbations are small and independent, they can be represented in terms of white noise. Many scholars study the dynamic behavior of stochastic models by introducing environmental white noise into deterministic models [15,16,17]. Based on the above description, we study a stochastic perturbation predator–prey model.
In Section 2, we formulate a stochastic prey–predator model with Smith growth rate and the effect of defense. In Section 3, we provide the dynamical properties of the stochastic model, including basic mathematical analysis, sufficient conditions for the stationary distribution and its ergodic. In Section 4, we present the conditions for the extinctions of populations. In Section 5, we carry out comprehensive numerical simulations to substantiate the mathematical results. Finally, we discuss the ecological significance of our mathematical outcomes in Section 6.

2. The Model

In 1838, considering that the population was constrained by food and living space, Belgian mathematician P F. Verhulst introduced a density constraint factor based on the Malthus population model and proposed the famous Logistic equation [18].
d u d t = r u 1 u K .
Verhulst assumed a population growth rate of r 1 u K , and as the population increases, the population growth slows down. When u K , the growth rate is infinitely close to 0. When u = K , the population no longer changes. This indicates that the amount of remaining resources will significantly affect the growth of the population. The higher the population density, the less resources, and the population growth will slow down. Conversely, the population will increase significantly.
By extension, the Lotka–Volterra equation was established, which takes into account the interactions between species and establishes the initial multi group prey–predator model.
d u d t = g ( u ) u p ( u ) v , d v d t = m v + e p ( u ) v .
The functional response function p ( u ) represents the mutual constraint relationship between populations, which affects the stability of biological system dynamics and maintains the dynamic balance of community structure. Based on the above, we consider a general predator–prey model.
u t = g ( u ) p ( u , v ) v d u , v t = b v m v 2 + e p ( u , v ) v ,
where u, v denote the density of prey and predator populations, respectively. g ( u ) is the growth rate of prey in the absence of any predators. p ( u , v ) is the functional response. d is the natural death rate of prey. b and m represent the intrinsic growth rate and intra-specific competition of the predator population, respectively. b m is environmental capacity of predator. e is the conversion rate of prey.
The growth pattern of the prey population that we previously studied in the absence of a predator is logical growth, and the average growth rate is a linear function of population density. However, this is not realistic for certain species with limited food. Smith [7] found that the average growth rate of large water fleas is non-linear. Through experimental analysis, Smith assumed that the relative rate of population density at the moment of t was proportional to the amount of food remaining at that time. Therefore, incorporating the growth of prey based on the proportion of unused available resources into prey reproduction makes the model more realistic from an ecological point of view. In recent years, many mathematical models have been developed to investigate the influence of growth restrictions based on the proportion of available resources on the population structure and ecological diversity [9,10]. Thus,
g ( u ) = r u k u k + c u ,
the function of g ( u ) in these ecological models has replaced the classical logical term, where c represents the resource constraint parameter of the population, and r c represents the mass substitution rate of the population at k.
Some commonly used forms of function response p ( u , v ) are Holling type I-IV, Beddington DeAngelis, ratio-dependent and Monod–Haldane. In particular, the Monod–Haldane type functional response p ( u , v ) = a u 1 + θ u + s u 2 indicates that when the prey density is high enough, the predation rate decreases relative to the prey density, and the prey usually forms group defense to better protect themselves and resist predators. In fact, defense functions also include group defense and collaborative defense. By observing the collective phenomenon of bacteria, it was recognized that cooperative defense plays an important role in bacterial survival [11]. Therefore, the combined effects of group defense and cooperative defense is reflected in the following functional reaction [11],
p ( u , v ) = M T = k 1 T 1 u 1 u + θ + s u α ,
where T is the total time required for the predator. The number of prey consumed by the predator is linearly proportional to the search period T 1 and prey density u. M is the total number of prey captured by the predator. Then, M T 1 u , M = k 1 T 1 u with the proportion k 1 . By deformation, the equation becomes
p ( u , v ) = a u 1 + θ u + s u α + 1 ,
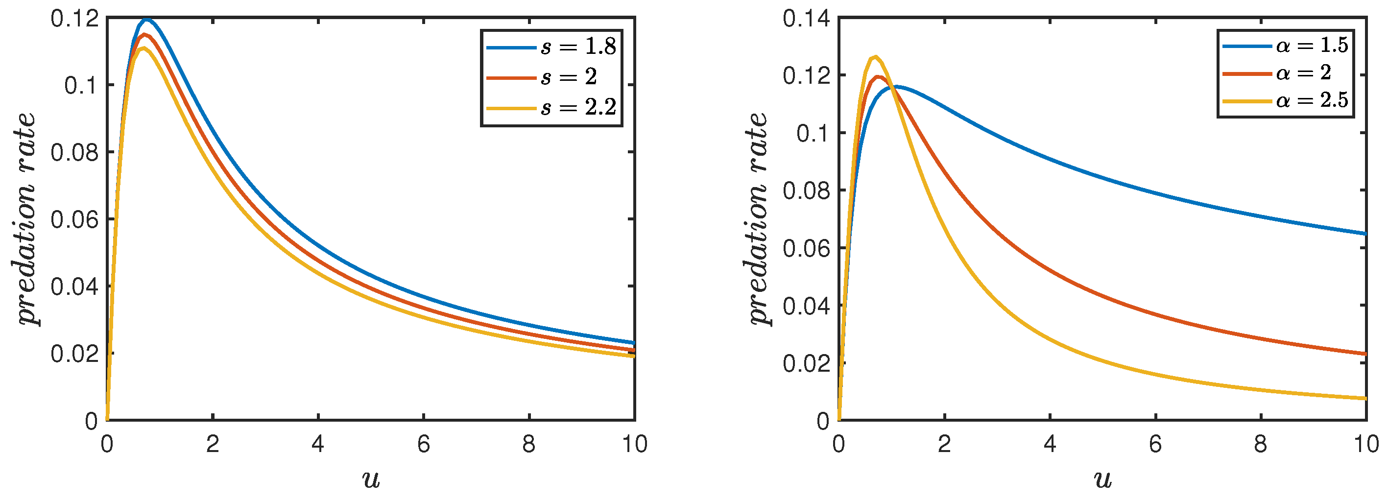
where s is the strength of the group defense, and α is the cooperative defense. In addition, Figure 1 shows the variation of prey with changes in group defense parameter intensity s and collaborative defense parameter α .
At first,
p u = a a s α u α + 1 ( 1 + θ u + s u α + 1 ) 2 = 0 , u ˜ = 1 s α 1 α + 1 .
This indicates that when the prey density is greater than u ˜ , the prey exhibits a defensive effect. That is, u ˜ is the critical density for activating group defense.
Further,
d ln u ˜ d α = 0 , α ˜ = e s + 1 .
When the value of α is α ˜ , u ˜ will reach minimum. This indicates that when the cooperation of prey is low, the group defense is demonstrated by obtaining a high population size. On the contrary, as cooperation increases, the threshold population will decrease, meaning that the prey can exhibit group defense at a low population size, see Figure 2.
To achieve the influence of this function response under the Smith growth pattern of prey, the proposed model takes the following form:
u t = r u k u k + c u a u 1 + θ u + s u α + 1 v d u , v t = b v m v 2 + e a u 1 + θ u + s u α + 1 v .
In fact, ecosystems are inevitably affected by changes in their living environment [14,19]. Environmental variables can serve as sources of random noise, and their random fluctuations lead to the stochastic dynamics of biological models. Therefore, we use white noise to represent random fluctuation in the natural world and propose the following stochastic predator–prey model:
d u ( t ) = r u ( t ) k u ( t ) k + c u ( t ) a u ( t ) 1 + θ u ( t ) + s u ( t ) α + 1 v ( t ) d u ( t ) d t + σ 1 u ( t ) d B 1 ( t ) , d v ( t ) = b v ( t ) m v ( t ) 2 + e a u ( t ) 1 + θ u ( t ) + s u ( t ) α + 1 v ( t ) d t + σ 2 v ( t ) d B 2 ( t ) ,
where B i ( t ) ( i = 1 , 2 ) are independent standard Brownian motions with B i ( 0 ) = 0 , σ i denote the intensities of white noises.
Throughout this paper, the processes B i ( t ) and σ i are defined on a complete probability space ( Ω , F , { F t } t 0 , P ) with a filtration { F t } t 0 . Denote R + n = { X R n : X i > 0 for all 1 i n } . a b = min { a , b } and almost surely is replaced by a.s.

3. Stationary Distribution and Ergodicity

In this section, we investigate the stochastic dynamics of model Equation (10) including the existence and uniqueness of the solution and the existence of ergodic stationary distribution.
Theorem 1. 
For any initial value ( u 0 , v 0 ) R + 2 , there is a unique positive solution ( u ( t ) , v ( t ) ) of model Equation (10) and will remain in R + 2 for all t 0 almost surely.
Proof. 
The proof is divided into two steps.
Step 1. 
Let x ( t ) = ln u ( t ) and y ( t ) = ln v ( t ) , then model Equation (10) is transformed into the following equation.
d x ( t ) = r k e x ( t ) k + c e x ( t ) a e y ( t ) 1 + θ e x ( t ) + s e x ( t ) ( α + 1 ) d σ 1 2 2 d t + σ 1 d B 1 ( t ) , d y ( t ) = b m e y ( t ) + e a e x ( t ) 1 + θ e x ( t ) + s e x ( t ) ( α + 1 ) σ 2 2 2 d t + σ 2 d B 2 ( t ) ,
with initial values x ( 0 ) = ln u 0 , y ( 0 ) = ln v 0 . Obviously, the coefficients of Equation (11) satisfy local Lipschitz continuous, and there is a unique local solution of Equation (11) on t [ 0 , τ e ) , where τ e is the explosion time. By Itô’s formula, u ( t ) = e x ( t ) and v ( t ) = e y ( t ) is the unique local positive solution of model Equation (10) with initial value ( u 0 , v 0 ) R + 2 .
Step 2. 
Now, we prove τ e = . Take a sufficiently large number k 0 > 0 such that u 0 1 k 0 , k 0 , v 0 1 k 0 , k 0 . For each integer k ˜ > k 0 , we define the stopping time:
τ k ˜ = inf t [ 0 , τ e ) : min { u ( t ) , v ( t ) } 1 k ˜ or max { u ( t ) , v ( t ) } k ˜ .
Obviously, τ k ˜ is increasing as k ˜ . Set τ = lim k ˜ τ k ˜ , where τ τ e a.s.
Let us prove that τ = . If this statement is false, there is a pair of constants T > 0 and ε ( 0 , 1 ) such that P { τ T } > ε . Thus, there exists an integer k 1 k 0 such that P { τ k ˜ T } ε , k ˜ k 1 .
Define a C 2 -function V ˜ : R + 2 R + by
V ˜ ( u , v ) = ( u 1 ln u ) + 1 e ( v 1 ln v ) .
By Itô’s formula,
d V ˜ ( u , v ) = L V ˜ ( u , v ) d t + 1 1 u σ 1 u d B 1 ( t ) + 1 1 v σ 2 e v d B 2 ( t ) ,
where
L V ˜ ( u , v ) = ( u 1 ) r k u k + c u a v 1 + θ u + s u α + 1 d + 1 2 σ 1 2 + v 1 e b m v + e a u 1 + θ u + s u α + 1 + 1 2 e σ 2 2 k r c + 1 c + a v 1 + θ u + s u α + 1 + b v e + m v e + d + 1 2 σ 1 2 + 1 2 e σ 2 2 = K + b e + a + m e v ,
with K = k r c + 1 c + d + 1 2 σ 1 2 + 1 2 e σ 2 2 . Thus,
L V ˜ ( u , v ) K + 2 b e + a + m e ( v 1 ln v ) + 2 ln 2 b e + a + m e λ ¯ + 2 b e + a + m e V ˜ ,
where λ ¯ = K + 2 ln 2 b e + a + m e .
Substituting into the above equation, we derive
d V ˜ ( u , v ) λ ¯ + 2 b e + a + m e V ˜ d t + ( u 1 ) σ 1 d B 1 ( t ) + v 1 e σ 2 d B 2 ( t ) G d t + ( u 1 ) σ 1 d B 1 ( t ) + v 1 e σ 2 d B 2 ( t ) ,
where G = λ ¯ + 2 b e + a + m e V ˜ . Integrating both sides of Equation (17) from 0 to τ k ˜ T and taking the expectation yield
E V ˜ u τ k ˜ T , v τ k ˜ T V ˜ ( u 0 , v 0 ) + G E τ k ˜ T V ˜ ( u 0 , v 0 ) + G T .
Set Ω k ˜ = { τ k ˜ T } , P ( Ω k ˜ ) ε . For every ω Ω k ˜ , u ( τ k ˜ , ω ) or v ( τ k ˜ , ω ) equals either k ˜ or 1 k ˜ , V ˜ u τ k ˜ T , v τ k ˜ T is no less than
k ˜ 1 ln k ˜ , or 1 k ˜ 1 ln 1 k ˜ ,
which implies
V ˜ u τ k ˜ T , v τ k ˜ T E I Ω k ˜ ( ω ) V ˜ u ( τ k ˜ ) , v ( τ k ˜ ) ε k ˜ 1 ln k ˜ 1 k ˜ 1 ln 1 k ˜ ,
where I Ω k ˜ denotes the indicator function of Ω k ˜ . Letting k ˜ , we obtain > V ˜ ( u 0 , v 0 ) + G T = , which yields a contradiction. Hence, we have τ = a . s . This completes the proof. □
Below, we will investigate whether prey and predator populations will continue to survive by proving the unique ergodic stationary distribution of model Equation (10). First, we give the following important lemma.
Lemma 1 
([20]). Assume there exists a bounded open set U R n with a smooth boundary, satisfying the following conditions:
(B.1)
There is a positive number β 0 such that i , j = 1 a i j ( X ) ξ i ξ j β 0 | ξ | 2 , X U , ξ R n ;
(B.2)
There exists a nonnegative C 2 -function V ( X ) and a positive constant C such that L V ( X ) C for X R n U .
For any integrable function g ( · ) in regard to the measure π, we have
P lim t 1 t 0 t g ( X ( t ) ) d t = R n g ( X ) π ( d X ) = 1 .
Then, the Markov process X ( t ) has a unique ergodic stationary distribution π ( · ) , and a i j ( X ) = g i ( X ) g j ( X ) , A ( X ) = ( a i j ( X ) ) is the diffusion matrix.
Theorem 2. 
If ( r c d ) 2 > 4 c 2 d r and b > d + 1 2 σ 1 2 + 1 2 σ 2 2 hold, then model Equation (10) has a unique ergodic stationary distribution.
Proof. 
At first, we verify the condition (B.1) of Lemma 1. The diffusion matrix of model Equation (10) is
A = σ 1 2 u 2 0 0 σ 2 2 v 2 .
Obviously, there is a
β 0 = min ( u , v ) U ¯ σ 1 2 u 2 , σ 2 2 v 2 > 0 ,
such that
i , j = 1 2 a i j ( u , v ) ξ i ξ j = σ 1 2 u 2 ξ 1 2 + σ 2 2 v 2 ξ 2 2 β 0 ξ 2 , ( u , v ) U ¯ , ξ = ( ξ 1 , ξ 2 ) R + 2 .
Thus, condition (B.1) of Lemma 1 holds.
Construct a C 2 -function V ¯ ( u , v ) : R + 2 R + as follows:
V ¯ ( u , v ) = M ln c k + 1 u ln v + v + 1 1 + β u + v 1 + β .
Select a suitable constant M > 0 such that λ M + H 2 , where
λ = sup u ( 0 , ) c 2 d u 2 + k r u k c d u k 2 r ( k + c u ) 2 d 1 2 σ 1 2 + b 1 2 σ 2 2 > 0 , H = sup ( u , v ) R + 2 d 2 u β + 1 m 2 v β + 1 + H 0 < , H 0 = sup ( u , v ) R + 2 { u + v β r u + β 2 ( u + v ) β 1 ( σ 1 2 u 2 σ 2 2 v 2 ) + b v ( u + v ) β m 2 v β + 1 d 2 u β + 1 + a e v θ ( u + v ) β + ( a + m + b ) v M } < .
It is apparent that ( u * , v * ) is the unique stationary point of V ¯ ( u , v ) .
Define the following Lyapunov function V ( u , v ) ,
V ( u , v ) = V ¯ ( u , v ) V ¯ ( u * , v * ) = M ln c k + 1 u ln v + v + 1 1 + β u + v 1 + β V ¯ ( u * , v * ) = M V ¯ 1 ( u , v ) + V ¯ 2 ( u , v ) V ¯ ( u * , v * ) .
Utilizing Itô’s formula,
L V ¯ 1 ( u , v ) = L ln c k + 1 u ln v + v = c k + c u r u k u k + c u a u v 1 + θ u + s u α + 1 d u 1 2 c σ 1 u k + c u 2 r k u k + c u a v 1 + θ u + s u α + 1 d + 1 2 σ 1 2 b + m v e a u 1 + θ u + s u α + 1 + 1 2 σ 2 2 + b v m v 2 + e a u v 1 + θ u + s u α + 1 c r ( k u u 2 ) ( k + c u ) 2 c d u + k r r u k + c u + a v + e a u v 1 + θ u + s u α + 1 + d + 1 2 σ 1 2 b + m v + 1 2 σ 2 2 + b v m v 2 c r ( k u u 2 ) ( c d u + k r r u ) ( k + c u ) ( k + c u ) 2 + a v + e a u v + d + 1 2 σ 1 2 b + ( m + b ) v + 1 2 σ 2 2 = c 2 d u 2 + k r u k c d u k 2 r ( k + c u ) 2 + ( a + m + b ) v + e a u v + d + 1 2 σ 1 2 b + 1 2 σ 2 2 λ + ( a + m + b ) v + e a u v ,
and
L V ¯ 2 ( u , v ) = L 1 1 + β u + v 1 + β = u + v β r u k u k + c u a u v 1 + θ u + s u 1 + α d u + b v m v 2 + e a u v 1 + θ u + s u 1 + α + β u + v β 1 2 σ 1 2 u 2 + σ 2 2 v 2 u + v β r u a ( 1 e ) u v 1 + θ u + s u 1 + α d u + b v m v 2 + β u + v β 1 2 σ 1 2 u 2 + σ 2 2 v 2 u + v β r u + b v u + v β + e a v θ u + v β + β u + v β 1 2 σ 1 2 u 2 + σ 2 2 v 2 d u β + 1 m v β + 1 .
Therefore,
L V ( u , v ) M λ + ( a + m + b ) v + e a u v + u + v β r u + b v u + v β + e a v θ u + v β + β u + v β 1 2 σ 1 2 u 2 + σ 2 2 v 2 d u β + 1 m v β + 1 λ M + e a u v M d 2 u β + 1 m 2 v β + 1 + H 0 .
Denoting
F ( u , v ) = λ M + e a u v M d 2 u β + 1 m 2 v β + 1 + H 0 ,
we obtain
F ( u , v ) F ( , v ) , u , F ( u , ) , v , λ M + H 2 , u 0 + or v 0 + .
Therefore, for a sufficiently small 0 < ϵ < 1 , we know that
L V 1 , ( u , v ) R + 2 U ,
where U = ϵ , 1 ϵ × ϵ , 1 ϵ and condition (B.2) holds. It follows from Lemma 1 that model Equation (10) is ergodic and has a unique stationary distribution. □
As a summary, we can clearly see from the theoretical results obtained above that the prey and predator populations tend to coexist for a long time, and the model is weakly stable.

4. Stochastic Extinction

In this section, we mainly perform the extinction of stochastic model Equation (10).
Definition 1 
([21]). The population, X ( t ) , is said to be stochastic extinct if lim t X ( t ) = 0 .
Theorem 3. 
If r < d + 1 2 σ 1 2 and b < 1 2 σ 2 2 hold, then for any initial value ( u 0 , v 0 ) R + 2 , the prey and predator populations of model Equation (10) tend to be extinct.
Proof. 
Applying Itô’s formula to model Equation (10) yields
d ln u = r k u k + c u a v 1 + θ u + s u α + 1 d 1 2 σ 1 2 d t + σ 1 d B 1 ( t ) , d ln v = b m v + e a u 1 + θ u + s u α + 1 1 2 σ 2 2 d t + σ 2 d B 2 ( t ) .
Integrating the first Equation (34) from 0 to t and dividing by t on both sides, we derive
ln u ( t ) ln u ( 0 ) t = 1 t 0 t r k u k + c u a v 1 + θ u + s u α + 1 d 1 2 σ 1 2 d s + σ 1 B 1 ( t ) t 1 t 0 t r d 1 2 σ 1 2 d s + σ 1 B 1 ( t ) t .
According to the strong law of large numbers for martingales [22],
lim t σ 1 B 1 ( t ) t = 0 , a . s .
Taking limit superior on both side of Equation (35),
lim sup t ln u ( t ) t r d 1 2 σ 1 2 < 0 , a . s .
Hence,
lim t u ( t ) = 0 , a . s .
For any ε 1 > 0 , there is a T 1 > 0 such that ln u ( t ) t r d 1 2 σ 1 2 + ε 1 for all t T 1 , and u ( t ) e r d 1 2 σ 1 2 + ε 1 t .
From the second Equation (34), we have
ln v ( t ) ln v ( 0 ) t = 1 t 0 t b m v + e a u 1 + θ u + s u α + 1 1 2 σ 2 2 d s + σ 2 B 2 ( t ) t 1 t 0 t b 1 2 σ 2 2 + e a u 1 + θ u + s u α + 1 d s + σ 2 B 2 ( t ) t b 1 2 σ 2 2 + 1 t 0 t e a u d s + σ 2 B 2 ( t ) t b 1 2 σ 2 2 + 1 t 0 t e a e r d 1 2 σ 1 2 + ε 1 s d s + σ 2 B 2 ( t ) t .
Then,
lim t 0 t e r d 1 2 σ 1 2 + ε 1 s d s t + σ 2 B 2 ( t ) t = 0 , a . s .
Hence,
lim sup t ln v ( t ) t b 1 2 σ 2 2 < 0 , a . s .
That is lim t v ( t ) = 0 almost surely. This shows that the prey and predator populations die out eventually. □

5. Numerical Simulations

In this section, we validate our theoretical results by simulating stochastic model Equation (10) with the help of MATLAB R2021b software and possible parameters. Select initial values as u ( 0 ) = 1.5 , v ( 0 ) = 1.2 for all figures.
Case I. Choose the intensities of white noises as σ 1 = 0.7 , σ 2 = 0.5 and the other parameters values are taken as r = 0.8 , k = 15 , c = 0.4 , a = 0.44 , θ = 1.2 , s = 1.8 , α = 1.5 , d = 0.4 , b = 2 , m = 0.3 , e = 0.4 . By calculation, the conditions of Theorem 2 are all satisfied. Then, we conclude that model Equation (10) is a stationary distribution and ergodic (see Figure 3). The left subgraphs of Figure 3 represent the densities of prey and predator; meanwhile, the right subgraphs give the frequency histograms for u ( t ) and v ( t ) . In addition, we decrease the intensities of white noises to σ 1 = 0.1 , σ 2 = 0.2 in Figure 4, and they also present a stationary distribution. By comparing Figure 3 and Figure 4, we can see that with the decrease in white noises, the fluctuation regions of the solutions become smaller.
Case II. To verify the effects of Smith growth rate on the stochastic model, we keep other coefficients to be the same as Case I. We only vary the size of the resource constraint parameter c = 0.8 , c = 0 . By observing Figure 5, it can be concluded that a smaller c will lead to the extinction of prey, and when c = 0 , that is, prey growth follows a logical pattern, prey can sustain survival. In addition, the size change of c may lead to the extinction and survival of prey, but it will not affect the long-term survival of predators.
Case III. To further clarify the implications of defense, we first change cooperative defense α = 1.2 and represent it numerically through time series solutions, as illustrated in Figure 6. In addition, we change the strength of the group defense to s = 1.1 , as shown in Figure 7, indicating that the ecosystem undergoes the extinction of prey species with a decrease in defense.
Case IV. Now, we increase the intensities of white noise to σ 1 = 1.2 , σ 2 = 2.5 , and keep all other parameter values as above. In this case, we observe that both the prey and predator are extinct (see Figure 8).

6. Conclusions

The growth of species in an ecosystem depends on various interactions between species, which increases the complexity of analyzing the dynamics of mathematical models. As far as we know, few people study prey–predator dynamics, taking into account the Smith growth rate, cooperative defense and random environmental disturbance. Therefore, the main purpose of this paper is to investigate how the Smith growth rate and cooperative defense affect the prey–predator dynamics in the stochastic fluctuation environments.
Mathematically, we provide the stochastic dynamics including the existence and uniqueness, the existence of a unique ergodic stationary distribution, and the sufficient conditions for the stochastic extinction. Via numerical simulations, keeping moderate cooperation between prey, when the strength of group defense is low, the prey population moves towards extinction. In that case, if there is a decrease in their cooperation level, the survival time of prey becomes shorter and eventually disappears. Our results established that the increasing defense eventually forces the model to stay in a coexisting state. Therefore, by observing this ecosystem, defense of prey against a predator can ensure their survival, and this behavior indirectly benefits other organisms in the ecosystem, which may have a chain effect on the entire food web. Additionally, increasing the intensities of white noise can cause the coextinction of both predator and prey populations. Due to the sudden disturbance of the ecological environment caused by natural disasters, it is necessary to consider studying Smith growth rate population models with Lévy noise in the future.

Author Contributions

Q.Z. contributed to the conception, model design, analysis, interpretation, drafting of the manuscript, revision and proofreading. X.N. contributed to simulation analysis, interpretation and proofreading. All authors have read and agreed to the published version of the manuscript.

Funding

This work was supported by the National Natural Science Foundation of China (No. 61903343) and Scientific and Technological Innovation Programs of Higher Education Institutions in Shanxi (No. 2021L281).

Data Availability Statement

Date are contained within the article.

Acknowledgments

The authors are very grateful to the anonymous referees and the editor for their helpful comments and suggestions, which have greatly improved the presentation of this paper.

Conflicts of Interest

The authors declare that they have no competing interest with regards to this paper.

References

  1. Rao, F.; Kang, Y. Dynamics of a stochastic prey-predator system with prey refuge, predation fear and its carry-over effects. Chaos Solitons Fractals 2023, 175, 113935. [Google Scholar] [CrossRef]
  2. Sasmal, S.K.; Pal, S.; Pal, N.; Takeuchi, Y. Impact of fear on searching efficiency of prey: A prey-predator model with weak allee effect. Int. J. Bifurcation Chaos 2023, 33, 2350131. [Google Scholar] [CrossRef]
  3. Ahmed, R.; Yazdani, M.S.; Saher, S. Complex dynamics of a predator-prey model with harvesting effects on both predator and prey. Int. J. Nonlinear Anal. Appl. 2023, 14, 95–106. [Google Scholar]
  4. Xiang, C.; Huang, J.; Wang, H. Bifurcations in Holling-Tanner model with generalist predator and prey refuge. J. Differ. Equ. 2023, 343, 495–529. [Google Scholar] [CrossRef]
  5. Garai, S.; Karmakar, S.; Jafari, S.; Pal, N. Coexistence of triple, quadruple attractors and Wada basin boundaries in a predator-prey model with additional food for predators. Commun. Nonlinear Sci. Numer. Simul. 2023, 121, 107208. [Google Scholar] [CrossRef]
  6. Shi, Z.; Cheng, H.; Liu, Y.; Li, Y. A cydia pomonella integrated management predator-prey model with smith growth and linear feedback control. IEEE Access 2019, 7, 126066–126076. [Google Scholar] [CrossRef]
  7. Smith, F.E. Population dynamics in Daphnia magna and a new model for population growth. Ecology 1963, 44, 651–663. [Google Scholar] [CrossRef]
  8. Jiang, H.; Fang, H.; Wu, Y. Hopf bifurcation in a diffusive predator-prey model with Smith growth rate and herd behavior. Adv. Differ. Equ. 2020, 2020, 1–17. [Google Scholar] [CrossRef]
  9. Han, X.; Lei, C. Bifurcation and turing instability analysis for a space-and time-discrete predator-prey system with Smith growth function. Chaos Solitons Fractals 2023, 166, 112910. [Google Scholar] [CrossRef]
  10. Feng, X.; Liu, X.; Sun, C.; Jiang, Y.L. Stability and Hopf bifurcation of a modified Leslie-Gower predator-prey model with Smith growth rate and B-D functional response. Chaos Solitons Fractals 2023, 174, 113794. [Google Scholar] [CrossRef]
  11. Biswas, S.; Mortoja, S.G.; Bera, R.K.; Bhattacharya, S. Bacteria as ecosystem engineers: Unraveling clues through a novel functional response and tritrophic model. Ecol. Model. 2024, 487, 110561. [Google Scholar] [CrossRef]
  12. Andrews, J.F. A mathematical model for the continuous culture of microorganisms utilizing inhibitory substrates. Biotechnol. Bioeng. 1968, 10, 707–723. [Google Scholar] [CrossRef]
  13. Zhang, S.; Mukherji, R.; Chowdhury, S.; Reimer, L.; Stallforth, P. Lipopeptide-mediated bacterial interaction enables cooperative predator defense. Proc. Natl. Acad. Sci. USA 2021, 118, e2013759118. [Google Scholar] [CrossRef]
  14. Zhao, S.; Yuan, S.; Zhang, T. The impact of environmental fluctuations on a plankton model with toxin-producing phytoplankton and patchy agglomeration. Chaos Solitons Fractals 2022, 162, 112426. [Google Scholar] [CrossRef]
  15. Ma, J.; Ren, H. Asymptotic behavior and extinction of a stochastic predator-prey model with Holling type II functional response and disease in the prey. Math. Methods Appl. Sci. 2023, 46, 4111–4133. [Google Scholar] [CrossRef]
  16. Torkzadeh, L.; Fahimi, M.; Ranjbar, H.; Nouri, K. Analysis of a stochastic model for a prey-predator system with an indirect effect. Int. J. Comput. Math. 2024, 1–14. [Google Scholar] [CrossRef]
  17. Liu, Q.; Jiang, D.Q. Influence of the fear factor on the dynamics of a stochastic predator-prey model. Appl. Math. Lett. 2021, 112, 106756. [Google Scholar] [CrossRef]
  18. Verhulst, P.F. Notice sur la loi que la population suit dans son accroissement. Corresp. Math. Phys. Publiee Par A 1838, 10, 113–126. [Google Scholar]
  19. Guo, Q.; Wang, Y.; Dai, C.; Wang, L.; Liu, H.; Li, J.; Tiwari, P.K.; Zhao, M. Dynamics of a stochastic nutrient-plankton model with regime switching. Ecol. Model. 2023, 477, 110249. [Google Scholar] [CrossRef]
  20. Khasminskii, R. Stochastic Stability of Differential Equations; Springer Science & Business Media: Berlin/Heidelberg, Germany, 2011. [Google Scholar]
  21. Zu, L.; Jiang, D.Q.; O’Regan, D. Conditions for persistence and ergodicity of a stochastic Lotka-Volterra predator-prey model with regime switching. Commun. Nonlinear Sci. Numer. Simul. 2015, 29, 1–11. [Google Scholar] [CrossRef]
  22. Mao, X.R. Stochastic Differential Equations and Applications; Horwood Publishing: Chichester, UK, 1997. [Google Scholar]
Figure 1. The figures mean the functional response Equation (6) with different values of group defense ( s ) (left panel  α = 1 ) and cooperative defense ( α ) (right panel  s = 1.8 ) under a = 0.44 , θ = 1 .
Figure 1. The figures mean the functional response Equation (6) with different values of group defense ( s ) (left panel  α = 1 ) and cooperative defense ( α ) (right panel  s = 1.8 ) under a = 0.44 , θ = 1 .
Mathematics 12 01796 g001
Figure 2. The figure means the relationship between cooperative defense and population level of prey with s = 1.8 .
Figure 2. The figure means the relationship between cooperative defense and population level of prey with s = 1.8 .
Mathematics 12 01796 g002
Figure 3. The left figures represent the solution of model Equation (10) and the right figures show the density function of the solution with σ 1 = 0.7 , σ 2 = 0.5 .
Figure 3. The left figures represent the solution of model Equation (10) and the right figures show the density function of the solution with σ 1 = 0.7 , σ 2 = 0.5 .
Mathematics 12 01796 g003
Figure 4. The figures mean the solution of model Equation (10) with c = 0.8 , (left panel) and c = 0 (right panel) under σ 1 = 0.7 , σ 2 = 0.5 .
Figure 4. The figures mean the solution of model Equation (10) with c = 0.8 , (left panel) and c = 0 (right panel) under σ 1 = 0.7 , σ 2 = 0.5 .
Mathematics 12 01796 g004
Figure 5. The left figures represent the solution of model Equation (10) and the right figures show the density function of the solution with σ 1 = 0.1 , σ 2 = 0.2 .
Figure 5. The left figures represent the solution of model Equation (10) and the right figures show the density function of the solution with σ 1 = 0.1 , σ 2 = 0.2 .
Mathematics 12 01796 g005
Figure 6. The figures mean the solution of model Equation (10) with α = 1.2 under σ 1 = 0.7 , σ 2 = 0.5 .
Figure 6. The figures mean the solution of model Equation (10) with α = 1.2 under σ 1 = 0.7 , σ 2 = 0.5 .
Mathematics 12 01796 g006
Figure 7. The figure is the solution of model Equation (10) with s = 1.1 .
Figure 7. The figure is the solution of model Equation (10) with s = 1.1 .
Mathematics 12 01796 g007
Figure 8. The figures mean the solution of model Equation (10) with σ 1 = 1.2 , σ 2 = 2.5 .
Figure 8. The figures mean the solution of model Equation (10) with σ 1 = 1.2 , σ 2 = 2.5 .
Mathematics 12 01796 g008
Disclaimer/Publisher’s Note: The statements, opinions and data contained in all publications are solely those of the individual author(s) and contributor(s) and not of MDPI and/or the editor(s). MDPI and/or the editor(s) disclaim responsibility for any injury to people or property resulting from any ideas, methods, instructions or products referred to in the content.

Share and Cite

MDPI and ACS Style

Zhao, Q.; Niu, X. Dynamics of a Stochastic Predator–Prey Model with Smith Growth Rate and Cooperative Defense. Mathematics 2024, 12, 1796. https://doi.org/10.3390/math12121796

AMA Style

Zhao Q, Niu X. Dynamics of a Stochastic Predator–Prey Model with Smith Growth Rate and Cooperative Defense. Mathematics. 2024; 12(12):1796. https://doi.org/10.3390/math12121796

Chicago/Turabian Style

Zhao, Qiuyue, and Xinglong Niu. 2024. "Dynamics of a Stochastic Predator–Prey Model with Smith Growth Rate and Cooperative Defense" Mathematics 12, no. 12: 1796. https://doi.org/10.3390/math12121796

APA Style

Zhao, Q., & Niu, X. (2024). Dynamics of a Stochastic Predator–Prey Model with Smith Growth Rate and Cooperative Defense. Mathematics, 12(12), 1796. https://doi.org/10.3390/math12121796

Note that from the first issue of 2016, this journal uses article numbers instead of page numbers. See further details here.

Article Metrics

Back to TopTop