You are currently viewing a new version of our website. To view the old version click .
Mathematics
  • Article
  • Open Access

16 May 2024

Feedback Stabilization of Quasi-One-Sided Lipschitz Nonlinear Discrete-Time Systems with Reduced-Order Observer

and
1
School of Mathematics Physics and Statistics, Shanghai Polytechnic University, Shanghai 201209, China
2
Shanghai Customs College, Shanghai 201204, China
*
Author to whom correspondence should be addressed.

Abstract

The feedback stabilization problem for nonlinear discrete-time systems with a reduced-order observer is investigated, in which the nonlinear terms of the systems satisfy the quasi-one-sided Lipschitz condition. First, a discrete-time reduced-order observer for nonlinear systems is designed. Then, a feedback controller with a reduced-order observer is designed for realizing the stabilization of nonlinear discrete-time systems. We prove that the design of a feedback controller and reduced-order observer of systems can be carried out independently in the case of discrete-time with nonlinear terms, which largely reduces the computational complexity of the observer and controller. The introduction of the quasi-one-sided Lipschitz condition simultaneously enhances the robustness and stability of nonlinear control systems. Finally, the feasibility and effectiveness of the proposed design approach is verified by a numerical simulation.

1. Introduction

Feedback control, whether classical or modern, is fundamental for designing systems that exhibit desired behavior. It allows for adjustments based on system states or outputs, enhancing system performance and stability. However, a practical challenge arises when the direct measurement of system states is unfeasible due to factors such as measurement limitations, sensor costs, or technical constraints. In such cases, state estimation techniques become indispensable [1,2]. Observers, such as full-order and reduced-order state observers, play a crucial role in estimating system states based on available measurements [3,4]. These estimates can then be used in feedback control strategies, effectively circumventing the need for direct state measurements. Compared to the full-order observer, the dimensionality of the reduced-order observer is lower, and its structure is simpler. Simplifying the observer structure can reduce sensitivity to modeling inaccuracies or noise in measurements, leading to more robust performance. Therefore, in some cases, a reduced-order observer may offer improved robustness to modeling errors or disturbances compared to a full-order observer. These advantages make reduced-order observers an attractive choice for many practical control-system applications.
Study of nonlinear systems presents greater complexity compared to linear systems, yet it holds immense practical significance as most real-world systems exhibit nonlinear behavior. However, due to the inherent complexity of nonlinear behavior, it is often challenging to directly model or analyze these systems without making simplifying assumptions or approximations. Whether in the past or now, the Lipschitz condition has frequently been applied to deal with the nonlinearities in the literature, for instance, the design of observers for nonlinear systems [5,6]. However, for Lipschitz nonlinear systems, the existing observer design techniques typically consider the nonlinear terms of systems as disturbances. To better evaluate the impact of systems nonlinear terms, in 2006, Hu [7] first introduced the one-sided Lipschitz condition instead of the Lipschitz condition for observer design of nonlinear systems, which showed that the sufficient condition for the asymptotic stability of state observer has lower conservatism. Subsequently, many scholars have studied different approaches of state observers design and output stabilization for nonlinear systems with one-sided Lipschitz condition, for instance, [8,9,10,11,12,13,14]. Furthermore, the research on reduced-order state observer, which is equally important in many engineering fields, has been reported in [9,10,15,16,17,18]. In [15], a systematic approach to design simple reduced-order observers for a large class of MIMO nonlinear discrete-time systems is proposed. Unlike most of the existing results, neither the detectability of the linear part nor the resolution of the Sylvester constraint is required. In [10], the observer design problem for a class of one-sided Lipschitz time-delay systems subject to unknown inputs is investigated. The H observer design and asymptotic observer design with reduced order are presented.
In addition, observer-based control, propelled by control inputs and measurement output of control systems, has become an actual method for solving the problem in recent decades [11,12,19,20,21,22,23]. In [11], on the basis of existing and new one-sided Lipchitz nonlinear processing methods, two design conditions of observer-based controllers are assessed to derive the solution. In [12], a finite time H control problem about a nonlinear continuous-time system, including uncertain parameters and disturbance inputs, is investigated. It has been proven that the designed controller guarantees the system has finite time boundedness (FTB).
Compared with continuous-time control systems, the analysis and research on discrete-time control systems are of great significance. While both continuous-time and discrete-time control systems aim to achieve stability and desired performance, they differ in representation, analysis techniques, design methods, and implementation approaches due to the discrete nature of sampled data in discrete-time systems. Understanding these differences is crucial for effectively analyzing, designing, and implementing control systems in various applications. In recent decades, the topic of state observer design and feedback stabilization for nonlinear discrete-time systems have also gained much interest [13,14,24,25,26,27,28,29,30,31,32]. In [27], state observer design for nonlinear systems with one-sided Lipschitz condition is studied, which first proposes several mathematical artifacts about Lyapunov functions to obtain feasible stability conditions. In [30], a framework for the design of fault estimation observers for discrete-time systems is provided. By introducing relaxation variables, design results for fault estimation observers under finite frequency have been improved, allowing for the design of separate Lyapunov matrices for each constraint. In [32], an observer-based controller has been designed to stabilize a class of discrete-time switched nonlinear systems with state delay and external disturbances. Based on the concept of passivity, average residence time method, and auxiliary matrix, sufficient conditions are derived to make the closed-loop system finite, time-bound, and passive in the presence of disturbances, which are not very conservative.
In 2008, Hu [33] presented the quasi-one-sided Lipschitz condition instead of the one-sided Lipschitz condition for observer design of nonlinear systems. The conservatism of the asymptotic stability of the observer is further reduced. Subsequently, the research for observer-based stabilization with quasi-one-sided Lipschitz condition is reported in [34,35,36,37]. In work by Dong et al. [35,36,37], the separation principle of the quasi-one-sided Lipschitz nonlinear system is proposed in the sense of discrete-time and continuous-time, respectively.
However, until now, no results have been on the research of reduced-order observer design for nonlinear systems with quasi-one-sided Lipschitz condition in the case of discrete-time, let alone feedback stabilization problem for nonlinear discrete-time systems based on the reduced-order observer. Therefore, it is necessary to study this problem. This article is a natural continuation of [37].
Motivated by the above discussion, this paper is devoted to the feedback stabilization of quasi-one-sided Lipschitz nonlinear discrete-time systems with reduced order. A reduced-order observer for nonlinear systems is designed. Then, a feedback controller under a reduced-order observer is studied. We prove that the design of a feedback controller and reduced-order observer for nonlinear discrete-time systems can be carried out independently.
The primary contributions can be briefly stated as follows:
  • By introducing quasi-one-sided Lipschitz conditions into discrete-time systems, the article extends the applicability of quasi-one-sided Lipschitz conditions to a broader class of systems. The quasi-one-sided Lipschitz condition has lower conservatism for observer design of nonlinear systems compared to the Lipschitz condition and one-sided Lipschitz condition, which reflects the superiority of our results over some existing results in the literature, for instance, [24,25,26,27].
  • The design of a reduced-order observer for nonlinear discrete-time systems is investigated. Compared to the full-order observer, the dimensionality of the reduced-order observer is lower, and its structure is simpler. Simplifying the observer structure can reduce sensitivity to modeling inaccuracies or noise in measurements, leading to more robust performance.
  • We prove that the design of feedback controller and reduced-order observer of systems can be carried out independently in the case of discrete-time with quasi-one-sided Lipschitz nonlinear terms, which largely enhances the flexibility of design with low computational complexity.
  • The use of the quasi-one-sided Lipschitz condition in the development of observers and controllers enables the handling of challenging scenarios where system parameter ( A , B ) is not stabilizable, or ( A , C ) is not detectable. This approach enhances the robustness and stability of control systems, making them applicable to a broader range of real-world situations.
This paper is organized as follows. Section 2 gives the system description and preliminaries. Section 3 proposes sufficient conditions for the existence of the reduced-order observer for a nonlinear discrete-time system with quasi-one-sided Lipschitz condition. In Section 4, a feedback controller with a reduced-order observer is designed for the stabilization of the systems, which shows that the design of a feedback controller and reduced-order observer can be executed independently. In Section 5, a numerical example is given to show the effectiveness of the obtained results. Finally, this paper ends with a conclusion in Section 6.

2. System Description and Preliminaries

In this article, we investigate the nonlinear discrete-time systems with constant coefficients
x ( k + 1 ) = A x ( k ) + B u ( k ) + g ( x ( k ) ) , y ( k ) = C x ( k ) ,
where x ( k ) is an n -dimensional state vector, u ( k ) is a m -dimensional input vector, y ( k ) is a q -dimensional output vector. A R n × n , B R n × m and C R q × n are appropriate dimensions matrices, g ( x ( k ) ) R n represents a real-valued nonlinear vector field. Throughout this paper, let g ( 0 ) = 0 .
Definition 1 
([37]). The nonlinear vector function g ( x ) is called satisfying quasi-one-sided Lipschitz condition, if inequality
g ( x ) g ( x ^ ) , x x ^ ( x x ^ ) T M ( x x ^ )
holds for any x , x ^ R n , where matrix M is the quasi-one-sided Lipschitz matrix for g ( x ) . Since g ( 0 ) = 0 , when x ^ = 0 , inequality (2) reduced to inequality
g ( x ) , x x T M 0 x ,
then the nonlinear vector function g ( x ) is called satisfying the weak quasi-one-sided Lipschitz condition, and matrix M 0 is the weak quasi-one-sided Lipschitz matrix.
Definition 2 
([37]). The nonlinear vector function g ( x ) is called satisfying quadratic inner-boundedness condition, if there exist appropriate constants α , β R , such that
( g ( x ) g ( x ^ ) ) T ( g ( x ) g ( x ^ ) ) α x x ^ 2 + β x x ^ , g ( x ) g ( x ^ )
holds for any x , x ^ R n , where α , β are the quadratic inner-boundedness constants. Since g ( 0 ) = 0 , when x ^ = 0 , inequality (3) reduced to inequality
g T ( x ) g ( x ) α 0 x 2 + β 0 x , g ( x ) ,
then the nonlinear vector function g ( x ) is called satisfying weak quadratically inner-boundness condition, and α 0 , β 0 are the weak quadratically inner-boundness constants.
Definition 3 
([5]). The nonlinear function g ( x ) is said to be Lipschitz if there exists a positive constant γ such that
g ( x ) g ( x ^ ) γ x x ^
holds for and x , x ^ R n , inequality (6) is called the Lipschitz condition and γ is called Lipschitz constant.
Definition 4 
([7]). The nonlinear vector function g ( x ) is called the one-sided Lipschitz condition, if inequality
ϕ ( x ) ϕ ( x ^ ) , x x ^ ν x x ^ 2 ,
holds for any x , x ^ R n , where ν is called the one-sided Lipschitz constant. The constant ν can be positive, zero, or even negative.
Remark 1. 
It is worth emphasizing that the quasi-one-sided Lipschitz matrix M and weak quasi-one-sided Lipschitz matrix M 0 only need to be symmetric and do not need to be positive definiteness or negative definiteness, which is the key point of the superiority of conditions (2) and (3). As is shown in [37], the weak quasi-one-sided Lipschitz condition (3) and weak quadratic inner-boundedness condition (5) are weaker than quasi-one-sided Lipschitz condition (2) and weak quadratic inner-boundedness condition (4). In general, we assume that ν = λ m a x ( M ) , when M = ν I , the quasi-one-sided Lipschitz condition (2) is reduced to the one-sided Lipschitz condition (7). Therefore, the quasi-one-sided Lipschitz condition (2) is an extension of the one-sided Lipschitz condition (7).
Remark 2. 
As verified in [24], if nonlinear function g ( x ) satisfies the Lipschitz condition (6), it must satisfy the quadratic inner-boundedness condition (4) with α > 0 , β = 0 , on the contrary, it does not hold true. The constant β , β 0 R can be positive, negative, or zero, and the nonlinear function g ( x ) must be Lipschitz when β or β 0 is restricted to be positive.
Remark 3. 
The weak quasi-one-sided Lipschitz condition (3) and the weak quadratic inner-boundedness condition (5) give the follow inequalities
ε 3 x T ( k ) M 0 x ( k ) ε 3 x T ( k ) g ( x ( k ) ) 0
and
ε 4 α 0 x T ( k ) x ( k ) + ε 4 β 0 x T ( k ) g ( x ( k ) ) ε 4 g T ( x ( k ) ) g ( x ( k ) ) 0
hold, where ε 3 and ε 4 are arbitrary strictly positive constants.
Now, We review a full-order state observer for nonlinear discrete-time systems (1) proposed in [37] with the following structure
x ^ ( k + 1 ) = A x ^ ( k ) + B u ( k ) + g ( x ^ ( k ) ) + L ( y ( k ) C x ^ ( k ) ) , y ^ ( k ) = C x ^ ( k ) ,
where x ^ ( k ) represents the estimated state of vector x ( k ) , L R n × q is an observer gain matrix.
Let error estimation e ( k ) = x ( k ) x ^ ( k ) , from state observer (10) and systems (1), we can obtain error estimation equation
e ( k + 1 ) = ( A L C ) e ( k ) + g ( x ( k ) ) g ( x ^ ( k ) ) .
The following Lemma proposed in [37] give the sufficient condition for observer (10) to be an asymptotically stable observer of systems (1).
Lemma 1 
([37]). Assuming that systems (1) satisfy conditions (2) and (4). The observer (10) is an asymptotically stable observer for system (1), if there are positive-definite matrix P, gain matrix L and appropriate constants ε 1 , ε 2 satisfying matrix inequality
( A L C ) T P ( A L C ) P + ε 1 M I + ε 2 α I ( A L C ) T P + 1 2 ε 2 β I 1 2 ε 1 I P ε 2 I < 0 .
Moreover, assume L = P 1 R T , inequality (12) can be converted into the following condition: there is positive-definite matrix P and real matrix R satisfying linear matrix inequality
P + ε 1 M I + ε 2 α I A T P C T R + 1 2 ε 2 β I 1 2 ε 1 I A T P C T R P ε 2 I 0 P < 0 .
Remark 4. 
The superiority of quasi-one-sided Lipschitz condition (2) compared with one-sided Lipschitz condition and Lipschitz condition for the design of full-order state observer design of discrete-time nonlinear systems (1) has been shown in [37].
In this article, we will continue to investigate the design of a reduced-order observer for nonlinear discrete-time systems and output stabilization problems with a reduced-order observer by means of the quasi-one-sided Lipschitz condition and Lyapunov stability theory.

3. Discrete-Time: Reduced-Order Observer Design

As we know, full-order state observers aim to estimate the complete state of a system based on the system dynamics and the available output information. However, in some cases, the output of the system already provides information about certain state variables directly, making it unnecessary to estimate them again in the observer. Reduced-order state observers are designed to estimate only the parts of the state that cannot be directly obtained from the output signal. In this section, a reduced-order observer for nonlinear discrete-time systems (1) is designed. This approach can lead to simpler observer designs and potentially better control performance overall.
At first, decompose systems parameters matrices A and B into block matrices:
A = A 11 A 12 A 21 A 22 , B = B 1 B 2 ,
where A 11 R q × q , A 12 R q × ( n q ) , A 21 R ( n q ) × q , A 22 R ( n q ) × ( n q ) , B 1 R q × m and B 2 R ( n q ) × m . For simplicity, we only consider the case of output matrix C = I q 0 . In fact, when C I q 0 , as long as C is row full rank, we can transform any q × m -dimensional row full rank matrix C into this form through appropriate transformation.
By system state transformation z ( k ) = U x ( k ) , let U = I q 0 H I n q , where H R ( n q ) × q . Since C = I q 0 , we have
z 1 ( k ) = x 1 ( k ) = y ( k ) , z 2 ( k ) = H x 1 ( k ) + x 2 ( k ) = H y ( k ) + x 2 ( k ) ,
where z 1 ( k ) R q and z 2 ( k ) R n q . From (1) and (15), by calculation, we can obtain
z 2 ( k + 1 ) = H x 1 ( k + 1 ) + x 2 ( k + 1 ) = ( A 22 + H A 12 ) z 2 ( k ) + ( H A 11 H A 12 H + A 21 A 22 H ) y ( k ) + ( H B 1 + B 2 ) u ( k ) + H I n q g y ( k ) z 2 ( k ) H y ( k ) .
From (16), a discrete-time reduced-order observer for systems (1) can be constructed by
z ^ 2 ( k + 1 ) = ( A 22 + H A 12 ) z ^ 2 ( k ) + ( H A 11 H A 12 H + A 21 A 22 H ) y ( k ) + ( H B 1 + B 2 ) u ( k ) + H I n q g y ( k ) z ^ 2 ( k ) H y ( k ) , z ^ 1 ( k ) = x ^ 1 ( k ) = y ( k ) , x ^ 2 ( k ) = z ^ 2 ( k ) H y ( k ) .
Let estimation error e 2 ( k ) = z 2 ( k ) z ^ 2 ( k ) , then from (16) and (17), the error estimation of e 2 ( k ) is given by
e 2 ( k + 1 ) = ( A 22 + H A 12 ) e 2 ( k ) + H I n q Δ g k ,
where Δ g k = g y ( k ) z 2 ( k ) H y ( k ) g y ( k ) z ^ 2 ( k ) H y ( k ) .
Next, a sufficient condition for the existence of reduced-order observer for nonlinear discrete-time systems (1) is given.
Theorem 1. 
Assuming that systems (1) satisfy conditions (2) and (4), then there exists a reduced-order observer in the form of (17) for systems (1) if there exist positive-definite matrix P, gain matrix L, and appropriate constants ε 1 , ε 2 such that matrix inequality (12) holds, where reduced-order observer gain matrix H = P 3 1 P 2 T R ( n q ) × q .
Proof of Theorem 1. 
Set P = P 1 P 2 P 2 T P 3 is positive-definite solution of inequality (12), matrix M = M 1 M 2 M 2 T M 3 , where P 1 , M 1 R q × q , P 2 , M 2 R q × ( n q ) , P 3 , M 3 R ( n q ) × ( n q ) .
Let T = 0 I 2 n q , for matrix on the left side of inequality (12), multiplying it by T and its transpose on the left and right sides, respectively, we can obtain matrix inequality as follows:
Ω 1 = Ω 11 A 12 T P 1 + A 22 T P 2 T A 12 T P 2 + A 22 T P 3 + 1 2 ε 2 β I n p 1 2 ε 1 I n p P 1 ε 2 I p P 2 P 3 ε 2 I n q < 0 ,
where
Ω 11 = A 12 T P 1 A 12 + A 22 T P 2 T A 12 + A 12 T P 2 A 22 + A 22 T P 3 A 22 P 3 + ε 1 M 3 + ε 2 α I n p .
Construct the discrete-time Lyapunov functional
V ( e 2 ( k ) ) = e 2 T ( k ) P 3 e 2 ( k ) .
The difference of V ( e 2 ( k ) ) is
Δ V k = V ( e 2 ( k + 1 ) ) V ( e 2 ( k ) ) = e 2 T ( k + 1 ) P 3 e 2 ( k + 1 ) e 2 T ( k ) P 3 e 2 ( k ) = e 2 T ( k ) [ ( A 22 + H A 12 ) T P 3 ( A 22 + H A 12 ) P 3 ] e 2 ( k ) + 2 e 2 T ( k ) ( A 22 + H A 12 ) T P 3 · H I n p Δ g k + Δ g k T H I n p T P 3 H I n p Δ g k .
For convenient, let Δ g k = Δ g 1 ( k ) Δ g 2 ( k ) , where Δ g 1 ( k ) R q , Δ g 2 ( k ) R n q . From quasi-one-sided Lipschitz condition (2), we can attain the following inequality
ε 1 0 e 2 T ( k ) M 1 M 2 M 2 T M 3 0 e 2 ( k ) ε 1 0 e 2 T ( k ) Δ g 1 ( k ) Δ g 2 ( k ) 0 ,
where ε 1 is arbitrary strictly positive scalar, i.e.,
ε 1 e 2 T ( k ) M 3 e 2 ( k ) ε 1 e 2 T ( k ) Δ g 2 ( k ) 0 .
From quadratic inner-boundedness condition (4), there exists ε 2 > 0 , such that
ε 2 α 0 e 2 T ( k ) 0 e 2 ( k ) + ε 2 β 0 e 2 T ( k ) Δ g 1 ( k ) Δ g 2 ( k ) ε 2 ( Δ g 1 T ( k ) , Δ g 2 T ( k ) ) · Δ g 1 ( k ) Δ g 2 ( k ) 0
holds, i.e.,
ε 2 α e 2 T ( k ) e 2 ( k ) + ε 2 β e 2 T ( k ) Δ g 2 ( k ) ε 2 ( Δ g 1 T ( k ) · Δ g 1 ( k ) + Δ g 2 T ( k ) · Δ g 2 ( k ) ) 0 .
Let H = P 3 1 P 2 T and substitute inequalities (23) and (25) to equation (21), we can obtain
Δ V k e 2 T ( k ) [ A 12 T P 2 P 3 1 P 2 T A 12 + A 22 T P 2 T A 12 + A 12 T P 2 A 22 + A 22 T P 3 A 22 P 3 + ε 1 M 3 + ε 2 α I n p ] e 2 ( k ) + 2 e 2 T ( k ) ( A 12 T P 2 P 3 1 P 2 T + A 22 T P 2 T ) Δ g 1 ( k ) + 2 e 2 T ( k ) ( A 12 T P 2 + A 22 T P 3 1 2 ε 1 I n q + 1 2 ε 2 β I n q ) Δ g 2 ( k ) + Δ g 1 T ( k ) ( P 2 P 3 1 P 2 T ε 2 I q ) Δ g 1 ( k ) + 2 Δ g 1 T ( k ) P 2 Δ g 2 ( k ) + Δ g 2 T ( k ) ( P 3 ε 2 I n q ) Δ g 2 ( k ) e 2 T ( k ) Δ g 1 T ( k ) Δ g 2 T ( k ) Π 1 e 2 ( k ) Δ g 1 ( k ) Δ g 2 ( k ) ,
where
Π 1 = Π 11 A 12 T P 2 P 3 1 P 2 T + A 22 T P 2 T A 12 T P 2 + A 22 T P 3 + 1 2 ε 2 β I n q 1 2 ε 1 I n q P 2 P 3 1 P 2 T ε 2 I q P 2 P 3 ε 2 I n q ,
Π 11 = A 12 T P 2 P 3 1 P 2 T A 12 + A 22 T P 2 T A 12 + A 12 T P 2 A 22 + A 22 T P 3 A 22 P 3 + ε 1 M 3 + ε 2 α I n q .
By Lyapunov stability theory, equation (17) is a discrete-time reduced-order observer of systems (1), so long as
Π 1 < 0
holds. From (19) and (27), we have
Π 1 Ω 1 = A 12 T ( P 2 P 3 1 P 2 T P 1 ) A 12 A 12 T ( P 2 P 3 1 P 2 T P 1 ) 0 P 2 P 3 1 P 2 T P 1 0 0 0 .
Since P = P 1 P 2 P 2 T P 3 > 0 , by the Schur complement lemma [36], we have
P 2 P 3 1 P 2 T P 1 < 0 .
Therefore,
A 12 T ( P 2 P 3 1 P 2 T P 1 ) A 12 A 12 T ( P 2 P 3 1 P 2 T P 1 ) P 2 P 3 1 P 2 T P 1
= A 12 T 0 I q 0 P 2 P 3 1 P 2 T P 1 0 0 0 A 12 I q 0 0 0 .
That is to say, Π 1 Ω 1 0 . From (19), we know that Ω 1 < 0 ; therefore,
Π 1 < 0
holds, it follows that Δ V k < 0 from (26). The proof is completed. □
Next, by Lemma 1 and Theorem 1, the following conclusion is proposed for designing a discrete-time reduced-order observer of nonlinear systems (1).
Theorem 2. 
Assuming that systems (1) satisfy conditions (2) and (4). If there exists matrices P > 0 , R and constants ε 1 , ε 2 satisfying the linear matrix inequality
P + ε 1 M + ε 2 α I A T P C T R + 1 2 ε 2 β I 1 2 ε 1 I A T P C T R P ε 2 I 0 P < 0 ,
then a reduced-order observer in the form of (17) for nonlinear discrete-time system (1) can be designed, reduced-order observer gain matrix H = P 3 1 P 2 T R ( n q ) × q .
Proof of Theorem 2. 
Let L = P 1 R T , matrix inequality (12) can be transformed into linear matrix inequality (33). Therefore, Theorem 2 can be obtained easily. □
Remark 5. 
If matrix inequality (33) holds, then we can obtain the feasible solutions P and R of matrix inequality (33) through optimization algorithms, then the reduced-order observer gain matrix H can be calculated, the reduced-order observer (17) for nonlinear discrete-time systems is designed.

4. Discrete-Time: Feedback Stabilization Based on Reduced-Order Observer

As a reduced-order observer (17) for nonlinear discrete-time systems (1) is designed, subsequently, we design a feedback controller with the reduced-order observer for stabilization of the systems (1). We will prove that the design of the feedback controller and reduced-order observer can still be executed independently in the case of nonlinear discrete-time systems.
First, we consider a full-state feedback controller for systems (1) described as
u ( k ) = K x ( k ) ,
where K R m × n is called controller gain matrix to be detemined later. From (1) and (34), the nonlinear discrete-time closed-loop systems are of the form
x ( k + 1 ) = ( A B K ) x ( k ) + g ( x ( k ) ) , y ( k ) = C x ( k ) .
The following Lemma proved in [37] gives the sufficient condition for asymptotic stability of zero solution for nonlinear discrete-time closed-loop systems (35).
Lemma 2 
([37]). Assuming that systems (1) satisfy conditions (3) and (5). The sufficient condition for the asymptotic stability of the zero solution for a nonlinear discrete-time closed-loop system (35) is
Π 3 = ( A B K ) T P 0 ( A B K ) P 0 + ε 3 M 0 + ε 4 α 0 I ( A B K ) T P 0 + 1 2 ε 4 β 0 I 1 2 ε 3 I P 0 ε 4 I < 0 ,
where P 0 > 0 , K are appropriate dimensions matrices, ε 3 , ε 4 are appropriate constants.
Furthermore, Let Q = P 0 1 and K = W Q 1 , matrix inequality (36) can be transformed into matrix inequality
Q + ε 3 Q M 0 Q + ε 4 α 0 Q Q Q A T W T B T + 1 2 ε 4 β 0 Q Q 1 2 ε 3 Q Q Q A T W T B T Q ε 4 Q Q 0 Q < 0 .
Now, a feedback controller based on the reduced-order observer (17) for nonlinear systems (1) is designed. Combining the observer-based controller
u = K x ^ ( k )
with reduced-order observer
z ^ 2 ( k + 1 ) = ( A 22 + H A 12 ) z ^ 2 ( k ) + ( H A 11 H A 12 H + A 21 A 22 H ) y ( k ) + ( H B 1 + B 2 ) u ( k ) + H I n q g y ( k ) z ^ 2 ( k ) H y ( k ) ,
from z ( k ) = U x ( k ) = I q 0 H I n q x ( k ) , we have
x ( k ) = U 1 z ( k ) = I q 0 H I n q z ( k ) .
For convenient, set F 1 = I q H , F 2 = 0 I n q , we can obtain
x ( k ) = F 1 z 1 ( k ) + F 2 z 2 ( k ) = F 1 y ( k ) + F 2 z 2 ( k ) .
Subsequently, the estimated state is acquired as
x ^ ( k ) = F 1 y ( k ) + F 2 z ^ 2 ( k ) .
Take the observer-based controller (38) to systems (1), then nonlinear discrete-time systems with reduced-order observer (39) is given as
x ( k + 1 ) = A x ( k ) B K x ^ ( k ) + g ( x ( k ) ) = A x ( k ) B K ( F 1 y ( k ) + F 2 z ^ 2 ( k ) ) + g ( x ( k ) ) = ( A B K F 1 C ) x ( k ) B K F 2 z ^ 2 ( k ) + g ( x ( k ) ) .
The reduced-order observer (39) with the feedback control law (38) is obtained as
z ^ 2 ( k + 1 ) = ( A 22 + H A 12 ) z ^ 2 ( k ) + ( H A 11 H A 12 H + A 21 A 22 H ) C x ( k ) ( H B 1 + B 2 ) K · ( F 1 C x ( k ) + F 2 z ^ 2 ( k ) ) + H I n p g y ( k ) z ^ 2 ( k ) H y ( k ) = H 1 z ^ 2 ( k ) + H 2 x ( k ) + H I n q g y ( k ) z ^ 2 ( k ) H y ( k ) ,
where
H 1 = A 22 + H A 12 ( H B 1 + B 2 ) K F 2 , H 2 = ( H A 11 H A 12 H + A 21 A 22 H ) C ( H B 1 + B 2 ) K F 1 C .
Let J = H I n q , from z ( k ) = I q 0 H I n q x ( k ) , we have z 2 ( k ) = J x ( k ) . Since e 2 ( k ) = z 2 ( k ) z ^ 2 ( k ) , closed-loop systems (43) can be transformed into
x ( k + 1 ) = ( A B K F 1 C ) x ( k ) B K F 2 ( z 2 ( k ) e 2 ( k ) ) + g ( x ( k ) ) = ( A B K F 1 C B K F 2 J ) x ( k ) + B K F 2 e 2 ( k ) + g ( x ( k ) ) = ( A B K ) x ( k ) + B K F 2 e 2 ( k ) + g ( x ( k ) )
and the error equation of the reduced-order observer is
e 2 ( k + 1 ) = ( A 22 + H A 12 ) e 2 ( k ) + H I n p Δ g k .
Since the state transformation
x ( k ) z ^ 2 ( k ) = I p 0 J I n p x ( k ) e 2 ( k )
is nonsingular, therefore, closed-loop systems (43) with reduced-order observer (44) can be converted into closed-loop systems (45) with estimation equation (46).
Subsequently, we will prove that when nonlinear discrete-time systems (1) execute the feedback stabilization with a reduced-order observer, the design of the feedback controller (34) and reduced-order observer (17) can be still carried out independently.
Theorem 3. 
Assuming that nonlinear discrete-time closed-loop systems (45) satisfy conditions (2)–(5). If both matrix inequalities (28) and (36) hold, then the zero solution of closed-loop systems (45) is asymptotically stable with feedback controller (38) based on the reduced-order observer (39). The controller gain matrix is attained as K = W Q 1 and reduced-order observer gain matrix is obtained by H = P 3 1 P 2 T .
Proof of Theorem 3. 
Construct the discrete-time series Lyapunov functional
V ( x ( k ) , e 2 ( k ) ) = c x T ( k ) P 0 x ( k ) + e 2 T ( k ) P 3 e 2 ( k ) ,
where c > 0 . The difference of V ( x ( k ) , e 2 ( k ) ) is obtained as
Δ V k = V ( x ( k + 1 ) , e 2 ( k + 1 ) ) V ( x ( k ) , e 2 ( k ) ) = c x T ( k + 1 ) P 0 x ( k + 1 ) + e 2 T ( k + 1 ) P 3 e 2 ( k + 1 ) c x T ( k ) P 0 x ( k ) e 2 T ( k ) P 3 e 2 ( k ) = c [ ( A B K ) x ( k ) + B K F 2 e 2 ( k ) + g ( x ( k ) ) ] T P 0 [ ( A B K ) x ( k ) + B K F 2 e 2 ( k ) + g ( x ( k ) ) ] + [ ( A 22 + H A 12 ) e 2 ( k ) + H I n p Δ g k ] T P 3 [ ( A 22 + H A 12 ) e 2 ( k ) + H I n p Δ g k ] c x T ( k ) P 0 x ( k ) e 2 T ( k ) P 3 e 2 ( k ) .
Let H = P 3 1 P 2 T , from equations (8), (9), (23) and (25), we can obtain
Δ V k ω T ( k ) Σ ω ( k ) ,
where
ω ( k ) = x T ( k ) g T ( x ( k ) ) e 2 T ( k ) Δ g 1 T ( k ) Δ g 2 T ( k ) ) T ,
Σ = Σ 11 Σ 12 Σ 13 0 0 Σ 22 Σ 23 0 0 Σ 33 Σ 34 Σ 35 Σ 44 Σ 45 Σ 55 ,
Σ 11 = c [ ( A B K ) T P 0 ( A B K ) P 0 + ε 3 M 0 + ε 4 α 0 I n ] , Σ 12 = c [ ( A B K ) T P 0 1 2 ε 3 I n + 1 2 ε 4 β 0 I n ] , Σ 13 = c ( A B K ) T P 0 B K F 2 , Σ 22 = c ( P 0 ε 4 I n ) , Σ 23 = c P 0 B K F 2 , Σ 33 = A 12 T P 2 P 3 1 P 2 T A 12 + A 22 T P 2 T A 12 + A 12 T P 2 A 22 + A 22 T P 3 A 22 P 3 + ε 1 M 3 + ε 2 α I n p + c ( B K F 2 ) T P 0 B K F 2 , Σ 34 = A 12 T P 2 P 3 1 P 2 T + A 22 T P 2 T , Σ 35 = A 12 T P 2 + A 22 T P 3 1 2 ε 1 I n p + 1 2 ε 2 β I n p , Σ 44 = P 2 P 3 1 P 2 T ε 2 I p , Σ 45 = P 2 , Σ 55 = P 3 ε 2 I n p .
By Lyapunov stability theory, the zero solution of closed-loop systems with a reduced-order observer is asymptotically stable as long as matrix inequality Σ < 0 holds.
Assume that ρ ( k ) = ( x T ( k ) , g T ( x ( k ) ) T and δ ( k ) = ( e 2 T ( k ) , Δ g 1 T ( k ) , Δ g 2 T ( k ) ) T , then we can obtain
Δ V k = c ρ T ( k ) Π 3 ρ ( k ) + c x T ( k ) ( A B K ) T P 0 B K F 2 e 2 ( k ) + c g T ( x ( k ) ) P 0 B K F 2 e 2 ( k ) + δ T ( k ) Π 1 δ ( k ) + c e 2 T ( k ) ( B K F 2 ) T P 0 B K F 2 e 2 ( k ) c λ m a x ( Π 3 ) ρ ( k ) 2 + c ρ ( k ) ( A B K ) T P 0 B K F 2 δ ( k ) + c ρ ( k ) P 0 B K F 2 δ ( k ) + λ m a x ( Π 1 ) δ ( k ) 2 + c δ ( k ) ( B K F 2 ) T P 0 B K F 2 δ ( k ) ,
where matrices Π 1 and Π 3 are given by (27) and (36), respectively. By Lemma 2, we have
Π 3 = ( A B K ) T P 0 ( A B K ) P 0 + ε 3 M 0 + ε 4 α 0 I ( A B K ) T P 0 + 1 2 ε 4 β 0 I 1 2 ε 3 I P 0 ε 4 I < 0 .
It means that λ m a x ( Π 3 ) < 0 . When LMI (36) holds, the feedback controller is given as K = W P 0 .
From Theorem 1, we can obtain
Π 1 = Π 11 A 12 T P 2 P 3 1 P 2 T + A 22 T P 2 T A 12 T P 2 + A 22 T P 3 + 1 2 ε 2 β I n p 1 2 ε 1 I n p P 2 P 3 1 P 2 T ε 2 I p P 2 P 3 ε 2 I n p < 0 .
It means that λ m a x ( Π 1 ) < 0 . When matrix inequality (28) holds, gain matrix H of reduced-order observer is attained as H = P 3 1 P 2 T .
Let R 1 = ( A B K ) T P 0 B K F 2 , R 2 = P 0 B K F 2 and R 3 = ( B K F 2 ) T P 0 B K F 2 . From (51), we have
Δ V k μ T ( k ) c λ m a x ( Π 3 ) c ( R 1 + R 2 ) λ m a x ( Π 1 ) c R 3 μ ( k ) ,
where μ ( k ) = ρ ( k ) δ ( k ) T . Let the matrix
Π 4 = c λ m a x ( Π 3 ) c ( R 1 + R 2 ) λ m a x ( Π 1 ) c R 3 .
Afterwards, the necessary and sufficient condition for Π 4 > 0 is
c λ m a x ( Π 3 ) > 0
and
c λ m a x ( Π 1 ) λ m a x ( Π 3 ) + c 2 λ m a x ( Π 3 ) R 3 c 2 ( R 1 + R 2 ) 2 > 0 .
Due to c > 0 , λ m a x ( Π 1 ) < 0 and λ m a x ( Π 3 ) < 0 , it is not difficult to find that
0 < c < λ m a x ( Π 1 ) λ m a x ( Π 3 ) λ m a x ( Π 3 ) R 3 + ( R 1 + R 2 ) 2 .
If inequality (58) holds, Δ V k < 0 for any ( x ( k ) , e 2 ( k ) ) 0 , the conclusion holds. In other words, the design of the feedback controller (34) and reduced-order observer (39) can be carried out independently for systems (1). The proof is completed. □
Remark 6. 
We emphasize that the advantage of the quasi-one-sided Lipschitz condition still holds when nonlinear discrete-time systems implement the control with a reduced-order observer. System parameter ( A , C ) can be not detectable, and system parameter ( A , B ) can be not stabilizable, which means that there is no need for a gain matrix L or gain matrix K to ensure that the modulus of all eigenvalues of matrix A L C and matrix A B K is strictly less than unity.

5. Numerical Example

Consider nonlinear discrete-time systems with the following parameter matrices:
A = 0.5 0 0.07 0 1.004 0 0.06 0 0.92 , B = 0.1 0 0 , C = 1 0 0 ,
the nonlinear term g ( x ( k ) ) is given by
g ( x ( k ) ) = 0.025 sin ( x 1 ( k ) ) 0.02 x 2 ( k ) 1 0.6 e x 2 2 ( k ) 0.02 x 3 ( k ) 1 0.6 e x 3 2 ( k ) T .
First, a reduced-order observer for estimating the partial states of systems is proposed. By calculation, we know that matrix parameter ( A , C ) is not detectable. Therefore, the design of a reduced-order observer for systems requires useful information from the nonlinear terms of the systems. Obviously, it is impossible to use the classical Lipschitz condition (6).
From conditions (2) and (4), using the mean-value theorem, matrix M and parameters α , β can be chosen as
M = 0.025 0 0 0 0.01109 0 0 0 0.01109 , α = 0.0025 and β = 0.075 .
From Theorems 1 and 2, we can obtain the solution of the linear matrix inequality (33) is
ε 1 = 3.0605 , ε 2 = 4.3566 , R = 0.2811 0 0.2429 ,
and
P = 2.5533 0 0.1871 0 1.6552 0 0.1871 0 1.9868 ,
where
P 1 = 2.5533 , P 2 = 0 0.1871 and P 3 = 1.6552 0 0 1.9868 .
Subsequently, the gain matrix of a reduced-order observer is
H = P 3 1 P 2 T = 0 0.0942 .
Then, we can obtain the following reduced-order observer of systems:
z ^ 2 ( k + 1 ) = 1.004 0 0 0.9134 z ^ 2 ( k ) + 0 0.0989 y ( k ) + 0 0.0094 u ( k ) + 0 1 0 0.0942 0 1 g y ( k ) z ^ 2 ( k ) 0 0.0942 T y ( k ) . z ^ 1 ( k ) = x ^ 1 ( k ) = y ( k ) , x ^ 2 ( k ) = z ^ 2 ( k ) 0 0.0942 y ( k ) .
It is worth emphasizing that when using the one-sided Lipschitz condition (7), the one-sided Lipschitz constant ν = λ m a x ( M ) = 0.025 > 0 . Obviously, we cannot design an asymptotically stable reduced-order observer for the system (1). It fully reflects the superiority of quasi-one-sided conditions over one-sided conditions in observer design of nonlinear discrete-time systems.
Next, a feedback controller is designed for the stabilization of the systems. Since system parameter ( A , B ) is not stabilizable, when designing controllers for systems, useful information on the nonlinear terms of the systems is also required. By Conditions (3) and (5), matrix M 0 and parameters α 0 , β 0 can be chosen as
M 0 = 0.025 0 0 0 0.02 0 0 0 0.02 , α 0 = 0.0025 and β 0 = 0.075 .
According to Lemma 2, solving inequality (37), the feedback controller gain matrix can be obtained as
K = 0.8569 0 0.6951 .
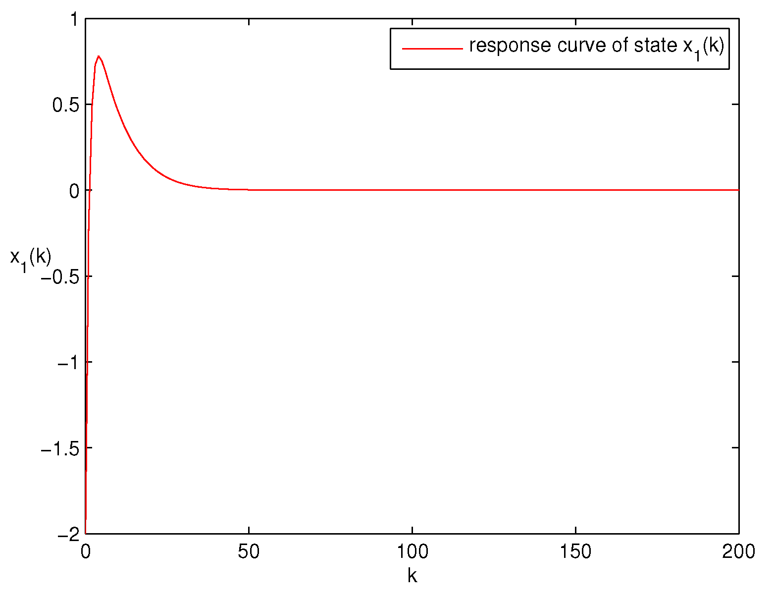
Let initial condition x ( 0 ) = ( 2 , 6.53 , 4.38 ) T and z ^ 2 ( 0 ) = ( 2.67 , 4.71 ) T , then the simulation results are shown in Figure 1, Figure 2, Figure 3 and Figure 4. The response curve of state x 1 ( k ) of nonlinear systems is shown in Figure 1, the response curve of states x 2 ( k ) and x 3 ( k ) and their estimated states x ^ 2 ( k ) and x ^ 3 ( k ) of systems with reduced-order observer are shown in Figure 2 and Figure 3, separately. The response curve of estimation errors e 2 ( k ) and e 3 ( k ) for states x 2 ( k ) and x 3 ( k ) are shown in Figure 4. As can be seen from Figure 1, Figure 2, Figure 3 and Figure 4, under the observer-based control, all the states and estimation errors of the systems asymptotically tend to 0. Therefore, the partial states of nonlinear systems can be well evaluated by the reduced-order observer, and nonlinear closed-loop systems can achieve asymptotic stability under the control based on the reduced-order observer.
Figure 1. State x 1 ( k ) .
Figure 2. State x 2 ( k ) and estimated state x ^ 2 ( k ) .
Figure 3. State x 3 ( k ) and estimated state x ^ 3 ( k ) .
Figure 4. Estimation error e 2 ( k ) and e 3 ( k ) .

6. Conclusions

This work considers feedback stabilization for quasi-one-sided Lipschitz nonlinear systems with a reduced-order observer in the case of discrete time. Sufficient conditions are proposed for the existence of a reduced-order observer of a nonlinear discrete-time system. Furthermore, a controller design method with reduced-order observer for systems is proposed. We prove that the feedback controller and reduced-order observer can still be carried out independently when systems execute the feedback stabilization with the reduced-order observer in the case of discrete-time systems with nonlinear terms.
Our next research goal is to extend the quasi-one-sided Lipschitz condition to the research of stability and output feedback stabilization problems for nonlinear discrete-time systems with periodic coefficients and different types of time-delay systems.

Author Contributions

Methodology, W.D.; Software, W.D. and Y.Z.; Validation, Y.Z.; Investigation, Y.Z.; Resources, W.D.; Writing—original draft, W.D.; Writing—review & editing, W.D. and Y.Z.; Project administration, W.D. All authors have read and agreed to the published version of the manuscript.

Funding

The work is supported by the National Natural Science Foundation of China (Grant No. 12371399 and 12201158), Shanghai Science and technology talents sailing plan (22YF1415300).

Data Availability Statement

Data are contained within the article.

Conflicts of Interest

The authors declare no conflicts of interest.

References

  1. Hale, J.K.; Lunel, S.M.V. Introduction to Functional Differential Equations; Springer: New York, NY, USA, 1993. [Google Scholar]
  2. Rugh, W.J. Linear System Theory; Prentice-Hall, Inc.: River, NJ, USA, 1996. [Google Scholar]
  3. Hua, C.C.; Yu, C.X.; Guan, X.P. Neural network observer-based networked control for a class of nonlinear systems. Neurocomputing 2014, 133, 103–110. [Google Scholar] [CrossRef]
  4. Zhu, F. Full-order and reduced-order observer-based synchronization for chaotic systems with unknown disturbances and parameters. Phys. Lett. A 2008, 372, 223–232. [Google Scholar] [CrossRef]
  5. Xia, X.H.; Gao, W.B. Nonlinear observer design by observer error linearilization. SIAM J. Control Optim. 2006, 27, 199–216. [Google Scholar] [CrossRef]
  6. Zemouche, A.; Boutayeb, M. On LMI conditions to design observers for Lipschitz nonlinear systems. Automatica 2013, 49, 585–591. [Google Scholar] [CrossRef]
  7. Hu, G.D. Observers for one-sided Lipschitz nonlinear systems. IMA J. Math. Control Inf. 2006, 23, 395–401. [Google Scholar] [CrossRef]
  8. Abbaszadeh, M.; Marquez, H.J. Nonlinear observer design for one-sided Lipschitz systems. Proc. Am. Control Conf. 2010, 5284–5289. [Google Scholar]
  9. Xu, M.; Hu, G.D.; Zhao, Y.B. Reduced-order observer for one-sided Lipschitz nonlinear systems. IMA J. Math. Control Inf. 2009, 26, 299–317. [Google Scholar] [CrossRef]
  10. Nguyen, M.C.; Trinh, H. Reduced-order observer design for one-sided Lipschitz time-delay systems subject to unknown inputs. IET Control Theory Appl. 2016, 10, 1097–1105. [Google Scholar] [CrossRef]
  11. Ahmad, S.; Rehan, M. On observer-based control of one-sided Lipschitz systems. J. Frankl. Inst. 2016, 353, 903–916. [Google Scholar] [CrossRef]
  12. Song, J.; He, S. Robust finite-time H control for one-sided Lipschitz nonlinear systems via state feedback and output feedback. J. Frankl. Inst. 2015, 352, 3250–3266. [Google Scholar] [CrossRef]
  13. Wang, Z.H.; Shen, Y.; Zhang, X. Observer design for discrete-time descriptor systems: An LMI approach-ScienceDirect. Syst. Control Lett. 2012, 61, 683–687. [Google Scholar] [CrossRef]
  14. Zhang, K.; Jiang, B.; Shi, P. Analysis and design of robust H fault estimation observer with finite-frequency specifications for discrete-time fuzzy systems. IEEE Trans. Cybern. 2015, 45, 1225–1235. [Google Scholar] [CrossRef] [PubMed]
  15. Boutayeb, M.; Darouach, M. A reduced-order obsever for nonlinear discrete-time systems. Syst. Control Lett. 2000, 39, 141–151. [Google Scholar] [CrossRef]
  16. Kim, K.S.; Rew, K.H. Reduced order disturbance observer for discrete-time linear systems. Automatica 2013, 49, 968–975. [Google Scholar] [CrossRef]
  17. Qian, H.; Peng, Y.; Yang, G. Reduced-order observer-based fault estimation and fault-tolerant control for a class of discrete Lipschitz nonlinear systems. Optim. Control Appl. Met. 2016, 37, 1236–1262. [Google Scholar] [CrossRef]
  18. Su, J.; Li, B.; Chen, W.H. Reduced-order disturbance observer design for discrete-time linear stochastic systems. Trans. Inst. Meas. Control 2016, 38, 657–664. [Google Scholar] [CrossRef]
  19. Ahmad, S.; Rehan, M.; Hong, K.S. Observer-based robust control of one-sided Lipschitz nonlinear systems. ISA Trans. 2016, 65, 230–240. [Google Scholar] [CrossRef] [PubMed]
  20. Arcak, M.; Kokotovic, P. Observer-based control of systems with slope-restricted nonlinearities. IEEE Trans. Automat. Control 2001, 46, 1146–1150. [Google Scholar] [CrossRef]
  21. Kheloufi, H.; Zemouche, A.; Bedouhene, F. A robust H∞ observer-based stabilization method for systems with uncertain parameters and Lipschitz nonlinearities. Int. J. Robust Nonlinear Control 2016, 26, 1962–1979. [Google Scholar] [CrossRef]
  22. Zemouche, A.; Rajamani, R.; Kheloufi, H. Robust observer-based stabilization of Lipschitz nonlinear uncertain systems via LMIs-discussions and new design procedure. Int. J. Robust Nonlinear Control 2017, 27, 1915–1939. [Google Scholar] [CrossRef]
  23. Ekramian, M. Observer-based controller for Lipschitz nonlinear systems. Int. J. Syst. Sci. 2017, 48, 3411–3418. [Google Scholar] [CrossRef]
  24. Zemouche, A.; Boutayeb, M. Observer design for Lipschitz nonlinear systems: The discrete-time case. IEEE Trans. Circuits Syst. II-Express Briefs 2006, 53, 777–781. [Google Scholar] [CrossRef]
  25. Bara, G.I.; Zemouch, A.; Boutayeb, M. Observer synthesis for Lipschitz discrete-time systems. IEEE Int. Symp. Circuits Syst. 2005, 4, 3195–3198. [Google Scholar]
  26. Zhang, W.; Su, H.; Zhu, F. A note on observers for dicrete-time Lipschitz nonlinear systems. IEEE Trans. Circuits Syst. II-Express Briefs 2012, 59, 123–127. [Google Scholar] [CrossRef]
  27. Benallouch, M.; Boutayeb, M.; Zasadzinski, M. Observer design for one-sided Lipschitz discrete-time systems. Syst. Control Lett. 2012, 61, 879–886. [Google Scholar] [CrossRef]
  28. Zhang, Z.Z.; Zheng, Q.; Wang, J. A novel H memory observer design for uncertain switched nonlinear systems using past output measurements. Int. J. Robust Nonlinear Control 2023, 33, 7310–7332. [Google Scholar]
  29. Nguyen, M.C.; Trinh, H. Observer for one-sided Lipschitz discrete-time systems subject to delay and unknown inputs. SIAM J. Control Optim. 2016, 54, 1585–1601. [Google Scholar] [CrossRef]
  30. Zhang, K.; Jiang, B.; Shi, P. Fault estimation observer design for discrete-time systems in finite-frequency domain: Fault estimation observer design. Int. J. Robust Nonlinear Control 2015, 25, 1379–1398. [Google Scholar] [CrossRef]
  31. Velazquez, D.P.A. Attractive ellipsoid design for robust sliding-mode observation error in stochastic nonlinear discrete-time systems. Int. J. Robust Nonlinear Control 2021, 31, 69–86. [Google Scholar] [CrossRef]
  32. Gholami, H.; Shafiei, M.H. Observer-based finite-time passive control of discrete-time switched nonlinear systems with time-delay. Int. J. Adapt. Control 2022, 36, 1394–1418. [Google Scholar] [CrossRef]
  33. Hu, G.D. A note on observer for one-sided Lipschitz nonlinear systems. IMA J. Math. Control Inf. 2008, 25, 297–303. [Google Scholar] [CrossRef]
  34. Yadegar, M.; Davoodi, M. Observer-based tracking controller design for quasi-one-sided Lipschitz nonlinear systems. Optim. Control Appl. Met. 2018, 39, 1638–1647. [Google Scholar] [CrossRef]
  35. Hu, G.D.; Dong, W.Q.; Cong, Y.H. Separation principle for quasi-one-sided Lipschitz nonlinear systems with time delay. Int. J. Robust Nonlinear Control 2020, 30, 2430–2442. [Google Scholar] [CrossRef]
  36. Dong, W.Q.; Zhao, Y.B.; Cong, Y.H. Reduced-order observer-based controller design for quasi-one-sided Lipschitz nonlinear systems with time-delay. Int. J. Robust Nonlinear Control 2021, 31, 817–831. [Google Scholar] [CrossRef]
  37. Dong, W.Q.; Hu, G.D.; Cong, Y.H. Separation principle for discrete-time quasi-one-sided Lipschitz nonlinear systems. IET Control Theory Appl. 2021, 15, 136–147. [Google Scholar] [CrossRef]
Disclaimer/Publisher’s Note: The statements, opinions and data contained in all publications are solely those of the individual author(s) and contributor(s) and not of MDPI and/or the editor(s). MDPI and/or the editor(s) disclaim responsibility for any injury to people or property resulting from any ideas, methods, instructions or products referred to in the content.

Article Metrics

Citations

Article Access Statistics

Multiple requests from the same IP address are counted as one view.